Abstract
In this study, we allocated soft open points (SOPs) and distributed generation (DG) units simultaneously with and without network reconfiguration (NR), and investigate the contribution of SOP losses to the total active losses, as well as the effect of increasing the number of SOPs connected to distribution systems under different loading conditions. A recent meta-heuristic optimization algorithm called the discrete-continuous hyper-spherical search algorithm is used to solve the mixed-integer nonlinear problem of SOPs and DGs allocation, along with new NR methodology to obtain radial configurations in an efficient manner without the possibility of getting trapped in local minima. Further, multi-scenario studies are conducted on an IEEE 33-node balanced benchmark distribution system and an 83-node balanced distribution system from a power company in Taiwan. The contributions of SOP losses to the total active losses, as well as the effect of increasing the number of SOPs connected to the system, are investigated to determine the real benefits gained from their allocation. It was clear from the results obtained that simultaneous NR, SOP, and DG allocation into a distribution system creates a hybrid configuration that merges the benefits offered by radial distribution systems and mitigates drawbacks related to losses, power quality, and voltage violations, while offering a far more efficient and optimal network operation. Also, it was found that the contribution of the internal loss of SOPs to the total loss for different numbers of installed SOPs is not dependent on the number of SOPs and that loss minimization is not always guaranteed by installing more SOPs or DGs along with NR. One of the findings of the paper demonstrates that NR with optimizing tie-lines could reduce active losses considerably. The results obtained also validate, with proper justifications, that SOPs installed for the management of constraints in LV feeders could further reduce losses and efficiently address issues related to voltage violations and network losses.
1. Introduction
The high penetration of distributed generation (DG) units poses new challenges—power loss increase, harmonic distortion aggregation, equipment overloads, and voltage quality problems—in the planning and operation of power distribution systems. Thus, there is significant room for improvement. New perceptions are therefore needed to face these challenges, cope with future advances to realize resilient electrical distribution systems with a high penetration of renewables, and guarantee reliable and efficient network performance. Transmission and distribution network operators struggle to identify the sources of network losses, utilize appropriate solutions to ensure reduced losses, operational costs and emissions, while keeping future energy losses as low as possible through proper planning of distribution systems with low carbon technologies [1,2]. Variable renewable energy (VRE) sources, such as solar and wind, are considered alternative options with their sustainable, clean, and eco-friendly offerings. However, success in implementing the integration of VREs into modern distribution grids considerably depends on developments in energy storage markets, along with improved regulations to motivate the increased use of energy storage systems with renewables [3].
1.1. Motivation
Traditionally, power loss was minimized via several methods, such as using power quality (PQ) devices to enhance the PQ performance of a system by limiting inefficiencies in the way power is transferred and reducing harmonic distortion, which results in increased loss in distribution networks [4]; reducing network imbalance, as an unbalanced power system will have higher currents in one or more phases compared to balanced power systems [5]; improving power factor (PF), where low PF circuits suffer from a significant increase in current at the same power delivered [6]; configuring power system networks to provide a flexible framework to transfer electrical loads between feeders, resulting in minimized loss and improved balancing of loads [7]; upgrading networks to higher voltage levels, while expanding reinforcement plans to guarantee significant loss savings [8,9]; considering enhanced demand response programs to reschedule energy usage and improve the reliability and efficiency of electrical networks, and consequently reduce losses [10]; and allocating DG units and power electronic devices in the distribution network [11] to control power delivery between interlinked feeders and reduce power loss efficiently. However, it is prudent to ensure that DGs or electronic devices are optimally sized and connected to suitable locations in power systems to take full advantage of their positive benefits [1,7].
Power systems are electrically separated via open points (switches), which are strategically positioned to balance loads and hence reduce losses. Network reconfiguration (NR) can, therefore, be performed by changing the state of sectionalized (closed) and tie (open) switches, considering the need to not lose the radiality of the system. In the literature, NR has been applied in different works to minimize network losses, improve the voltage profile, balance loads between two or more feeders, and reduce the need for network reinforcement, while considering the influence and increase of penetration of the DG units [7]. In addition, the NR problem can be solved by taking into account the optimal placement of shunt capacitors [12], harmonic filters [13], and power electronic devices [14] to control the flow of either reactive and active powers, or both, between the feeders they are connected to, because the extra power conditioners may be beneficial in some cases to enhance the operational flexibility of the existing configurations, leading to more cumulative benefits of reduced losses.
1.2. Literature Review
Soft open points (SOPs) are power electronic devices that can be placed in place of normally open/closed points to provide a fast response, frequent action, and an enhanced control scheme for power flow between the adjacent feeders they are connected to. In the near past, the optimal operation of SOPs was investigated in balanced and unbalanced active distribution networks [15,16]. Several design strategies have been manipulated for optimal operation, such as the minimization of energy loss [17] or annual expense [18] in a system, load balancing [19], voltage profile enhancement [19], and increasing the renewables’ hosting capacity [20] in distribution systems. Various single-objective and multi-objective optimization techniques were used to solve these optimization problems. In [11], a multi-objective optimization problem is formulated to minimize power losses, load balance, and maximize DGs penetration using the Pareto optimality. To fulfil this aim, four DGs were optimally sized along with NR using the three objective functions individually. However, the presented objectives were not optimally coordinated simultaneously using NR only, as reverse powers were allowed, causing successive DGs penetration and increase in power losses. After choosing the best configuration among the Pareto solutions, a lossless SOP was optimally allocated, instead of a certain tie-line. SOP installation succeeded in minimizing power losses and load balancing better than that obtained using NR only. Besides, it enhanced the ability of the installed SOP to transfer DGs injected powers from lower to heavy loaded feeders. The presented strategy was only tested on the IEEE-33-node distribution system. In [21], a single objective optimization problem is formulated as a MISOCP problem to minimize both the operational cost of distribution systems and ESS investment cost. The proposed study was only tested on the IEEE 33-node distribution system. A comparative study was demonstrated to discuss the advantages of applying individual strategies on energy storage systems (ESS) planning. The strategies include hourly NR, SOPs, and DGs allocation. Two types of DGs were adopted in this study, including DGs based inverters and DGs operating at unity PF. DGs-based inverters were better than unity PF DGs in decreasing the total cost. Also, a short-term hourly NR was incorporated to optimize the power flow problem and demonstrate its benefits in the ESS planning. From this study, it was highly recommended to optimal size and site SOPs and renewable DGs for better ESS planning. Table 1 presents an overview of research works that have addressed SOPs design and operation [16,17,18,19,20,21,22,23,24,25,26,27,28,29,30,31,32,33,34].
Table 1.
Overview of research works addressing SOPs’ design and operation.
Some researchers such as Xiao et al. [34] did not consider the active power loss of the SOP, although there is active power loss in the SOP itself. However, they assumed that the active power loss of the SOP is relatively small when compared to the entire distribution system losses. On the other hand, the impact of the internal active losses of SOPs was presented in many research works, but the influence of SOPs’ power loss on the system performance, its share in the total active power loss, and the effect of increasing the number of SOPs connected to the system are not investigated in these works. Also, throughout the literature, one can see that most of the studies concerned with NR and SOPs assume a fixed number and location of the SOP, which might not result in optimal operational performance, in addition to permitting reverse power flow in the systems considered in these studies. Moreover, optimizing the NR, DGs allocation, and SOPs placement strategies separately has some drawbacks, such as the lack of collaboration between strategies, which may lead to sub-optimal overall performance and an inability to model the correlation between the benefits of each strategy. In [35], different strategies used for reducing power losses in the UK distribution systems are introduced. The report presents comprehensive studies that have been carried out to investigate losses drivers and to identify opportunities and strategies for reducing network losses through improving system operation, system design, and deploying loss-reduction technologies in UK power networks, such as changes in network operational topology, improvement of power factor, changes in load profile, controlling phase imbalance, and harmonic distortion mitigation. One of the interesting findings of the report was demonstrating that NR could reduce HV feeder losses by up to 15% in specific areas. The modeling also demonstrated that SOPs, installed for the management of constraints in LV feeders, could potentially reduce losses in the corresponding LV network by about 10%–15%. Besides, further reduction in losses could be achieved by optimizing tie-lines to consider changes in demand, as presented in the manuscript.
To redress these gaps, in this study, we are motivated to allocate SOPs and DGs simultaneously with and without NR and investigate the contribution of SOP losses to the total active losses, as well as the effect of increasing the number of SOPs connected to the studied systems under different loading conditions to determine the real benefits gained from each strategy. In addition, an analytical NR approach is proposed to obtain radial configurations in an efficient manner without the possibility of getting trapped in local minima. Further, multi-scenario studies, which aim to improve the investigation of the overall performance of the strategies, are conducted on an IEEE 33-node balanced benchmark distribution system and an 83-node balanced distribution system from a power company in Taiwan. The multi-scenario studies investigated in this work are: (1) NR as a stand-alone strategy, (2) DGs allocation as a stand-alone strategy, (3) simultaneous NR and DGs allocation, (4) SOPs allocation without NR, (5) SOPs allocation after NR is performed, (6) simultaneous SOPs allocation and NR, (7) simultaneous SOPs and DGs allocation without NR, (8) simultaneous SOPs and DGs allocation after NR is performed, and (9) simultaneous NR and SOPs and DGs allocation.
A recent meta-heuristic optimization algorithm called the discrete-continuous hyper-spherical search (DC-HSS) algorithm is used to solve the mixed-integer nonlinear problem (MINLP) of SOPs and DGs allocation along with NR to minimize power loss in the distribution systems. The DC-HSS has the advantages of fast convergence for optimal/near-optimal solutions [36,37].
1.3. Contribution and Novelties
The contribution of this work is twofold. First, we propose a new NR methodology to obtain possible radial configurations from random configurations and minimize power loss in two distribution systems, taking into account different strategies for DGs, SOPs, and NR, while considering multi-scenarios to improve the investigation of the overall performance of the strategies, and, in turn, their priorities. Second, the contribution of SOP losses to total active losses, as well as the effect of increasing the number of SOPs connected to the system, are investigated under different loading conditions to determine the real benefits gained from the allocation of SOPs and DGs with network reconfiguration to provide the best operation of distribution networks with minimum losses and enhanced power quality performance. It was clear from the results obtained that placing SOPs and DGs into a distribution system creates a hybrid configuration that merges the benefits offered by radial and meshed distribution systems and mitigates drawbacks related to losses, PQ, and voltage violations, while offering a far more efficient and optimal network operation.
1.4. Organization of the Paper
The rest of the paper is organized as follows: Section 2 presents the problem statement, proposed NR methodology, modeling of SOPs and DGs, and PQ indices that evaluate system performance. Further, Section 3 presents the problem formulation and the search algorithm used to solve the mixed-integer nonlinear problem. Section 4 presents the results and discusses them, and Section 5 presents the conclusions and limitations of our study, as well as offers a preview of future works.
2. Materials and Methods
The NR, SOPs, and DGs modeling; and PQ performance indices, namely load balancing index (LBI), and aggregate voltage deviation index (AVDI), are presented and discussed. Hence, the formulation of load flow calculations, objective function to minimize the network active power loss, constraint conditions of voltage, current, SOP capacity, active and reactive powers, and the DC-HSS algorithm proposed to solve the formulated MINLP problem are presented.
2.1. Proposed Network Reconfiguration
Distribution systems have sectionalizing switches (normally closed switches) that connect line sections and tie switches (normally open switches) that connect two primary feeders, two substation buses, or loop-type laterals. Each line is assumed to be a sectionalized line with a normally closed sectionalized switch. In addition, each normally open tie switch is assumed to be in each tie line. Thus, NR is the change that occurs in the status of tie and sectionalized switches to reconnect distribution feeders to form a new radial structure for a certain operation goal without violating the condition of having a radial structure. In this study, the procedure of NR to generate possible radial configurations in a fast and efficient manner is implemented analytically and is clarified as follows:
Step 1: A binary vector is initialized with random binary values, in which its length is equal to the number of lines with its sectionalized and tie switches. The sectionalized switches are denoted as “1” and the tie switches are denoted as “0”.
Step 2: The best reconfiguration vector of the system which represents the best vector that meets the radiality requirements (described in Step 6) and achieves the desired goal, is initialized with the base configuration of the system.
Step 3: A temporary vector that is equal to is created. At that point, each element in is compared with the corresponding element in to create a new vector , in which . Further, , if , it means that this bth line is changed to a tie line in the random vector; also if , it means that the bth line is changed to a sectionalized line in the random vector. Otherwise, if , this indicates that no change has occurred.
Step 4: Starting from the first element in , if and , where denotes a random line selected from the remaining lines in the system with the condition that , a vector is generated so that is equal to subjected to and . The vector is then checked for radiality described in Step 6. If it is found to be radial, then is updated so that , and the vector is generated equal to . It should be mentioned that a set of vectors may be generated when is smaller than or equal to , and the vectors found to be radial in this set are evaluated based on their fitness value to offer the best .
Step 5: The steps terminate when we achieve a very small distance among serial solutions by evaluation of the objective function.
Step 6: The procedure of radiality check is done as follows:
- Build an incidence matrix where its rows and columns represent the lines and nodes of the distribution network, respectively. The nodes of each line are denoted as “1” in , and the rest of the elements in the row are denoted as “0”.
- Elements in the rows of each tie line are set to “0”. Then, we create a vector , in which its length is equal to the number of nodes, and each element in is equal to the sum of its corresponding column in . If an element in is equal to “1”, it means that this element represents an end node. Further, the row that corresponds to this end node in is set to “0”.
- Recalculate and repeat the former process as soon as an element in is equal to 1. At that point, calculate the sum of all the elements in . If the sum is equal to zero, this means that the configuration is radial, otherwise, it is not radial.
2.2. SOP Modeling
SOPs were first presented in 2011 [38] to provide resilience between distribution feeders. They can be integrated in distribution networks using three topologies, comprising a back-to-back (B2B) voltage source converter (VSC), static series synchronous compensator, and unified power flow controller [39]. In this work, we used a B2B-VSC as the integration topology for SOPs connected to the studied systems because of its flexibility and dynamic capability to enhance the power quality. Figure 1 shows an illustration of SOPs’ integration into a distribution system. To model an SOP, the main equations to perfect the flow of power in the network under study are expressed as follows [16]:
where and are the injected active and reactive powers at the node, and are the active and reactive powers of the connected loads onto node , is the magnitude of the node voltage, and and are the feeder resistance and reactance between nodes and .
Figure 1.
Illustration of SOPs’ integration into a distribution system.
Then, the SOP is integrated using its active and reactive powers injected at its terminals as presented in Figure 1, in which the summation of the injected powers at the SOP terminals and the internal power loss of its converters must equal zero [16], as expressed in (4). Thus:
The reactive power limits [16] are given in (5) and the SOP capacity limit [16] is shown in (6). Thus:
where is the number of feeders, is the SOP’s active power injected to the feeder, is the SOP’s active power to the feeder, is the active power loss of the converter connected to the feeder, is the internal power loss of the converter connected to the feeder, is the SOP’s reactive power injected to the feeder, is the SOP’s reactive power injected to the feeder, and are the minimum and maximum limits of the SOP’s reactive power injected to the feeder, and is the maximum capacity limit of the planned SOP. Further, the active loss of each converter ( and ) and the total SOPs active power loss () are formulated in (7) and (8) as follows [33]:
where is the loss coefficient of VSCs, which represents leakage in the transferred power to the total power transferred between feeders [33,40,41].
Mathematically, to represent the SOP variables, first, we can consider a lossless SOP, i.e., hence, a SOP can be represented by its injected active and reactive powers , where =. Therefore, multiple SOPs can be modeled by the vector such that the first three variables in the vector represent the first SOP connected between the Ith and Jth feeders, while the last three variables represent the nth SOP connected between the Mth and Kth feeders.
Second, we can consider the SOP with its losses taken into account, i.e., hence, starting from (4), we can get as follows:
Substituting into :
Accordingly, if we set , and as the SOP’s decision variables, (10) will be a nonlinear equation with one unknown . Thus, it can be independently solved using numerical analysis methods such as Newton’s method to find the value of the root () of . Therefore, assuming that is known; an SOP can be represented by its injected active and reactive powers as the lossless SOP case.
2.3. DG Modeling
In this study, we used two types of DGs. The first includes generators with unity power factor and the second is DGs with smart inverters [21] with a reactive power compensation capability within specified limits of the reactive power.
The DGs with unity PF are limited by the maximum capacity limit of the installed DGs as follows:
where is the active DG power injected at the node.
In the second type of DG, the reactive power varies based on specified PF limits, so that and are the minimum leading and lagging PF values.
where is the reactive DG power injected at the node.
2.4. PQ Indices
In power distribution systems, apart from the functions that describe the objective and constraints that assess the operational performance, there are other indices that evaluate the impacts of the proposed solution on the PQ performance of the studied systems, such as load balancing index (), and aggregate voltage deviation index (). The mathematical expressions for these quantities are given as follows:
2.4.1. Load Balancing Index (LBI)
Changing the state of the switches of a distribution system will change its topography. In turn, the loads between the feeders can be distributed to balance the system and avoid the overloading of feeders. In this work, the balancing index () is used to reflect the loading level of each line in the distribution network [16]. The of the line is formulated as follows:
where is the current flowing in line and is limited by its rated value and is the number of lines. Hence, the total load balancing index is expressed as the sum of the balancing indices of the lines, thus:
of a certain line decreases if the total load connected to this line decreases, and hence, the line current decreases. However, line currents may increase in other lines, increasing their s. For that, the is calculated for all branches to help determine the overall load balancing of all lines in the distribution network.
2.4.2. Aggregate Voltage Deviation Index (AVDI)
Voltage deviation is a measure of the voltage quality in the system. It is formulated as the summation of voltage deviations at all nodes in the system from a reference value of 1 per unit, and is given as:
where and are the node number and total number of nodes, respectively. A system with lower indicates a secure system with reduced voltage violations.
3. Problem Formulation
3.1. Objective Function
The main aim of this work is to minimize total power loss (). The objective function is divided into two parts, namely the feeder losses due to current flowing in the lines and the SOP’s internal power loss () as expressed in (17).
where = 0 with no SOP losses considered and = 1 if SOP losses are considered.
3.2. Constraints and Operation Conditions
In addition to the radiality requirements described in Section 2. A, power flow equality given in (4), SOP reactive power limits given in (5), SOP capacity limit given in (6), SOP active power loss given in (8), DG capacity limit given in (11) for the first type and (12) for the second type, and DG reactive power limits given in (13), the following constraints regarding voltage magnitudes, lines thermal capacities and the total reactive power injected by DGs and/or SOPs into the system are expressed, respectively, as follows:
where and represent minimum and maximum voltage limits, respectively, and is the number of connected DGs. It should be noted that the total reactive power injected by DGs and SOPs must not exceed the total demand reactive power, as expressed in (20), to avoid the system’s overcompensation, and to maintain the PF to be within higher lagging values [42,43]. In addition, no reverse power flow is permitted in the system, as expressed in (21). Otherwise, further precautions should be taken by network operators to control excessive reverse power flows and the associated problems resulting from high DG penetration levels.
where equals 1 in the case of node connected to a DG unit, equals 1 in the case of node connected to a SOP through feeder , and equals 1 in the case of node connected to a SOP through feeder ; otherwise, .
3.3. Search Algorithm
The hyper-spherical search (HSS) algorithm was developed by Karami et al. in 2014 [36] to solve nonlinear functions and was further enhanced in 2016 [37] to consider mixed continuous-discrete decision variables to solve MINLP problems. The DC-HSS has the advantages of fast convergence for optimal/near-optimal solutions and good performance in solving mixed continuous-discrete problems. Therefore, we have used the DC-HSS algorithm to solve our optimization problem.
3.3.1. Continuous HSS
The population is categorized into two types: particles and sphere-centers (SCs). The algorithm searches the inner space of the hyper-sphere to find a new particle position with a better value of objective function as follows:
Step 1: Initialization: the algorithm starts by assigning the population size , the distance between the particle, and the sphere-center taking into account random values between [, ], the number of sphere-centers , the number of decision variables , the probability of changing the particle’s angle , and the maximum number of iterations . Then, a vector of decision variables is initialized with random values between [, ] by a uniform probability function. A set equal to containing the objective function values is formed for each vector, in which each vector of the decision variables [ is named as a particle. Further, the particles are sorted according to their objective function values, and then the best particles with the lowest objective function are selected as the initial sphere-centers. The rest of the particles ( are then distributed among the sphere-centers. Finally, a distribution of the ( particles among the SCs is performed by the objective function difference () for each SC, where the is equal to the objective function of SC () subtracted from the maximum objective value of SCs (). The normalized dominance for each SC is defined as:
A randomly chosen number of particles is assigned to each SC.
Step 2: Searching: each particle seeks to find a better solution by searching the bounding sphere whose center is the assigned SC. The radius of this sphere is . The particle parameters () are changed to perform the searching procedure. The angle of the particle is changed by , which ranges between with a probability equal to . For each particle, is changed between [, ], where can be calculated from (23):
After the search for particles, if a new particle position has a lower objective function value than that of its SC, both the SC and particle will exchange their roles, i.e., the particle becomes the new SC and the old SC becomes the new particle.
Step 3: Dummy particles recovery: An SC with its particles forms a set of particles.
The values of the set objective function () for each set of particles sort these sets to find the worst sets, in which dummy (inactive) particles are located. The is given by (24).
where is scalar. If is small, will be biased towards , otherwise, will be biased towards .
To assign dummy particles to other SCs, two parameters are calculated: the first parameter represents the difference of () for each set and the second one represents the assigning probability () for each SC. These parameters are expressed as follows:
Further, a preset number of particles with the worst function values are exchanged with the new generated particles. Hence, after several iterations, the particles and their SCs become close.
Step 4: Termination: the termination criterion is fulfilled if the number of iterations reaches its or the difference between the function values of the best SCs is smaller than a pre-set tolerance value.
3.3.2. Discrete HSS
Like the continuous HSS, the discrete HSS starts with the initialization of particles, but with discrete variables. Solutions are then generated randomly from the discrete variables ( with a uniform probability. particles with the lowest function values are assigned as SCs. The rest of the particles are distributed among the SCs. Then, the same searching procedure as the continuous HSS is performed. It should be mentioned that the angle is not considered in the searching procedure of the discrete HSS and the only parameter used is the radius , where is selected between (. is calculated as follows:
The other steps will be performed as presented in the continuous HSS algorithm.
3.3.3. Discrete-continuous HSS (DC-HSS)
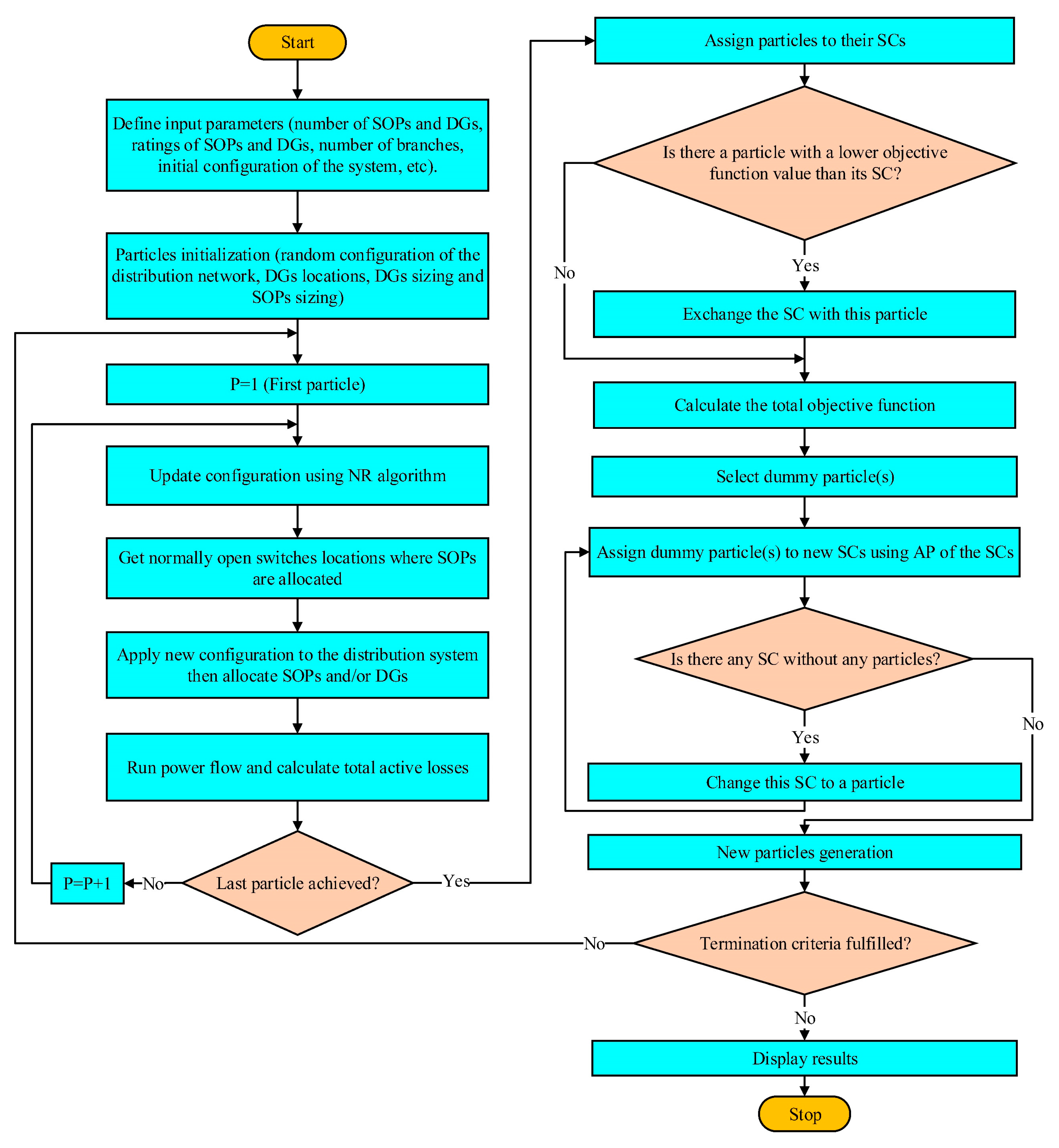
DC-HSS combines both continuous and discrete HSS algorithms, in which the particles contain both continuous and discrete variables. The procedure for the continuous variables is structured as presented in the continuous HSS formulation, whilst the procedure for the discrete variables is structured as presented in the discrete HSS formulation. To sum up, the optimization parameters of DC-HSS are as follows: =1000,, , , , , , , and . Figure 2 illustrates a comprehensive flowchart for the proposed problem formulation using the DC-HSS algorithm.
Figure 2.
A comprehensive flowchart for the proposed problem formulation using the DC-HSS algorithm.
4. Results and Discussion
In this section, the results obtained in the nine scenarios are presented for the IEEE 33-node and 83-node systems under different loading conditions. Further, the contribution of SOP loss to the total active power loss as well as the effect of increasing the number of SOPs connected to the systems are studied. Case studies are carried out on an Intel Core i7 CPU, second generation, at 2.2 GHz and 3 GHz maximum turbo boost speed, with 6 GB of RAM with speed 1333 MHz, 6 MB cache memory and contains SSD hard disk at 550 MB per second.
4.1. IEEE 33-Node Distribution System
The IEEE 33-node base configuration consists of 32 sectionalized lines and 5 tie-lines as shown in Figure 3. The number of SOPs that can be installed ranges from 1 to 5, i.e., , where the individual SOP rating () is 1 MVA and equals 0.02 [33,40,41]. is set to 3, while equals 1 MVA with unity PF. and values are 0.95 and 1.05 p.u., respectively. Also, is set to 300 A.
Figure 3.
IEEE 33-node distribution system.
First, the results obtained for the system in the first three scenarios with no SOPs installed are given in Table 2.
Table 2.
Total power losses and PQ indices for scenarios 1, 2 and 3: IEEE 33-node system.
On the one hand, the results clarify that optimizing the NR and DGs allocation strategies separately cannot satisfy the voltage requirements in either the normal or heavy loading conditions, and only a sub-optimal performance can be achieved in the light loading case. On the other hand, simultaneous NR and DGs allocation can meet the problem limits in light and normal loading conditions only. Hence, one can conclude that the first three scenarios cannot guarantee acceptable performance level of the IEEE 33-node system with loads alteration.
Second, the results obtained for Scenarios 4 to 9 with lossless SOPs installed in the system are presented in Table 3 under the three loading conditions.
Table 3.
Total Power Losses and PQ Indices for Scenarios 4 to 9 with Lossless SOPs Installed: IEEE 33-node system.
On the one hand, the results obtained with one SOP installed in the system with or without NR in the case of no DGs connected exhibit poor performance, which can be explained by the lack of an acceptable solution to the problem because of minimum voltage value violation under both the normal and heavy loading conditions, as shown in Scenarios 4 and 5. Therefore, to meet the minimum voltage requirement, the reactive power should be compensated by installing additional SOPs, as presented in Scenario 6, with 3 to 5 SOPs when NR was considered. On the other hand, the results obtained when DGs were connected into the system without NR (Scenario 7) decreased the need for an increasing number of installed SOPs. Further, when NR is enabled, an additional reduction of the number of SOPs is noticed, which will result in reducing the power losses, as revealed by the proposed Scenario 9 because it allows freedom in locating SOPs.
To sum up, the results obtained for Scenario 9 (simultaneous NR with DGs and SOPs allocation) resulted in the best solutions, highlighted in bold in Table 3, with 5 SOPs at the normal and heavy loading levels and 4 SOPs at the light loading level compared to the results obtained by the other scenarios, in which the power losses are reduced by 74.787% at normal, 77.362% at light, and 78.788% at heavy loading levels with respect to the corresponding base system values. Also, the improvement of the voltage profile obtained in Scenario 9 for the system at the normal loading condition is shown in Figure 4.
Figure 4.
Improvement of the voltage profile at normal loading condition: scenario 9.
Thirdly, the results obtained for Scenarios 4 to 9 with the SOPs’ internal power losses considered are presented in Table 4 at the three loading levels.
Table 4.
Total Power Losses and PQ Indices for Scenarios 4 to 9 with SOP Losses Considered: IEEE 33-node system.
Regardless of economic aspects, in the lossless SOP scenarios, the system with an increased number of installed SOPs becomes more efficient because of the considerable power loss reduction. However, this is not the case if the SOPs’ internal losses are considered, because power loss minimization is considerably affected by the SOPs internal losses. This makes clear that loss minimization is not guaranteed by installing more SOPs. In addition, one cannot simply suppose that increasing the number of installed SOPs will increase the SOPs’ internal losses proportionally, as this depends on the power transferred by the SOPs and also on the SOPs’ locations, as clarified in Figure 5, with results obtained in Scenario 9 that make clear that choosing an appropriate number of SOPs is a matter of optimization. Moreover, after considering the internal power losses of the SOPs, it is obvious that the results obtained for Scenario 9 are the best results obtained so far compared to the results obtained for the other scenarios, in which the power losses are reduced by 67.374% using two SOPs at normal, 64.374% using two SOPs at light, and 67.184% using five SOPs at heavy loading levels. All values are given with respect to the corresponding base system values. Furthermore, all the considered PQ indices are enhanced using the same scenario by different values as presented in Table 4, which validates the effectiveness of the proposed solution. The improvement of the voltage profile obtained in Scenario 9 for the system at the normal loading condition with the SOPs’ power loss considered is shown in Figure 6. A detailed summary of the optimal results obtained for scenarios 4 to 9 at the normal loading condition is given in Table A1 and Table A2 in the Appendix A. Also, the IEEE 33-node system after applying Scenario 9 in a normal loading condition is shown in Figure A1 in Appendix A. Finally, optimizing the NR, DGs, and SOPs allocation strategies collectively facilitates collaboration between strategies, which will help achieve the best performance level of the system.
Figure 5.
Contour plots of total power loss versus SOPs losses and : (a) light loading, (b) normal loading, and (c) heavy loading.
Figure 6.
Improvement of the voltage profile at normal loading condition with SOPs power loss considered: scenario 9.
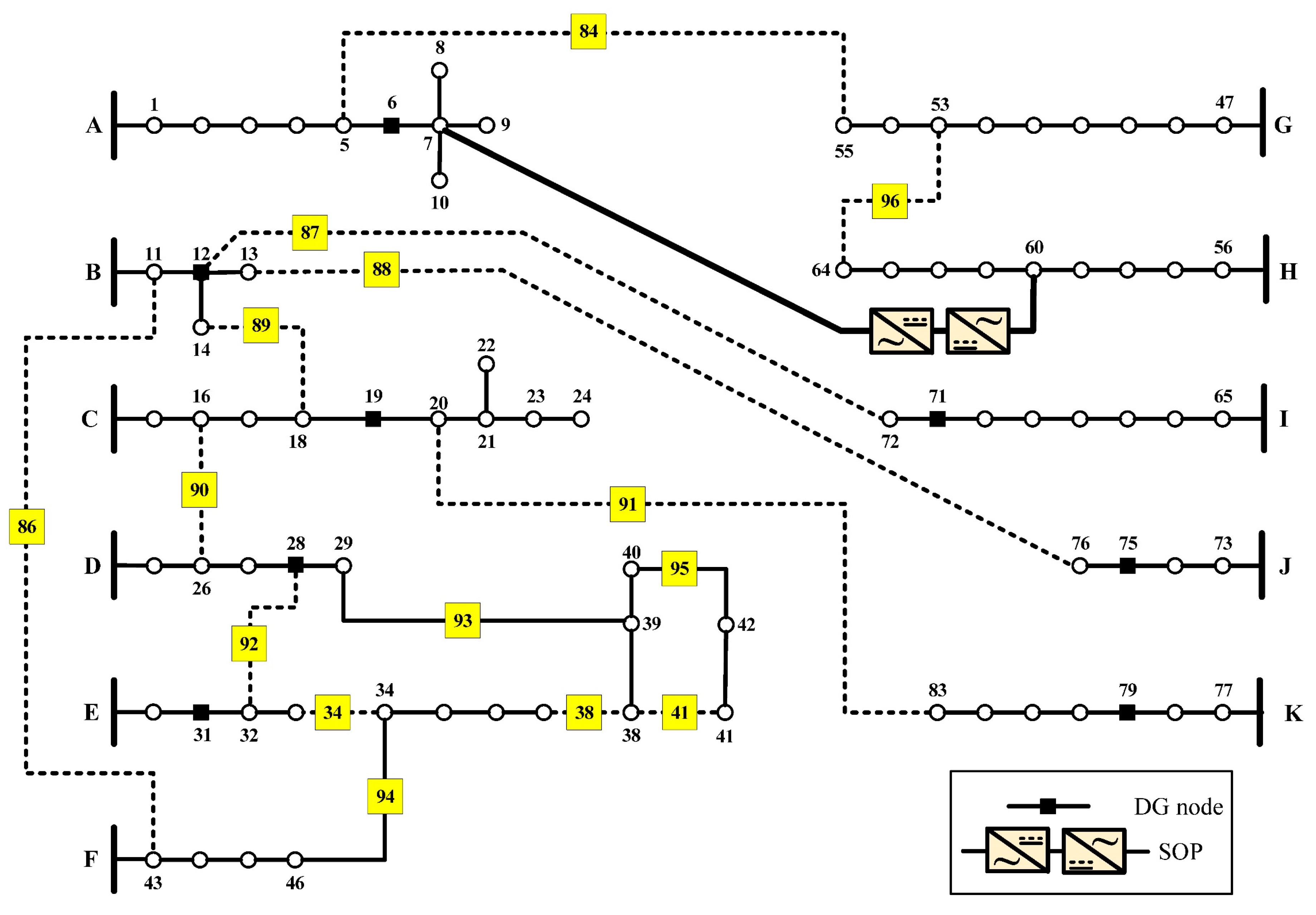
4.2. 83-node Distribution System
In order to validate the effectiveness of Scenario 9 proposed in this work, it was examined on an 83-node balanced distribution system from a power company in Taiwan, in which the 83-node base configuration consisted of 83 sectionalized lines and 13 tie-lines, as shown in Figure 7. The number of SOPs that can be installed ranges from 1 to 5, i.e., , where the individual SOP rating () is 1.5 MVA and equals 0.02 [33,40,41]. is set to 8 with equal to 3 MVA and PF ranges from 0.95 lagging to unity. The and values are 0.95 and 1.05 p.u., respectively. Also, is set to 310 A.
Figure 7.
The 83-node distribution system.
First, the results obtained for the system in the first three scenarios with no SOPs installed in the system are given in Table 5. Once more, the results make it clear that optimizing the NR and DGs allocation strategies separately cannot satisfy the voltage requirements at the heavy loading level, and only a sub-optimal performance can be achieved at the light and normal loading levels. However, simultaneous NR and DGs allocation can meet the problem limits considered in the normal and light loading conditions only. Second, the results obtained for Scenarios 4 to 9 with/without SOPs internal losses in the system are presented in Table 6 and Table 7 at the three loading levels.
Table 5.
Total power losses and PQ indices for scenarios 1, 2 and 3: 83-node system.
Table 6.
Total power losses and PQ indices for scenarios 4 to 9 without SOP losses: 83-node system.
Table 7.
Total power losses and PQ indices for scenarios 4 to 9 with SOP losses considered: 83-node system.
From Table 6 and Table 7, it can be observed that installing SOPs without NR optimization and DGs allocation (Scenario 4) failed to operate the system within the specified limits, even after increasing the number of SOPs. On the one hand, for the lossless SOPs cases, Scenario 7 succeeded in finding acceptable solutions for the problem, contrary to Scenarios 4, 5, 6, and 8, all of which failed to find an acceptable solution, even with an increased number of SOPs. On the other hand, taking SOPs’ losses into account, Scenarios 4 to 8 were not capable of finding an acceptable solution for the problem at a heavy loading level. Still, Scenario 9 remains the most successful scenario as it has the ability to improve the system performance and keep it within the specified limits.
The improvement of the voltage profile obtained in Scenario 9 for the system at the normal loading condition with SOPs power loss considered is shown in Figure 8. The contribution of SOPs’ losses to the total power losses with different numbers of SOPs is clarified in Figure 9, where the contour plots agree with the conclusions drawn in the IEEE 33-node case study. A detailed summary of the optimal results obtained in Scenarios 5 to 9 at the normal loading condition is given in Table A3 and Table A4 in the Appendix A. Also, an 83-node system is shown in Figure A2 in Appendix A after applying Scenario 9 at the normal loading condition. Considering the main point, we conclude that the combination of NR, SOPs, and DGs allocation strategies led to the best solution with minimum losses and noticeably enhanced PQ indices, rather than the sub-optimal solutions provided by individual strategies, particularly at the different loading levels.
Figure 8.
Improvement of the voltage profile at the normal loading condition with SOPs’ power loss considered: Scenario 9.
Figure 9.
Contour plots of total power loss versus SOPs losses and : (a) light loading, (b) normal loading, and (c) heavy loading.
In addition, a comparison of the results obtained using the proposed algorithm and the results obtained using three conventional optimization algorithms presented in previous works [7]—genetic algorithm (GA), harmony search algorithm (HSA) and modified honeybee mating (MHM)—is conducted to show the effectiveness of the DC-HSS algorithm. The proposed NR methodology is used in these optimization algorithms to find the optimal/near-optimal solutions of the NR problem for both the IEEE 33-node and 83-node distribution systems, as presented in Table 8 and Table 9, respectively. It can be noted that the optimal/near-optimal (best) result is obtained using the other conventional algorithms due to usage of the proposed NR methodology but with a lower computational time to find the best value compared to the other three algorithms, which validate the effectiveness of the proposed NR methodology, regardless of the optimization technique used. Finally, the minimum power losses obtained by applying Scenario 9 for both the IEEE 33-node and 83-node systems are presented in Table 10, compared to the power loss reported in previous works.
Table 8.
Results obtained using the proposed and conventional optimization algorithms: IEEE 33-node distribution network.
Table 9.
Results obtained using the proposed and conventional optimization algorithms: 83-node distribution network.
Table 10.
Comparison of Previous Works with The Proposed Scenario 9.
5. Conclusions
This article presents a multi-scenario analysis of optimal reconfiguration and DGs allocation in distribution networks with SOPs. The DC-HSS algorithm was used to solve the MINLP of SOPs and DGs allocation along with NR at different loading conditions to minimize the total power loss in balanced distribution systems. A new NR methodology is proposed to obtain the possible radial configurations from random configurations to minimize the power loss in two distribution systems: the IEEE 33-node and an 83-node balanced distribution system from a power company in Taiwan. Nine scenarios were investigated to find the best solution that provides the lowest power loss while improving the system performance and enhancing the PQ measures. The contribution of SOP losses to total active losses, as well as the effect of increasing the number of SOPs connected to the system, are investigated at different loading conditions to determine the real benefits gained from their allocation. It was clear from the results obtained for Scenario 9 that simultaneous NR, SOP, and DG allocation into a distribution system creates a hybrid configuration that merges the benefits offered by radial distribution systems and mitigates drawbacks related to losses, PQ, and voltage violations, while offering far more efficient and optimal network operation. Also, it was found that the contribution of the internal loss of SOPs to the total loss for different numbers of installed SOPs is not dependent on the number of SOPs and that loss minimization is not always guaranteed by installing more SOPs or DGs along with NR. Finally, SOPs can efficiently address issues related to voltage violations, HC, and network losses to assist the integration of DGs into distribution systems.
From the analysis conducted to identify opportunities and strategies for reducing network losses by improving system design and deploying loss-reduction technologies, it is concluded that integrating both DGs and SOPs along with NR simultaneously successfully increased the integration of DGs rather than other scenarios. One of the interesting findings of the manuscript was demonstrating that NR with optimizing tie-lines could reduce active losses considerably. The modeling also demonstrated that SOPs, installed for the management of constraints in LV feeders, could potentially further reduce losses in modern distribution systems. Further studies will be conducted to integrate that strategy for increasing HC of the distribution systems to accommodate more DGs in balanced and unbalanced distribution systems. It should be noted that a linear power flow formulation can be considered to relax the optimization problem and decrease the computational burden.
Another factor that was beyond the framework of the study, and will be included in future studies, is the cost-benefit analysis using a large-scale multi-objective MINLP model of cost and benefits gained by optimal siting and sizing of SOPs and DGs in the engineering practice for large-scale balanced distribution systems. Further, a probabilistic approach is currently being conducted to discuss the effectiveness of the proposed deterministic approach, while considering seasonality and uncertainty in DGs and demand.
Author Contributions
I.D. and S.A.A. designed the problem under study; I.D. performed the simulations and obtained the results. S.A.A. analyzed the obtained results. I.D. wrote the paper, which was further reviewed by S.A.A., A.E.-R., A.A., and A.F.Z.
Funding
This research received no external funding.
Conflicts of Interest
The authors declare no conflict of interest.
Abbreviations
| ADN | Active distribution network |
| B2B VSC | Back-to-back voltage source converter |
| BLP | Bi-level programming |
| CB | Capacitor bank |
| D-HSS | Discrete hyper-spherical search algorithm |
| DC-HSS | Discrete-continuous HSS algorithm |
| DG | Distributed generation |
| EA | Evolutionary algorithm |
| ESS | Energy storage system |
| HC | Hosting capacity |
| HSS | Hyper-spherical search algorithm |
| HSA | Harmony search algorithm |
| MHM | Modified honeybee mating |
| MINLP | Mixed-integer nonlinear programming |
| MISOCP | Mixed-integer second-order cone programming |
| NR | Network reconfiguration |
| PF | Power factor |
| PQ | Power quality |
| PSO | Particle swarm optimization |
| SOP | Soft open point |
| SOCP | Second-order cone programming |
| SC | Sphere-center |
| VSC | Voltage source converter |
| VD | Voltage deviation |
| VRE | Variable renewable energy |
| GA | Genetic algorithm |
Nomenclature
| Loss coefficient of VSCs | |
| Aggregate voltage deviation index | |
| AP | The assigning probability |
| Normalized dominance for each SC | |
| Difference of set objective functions for each set of particles and their sphere-center | |
| Objective function value for each SC | |
| Objective function value for each particle assigned to a SC | |
| line current flowing in line | |
| Rated line current flowing in line | |
| Load balancing index of line | |
| Total load balancing index | |
| Maximum number of iterations | |
| Incidence matrix | |
| Number of lines existing in the distribution network | |
| Number of nodes existing in the distribution network | |
| Number of feeders | |
| Number of distributed generators | |
| Number of allocated SOPs | |
| Population size | |
| Number of sphere-centers | |
| Number of new generated particles | |
| Number of decision variables | |
| OFD | Objective function difference |
| Probability of changing particle’s angle | |
| , | Active and reactive power injected at the node |
| , | Active and reactive power of the connected load to the node |
| , | Active and reactive DG power injected at the node |
| , | SOP active and reactive power injected to the feeder |
| Internal power loss of the converter connected to the feeder | |
| Total active power losses | |
| SOP’s internal power losses | |
| , | Minimum and maximum SOP reactive injected to the feeder |
| , | Line resistance and reactance between nodes and |
| Distance and angle between the particle and the sphere-center | |
| , | Minimum and maximum radius of the sphere-center for continuous HSS |
| , | Minimum and maximum radius of the sphere-center for discrete HSS |
| Maximum capacity limit of the planned SOP | |
| Maximum capacity limit of the installed DGs | |
| SOF | Set objective function |
| µ | Binary variable set to 1 if the SOP loss is considered and to 0 if the SOP loss is not considered. |
| Magnitude of the voltage at the node | |
| , | Minimum and maximum voltage limits |
| Random binary vector | |
| Temporary binary vector | |
| A vector equal to the difference between the temporary and random vectors | |
| Reconfiguration checking vector | |
| Best reconfiguration vector | |
| A vector of decision variables | |
| , | Minimum and maximum values of continuous decision variables |
| Minimum and maximum values of discrete decision variables | |
| Minimum lagging power factor |
Appendix A
Figure A1.
IEEE 33-node distribution system after NR, SOPs, and DGs allocation with SOPs internal losses considered: scenario 9.
Figure A1.
IEEE 33-node distribution system after NR, SOPs, and DGs allocation with SOPs internal losses considered: scenario 9.

Figure A2.
83-node distribution system after NR, SOPs, and DGs allocation with SOPs internal losses considered: scenario 9.
Figure A2.
83-node distribution system after NR, SOPs, and DGs allocation with SOPs internal losses considered: scenario 9.

Table A1.
Optimal system configuration, sizing, and locations of SOPs and DGs for scenarios 4 to 9 without SOPs internal losses at normal loading level: IEEE 33-node distribution system.
Table A1.
Optimal system configuration, sizing, and locations of SOPs and DGs for scenarios 4 to 9 without SOPs internal losses at normal loading level: IEEE 33-node distribution system.
| Scenario | Tie-Lines | SOPs Locations (lines) | SOPs Sizing | DG Node | DG Sizing (MW) | ||
|---|---|---|---|---|---|---|---|
| 4 | - | 33 | 0.2000 | 0.0818 | 0 | NA | |
| 34 | 0 | 0 | 0.0933 | ||||
| 35 | 0.0600 | 0.2432 | 0.6847 | ||||
| 36 | 0.0900 | 0.0344 | 0.5634 | ||||
| 37 | 0 | 0 | 0 | ||||
| 5 | 7 | 11 | 0.0450 | 0.0263 | 0.0171 | NA | |
| 14 | −0.0600 | 0.2924 | 0.0117 | ||||
| 32 | −0.0600 | 0.3360 | 0.1729 | ||||
| 37 | −0.1200 | 0.2272 | 0.6886 | ||||
| 6 | 7 | 11 | 0.0450 | 0 | 0 | NA | |
| 14 | 0 | 0 | 0.0920 | ||||
| 32 | −0.0600 | 0.3123 | 0.0885 | ||||
| 37 | −0.1200 | 0.3670 | 0.6980 | ||||
| 7 | - | 33 | 0 | 0 | 0.088 | 24 | 0.4200 |
| 34 | 0 | 0 | 0 | ||||
| 35 | 0.06 | 0 | 0 | 25 | 0.4200 | ||
| 36 | 0.09 | 0 | 0 | 32 | 0.2100 | ||
| 37 | −0.0913 | 0.394984 | 0.521994 | ||||
| 8 | - | 7 | −0.0131 | 0 | 0.173922 | 24 | 0.4200 |
| 11 | 0.045 | 0 | 0 | ||||
| 14 | −0.06 | 0.071586 | 0 | 25 | 0.4200 | ||
| 32 | −0.06 | 0.366156 | 0.196486 | 32 | 0.2100 | ||
| 37 | −0.12 | 0.28405 | 0.521668 | ||||
| 9 | - | 7 | −0.2 | 0.126 | 0.06107 | 24 | 0.4200 |
| 11 | −0.06 | 0 | 0 | ||||
| 28 | −0.12 | 0 | 0.812957 | 25 | 0.4200 | ||
| 34 | −0.06 | 0.036864 | 0.077424 | 32 | 0.2100 | ||
| 36 | 0.09 | 0.286571 | 0.239091 | ||||
Table A2.
Optimal system configuration, sizing, and locations of SOPs and DGs for scenarios 4 to 9 with SOPs internal losses considered at normal loading level: IEEE 33-node distribution system.
Table A2.
Optimal system configuration, sizing, and locations of SOPs and DGs for scenarios 4 to 9 with SOPs internal losses considered at normal loading level: IEEE 33-node distribution system.
| Scenario | Tie-lines | SOPs Locations (lines) | SOPs Sizing | DG Node | DG Sizing (MW) | ||
|---|---|---|---|---|---|---|---|
| 4 | 36 | 33 | 0.2000 | 0.0333 | 0.0538 | NA | |
| 34 | −0.0652 | 0.0066 | 0.3065 | ||||
| 35 | 0.0600 | 0.1494 | 0.0480 | ||||
| 37 | −0.1252 | 0 | 0 | ||||
| 5 | 7-11-32 | 14 | 0 | 0 | 0.1582 | NA | |
| 37 | −0.1261 | 0.0918 | 0.0138 | ||||
| 6 | 7-11-32 | 14 | −0.0628 | 0.0315 | 0.2978 | NA | |
| 37 | −0.1249 | 0.0009 | 0.8776 | ||||
| 7 | - | 33 | 0 | 0 | 0.082994 | 24 | 0.4200 |
| 34 | −0.06245 | 0 | 0.120284 | ||||
| 35 | 0.06 | 0 | 0 | 25 | 0.4200 | ||
| 36 | 0.09 | 0 | 0 | 32 | 0.2100 | ||
| 37 | −0.12568 | 0.071358 | 0.166987 | ||||
| 8 | 7-11-14 | 32 | −0.0624 | 0 | 0.1901 | 24 | 0.4200 |
| 25 | 0.4200 | ||||||
| 37 | −0.1260 | 0.0853 | 0.3983 | 32 | 0.2100 | ||
| 9 | 7-11-17 | 27 | −0.0624 | 0.000293 | 0.6938 | 24 | 0.4200 |
| 34 | −0.0626 | 0.0243 | 0.2831 | 25 | 0.4200 | ||
| 32 | 0.2100 | ||||||
Table A3.
Optimal system configuration, sizing and locations of SOPs and DGs for scenarios 5 to 9 without SOPs internal losses at normal loading level: 83-node distribution System.
Table A3.
Optimal system configuration, sizing and locations of SOPs and DGs for scenarios 5 to 9 without SOPs internal losses at normal loading level: 83-node distribution System.
| Scenario | Tie-Lines | SOPs Locations (lines) | SOPs Sizing | DG Node | DG Sizing (MVA) | PF | ||
|---|---|---|---|---|---|---|---|---|
| 5 | 13-34-39-55-63-83-86-89 | 7 | −0.4 | 1.5 | 0.9757 | NA | ||
| 42 | 0.2 | 0.4398 | 0.4719 | |||||
| 72 | 0.4184 | 1.4214 | 1.3143 | |||||
| 90 | 0.3 | 0.1856 | 0.5016 | |||||
| 92 | 0.7229 | 0.3661 | 1.1009 | |||||
| 6 | 13-34-39-42-84-86-89-90-96 | 72 | 1.1439 | 0.3959 | 1.4468 | |||
| 82 | −0.1 | 1.1822 | 0.3869 | |||||
| 85 | 0.4 | 1.4312 | 0.6977 | |||||
| 92 | −0.2 | 1.4781 | 0.6503 | |||||
| 7 | 84-86-88-89-90-91-94-95-96 | 85 | 0.1547 | 1.492 | 0.8203 | 6 | 1.100 | 0.9658 |
| 12 | 1.200 | 0.9500 | ||||||
| 87 | 0.2941 | 1.0794 | 0.7539 | 19 | 1.200 | 0.9500 | ||
| 28 | 1.547 | 0.9817 | ||||||
| 92 | −0.2 | 0.9864 | 1.0761 | 31 | 1.799 | 0.9502 | ||
| 71 | 2.000 | 0.9500 | ||||||
| 93 | 0.2 | 0.4686 | 0.6413 | 75 | 1.200 | 0.9500 | ||
| 79 | 2.000 | 0.9500 | ||||||
| 8 | 13-34-39-55-63-83-86-89 | 7 | −0.4 | 0.5959 | 0.7569 | 6 | 1.100 | 0.9747 |
| 42 | 0.200 | 0.4948 | 0.5371 | 12 | 0.995 | 0.9503 | ||
| 19 | 1.200 | 0.9535 | ||||||
| 72 | 0.3509 | 0.8314 | 0.3136 | 28 | 1.800 | 0.9501 | ||
| 31 | 1.800 | 0.9501 | ||||||
| 90 | −0.1 | 1.2025 | 1.1796 | 71 | 1.274 | 0.9501 | ||
| 75 | 1.200 | 0.9502 | ||||||
| 92 | −0.200 | 0.350 | 1.3027 | 79 | 2.000 | 0.9501 | ||
| 9 | 7-13-16-32-34-72-86-95 | 38 | −0.02 | 0.239 | 0.493 | 6 | 1.100 | 0.9509 |
| 55 | 0.500 | 1.399 | 0.804 | 12 | 1.200 | 0.9502 | ||
| 19 | 1.200 | 0.9500 | ||||||
| 64 | 0.300 | 0.9497 | 0.576 | 28 | 1.782 | 0.9500 | ||
| 31 | 1.678 | 0.9501 | ||||||
| 89 | −0.091 | 0.764 | 1.236 | 71 | 2.000 | 0.9500 | ||
| 75 | 1.200 | 0.9500 | ||||||
| 91 | 0.300 | 0.8106 | 1.033 | 79 | 2.000 | 0.9500 | ||
Table A4.
Optimal system configuration, sizing, and locations of SOPs and DGs for scenarios 5 to 9 with SOPs internal losses considered at normal loading level: 83-node distribution system.
Table A4.
Optimal system configuration, sizing, and locations of SOPs and DGs for scenarios 5 to 9 with SOPs internal losses considered at normal loading level: 83-node distribution system.
| Scenario | Tie-Lines | SOPs Locations (lines) | SOPs Sizing | DG Node | DG Sizing (MVA) | PF | ||
|---|---|---|---|---|---|---|---|---|
| 5 | 7-13-34-39-42-55-63-83-86-89-90-92 | 72 | 0.2605 | 0.4347 | 0.1784 | NA | ||
| 6 | 7-13-14-34-38-40-55-63-86-90 | 32 | −0.208 | 0.0098 | 0.5608 | |||
| 82 | −0.108 | 0.1785 | 1.2975 | |||||
| 87 | −0.209 | 0.133 | 1.1108 | |||||
| 7 | 84-86-87-88-89-90-91-92-93-94-95-96 | 85 | 0.3367 | 1.4617 | 0.4298 | 6 | 1.100 | 0.9550 |
| 12 | 1.200 | 0.9500 | ||||||
| 19 | 1.200 | 0.9500 | ||||||
| 28 | 1.800 | 0.9500 | ||||||
| 31 | 1.800 | 0.9905 | ||||||
| 71 | 2.000 | 0.9500 | ||||||
| 75 | 1.200 | 0.9500 | ||||||
| 79 | 2.000 | 0.9505 | ||||||
| 8 | 7-13-34-39-42-55-63-83-86-89-90-92 | 72 | 0.2879 | 0.4032 | 0.4376 | 6 | 1.100 | 0.9500 |
| 12 | 1.200 | 0.9500 | ||||||
| 19 | 1.200 | 0.9507 | ||||||
| 28 | 1.800 | 0.9500 | ||||||
| 31 | 1.800 | 0.9747 | ||||||
| 71 | 2.000 | 0.9500 | ||||||
| 75 | 1.200 | 0.9519 | ||||||
| 79 | 2.000 | 0.9639 | ||||||
| 9 | 34-38-41-84-86-87-88-89-90-91-92-96 | 85 | 0.2091 | 1.3189 | 0.1894 | 6 | 1.100 | 0.9501 |
| 12 | 1.200 | 0.9500 | ||||||
| 19 | 1.200 | 0.9501 | ||||||
| 28 | 1.800 | 0.9500 | ||||||
| 31 | 1.800 | 0.9500 | ||||||
| 71 | 2.000 | 0.9500 | ||||||
| 75 | 1.200 | 0.9500 | ||||||
| 79 | 2.000 | 0.9500 | ||||||
References
- Ismael, S.; Abdel Aleem, S.; Abdelaziz, A.; Zobaa, A. Probabilistic hosting capacity enhancement in non-sinusoidal power distribution systems using a hybrid PSOGSA optimization algorithm. Energies 2019, 12, 1018. [Google Scholar] [CrossRef]
- Home-Ortiz, J.M.; Melgar-Dominguez, O.D.; Pourakbari-Kasmaei, M.; Mantovani, J.R.S. A stochastic mixed-integer convex programming model for long-term distribution system expansion planning considering greenhouse gas emission mitigation. Int. J. Electr. Power Energy Syst. 2019, 108, 86–95. [Google Scholar] [CrossRef]
- Zsiborács, H.; Baranyai, N.H.; Vincze, A.; Zentkó, L.; Birkner, Z.; Máté, K.; Pintér, G. Intermittent Renewable Energy Sources: The Role of Energy Storage in the European Power System of 2040. Electronics 2019, 8, 729. [Google Scholar] [CrossRef]
- Sakar, S.; Balci, M.E.; Abdel Aleem, S.H.E.; Zobaa, A.F. Integration of large- scale PV plants in non-sinusoidal environments: Considerations on hosting capacity and harmonic distortion limits. Renew. Sustain. Energy Rev. 2018, 82, 176–186. [Google Scholar] [CrossRef]
- Chicco, G.; Mazza, A. 100 years of symmetrical components. Energies 2019, 12, 450. [Google Scholar] [CrossRef]
- Aleem, S.H.E.A.; Elmathana, M.T.; Zobaa, A.F. Different design approaches of shunt passive harmonic filters based on IEEE Std. 519-1992 and IEEE Std. 18-2002. Recent Patents Electr. Electron. Eng. 2013, 6, 68–75. [Google Scholar] [CrossRef]
- Badran, O.; Mekhilef, S.; Mokhlis, H.; Dahalan, W. Optimal reconfiguration of distribution system connected with distributed generations: A review of different methodologies. Renew. Sustain. Energy Rev. 2017, 73, 854–867. [Google Scholar] [CrossRef]
- Elders, I.; Ault, G.; Barnacle, M.; Galloway, S. Multi-objective transmission reinforcement planning approach for analysing future energy scenarios in the Great Britain network. IET Gener. Transm. Distrib. 2015, 9, 2060–2068. [Google Scholar]
- Ismael, S.M.; Abdel Aleem, S.H.E.; Abdelaziz, A.Y.; Zobaa, A.F. Practical considerations for optimal conductor reinforcement and hosting capacity enhancement in radial distribution systems. IEEE Access 2018, 6, 27268–27277. [Google Scholar] [CrossRef]
- Chen, S.; Liu, C.C. From demand response to transactive energy: State of the art. J. Mod. Power Syst. Clean Energy 2017, 5, 10–19. [Google Scholar] [CrossRef]
- Qi, Q.; Wu, J.; Zhang, L.; Cheng, M. Multi-Objective Optimization of Electrical Distribution Network Operation Considering Reconfiguration and Soft Open Points. Energy Procedia 2016, 103, 141–146. [Google Scholar] [CrossRef]
- Namachivayam, G.; Sankaralingam, C.; Perumal, S.K.; Devanathan, S.T. Reconfiguration and capacitor placement of radial distribution systems by modified flower pollination algorithm. Electr. Power Compon. Syst. 2016, 44, 1492–1502. [Google Scholar] [CrossRef]
- Kazemi-Robati, E.; Sepasian, M.S. Passive harmonic filter planning considering daily load variations and distribution system reconfiguration. Electr. Power Syst. Res. 2019, 166, 125–135. [Google Scholar] [CrossRef]
- Schnelle, T.; Schmidt, M.; Schegner, P. Power converters in distribution grids—New alternatives for grid planning and operation. In Proceedings of the 2015 IEEE Eindhoven PowerTech, Eindhoven, The Netherlands, 29 June–2 July 2015; pp. 1–6. [Google Scholar]
- Wang, C.; Song, G.; Li, P.; Ji, H.; Zhao, J.; Wu, J. Optimal siting and sizing of soft open points in active electrical distribution networks. Appl. Energy 2017, 189, 301–309. [Google Scholar] [CrossRef]
- Cao, W.; Wu, J.; Jenkins, N.; Wang, C.; Green, T. Benefits analysis of soft open points for electrical distribution network operation. Appl. Energy 2016, 165, 36–47. [Google Scholar] [CrossRef]
- Zhang, L.; Shen, C.; Chen, Y.; Huang, S.; Tang, W. Coordinated Optimal Allocation of DGs, Capacitor Banks and SOPs in Active Distribution Network Considering Dispatching Results Through Bi-level Programming. Energy Procedia 2017, 142, 2065–2071. [Google Scholar] [CrossRef]
- Long, C.; Wu, J.; Thomas, L.; Jenkins, N. Optimal operation of soft open points in medium voltage electrical distribution networks with distributed generation. Appl. Energy 2016, 184, 427–437. [Google Scholar] [CrossRef]
- Qi, Q.; Wu, J.; Long, C. Multi-objective operation optimization of an electrical distribution network with soft open point. Appl. Energy 2017, 208, 734–744. [Google Scholar] [CrossRef]
- Ji, H.; Li, P.; Wang, C.; Song, G.; Zhao, J.; Su, H.; Wu, J. A strengthened SOCP-based approach for evaluating the distributed generation hosting capacity with soft open Points. Energy Procedia 2017, 142, 1947–1952. [Google Scholar] [CrossRef]
- Bai, L.; Jiang, T.; Li, F.; Chen, H.; Li, X. Distributed energy storage planning in soft open point based active distribution networks incorporating network reconfiguration and DG reactive power capability. Appl. Energy 2018, 210, 1082–1091. [Google Scholar] [CrossRef]
- Aithal, A.; Li, G.; Wu, J.; Yu, J. Performance of an electrical distribution network with soft open point during a grid side AC fault. Appl. Energy 2018, 227, 262–272. [Google Scholar] [CrossRef]
- Wang, C.; Song, G.; Li, P.; Ji, H.; Zhao, J.; Wu, J. Optimal configuration of soft open point for active distribution network based on mixed-integer second-order cone programming. Energy Procedia 2016, 103, 70–75. [Google Scholar] [CrossRef]
- Qi, Q.; Wu, J. Increasing distributed generation penetration using network reconfiguration and soft open points. Energy Procedia 2017, 105, 2169–2174. [Google Scholar] [CrossRef]
- Qi, Q.; Long, C.; Wu, J.; Smith, K.; Moon, A.; Yu, J. Using an MVDC link to increase DG hosting capacity of a distribution network. Energy Procedia 2017, 142, 2224–2229. [Google Scholar] [CrossRef]
- Li, P.; Ji, H.; Yu, H.; Zhao, J.; Wang, C.; Song, G.; Wu, J. Combined decentralized and local voltage control strategy of soft open points in active distribution networks. Appl. Energy 2019, 241, 613–624. [Google Scholar] [CrossRef]
- Yao, C.; Zhou, C.; Yu, J.; Xu, K.; Li, P.; Song, G. A sequential optimization method for soft open point integrated with energy storage in active distribution networks. Energy Procedia 2018, 145, 528–533. [Google Scholar] [CrossRef]
- Thomas, L.J.; Burchill, A.; Rogers, D.J.; Guest, M.; Jenkins, N. Assessing distribution network hosting capacity with the addition of soft open points. In Proceedings of the 5th IET International Conference on Renewable Power Generation (RPG) 2016, London, UK, 21–23 September 2016; pp. 1–6. [Google Scholar]
- Guo, X.B.; Wei, W.X.; Xu, A.D. A coordinated optimization method of snop and tie switch operation simultaneously based on cost in active distribution network. In Proceedings of the IET Conference Publications, Helsinki, Finland, 14–15 June 2016. [Google Scholar]
- Cao, W.; Wu, J.; Jenkins, N.; Wang, C.; Green, T. Operating principle of soft open points for electrical distribution network operation. Appl. Energy 2016, 164, 245–257. [Google Scholar] [CrossRef]
- Ji, H.; Wang, C.; Li, P.; Zhao, J.; Song, G.; Ding, F.; Wu, J. An enhanced SOCP-based method for feeder load balancing using the multi-terminal soft open point in active distribution networks. Appl. Energy 2017, 208, 986–995. [Google Scholar] [CrossRef]
- Ji, H.; Wang, C.; Li, P.; Song, G.; Wu, J. SOP-based islanding partition method of active distribution networks considering the characteristics of DG, energy storage system and load. Energy 2018, 155, 312–325. [Google Scholar] [CrossRef]
- Li, P.; Ji, H.; Wang, C.; Zhao, J.; Song, G.; Ding, F.; Wu, J. Coordinated control method of voltage and reactive power for active distribution networks based on soft open point. IEEE Trans. Sustain. Energy 2017, 8, 1430–1442. [Google Scholar] [CrossRef]
- Xiao, H.; Pei, W.; Li, K. Optimal sizing and siting of soft open point for improving the three phase unbalance of the distribution network. In Proceedings of the 2018 21st International Conference on Electrical Machines and Systems (ICEMS), Jeju, South Korea, 7–10 October 2018; pp. 2080–2084. [Google Scholar]
- Strategies for Reducing Losses in Distribution Networks. Imperial College London. 2018. Available online: https://www.ukpowernetworks.co.uk/losses/static/pdfs/strategies-for-reducing-losses-in-distribution-networks.d1b2a6f.pdf (accessed on 27 September 2019).
- Karami, H.; Sanjari, M.J.; Gharehpetian, G.B. Hyper-Spherical Search (HSS) algorithm: A novel meta-heuristic algorithm to optimize nonlinear functions. Neural Comput. Appl. 2014, 25, 1455–1465. [Google Scholar] [CrossRef]
- Ahmadi, S.A.; Karami, H.; Sanjari, M.J.; Tarimoradi, H.; Gharehpetian, G.B. Application of hyper-spherical search algorithm for optimal coordination of overcurrent relays considering different relay characteristics. Int. J. Electr. Power Energy Syst. 2016, 83, 443–449. [Google Scholar] [CrossRef]
- Bloemink, J.M.; Green, T.C. Increasing photovoltaic penetration with local energy storage and soft normally-open points. In Proceedings of the 2011 IEEE Power and Energy Society General Meeting, Detroit, MI, USA, 24–28 July 2011; pp. 1–8. [Google Scholar]
- Bloemink, J.M.; Green, T.C. Benefits of distribution-level power electronics for supporting distributed generation growth. IEEE Trans. Power Deliv. 2013, 28, 911–919. [Google Scholar] [CrossRef]
- Ji, H.; Wang, C.; Li, P.; Ding, F.; Wu, J. Robust operation of soft open points in active distribution networks with high penetration of photovoltaic integration. IEEE Trans. Sustain. Energy 2019, 10, 280–289. [Google Scholar] [CrossRef]
- PCS 6000 for Large Wind Turbines: Medium Voltage, Full Power Converters up to 9 MVA. ABB, Brochure 3BHS351272 E01 Rev. A. 2012. Available online: http://new.abb.com/docs/default-source/ewea-doc/ pcs6000wind.pdf (accessed on 27 September 2019).
- El-Fergany, A.A. Optimal capacitor allocations using evolutionary algorithms. IET Gener. Transm. Distrib. 2013, 7, 593–601. [Google Scholar] [CrossRef]
- Abdelaziz, A.Y.; Ali, E.S.; Abd Elazim, S.M. Optimal sizing and locations of capacitors in radial distribution systems via flower pollination optimization algorithm and power loss index. Eng. Sci. Technol. Int. J. 2016, 19, 610–618. [Google Scholar] [CrossRef]
- Rao, R.S.; Ravindra, K.; Satish, K.; Narasimham, S.V.L. Power loss minimization in distribution system using network reconfiguration in the presence of distributed generation. IEEE Trans. Power Syst. 2013, 28, 317–325. [Google Scholar] [CrossRef]
- Peponis, G.J.; Papadopulos, M.P.; Hatziargyriou, N.D. Optimal operation of distribution networks. IEEE Trans. Power Syst. 1996, 11, 59–67. [Google Scholar] [CrossRef]
- Abdelaziz, A.Y.; Mekhamer, S.F.; Badr, M.A.L.; Mohamed, F.M.; El-Saadany, E.F. A modified particle swarm Algorithm for distribution systems reconfiguration. In Proceedings of the 2009 IEEE Power & Energy Society General Meeting, Calgary, AB, Canada, 26–30 July 2009; pp. 1–8. [Google Scholar]
- Chiou, J.P.; Chang, C.F.; Su, C.T. Variable scaling hybrid differential evolution for solving network reconfiguration of distribution systems. IEEE Trans. Power Syst. 2005, 20, 668–674. [Google Scholar] [CrossRef]
- Rajaram, R.; Sathish Kumar, K.; Rajasekar, N. Power system reconfiguration in a radial distribution network for reducing losses and to improve voltage profile using modified plant growth simulation algorithm with Distributed Generation (DG). Energy Rep. 2015, 1, 116–122. [Google Scholar] [CrossRef]
- Esmaeili, S.; Dehnavi, H.D.; Karimzadeh, F. Simultaneous reconfiguration and capacitor placement with harmonic consideration using fuzzy harmony search algorithm. Arab. J. Sci. Eng. 2014, 39, 3859–3871. [Google Scholar] [CrossRef]
© 2019 by the authors. Licensee MDPI, Basel, Switzerland. This article is an open access article distributed under the terms and conditions of the Creative Commons Attribution (CC BY) license (http://creativecommons.org/licenses/by/4.0/).








