Consumer Demand for Blockchain-Enabled Peer-to-Peer Electricity Trading in the United Kingdom: An Online Survey Experiment
Abstract
:1. Introduction
1.1. Background and Aims
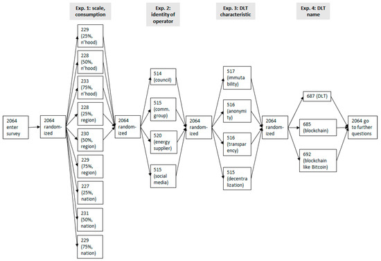
- The spatial scale from which electricity could be purchased (neighbourhood, city/region or national).
- The identity of the coordinating entity (local council, energy supplier, community energy organization or social media company).
- The highlighted characteristics of distributed ledger technology (immutability, anonymity, transparency or decentralization).
- The term used to describe distributed ledger technology (distributed ledger technology, blockchain, or blockchain which is used to run Bitcoin).
1.2. Literature Review and Hypotheses
1.2.1. Spatial Scale and Proportion of Consumption
1.2.2. Operating Entity
1.2.3. Technology Characteristics and Name
1.2.4. Consumer Profile
2. Materials and Methods
3. Results
3.1. Overview of Sample
3.2. Experiment 1: Effect on Uptake of Spatial Scale and Proportion of Consumption Met
3.2.1. Statistical Analysis
3.2.2. Summary
3.3. Experiments 2–4: Effect on Likelihood of Participation of Identity of Operator, DLT Characteristic Highlighted and DLT Term Used
3.3.1. Statistical Analysis
3.3.2. Summary
3.4. Demographic and Other Variables
Summary
4. Discussion
4.1. Spatial Scale and Proportion of Consumption
4.2. Operating Entity
4.3. DLT Characteristic Highlighted and DLT Term Used
4.4. Sample Characteristics
4.5. Key Limitations
5. Conclusions
Supplementary Materials
Author Contributions
Funding
Conflicts of Interest
Appendix A
| Entity | Messaging |
|---|---|
| LO3 Energy (https://lo3energy.com/) | Comfort; security; democratized marketplace; transparency; secure transactions; verifiable. |
| Electron (http://www.electron.org.uk/) | Efficient, resilient and flexible systems; secure, robust and transparent platform; in control of own data; democratic; inclusive; fair. |
| Verv (https://verv.energy/) | Take control of data; reduction in energy bills; innovate and create own trading community. |
| HDAC (https://www.hdactech.com/) | Confidentiality; integrity; anonymity; automated; low-cost transactions; everyone has access to the market; customers will be able to check the orders to ensure efficiency and accuracy; secure. |
Appendix B
| Variable | Sample Proportion |
|---|---|
| Type of energy supplier | Big six energy supplier (62.7%), others (37.3%) |
| Dwelling type | Live in house or bungalow (77.2%), live in flat or apartment (20.6%), other dwelling (2.2%) |
| Tenure | Owned (56.7%), rent from council or housing association (22.8%), private rent (18.4%), other tenure (2.1%) |
| Urban/rural | Live in city or town (81.3%), live in village or isolated (18.7%) |
| Children | Children in household (28.9%) |
| Employment status | In full-time employment (38.7%) |
| Household income | Up to £21k (39.9%), £21-40k (38.7%), £41k+ (14.9%) |
| Home technologies | Has one of photovoltaic panels, electric vehicle, heat pump or home battery (8%), has smart heating/lighting controls (10.8%) |
| Climate concern | Very or fairly concerned about climate change (67.1%) |
| Early adopter status | Self-reported very or fairly early adopter of technology (24.7%) |
References
- Zahedi, A. Maximizing solar PV energy penetration using energy storage technology. Renew. Sustain. Energy Rev. 2011, 15, 866–870. [Google Scholar] [CrossRef]
- Zhang, C.; Wu, J.; Zhou, Y.; Cheng, M.; Long, C. Peer-to-Peer energy trading in a Microgrid. Appl. Energy 2018, 220, 1–12. [Google Scholar] [CrossRef]
- Shipworth, D. Peer-to-Peer Energy Trading Using Blockchains. DSM Spotlight Newsl. Int. Energy Agency Demand-Side Manag. Programm. 2017, 67, 5–9. [Google Scholar]
- Nakamoto, S. Bitcoin: A Peer-to-Peer Electronic Cash System. 2008. Available online: http://citeseerx.ist.psu.edu/viewdoc/summary?doi=10.1.1.221.9986 (accessed on 18 September 2019).
- Plewnia, F. The Energy System and the Sharing Economy: Interfaces and Overlaps and What to Learn from Them. Energies 2019, 12, 339. [Google Scholar] [CrossRef]
- Nguyen, C. Brooklyn’s ‘Microgrid’ Did Its First Solar Energy Sale; VICE: Brooklyn, NY, USA, 2016. [Google Scholar]
- Stoker, L. Peer-to-Peer Trading, Renewables and Blockchain: What’s Inside Ofgem’s ‘Regulatory Sandbox’; Current News: London, UK, 2017. [Google Scholar]
- Schulz, K.F.; Altman, D.G.; Moher, D. CONSORT 2010 Statement: Updated guidelines for reporting parallel group randomised trials. BMJ 2010, 340, c332. [Google Scholar] [CrossRef] [PubMed]
- Andoni, M.; Robu, V.; Flynn, D.; Abram, S.; Geach, D.; Jenkins, D.; McCallum, P.; Peacock, A. Blockchain technology in the energy sector: A systematic review of challenges and opportunities. Renew. Sustain. Energy Rev. 2019, 100, 143–174. [Google Scholar] [CrossRef]
- Goranovic, A.; Meisel, M.; Fotiadis, L.; Wilker, S.; Treytl, A.; Sauter, T. Blockchain applications in microgrids: An overview of current projects and concepts. In Proceedings of the IECON 2017-43rd Annual Conference of the IEEE Industrial Electronics Society, Beijing, China, 29 October–1 November 2017; pp. 6153–6158. [Google Scholar]
- Gstrein, M. Handling the Crowd—An Explorative Study on the Implications of Prosumer-Consumer Communities on the Value Creation in the future Electricity Network. Ph.D. Thesis, University of Fribourg, Fribourg, Switzerland, 2016. [Google Scholar]
- Mengelkamp, E.; Schönland, T.; Huber, J.; Weinhardt, C. The value of local electricity—A choice experiment among German residential customers. Energy Policy 2019, 130, 294–303. [Google Scholar] [CrossRef]
- Reuter, E.; Loock, M. Empowering Local Electricity Markets—A Survey Study from Switzerland, Norway, Spain and Germany; University of St. Gallen: Gallen, Switzerland, 2017. [Google Scholar]
- Office for National Statistics Social Networking by Age Group, 2011 to 2017. Available online: https://www.ons.gov.uk/peoplepopulationandcommunity/householdcharacteristics/homeinternetandsocialmediausage/adhocs/007401socialnetworkingbyagegroup2011to2017 (accessed on 1 August 2019).
- Ecker, F.; Spada, H.; Hahnel, U.J.J. Independence without control: Autarky outperforms autonomy benefits in the adoption of private energy storage systems. Energy Policy 2018, 122, 214–228. [Google Scholar] [CrossRef]
- Cuthbertson, A. Why bitcoin’s revolutionary experiment is still in its infancy 10 years later. The Independent News, 31 October 2018. [Google Scholar]
- Hackbarth, A.; Löbbe, S. Attitudes, preferences, and intentions of German households concerning participation in peer-to-peer electricity trading. Reutl. Work. Pap. Mark. Manag. No 2019-2 2018. [Google Scholar]
- Hledik, R.; Gorman, W.; Irwin, N.; Fell, M.; Nicholson, M.; Huebner, G. The Value of TOU Tariffs in Great Britain: Insights for Decision-Makers: Volume II: Technical appendices; The Brattle Group: Boston, MA, USA, 2017. [Google Scholar]
- Benjamini, Y.; Yekutieli, D. The Control of the False Discovery Rate in Multiple Testing under Dependency. Ann. Stat. 2001, 29, 1165–1188. [Google Scholar]
- Darby, K.; Batte, M.T.; Ernst, S.; Roe, B. Decomposing Local: A Conjoint Analysis of Locally Produced Foods. Am. J. Agric. Econ. 2008, 90, 476–486. [Google Scholar] [CrossRef]
- McKenna, E.; Pless, J.; Darby, S.J. Solar photovoltaic self-consumption in the UK residential sector: New estimates from a smart grid demonstration project. Energy Policy 2018, 118, 482–491. [Google Scholar] [CrossRef]
- Meyer, R. The Cambridge Analytica Scandal, in 3 Quick Paragraphs. Available online: https://www.theatlantic.com/technology/archive/2018/03/the-cambridge-analytica-scandal-in-three-paragraphs/556046/ (accessed on 1 August 2019).
- Kollewe, J. Bitcoin price plunges below $4,500 mark in new 2018 low. The Guardian, 20 November 2018. [Google Scholar]
- Staff, O.F. Iceland set to use more energy mining Bitcoin than powering homes. The Telegraph, 12 February 2018. [Google Scholar]
- Kollewe, J. Bitcoin: UK and EU plan crackdown amid crime and tax evasion fears. The Guardian, 4 December 2017. [Google Scholar]
- Digital Trends Blockchain beyond Bitcoin. Available online: https://www.digitaltrends.com/blockchain-beyond-bitcoin/ (accessed on 10 September 2019).
- Office for National Statistics Internet access: Households and individuals, Great Britain. Available online: https://www.ons.gov.uk/peoplepopulationandcommunity/householdcharacteristics/homeinternetandsocialmediausage/bulletins/internetaccesshouseholdsandindividuals/2018 (accessed on 1 August 2019).
- Carrington, M.J.; Neville, B.A.; Whitwell, G.J. Why Ethical Consumers Don’t Walk Their Talk: Towards a Framework for Understanding the Gap Between the Ethical Purchase Intentions and Actual Buying Behaviour of Ethically Minded Consumers. J. Bus. Ethics 2010, 97, 139–158. [Google Scholar] [CrossRef]





| Experiment | Conditions | Outcome Options | Hypotheses |
|---|---|---|---|
| 1. Spatial scale and proportion of consumption | Nine groups in 3x3 factorial design, each shown one combination of: Spatial scale: neighbourhood, city/region, national. Proportion of household consumption met: 25%, 50%, 75% | Would you sign up to participate in this offer if it was available to you today?
| H1: Uptake will increase as a greater proportion of home electricity use is met through the offering. H2: Uptake will be higher amongst younger people. H3: Uptake will be higher amongst participants with microgeneration, storage and/or smart home technologies. H4: Uptake will be higher amongst earlier adopters. H5: Uptake will be higher amongst those who are concerned about climate change. |
| 2. Operating entity | Shown one of: your local council, a local community energy group, an energy supplier, a well-known online social media company. | Does knowing this about the offer make you more or less likely to want to participate?
| H6: Uptake will be highest in the “community energy group” condition. H7: Uptake of the social media condition will be positively associated with being younger. |
| 3. DLT characteristic | Shown one of: immutability, anonymity, transparency, decentralisation | Does knowing this about the offer make you more or less likely to want to participate?
| Exploratory only. |
| 4. DLT name | Shown one of: distributed ledger technology, blockchain blockchain (as used to run Bitcoin) | Does knowing this about the offer make you more or less likely to want to participate?
| H8: Early adopters are more likely to respond that seeing mention of distributed ledger technology, blockchain, or blockchain/bitcoin, will increase their willingness to participate. |
| Proportion of Household Electricity Needs Met through the Offer | ||||
|---|---|---|---|---|
| 25% | 50% | 75% | ||
| Spatial scale covered by the offer | Neighbourhood | Group 1: 25%, neighbourhood level | Group 2: 50%, neighbourhood level | Group 3: 75%, neighbourhood level |
| City/region | Group 4: 25%, city/region level | Group 5: 50%, city/region level | Group 6: 75%, city/region level | |
| National | Group 7: 25%, national level | Group 8: 50%, national level | Group 9: 75%, national level | |
| Analysis Model | Outcome | Predictors |
|---|---|---|
| Model 1 (main effects only) | Uptake of P2P trading, Yes/No (coded 1/0). | Main effects: spatial scale and proportion of consumption, dummy coded, with city/region scale and 50% proportion of consumption as reference categories. |
| Model 2 (main and interaction effects) | Uptake of P2P trading, Yes/No (coded 1/0). | -Main effects: spatial scale and proportion of consumption, dummy coded, with city/region scale and 50% proportion of consumption as reference categories. -Interaction effects dummy coded for experimental groups 1, 3, 7 and 9, with city/region scale and 50% proportion of consumption group (5) as reference category. |
| Model 3 (main effects and other variables) | Uptake of P2P trading, Yes/No (coded 1/0). | -Main effects: spatial scale and proportion of consumption, dummy coded, with city/region scale and 50% proportion of consumption as reference categories. -Type of energy supplier dummy: big 6 (reference) vs not. -Energy technology access, dummies for supply or large loads (one or more of solar electricity/water, heat pump, EV or home battery), smart controls (smart heating/lighting controls) or none of above (reference). -Climate concern dummy: very/fairly concerned vs other (reference). -Adopter category dummy: early (one of first or before most) vs late (other categories, reference). -Gender dummy: male, female (reference), other. -Age (continuous). -Type of housing dummy: house/bungalow (reference), flat, other. -Tenure: owned (reference), social rent, private rent, other. -Urban dummy: urban (city, town or fringe – reference), vs rural (village or hamlet). -Household size (continuous). -Children in household dummy: yes vs no (reference). -Employment: employed full time vs not (reference). -Household income: Less than £21k, £21-40k (reference), £41k and over, income not declared. -Health dummy: chronic physical/mental condition or disability vs not (reference). |
| Entity | 1a* | 1b* | 1c* | 2a | 2b* | 2c | 3a | 3b* | 3c | ||||||||||
|---|---|---|---|---|---|---|---|---|---|---|---|---|---|---|---|---|---|---|---|
| OR | p | OR | p | OR | p | OR | p | OR | p | OR | p | OR | p | OR | p | OR | p | ||
| Proportion of consumption met | 25% | 0.809 | 0.054 | 0.781 | 0.051 | 0.767 | 0.080 | 0.882 | 0.515 | 0.869 | 0.522 | 0.994 | 0.983 | 0.780 | 0.034 | 0.742 | 0.027 | 0.720 | 0.043 |
| 75% | 1.024 | 0.831 | 1.318 | 0.023 | 1.222 | 0.178 | 1.158 | 0.454 | 1.454 | 0.088 | 1.383 | 0.272 | 1.010 | 0.932 | 1.263 | 0.072 | 1.203 | 0.248 | |
| Spatial scale | Street | 0.808 | 0.054 | 0.766 | 0.032 | 0.808 | 0.194 | 0.932 | 0.717 | 0.908 | 0.654 | 0.921 | 0.757 | 0.799 | 0.056 | 0.760 | 0.038 | 0.808 | 0.223 |
| National | 0.801 | 0.046 | 0.732 | 0.013 | 0.926 | 0.615 | 0.854 | 0.409 | 0.751 | 0.191 | 1.138 | 0.619 | 0.808 | 0.070 | 0.754 | 0.033 | 0.959 | 0.800 | |
| Interactions | Street*25% | 0.935 | 0.804 | 0.886 | 0.695 | 0.905 | 0.799 | ||||||||||||
| Street*75% | 0.696 | 0.185 | 0.700 | 0.233 | 0.733 | 0.436 | |||||||||||||
| National*25% | 0.827 | 0.481 | 0.832 | 0.555 | 0.572 | 0.137 | |||||||||||||
| National*75% | 1.004 | 0.987 | 1.088 | 0.781 | 0.897 | 0.770 | |||||||||||||
| Full Sample | Passed Manipulation Check | ||||||||
|---|---|---|---|---|---|---|---|---|---|
| Experiment | More Likely | Less Likely | More Likely | Less Likely | |||||
| OR | p | OR | p | OR | p | OR | p | ||
| Experiment 2: Identity of operator | Council | 1.331 | 0.025 | 0.906 | 0.676 | 1.743 | 0.000 | 0.644 | 0.119 |
| Community energy group | 0.769 | 0.046 | 2.245 | 0.000 | 0.783 | 0.104 | 2.484 | 0.000 | |
| Social media company | 0.343 | 0.000 | 5.557 | 0.000 | 0.220 | 0.000 | 6.466 | 0.000 | |
| Experiment 3: DLT characteristic | Anonymity | 1.429 | 0.029 | 0.326 | 0.000 | ||||
| Transparency | 0.929 | 0.673 | 0.845 | 0.198 | |||||
| Decentralization | 1.252 | 0.177 | 1.049 | 0.711 | |||||
| Experiment 4: DLT name | Distributed ledger technology | 0.757 | 0.095 | 0.756 | 0.072 | ||||
| Blockchain (runs Bitcoin) | 0.797 | 0.168 | 4.068 | 0.000 | |||||
| Variable | Experiment 1: P2P | Experiment 2: Identity of Operating Organization | Experiment 3: DLT Characteristic Highlighted | Experiment 4: DLT Name | ||||||||
|---|---|---|---|---|---|---|---|---|---|---|---|---|
| Energy Supplier | Council | Community Energy Group | Social Media Company | Immutability | Anonymity | Transparency | Decentralization | DLT | Blockchain | Blockchain (Powers Bitcoin) | ||
| Type of energy supplier | Big 6 customer, 2.67 ** | Big 6 customer, 2.39 ** | Big 6 customer, 2.31 ** | |||||||||
| Home technologies | Has PV, EV, battery or heat pump, 1.94 **. Has smart heating/lighting controls, 1.59 ** | Has PV, EV, battery or heat pump, 2.94 ** | Has PV, EV, battery or heat pump, 4.04 ***. Has smart heating/lighting controls, 3.09 ** | Has PV, EV, battery or heat pump, 3.14 ** | Has PV, EV, battery or heat pump, 2.91 ** | Has PV, EV, battery or heat pump, 3.17 **. Has smart heating/lighting controls, 2.83 * | Has smart heating/lighting controls, 2.33 * | Has PV, EV, battery or heat pump, 3.45 ** | Has PV, EV, battery or heat pump, 5.53 *** | Has smart heating/lighting controls, 2.17 * | ||
| Climate concern | Concerned about climate change, 2.26 *** | Concerned about climate change, 1.98 ** | Concerned about climate change, 2.75 *** | Concerned about climate change, 2.61 ** | Concerned about climate change, 3.34 ** | Concerned about climate change, 1.75 * | Concerned about climate change, 2.41 * | Concerned about climate change, 2.64 ** | Concerned about climate change, 2.89 ** | Concerned about climate change, 1.91 * | ||
| Early adopter? | Early adopter, 1.67 *** | Early adopter, 1.86 * | Early adopter, 2.21 ** | |||||||||
| Gender | Male, 1.40 ** | Male, 1.95 * | Male, 2.63 ** | |||||||||
| Age | Younger people, 1.15 *** per 10 years approx. | Younger people, 1.46 *** per 10 years approx. | Younger people, 1.32 ** per 10 years approx. | Younger people, 1.28 ** per 10 years approx. | Younger people, 1.22 * per 10 years approx. | Younger people, 1.37 ** per 10 years approx. | Younger people, 1.25 * per 10 years approx. | Younger people, 1.40 ** per 10 years approx. | ||||
| Dwelling type | Do not live in house or apartment, 4.80 * | Do not live in house or apartment, 5.15 * | Live in apartment, 2.14 * | |||||||||
| Tenure | Social renter, 2.09 *. Private renter, 1.99 * | |||||||||||
| Urban/rural | Live in village or hamlet, 2.18 ** | |||||||||||
| Household size | ||||||||||||
| Children in household | Children in household, 1.31 * | No children in household, 1.78 * | Children in household, 2.09 * | |||||||||
| Employment status | In full time employment, 2.24 * | |||||||||||
| Household income | Income declared, 2.53 * | Household income £41k+, 2.58 * | ||||||||||
| Disability or chronic health | ||||||||||||
| Experiment | Hypotheses | Results |
|---|---|---|
| 1. Spatial scale and proportion of consumption | H1: Uptake will increase as a greater proportion of home electricity use is met through the offering. H2: Uptake will be higher amongst younger people. H3: Uptake will be higher amongst participants with microgeneration, storage and/or smart home technologies. H4: Uptake will be higher amongst earlier adopters. H5: Uptake will be higher amongst those who are concerned about climate change. | Provisional evidence that uptake is higher with higher proportion of consumption met through the offer (depending on model), so H1 is tentatively supported. There was, again, provisional evidence that uptake is higher at the city/region than the national or neighbourhood levels. H2-5 were all supported. |
| 2. Operating entity | H6: Uptake will be highest in the “community energy group” condition. H7: Uptake of the social media condition will be positively associated with being younger. | H6 was not supported, as uptake was highest in the local council condition (followed by energy supplier, community energy group, and social media company). H7 was supported. |
| 3. DLT characteristic | Exploratory only. | Only anonymity as a characteristic of DLT was more attractive than off-putting. Highlighting immutability, transparency and decentralization were all more off-putting than attractive. |
| 4. DLT name | H8: Early adopters are more likely to respond that seeing mention of distributed ledger technology, blockchain, or blockchain/bitcoin, will increase their willingness to participate. | H8 was partially supported (with exception of ‘blockchain’ condition). Overall, mentioning the name ‘Bitcoin’ made the offer significantly less attractive. |
© 2019 by the authors. Licensee MDPI, Basel, Switzerland. This article is an open access article distributed under the terms and conditions of the Creative Commons Attribution (CC BY) license (http://creativecommons.org/licenses/by/4.0/).
Share and Cite
Fell, M.J.; Schneiders, A.; Shipworth, D. Consumer Demand for Blockchain-Enabled Peer-to-Peer Electricity Trading in the United Kingdom: An Online Survey Experiment. Energies 2019, 12, 3913. https://doi.org/10.3390/en12203913
Fell MJ, Schneiders A, Shipworth D. Consumer Demand for Blockchain-Enabled Peer-to-Peer Electricity Trading in the United Kingdom: An Online Survey Experiment. Energies. 2019; 12(20):3913. https://doi.org/10.3390/en12203913
Chicago/Turabian StyleFell, Michael J., Alexandra Schneiders, and David Shipworth. 2019. "Consumer Demand for Blockchain-Enabled Peer-to-Peer Electricity Trading in the United Kingdom: An Online Survey Experiment" Energies 12, no. 20: 3913. https://doi.org/10.3390/en12203913
APA StyleFell, M. J., Schneiders, A., & Shipworth, D. (2019). Consumer Demand for Blockchain-Enabled Peer-to-Peer Electricity Trading in the United Kingdom: An Online Survey Experiment. Energies, 12(20), 3913. https://doi.org/10.3390/en12203913
