Probabilistic Power Flow for Hybrid AC/DC Grids with Ninth-Order Polynomial Normal Transformation and Inherited Latin Hypercube Sampling
Abstract
1. Introduction
- (1)
- the probability model of input variables needs to be accurately built based on the historical records, regardless of whether the underlying distribution is known or unknown;
- (2)
- the probabilistic method holds a good balance between computation accuracy and speed;
- (3)
- the mean, standard deviation, frequency histogram, and even the PDF of output results obtained from PPF calculation can be comprehensively available.
- (1)
- Based on historical records, the proposed method has the ability to handle random variables following irregular distributions even with correlations.
- (2)
- Based on an acceptable computational accuracy for a specific operational scenario of the hybrid AC/VSC-MTDC grid, the proposed method could adaptively evaluate the sample size, achieving a good balance between computational accuracy and speed.
- (3)
- The statistical moments (such as means and standard deviations) and PDFs of the PPF results can be accurately and directly obtained by means of the proposed method.
2. Power Flow Calculation for Hybrid AC/VSC-MTDC Grid
2.1. VSC Model
2.2. Control Modes of VSC
- (1)
- the constant , Qsi control ();
- (2)
- the constant , Usi control ();
- (3)
- the constant Psi, Qsi control ();
- (4)
- the constant Psi, Usi control ().
2.3. Power Flow Calculation for Hybrid AC/VSC-MTDC Grids
3. Ninth-Order Polynomial Normal Transformation for Random Inputs Modeling
3.1. Polynomial Coefficients Evaluation for Modeling the Uncertainties
3.2. Correlation Coefficients Estimation in Standard Normal Space
3.3. NPNT for Modeling Multiple Random Variables in Hybrid AC/VSC-MTDC Grid
- (1)
- obtain the standard normal random variables with the correlation matrix ;
- (2)
- calculate the correlated multivariate random vector X by using correlated standard normal vector .
4. Inherited Latin Hypercube Sampling Technique
4.1. Conventional Latin Hypercube Sampling Technique
| Procedure 1: CLHS |
| 1. Sampling: (1) Generate a random matrix with uniform distribution U = [up,1, up,2, …, up,q]. |
| (2) Obtain the sample point matrix on uniform distribution R = [rp,1, rp,2, …, rp,q] by using rp,q = (p − up,q). |
| (3) The sample values on the qth original distribution can be obtained by Xp,q = (rp,q). 2. Permutation (1) Cholesky decomposition is adopted herein to obtain the permutation matrix of sample points, making the correlations trend closer to theoretical values [28]. |
4.2. Inherited Latin Hypercube Sampling Design
| Algorithm 1: ILHS |
| NOTE: it is assumed that the PPF analysis based on CLHS has been executed as the first step with using the sample size . Hence, the inherited sample set is viewed as the input variables in ILHS. Procedure: (1) C_criterion = 1. (2) k = 2, where k represents the iterations. (3) While C_criterion = 1. (4) Divide the uniform distributions into kP intervals with equal probability. (5) Generate sample points in unrepresented variable space. (6) Obtain the new sample set on uniform distributions. (7) The new sample set is permutated by using Cholesky decomposition. (8) Select the samples in the unrepresented variable space and transform these samples into original probability space. (9) Feed the transformed samples into DPF module of hybrid AC/VSC-MTDC grids. (10) Analyze the results (the results include the newly obtained and inherited PPF outputs). (11) If , where denotes the statistical moments of PPF outputs after the kth extension, represents the threshold value. (12) C_criterion = 0 (13) Else (14) k = k + 1; (15) End (16) End |
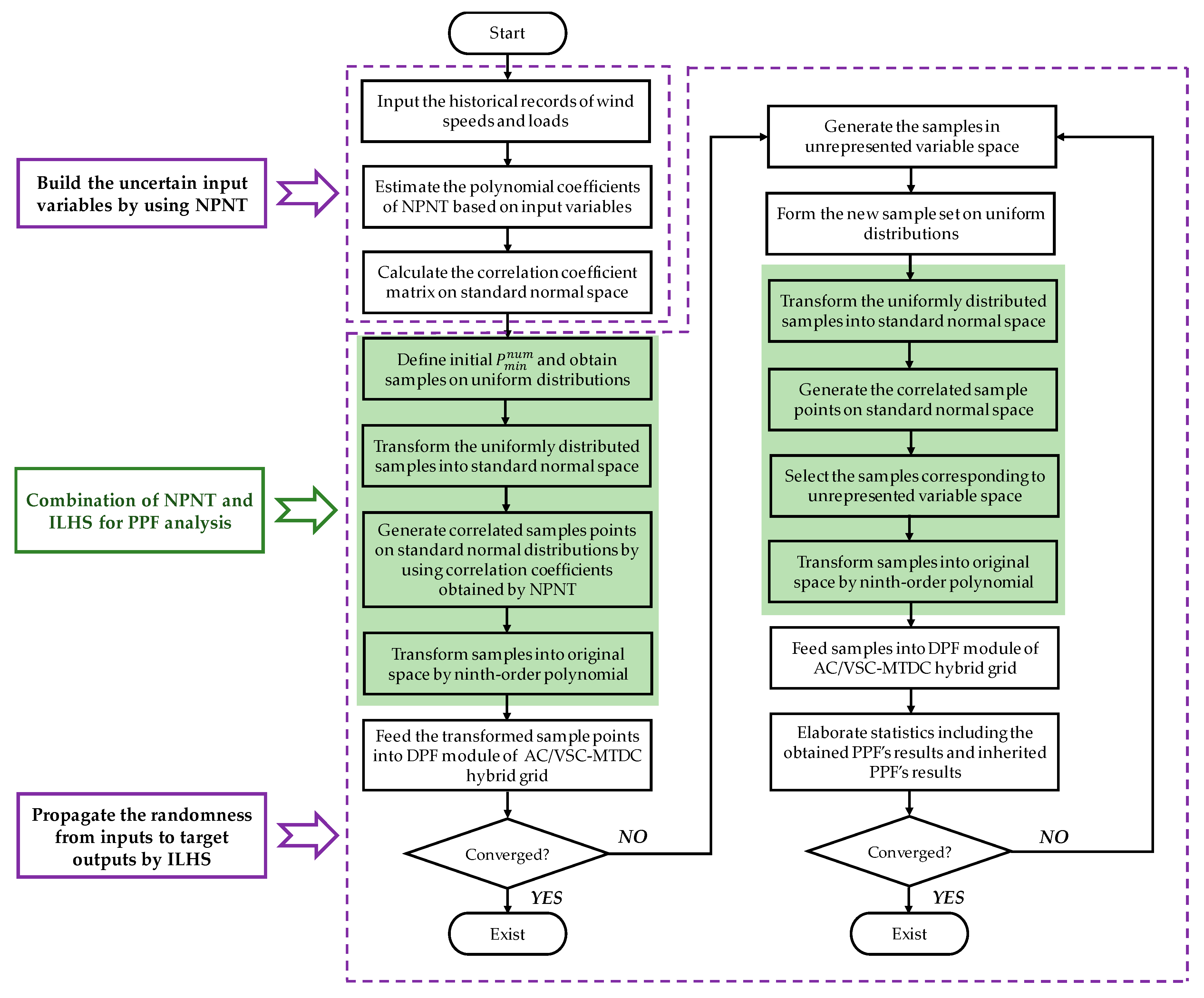
5. Combination of NPNT and ILHS for PPF Analysis of Hybrid AC/VSC-MTDC Grid
- (1)
- The proposed method can deal with the random variables following irregular distributions even with correlations merely based on historical records.
- (2)
- The results obtained in the previous simulations can be reused by the proposed method, thus improving the computational speed and efficiency.
- (3)
- The proposed method has a better adaptability and flexibility for diverse operational scenarios of the complex AC/VSC-MTDC grids as it is able to adaptively evaluate sample size adequacy, based on an acceptable accuracy.
- (4)
- The statistical moments (such as means and standard deviations) and PDFs of PPF results could be accurately and directly obtained by use of the proposed method.
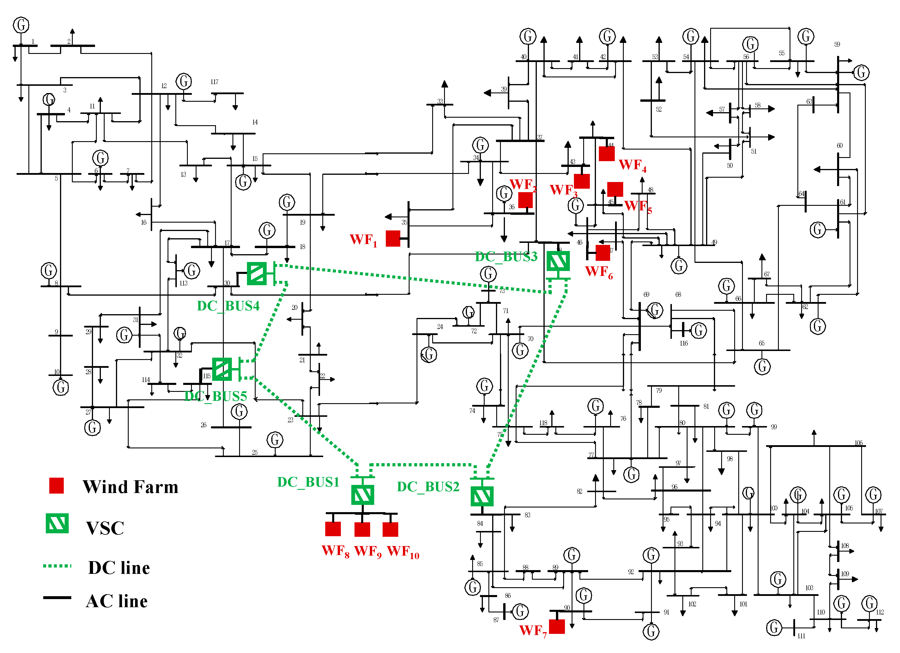
6. Case Studies
6.1. System, Data, and Scenarios
6.2. Performance Evaluation on Probability Model of Random Inputs
6.3. Performance Evaluation of Proposed PPF Method
6.3.1. Comparison with the CLHS Method
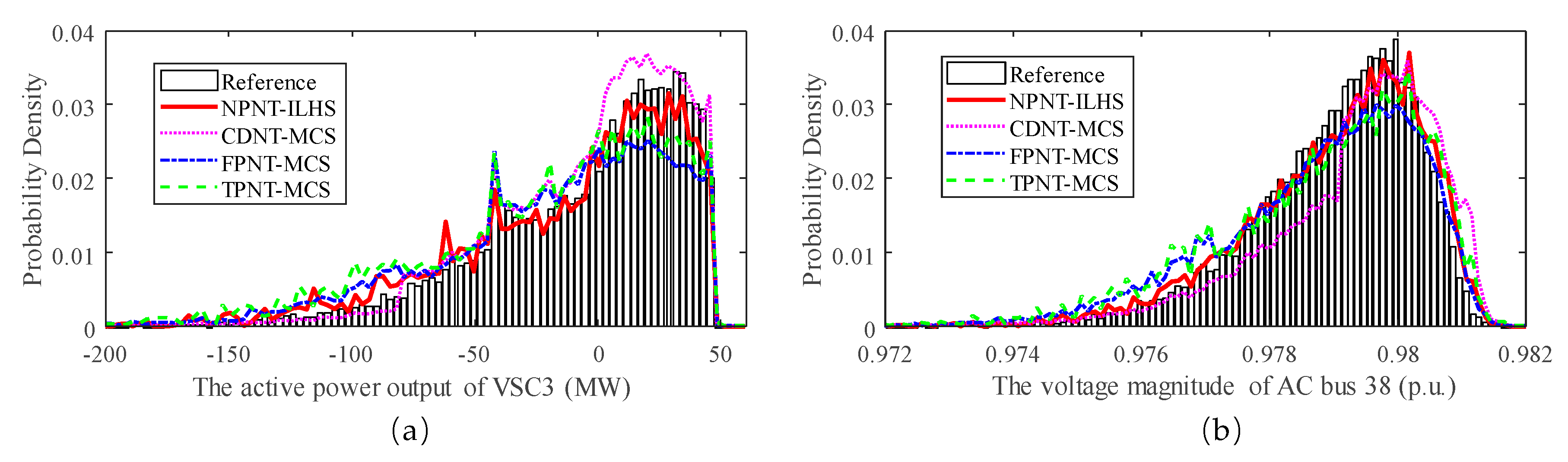
6.3.2. Comparison of PPF Methods with Using Different Input Probability Models
6.3.3. Comparison with other PPF Methods
- (1)
- NPNT-ILHS(a): the convergence criterion for NPNT-ILHS(a) is introduced in Section 6.3.1.
- (2)
- NPNT-ILHS(b): The average value of the first to third order raw moments of VSC3′s output active power is set to be convergence criterion; meanwhile, the threshold value equals to 5%.
6.3.4. Performance Evaluation with Different Correlation Levels
7. Conclusions
Author Contributions
Funding
Conflicts of Interest
Appendix A
References
- Wang, W.; Barnes, M. Power Flow Algorithms for Multi-Terminal VSC-HVDC with Droop Control. IEEE Trans. Power Syst. 2014, 29, 1721–1730. [Google Scholar] [CrossRef]
- Peng, S.; Tang, J.; Li, W. Probabilistic Power Flow for AC/VSC-MTDC Hybrid Grids Considering Rank Correlation among Diverse Uncertainty Sources. IEEE Trans. Power Syst. 2017, 32, 4035–4044. [Google Scholar] [CrossRef]
- Feng, W.; Le Tuan, A.; Tjernberg, L.B.; Mannikoff, A.; Bergman, A. A New Approach for Benefit Evaluation of Multiterminal VSC–HVDC Using a Proposed Mixed AC/DC Optimal Power Flow. IEEE Trans. Power Deliv. 2014, 29, 432–443. [Google Scholar] [CrossRef]
- Abdullah, M.A.; Agalgaonkar, A.P.; Muttaqi, K.M. Probabilistic load flow incorporating correlation between time-varying electricity demand and renewable power generation. Renew. Energy 2013, 55, 532–543. [Google Scholar] [CrossRef]
- Xie, Z.Q.; Ji, T.Y.; Li, M.S.; Wu, Q.H. Quasi-Monte Carlo Based Probabilistic Optimal Power Flow Considering the Correlation of Wind Speeds Using Copula Function. IEEE Trans. Power Syst. 2017, 6, 64–73. [Google Scholar] [CrossRef]
- Amid, P.; Crawford, C. A Cumulant-Tensor Based Probabilistic Load Flow Method. IEEE Trans. Power Syst. 2018, 63, 64–73. [Google Scholar] [CrossRef]
- Li, Y.; Li, W.; Yan, W.; Yu, J.; Zhao, X. Probabilistic Optimal Power Flow Considering Correlations of Wind Speeds Following Different Distributions. IEEE Trans. Power Syst. 2014, 29, 1847–1854. [Google Scholar] [CrossRef]
- Xiao, Q. Comparing three methods for solving probabilistic optimal power flow. Electr. Power Syst. Res. 2015, 124, 92–99. [Google Scholar] [CrossRef]
- Shargh, S.; Khorshid Ghazani, B.; Mohammadi-Ivatloo, B.; Seyedi, H.; Abapour, M. Probabilistic multi-objective optimal power flow considering correlated wind power and load uncertainties. Renew. Energy 2016, 94, 10–21. [Google Scholar] [CrossRef]
- Zhu, Z.; Lu, S.; Peng, S. An Improved Stochastic Response Surface Method Based Probabilistic Load Flow for Studies on Correlated Wind Speeds in the AC/DC Grid. Energies 2018, 11, 3501. [Google Scholar] [CrossRef]
- Chen, J.; Cai, D.; Shi, D. Probabilistic load flow computation with polynomial normal transformation and Latin hypercube sampling. IET Gener. Trans Distrib. 2013, 7, 474–482. [Google Scholar]
- Headrick, T.C. Fast fifth-order polynomial transforms for generating univariate and multivariate nonnormal distributions. Comput. Stat. Data Anal. 2002, 40, 685–711. [Google Scholar] [CrossRef]
- Xiao, Q. Generating correlated random vector by polynomial normal transformation. Methodology 2013, 29, 300–306. [Google Scholar]
- Zou, B.; Xiao, Q. Solving Probabilistic Optimal Power Flow Problem Using Quasi Monte Carlo Method and Ninth-Order Polynomial Normal Transformation. IEEE Trans. Power Syst. 2014, 29, 300–306. [Google Scholar] [CrossRef]
- Mohandes, B.; El Moursi, M.S.; Hatziargyriou, N.D.; El Khatib, S. A Review of Power System Flexibility with High Penetration of Renewables. IEEE Trans. Power Syst. 2019, 34, 3140–3155. [Google Scholar] [CrossRef]
- Prusty, B.R.; Jena, D. A critical review on probabilistic load flow studies in uncertainty constrained power systems with photovoltaic generation and a new approach. Renew. Sustain. Energy Rev. 2017, 69, 1286–1302. [Google Scholar] [CrossRef]
- Yu, H.; Chung, C.Y.; Wong, K.P.; Lee, H.W.; Zhang, J.H. Probabilistic Load Flow Evaluation with Hybrid Latin Hypercube Sampling and Cholesky Decomposition. IEEE Trans. Power Syst. 2009, 24, 661–667. [Google Scholar] [CrossRef]
- Aien, M.; Fotuhi-Firuzabad, M.; Aminifar, F. Probabilistic Load Flow in Correlated Uncertain Environment Using Unscented Transformation. IEEE Trans. Power Syst. 2012, 27, 2233–2241. [Google Scholar] [CrossRef]
- Chen, Y.; Wen, J.; Cheng, S. Probabilistic Load Flow Method Based on Nataf Transformation and Latin Hypercube Sampling. IEEE Trans. Sustain. Energy 2013, 4, 294–301. [Google Scholar] [CrossRef]
- Sallaberry, C.J.; Helton, J.C.; Hora, S.C. Extension of Latin hypercube samples with correlated variables. Reliab. Eng. Syst. Saf. 2008, 93, 1047–1059. [Google Scholar] [CrossRef]
- Tong, C. Refinement strategies for stratified sampling methods. Reliab. Eng. Syst. Saf. 2006, 91, 1257–1265. [Google Scholar] [CrossRef]
- Wang Gary, G. Adaptive Response Surface Method Using Inherited Latin Hypercube Design Points. J. Mech. Des. 2003, 125, 210–223. [Google Scholar] [CrossRef]
- Beerten, J.; Cole, S.; Belmans, R. Generalized Steady-State VSC MTDC Model for Sequential AC/DC Power Flow Algorithms. IEEE Trans. Power Syst. 2012, 27, 821–829. [Google Scholar] [CrossRef]
- Guan, L.; Fan, X.; Liu, Y.; Wu, Q.H. Dual-Mode Control of AC/VSC-HVDC Hybrid Transmission Systems with Wind Power Integrated. IEEE Trans. Power Deliv. 2015, 30, 1686–1693. [Google Scholar] [CrossRef]
- Mohan, R. Power Electronics: Converters, Applications and Design; John Wiley and Sons: Hoboken, NJ, USA, 1994. [Google Scholar]
- Antchev, M. Technologies for Electrical Power Conversion, Efficiency and Distribution, Methods and Processes; IGI Globa: New York, NY, USA, 2010. [Google Scholar]
- Greenwood, J.A.; Landwehr, J.M.; Matalas, N.C.; Wallis, J.R. Probability Weighted Moments: Definition and Relation to Parameters of Several Distributions Expressable in Inverse Form. Water Resour. Res. 1979, 15, 1049–1054. [Google Scholar] [CrossRef]
- Yan, C.; Jinyu, W.; Shijie, C. Probabilistic Load Flow Analysis Considering Dependencies Among Input Random Variables. Proc. Csee 2011, 31, 80–87. [Google Scholar]
- Zimmerman, R.D.; Murillosanchez, C.E.; Thomas, R.J. MATPOWER: Steady-State Operations, Planning, and Analysis Tools for Power Systems Research and Education. IEEE Trans. Power Syst. 2011, 26, 12–19. [Google Scholar] [CrossRef]
- Tang, J.; Ni, F.; Ponci, F.; Monti, A. Dimension-Adaptive Sparse Grid Interpolation for Uncertainty Quantification in Modern Power Systems: Probabilistic Power Flow. IEEE Trans. Power Syst. 2015, 31, 1–13. [Google Scholar] [CrossRef]
- Huan, Y.; Bin, Z. A Three-point Estimate Method for Solving Probabilistic Power Flow Problems with Correlated Random Variables. Autom. Electr. Power Syst. 2012, 31, 80–87. [Google Scholar]
- Morales, J.M.; Perez-Ruiz, J. Point Estimate Schemes to Solve the Probabilistic Power Flow. IEEE Trans. Power Syst. 2007, 22, 1594–1601. [Google Scholar] [CrossRef]











| DC Bus | Control Modes | udi (p.u) | Usi (p.u) | Psi (p.u) | Qsi (p.u) |
|---|---|---|---|---|---|
| 1 | DMC | \ | 1.00 | \ | \ |
| 2 | \ | \ | 0.98 | 0.3 | |
| 3 | 1.00 | \ | \ | 0.38 | |
| 4 | \ | 1.00 | 0.65 | \ | |
| 5 | \ | \ | 0.65 | 0.3 |
| Commercial Loads | Industrial Loads | Residential Loads | |
|---|---|---|---|
| Locations | Loads at buses 75, 76, 77, 78, 79, 80, 82, 83, 84, 85, 86, 88, 90, 91, 92, 93, 94, 95, 96, 97, 98, 99, 100, 101, 102, 103, 104, 105, 106, 107, 108, 109, 110, 112, 116, and 118 | Loads at buses 1, 2, 3, 4, 6, 7, 8, 11, 12, 13, 14, 15, 16, 17, 18, 19, 33, 34, 35, 36, 39, 40, 41, 42, 43, 44, 45, 46, 47, 48, 49, 50, 51, 52, 53, 54, 55, 56, 57, 58, 59, 60, 62, 66, 67, 74, 113, 115, and 117 | Loads at buses 20, 21, 22, 23, 24, 27, 28, 29, 31, 32, 70, 72, 73, and 114 |
| Methods, The Number of Samples | NPNT, 9000 | FPNT, 9000 | TPNT, 9000 | Gaussian, 9000 | Weibull, 9000 |
|---|---|---|---|---|---|
| Load at bus1 | 94.36% | 88.70% | 86.92% | 85.74% | 86.42% |
| Load at bus20 | 94.01% | 88.66% | 85.62% | 85.03% | 76.48% |
| Load at bus75 | 94.34% | 90.37% | 87.28% | 85.63% | 78.61% |
| WF1 | 92.87% | 85.05% | 81.43% | 76.66% | 83.29% |
| WF2 | 94.05% | 90.05% | 88.05% | 74.32% | 84.05% |
| WF3 | 94.32% | 88.32% | 86.32% | 78.19% | 83.25% |
| WF4 | 93.28% | 89.28% | 87.28% | 76.24% | 83.28% |
| WF5 | 94.21% | 90.21% | 86.21% | 77.36% | 82.21% |
| WF6 | 93.92% | 90.92% | 87.92% | 79.56% | 84.92% |
| WF7 | 93.61% | 89.61% | 87.61% | 74.23% | 83.61% |
| WF8 | 94.49% | 90.49% | 86.49% | 79.12% | 82.49% |
| WF9 | 93.89% | 89.89% | 87.89% | 72.26% | 83.89% |
| WF10 | 93.59% | 90.59% | 87.59% | 75.46% | 84.59% |
| Sampling Methods (Sample Size) | Methods of Building the Input Probability Model | Short Name |
|---|---|---|
| MCS (50,000) | Common distributions + NATAF transformation | CDNT-MCS |
| MCS (50,000) | TPNT | TPNT-MCS |
| MCS (50,000) | FPNT | FPNT-MCS |
| PPF Methods | VSC3′s Active Power Output | Voltage Magnitude of AC Bus 38 | Voltage Magnitude of AC Bus 45 | Voltage Magnitude of DC Bus 2 |
|---|---|---|---|---|
| NPNT-ILHS | 93.35% | 94.16% | 93.13% | 93.46% |
| CDNT-MCS | 83.37% | 84.66% | 83.33% | 82.15% |
| FPNT-MCS | 88.87% | 89.78% | 87.93% | 87.15% |
| TPNT-MCS | 84.23% | 85.78% | 85.67% | 86.12% |
| The Relative Errors (%) | NPNT-ILHS(a) | NPNT-ILHS(b) | NPNT-2PEM | NPNT-4PEM |
|---|---|---|---|---|
| The first order raw moment | 0.05 | 0.48 | 0.93 | 0.35 |
| The second order raw moment | 0.51 | 3.16 | 3.44 | 1.37 |
| The third order raw moment | 1.91 | 11.98 | 12.43 | 9.70 |
| The fourth order raw moment | 1.69 | 24.14 | 26.88 | 15.49 |
| The fifth order raw moment | 9.48 | 21.09 | 23.21 | 22.90 |
| The sixth order raw moment | 6.84 | 32.15 | 35.61 | 26.49 |
| The seventh order raw moment | 2.51 | 41.98 | 48.91 | 29.31 |
| The eighth order raw moment | 3.54 | 50.45 | 60.37 | 31.65 |
| The ninth order raw moment | 10.46 | 68.45 | 70.14 | 39.39 |
| Statistic Moments | Relative Errors (%) | NPNT-ILHS(a) | NPNT-ILHS(b) | NPNT-2PEM | NPNT-4PEM |
|---|---|---|---|---|---|
| The first order raw moment | The average values of errors of DC bus voltages | 0.07 | 0.68 | 1.05 | 0.47 |
| The average values of errors of AC bus voltages | 0.13 | 0.64 | 0.98 | 0.41 | |
| The second order raw moment | The average values of errors of DC bus voltages | 0.58 | 3.04 | 3.56 | 1.54 |
| The average values of errors of AC bus voltages | 0.43 | 2.84 | 3.19 | 1.49 | |
| The third order raw moment | The average values of errors of DC bus voltages | 1.84 | 11.56 | 15.69 | 9.56 |
| The average values of errors of AC bus voltages | 1.65 | 11.04 | 14.77 | 9.38 |
| PPF Methods | Reference Method | NPNT-ILHS(a) | NPNT-ILHS(b) | NPNT-2PEM | NPNT-4PEM |
|---|---|---|---|---|---|
| Time (s) | 11,132.75 | 1024.13 | 88.26 | 49.64 | 99.06 |
| The number of samples | 50,000 | 3800 | 400 | 219 | 437 |
| Average Errors (%) | DC Bus 1 | DC Bus 2 | DC Bus 3 | DC Bus 4 | DC Bus 5 |
|---|---|---|---|---|---|
| The first raw moments | 0.56 | 0.09 | 0 | 0.05 | 0.08 |
| The second raw moments | 1.39 | 0.28 | 0 | 0.32 | 0.35 |
| The third raw moments | 3.97 | 1.82 | 0 | 1.75 | 1.83 |
| Maximum Errors (%) | DC Bus 1 | DC Bus 2 | DC Bus 3 | DC Bus 4 | DC Bus 5 |
|---|---|---|---|---|---|
| The first raw moments | 0.97 | 0.15 | 0 | 0.19 | 0.21 |
| The second raw moments | 1.89 | 0.37 | 0 | 0.45 | 0.48 |
| The third raw moments | 4.94 | 2.03 | 0 | 2.17 | 2.09 |
© 2019 by the authors. Licensee MDPI, Basel, Switzerland. This article is an open access article distributed under the terms and conditions of the Creative Commons Attribution (CC BY) license (http://creativecommons.org/licenses/by/4.0/).
Share and Cite
Peng, S.; Chen, H.; Lin, Y.; Shu, T.; Lin, X.; Tang, J.; Li, W.; Wu, W. Probabilistic Power Flow for Hybrid AC/DC Grids with Ninth-Order Polynomial Normal Transformation and Inherited Latin Hypercube Sampling. Energies 2019, 12, 3088. https://doi.org/10.3390/en12163088
Peng S, Chen H, Lin Y, Shu T, Lin X, Tang J, Li W, Wu W. Probabilistic Power Flow for Hybrid AC/DC Grids with Ninth-Order Polynomial Normal Transformation and Inherited Latin Hypercube Sampling. Energies. 2019; 12(16):3088. https://doi.org/10.3390/en12163088
Chicago/Turabian StylePeng, Sui, Huixiang Chen, Yong Lin, Tong Shu, Xingyu Lin, Junjie Tang, Wenyuan Li, and Weijie Wu. 2019. "Probabilistic Power Flow for Hybrid AC/DC Grids with Ninth-Order Polynomial Normal Transformation and Inherited Latin Hypercube Sampling" Energies 12, no. 16: 3088. https://doi.org/10.3390/en12163088
APA StylePeng, S., Chen, H., Lin, Y., Shu, T., Lin, X., Tang, J., Li, W., & Wu, W. (2019). Probabilistic Power Flow for Hybrid AC/DC Grids with Ninth-Order Polynomial Normal Transformation and Inherited Latin Hypercube Sampling. Energies, 12(16), 3088. https://doi.org/10.3390/en12163088

