Next Article in Journal
Interval Energy Flow Analysis in Integrated Electrical and Natural-Gas Systems Considering Uncertainties
Previous Article in Journal
Integrating Long Short-Term Memory and Genetic Algorithm for Short-Term Load Forecasting
 
 
Font Type:
Arial Georgia Verdana
Font Size:
Aa Aa Aa
Line Spacing:
Column Width:
Background:
Article

Evaluation of LFP Battery SOC Estimation Using Auxiliary Particle Filter

School of Automotive Engineering, Harbin Institute of Technolgy; Weihai 264209, China
*
Author to whom correspondence should be addressed.
Energies 2019, 12(11), 2041; https://doi.org/10.3390/en12112041
Submission received: 23 April 2019 / Revised: 12 May 2019 / Accepted: 21 May 2019 / Published: 28 May 2019
(This article belongs to the Section L: Energy Sources)

Abstract

State of charge (SOC) estimation of lithium batteries is one of the most important unresolved problems in the field of electric vehicles. Due to the changeable working environment and numerous interference sources on vehicles, it is more difficult to estimate the SOC of batteries. Particle filter is not restricted by the Gaussian distribution of process noise and observation noise, so it is more suitable for the application of SOC estimation. Three main works are completed in this paper by taken LFP (lithium iron phosphate) battery as the research object. Firstly, the first-order equivalent circuit model is adapted in order to reduce the computational complexity of the algorithm. The accuracy of the model is improved by identifying the parameters of the models under different SOC and minimum quadratic fitting of the identification results. The simulation on MATLAB/Simulink shows that the average voltage error between the model simulation and test data was less than 24.3 mV. Secondly, the standard particle filter algorithm based on SIR (sequential importance resampling) is combined with the battery model on the MATLAB platform, and the estimating formula in recursive form is deduced. The test data show that the error of the standard particle filter algorithm is less than 4% and RMSE (root mean square error) is 0.0254. Thirdly, in order to improve estimation accuracy, the auxiliary particle filter algorithm is developed by redesigning the importance density function. The comparative experimental results of the same condition show that the maximum error can be reduced to less than 3.5% and RMSE is decreased to 0.0163, which shows that the auxiliary particle filter algorithm has higher estimation accuracy.

1. Introduction

Lithium batteries have been widely used in electric vehicles due to their high energy density, high power density, high efficiency, and long lifespan [1]. Overcharge/discharge should be strictly avoided in the use of lithium batteries. Otherwise, the battery service life will be significantly reduced [2,3]. Thus, accurate estimation of battery state of charge (SOC) becomes an important issue in lithium battery applications.
According to the research literature on SOC estimation algorithms, the algorithm can be classified into four types: Coulomb counting method, intrinsic parameter direct measurement method, computer intelligence method, and model-based method.
The coulomb counting method is the simplest and most widely used method. However, as the counting time increases, the estimation error is accumulated. Therefore, the coulomb counting method requires additional error correction. Chen [4], Liu [5], Kutluay [6] and others have proposed many correction methods for the coulomb counting method.
The intrinsic parameter measurement method is to select suitable battery parameters that can directly characterize the SOC for direct measurement, and then estimate the battery SOC through these parameters. The commonly used intrinsic parameters include open circuit voltage (OCV), impedance spectrum [7], electromotive force (EMF), and internal resistance (IR). The advantage of this method is that the battery SOC can be directly obtained through the mapping relationship between the SOC and the battery intrinsic parameter, and the disadvantage is that the estimation accuracy relies excessively on the accuracy of the mapping relationship between SOC and intrinsic parameters of battery. Holger [8] summarized the SOC estimation method based on the impedance spectrum. Waag [9] confirmed that the impedance parameter of a Li-ion battery changes negatively as the battery ages.
Computer intelligence methods found in literature mainly include the neural network model, genetic algorithm and particles swarm optimization. The advantage of these methods is that they do not require a thorough understanding of battery internal mechanism, but they do require large amounts of data for the machine learning process. Sheikhan et al. [10] used an artificial neural network to realize feedback correction of the traditional time-integration method: Considering the aging effect of power battery, they used an optimized multi-layer structure perceptron and radial basis function (RBF) neural network as corrective measures of the coulomb counting method to achieve accurate estimation of SOC. Wei et al. [11] used the neural network model to estimate SOC and improved the estimation accuracy through the Kalman filter.
The model-based SOC estimation method is the most popular method in recent years [12]. It can be divided into two categories: Electrochemical and equivalent circuit.
The advantage of the electrochemical model is that it can reflect the internal mechanism of the battery. Its disadvantages mainly include two aspects: difficulty and cost. The high complexity model requires a high performance processor, which is costly, while the difficulty of online parameters identification increases with the aging of batteries [13,14].
The equivalent circuit model-based SOC estimation method mainly include the Kalman filter algorithm, the Gauss–Hemitian orthogonal filter algorithm, and the particle filter algorithm. Haykin [15] first used Kalman filtering and battery model for parameter estimation in his book Kalman Filtering and Neural Networks. Since then, many scholars have improved and optimized the SOC estimation of Kalman filtering [16]. Ambient temperature has a negative influence on the parameters of the battery equivalent circuit model. To solve this problem, Xing et al. [17] revised the equivalent circuit model with open circuit voltage (OCV)-SOC curves at different ambient temperatures, and they obtained better SOC estimation accuracy by the unscented Kalman filter (UKF).
Unlike the Kalman filter, the particle filter (PF) is no longer restricted by the Gaussian distribution of process noise and observation noise, so it is more suitable for the application of battery SOC estimation in a complex environment affect [18]. PF is a Bayesian filtering based on the sequential Monte Carlo method, and the basic idea of it is to approximate the posterior density of the estimating variable by discrete random samples [19]. In order to solve the problem of particle degradation, sequential importance resampling (SIS) and auxiliary particle filter (APF) are widely applied [20,21]. Many others use techniques, such as adaptive filter [22], Kalman filtering [23], and the Markov-chain [24]. In reference [25], the authors put forward a ‘tether’ particle to circumvent the degeneracy problems.
Although there are many SOC estimation algorithms, the improved coulomb counting method and the equivalent circuit model-based method are still the two most frequently used methods in practical system applications. However, the equivalent circuit model-based method has higher precision and wider applicability than the coulomb counting method. Therefore, the application and test results of the equivalent circuit model-based method in a soft-packed lithium iron phosphate battery are studied in this paper. In order to overcome the negative impact of Kalman filtering using Gaussian distribution to estimate SOC, we used the particle filter algorithm to estimate SOC and put forward an auxiliary particle filter based on improved importance density function. The estimation accuracy of SOC had also been further improved.
This paper is organized as follows. In Section 2, an equivalent circuit model is used and its parameters are identified with typical discharge test data on different SOC value. In Section 3, the battery model is discretized and standardized, and the algorithm flow and steps of battery SOC estimation using standard particle filter algorithm are given. In Section 4, the performance of SOC estimation algorithm based on standard particle filter is tested by experiments. In Section 5, the auxiliary particle filter algorithm which improves the importance density function is proposed and deduced, and the algorithm flow and implementation steps are given. In Section 6, the performance of the auxiliary particle filter algorithm is tested and compared with that of the standard particle filter algorithm.

2. Battery Model and Parameter Identification

The battery sample used is a 3.22 V/2.3 Ah lithium iron phosphate battery (as shown in Figure 1), and a uC-ZS08 battery testing system is used as the battery testing experimental equipment with an accuracy of 0.1% (as shown in Figure 2).
The first-order Thévenin equivalent circuit model is applied, which has lower complexity and takes the relationship between electromotive force of battery and SOC into account. In this model, the dynamic performance of the battery, such as rebound voltage characteristics, can be accurately simulated in the process of battery charging and discharging. A schematic diagram of the battery model is shown in Figure 3.
In Figure 1, VOCV(SOC) represents the open circuit voltage of the battery which is equal to the electromotive force in numerical value, and it has a fixed mapping relationship with battery SOC at a certain temperature. This mapping relationship can be obtained by the charge/discharge test of the battery and expressed by VOCV = f(SOC). The influence of ambient temperature is not discussed in this paper. For the sample batteries in this paper, the relationship we measured can be expressed as Equation (1).
V OCV ( S O C ) = 448.4 S O C 7 1928 S O C 6 + 3145 S O C 5 2736 S O C 4 + 1367 S O C 3 392.1 S O C 2 + 60.13 S O C 0.4567
The equivalent circuit model of battery can be expressed by the following equations
{ V ocv = f ( S O C ) S O C = S O C 0 η I d t / Q N I = V Ω / R Ω I = C b d V b d t + V b R b
where SOC0 is the initial SOC value of battery. QN is the battery rated capacity. Rb and RΩ are polarized and ohmic internal resistance of the battery respectively, while Vb and VΩ are their voltages. Cb is battery polarized capacitance. η is the coulomb efficiency, which can be obtained by the battery charge/discharge test. Η < 1 (when battery is discharging) η = 1 (when battery is charging). I and Vout are the working current and the terminal voltage of the battery separately, which can be measured directly by sensors in real time.
The state and output equations can be deduced from Equation (2). Meanwhile, we set r = [ r 1 , r 2 ] T and v as the process noise and measurement noise.
[ S O ˙ C V ˙ b ] = [ 0 0 0 1 R b C b ] [ S O C V b ] + [ 1 Q N 1 C b ] I + r
V out = V OCV ( S O C ) V b I R Ω + v
The parameters in the battery model cannot be directly obtained by theoretical derivation analysis. The data of the output voltage value with the input current are tested by applying different current excitation to the test battery in various initial SOC. This data is used to identify the parameters in the battery model.
For a typical discharge cycle as shown in Figure 4, the terminal voltage of the battery Vout will suddenly drop instantaneously at the beginning of the discharge current, which is the time of 60 s.
This sudden voltage drop is caused by the ohmic internal resistance in the battery model. It can be identified by the ratio of the falling voltage difference to the discharge current. The calculation expression is
R Ω = V ( R Ω ) I
At the end of discharge, the time of 120 s, the internal electron-chemical reaction of the battery does not stop, which causes a rebound voltage phase after the discharge stops. The rebound voltage phase can be divided into the abrupt phase (A-B) and the gradual phase (B-C). The reason for the abrupt phase is the same as the instantaneous voltage drop at the beginning of discharging, which is caused by the ohmic internal resistance in the battery model. The gradual phase of the rebound voltage curve is caused by the polarized internal resistance Rb and the polarized internal capacitance Cb. The curve of the rebound voltage phase can be approximated by Equation (6),
V out ( t ) = V OCV ( S O C ) + I R b e 1 R b C b t
Theoretically, the value of the polarized resistance Rb and the polarized capacitance Cb in the battery model will change along with different SOC. The identification results of the experimental data also verify this point. The identification results of Rb and Cb under different SOC are shown in Table 1.
The battery parameters of other SOC states are obtained by using the quadratic polynomial difference. The result is shown in Figure 5 and the equations are as follows
R b ( S O C ) = 0.04625 e 6.648 × SOC + 0.004555
C b ( S O C ) = 6904 S O C 5 13090 S O C 4 +   9602 S O C 3 3246 S O C 2 +   2326 S O C   +   92
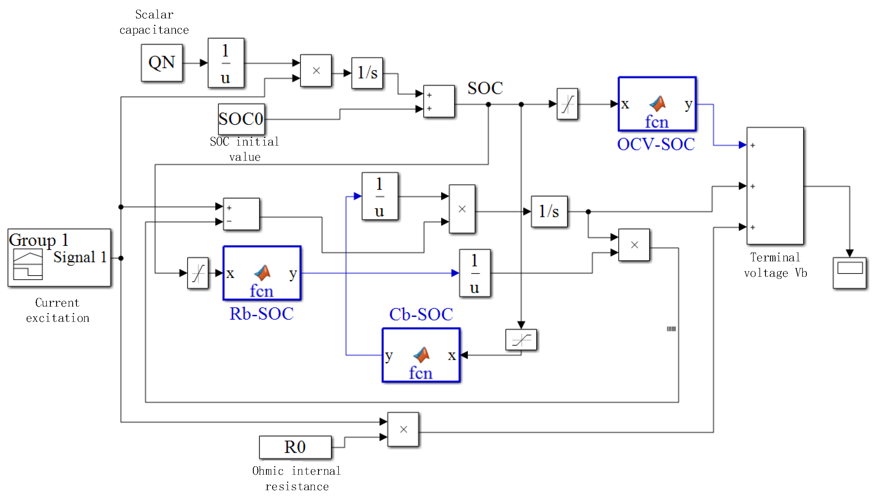
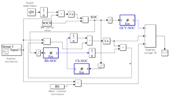
After the model parameter identification is completed, according to Equation (3) and the identification result, the battery Simulink model can be established in MATLAB/Simulink as shown in Figure 6.
In order to verify the accuracy of the battery model and parameter identification, the battery model of Figure 6 is applied with a user-defined operating cycle as shown in Figure 7. The charge/discharge current switches frequently in this operating cycle. At the same time, the same operating cycle was applied to the sample battery test equipment uC-ZS08. The battery terminal voltage data can be obtained from both model simulation and battery test, and the comparison is shown in Figure 8. The voltage error between them is shown in Figure 9.
In Figure 9, the maximum error of the terminal voltage and the experimental terminal voltage is less than 60 mV and the average error is 24.1 mV. The model and parameters identification are proved to be accurate.

3. The SOC Estimation Algorithm of the Standard Particle Filter

The basic idea of PF is to use discrete random sample points to approximate the probability density function of system state variables. The minimum variance estimate is obtained by replacing the integral operation with the mean of the samples. It is no longer limited to the theoretical framework of Kalman filter and has a good solution to the state estimation of nonlinear and non-Gaussian distribution.
According to Equations (3) and (4), the state equations and output equation of the battery can be rewritten in the following form after discretion,
[ S O C ( k ) V b ( k ) ] = [ 1 0 0 e f ( S O C , Δ t ) ] [ S O C ( k 1 ) V b ( k 1 ) ] + [ Δ t Q N R b ( S O C ) ( 1 e f ( S O C , Δ t ) ) ] I ( k 1 ) + r ( k 1 )
V out ( k ) = V OCV ( S O C ( k ) ) V b ( k ) R Ω I ( k ) + v ( k )
where Δt is sampling time.
The state variable is set at x k = [ S O C ( k ) V b ( k ) ] T and the output variable is y k = V out ( k ) . and standardize Equations (3) and (4) as follows:
x k = F ( x k 1 , I k 1 , r )
y k = h ( x k , I k , v )
According to the theory of the standard particle filter algorithm combined with the established battery model, the combination of the particle filter and the battery model for estimating the SOC is shown in following summary of standard particle filter operation.
Step 1: Initialization.
Generate the initial particles set { x 0 1 , x 0 2 , , x 0 i , , x 0 M } from a Gaussian distribution N ( x ^ 0 , σ 0 2 ) and
  • x ^ 0 = [ S O C 0   V b 0 ] T = [ 1 0 ] T and σ 0 = [ 0.001 0.0005 ] T
  • number of particles M = 100
  • the process noise r and measurement noise v by another two Gaussian distribution, with a variance of Q = [ Q r 1 Q r 2 ] T = [ 10 6 10 8 ] T for R and R = 0.5 for v.
For k = 1, 2, ..., n, loop from Step 2 to Step 6.
Step 2: State prediction.
The particles { x k 1 , x k 2 , , x k M } at the current moment is predicted according to the state equation using the particles { x k 1 1 , x k 1 2 , , x k 1 M } at the previous moment.
x k i = F ( x k 1 i , u k 1 i , r k 1 ) .
Step 3: Set the particle weights involved in the estimation iteration.
Update and normalize the weight of each particle and calculate the weight of the ith particle by the equation as following
q i = exp ( 1 2 R ( y k h ( x k i , I k ) ) 2 ) / 2 π R .
Step 4: Normalize the particles weight to w k i ,
w k i = q i j = 1 M q j .
Step 5: Perform a resampling algorithm.
The principle of resampling algorithm is to discard the particles with smaller weights and copy the particles with larger weights. The copying times is determined by the weight of the particle. Firstly, generate M numbers λ i ( i = 1 , 2 , .... , M ) between [0, 1] randomly. Then, the weight values of the particles are sequentially added until the sum of the weights is greater than λi. If the following formula is satisfied
n = 1 j 1 w k n < λ i < n = 1 j w k n
then set
x ¯ k i = x k j , w ¯ k i = 1 / M .
Step 6: Estimation state update
x ^ k = 1 M i = 1 M w k i x ¯ k i .

4. The Estimation and Verification of the Standard Particle Filter SOC

The standard particle filter algorithm was simulated and tested under the charge/discharge cycle shown in Figure 7. Initial SOC value of the battery can be obtained by measuring the open circuit voltage after fully charging the test battery and resting for one day, and then substituting the open circuit voltage into Equation (1). In the process of charge/discharge test, the test equipment records the actual charge/discharge current in real time, and obtains the real SOC of the battery by Coulomb counting.
The SOC estimation model of the standard particle filter algorithm is established in MATLAB. The charge/discharge current and the measured voltage are imported into the estimation model. The comparison between the estimation SOC and the real SOC is shown in Figure 10. When using the standard particle filter algorithm to estimate the SOC, the SOC estimation error as a function of time is shown in Figure 11. As can be seen from Figure 10 and Figure 11, the maximum error of the standard particle filter SOC estimation is less than 4%. The overall mean square error of this test is 0.0254.

5. Auxiliary Particle Filter on Improved Importance Density Function

The principle of auxiliary particle filter (APF) is to make full use of particles with high predictive likelihood from the previous moment to the current moment. In this way, sample particles can be generated. Comparing the sample particles generated by the standard particle filter, the auxiliary particle filter can obtain a more satisfactory effect when the likelihood function of the sampled particle is narrower or is at the tail of the prior probability distribution.
Introduce an auxiliary variable m to represent the order number of particles at time (k−1). By using the Bayes Theorem, the joint probability density function p ( x k , m | y 1 : k ) is expressed as
p ( x k , m | y 1 : k ) p ( y k | x k ) p ( x k , m | y 1 : k 1 ) = p ( y k | x k ) p ( x k | m , y 1 : k 1 ) p ( m | y 1 : k 1 ) = p ( y k | x k m ) p ( x k | x k 1 m ) w k 1 m
Generate the importance probability density function q ( x k , m | x 0 : k 1 , y 1 : k ) of { x k ( i ) , m ( i ) } i = 1 N is
q ( x k , m | x 0 : k 1 , y 1 : k ) p ( y k | μ k m ) p ( x k | x k 1 m ) w k 1 m
where μ k m is the character related with x k predicted by { x k 1 ( i ) } i = 1 N , which can be p ( x k | x k 1 m ) or E ( x k | x k 1 m ) .
Define q ( x k , m ) = p ( x k | x k 1 m ) . Because
q ( x k , m | y 1 : k ) = q ( x k | m , y 1 : k ) q ( m | y 1 : k )
then
q ( m | y 1 : k ) = p ( y k | μ k m ) w k 1 m
w k ( i ) w k m ( i ) p ( y k | x k ( i ) ) p ( x k i | x k m ( i ) ) q ( x k , m | x 0 : k 1 m , y k ) = p ( y k | x k ( i ) ) p ( y k | μ k m ( i ) )
The operation of the APF SOC estimation is summarized in the following summary of auxiliary particle filter operation.
Step 1: Initialization
  • Generate the initial particles set { x 0 1 , x 0 2 , , x 0 i , , x 0 M } from a Gaussian distribution N ( x ^ 0 , σ 0 2 )
  • Introducing a new auxiliary variable m, which represents the order list of particles at the previous sample time, and the new particles set can be written as { ( x 0 i , m i ) } i = 1 M
  • Set x ^ 0 , σ 0 , M, Q and R as in the summary of standard particle filter operation before in Section 3.
For k = 1, 2,..., n, loop from Step 2 to Step 6.
Step 2: For i = 1:M, calculate μ k m i = E ( x k | x k 1 m i ) or generate μ k m from p ( x k | x k 1 m )
Step 3: Calculate the particles weight by Equation (22)
q ( m | y 1 : k ) = p ( y k | μ k m ) w k 1 m
Step 4: Normalize the weights as in Step 4 in the summary of standard particle filter operation before in Section 3.
Step 5: Perform a resampling algorithm as in Step 5 in the summary of standard particle filter operation below, and record the order number of the resampling particles to mi. Then new particles are set for the time of (k−1), { ( x ¯ k - 1 i , m i ) } i = 1 M
Step 6: State prediction as in Step 2 in the summary of standard particle filter operation before in Section 3 and get the particles of current time { ( x k i , m i ) } i = 1 M .
Step 7: Calculate the particles weight by Equation (20), and normalize them.
w k ( i ) w k m ( i ) p ( y k | x k ( i ) ) p ( x k i | x k m ( i ) ) q ( x k , m | x 0 : k 1 m , y k ) = p ( y k | x k ( i ) ) p ( y k | μ k m ( i ) ) ,   w k i = w k ( i ) j = 1 M w k ( i ) .
Step 8: Estimation state update.
Calculate the mean of the particles and update the state estimation x ^ k ,
x ^ k = 1 M i = 1 M w k i x k i .

6. The SOC Estimation Based on the Auxiliary Particle Filter

After establishing the SOC estimation model of APF algorithm in MATLAB, the same test data are also imported into the estimation model as in the verification of PF in Section 4. The estimation results of the comparison between APF and PF are shown in Figure 12 and Figure 13.
As shown in Figure 12, the SOC estimation result is closer to the true value of the SOC when using the APF. It can be seen from Figure 13 that the estimated error fluctuation range of PF is within 0.04, and the maximum estimation error of APF is less than 3.5% and the overall root mean square error (RMSE) of errors decreased from 0.0254 to 0.0163. The SOC estimation fluctuation of APF is also smaller than the estimated fluctuation of PF, so the performance of APF is better than PF in the battery SOC estimation.

7. Conclusions

The particle filter algorithm breaks through the limitation that the process noise and observed noise of the Kalman filter used in Gaussian distribution, which is suitable for the SOC estimation problem of the battery.
The particle filter algorithm was selected as the main algorithm for estimating SOC, and we studied and compared the problem of adaptability and accuracy of PF and APF algorithms based on the model we established and the variable we selected. In addition, a more detail algorithm implementation was discussed in this paper.
Firstly, the Thévenin battery model was established considering the changes of the internal resistance and the capacitance with different SOC, and the particle filter algorithm was combined to complete the simulation analysis of the battery SOC. At the same time, as a comparison, this paper shows how to improve the importance density function of the standard particle filter algorithm. The APF of the importance density function was combined with the battery model to perform SOC estimation under the recursive action of the algorithm. Finally, the two estimation algorithms of PF and APF were compared comprehensively. Although the SOC estimation error of the APF algorithm was only 0.5% less than that of PF, RMSE of the APF algorithm was much better than the PF algorithm, which was reduced by 0.9%.

Author Contributions

Conceptualization and methodology, Q.L.; software and experiment, S.L.; writing—original draft preparation, H.L. and H.Q.; writing—review and editing, C.M.; visualization, L.Z.

Funding

This research was funded by Weihai Science and Technology Development Plan.

Conflicts of Interest

The authors declare no conflict of interest.

References

  1. Nengroo, S.H.; Ali, M.U.; Zafar, A.; Hussain, S.; Murtaza, T.; Alvi, M.J.; Raghavendra, K.V.G.; Kim, H.J. Towards a Smarter Battery Management System for Electric Vehicle Applications: A Critical Review of Lithium-Ion Battery State of Charge Estimation. Energies 2019, 1, 446. [Google Scholar] [CrossRef]
  2. Behrou, R.; Maute, K. Numerical Modeling of Damage Evolution Phenomenon in Solid-State Lithium-Ion Batteries. J. Electrochem. Soc. 2017, 164, 2573–2589. [Google Scholar] [CrossRef]
  3. Behrou, R.; Maute, K. Multiscale Modeling of Non-Local Damage Evolution in Lithium-Ion Batteries. ECS Trans. 2017, 77, 1163–1177. [Google Scholar] [CrossRef]
  4. Chen, S.; Cui, Z.; Liu, G.; Lu, J.; Li, B. A Battery Capacity Correction Method Based on Improved Ampere-Time Integration Method. CN104360285A, 18 February 2015. [Google Scholar]
  5. Liu, Y.; Cui, C.; Gao, J. Estimation of SOC of Lithium Battery for Electric Vehicles. Electron. Qual. 2013, 6, 56–59. [Google Scholar]
  6. Kutluay, K.; Cadirci, Y.; Ozkazanc, Y.S.; Cadirci, I. A new online state-of-charge estimation and monitoring system for sealed lead-acid batteries in Telecommunication power supplies. IEEE Trans. Ind. Electron. 2005, 52, 1315–1327. [Google Scholar] [CrossRef]
  7. Bundy, K.; Karlsson, M.; Lindbergh, G.; Lundqvist, A. An electrochemical impedance spectroscopy method for prediction of the state of charge of a nickel-metal hydride battery at open circuit and during discharge. J. Power Sources 1998, 72, 118–125. [Google Scholar] [CrossRef]
  8. Holger, B.; Oliver, B.; Stephan, B.; de Doncker, R.W.; Fricke, B.; Hammouche, A.; Linzen, D.; Thele, M.; Sauer, D.U. Impedance measurements on lead–acid batteries for state-of-charge, state-of-health and cranking capability prognosis in electric and hybrid electric vehicles. J. Power Sources 2005, 144, 418–425. [Google Scholar]
  9. Waag, W.; Käbitz, S.; Sauer, D.U. Experimental investigation of the lithium-ion battery impedance characteristic at various conditions and aging states and its influence on the application. Appl. Energy 2013, 102, 885–897. [Google Scholar] [CrossRef]
  10. Sheikhan, M.; Pardis, R.; Gharavian, D. State of charge neural computational models for high energy density batteries in electric vehicles. Neural Comput. Appl. 2013, 22, 1171–1180. [Google Scholar] [CrossRef]
  11. He, W.; Williard, N.; Chen, C.; Pecht, M. State of Charge Estimation for Li-Ion Batteries Using Neural Network Modeling and Unscented Kalman Filter-based Error Cancellation. Int. J. Electr. Power Energy Syst. 2014, 62, 783–791. [Google Scholar] [CrossRef]
  12. Grazioli, D.; Magri, M.; Salvadori, A. Computational modeling of Li-ion batteries. Comput. Mech. 2016, 58, 889–909. [Google Scholar] [CrossRef]
  13. Schmidt, A.P. A Novel Electrochemical Battery Model for State of Charge and State of Health Estimation; Shaker Verlag Gmbh: Maastricht, German, 2010; pp. 1–8. [Google Scholar]
  14. Huang, Z. Method for estimating SOC of lithium battery based on electrochemical model. Power Syst. World 2016, 7, 26–27. [Google Scholar]
  15. Haykin, S.S. Kalman Filtering and Neural Networks; John Wiley & Sons Inc.: Hoboken, NJ, USA, 2001. [Google Scholar]
  16. Vellayikot, S.; Vaidyan, M.V. Experimental Investigations on Performance Comparison of EKF and ANN Based Controllers with UKF Based Controller for Autonomous Hybrid Systems with Uncertainties. J. Electr. Eng. Technol. 2016, 11, 1492–1502. [Google Scholar] [CrossRef][Green Version]
  17. Xing, Y.; He, W.; Pecht, M.; Tsui, K.L. State of Charge Estimation of Lithium-Ion Batteries Using the Open-Circuit Voltage at Various Ambient Temperatures. Appl. Energy 2014, 113, 106–115. [Google Scholar] [CrossRef]
  18. Doucet, A.; Godsill, S.; Andrieu, C. On sequential Monte Carlo sampling methods for Bayesian filtering. Stat. Comput. 2000, 10, 197–208. [Google Scholar] [CrossRef]
  19. Silva, J.F.; Orchard, M.E.; Olivares, B.; Cerda, M. Sequential Monte Carlo Methods for Discharge Time Prognosis in Lithium-ion Batteries. Int. J. Progn. Health Manag. 2012, 3, 90–101. [Google Scholar]
  20. Shao, S.; Bi, J.; Yang, F.; Guan, W. On-line estimation of state-of-charge of Li-ion batteries in electric vehicle using the resampling particle filter. Transp. Res. Part D 2014, 32, 207–217. [Google Scholar] [CrossRef]
  21. Ye, M.; Guo, H.; Xiong, R.; Yang, R. Model-based State-of-charge Estimation Approach of the Lithium-ion Battery Using an Improved Adaptive Particle Filter. Energy Procedia 2016, 103, 394–399. [Google Scholar] [CrossRef]
  22. Ye, M.; Guo, H.; Xiong, R.; Yu, Q. A double-scale and adaptive particle filter-based online parameter and state of charge estimation method for lithium-ion batteries. Energy 2018, 144, 789–799. [Google Scholar] [CrossRef]
  23. Zheng, L.; Zhu, J.; Wang, G.; Lu, D.D.; He, T. Differential voltage analysis based state of charge estimation methods for lithium-ion batteries using extended Kalman filter and particle filter. Energy 2018, 158, 1028–1037. [Google Scholar] [CrossRef]
  24. Cai, W.; Wang, J. Estimation of battery state-of-charge for electric vehicles using an MCMC-based auxiliary particle filter. In Proceedings of the 2016 American Control Conference (ACC), Boston, MA, USA, 6–8 July 2016. [Google Scholar]
  25. Tulsyan, A.; Tsai, Y.; Gopaluni, R.B.; Braatz, R.D. State-of-charge estimation in lithium-ion batteries: A particle filter approach. J. Power Sources 2016, 331, 208–223. [Google Scholar] [CrossRef]
Figure 1. Test sample of lithium iron phosphate (LFP).
Figure 1. Test sample of lithium iron phosphate (LFP).
Energies 12 02041 g001
Figure 2. Test equipment uC-ZS08.
Figure 2. Test equipment uC-ZS08.
Energies 12 02041 g002
Figure 3. Battery equivalent circuit model.
Figure 3. Battery equivalent circuit model.
Energies 12 02041 g003
Figure 4. Typical discharge test curve of lithium battery.
Figure 4. Typical discharge test curve of lithium battery.
Energies 12 02041 g004
Figure 5. Data fitting curves of Rb (a) and Cb (b).
Figure 5. Data fitting curves of Rb (a) and Cb (b).
Energies 12 02041 g005
Figure 6. Battery model considering the changes of the internal resistance and the capacitance with different SOC.
Figure 6. Battery model considering the changes of the internal resistance and the capacitance with different SOC.
Energies 12 02041 g006
Figure 7. User-defined charge and discharge operating cycle.
Figure 7. User-defined charge and discharge operating cycle.
Energies 12 02041 g007
Figure 8. Comparison of output voltage between simulation and test.
Figure 8. Comparison of output voltage between simulation and test.
Energies 12 02041 g008
Figure 9. Voltage prediction error.
Figure 9. Voltage prediction error.
Energies 12 02041 g009
Figure 10. Comparison of SOC between PF estimation and test.
Figure 10. Comparison of SOC between PF estimation and test.
Energies 12 02041 g010
Figure 11. SOC estimation error of PF.
Figure 11. SOC estimation error of PF.
Energies 12 02041 g011
Figure 12. Comparison of SOC between PF and APF estimation.
Figure 12. Comparison of SOC between PF and APF estimation.
Energies 12 02041 g012
Figure 13. SOC estimation error of PF and APF.
Figure 13. SOC estimation error of PF and APF.
Energies 12 02041 g013
Table 1. The identification results of Rb and Cb with different state of charge (SOC).
Table 1. The identification results of Rb and Cb with different state of charge (SOC).
SOCRb (Ω)Cb (F)
0.100.030570305.4367
0.150.023171398.7987
0.200.017891492.0165
0.250.015123567.3023
0.300.013074632.6567
0.350.011120693.2783
0.400.010570732.8526
0.450.009465772.9012
0.500.009043808.3108
0.550.008696808.2067
0.600.008165807.8543
0.650.008326799.9874
0.700.007683766.1220
0.750.008161725.6987
0.800.007678652.8212
0.850.008089523.8897
0.900.008943337.1934
0.950.008049133.0001

Share and Cite

MDPI and ACS Style

Liu, Q.; Liu, S.; Liu, H.; Qi, H.; Ma, C.; Zhao, L. Evaluation of LFP Battery SOC Estimation Using Auxiliary Particle Filter. Energies 2019, 12, 2041. https://doi.org/10.3390/en12112041

AMA Style

Liu Q, Liu S, Liu H, Qi H, Ma C, Zhao L. Evaluation of LFP Battery SOC Estimation Using Auxiliary Particle Filter. Energies. 2019; 12(11):2041. https://doi.org/10.3390/en12112041

Chicago/Turabian Style

Liu, Qinghe, Shouzhi Liu, Haiwei Liu, Hao Qi, Conggan Ma, and Lijun Zhao. 2019. "Evaluation of LFP Battery SOC Estimation Using Auxiliary Particle Filter" Energies 12, no. 11: 2041. https://doi.org/10.3390/en12112041

APA Style

Liu, Q., Liu, S., Liu, H., Qi, H., Ma, C., & Zhao, L. (2019). Evaluation of LFP Battery SOC Estimation Using Auxiliary Particle Filter. Energies, 12(11), 2041. https://doi.org/10.3390/en12112041

Note that from the first issue of 2016, this journal uses article numbers instead of page numbers. See further details here.

Article Metrics

Back to TopTop