Layout Optimization Design of Two Vortex Induced Piezoelectric Energy Converters (VIPECs) Using the Combined Kriging Surrogate Model and Particle Swarm Optimization Method
Abstract
1. Introduction
2. Geometry Configuration
2.1. Single VIPEC Design
2.2. Parameters of a VIPEC Layout Configuration
3. CFD Method
3.1. Computational Domain and Boundary Conditions
3.2. Mesh Generation and Independence Validation
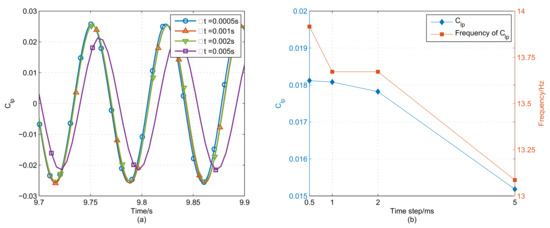
3.3. Timestep Setup
4. Optimal Design Method
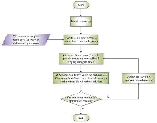
4.1. Kriging Surrogate Model
4.2. Particle Swarm Optimization
- (1)
- Initialize N particles in the design space.
- (2)
- Calculate the fitness value (which represents the estimated values of the objective function at an desired point) for each particle according to a certain known model (f) which was derived from Kriging surrogate model in this paper.
- (3)
- Find each particle’s best fitness value in history and set its relevant position as the particle’s personal best solution ().
- (4)
- Compare the fitness values of all particles’ best solutions (s) and choose the overall best solution from all particles as their current global best solution ().
- (5)
- Update each particle’s velocity and position according to present information aswhere and are the particle velocity and position, the subscript i denotes the i-th component of the corresponding vector, t is the time, is the inertia factor, and are acceleration coefficients which represent the mean stiffness of the springs pulling a particle and are located between 0 and 4. In practice, the values of are almost ubiquitously adopted in PSO research [24].
- (6)
- The optimization process stops when the maximum number of iterations or minimum error criteria is achieved.
5. Results and Discussion
5.1. Sampled Points Distribution
5.2. Instantaneous Hydrodynamic Performance of VIPECs in Four Different Regions
5.2.1. Nondimensionalized Lift Ratio
5.2.2. Interference Region
5.2.3. Tandem Region
5.2.4. Parallel Region
5.2.5. Staggered Region
5.3. Output Voltage Performance
6. Kriging Surrogate Model and PSO Optimization
6.1. Response Surface Model for the Output Voltage
6.1.1. Response Surface Model for the Leading VIPEC’s Output Voltage
6.1.2. Response Surface Model for the Following VIPEC’s Output Voltage
6.1.3. Response Surface Model for Two VIPECs
6.2. Comparisons of the Optimal Layout between CFD and PSO
7. Conclusions
- When placed in tandem, the follower’s lift force is greatly inhibited, since its inlet flow is disturbed by the leading VIPEC which is reflected directly through the periodic shifts of the stagnation and separation angles, while it is enhanced by the extensive low pressure area inside the two VIPECs, which is induced by the velocity acceleration of the pipe-like flow between the leader and follower’s plates.
- The CFD results showed that the lift force on the leading/following VIPEC is determined by the layout parameters when they are staggered. The area of influence on the leader’s lift force is mainly situated where the follower is located in the vicinity of the leader’s plate. However, the follower’s lift force is pervasively enhanced except when it is located in the very neighborhood of the leader’s plate, and this mainly contributes to the leader’s high lateral velocity which serves as its income velocity.
- The influence of layout parameters on the open circuit output voltage is not consistent with that of the lift force, since the output voltage is induced by alternative force. When the following VIPEC is located too close to the leading one, their wake fields are destroyed, and their lift forces tend to be large but quasi-stable, and the output voltage is consequently negligible.
- The optimal layout parameters for the summation of the output voltage are a = 4.9377, b = 2.2483, and the total output voltage is predicted to increase by 63.7% compared to that of two single VIPECs. The predicted result agrees well with that gathered by the CFD simulation.
Author Contributions
Funding
Conflicts of Interest
Nomenclature
| D | Cylinder’s diameter |
| Two VIPECs’ longitudinal distances | |
| Two VIPECs’ latitudinal distances | |
| A single VIPEC’s lift coefficient | |
| Leading VIPEC’s lift coefficient | |
| Following VIPEC’s lift coefficient | |
| A single VIPEC’s output voltage | |
| Leading VIPEC’s output voltage | |
| Following VIPEC’s output voltage | |
| L | Plate’s length |
| Dimensionless longitudinal distance | |
| Dimensionless latitudinal distance | |
| Leading VIPEC’s lift coefficient ratio | |
| Following VIPEC’s lift coefficient ratio | |
| Summation of two VIPECs’ lift coefficient ratios | |
| Leading VIPEC’s output voltage ratio | |
| Following VIPEC’s output voltage ratio | |
| Summation of two VIPECs’ output voltage ratios |
References
- Bernitsas, M.M.; Raghavan, K.; Ben-Simon, Y.; Garcia, E.M.H. VIVACE (Vortex Induced Vibration for Aquatic Clean Energy): A New Concept in Generation of Clean and Renewable Energy from Fluid Flow. J. Offshore Mech. Arct. Eng. 2008, 130, 619–636. [Google Scholar] [CrossRef]
- Bernitsas, M.M.; Ben-Simon, Y.; Raghavan, K.; Garcia, E.M.H. The VIVACE Converter: Model Tests at High Damping and Reynolds Number Around 105. Offshore Mech. Arct. Eng. 2009, 131, 403–414. [Google Scholar] [CrossRef]
- Akaydin, H.D.; Elvin, N.; Andreopoulos, Y. Wake of a cylinder: A paradigm for energy harvesting with piezoelectric materials. Exp. Fluids 2010, 49, 291–304. [Google Scholar] [CrossRef]
- Akaydin, H.D.; Elvin, N.; Andreopoulos, Y. The performance of a self-excited fluidic energy harvester. Smart Mater. Struct. 2012, 21, 25007–25019. [Google Scholar] [CrossRef]
- Vinod, A.; Kashyap, A.; Banerjee, A.; Kimball, J. Augmenting Energy Extraction from Vortex Induced Vibration Using Strips of Roughness/Thickness Combinations. In Proceedings of the Marine Energy Technology Symposium, Washington, DC, USA, 15–17 April 2013. [Google Scholar]
- An, X.; Song, B.; Mao, Z.; Ma, C. The mathematical modeling of a novel anchor based on vortex induced vibration. In Proceedings of the OCEANS, Shanghai, China, 10–13 April 2016; pp. 1–5. [Google Scholar] [CrossRef]
- An, X.; Song, B.; Tian, W.; Ma, C. Numerical simulation of Vortex Induced Piezoelectric Energy Converter (VIPEC) based on coupled fluid, structure and piezoelectric interaction. In Proceedings of the OCEANS 2017-Aberdeen, Aberdeen, UK, 19–22 June 2017; pp. 1–5. [Google Scholar]
- Box, G.E.; Draper, N.R. Response Surfaces, Mixtures, and Ridge Analyses; John Wiley & Sons: Hoboken, NJ, USA, 2007; Volume 649. [Google Scholar]
- Laurent, L.; Riche, R.L.; Soulier, B.; Boucard, P. An Overview of Gradient-Enhanced Metamodels with Applications. Arch. Comput. Methods Eng. 2017, 3, 1–46. [Google Scholar] [CrossRef]
- Majdisova, Z.; Skala, V. Radial basis function approximations: Comparison and applications. Appl. Math. Model. 2017, 51, 728–743. [Google Scholar] [CrossRef]
- Press, W.H. Numerical Recipes 3rd Edition: The Art of Scientific Computing; Cambridge University Press: Cambridge, UK, 2007. [Google Scholar]
- Zhang, B.; Teng, H.F.; Shi, Y.J. Layout optimization of satellite module using soft computing techniques. Appl. Soft Comput. 2008, 8, 507–521. [Google Scholar] [CrossRef]
- Biswas, P.P.; Suganthan, P.N.; Amaratunga, G.A.J. Decomposition based multi-objective evolutionary algorithm for windfarm layout optimization. Renew. Energy 2017, 115, 326–337. [Google Scholar] [CrossRef]
- Tian, W.; Mao, Z.; Zhao, F.; Zhao, Z. Layout Optimization of Two Autonomous Underwater Vehicles for Drag Reduction with a Combined CFD and Neural Network Method. Complexity 2017, 2017, 1–15. [Google Scholar] [CrossRef]
- An, X.; Song, B.; Tian, W.; Ma, C. Design and CFD Simulations of a Vortex-Induced Piezoelectric Energy Converter (VIPEC) for Underwater Environment. Energies 2018, 11, 330. [Google Scholar] [CrossRef]
- Dehez, B. Improved constitutive equations of piezoelectric monomorphs: Application to the preliminary study of an original traveling-wave peristaltic pump. Sens. Actuators A Phys. 2011, 169, 141–150. [Google Scholar] [CrossRef]
- Prasanth, T.K.; Mittal, S. Effect of blockage on free vibration of a circular cylinder at low Re. Int. J. Numer. Methods Fluids 2008, 58, 1063–1080. [Google Scholar] [CrossRef]
- Sakata, S.; Ashida, F.; Zako, M. On applying Kriging-based approximate optimization to inaccurate data. Comput. Methods Appl. Mech. Eng. 2007, 196, 2055–2069. [Google Scholar] [CrossRef]
- Kaymaz, I. Application of kriging method to structural reliability problems. Struct. Saf. 2005, 27, 133–151. [Google Scholar] [CrossRef]
- Kennedy, J.; Eberhart, R. Particle swarm optimization. In Proceedings of the IEEE International Conference on Neural Networks, Perth, Australia, 27 November–1 December 1995; Volume 4, pp. 1942–1948. [Google Scholar] [CrossRef]
- Bratton, D.; Blackwell, T. A simplified recombinant PSO. J. Artif. Evol. Appl. 2008, 2008, 14–23. [Google Scholar] [CrossRef]
- Roy, R.; Dehuri, S.; Cho, S.B. A novel particle swarm optimization algorithm for multi-objective combinatorial optimization problem. Int. J. Appl. Metaheuristic Comput. 2011, 2, 41–57. [Google Scholar] [CrossRef]
- Bonyadi, M.R.; Michalewicz, Z. Particle swarm optimization for single objective continuous space problems: A review. Evol. Comput. 2017, 25, 1–54. [Google Scholar] [CrossRef] [PubMed]
- Chen, H.N.; Zhu, Y.L.; Hu, K.Y.; Ku, T. Global optimization based on hierarchical coevolution model. In Proceedings of the 2008 IEEE Congress on Evolutionary Computation, Hong Kong, China, 1–6 June 2008; pp. 1497–1504. [Google Scholar]

















| Mesh Resolution | Node Number | ||
|---|---|---|---|
| Coarse | 63589 | 0.003311 | 0.013717 |
| Medium | 71626 | 0.004206 | 0.018075 |
| Fine | 113989 | 0.004382 | 0.018806 |
| a | b | |||
|---|---|---|---|---|
| 0 | 0.00 | 0.0000 | 0.0000 | 0.0000 |
| 0 | 0.75 | 0.0000 | 0.0000 | 0.0000 |
| 0 | 1.50 | 0.0711 | 0.0454 | 0.1164 |
| 0 | 2.25 | 1.5977 | 1.5119 | 3.1097 |
| 0 | 3.00 | 1.2869 | 1.2528 | 2.5397 |
| 0 | 3.75 | 1.2954 | 1.2080 | 2.5034 |
| 0 | 4.50 | 0.9380 | 1.0157 | 1.9537 |
| 1 | 0.00 | 0.0000 | 0.0000 | 0.0000 |
| 1 | 0.75 | 0.0001 | 0.0003 | 0.0004 |
| 1 | 1.50 | 0.1507 | 1.6444 | 1.7951 |
| 1 | 2.25 | 0.1655 | 1.6766 | 1.8421 |
| 1 | 3.00 | 0.0433 | 2.2843 | 2.3275 |
| 1 | 3.75 | 0.6867 | 1.4276 | 2.1143 |
| 1 | 4.50 | 0.6486 | 1.2577 | 1.9063 |
| 2 | 0.00 | 0.0000 | 0.0000 | 0.0000 |
| 2 | 0.75 | 0.0000 | 0.0000 | 0.0000 |
| 2 | 1.50 | 0.0874 | 0.3855 | 0.4729 |
| 2 | 2.25 | 0.0983 | 1.8281 | 1.9264 |
| 2 | 3.00 | 0.1300 | 1.3099 | 1.4398 |
| 2 | 3.75 | 0.0752 | 1.7155 | 1.7907 |
| 2 | 4.50 | 0.3756 | 1.3065 | 1.6822 |
| 3 | 0.00 | 0.0000 | 0.0000 | 0.0000 |
| 3 | 0.75 | 1.0429 | 0.8976 | 1.9405 |
| 3 | 1.50 | 0.1420 | 1.0350 | 1.1770 |
| 3 | 2.25 | 0.1469 | 1.2505 | 1.3975 |
| 3 | 3.00 | 0.1584 | 1.7130 | 1.8714 |
| 3 | 3.75 | 0.2005 | 1.7643 | 1.9648 |
| 3 | 4.50 | 0.1607 | 1.5169 | 1.6777 |
| 4 | 0.00 | 2.0437 | 0.8482 | 2.8919 |
| 4 | 0.75 | 0.7427 | 1.5696 | 2.3124 |
| 4 | 1.50 | 0.2728 | 2.0125 | 2.2853 |
| 4 | 2.25 | 0.4648 | 1.7881 | 2.2529 |
| 4 | 3.00 | 0.4441 | 1.2095 | 1.6536 |
| 4 | 3.75 | 0.4962 | 1.1389 | 1.6351 |
| 4 | 4.50 | 0.4924 | 0.9765 | 1.4689 |
| 5 | 0.00 | 0.0009 | 0.0007 | 0.0016 |
| 5 | 0.75 | 1.5858 | 1.1547 | 2.7405 |
| 5 | 1.50 | 1.9010 | 0.7518 | 2.6528 |
| 5 | 2.25 | 0.6502 | 2.6054 | 3.2556 |
| 5 | 3.00 | 0.5931 | 2.0073 | 2.6004 |
| 5 | 3.75 | 0.7331 | 2.2424 | 2.9754 |
| 5 | 4.50 | 0.6117 | 1.0897 | 1.7014 |
| 6 | 0.00 | 1.0731 | 0.6310 | 1.7041 |
| 6 | 0.75 | 0.9352 | 0.3975 | 1.3326 |
| 6 | 1.50 | 0.7766 | 0.4576 | 1.2341 |
| 6 | 2.25 | 0.5195 | 0.7189 | 1.2384 |
| 6 | 3.00 | 0.9202 | 0.9345 | 1.8547 |
| 6 | 3.75 | 0.4307 | 1.1072 | 1.5380 |
| 6 | 4.50 | 0.3599 | 0.8298 | 1.1897 |
| a | b | Simulated | Predicated | Relative Error |
|---|---|---|---|---|
| 4.9377 | 2.2483 | 3.1556 | 3.2740 | 3.8% |
© 2018 by the authors. Licensee MDPI, Basel, Switzerland. This article is an open access article distributed under the terms and conditions of the Creative Commons Attribution (CC BY) license (http://creativecommons.org/licenses/by/4.0/).
Share and Cite
An, X.; Song, B.; Mao, Z.; Ma, C. Layout Optimization Design of Two Vortex Induced Piezoelectric Energy Converters (VIPECs) Using the Combined Kriging Surrogate Model and Particle Swarm Optimization Method. Energies 2018, 11, 2069. https://doi.org/10.3390/en11082069
An X, Song B, Mao Z, Ma C. Layout Optimization Design of Two Vortex Induced Piezoelectric Energy Converters (VIPECs) Using the Combined Kriging Surrogate Model and Particle Swarm Optimization Method. Energies. 2018; 11(8):2069. https://doi.org/10.3390/en11082069
Chicago/Turabian StyleAn, Xinyu, Baowei Song, Zhaoyong Mao, and Congcong Ma. 2018. "Layout Optimization Design of Two Vortex Induced Piezoelectric Energy Converters (VIPECs) Using the Combined Kriging Surrogate Model and Particle Swarm Optimization Method" Energies 11, no. 8: 2069. https://doi.org/10.3390/en11082069
APA StyleAn, X., Song, B., Mao, Z., & Ma, C. (2018). Layout Optimization Design of Two Vortex Induced Piezoelectric Energy Converters (VIPECs) Using the Combined Kriging Surrogate Model and Particle Swarm Optimization Method. Energies, 11(8), 2069. https://doi.org/10.3390/en11082069
