Comparative Analysis of Solar-Powered Base Stations for Green Mobile Networks
Abstract
:1. Introduction
2. System Model
- Case 1 (normal case): The solar panels feed the required energy to the cellular base station, and store excess energy in a battery bank (charge status) to be used at night or when the power output of the solar panels is not sufficient to cover the load.
- Case 2 (power output of the solar panels is not sufficient to cover the load): in case of a malfunction of the solar panels, or in an inability to provide the energy required to the cellular base station, the battery bank compensates for the shortage of energy. Moreover, the battery bank can supply the cellular base station autonomously at least 3 days, before reaching the maximum depth of discharge (DOD).
- Case 3 (power output of the solar panels and battery bank is not sufficient to cover the load): If the battery bank reaches its maximum DOD and loses the ability to supply the cellular base station the required energy, a backup system (public electrical grid in an urban area or a diesel generator in a rural area) supplies energy to the cellular base station. However, this is a rare case because the solar array can cover the load independently. Moreover, if the solar panels fail to support the cellular base station, the battery bank can supply the cellular base station autonomously at least 3 days, before reaching the maximum DOD; which is considered to be a sufficient time to fix the solar panels.
2.1. Telecommunication Load
2.2. Key Components of the Solar System Model
2.2.1. Photo Voltaic
2.2.2. Battery
2.2.3. Inverter
3. The Hybrid Optimization Model for Electric Renewables Optimization Model and Problem Formulation
3.1. Objective Function and Constraints
- (i)
- The energy output of the PV array (EPV) must always be positive as given in Equation (6) and must be at least 10% of the total annual demand (Eannual-demand). The factors influencing the solar energy generation are the peak capacity of the PV array (YPV) in kW, the peak solar hour (PSH) in hours, and PV efficiency, which represents the relationship between the target yields (fPV) and the actual target. The mathematical modeling in HOMER calculates the total annual energy contribution of the solar array [43] and is expressed as:EPV = YPV × PSH × fPV × 365 day/year.
- (ii)
- To ensure a balance between demand and production power, the energy production of the sources (PV array and battery [EBattery]) should cover the needs of the BS (EBS) plus the losses (ELosses) incurred by a DC-DC regulator, inverter, and active cooling.
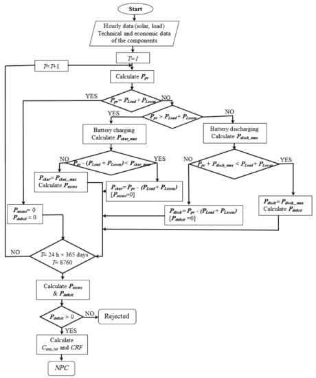
3.2. Methodology
3.3. Configuration
4. Comparative Analysis of Various Solar-Powered Base Stations
4.1. Solar-Powered 2G Base Stations
4.1.1. Solar-Powered 2G BS 2/2/2
4.1.2. Solar-Powered 2G BS 4/4/4
4.2. Solar-Powered 3G Node Bs
4.2.1. Solar-Powered 3G Node B 2/2/2
4.2.2. Solar-Powered 3G Node B 4/4/4
4.3. Solar-Powered 4G eNode Bs
4.3.1. Solar-Powered 4G eNodeB 2/2/2
4.3.2. Solar-Powered 4G eNodeB 4/4/4
5. Economic Feasibility
- The initial capital cost is $4290 (size 6.5 kW × cost $660/kW).
- The annual O & M cost of the DG is $7331, which can be broken down as follows: (i) $438 for annual DG maintenance based on a DG maintenance cost of $0.05/h × the annual DG operating hours of 8760, and (ii) a fuel cost of $6893 based on a diesel price of $1.04/L [52] × total diesel consumption of 6628 L/year, which is computed based on a specific fuel consumption of 0.388 L/kWh × the annual electrical production of the DG of 17,082 kWh/year (a DG capacity size of 6.5 kW × the DG efficiency of 0.3 × 24 h × 365 day/year). Hence, the total O & M costs over the project’s entire lifetime equal $73,309.
- A mobile operator must change the DG at least three times during a project’s lifetime. In this case, the total DG replacement cost is 3 × (size of 6.5 kW × cost of $660/kW). This is equal to at least $12,870.
6. Conclusions and Recommendations
Conflicts of Interest
Abbreviations and Symbols
| Abbreviation | Meaning |
| AC | Alternating Current |
| ADC | Analogue-to-Digital Converter |
| BS | Base Station |
| CRF | Capital Recovery Factor |
| DAC | Digital-to-Analogue Converter |
| DC | Direct Current |
| DDC | Digital Down Converter |
| DOD | Depth of Discharge |
| DUC | Digital Up Conversion |
| FC | Fuel Cell |
| HOMER | Hybrid Optimisation Model for Electric Renewables |
| IC | Initial Costs |
| LNA | Low Noise Amplifier |
| LOLP | Loss of load probability |
| LTE | Long Term Evolution |
| NPC | Net Present Cost |
| O & M | Operation and Maintenance Costs |
| OPEX | Operational Expenses |
| PV | Photo Voltaic |
| SOC | State of Charge |
| TAC | Total Annualised Cost |
| PA | Power Amplifier |
| Cann_tot | Total annualized cost |
| Annualized initial capital | |
| Annualized replacement cost | |
| Annualized O & M cost | |
| Rcomp | Lifetime of the component |
| Rrem | Remaining lifetime of the component |
| NTX | Number of transceivers |
| NSect | Number of sectors |
| EPV | Energy output of the PV array |
| Eannual-demand | Total annual demand |
| YPV | Rated capacity of the PV array |
| fPV | PV derating factor |
| Baut | Battery bank autonomy |
| Nbat | Number of batteries |
| BV | Nominal voltage of a single battery |
| BQ | Nominal capacity of a single battery |
| LBS | Average daily BS load |
| LB | Battery bank lifetime |
| Qlifetime | Lifetime throughput of a single battery |
| Qthrpt | Annual battery throughput |
| Rbatt,f | Battery float life |
| Vb-b | DC bus–bar voltage |
| PLoad | Electric load (BS load) |
| PLosses | Losses |
| Pexcess | Excess power |
| Pdeficit | Deficits power |
| Pchar | Charge battery power |
| Pchar_max | Maximum charge battery power |
| Pdisch | Discharge battery power |
| Pdisch_max | Maximum discharge battery power |
References
- Alsharif, M.H.; Nordin, R. Evolution towards Fifth Generation (5G) Wireless Networks: Current Trends and Challenges in the Deployment of Millimetre Wave, Massive MIMO, and Small cells. Telecommun. Syst. 2016, 64, 617–637. [Google Scholar] [CrossRef]
- Netmanias Report. Korea Communication Market Data. Available online: http://www.netmanias.com/en/?m=view&id=oneshot&no=10954 (accessed on 27 March 2017).
- Netmanias Report. LTE Success Story in Korea. Available online: http://www.netmanias.com/en/?m=view&id=reports&no=7596&vm=ppt (accessed on 27 March 2017).
- Hasan, Z.; Boostanimehr, H.; Bhargava, V.K. Green Cellular Networks: A Survey, Some Research Issues and Challenges. IEEE Commun. Surv. Tutor. 2011, 13, 524–540. [Google Scholar] [CrossRef]
- Wu, J.; Zhang, Y.; Zukerman, M.; Yung, E. Energy-Efficient Base Stations Sleep Mode Techniques in Green Cellular Networks: A Survey. IEEE Commun. Surv. Tutor. 2015, 17, 803–826. [Google Scholar] [CrossRef]
- Feng, D.; Jiang, C.; Lim, G.; Cimini, L.J.; Feng, G.; Li, G.Y. A survey of energy-efficient wireless communications. IEEE Commun. Surv. Tutor. 2013, 15, 167–178. [Google Scholar] [CrossRef]
- Oh, E.; Krishnamachari, B.; Liu, X.; Niu, Z. Toward dynamic energy-efficient operation of cellular network infrastructure. IEEE Commun. Mag. 2011, 49, 56–61. [Google Scholar] [CrossRef]
- Oh, E.; Son, K.; Krishnamachari, B. Dynamic base station switching-on/off strategies for green cellular networks. IEEE Trans. Wirel. Commun. 2013, 12, 2126–2136. [Google Scholar] [CrossRef]
- Ou, T.-C.; Hong, C.-M. Dynamic operation and control of microgrid hybrid power systems. Energy 2014, 66, 314–323. [Google Scholar] [CrossRef]
- Eltamaly, A.M.; Al-Shamma’a, A.A. Optimal configuration for isolated hybrid renewable energy systems. J. Renew. Sustain. Energy 2016, 8, 045502. [Google Scholar] [CrossRef]
- Ou, T.-C.; Su, W.-F.; Liu, X.-Z.; Huang, S.-J.; Tai, T.-Y. A modified bird-mating optimization with hill-climbing for connection decisions of transformers. Energies 2016, 9, 671. [Google Scholar] [CrossRef]
- Ou, T.-C. Ground fault current analysis with a direct building algorithm for microgrid distribution. Int. J. Electr. Power Energy Syst. 2013, 53, 867–875. [Google Scholar] [CrossRef]
- Ou, T.-C.; Lu, K.-H.; Huang, C.-J. Improvement of transient stability in a hybrid power multi-system using a designed NIDC (Novel Intelligent Damping Controller). Energies 2017, 10, 488. [Google Scholar] [CrossRef]
- Zhang, Y.; Meo, M.; Gerboni, R.; Marsan, M.A. Minimum cost solar power systems for LTE macro base stations. Comput. Netw. 2017, 112, 12–23. [Google Scholar] [CrossRef]
- Meo, M.; Zhang, Y.; Gerboni, R.; Marsan, M.A. Dimensioning the power supply of a LTE macro BS connected to a PV panel and the power grid. In Proceedings of the 2015 IEEE International Conference on Communications (ICC), London, UK, 8–12 June 2015; pp. 178–184. [Google Scholar]
- Chamola, V.; Sikdar, B. Power Outage Estimation and Resource Dimensioning for Solar Powered Cellular Base Stations. IEEE Trans. Commun. 2016, 64, 5278–5289. [Google Scholar] [CrossRef]
- Chamola, V.; Krishnamachari, B.; Sikdar, B. Green Energy and Delay Aware Downlink Power Control and User Association for off-Grid Solar Powered Base Stations. IEEE Syst. J. 2017, 1–12. [Google Scholar] [CrossRef]
- Leonardi, G.; Meo, M.; Marsan, M.A. Markovian models of solar power supply for a LTE macro BS. In Proceedings of the 2016 IEEE International Conference on Communications (ICC), Kuala Lumpur, Malaysia, 23–27 May 2016; pp. 1–7. [Google Scholar]
- Scamman, D.; Newborough, M.; Bustamante, H. Hybrid hydrogen-battery systems for renewable off-grid telecom power. Int. J. Hydrog. Energy 2015, 40, 13876–13887. [Google Scholar] [CrossRef]
- Nguyen, H.Q.; Aris, A.M.; Shabani, B. PEM fuel cell heat recovery for preheating inlet air in standalone solar-hydrogen systems for telecommunication applications: An exergy analysis. Int. J. Hydrog. Energy 2016, 41, 2987–3003. [Google Scholar] [CrossRef]
- Alsharif, M.H.; Kim, J. Optimal Solar Power System for Remote Telecommunication Base Stations: A Case Study Based on the Characteristics of South Korea’s Solar Radiation Exposure. Sustainability 2016, 8, 942. [Google Scholar] [CrossRef]
- Alsharif, M.H.; Kim, J. Hybrid Off-Grid SPV/WTG Power System for Remote Cellular Base Stations towards Green and Sustainable Cellular Networks in South Korea. Energies 2017, 10, 9. [Google Scholar] [CrossRef]
- Alsharif, M.H.; Nordin, R.; Ismail, M. Green wireless network optimisation strategies within smart grid environments for Long Term Evolution (LTE) cellular networks in Malaysia. Renew. Energy 2016, 85, 157–170. [Google Scholar] [CrossRef]
- Alsharif, M.H.; Nordin, R.; Ismail, M. Energy optimisation of hybrid off-grid system for remote telecommunication base station deployment in Malaysia. EURASIP J. Wirel. Commun. Netw. 2015, 2015, 1–15. [Google Scholar] [CrossRef]
- Amutha, W.M.; Rajini, V. Techno-economic evaluation of various hybrid power systems for rural telecom. Renew. Sustain. Energy Rev. 2015, 43, 553–561. [Google Scholar] [CrossRef]
- Moury, S.; Khandoker, N.M.; Haider, M.S. Feasibility Study of Solar PV Arrays in Grid Connected Cellular BTS Sites. In Proceedings of the 2012 IEEE International Conference on Advances in Power Conversion and Energy Technologies (APCET), Mylavaram, India, 2–4 August 2012; pp. 1–5. [Google Scholar]
- Asif, R.; Khanzada, F. Cellular Base Station Powered by Hybrid Energy Options. Int. J. Comput. Appl. 2015, 115, 35–39. [Google Scholar] [CrossRef]
- Olatomiwa, L.; Mekhilef, S.; Huda, A.; Sanusi, K. Techno-economic analysis of hybrid PV-diesel-battery and PV-wind-diesel-battery power systems for mobile BTS: The way forward for rural development. Energy Sci. Eng. 2015, 3, 271–285. [Google Scholar] [CrossRef]
- Paudel, S.; Dahal, M.S.; Adhikari, M.; Shrestha, J.N. Technical and Economic Assessment of Renewable Energy Sources for Telecom Application: A Case Study of Nepal Telecom. In Proceedings of the 5th International Conference on Power and Energy Systems, Kathmandu, Nepal, 28–30 October 2013; pp. 1–6. [Google Scholar]
- Martínez-Díaz, M.; Villafáfila-Robles, R.; Montesinos-Miracle, D.; Sudrià-Andreu, A. Study of optimization design criteria for stand-alone hybrid renewable power systems. In Proceedings of the International Conference on Renewable Energies and Power Quality (ICREPQ’13), Bilbao, Spain, 20–22 March 2013; pp. 1–5. [Google Scholar]
- Korea Meteorological Administration. Annual Climatological Report 2013, Korea Meteorological Administration. Available online: http://www.kma.go.kr/weather/observation/data_monthly.jsp (accessed on 27 March 2017).
- Bukhari, S.S.H.; Atiq, S.; Lipo, A.T.; Kwon, B. Asymmetrical fault correction for the sensitive loads using a current regulated voltage source inverter. Energies 2016, 9, 196. [Google Scholar] [CrossRef]
- Ou, T.-C. A novel unsymmetrical faults analysis for microgrid distribution systems. Int. J. Electr. Power Energy Syst. 2012, 43, 1017–1024. [Google Scholar] [CrossRef]
- Imran, M.; Katranaras, E.; Auer, G.; Blume, O.; Giannini, V.; Godor, I.; Jading, Y.; Olsson, M.; Sabella, D.; Skillermark, P. Energy Efficiency Analysis of the Reference Systems, Areas of Improvements and Target Breakdown; ICT-EARTH Project, Deliverable D2. 3; EC-IST Office: Brussels, Belgium, 2011. [Google Scholar]
- Deruyck, M.; Joseph, W.; Martens, L. Power consumption model for macrocell and microcell base stations. Trans. Emerg. Telecommun. Technol. 2014, 25, 320–333. [Google Scholar] [CrossRef]
- Simić, I.S. Evolution of mobile base station architectures. Microw. Rev. 2007, 13, 29–34. [Google Scholar]
- Deruyck, M.; Tanghe, E.; Joseph, W.; Martens, L. Modelling and optimization of power consumption in wireless access networks. Comput. Commun. 2011, 34, 2036–2046. [Google Scholar] [CrossRef]
- Auer, G.; Giannini, V.; Desset, C.; Godor, I.; Skillermark, P.; Olsson, M. How much energy is needed to run a wireless network? IEEE Wirel. Commun. 2011, 18, 40–49. [Google Scholar] [CrossRef]
- Motorola Reach. Alternative Power for Mobile Telephony Base Stations. Solution Paper. 2007. Available online: http://content.motorolasolutions.com/web/Business/Solutions/Technologies/WiMax/Access%20Services%20Network/_Documents/_Static%20Files/6682_MotDoc.pdf (accessed on 27 March 2017).
- Infinite Focus Group. Alternative and Sustainable Power for Nigerian GSM/Mobile Base Stations. Ireland. Available online: http://infinitefocus-group.com/yahoo_site_admin/assets/docs/WHITE_Paper_Globacom.16865153.pdf (accessed on 27 March 2017).
- Marsan, M.A.; Bucalo, G.; di Caro, A.; Meo, M.; Zhang, Y. Towards zero grid electricity networking: Powering BSs with renewable energy sources. In Proceedings of the 2013 IEEE International Conference oncommunications (ICC), Budapest, Hungary, 9–13 June 2013; pp. 596–601. [Google Scholar]
- Schmitt, G. The Green Base Station. In Proceedings of the 4th International Conference on Telecommunication-Energy Special Conference (TELESCON), Vienna, Austria, 10–13 May 2009; pp. 1–6. [Google Scholar]
- Lambert, T.; Gilman, P.; Lilienthal, P. Micropower System Modeling with HOMER. 2006. Available online: http://homerenergy.com/documents/MicropowerSystemModelingWithHOMER.pdf (accessed on 27 March 2017).
- Alsharif, M.H. A Solar Energy Solution for Sustainable Third Generation Mobile Networks. Energies 2017, 10, 429. [Google Scholar] [CrossRef]
- Ge, X.; Cheng, H.; Guizani, M.; Han, T. 5G wireless backhaul networks: Challenges and research advances. IEEE Netw. 2014, 28, 6–11. [Google Scholar] [CrossRef]
- The Bank of Korea Monetary Policy. Available online: http://www.bok.or.kr/baserate/baserateList.action?%20menuNaviId=33 (accessed on 27 March 2017).
- Chamola, V.; Sikdar, B. Solar powered cellular base stations: Current scenario, issues and proposed solutions. IEEE Commun. Mag. 2016, 54, 108–114. [Google Scholar] [CrossRef]
- Trojan Battery Incorporation. Available online: http://www.trojanbattery.com/ (accessed on 5 June 2017).
- Lee, J.F.; Rahim, N.A.; Al-Turki, Y.A. Performance of dual-axis solar tracker versus static solar system by segmented clearness index in Malaysia. Int. J. Photoenergy 2013, 2013, 820714. [Google Scholar] [CrossRef]
- Korean Energy Corporation. Available online: https://home.kepco.co.kr/kepco/EN/F/B/ENFBPP002.do?menuCd=EN060202 (accessed on 27 March 2017).
- Kusakana, K.; Vermaak, H.J. Hybrid Renewable Power Systems for Mobile Telephony Base Stations in Developing Countries. Renew. Energy 2013, 51, 419–425. [Google Scholar] [CrossRef]
- Global Petrol Prices. Available online: http://www.globalpetrolprices.com/South-Korea/diesel_prices/ (accessed on 27 March 2017).

















| Case Study | Energy System | Results | ||
|---|---|---|---|---|
| PV | WT | PV/WT | ||
| Malaysia [23,24] | √ | √ | √ | The PV/WT system is the most economically feasible configuration for LTE BSs in urban areas with 2 kW PV, 1 kW WT, 3 units of batteries (Trojan L16P), 1 kW electric grid, and annual OPEX savings of up to 39%. The PV system for LTE BSs in remote areas has annual OPEX savings of up to 43%, 2 kW PV, 4 units of batteries (Trojan L16P), and 1 kW DG. |
| India [25] | √ | √ | √ | The PV/WT/FC system is the most economically feasible configuration for Global System for Mobile communication (GSM) BSs with NPCs of $75,515, 2 kW PV, 3 kW WT, 2 kW FC, and 2 kW DG. |
| Bangladesh [26] | √ | 2.5 kW PV, 16 batteries in 2 parallel strings, and 4 kW DG are the most economically feasible configurations for GSM BSs with an energy cost of $1.657/kWh. | ||
| Pakistan [27] | √ | √ | √ | The PV/WT system is the most economically feasible configuration for GSM BSs with an energy cost of $0.839/kWh, 5 kW PV, 1 kW WT, 16 units of batteries, and 3 kW DG. |
| Nigeria [28] | √ | √ | The PV system is the most economically feasible configuration for GSM BSs with an energy cost of $0.409/kWh, 10 kW PV, 64 units of batteries (Trojan L16P), and 5.5 kW DG. | |
| Nepal [29] | √ | √ | √ | The PV and PV/FC systems are the most economically feasible configurations for the GSM BSs in urban and remote areas, respectively. |
| Spain [30] | √ | √ | √ | The PV system is the most economically feasible configuration for GSM BSs with an energy cost of €0.436/kWh, 2.5 kW PV, 12 units of batteries, and 2 kW DG. |
| System Components | Parameters | Value | |
|---|---|---|---|
| Control parameters [45,46] | Annual real interest rate | 1.25% | |
| Project lifetime | 10 years | ||
| Dispatch strategy | cyclic charging | ||
| Apply setpoint state of charge | 80% | ||
| Operating reserve: as percent of load, hourly load | 10% | ||
| Average daily solar radiation | 4.01 kWh/m2 | ||
| Load [34,39,40] | 2G | BS 2/2/2 | 1800 W |
| BS 4/4/4 | 2300 W | ||
| 3G | Node B 2/2/2 | 1000 W | |
| Node B 4/4/4 | 1700 W | ||
| 4G | eNode B 2/2/2 | 965 W | |
| eNode B 4/4/4 | 1930 W | ||
| PV [47] | Sizes considered | 5, 10, 15, 16, 17, 20 kW | |
| Operational lifetime | 25 years | ||
| Efficiency | 85% | ||
| System tracking | Two axis | ||
| Capital cost | $1/W | ||
| Replacement cost | $1/W | ||
| O & M cost per year | $0.01/W | ||
| Inverter [42] | Sizes considered | 0.5, 1, 1.5, 2, 2.5, 0.3 kW | |
| Efficiency | 95% | ||
| Operational lifetime | 15 years | ||
| Capital cost | $0.4/W | ||
| Replacement cost | $0.4/W | ||
| O & M cost per year | $0.01/W | ||
| Trojan L16P Battery [48] | Number of batteries | 24, 32, 40, 48, 56, 64,72 | |
| Round trip efficiency | 85% | ||
| Minimum state of charge | 30% | ||
| Nominal voltage | 6 V | ||
| Nominal current | 360 Ah at 20 h | ||
| Nominal capacity | 6 V × 360 Ah = 2.16 kWh | ||
| Lifetime throughput | 1075 kWh | ||
| Max. charge rate | 1 A/Ah | ||
| Max. charge current | 18 A | ||
| Self-discharge rate | 0.1% per hour | ||
| Min. operational lifetime | 5 years | ||
| Capital cost | $300 | ||
| Replacement cost | $300 | ||
| O & M cost per year | $10 | ||
| Description | Solar-Powered 2G | Solar-Powered 3G | Solar-Powered 4G | ||||
|---|---|---|---|---|---|---|---|
| BS 2/2/2 | BS 4/4/4 | Node B 2/2/2 | Node B 4/4/4 | eNodeB 2/2/2 | eNodeB 4/4/4 | ||
| Annual energy required (kWh) | 15,768 | 20,148 | 8555 | 14,706 | 8454 | 16,895 | |
| PV | Size (kW) | 13 | 17 | 7 | 11.5 | 7 | 13 |
| Energy (kWh/Year) | 20,378 | 26,582 | 13,086 | 22,350 | 12,819 | 21,406 | |
| Excess energy (kWh/Year) | 3031 | 4351 | 3618 | 6089 | 3485 | 2742 | |
| Initial cost ($) | 13,000 | 17,000 | 7000 | 11,500 | 7000 | 13,000 | |
| Discounted O & M cost ($) | 1215 | 1589 | 655 | 1075 | 655 | 1215 | |
| Discounted Salvage value ($) | 6887 | 9007 | 3709 | 6093 | 3709 | 6887 | |
| Battery | Units | 64 | 128 | 64 | 128 | 64 | 128 |
| Energy in (kWh/Year) | 10,046 | 13,420 | 5856 | 10,024 | 5718 | 11,486 | |
| Energy out (kWh/Year) | 8558 | 11,451 | 4999 | 8556 | 4881 | 9806 | |
| Losses (kWh/Year) | 1488 | 1969 | 858 | 1478 | 838 | 1680 | |
| Expected life (Year) | 10 | 10 | 10 | 10 | 10 | 10 | |
| Autonomy (h) | 53.76 | 84.14 | 99.1 | 115 | 100 | 100 | |
| Initial cost ($) | 19,200 | 38,400 | 19,200 | 38,400 | 19,200 | 38,400 | |
| Discounted O & M cost ($) | 5981 | 11,962 | 5981 | 11,962 | 5981 | 11,962 | |
| Inverter | Size (kW) | 0.25 | 0.30 | 0.16 | 0.23 | 0.15 | 0.23 |
| Energy in (kWh/Year) | 1827 | 2289 | 1091 | 1735 | 837 | 1777 | |
| Energy out (kWh/Year) | 1736 | 2175 | 1036 | 1649 | 796 | 1688 | |
| Losses (kWh/Year) | 91 | 114 | 55 | 87 | 42 | 89 | |
| Operation hours (h/Year) | 8759 | 8759 | 8759 | 8759 | 8759 | 8759 | |
| Initial cost ($) | 100 | 120 | 64 | 92 | 60 | 92 | |
| Discounted O & M cost ($) | 24 | 28 | 15 | 22 | 14 | 22 | |
| Discounted Salvage value ($) | 29 | 35 | 19 | 27 | 18 | 27 | |
| Discounted project cost | Initial cost ($) | 32,300 | 55,520 | 26,264 | 49,992 | 26,260 | 51,488 |
| O & M cost ($) | 7220 | 13,579 | 6650 | 13,058 | 6649 | 13,198 | |
| Salvage value ($) | 6916 | 9042 | 3728 | 6121 | 3727 | 6915 | |
| NPC ($) | 32,604 | 60,057 | 29,186 | 56,929 | 29,182 | 57,771 | |
| Mobile BSs Based on the Generation | NPC ($) | OPEX Savings | ||||
|---|---|---|---|---|---|---|
| EG | DG | Solar System | Urban Areas | Remote Areas | ||
| 2G | BS 2/2/2 | 96,802 | 90,469 | 32,604 | 66.31% | 63.95% |
| BS 4/4/4 | 124,455 | 109,976 | 60,057 | 51.74% | 45.39% | |
| 3G | Node B 2/2/2 | 52,845 | 50,736 | 29,186 | 44.77% | 42.75% |
| Node B 4/4/4 | 90,994 | 83,847 | 56,929 | 37.43% | 32.10% | |
| 4G | eNode B 2/2/2 | 53,430 | 50,736 | 29,182 | 45.38% | 42.48% |
| eNode B 4/4/4 | 106, 864 | 97,092 | 57,771 | 45.93% | 40.49% | |
© 2017 by the author. Licensee MDPI, Basel, Switzerland. This article is an open access article distributed under the terms and conditions of the Creative Commons Attribution (CC BY) license (http://creativecommons.org/licenses/by/4.0/).
Share and Cite
Alsharif, M.H. Comparative Analysis of Solar-Powered Base Stations for Green Mobile Networks. Energies 2017, 10, 1208. https://doi.org/10.3390/en10081208
Alsharif MH. Comparative Analysis of Solar-Powered Base Stations for Green Mobile Networks. Energies. 2017; 10(8):1208. https://doi.org/10.3390/en10081208
Chicago/Turabian StyleAlsharif, Mohammed H. 2017. "Comparative Analysis of Solar-Powered Base Stations for Green Mobile Networks" Energies 10, no. 8: 1208. https://doi.org/10.3390/en10081208
APA StyleAlsharif, M. H. (2017). Comparative Analysis of Solar-Powered Base Stations for Green Mobile Networks. Energies, 10(8), 1208. https://doi.org/10.3390/en10081208
