A Solar Energy Solution for Sustainable Third Generation Mobile Networks
Abstract
:1. Introduction
- What is the optimal solar system architecture?
- Will the solar powered system address the energy requirements of Node B?
- During which part of the year are the maximum and minimum power outputs of the photovoltaic (PV) array reached?
- During which part of the year are the maximum and minimum power outputs of the battery reached?
- What are the autonomy hours of a battery that will support Node B in case the PV array malfunctions?
- Is there a probable loss of load (LOL)?
- What are the expected costs?
- What is the economic feasibility of the solar powered system compared with the traditional source?
2. System Model
2.1. Mathematical Model for the Key Components of the Solar Powered System
2.1.1. PV Panel
2.1.2. Battery
2.1.3. Inverter
2.2. Cost Model and Optimization Formula
- System power balance:where PBattery is the power supplied Pdis or absorbed Pchar from the battery (kW), PPV is the power output from the PV (kW), and PLosses is the power losses (kW) of the system. The battery’s charging Pchar and discharging Pdis limits depend on the power rating.PBattery + PPV = PNode B + PLosses,
- The power output of each PV must be constantly positive:0 < PPV,
- The annual energy production from the PVs must be at least 10% of the total annual demand.
3. HOMER Methodology
- Inputs:
- -
- Load profile in average monthly values.
- -
- Monthly average solar radiation values.
- -
- Economics and system control, such as the project lifetime and annual real interest rates.
- -
- The range of sizes for the components (i.e., PV, battery, and inverter) is set, and the cost data for each component, such as capital, replacement, and the O&M cost for the components, are inputted. Several technical restraints, such as lifetime and efficiency, are also inputted.
- Optimization:
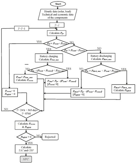
- HOMER starts an hourly simulation of every possible configuration, computes the available power from the PV array (PPV), compares it with the electric load (PLoad) and losses (PLosses), and decides how to manage the surplus renewable power in times of excess (battery charging), or how to generate additional power in times of deficit (battery discharging). HOMER’s one-hour time step is considerably limited, to determine the most significant statistical aspects of the load and intermittent solar resource. Eventually, HOMER sorts the feasible combinations into increasing NPC, thereby representing the lifecycle cost of the system.
- Outputs:
- The annualized cost of each component is calculated using the capital, maintenance, replacement costs, and salvage value. The system’s total annualized cost is derived from the summation of each component’s annualized costs. In addition, the system’s total annualized cost is a significant economic index given that it is used to compute the system’s two principal economic figures, namely, the total NPC and cost of electricity (COE). Accordingly, the COE is the average cost per kWh of useful electrical energy that is produced by the solar powered system [25].
4. HOMER Configurations
4.1. Load
4.2. Solar Irradiation Annual Time Series Input Data
4.3. Economics and System Control
4.4. Photovoltaic Panels
4.5. Batteries
4.6. Inverter
5. Results and Discussion
5.1. 3G UMTS Node B 2/2/2
- Urban areas: EG is typically used to power the UMTS Node B 2/2/2. The cost of the energy consumed by Node B 2/2/2 over the project lifetime is approximately South Korean Won (KRW) 60.698 million (the annual Node B 2/2/2 energy consumed at 8555 kWh × energy price in KRW709.5/kWh × project lifetime of 10 years [37]). KRW60.698 million equals $52,767 at a foreign exchange rate of 1 USD = 1150.05 KRW, as of 10 February 2017. Thus, applying the proposed solar powered UMTS Node B 2/2/2 in urban areas will result in total OPEX savings of 44.69% ($23,581).
- Remote areas: DG is typically used to power the UMTS Node B 2/2/2. The DG requires approximately 3.5 kW, which is computed as (the maximum Node B 2/2/2 load of 1 kW) divided by (DG efficiency 30% [38] × converter efficiency 95%). The annual cost of the maintenance and operation of DG amounts to $4150 (excluding the cost of fuel transport, thereby further adding to this amount). The cost breakdown is presented as follows: (1) $438 for DG maintenance per year based on a DG maintenance cost of $0.05/h × annual DG operating hours of 8760 h; and (2) fuel cost of $3712 based on the diesel price of $1.04/L [39], multiplied by the total diesel consumption of 3569 L/year, which is computed based on a specific fuel consumption of 0.388 L/kWh × annual electrical production of the DG of 9198 kWh/year (DG capacity size 3.5 kW × DG efficiency 0.3 × 24 h × 365 days/year). Hence, the total O&M costs over the project’s lifetime is $41,496. Mobile operators may need to change the DG every three years. Accordingly, the total DG replacement cost is 3 × (size 3.5 kW × cost $660/kW), which is equal to $6930. The NPC for the Node B 2/2/2 powered by DG is $50,736 (initial capital cost $2310 + O&M cost $41,496 + replacement cost $6930). Therefore, applying the proposed solar powered UMTS Node B 2/2/2 in remote areas will result in a total OPEX saving of 42.48% ($21,550).
5.2. 3G UMTS Node B 4/4/4
- Urban areas: The cost of the energy consumed by the Node B 4/4/4 over the project lifetime is approximately KRW104.339 million [37], which is equal to $90,703. Hence, applying the proposed solar powered UMTS Node B 2/2/2 in urban areas will result in total OPEX savings of 37.23% ($33,772).
- Remote areas: The DG needed approximately 6 kW. The annual cost of the maintenance and operation of the DG amounts to $6801. The breakdown of this cost is presented as follows: (1) $438 for the DG maintenance per year based on the DG maintenance cost of $0.05/h × annual DG operating hours of 8760 h; and (2) fuel cost of $6363 based on the diesel price of $1.04/L [39], multiplied by the total diesel consumption of 6118 L/year, which is computed based on a specific fuel consumption of 0.388 L/kWh × annual electrical production of the DG of 15,768 kWh/year (DG capacity size 6 kW × DG efficiency 0.3 × 24 h × 365 days/year). Hence, the total O&M costs over the project’s lifetime is $68,007. The total DG replacement cost is 3 × (size of 6 kW × cost $660/kW), which is equal to $11,880. The NPC for the Node B 4/4/4 powered by DG is $83,847. Therefore, applying the proposed solar powered UMTS Node B 4/4/4 in remote areas will result in a total OPEX saving of 32.10% ($26,916).
6. Conclusions
Acknowledgments
Conflicts of Interest
References
- Aris, A.M.; Shabani, B. Sustainable power supply solutions for off-grid base stations. Energies 2015, 8, 10904–10941. [Google Scholar] [CrossRef]
- Feng, D.; Jiang, C.; Lim, G.; Cimini, L.J.; Feng, G.; Li, G.Y. A survey of energy-efficient wireless communications. IEEE Commun. Surv. Tutor. 2013, 15, 167–178. [Google Scholar] [CrossRef]
- Oh, E.; Krishnamachari, B.; Liu, X.; Niu, Z. Toward dynamic energy-efficient operation of cellular network infrastructure. IEEE Commun. Mag. 2011, 49, 56–61. [Google Scholar] [CrossRef]
- Oh, E.; Son, K.; Krishnamachari, B. Dynamic base station switching-on/off strategies for green cellular networks. IEEE Trans. Wirel. Commun. 2013, 12, 2126–2136. [Google Scholar] [CrossRef]
- Alsharif, M.H.; Nordin, R.; Ismail, M. Energy optimisation of hybrid off-grid system for remote telecommunication base station deployment in Malaysia. EURASIP J. Wirel. Commun. Netw. 2015, 2015, 64. [Google Scholar] [CrossRef]
- Hasan, Z.; Boostanimehr, H.; Bhargava, V.K. Green Cellular Networks: A Survey, Some Research Issues and Challenges. IEEE Commun. Surv. Tutor. 2011, 13, 524–540. [Google Scholar] [CrossRef]
- Suarez, L.; Nuaymi, L.; Bonnin, J.-M. An overview and classification of research approaches in green wireless networks. EURASIP J. Wirel. Commun. Netw. 2012, 2012, 142. [Google Scholar] [CrossRef]
- Wu, J.; Zhang, Y.; Zukerman, M.; Yung, E. Energy-Efficient Base Stations Sleep Mode Techniques in Green Cellular Networks: A Survey. IEEE Commun. Surv. Tutor. 2015, 17, 803–826. [Google Scholar] [CrossRef]
- Alsharif, M.H.; Nordin, R.; Ismail, M. Survey of Green Radio Communications Networks: Techniques and Recent Advances. J. Comput. Netw. Commun. 2013, 2013, 453893. [Google Scholar] [CrossRef]
- Chiaraviglio, L.; Ciullo, D.; Meo, M.; Marsan, M.A.; Torino, I. Energy-aware UMTS access networks. In Proceedings of the IEEE W-GREEN, Lapland, Finland, 8 September 2008; pp. 1–8. [Google Scholar]
- Chiaraviglio, L.; Ciullo, D.; Meo, M.; Marsan, M.A. Energy-efficient management of UMTS access networks. In Proceedings of the 21st International conference in Teletraffic Congress, Paris, France, 15–17 September 2009; pp. 1–8. [Google Scholar]
- Marsan, M.A.; Chiaraviglio, L.; Ciullo, D.; Meo, M. Optimal energy savings in cellular access networks. In Proceedings of the IEEE International Conference on in Communications (ICC) Workshops, Dresden, Germany, 14–18 June 2009; pp. 1–5. [Google Scholar]
- Lorincz, J.; Capone, A.; Begusic, D. Impact of service rates and base station switching granularity on energy consumption of cellular networks. EURASIP J. Wirel. Commun. Netw. 2012, 2012, 342. [Google Scholar] [CrossRef]
- Amutha, W.M.; Rajini, V. Techno-economic evaluation of various hybrid power systems for rural telecom. Renew. Sustain. Energy Rev. 2015, 43, 553–561. [Google Scholar] [CrossRef]
- GSMA. Green Power for Mobile Interactive Replication Guide. London, UK, June 2012. Available online: http://www.gsma.com/mobilefordevelopment/wp-content/uploads/2012/06/Indian_ReplicationGuide_300512_Final.pdf (accessed on 10 February 2017).
- Paudel, S.; Shrestha, J.N.; Neto, F.J.; Ferreira, J.A.; Adhikari, M. Optimization of hybrid PV/Wind power system for remote telecom station. In Proceedings of the 2011 International Conference on Power and Energy Systems (ICPS), Chennai, India, 22–24 December 2011; pp. 1–6. [Google Scholar]
- Ahmed, I.; Ikhlef, A.; Ng, D.W.K.; Schober, R. Power allocation for an energy harvesting transmitter with hybrid energy sources. IEEE Trans. Wirel. Commun. 2013, 12, 6255–6267. [Google Scholar] [CrossRef]
- Han, T.; Ansari, N. On optimizing green energy utilization for cellular networks with hybrid energy supplies. IEEE Trans. Wirel. Commun. 2013, 12, 3872–3882. [Google Scholar] [CrossRef]
- Marsan, M.A.; Gerboni, R.; Iglesias, J.G.; Meo, M.; Zhang, Y. Optimizing the Power Supply of a Macro BS Connected to a PV Panel and the Power Grid. In Proceedings of the GTTI Meeting (Gruppo Telecommunicazioni e Tecnologie dell’Informazione), Palermo, Italy, 18–20 June 2014. [Google Scholar]
- Marsan, M.A.; Bucalo, G.; di Caro, A.; Meo, M.; Zhang, Y. Towards zero grid electricity networking: Powering BSs with renewable energy sources. In Proceedings of the 2013 IEEE International Conference on Communications Workshops (ICC), Budapest, Hungary, 9–13 June 2013; pp. 596–601. [Google Scholar]
- Chamola, V.; Sikdar, B. Solar powered cellular base stations: Current scenario, issues and proposed solutions. IEEE Commun. Mag. 2016, 54, 108–114. [Google Scholar] [CrossRef]
- Alsharif, M.H.; Kim, J. Optimal Solar Power System for Remote Telecommunication Base Stations: A Case Study Based on the Characteristics of South Korea’s Solar Radiation Exposure. Sustainability 2016, 8, 942. [Google Scholar] [CrossRef]
- KMA. Annual Climatological Report 2013, Korea Meteorological Administration. Available online: http://www.kma.go.kr/weather/observation/data_monthly.jsp (accessed on 10 February 2017).
- Imran, M.; Katranaras, E.; Auer, G.; Blume, O.; Giannini, V.; Godor, I.; Jading, Y.; Olsson, M.; Sabella, D.; Skillermark, P. Energy Efficiency Analysis of the Reference Systems, Areas of Improvements and Target Breakdown; Tech. Rep. ICT-EARTH Deliverable D2.3; EC-IST Office: Brussels, Belgium, 2010. [Google Scholar]
- Lambert, T.; Gilman, P.; Lilienthal, P. Micropower System Modeling with HOMER, 2006. Available online: http://homerenergy.com/documents/MicropowerSystemModelingWithHOMER.pdf (accessed on 10 February 2017).
- Riffonneau, Y.; Bacha, S.; Barruel, F.; Ploix, S. Optimal power flow management for grid connected PV systems with batteries. IEEE Trans. Sustain. Energy 2011, 2, 309–320. [Google Scholar] [CrossRef]
- Schmitt, G. The Green Base Station. In Proceedings of the 4th International Conference on Telecommunication-Energy Special Conference (TELESCON), Frankfurt, Germany, 10–13 May 2009; pp. 1–6. [Google Scholar]
- Rehman, S.; Al-Hadhrami, L.M. Study of a solar PV–diesel–battery hybrid power system for a remotely located population near Rafha, Saudi Arabia. Energy 2010, 35, 4986–4995. [Google Scholar] [CrossRef]
- Motorola Reach. Alternative Power for Mobile Telephony Base Stations. Solution Paper. 2007. Available online: http://content.motorolasolutions.com/web/Business/Solutions/Technologies/WiMax/Access%20Services%20Network/_Documents/_Static%20Files/6682_MotDoc.pdf (accessed on 10 February 2017).
- Infinite Focus Group. Alternative and Sustainable Power for Nigerian GSM/Mobile Base Stations. Ireland. Available online: http://infinitefocus-group.com/yahoo_site_admin/assets/docs/WHITE_Paper_Globacom.16865153.pdf (accessed on 10 February 2017).
- Ge, X.; Cheng, H.; Guizani, M.; Han, T. 5G wireless backhaul networks: Challenges and research advances. IEEE Netw. 2014, 28, 6–11. [Google Scholar] [CrossRef]
- The Bank of Korea Monetary Policy. Available online: http://www.bok.or.kr/baserate/baserateList.action?%20menuNaviId=33 (accessed on 10 February 2017).
- Vázquez, M.J.V.; Marquez, J.M.A.; Manzano, F.S. A methodology for optimizing stand-alone PV-system size using parallel-connected DC/DC converters. IEEE Trans. Ind. Electron. 2008, 55, 2664–2673. [Google Scholar] [CrossRef]
- Marion, B.; Adelstein, J.; Boyle, K.; Hayden, H.; Hammond, B.; Fletcher, T. Performance parameters for grid-connected PV systems. In Proceedings of the IEEE Conference on Photovoltaic Specialists, Lake Buena Vista, FL, USA, 3–7 January 2005; pp. 1601–1606. [Google Scholar]
- Lee, J.F.; Rahim, N.A.; Al-Turki, Y.A. Performance of dual-axis solar tracker versus static solar system by segmented clearness index in Malaysia. Int. J. Photoenergy 2013, 2013, 820714. [Google Scholar] [CrossRef]
- Trojan Battery Incorporation. Available online: http://www.trojanbattery.com/ (accessed on 10 February 2017).
- Korean Energy Corporation. Available online: https://home.kepco.co.kr/kepco/EN/F/B/ENFBPP002.do?menuCd=EN060202 (accessed on 10 February 2017).
- Kusakana, K.; Vermaak, H.J. Hybrid Renewable Power Systems for Mobile Telephony Base Stations in Developing Countries. Renew. Energy 2013, 51, 419–425. [Google Scholar] [CrossRef]
- Global Petrol Prices. Available online: http://www.globalpetrolprices.com/South-Korea/diesel_prices/ (accessed on 10 February 2017).












| Techno-Economic Configurations | |||||
| Component | Capital Cost ($) | Replacement Cost ($) | O&M Cost ($) | Lifetime (Years) | Efficiency (%) |
| PV | 1000 | 1000 | 10 | 25 | Derating factor 85% |
| Battery | 300 | 300 | 10 | 5 | 85% (DOD 70%) |
| Inverter | 400 | 400 | 10 | 15 | 95% |
| Economics and System Control Configurations | |||||
| Economics | System Control | Additional Data | |||
| Annual real interest rate | 1.25% | Operating reserve as % of load | 10% | Load | Node B 2/2/2 1 kW Node B 4/4/4 1.7 kW |
| Project lifetime | 10 years | Annual capacity shortage | 0% | Solar radiation | 4.01 kWh/m2/day |
| Component | Optimal Sizing |
|---|---|
| PV (kW) | 7 |
| Battery (Units) | 64 |
| Inverter (kW) | 0.16 |
| Component | Optimal Sizing |
|---|---|
| PV (kW) | 11.5 |
| Battery (Units) | 128 |
| Inverter (kW) | 0.23 |
© 2017 by the author. Licensee MDPI, Basel, Switzerland. This article is an open access article distributed under the terms and conditions of the Creative Commons Attribution (CC BY) license (http://creativecommons.org/licenses/by/4.0/).
Share and Cite
Alsharif, M.H. A Solar Energy Solution for Sustainable Third Generation Mobile Networks. Energies 2017, 10, 429. https://doi.org/10.3390/en10040429
Alsharif MH. A Solar Energy Solution for Sustainable Third Generation Mobile Networks. Energies. 2017; 10(4):429. https://doi.org/10.3390/en10040429
Chicago/Turabian StyleAlsharif, Mohammed H. 2017. "A Solar Energy Solution for Sustainable Third Generation Mobile Networks" Energies 10, no. 4: 429. https://doi.org/10.3390/en10040429
APA StyleAlsharif, M. H. (2017). A Solar Energy Solution for Sustainable Third Generation Mobile Networks. Energies, 10(4), 429. https://doi.org/10.3390/en10040429
