An Informative Review of Radiomics Studies on Cancer Imaging: The Main Findings, Challenges and Limitations of the Methodologies
Abstract
1. Introduction
2. Materials and Methods
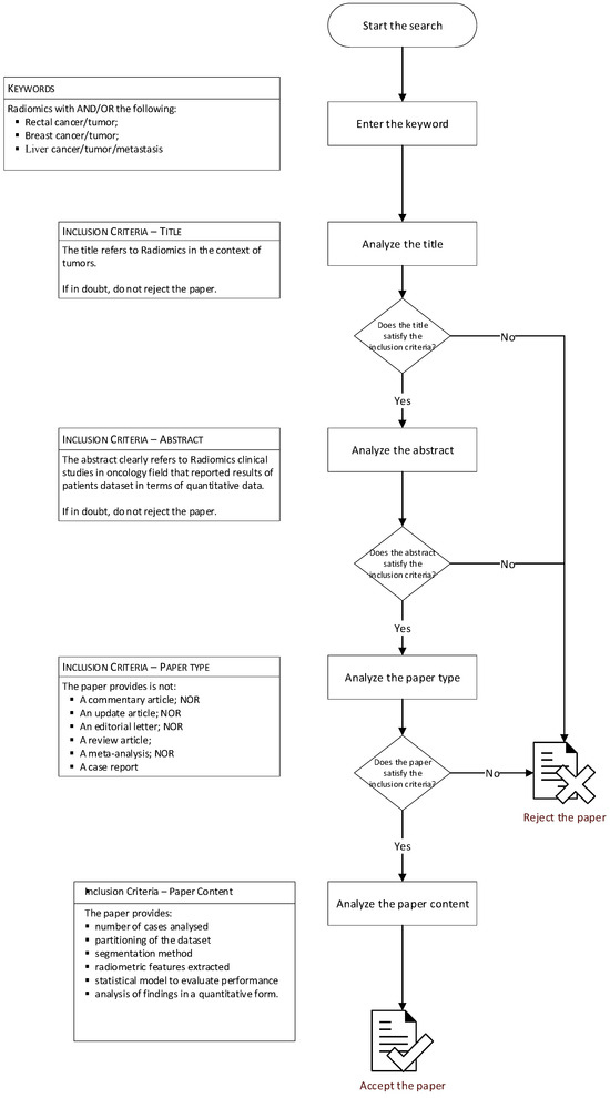
2.1. Literature Search
2.2. Data Extraction and Quality Analysis
3. Results
3.1. Radiomics Studies in Rectal Cancer
3.2. Radiomics Studies in Breast Cancer
3.3. Radiomics Studies in Liver Primitive and Secondary Cancer
4. Discussion
5. Conclusions
Author Contributions
Funding
Data Availability Statement
Acknowledgments
Conflicts of Interest
References
- Lambin, P.; Leijenaar, R.T.H.; Deist, T.M.; Peerlings, J.; de Jong, E.E.C.; van Timmeren, J.; Sanduleanu, S.; Larue, R.T.H.M.; Even, A.J.G.; Jochems, A.; et al. Radiomics: The bridge between medical imaging and personalized medicine. Nat. Rev. Clin. Oncol. 2017, 14, 749–762. [Google Scholar] [CrossRef]
- He, X.; Li, K.; Wei, R.; Zuo, M.; Yao, W.; Zheng, Z.; He, X.; Fu, Y.; Li, C.; An, C.; et al. A multitask deep learning radiomics model for predicting the macrotrabecular-massive subtype and prognosis of hepatocellular carcinoma after hepatic arterial infusion chemotherapy. Radiol. Med. 2023, 128, 1508–1520. [Google Scholar] [CrossRef]
- Limkin, E.J.; Sun, R.; Dercle, L.; Zacharaki, E.I.; Robert, C.; Reuzé, S.; Schernberg, A.; Paragios, N.; Deutsch, E.; Ferté, C. Promises and challenges for the implementation of computational medical imaging (radiomics) in oncology. Ann. Oncol. 2017, 28, 1191–1206. [Google Scholar] [CrossRef] [PubMed]
- Wu, Y.-J.; Wu, F.-Z.; Yang, S.-C.; Tang, E.-K.; Liang, C.-H. Radiomics in Early Lung Cancer Diagnosis: From Diagnosis to Clinical Decision Support and Education. Diagnostics 2022, 12, 1064. [Google Scholar] [CrossRef] [PubMed]
- Verma, V.; Simone, C.B., II; Krishnan, S.; Lin, S.H.; Yang, J.; Hahn, S.M. The Rise of Radiomics and Implications for Oncologic Management. J. Natl. Cancer Inst. 2017, 1, 109. [Google Scholar] [CrossRef] [PubMed]
- Committeri, U.; Fusco, R.; Di Bernardo, E.; Abbate, V.; Salzano, G.; Maglitto, F.; Orabona, G.D.; Piombino, P.; Bonavolontà, P.; Arena, A.; et al. Radiomics Metrics Combined with Clinical Data in the Surgical Management of Early-Stage (cT1–T2 N0) Tongue Squamous Cell Carcinomas: A Preliminary Study. Biology 2022, 11, 468. [Google Scholar] [CrossRef] [PubMed]
- Afshar, P.; Mohammadi, A.; Plataniotis, K.N.; Oikonomou, A.; Benali, H. From Handcrafted to Deep-Learning-Based Cancer Radiomics: Challenges and Opportunities. IEEE Signal Process. Mag. 2019, 36, 132–160. [Google Scholar] [CrossRef]
- Lin, Y.-C.; Lin, G.; Pandey, S.; Yeh, C.-H.; Wang, J.-J.; Lin, C.-Y.; Ho, T.-Y.; Ko, S.-F.; Ng, S.-H. Fully automated segmentation and radiomics feature extraction of hypopharyngeal cancer on MRI using deep learning. Eur. Radiol. 2023, 33, 6548–6556. [Google Scholar] [CrossRef] [PubMed]
- Granata, V.; Fusco, R.; De Muzio, F.; Cutolo, C.; Raso, M.M.; Gabelloni, M.; Avallone, A.; Ottaiano, A.; Tatangelo, F.; Brunese, M.C.; et al. Radiomics and Machine Learning Analysis Based on Magnetic Resonance Imaging in the Assessment of Colorectal Liver Metastases Growth Pattern. Diagnostics 2022, 12, 1115. [Google Scholar] [CrossRef]
- Granata, V.; Fusco, R.; Barretta, M.L.; Picone, C.; Avallone, A.; Belli, A.; Patrone, R.; Ferrante, M.; Cozzi, D.; Grassi, R.; et al. Radiomics in hepatic metastasis by colorectal cancer. Infect. Agents Cancer 2021, 16, 39. [Google Scholar] [CrossRef]
- Granata, V.; Fusco, R.; Avallone, A.; De Stefano, A.; Ottaiano, A.; Sbordone, C.; Brunese, L.; Izzo, F.; Petrillo, A. Radiomics-Derived Data by Contrast Enhanced Magnetic Resonance in RAS Mutations Detection in Colorectal Liver Metastases. Cancers 2021, 13, 453. [Google Scholar] [CrossRef]
- Granata, V.; Fusco, R.; Catalano, O.; Avallone, A.; Palaia, R.; Botti, G.; Tatangelo, F.; Granata, F.; Cascella, M.; Izzo, F.; et al. Diagnostic accuracy of magnetic resonance, computed tomography and contrast enhanced ultrasound in radiological multimodality assessment of peribiliary liver metastases. PLoS ONE 2017, 12, e0179951. [Google Scholar] [CrossRef]
- Granata, V.; Fusco, R.; Setola, S.V.; De Muzio, F.; Aversana, F.D.; Cutolo, C.; Faggioni, L.; Miele, V.; Izzo, F.; Petrillo, A. CT-Based Radiomics Analysis to Predict Histopathological Outcomes Following Liver Resection in Colorectal Liver Metastases. Cancers 2022, 14, 1648. [Google Scholar] [CrossRef] [PubMed]
- Alongi, P.; Rovera, G.; Stracuzzi, F.; Popescu, C.E.; Minutoli, F.; Arnone, G.; Baldari, S.; Deandreis, D.; Caobelli, F. Artificial Intelligence in Breast Cancer: A Systematic Review on PET Imaging Clinical Applications. Curr. Med. Imaging 2023, 19, 832–843. [Google Scholar] [CrossRef] [PubMed]
- Huang, S.; Yang, J.; Shen, N.; Xu, Q.; Zhao, Q. Artificial intelligence in lung cancer diagnosis and prognosis: Current application and future perspective. Semin. Cancer Biol. 2023, 89, 30–37. [Google Scholar] [CrossRef] [PubMed]
- Li, C.; Zhang, Y.; Weng, Y.; Wang, B.; Li, Z. Natural Language Processing Applications for Computer-Aided Diagnosis in Oncology. Diagnostics 2023, 13, 286. [Google Scholar] [CrossRef]
- Derevianko, A.; Pizzoli, S.F.M.; Pesapane, F.; Rotili, A.; Monzani, D.; Grasso, R.; Cassano, E.; Pravettoni, G. The Use of Artificial Intelligence (AI) in the Radiology Field: What Is the State of Doctor–Patient Communication in Cancer Diagnosis? Cancers 2023, 15, 470. [Google Scholar] [CrossRef]
- Wang, L.; Chen, X.; Zhang, L.; Li, L.; Huang, Y.B.; Sun, Y.; Yuan, X. Artificial intelligence in clinical decision support systems for oncology. Int. J. Med. Sci. 2023, 20, 79–86. [Google Scholar] [CrossRef]
- Wei, J.; Jiang, H.; Gu, D.; Niu, M.; Fu, F.; Han, Y.; Song, B.; Tian, J. Radiomics in liver diseases: Current progress and future opportunities. Liver Int. 2020, 40, 2050–2063. [Google Scholar] [CrossRef] [PubMed]
- Hajianfar, G.; Haddadi Avval, A.; Hosseini, S.A.; Nazari, M.; Oveisi, M.; Shiri, I.; Zaidi, H. Time-to-event overall survival prediction in glioblastoma multiforme patients using magnetic resonance imaging radiomics. Radiol. Med. 2023, 128, 1521–1534. [Google Scholar] [CrossRef]
- Saini, A.; Breen, I.; Pershad, Y.; Naidu, S.; Knuttinen, M.G.; Alzubaidi, S.; Sheth, R.; Albadawi, H.; Kuo, M.; Oklu, R. Radiogenomics and Radiomics in Liver Cancers. Diagnostics 2018, 9, 4. [Google Scholar] [CrossRef] [PubMed]
- Yang, X.; Yuan, C.; Zhang, Y.; Li, K.; Wang, Z. Predicting hepatocellular carcinoma early recurrence after ablation based on magnetic resonance imaging radiomics nomogram. Medicine 2022, 101, e32584. [Google Scholar] [CrossRef]
- Fusco, R.; Di Bernardo, E.; Piccirillo, A.; Rubulotta, M.R.; Petrosino, T.; Barretta, M.L.; Raso, M.M.; Vallone, P.; Raiano, C.; Di Giacomo, R.; et al. Radiomic and Artificial Intelligence Analysis with Textural Metrics Extracted by Contrast-Enhanced Mammography and Dynamic Contrast Magnetic Resonance Imaging to Detect Breast Malignant Lesions. Curr. Oncol. 2022, 29, 1947–1966. [Google Scholar] [CrossRef] [PubMed]
- Alahmari, S.S.; Cherezov, D.; Goldgof, D.B.; Hall, L.O.; Gillies, R.J.; Schabath, M.B. Delta Radiomics Improves Pulmonary Nodule Malignancy Prediction in Lung Cancer Screening. IEEE Access 2018, 6, 77796–77806. [Google Scholar] [CrossRef] [PubMed]
- Mei, D.; Luo, Y.; Wang, Y.; Gong, J. CT texture analysis of lung adenocarcinoma: Can Radiomic features be surrogate biomarkers for EGFR mutation statuses. Cancer Imaging 2018, 18, 52. [Google Scholar] [CrossRef] [PubMed]
- Granata, V.; Fusco, R.; Maio, F.; Avallone, A.; Nasti, G.; Palaia, R.; Albino, V.; Grassi, R.; Izzo, F.; Petrillo, A. Qualitative assessment of EOB-GD-DTPA and Gd-BT-DO3A MR contrast studies in HCC patients and colorectal liver metastases. Infect. Agents Cancer 2019, 14, 40. [Google Scholar] [CrossRef] [PubMed]
- Lee, J.-G.; Jun, S.; Cho, Y.-W.; Lee, H.; Kim, G.B.; Seo, J.B.; Kim, N. Deep learning in medical imaging: General overview. Korean J. Radiol. 2017, 18, 570–584. [Google Scholar] [CrossRef]
- Kourou, K.; Exarchos, T.P.; Exarchos, K.P.; Karamouzis, M.V.; Fotiadis, D.I. Machine learning applications in cancer prognosis and prediction. Comput. Struct. Biotechnol. J. 2015, 13, 8–17. [Google Scholar] [CrossRef]
- LeCun, Y.; Bengio, Y.; Hinton, G. Deep learning. Nature 2015, 521, 436–444. [Google Scholar] [CrossRef]
- Alongi, P.; Stefano, A.; Comelli, A.; Laudicella, R.; Scalisi, S.; Arnone, G.; Barone, S.; Spada, M.; Purpura, P.; Bartolotta, T.V.; et al. Radiomics analysis of 18F-Choline PET/CT in the prediction of disease outcome in high-risk prostate cancer: An explorative study on machine learning feature classification in 94 patients. Eur. Radiol. 2021, 31, 4595–4605. [Google Scholar] [CrossRef]
- Vernuccio, F.; Arnone, F.; Cannella, R.; Verro, B.; Comelli, A.; Agnello, F.; Stefano, A.; Gargano, R.; Rodolico, V.; Salvaggio, G.; et al. Diagnostic performance of qualitative and radiomics approach to parotid gland tumors: Which is the added benefit of texture analysis? Br. J. Radiol. 2021, 94, 20210340. [Google Scholar] [CrossRef] [PubMed]
- Fusco, R.; Sansone, M.; Granata, V.; Grimm, R.; Pace, U.; Delrio, P.; Tatangelo, F.; Botti, G.; Avallone, A.; Pecori, B.; et al. Diffusion and perfusion MR parameters to assess preoperative short-course radiotherapy response in locally advanced rectal cancer: A comparative explorative study among Standardized Index of Shape by DCE-MRI, intravoxel incoherent motion- and diffusion kurtosis imaging-derived parameters. Abdom. Imaging 2018, 44, 3683–3700. [Google Scholar] [CrossRef]
- Shafiq-Ul-Hassan, M.; Zhang, G.G.; Latifi, K.; Ullah, G.; Hunt, D.C.; Balagurunathan, Y.; Abdalah, M.A.; Schabath, M.B.; Goldgof, D.G.; Mackin, D.; et al. Intrinsic dependencies of CT radiomic features on voxel size and number of gray levels. Med. Phys. 2017, 44, 1050–1062. [Google Scholar] [CrossRef] [PubMed]
- Available online: http://prisma-statement.org/prismastatement/checklist.aspx (accessed on 16 December 2022).
- Moore, C.; Murphy, A. Radiomics Quality Score. Reference Article. Available online: https://www.radiomics.world/rqs (accessed on 23 June 2023).
- Granata, V.; Fusco, R.; De Muzio, F.; Cutolo, C.; Setola, S.V.; Dell’aversana, F.; Grassi, F.; Belli, A.; Silvestro, L.; Ottaiano, A.; et al. Radiomics and machine learning analysis based on magnetic resonance imaging in the assessment of liver mucinous colorectal metastases. Radiol. Med. 2022, 127, 763–772. [Google Scholar] [CrossRef]
- Granata, V.; Fusco, R.; De Muzio, F.; Cutolo, C.; Setola, S.V.; Grassi, R.; Grassi, F.; Ottaiano, A.; Nasti, G.; Tatangelo, F.; et al. Radiomics textural features by MR imaging to assess clinical outcomes following liver resection in colorectal liver metastases. Radiol. Med. 2022, 127, 461–470. [Google Scholar] [CrossRef]
- Gao, W.; Wang, W.; Song, D.; Yang, C.; Zhu, K.; Zeng, M.; Rao, S.-X.; Wang, M. A predictive model integrating deep and radiomics features based on gadobenate dimeglumine-enhanced MRI for postoperative early recurrence of hepatocellular carcinoma. Radiol. Med. 2022, 127, 259–271. [Google Scholar] [CrossRef]
- De Robertis, R.; Geraci, L.; Tomaiuolo, L.; Bortoli, L.; Beleù, A.; Malleo, G.; D’onofrio, M. Liver metastases in pancreatic ductal adenocarcinoma: A predictive model based on CT texture analysis. Radiol. Med. 2022, 127, 1079–1084. [Google Scholar] [CrossRef]
- Shi, R.; Chen, W.; Yang, B.; Qu, J.; Cheng, Y.; Zhu, Z.; Gao, Y.; Wang, Q.; Liu, Y.; Li, Z.; et al. Prediction of KRAS, NRAS and BRAF status in colorectal cancer patients with liver metastasis using a deep artificial neural network based on radiomics and semantic features. Am. J. Cancer Res. 2020, 10, 4513–4526. [Google Scholar]
- Chiti, G.; Grazzini, G.; Flammia, F.; Matteuzzi, B.; Tortoli, P.; Bettarini, S.; Pasqualini, E.; Granata, V.; Busoni, S.; Messserini, L.; et al. Gastroenteropancreatic neuroendocrine neoplasms (GEP-NENs): A radiomic model to predict tumor grade. Radiol. Med. 2022, 127, 928–938. [Google Scholar] [CrossRef]
- Wang, F.-H.; Zheng, H.-L.; Li, J.-T.; Li, P.; Zheng, C.-H.; Chen, Q.-Y.; Huang, C.-M.; Xie, J.-W. Prediction of recurrence-free survival and adjuvant therapy benefit in patients with gastrointestinal stromal tumors based on radiomics features. Radiol. Med. 2022, 127, 1085–1097. [Google Scholar] [CrossRef]
- Masci, G.M.; Ciccarelli, F.; Mattei, F.I.; Grasso, D.; Accarpio, F.; Catalano, C.; Laghi, A.; Sammartino, P.; Iafrate, F. Role of CT texture analysis for predicting peritoneal metastases in patients with gastric cancer. Radiol. Med. 2022, 127, 251–258. [Google Scholar] [CrossRef] [PubMed]
- Palatresi, D.; Fedeli, F.; Danti, G.; Pasqualini, E.; Castiglione, F.; Messerini, L.; Massi, D.; Bettarini, S.; Tortoli, P.; Busoni, S.; et al. Correlation of CT radiomic features for GISTs with pathological classification and molecular subtypes: Preliminary and monocentric experience. Radiol. Med. 2022, 127, 117–128. [Google Scholar] [CrossRef] [PubMed]
- Han, D.; Yu, N.; Yu, Y.; He, T.; Duan, X. Performance of CT radiomics in predicting the overall survival of patients with stage III clear cell renal carcinoma after radical nephrectomy. Radiol. Med. 2022, 127, 837–847. [Google Scholar] [CrossRef]
- Xue, K.; Liu, L.; Liu, Y.; Guo, Y.; Zhu, Y.; Zhang, M. Radiomics model based on multi-sequence MR images for predicting preoperative immunoscore in rectal cancer. Radiol. Med. 2022, 127, 702–713. [Google Scholar] [CrossRef]
- Chiloiro, G.; Cusumano, D.; de Franco, P.; Lenkowicz, J.; Boldrini, L.; Carano, D.; Barbaro, B.; Corvari, B.; Dinapoli, N.; Giraffa, M.; et al. Does restaging MRI radiomics analysis improve pathological complete response prediction in rectal cancer patients? A prognostic model development. Radiol. Med. 2022, 127, 11–20. [Google Scholar] [CrossRef]
- Cusumano, D.; Meijer, G.; Lenkowicz, J.; Chiloiro, G.; Boldrini, L.; Masciocchi, C.; Dinapoli, N.; Gatta, R.; Casà, C.; Damiani, A.; et al. A field strength independent MR radiomics model to predict pathological complete response in locally advanced rectal cancer. Radiol. Med. 2021, 126, 421–429. [Google Scholar] [CrossRef] [PubMed]
- Chiloiro, G.; Rodriguez-Carnero, P.; Lenkowicz, J.; Casà, C.; Masciocchi, C.; Boldrini, L.; Cusumano, D.; Dinapoli, N.; Meldolesi, E.; Carano, D.; et al. Delta Radiomics Can Predict Distant Metastasis in Locally Advanced Rectal Cancer: The Challenge to Personalize the Cure. Front. Oncol. 2020, 10, 595012. [Google Scholar] [CrossRef]
- Chen, H.; Shi, L.; Nguyen, K.N.B.; Monjazeb, A.M.; Matsukuma, K.E.; Loehfelm, T.W.; Huang, H.; Qiu, J.; Rong, Y. MRI Radiomics for Prediction of Tumor Response and Downstaging in Rectal Cancer Patients after Preoperative Chemoradiation. Adv. Radiat. Oncol. 2020, 5, 1286–1295. [Google Scholar] [CrossRef]
- Cozzi, D.; Bicci, E.; Cavigli, E.; Danti, G.; Bettarini, S.; Tortoli, P.; Mazzoni, L.N.; Busoni, S.; Pradella, S.; Miele, V. Radiomics in pulmonary neuroendocrine tumours (NETs). Radiol. Med. 2022, 127, 609–615. [Google Scholar] [CrossRef]
- Liu, K.; Zheng, X.; Lu, D.; Tan, Y.; Hou, C.; Dai, J.; Shi, W.; Jiang, B.; Yao, Y.; Lu, Y.; et al. A multi-institutional study to predict the benefits of DEB-TACE and molecular targeted agent sequential therapy in unresectable hepatocellular carcinoma using a radiological-clinical nomogram. Radiol. Med. 2023. [Google Scholar] [CrossRef]
- Tsuchiya, M.; Masui, T.; Terauchi, K.; Yamada, T.; Katyayama, M.; Ichikawa, S.; Noda, Y.; Goshima, S. MRI-based radiomics analysis for differentiating phyllodes tumors of the breast from fibroadenomas. Eur. Radiol. 2022, 32, 4090–4100. [Google Scholar] [CrossRef] [PubMed]
- Petrillo, A.; Fusco, R.; Di Bernardo, E.; Petrosino, T.; Barretta, M.L.; Porto, A.; Granata, V.; Di Bonito, M.; Fanizzi, A.; Massafra, R.; et al. Prediction of Breast Cancer Histological Outcome by Radiomics and Artificial Intelligence Analysis in Contrast-Enhanced Mammography. Cancers 2022, 14, 2132. [Google Scholar] [CrossRef] [PubMed]
- Yin, W.; Wang, W.; Zou, C.; Li, M.; Chen, H.; Meng, F.; Dong, G.; Wang, J.; Yu, Q.; Sun, M.; et al. Predicting Tumor Mutation Burden and EGFR Mutation Using Clinical and Radiomic Features in Patients with Malignant Pulmonary Nodules. J. Pers. Med. 2022, 13, 16. [Google Scholar] [CrossRef]
- Gangil, T.; Sharan, K.; Rao, B.D.; Palanisamy, K.; Chakrabarti, B.; Kadavigere, R. Utility of adding Radiomics to clinical features in predicting the outcomes of radiotherapy for head and neck cancer using machine learning. PLoS ONE 2022, 17, e0277168. [Google Scholar] [CrossRef] [PubMed]
- Zhang, R.; Ai, Q.Y.H.; Wong, L.M.; Green, C.; Qamar, S.; So, T.Y.; Vlantis, A.C.; King, A.D. Radiomics for Discriminating Benign and Malignant Salivary Gland Tumors; Which Radiomic Feature Categories and MRI Sequences Should Be Used? Cancers 2022, 14, 5804. [Google Scholar] [CrossRef] [PubMed]
- Feng, S.; Yin, J. Radiomics of dynamic contrast-enhanced magnetic resonance imaging parametric maps and apparent diffusion coefficient maps to predict Ki-67 status in breast cancer. Front. Oncol. 2022, 12, 847880. [Google Scholar] [CrossRef]
- Wang, X.; Xie, T.; Luo, J.; Zhou, Z.; Yu, X.; Guo, X. Radiomics predicts the prognosis of patients with locally advanced breast cancer by reflecting the heterogeneity of tumor cells and the tumor microenvironment. Breast Cancer Res. 2022, 24, 20. [Google Scholar] [CrossRef]
- Helmreich, J.E. Regression modeling strategies with applications to linear models, logistic and ordinal regression and survival analysis (2nd edition). J. Stat. Softw. 2016, 70, 1–3. [Google Scholar] [CrossRef]
- Thimansson, E.; Bengtsson, J.; Baubeta, E.; Engman, J.; Flondell-Sité, D.; Bjartell, A.; Zackrisson, S. Deep learning algorithm performs similarly to radiologists in the assessment of prostate volume on MRI. Eur. Radiol. 2022, 33, 2519–2528. [Google Scholar] [CrossRef]
- Autorino, R.; Gui, B.; Panza, G.; Boldrini, L.; Cusumano, D.; Russo, L.; Nardangeli, A.; Persiani, S.; Campitelli, M.; Ferrandina, G.; et al. Radiomics-based prediction of two-year clinical outcome in locally advanced cervical cancer patients undergoing neoadjuvant chemoradiotherapy. Radiol. Med. 2022, 127, 498–506. [Google Scholar] [CrossRef]
- Danala, G.; Maryada, S.K.; Islam, W.; Faiz, R.; Jones, M.; Qiu, Y.; Zheng, B. A Comparison of Computer-Aided Diagnosis Schemes Optimized Using Radiomics and Deep Transfer Learning Methods. Bioengineering 2022, 9, 256. [Google Scholar] [CrossRef] [PubMed]
- Wang, D.; Hu, Y.; Zhan, C.; Zhang, Q.; Wu, Y.; Ai, T. A nomogram based on radiomics signature and deep-learning signature for preoperative prediction of axillary lymph node metastasis in breast cancer. Front. Oncol. 2022, 12, 940655. [Google Scholar] [CrossRef] [PubMed]
- Granata, V.; Grassi, R.; Fusco, R.; Setola, S.V.; Belli, A.; Ottaiano, A.; Nasti, G.; La Porta, M.; Danti, G.; Cappabianca, S.; et al. Intrahepatic cholangiocarcinoma and its differential diagnosis at MRI: How radiologist should assess MR features. Radiol. Med. 2021, 126, 1584–1600. [Google Scholar] [CrossRef]
- Huynh, B.Q.; Li, H.; Giger, M.L. Digital mammographic tumor classification using transfer learning from deep convolutional neural networks. J. Med. Imaging 2016, 3, 34501. [Google Scholar] [CrossRef]
- Wu, K.; Miu, X.; Wang, H.; Li, X. A Bayesian optimization tunning integrated multi-stacking classifier framework for the prediction of radiodermatitis from 4D-CT of patients underwent breast cancer radiotherapy. Front. Oncol. 2023, 13, 1152020. [Google Scholar] [CrossRef]
- Zhu, Y.; Ma, Y.; Zhang, Y.; Liu, A.; Wang, Y.; Zhao, M.; Li, H.; He, N.; Wu, Y.; Ye, Z. Radiomics nomogram for predicting axillary lymph node metastasis-a potential method to address the limitation of axilla coverage in cone-beam breast CT: A bi-center retrospective study. Radiol. Med. 2023, 128, 1472–1482. [Google Scholar] [CrossRef]
- Hu, Q.; Giger, M.L. Clinical Artificial Intelligence Applications. Radiol. Clin. N. Am. 2021, 59, 1027–1043. [Google Scholar] [CrossRef] [PubMed]
- Huang, H. Editorial: The Application of Radiomics and Artificial Intelligence in Cancer Imaging. Front. Oncol. 2022, 12, 864940. [Google Scholar] [CrossRef]
- Candela-Leal, M.O.; Gutiérrez-Flores, E.A.; Presbítero-Espinosa, G.; Sujatha-Ravindran, A.; Ramírez-Mendoza, R.A.; Lozoya-Santos, J.d.J.; Ramírez-Moreno, M.A. Multi-Output Sequential Deep Learning Model for Athlete Force Prediction on a Treadmill Using 3D Markers. Appl. Sci. 2022, 12, 5424. [Google Scholar] [CrossRef]
- Ramlakhan, S.L.; Saatchi, R.; Sabir, L.; Ventour, D.; Shobayo, O.; Hughes, R.; Singh, Y. Building artificial intelligence and machine learning models: A primer for emergency physicians. Emerg. Med. J. 2022, 39, e1. [Google Scholar] [CrossRef]
- Zhang, J.; Wu, Q.; Yin, W.; Yang, L.; Xiao, B.; Wang, J.; Yao, X. Development and validation of a radiopathomic model for predicting pathologic complete response to neoadjuvant chemotherapy in breast cancer patients. BMC Cancer 2023, 23, 431. [Google Scholar] [CrossRef] [PubMed]
- Jones, M.A.; Islam, W.; Faiz, R.; Chen, X.; Zheng, B. Applying artificial intelligence technology to assist with breast cancer diagnosis and prognosis prediction. Front. Oncol. 2022, 12, 980793. [Google Scholar] [CrossRef] [PubMed]
- Ho, S.Y.; Phua, K.; Wong, L.; Bin Goh, W.W. Extensions of the External Validation for Checking Learned Model Interpretability and Generalizability. Patterns 2020, 1, 100129. [Google Scholar] [CrossRef] [PubMed]
- Traverso, A.; Wee, L.; Dekker, A.; Gillies, R. Repeatability and Reproducibility of Radiomic Features: A Systematic Review. Endocrine 2018, 102, 1143–1158. [Google Scholar] [CrossRef]
- Hatt, M.; Vallieres, M.; Visvikis, D.; Zwanenburg, A. IBSI: An international community radiomics standardization initiative. J. Nucl. Med. 2018, 59, 287. [Google Scholar]
- Chawla, N.V.; Bowyer, K.W.; Hall, L.O.; Kegelmeyer, W.P. SMOTE: Synthetic Minority Over-sampling Technique. J. Artif. Intell. Res. 2002, 16, 321–357. [Google Scholar] [CrossRef]
- He, H.; Bai, Y.; Garcia, E.A.; Li, S. ADASYN: Adaptive synthetic sampling approach for imbalanced learning. In Proceeding of the IEEE International Joint Conference on Neural Networks (IEEE World Congress on Computational Intelligence), Hong Kong, China, 1–8 June 2008; pp. 1322–1328. [Google Scholar] [CrossRef]
- Kosolwattana, T.; Liu, C.; Hu, R.; Han, S.; Chen, H.; Lin, Y. A self-inspected adaptive SMOTE algorithm (SASMOTE) for highly imbalanced data classification in healthcare. BioData Min. 2023, 16, 1–14. [Google Scholar] [CrossRef] [PubMed]
- Coppola, F.; Faggioni, L.; Gabelloni, M.; De Vietro, F.; Mendola, V.; Cattabriga, A.; Cocozza, M.A.; Vara, G.; Piccinino, A.; Monaco, S.L.; et al. Human, All Too Human? An All-Around Appraisal of the “Artificial Intelligence Revolution” in Medical Imaging. Front. Psychol. 2021, 12, 710982. [Google Scholar] [CrossRef]
- Balagurunathan, Y.; Gu, Y.; Wang, H.; Kumar, V.; Grove, O.; Hawkins, S.; Kim, J.; Goldgof, D.B.; Hall, L.O.; Gatenby, R.A.; et al. Reproducibility and Prognosis of Quantitative Features Extracted from CT Images. Transl. Oncol. 2014, 7, 72–87. [Google Scholar] [CrossRef]
- Yang, F.; Simpson, G.; Young, L.; Ford, J.; Dogan, N.; Wang, L. Impact of contouring variability on oncological PET radiomics features in the lung. Sci. Rep. 2020, 10, 1–10. [Google Scholar] [CrossRef] [PubMed]
- Yang, F.; Young, L.A.; Johnson, P.B. Quantitative radiomics: Validating image textural features for oncological PET in lung cancer. Radiother. Oncol. 2018, 129, 209–217. [Google Scholar] [CrossRef]
- Avanzo, M.; Wei, L.; Stancanello, J.; Vallières, M.; Rao, A.; Morin, O.; Mattonen, S.A.; El Naqa, I. Machine and deep learning methods for radiomics. Med. Phys. 2020, 47, e185–e202. [Google Scholar] [CrossRef]
- Wagner, M.W.; Namdar, K.; Biswas, A.; Monah, S.; Khalvati, F.; Ertl-Wagner, B.B. Radiomics, machine learning, and artificial intelligence—What the neuroradiologist needs to know. Neuroradiology 2021, 63, 1957–1967. [Google Scholar] [CrossRef]
- Wu, G.; Jochems, A.; Refaee, T.; Ibrahim, A.; Yan, C.; Sanduleanu, S.; Woodruff, H.C.; Lambin, P. Structural and functional radiomics for lung cancer. Eur. J. Nucl. Med. 2021, 48, 3961–3974. [Google Scholar] [CrossRef] [PubMed]
- Rogers, W.; Seetha, S.T.; Refaee, T.A.G.; Lieverse, R.I.Y.; Granzier, R.W.Y.; Ibrahim, A.; Keek, S.A.; Sanduleanu, S.; Primakov, S.P.; Beuque, M.P.L.; et al. Radiomics: From qualitative to quantitative imaging. Br. J. Radiol. 2020, 93, 20190948. [Google Scholar] [CrossRef] [PubMed]
- Reig, B.; Heacock, L.; Geras, K.J.; Moy, L. Machine learning in breast MRI. J. Magn. Reson. Imaging 2020, 52, 998–1018. [Google Scholar] [CrossRef]
- Guiot, J.; Vaidyanathan, A.; Deprez, L.; Zerka, F.; Danthine, D.; Frix, A.; Lambin, P.; Bottari, F.; Tsoutzidis, N.; Miraglio, B.; et al. A review in radiomics: Making personalized medicine a reality via routine imaging. Med. Res. Rev. 2022, 42, 426–440. [Google Scholar] [CrossRef] [PubMed]
- Geras, K.J.; Mann, R.M.; Moy, L. Artificial Intelligence for Mammography and Digital Breast Tomosynthesis: Current Concepts and Future Perspectives. Radiology 2019, 293, 246–259. [Google Scholar] [CrossRef]
- Tsougos, I.; Vamvakas, A.; Kappas, C.; Fezoulidis, I.; Vassiou, K. Application of Radiomics and Decision Support Systems for Breast MR Differential Diagnosis. Comput. Math. Methods Med. 2018, 2018, 7417126. [Google Scholar] [CrossRef]
- Granata, V.; Fusco, R.; Avallone, A.; Catalano, O.; Filice, F.; Leongito, M.; Palaia, R.; Izzo, F.; Petrillo, A. Major and ancillary magnetic resonance features of LI-RADS to assess HCC: An overview and update. Infect. Agents Cancer 2017, 12, 23. [Google Scholar] [CrossRef]
- Tagliafico, A.S.; Piana, M.; Schenone, D.; Lai, R.; Massone, A.M.; Houssami, N. Overview of radiomics in breast cancer diagnosis and prognostication. Breast 2020, 49, 74–80. [Google Scholar] [CrossRef]
- Zheng, X.; Yao, Z.; Huang, Y.; Yu, Y.; Wang, Y.; Liu, Y.; Mao, R.; Li, F.; Xiao, Y.; Wang, Y.; et al. Deep learning radiomics can predict axillary lymph node status in early-stage breast cancer. Nat. Commun. 2020, 11, 1236. [Google Scholar] [CrossRef]
- Pesapane, F.; Rotili, A.; Agazzi, G.M.; Botta, F.; Raimondi, S.; Penco, S.; Dominelli, V.; Cremonesi, M.; Jereczek-Fossa, B.A.; Carrafiello, G.; et al. Recent Radiomics Advancements in Breast Cancer: Lessons and Pitfalls for the Next Future. Curr. Oncol. 2021, 28, 2351–2372. [Google Scholar] [CrossRef]
- Su, G.-H.; Xiao, Y.; Jiang, L.; Zheng, R.-C.; Wang, H.; Chen, Y.; Gu, Y.-J.; You, C.; Shao, Z.-M. Radiomics features for assessing tumor-infiltrating lymphocytes correlate with molecular traits of triple-negative breast cancer. J. Transl. Med. 2022, 20, 471. [Google Scholar] [CrossRef]
- Vicini, S.; Bortolotto, C.; Rengo, M.; Ballerini, D.; Bellini, D.; Carbone, I.; Preda, L.; Laghi, A.; Coppola, F.; Faggioni, L. A narrative review on current imaging applications of artificial intelligence and radiomics in oncology: Focus on the three most common cancers. Radiol. Med. 2022, 127, 819–836. [Google Scholar] [CrossRef] [PubMed]
- Caruso, D.; Polici, M.; Rinzivillo, M.; Zerunian, M.; Nacci, I.; Marasco, M.; Magi, L.; Tarallo, M.; Gargiulo, S.; Iannicelli, E.; et al. CT-based radiomics for prediction of therapeutic response to Everolimus in metastatic neuroendocrine tumors. Radiol. Med. 2022, 127, 691–701. [Google Scholar] [CrossRef] [PubMed]
- Fan, Y.; Zhao, Z.; Wang, X.; Ai, H.; Yang, C.; Luo, Y.; Jiang, X. Radiomics for prediction of response to EGFR-TKI based on metastasis/brain parenchyma (M/BP)-interface. La Radiol. Med. 2022, 127, 1342–1354. [Google Scholar] [CrossRef] [PubMed]
- Satake, H.; Ishigaki, S.; Ito, R.; Naganawa, S. Radiomics in breast MRI: Current progress toward clinical application in the era of artificial intelligence. Radiol. Med. 2021, 127, 39–56. [Google Scholar] [CrossRef]
- Zhang, W.; Liu, J.; Jin, W.; Li, R.; Xie, X.; Zhao, W.; Xia, S.; Han, D. Radiomics from dual-energy CT-derived iodine maps predict lymph node metastasis in head and neck squamous cell carcinoma. Radiol. Med. 2023, 1–16. [Google Scholar] [CrossRef]
- Song, F.; Ma, M.; Zeng, S.; Shao, F.; Huang, W.; Feng, Z.; Rong, P. CT enterography-based radiomics combined with body composition to predict infliximab treatment failure in Crohn’s disease. Radiol. Med. 2023, 1–13. [Google Scholar] [CrossRef]
- Lin, C.-Y.; Guo, S.-M.; Lien, J.-J.J.; Lin, W.-T.; Liu, Y.-S.; Lai, C.-H.; Hsu, I.-L.; Chang, C.-C.; Tseng, Y.-L. Combined model integrating deep learning, radiomics, and clinical data to classify lung nodules at chest CT. Radiol. Med. 2023, 1–14. [Google Scholar] [CrossRef] [PubMed]
- Xu, M.; Zeng, S.; Li, F.; Liu, G. Utilizing grayscale ultrasound-based radiomics nomogram for preoperative identification of triple negative breast cancer. Radiol. Med. 2023, 1–9. [Google Scholar] [CrossRef] [PubMed]
- Shur, J.D.; Doran, S.J.; Kumar, S.; ap Dafydd, D.; Downey, K.; O’connor, J.P.B.; Papanikolaou, N.; Messiou, C.; Koh, D.-M.; Orton, M.R. Radiomics in Oncology: A Practical Guide. RadioGraphics 2021, 41, 1717–1732. [Google Scholar] [CrossRef] [PubMed]
- Petrillo, A.; Fusco, R.; Barretta, M.L.; Granata, V.; Raso, M.M.; Porto, A.; Sorgente, E.; Fanizzi, A.; Massafra, R.; Lafranceschina, M.; et al. Radiomics and artificial intelligence analysis by T2-weighted imaging and dynamic contrast-enhanced magnetic resonance imaging to predict Breast Cancer Histological Outcome. Radiol. Med. 2023, 128, 1347–1371. [Google Scholar] [CrossRef]
- Shang, Y.; Chen, W.; Li, G.; Huang, Y.; Wang, Y.; Kui, X.; Li, M.; Zheng, H.; Zhao, W.; Liu, J. Computed Tomography-derived intratumoral and peritumoral radiomics in predicting EGFR mutation in lung adenocarcinoma. Radiol. Med. 2023, 128, 1483–1496. [Google Scholar] [CrossRef]
- Ma, X.; Qian, X.; Wang, Q.; Zhang, Y.; Zong, R.; Zhang, J.; Qian, B.; Yang, C.; Lu, X.; Shi, Y. Radiomics nomogram based on optimal VOI of multi-sequence MRI for predicting microvascular invasion in intrahepatic cholangiocarcinoma. Radiol. Med. 2023, 128, 1296–1309. [Google Scholar] [CrossRef]



| PICOS | Inclusion Criteria | Exclusion Criteria |
|---|---|---|
| Population | Human studies | Non-human, animal or in vitro studies |
| Interventions | Radiomics in cancer imaging including rectal cancer, breast cancer and primitive and secondary liver cancer | Radiomics in another district of cancer imaging |
| Comparators | Not relevant | |
| Outcomes | Number of cases analyzed; partitioning of the dataset; segmentation method; radio-metric features extracted; statistical model to evaluate performance; analysis of findings in a quantitative form | Studies not reporting the defined outcomes |
| Study types | Retrospective or prospective | Guidelines, meta-analyses, systematic or narrative reviews, update articles, abstracts, letters, editorials, conference presentations and posters and case reports |
| Language | English | Non-English |
| Manuscript | Cancer District | Item 1 | Item 2 | Item 3 | Item 4 | Item 5 | Item 6 | Item 7 | Item 8 | Item 9 | Item 10 | Item 11 | Item 12 | Item 13 | Item 14 | Item 15 | Item 16 | RQS | % |
|---|---|---|---|---|---|---|---|---|---|---|---|---|---|---|---|---|---|---|---|
| Granata et al. [9] | Liver | 1 | 1 | 0 | 0 | 3 | 0 | 1 | 1 | 2 | 0 | 0 | 4 | 1 | 2 | 0 | 1 | 17 | 47.22 |
| Granata et al. [11] | Liver | 1 | 1 | 0 | 0 | 3 | 0 | 1 | 1 | 2 | 0 | 0 | 4 | 1 | 2 | 0 | 0 | 17 | 47.22 |
| Granata et al. [13] | Liver | 1 | 1 | 0 | 0 | 3 | 0 | 1 | 1 | 2 | 0 | 0 | 4 | 1 | 2 | 0 | 0 | 17 | 47.22 |
| Yang et al. [22] | Liver | 1 | 0 | 0 | 0 | 3 | 1 | 0 | 1 | 2 | 0 | 0 | 2 | 1 | 2 | 0 | 0 | 13 | 36.11 |
| Fusco et al. [23] | Breast | 1 | 1 | 0 | 0 | 3 | 0 | 1 | 1 | 2 | 0 | 0 | 2 | 1 | 2 | 0 | 1 | 15 | 41.67 |
| Granata et al. [36] | Liver | 1 | 1 | 0 | 0 | 3 | 0 | 1 | 1 | 2 | 0 | 0 | 4 | 1 | 2 | 0 | 1 | 17 | 47.22 |
| Granata et al. [37] | Liver | 1 | 1 | 0 | 0 | 3 | 0 | 1 | 1 | 2 | 0 | 0 | 4 | 1 | 2 | 0 | 1 | 17 | 47.22 |
| Gao et al. [38] | Liver | 1 | 1 | 0 | 0 | 3 | 0 | 1 | 1 | 2 | 0 | 0 | 2 | 1 | 2 | 0 | 0 | 14 | 38.89 |
| De Robertis et al. [39] | Liver | 1 | 0 | 0 | 0 | 0 | 0 | 1 | 1 | 2 | 0 | 0 | 0 | 1 | 2 | 0 | 0 | 8 | 22.22 |
| Shi et al. [40] | Liver | 1 | 1 | 0 | 0 | 3 | 1 | 1 | 1 | 2 | 0 | 0 | 4 | 1 | 2 | 0 | 0 | 17 | 47.22 |
| Xue et al. [46] | Rectal | 1 | 1 | 0 | 0 | 3 | 0 | 1 | 1 | 2 | 0 | 0 | 2 | 1 | 2 | 0 | 0 | 14 | 38.89 |
| Chiloiro et al. [47] | Rectal | 1 | 1 | 0 | 0 | 3 | 1 | 1 | 1 | 2 | 0 | 0 | 0 | 1 | 2 | 0 | 0 | 13 | 36.11 |
| Cusumano et al. [48] | Rectal | 1 | 0 | 0 | 0 | 3 | 0 | 1 | 1 | 2 | 0 | 0 | 4 | 1 | 2 | 0 | 0 | 15 | 41.67 |
| Chiloiro et al. [49] | Rectal | 1 | 1 | 0 | 0 | 3 | 0 | 1 | 1 | 2 | 0 | 0 | 2 | 1 | 2 | 0 | 0 | 14 | 38.89 |
| Chen et al. [50] | Rectal | 1 | 0 | 0 | 0 | 3 | 1 | 1 | 1 | 2 | 0 | 0 | 2 | 1 | 2 | 0 | 0 | 14 | 38.89 |
| Tsuchiya et al. [53] | Breast | 1 | 0 | 0 | 0 | 3 | 0 | 1 | 1 | 2 | 0 | 0 | 0 | 1 | 2 | 0 | 0 | 11 | 30.56 |
| Petrillo et al. [54] | Breast | 1 | 1 | 0 | 0 | 3 | 0 | 1 | 1 | 2 | 0 | 0 | 4 | 1 | 2 | 0 | 1 | 17 | 47.22 |
| Feng et al. [58] | Breast | 1 | 1 | 0 | 0 | 3 | 1 | 1 | 1 | 2 | 0 | 0 | 2 | 1 | 2 | 0 | 0 | 15 | 41.67 |
| Wang et al. [59] | Breast | 1 | 1 | 0 | 0 | 3 | 0 | 0 | 1 | 2 | 0 | 0 | 2 | 1 | 2 | 0 | 0 | 13 | 36.11 |
| Manuscript | Outcome and Application Field | Number of Analyzed Cases | Dataset Partition | Segmentation Method | Extracted Features | Feature Selection Approach | Statistical Model to Assess Performance |
|---|---|---|---|---|---|---|---|
| Xue et al. [46] | To establish and validate a radiomics model based on multi-sequence MR images for preoperative prediction of immunoscore in rectal cancer | A total of 133 patients | Randomly divided into training cohort (n = 92) and validation (n = 41) cohort according to a ratio of 7:3 | The volumes of interest were manually delineated in the T2-weighted images and apparent diffusion coefficient images | A total of 804 radiomics features were extracted | Spearman correlation analysis and gradient boosting decision tree algorithm to select the strongest features | Multivariate logistic regression algorithm, including two single-mode models and two dual-mode models |
| Chiloiro et al. [47] | To investigate the contribution of radiomics analysis on post-treatment MRI for predicting complete pathological response after neoadjuvant chemoradiotherapy in locally advanced rectal cancer | A total of 144 LARC patients | any | A resident radiologist and radiation oncologist delineated the gross tumor volume on the axial oblique T2-weighted images | A total of 232 radiomics features were extracted belonging to statistical, morphological and textural families | Features selection was performed considering the predictive performance at the univariate analysis using the Wilcoxon–Mann–Whitney test and the Pearson correlation | A logistic regression model was developed to predict the treatment outcome |
| Cusumano et al. [48] | To develop a generalized radiomics model to predict pathologically complete responses after neoadjuvant chemoradiotherapy in patients with locally advanced rectal cancer | A total of 195 patients | The cohort from Internal Institution was 136 cases and the cohort from External Institution was 59 cases | Gross tumor volumes were delineated on the MR images | A total of 496 radiomic features were extracted after applying the intensity-based filter. | Features were standardized with Z-score normalization and an initial feature selection was conducted using Wilcoxon–Mann–Whitney test | Several logistic regression models combining the key features with a third one selected by those considered significant were elaborated and evaluated in terms of area under curve |
| Chiloiro et al. [49] | To study a correlation between the change in radiomic characteristics using pre- and post-neoadjuvant post-chemo-radio-therapy MRI with the rate of metastasis two years later (two years DM) | A total of 213 locally advanced rectal cancer patients were collected | The dataset was firstly randomly split into 90% training data and 10% testing data, for the validation | Gross tumor volumes were contoured by an abdominal radiologist and blindly reviewed by a radiation oncologist expert in rectal cancer | A total of 2606 features extracted from the pre- and post-chemo-radio-therapy gross tumor volumes were evaluated | Features selection was performed using a 5-folds cross-validation method | A total of 15 different classifiers were tested |
| Chen et al. [50] | To study radiomics features extracted from MRI scans performed before and after neoadjuvant chemoradiotherapy in predicting response of locally advanced rectal cancer | 39 patients who underwent neoadjuvant chemo-radiation therapy for locally advanced rectal cancer were included | All patients were from a single center without external validation. | Segmentation was made segmented on the axial T2 weighted images with the open-source software tool IBEX by a radiation oncologist with specific expertise in rectal cancer | A total of 294 radiomic features were extracted, including shape, first-order, high-order texture and Laplacian of Gaussian filter-based features | After normalization, independent features were identified to reduce data dimension | Support vector machine based multivariate classification was used |
| Manuscript | Outcome and Application Field | Number of Analyzed Cases | Dataset Partition | Segmentation Method | Extracted Features | Feature Selection Approach | Statistical Model to Assess Performance |
|---|---|---|---|---|---|---|---|
| Fusco et al. [23] | Differentiation between benign and malignant breast lesions using radiomic metrics from CEM and DCE-MRI images | A total of 44 patients with 79 histo-pathologically proven breast lesions | Dataset was divided in training and test set | Volume on interest segmented manually by two expert radiologists using Slicer3D | A total of 48 radiomics metrics using IBIS approach | A first selection of variables was made based on the results obtained from the univariate analysis: significant at nonparametric | Univariate and multivariate analyses were performed: non-parametric statistical test, receiver operating characteristic (ROC) and machine learning classifiers |
| Tsuchiya et al. [53] | To evaluate the diagnostic performance of MRI-based radiomics model for differentiating phyllodes tumors of the breast from fibroadenomas | A total of 88 patients | any | Manual segmentation | A total of 1070 texture features were extracted. Radiomic features were extracted from T2-weighted image, pre-contrast T1-weighted image and the first phase and late-phase dynamic contrast-enhanced MRIs. | A least absolute shrinkage and selection operator (LASSO) regression was performed to select features and build the radiomics model | A combined model was constructed using both radiomics features and radiological features. Machine learning classifications were conducted using support vector machine, extreme gradient boosting and random forest |
| Petrillo et al. [54] | To evaluate radiomics features to differentiate malignant versus benign lesions, predict low versus moderate and high grading, identify positive or negative hormone receptors and discriminate positive versus negative human epidermal growth factor receptor 2 | A total of 182 patients | Dataset was divided in training and test set | Manual segmentation by two expert radiologists was performed using 3SSlicer | A total of 837 radiomics metrics were extracted by manually segmenting the region of interest from both craniocaudally (CC) and mediolateral oblique (MLO) views by Pyradiomics tool | Adaptive synthetic sampling balancing approach was used and a feature selection process was implemented. | Non-parametric Wilcoxon-Mann-Whitney test, receiver operating characteristic, logistic regression and tree-based machine learning algorithms were used |
| Feng et al. [58] | To evaluate a radiomics model dynamic contrast-enhanced magnetic resonance imaging parametric maps and apparent diffusion coefficient maps in the Ki-67 determination | A total of 205 patients | Patients were randomly divided into a training set (70% of patients) and a validation set (30% of patients) | Two radiologists with eight years and ten years of experience in breast MR imaging completed the layer-by-layer manual segmentation | A total of 946 radiomics features were extracted from each map by PyRadiomics | Significant radiomics features with p < 0.05 between patients with high versus low Ki-67 expression were first identified with the Mann–Whitney U-tests. Then, the least absolute shrinkage and selection operator was used | Support vector machine classifiers by combining different parameter maps and used 10-fold cross-validation to predict the expression level of Ki-67 were used |
| Wang et al. [59] | To predict survival outcome for locally advanced breast cancer patients and the association of radiomics with tumor heterogeneity and microenvironment | A total of 278 patients | Patients were randomly divided at a 1:1 ratio into training and validation cohorts | Region of interest of tumor was manually segmented along the lesion in every slice by the first reviewer and then reviewed by the second reviewer | Feature extraction was performed via 3D Slicer and its extension‚—slicer radiomics—derived from Pyradiomics | Features with both inter-observer and intraobserver ICC higher than 0.75 were selected for further analysis. LASSO regression is applied | Univariate and multivariate Cox proportional hazards model was applied |
| Manuscript | Outcome and Application Field | Number of Analyzed Cases | Dataset Partition | Segmentation Method | Extracted Features | Feature Selection Approach | Statistical Model to Assess Performance |
|---|---|---|---|---|---|---|---|
| Granata et al. [9] | To assess radiomics and machine learning analysis in colorectal cancer liver metastases growth pattern | A total of 81 patients and 151 lesions | A training set of 51 patients with 121 liver metastases and an external validation set of 30 patients with a single lesion | The volume on interest segmented manually by two expert radiologists using Slicer3D | A total of 851 radiomics features were extracted using PyRadiomics package | A first selection of variables was made based on the results obtained from the univariate analysis: significant at nonparametric | Nonparametric test, univariate, linear regression analysis and patter recognition approaches were performed |
| Granata et al. [11] | To assess the association of RAS mutation status and radiomics-derived data by contrast enhanced-magnetic resonance imaging in liver metastases | A total of 76 patients with 130 liver metastases | The validation cohort consisted of a total of 24 patients among 76 patients. | Manual slice-by-slice segmentation was performed on each phase of VIBE T1-W images by two radiologists with fifteen years of experience on MR liver images | A total of 48 texture features by means of a package provided from MATLAB programming tools for radiomics analysis | The least absolute shrinkage and selection operator method was used to detect the robust features | Wilcoxon-Mann-Whitney U-test, receiver operating characteristic analysis, pattern recognition approaches with features selection approaches were considered |
| Granata et al. [13] | To evaluate the efficacy of radiological features by CT to predict histopathological outcomes after liver re-section in patients with colorectal liver metastases, assessing recurrence, mutational status, histopathological features (mucinous) and surgical resection mar gin | A total of 77 patients and 147 lesions | The internal training set included 49 patients and 119 liver colorectal metastases. The validation cohort consisted of 28 patients with single liver colorectal metastasis | The volume on interest segmented manually by two expert radiologists using Slicer3D | A total of 851 radiomics features were extracted using PyRadiomics package on CT portal phase. | A first selection of variables was made based on the results obtained from the univariate analysis: significant at nonparametric | Nonparametric Kruskal-Wallis tests, intraclass correlation, receiver operating characteristic analyses, linear regression modeling and pattern recognition methods (support vector machine, k-nearest neighbors, artificial neural network and decision tree) were considered |
| Yang et al. [22] | To investigate a model for predicting the early recurrence of hepatocellular carcinoma after ablation | A total of 181 patients with HCC | The training group was 119 cases; validation group was 62 cases | Radiologists manually delineated the region of interest along the edge of the lesion, layer by layer | LIFEx 4.90 software was used to extract radiomics features after delineating the VOI of each lesion, totally 200 for each patient. | The least absolute shrinkage and selection operator cox proportional hazards regression after univariate and multivariate analysis was used to screen radiomics features and build integrated models | Clinical information and image semantic features were added to construct combined model |
| Granata et al. [36] | To evaluate the radiomics and machine learning analysis based on MRI in the assessment of liver mucinous colorectal metastases | A total of 151 cases | The cohort of patients included a training set (121 cases) and an external validation set (30 cases) | The volume on interest segmented manually by two expert radiologists using Slicer3D | A total of 851 radiomics features were extracted as median values by means of the PyRadiomics tool on volume on interest according to IBSI initiative | A first selection of variables was made based on the results obtained from the univariate analysis: significant at nonparametric Kruskal–Wallis test and with an accuracy ≥80%. | Linear regression modelling and pattern recognition techniques including support vector machine, k-nearest neighbors, artificial neural network, and decision tree were performed to calculate the diagnostic performance considering the significant features |
| Granata et al. [37] | To assess the efficacy of radiomics features obtained by T2-weighted sequences to predict clinical outcomes following liver resection in colorectal liver metastases patients. | A total of 151 cases | The cohort of patients included a training set (121 cases) and an external validation set (30 cases) | The volume on interest segmented manually by two expert radiologists using Slicer3D | A total of 851 radiomics features were extracted as median values by means of the PyRadiomics tool on volume on interest according to IBSI initiative | A first selection of variables was made based on the results obtained from the univariate analysis: significant at nonparametric Kruskal–Wallis test and with an accuracy ≥80% | Linear regression modelling and pattern recognition techniques including support vector machine, k-nearest neighbors, artificial neural network and decision tree were performed to calculate the diagnostic performance considering the significant features |
| Gao et al. [38] | To develop a predictive model for postoperative early recurrence of HCC based on deep and radiomics features from multi-phasic magnetic resonance imaging | A total of 472 HCC patients | Training (n = 378) and validation (n = 94) cohorts | Three-dimensional segmentation of the whole tumor in all patients was manually performed on each phase usingITK-SNAP | A total of 864 radiomics features were extracted based on PyRadiomics. | The least absolute shrinkage and selection operator logistic regression algorithm for feature selection and model construction | Radiomics selected features and deep features were selected to construct a combined predictive model. With each model, through a linear combination of selected features, the predicted probability value of early hepatocellular carcinoma recurrence was calculated for a patient |
| De Robertis et al. [39] | To develop a predictive model for liver metastases in patients with pancreatic ductal adenocarcinoma | A total of 220 patients | Not reported | Tumor segmentation was performed manually using a software for medical image processing (LifeX)). Three regions of interest were drawn on the CT slice corresponding to the largest tumor diameter | A total of 39 textural features were automatically extracted from the ROIs | Non performed | Logistic regression model |
| Shi et al. [40] | To investigate whether radiomics and/or semantic features could improve the detection accuracy of RAS/BRAF gene mutation status in patients with colorectal liver metastasis | A total of 159 patients | A training set and a validation set were considered | Regions of interest in the portal venous phase CT images were segmented with a 3D semi-automatic segmentation method by two radiologists | A total of 2 semantic and 851 radiomics features were calculated | Features with an intraclass correlation coefficient or a concordance correlation coefficient lower than 0.75 were excluded for subsequent analysis | Seven machine learning methods were used to construct three scores predicting the gene mutation status, including artificial neural network, Gaussian, Bayes, k-nearest neighbors, support vector machine, logistic regression, AdaBoost, gradient boost classifier |
Disclaimer/Publisher’s Note: The statements, opinions and data contained in all publications are solely those of the individual author(s) and contributor(s) and not of MDPI and/or the editor(s). MDPI and/or the editor(s) disclaim responsibility for any injury to people or property resulting from any ideas, methods, instructions or products referred to in the content. |
© 2024 by the authors. Licensee MDPI, Basel, Switzerland. This article is an open access article distributed under the terms and conditions of the Creative Commons Attribution (CC BY) license (https://creativecommons.org/licenses/by/4.0/).
Share and Cite
Fusco, R.; Granata, V.; Simonetti, I.; Setola, S.V.; Iasevoli, M.A.D.; Tovecci, F.; Lamanna, C.M.P.; Izzo, F.; Pecori, B.; Petrillo, A. An Informative Review of Radiomics Studies on Cancer Imaging: The Main Findings, Challenges and Limitations of the Methodologies. Curr. Oncol. 2024, 31, 403-424. https://doi.org/10.3390/curroncol31010027
Fusco R, Granata V, Simonetti I, Setola SV, Iasevoli MAD, Tovecci F, Lamanna CMP, Izzo F, Pecori B, Petrillo A. An Informative Review of Radiomics Studies on Cancer Imaging: The Main Findings, Challenges and Limitations of the Methodologies. Current Oncology. 2024; 31(1):403-424. https://doi.org/10.3390/curroncol31010027
Chicago/Turabian StyleFusco, Roberta, Vincenza Granata, Igino Simonetti, Sergio Venanzio Setola, Maria Assunta Daniela Iasevoli, Filippo Tovecci, Ciro Michele Paolo Lamanna, Francesco Izzo, Biagio Pecori, and Antonella Petrillo. 2024. "An Informative Review of Radiomics Studies on Cancer Imaging: The Main Findings, Challenges and Limitations of the Methodologies" Current Oncology 31, no. 1: 403-424. https://doi.org/10.3390/curroncol31010027
APA StyleFusco, R., Granata, V., Simonetti, I., Setola, S. V., Iasevoli, M. A. D., Tovecci, F., Lamanna, C. M. P., Izzo, F., Pecori, B., & Petrillo, A. (2024). An Informative Review of Radiomics Studies on Cancer Imaging: The Main Findings, Challenges and Limitations of the Methodologies. Current Oncology, 31(1), 403-424. https://doi.org/10.3390/curroncol31010027

