Inflammation and Fibrosis in Patients with Non-Cirrhotic Hepatitis B Virus-Associated Hepatocellular Carcinoma: Impact on Prognosis after Hepatectomy and Mechanisms Involved
Abstract
1. Introduction
2. Method
2.1. Influence of Inflammation and Fibrosis on Survival
2.1.1. Patients
2.1.2. Surgery and Patient Assessment
2.1.3. Antiviral Treatment
2.1.4. Follow-Up
2.1.5. Survival Assessment
2.1.6. Statistical Analysis of Survival Data
2.2. Influence of Inflammation and Fibrosis on the HCC Transcriptome
2.2.1. Sample Collection
2.2.2. Preparation of cDNA Library and RNA Sequencing
2.2.3. Next-Generation High-Throughput RNA Sequencing
2.2.4. Bioinformatic Analysis
2.3. Influence of Inflammation and Fibrosis on Cell Types Present in HCC Tumors and Para-Cancerous Tissues
2.3.1. Sample Collection
2.3.2. Antibodies Labeled with Lanthanide Metal
2.3.3. Antibody Labeling of Single-Cell Suspensions
2.3.4. Standardized Processing of Cytometric Data
2.3.5. Processing and Analysis of Cytometric Data
3. Results
3.1. Influence of Inflammation and Fibrosis on Survival
3.1.1. Patient Characteristics and Classification Based on Scheuer Score
3.1.2. Prognostic Power of Inflammation and Fibrosis
3.2. Influence of Inflammation and Fibrosis on the HCC Transcriptome
3.2.1. Analysis of DEGs
3.2.2. Analysis of GO Enrichment
3.2.3. Analysis of KEGG Enrichment
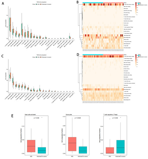
3.2.4. CIBERSORT Analysis
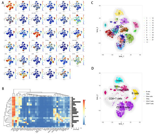
3.3. Influence of Inflammation and Fibrosis on Cell Types Present in HCC Tumors and Para-Cancerous Tissues
4. Discussion
5. Conclusions
Author Contributions
Funding
Institutional Review Board Statement
Informed Consent Statement
Data Availability Statement
Acknowledgments
Conflicts of Interest
References
- Sung, H.; Ferlay, J.; Siegel, R.L.; Laversanne, M.; Soerjomataram, I.; Jemal, A.; Bray, F. Global Cancer Statistics 2020: GLOBOCAN Estimates of Incidence and Mortality Worldwide for 36 Cancers in 185 Countries. CA Cancer J. Clin. 2021, 71, 209–249. [Google Scholar] [CrossRef] [PubMed]
- Sayiner, M.; Golabi, P.; Younossi, Z.M. Disease Burden of Hepatocellular Carcinoma: A Global Perspective. Dig. Dis. Sci. 2019, 64, 910–917. [Google Scholar] [CrossRef] [PubMed]
- Forner, A.; Reig, M.; Bruix, J. Hepatocellular carcinoma. Lancet 2018, 391, 1301–1314. [Google Scholar] [CrossRef] [PubMed]
- Global, regional, and national age-sex specific all-cause and cause-specific mortality for 240 causes of death, 1990–2013: A systematic analysis for the Global Burden of Disease Study 2013. Lancet 2015, 385, 117–171. [CrossRef] [PubMed]
- Kulik, L.; El-Serag, H.B. Epidemiology and Management of Hepatocellular Carcinoma. Gastroenterology 2019, 156, 477–491.e471. [Google Scholar] [CrossRef]
- Tsukuda, S.; Watashi, K. Hepatitis B virus biology and life cycle. Antivir. Res. 2020, 182, 104925. [Google Scholar] [CrossRef]
- Mohd-Ismail, N.K.; Lim, Z.; Gunaratne, J.; Tan, Y.J. Mapping the Interactions of HBV cccDNA with Host Factors. Int. J. Mol. Sci. 2019, 20, 4276. [Google Scholar] [CrossRef]
- Bedogni, G.; Miglioli, L.; Masutti, F.; Ferri, S.; Castiglione, A.; Lenzi, M.; Crocè, L.S.; Granito, A.; Tiribelli, C.; Bellentani, S. Natural course of chronic HCV and HBV infection and role of alcohol in the general population: The Dionysos Study. Am. J. Gastroenterol. 2008, 103, 2248–2253. [Google Scholar] [CrossRef]
- Llovet, J.M.; Kelley, R.K.; Villanueva, A.; Singal, A.G.; Pikarsky, E.; Roayaie, S.; Lencioni, R.; Koike, K.; Zucman-Rossi, J.; Finn, R.S. Hepatocellular carcinoma. Nat. Rev. Dis. Prim. 2021, 7, 6. [Google Scholar] [CrossRef]
- Bartolomeo, N.; Trerotoli, P.; Serio, G. Progression of liver cirrhosis to HCC: An application of hidden Markov model. BMC Med. Res. Methodol. 2011, 11, 38. [Google Scholar] [CrossRef]
- West, J.; Card, T.R.; Aithal, G.P.; Fleming, K.M. Risk of hepatocellular carcinoma among individuals with different aetiologies of cirrhosis: A population-based cohort study. Aliment. Pharmacol. Ther. 2017, 45, 983–990. [Google Scholar] [CrossRef]
- Levrero, M.; Zucman-Rossi, J. Mechanisms of HBV-induced hepatocellular carcinoma. J. Hepatol. 2016, 64, S84–S101. [Google Scholar] [CrossRef]
- Wang, Q.; Fiel, M.I.; Blank, S.; Luan, W.; Kadri, H.; Kim, K.W.; Manizate, F.; Rosenblatt, A.G.; Labow, D.M.; Schwartz, M.E.; et al. Impact of liver fibrosis on prognosis following liver resection for hepatitis B-associated hepatocellular carcinoma. Br. J. Cancer 2013, 109, 573–581. [Google Scholar] [CrossRef]
- Trevisani, F.; Frigerio, M.; Santi, V.; Grignaschi, A.; Bernardi, M. Hepatocellular carcinoma in non-cirrhotic liver: A reappraisal. Dig. Liver Dis. 2010, 42, 341–347. [Google Scholar] [CrossRef]
- Lu, C.; Rong, D.; Zhang, B.; Zheng, W.; Wang, X.; Chen, Z.; Tang, W. Current perspectives on the immunosuppressive tumor microenvironment in hepatocellular carcinoma: Challenges and opportunities. Mol. Cancer 2019, 18, 130. [Google Scholar] [CrossRef]
- Affo, S.; Yu, L.X.; Schwabe, R.F. The Role of Cancer-Associated Fibroblasts and Fibrosis in Liver Cancer. Annu. Rev. Pathol. 2017, 12, 153–186. [Google Scholar] [CrossRef]
- Scheuer, P.J. Classification of chronic viral hepatitis: A need for reassessment. J. Hepatol. 1991, 13, 372–374. [Google Scholar] [CrossRef]
- Infectious, S.o.; Association, P.D.o.t.C.M.; Chinese Medical Association, H.B. Viral Hepatitis Control Program. J. Chin. Intern. Med. 2001, 40, 62–68. [Google Scholar]
- National Health Commission of the People’s Republic of China Medical Administration Bureau. Standardization for diagnosis and treatment of hepatocellular carcinoma (2022 edition). Chin. J. Hepatol. 2022, 30, 367–388. [Google Scholar] [CrossRef]
- Edmondson, H.A.; Steiner, P.E. Primary carcinoma of the liver: A study of 100 cases among 48,900 necropsies. Cancer 1954, 7, 462–503. [Google Scholar] [CrossRef]
- Li, C.; Li, Z.C.; Ma, L.; Li, L.Q.; Zhong, J.H.; Xiang, B.D.; Gong, W.F. Perioperative antiviral therapy improves the prognosis of HBV DNA-negative patients with HBV-related hepatocellular carcinoma. Expert Rev. Gastroenterol. Hepatol. 2020, 14, 749–756. [Google Scholar] [CrossRef] [PubMed]
- Bruix, J.; Sherman, M. Management of hepatocellular carcinoma. Hepatology 2005, 42, 1208–1236. [Google Scholar] [CrossRef] [PubMed]
- Benedetto, U.; Head, S.J.; Angelini, G.D.; Blackstone, E.H. Statistical primer: Propensity score matching and its alternatives. Eur. J. Cardiothorac. Surg. 2018, 53, 1112–1117. [Google Scholar] [CrossRef] [PubMed]
- Kim, D.; Langmead, B.; Salzberg, S.L. HISAT: A fast spliced aligner with low memory requirements. Nat. Methods 2015, 12, 357–360. [Google Scholar] [CrossRef] [PubMed]
- Robinson, M.D.; McCarthy, D.J.; Smyth, G.K. edgeR: A Bioconductor package for differential expression analysis of digital gene expression data. Bioinformatics 2010, 26, 139–140. [Google Scholar] [CrossRef]
- Chen, B.; Khodadoust, M.S.; Liu, C.L.; Newman, A.M.; Alizadeh, A.A. Profiling Tumor Infiltrating Immune Cells with CIBERSORT. Methods Mol. Biol. 2018, 1711, 243–259. [Google Scholar] [CrossRef]
- Li, Z.; Hu, J.; Qin, Z.; Tao, Y.; Lai, Z.; Wang, Q.; Li, T. High-dimensional single-cell proteomics analysis reveals the landscape of immune cells and stem-like cells in renal tumors. J. Clin. Lab. Anal. 2020, 34, e23155. [Google Scholar] [CrossRef]
- Forns, X.; Ampurdanès, S.; Sanchez-Tapias, J.M.; Guilera, M.; Sans, M.; Sánchez-Fueyo, A.; Quintó, L.; Joya, P.; Bruguera, M.; Rodés, J. Long-term follow-up of chronic hepatitis C in patients diagnosed at a tertiary-care center. J. Hepatol. 2001, 35, 265–271. [Google Scholar] [CrossRef]
- Kay, J.; Thadhani, E.; Samson, L.; Engelward, B. Inflammation-induced DNA damage, mutations and cancer. DNA Rep. 2019, 83, 102673. [Google Scholar] [CrossRef]
- Jin, K.; Li, T.; Sánchez-Duffhues, G.; Zhou, F.; Zhang, L. Involvement of inflammation and its related microRNAs in hepatocellular carcinoma. Oncotarget 2017, 8, 22145–22165. [Google Scholar] [CrossRef]
- Murata, M. Inflammation and cancer. Environ. Health Prev. Med. 2018, 23, 50. [Google Scholar] [CrossRef]
- Toyoda, H.; Kumada, T.; Tada, T.; Kaneoka, Y.; Maeda, A. A laboratory marker, FIB-4 index, as a predictor for long-term outcomes of hepatocellular carcinoma patients after curative hepatic resection. Surgery 2015, 157, 699–707. [Google Scholar] [CrossRef]
- Ko, S.; Kanehiro, H.; Hisanaga, M.; Nagao, M.; Ikeda, N.; Nakajima, Y. Liver fibrosis increases the risk of intrahepatic recurrence after hepatectomy for hepatocellular carcinoma. Br. J. Surg. 2002, 89, 57–62. [Google Scholar] [CrossRef]
- Imamura, H.; Matsuyama, Y.; Tanaka, E.; Ohkubo, T.; Hasegawa, K.; Miyagawa, S.; Sugawara, Y.; Minagawa, M.; Takayama, T.; Kawasaki, S.; et al. Risk factors contributing to early and late phase intrahepatic recurrence of hepatocellular carcinoma after hepatectomy. J. Hepatol. 2003, 38, 200–207. [Google Scholar] [CrossRef]
- Osakabe, K.; Ichino, N.; Nishikawa, T.; Sugiyama, H.; Kato, M.; Kitahara, S.; Hashimoto, S.; Kawabe, N.; Harata, M.; Nitta, Y.; et al. Reduction of liver stiffness by antiviral therapy in chronic hepatitis B. J. Gastroenterol. 2011, 46, 1324–1334. [Google Scholar] [CrossRef]
- Kurokawa, M.; Hiramatsu, N.; Oze, T.; Yakushijin, T.; Miyazaki, M.; Hosui, A.; Miyagi, T.; Yoshida, Y.; Ishida, H.; Tatsumi, T.; et al. Long-term effect of lamivudine treatment on the incidence of hepatocellular carcinoma in patients with hepatitis B virus infection. J. Gastroenterol. 2012, 47, 577–585. [Google Scholar] [CrossRef]
- Qiu, J.F.; Ye, J.Z.; Feng, X.Z.; Qi, Y.P.; Ma, L.; Yuan, W.P.; Zhong, J.H.; Zhang, Z.M.; Xiang, B.D.; Li, L.Q. Pre- and post-operative HBsAg levels may predict recurrence and survival after curative resection in patients with HBV-associated hepatocellular carcinoma. J. Surg. Oncol. 2017, 116, 140–148. [Google Scholar] [CrossRef]
- Najafi, M.; Farhood, B.; Mortezaee, K. Extracellular matrix (ECM) stiffness and degradation as cancer drivers. J. Cell. Biochem. 2019, 120, 2782–2790. [Google Scholar] [CrossRef]
- Liu, X.; Li, M.; Wang, X.; Dang, Z.; Yu, L.; Wang, X.; Jiang, Y.; Yang, Z. Effects of adjuvant traditional Chinese medicine therapy on long-term survival in patients with hepatocellular carcinoma. Phytomedicine 2019, 62, 152930. [Google Scholar] [CrossRef]
- Bai, D.S.; Zhang, C.; Chen, P.; Jin, S.J.; Jiang, G.Q. The prognostic correlation of AFP level at diagnosis with pathological grade, progression, and survival of patients with hepatocellular carcinoma. Sci. Rep. 2017, 7, 12870. [Google Scholar] [CrossRef]
- Zheng, Y.; Zhu, M.; Li, M. Effects of alpha-fetoprotein on the occurrence and progression of hepatocellular carcinoma. J. Cancer Res. Clin. Oncol. 2020, 146, 2439–2446. [Google Scholar] [CrossRef] [PubMed]
- Kudo, A.; Matsumura, S.; Ban, D.; Irie, T.; Ochiai, T.; Tanaka, S.; Arii, S.; Tanabe, M. Does the preoperative alpha-fetoprotein predict the recurrence and mortality after hepatectomy for hepatocellular carcinoma without macrovascular invasion in patients with normal liver function? Hepatol. Res. 2014, 44, E437–E446. [Google Scholar] [CrossRef] [PubMed]
- Lim, K.C.; Chow, P.K.; Allen, J.C.; Chia, G.S.; Lim, M.; Cheow, P.C.; Chung, A.Y.; Ooi, L.L.; Tan, S.B. Microvascular invasion is a better predictor of tumor recurrence and overall survival following surgical resection for hepatocellular carcinoma compared to the Milan criteria. Ann. Surg. 2011, 254, 108–113. [Google Scholar] [CrossRef] [PubMed]
- Erstad, D.J.; Tanabe, K.K. Prognostic and Therapeutic Implications of Microvascular Invasion in Hepatocellular Carcinoma. Ann. Surg. Oncol. 2019, 26, 1474–1493. [Google Scholar] [CrossRef]
- Liu, M.; Banerjee, R.; Rossa, C., Jr.; D’Silva, N.J. RAP1-RAC1 Signaling Has an Important Role in Adhesion and Migration in HNSCC. J. Dent. Res. 2020, 99, 959–968. [Google Scholar] [CrossRef] [PubMed]
- Zhou, S.; Liang, Y.; Zhang, X.; Liao, L.; Yang, Y.; Ouyang, W.; Xu, H. SHARPIN Promotes Melanoma Progression via Rap1 Signaling Pathway. J. Investig. Dermatol. 2020, 140, 395–403.e6. [Google Scholar] [CrossRef]
- Jiang, N.; Dai, Q.; Su, X.; Fu, J.; Feng, X.; Peng, J. Role of PI3K/AKT pathway in cancer: The framework of malignant behavior. Mol. Biol. Rep. 2020, 47, 4587–4629. [Google Scholar] [CrossRef]
- Najafi, M.; Ahmadi, A.; Mortezaee, K. Extracellular-signal-regulated kinase/mitogen-activated protein kinase signaling as a target for cancer therapy: An updated review. Cell Biol. Int. 2019, 43, 1206–1222. [Google Scholar] [CrossRef]
- Zheng, H.C. The molecular mechanisms of chemoresistance in cancers. Oncotarget 2017, 8, 59950–59964. [Google Scholar] [CrossRef]
- Duraivelan, K.; Samanta, D. Emerging roles of the nectin family of cell adhesion molecules in tumour-associated pathways. Biochim. Biophys. Acta. Rev. Cancer 2021, 1876, 188589. [Google Scholar] [CrossRef]
- Marchi, S.; Giorgi, C.; Galluzzi, L.; Pinton, P. Ca(2+) Fluxes and Cancer. Mol. Cell 2020, 78, 1055–1069. [Google Scholar] [CrossRef]
- Gu, Y.; Wang, Y.; He, L.; Zhang, J.; Zhu, X.; Liu, N.; Wang, J.; Lu, T.; He, L.; Tian, Y.; et al. Circular RNA circIPO11 drives self-renewal of liver cancer initiating cells via Hedgehog signaling. Mol. Cancer 2021, 20, 132. [Google Scholar] [CrossRef]
- Ma, H.Y.; Yamamoto, G.; Xu, J.; Liu, X.; Karin, D.; Kim, J.Y.; Alexandrov, L.B.; Koyama, Y.; Nishio, T.; Benner, C.; et al. IL-17 signaling in steatotic hepatocytes and macrophages promotes hepatocellular carcinoma in alcohol-related liver disease. J. Hepatol. 2020, 72, 946–959. [Google Scholar] [CrossRef]
- Tanikawa, C.; Zhang, Y.Z.; Yamamoto, R.; Tsuda, Y.; Tanaka, M.; Funauchi, Y.; Mori, J.; Imoto, S.; Yamaguchi, R.; Nakamura, Y.; et al. The Transcriptional Landscape of p53 Signalling Pathway. EBioMedicine 2017, 20, 109–119. [Google Scholar] [CrossRef]
- Ding, X.X.; Zhu, Q.G.; Zhang, S.M.; Guan, L.; Li, T.; Zhang, L.; Wang, S.Y.; Ren, W.L.; Chen, X.M.; Zhao, J.; et al. Precision medicine for hepatocellular carcinoma: Driver mutations and targeted therapy. Oncotarget 2017, 8, 55715–55730. [Google Scholar] [CrossRef]
- Li, N.; Yamamoto, G.; Fuji, H.; Kisseleva, T. Interleukin-17 in Liver Disease Pathogenesis. Semin. Liver Dis. 2021, 41, 507–515. [Google Scholar] [CrossRef]
- Zhang, J.P.; Yan, J.; Xu, J.; Pang, X.H.; Chen, M.S.; Li, L.; Wu, C.; Li, S.P.; Zheng, L. Increased intratumoral IL-17-producing cells correlate with poor survival in hepatocellular carcinoma patients. J. Hepatol. 2009, 50, 980–989. [Google Scholar] [CrossRef]
- Salazar, Y.; Zheng, X.; Brunn, D.; Raifer, H.; Picard, F.; Zhang, Y.; Winter, H.; Guenther, S.; Weigert, A.; Weigmann, B.; et al. Microenvironmental Th9 and Th17 lymphocytes induce metastatic spreading in lung cancer. J. Clin. Investig. 2020, 130, 3560–3575. [Google Scholar] [CrossRef]
- Tosolini, M.; Kirilovsky, A.; Mlecnik, B.; Fredriksen, T.; Mauger, S.; Bindea, G.; Berger, A.; Bruneval, P.; Fridman, W.H.; Pagès, F.; et al. Clinical impact of different classes of infiltrating T cytotoxic and helper cells (Th1, th2, treg, th17) in patients with colorectal cancer. Cancer Res. 2011, 71, 1263–1271. [Google Scholar] [CrossRef]
- Hempel, H.A.; Cuka, N.S.; Kulac, I.; Barber, J.R.; Cornish, T.C.; Platz, E.A.; De Marzo, A.M.; Sfanos, K.S. Low Intratumoral Mast Cells Are Associated With a Higher Risk of Prostate Cancer Recurrence. Prostate 2017, 77, 412–424. [Google Scholar] [CrossRef]
- Olingy, C.E.; Dinh, H.Q.; Hedrick, C.C. Monocyte heterogeneity and functions in cancer. J. Leukoc. Biol. 2019, 106, 309–322. [Google Scholar] [CrossRef] [PubMed]
- Granito, A.; Muratori, L.; Lalanne, C.; Quarneti, C.; Ferri, S.; Guidi, M.; Lenzi, M.; Muratori, P. Hepatocellular carcinoma in viral and autoimmune liver diseases: Role of CD4+ CD25+ Foxp3+ regulatory T cells in the immune microenvironment. World J. Gastroenterol. 2021, 27, 2994–3009. [Google Scholar] [CrossRef] [PubMed]
- Langhans, B.; Nischalke, H.D.; Krämer, B.; Dold, L.; Lutz, P.; Mohr, R.; Vogt, A.; Toma, M.; Eis-Hübinger, A.M.; Nattermann, J.; et al. Role of regulatory T cells and checkpoint inhibition in hepatocellular carcinoma. Cancer Immunol. Immunother. 2019, 68, 2055–2066. [Google Scholar] [CrossRef] [PubMed]
- Tanaka, A.; Sakaguchi, S. Targeting Treg cells in cancer immunotherapy. Eur. J. Immunol. 2019, 49, 1140–1146. [Google Scholar] [CrossRef]
- Duffy, A.G.; Ulahannan, S.V.; Makorova-Rusher, O.; Rahma, O.; Wedemeyer, H.; Pratt, D.; Davis, J.L.; Hughes, M.S.; Heller, T.; ElGindi, M.; et al. Tremelimumab in combination with ablation in patients with advanced hepatocellular carcinoma. J. Hepatol. 2017, 66, 545–551. [Google Scholar] [CrossRef]
- El-Khoueiry, A.B.; Sangro, B.; Yau, T.; Crocenzi, T.S.; Kudo, M.; Hsu, C.; Kim, T.Y.; Choo, S.P.; Trojan, J.; Welling, T.H.R.; et al. Nivolumab in patients with advanced hepatocellular carcinoma (CheckMate 040): An open-label, non-comparative, phase 1/2 dose escalation and expansion trial. Lancet 2017, 389, 2492–2502. [Google Scholar] [CrossRef]
- Sun, C.; Mezzadra, R.; Schumacher, T.N. Regulation and Function of the PD-L1 Checkpoint. Immunity 2018, 48, 434–452. [Google Scholar] [CrossRef]
- Li, C.W.; Lim, S.O.; Chung, E.M.; Kim, Y.S.; Park, A.H.; Yao, J.; Cha, J.H.; Xia, W.; Chan, L.C.; Kim, T.; et al. Eradication of Triple-Negative Breast Cancer Cells by Targeting Glycosylated PD-L1. Cancer Cell 2018, 33, 187–201.e110. [Google Scholar] [CrossRef]
- Wherry, E.J.; Kurachi, M. Molecular and cellular insights into T cell exhaustion. Nat. Rev. Immunol. 2015, 15, 486–499. [Google Scholar] [CrossRef]








| Activity of Inflammation (G) | Degree of Fibrosis (S) | |||
|---|---|---|---|---|
| Grade | Portal/Periportal Activity | Lobular Activity | Stage | Fibrosis |
| 0 | None or minimal | None | 0 | None |
| 1 | Portal inflammation | Inflammation but no necrosis | 1 | Enlarged, fibrotic portal tracts |
| 2 | Mild, piecemeal necrosis | Focal necrosis, acidophilic bodies | 2 | Periportal or portal–portal septa, but intact architecture |
| 3 | Moderate, piecemeal necrosis | Severe focal cell damage | 3 | Fibrosis with structural distortion, but no obvious cirrhosis |
| 4 | Severe, piecemeal necrosis | Damage includes bridging necrosis | 4 | Probable or earlier cirrhosis |
| Specificity | Antibody Clone | Metal lable | Source |
|---|---|---|---|
| CD19 | HIB19 | 142Nd | Fluidigm |
| CD20 | 2H7 | 161Dy | Biolegend |
| CD3 | UCHT1 | 154Sm | Fluidigm |
| CD4 | SK3 | 174Yb | Fluidigm |
| CD8a | RPA-T8 | 144Nd | Biolegend |
| CD11c | 3.9 | 146Nd | Fluidigm |
| CD14 | RMO52 | 148Nd | Fluidigm |
| CD25/IL-2R | 2A3 | 149Sm | Fluidigm |
| CD27 | LG.3A10 | 150Nd | Fluidigm |
| CD38 | HIT2 | 143Nd | Biolegend |
| CD45 | HI30 | 89Y | Fluidigm |
| CD45RA | HI100 | 170Er | Fluidigm |
| CD45RO | UCHL1 | 151Eu | Biolegend |
| CD66b | 80H3 | 162Dy | Fluidigm |
| CD86 | IT2.2 | 156Gd | Fluidigm |
| CD161 | HP-3G10 | 164Dy | Fluidigm |
| CD163 | GHI/61 | 145Nd | Fluidigm |
| CD196/CCR6 | G034E3 | 176Yb | Fluidigm |
| CD197/CCR7 | G043H7 | 167Er | Fluidigm |
| CD206/MMR | 15-2 | 168Er | Fluidigm |
| CD326/EpCAM | 9C4 | 141Pr | Fluidigm |
| HLA-DR | L243 | 173Yb | Fluidigm |
| CD274/PD-L1 | 29E.2A3 | 175Lu | Fluidigm |
| CD279/PD-1 | EH12.2H7 | 155Gd | Fluidigm |
| CD223/LAG-3 | 11C3C65 | 165Ho | Fluidigm |
| TIM-3 | F38-2E2 | 153Eu | Fluidigm |
| Foxp3 | 259D/C7 | 159Tb | Fluidigm |
| Granzyme B | GB11 | 171Yb | Fluidigm |
| IL-6 | MQ2-13A5 | 147Sm | Fluidigm |
| IL-10 | JES3-9D7 | 166Er | Fluidigm |
| IFN-γ | B27 | 158Gd | Fluidigm |
| TNF-a | Mab11 | 152Sm | Fluidigm |
| IL-17A | BL168 | 169Tm | Fluidigm |
| Ki-67 | B56 | 172Yb | Fluidigm |
| TGF-β | TW4-6H10 | 163Dy | Fluidigm |
| Variable | Before Propensity Score Matching | After Propensity Score Matching | ||||
|---|---|---|---|---|---|---|
| Mild, n = 189 (%) | Moderate-to-Severe, n = 104 (%) | p | Mild, n = 67 (%) | Moderate-to-Severe, n = 67 (%) | p | |
| Sex | ||||||
| Male | 159 (84.1) | 93 (89.4) | 0.291 | 62 (92.5) | 60 (89.6) | 0.545 |
| Female | 30 (15.9) | 11 (10.6) | 5 (7.5) | 7 (10.4) | ||
| Age | ||||||
| <60 yr | 158 (83.6) | 81 (77.9) | 0.270 | 57 (85.1) | 53 (79.1) | 0.367 |
| ≥60 yr | 31 (16.4) | 23 (22.1) | 10 (14.9) | 14 (20.9) | ||
| Tumor size | ||||||
| ≤5 cm | 60 (31.7) | 46 (44.2) | 0.042 * | 19 (28.4) | 18 (26.9) | 0.847 |
| >5 cm | 129 (68.3) | 58 (55.3) | 48 (71.6) | 49 (73.1) | ||
| Number of tumors | ||||||
| <2 | 150 (79.4) | 79 (76.0) | 0.555 | 53 (79.1) | 54 (80.6) | 0.829 |
| ≥2 | 39 (20.6) | 25 (24.0) | 14 (20.9) | 13 (19.4) | ||
| Tumor capsule | ||||||
| Complete | 140 (74.1) | 79 (76.0) | 0.780 | 50 (74.6) | 51 (76.1) | 0.841 |
| Incomplete | 49 (25.9) | 25 (24.0) | 17 (25.4) | 16 (23.9) | ||
| MVI | ||||||
| Negative | 105 (55.6) | 53 (51.0) | 0.465 | 40 (59.7) | 36 (53.7) | 0.486 |
| Positive | 84 (44.4) | 51 (49.0) | 27 (40.3) | 31 (46.3) | ||
| BCLC stage | ||||||
| A–B | 142 (75.1) | 71 (68.3) | 0.220 | 44 (65.7) | 42 (63.7) | 0.719 |
| C | 47 (24.9) | 33 (31.7) | 23 (34.3) | 25 (37.3) | ||
| Edmondson grade | ||||||
| I–II | 103 (54.5) | 39 (37.5) | 0.007 * | 26 (38.9) | 28 (41.8) | 0.725 |
| III–IV | 86 (45.5) | 65 (63.5) | 41 (61.2) | 39 (58.2) | ||
| Serum albumin | ||||||
| <35 g/L | 17 (9.0) | 15 (14.4) | 0.173 | 6 (9.9) | 9 (13.4) | 0.411 |
| ≥35 g/L | 172 (91.0) | 89 (85.6) | 61 (91.0) | 58 (86.6) | ||
| ALT | ||||||
| ≤40 U/L | 114 (60.3) | 56 (53.8) | 0.323 | 40 (59.7) | 38 (56.7) | 0.726 |
| >40 U/L | 75 (39.7) | 48 (46.2) | 27 (40.3) | 29 (43.3) | ||
| AST | ||||||
| ≤40 U/L | 104 (55.0) | 45 (43.3) | 0.067 | 29 (43.3) | 29 (43.3) | 1.000 |
| >40 U/L | 85 (45.0) | 59 (56.7) | 38 (56.7) | 38 (56.7) | ||
| TBil | ||||||
| ≤17.1 μmol/mL | 161 (85.2) | 89 (85.6) | 1.000 | 57 (85.1) | 56 (83.6) | 0.812 |
| >17.1 μmol/mL | 28 (14.8) | 15 (14.4) | 10 (14.9) | 11 (16.4) | ||
| AFP | ||||||
| <400 ng/mL | 92 (48.7) | 56 (53.8) | 0.464 | 27 (40.3) | 38 (56.7) | 0.057 |
| ≥400 ng/mL | 97 (51.3) | 48 (46.2) | 40 (59.7) | 29 (43.3) | ||
| PV thrombosis | ||||||
| Absence | 153 (81.0) | 80 (76.9) | 0.451 | 49 (73.1) | 46 (68.7) | 0.568 |
| Presence | 36 (19.0) | 24 (23.1) | 18 (26.9) | 21 (31.3) | ||
| Satellite nodule | ||||||
| Absence | 169 (89.4) | 87 (83.7) | 0.198 | 59 (88.1) | 52 (77.6) | 0.109 |
| Presence | 20 (10.6) | 17 (16.3) | 8 (11.9) | 15 (22.4) | ||
| Variable | Overall Survival | Recurrence-Free Survival | ||||||
|---|---|---|---|---|---|---|---|---|
|
Univariate HR (95% CI) | p | Multivariate HR (95% CI) | p |
Univariate HR (95% CI) | p |
Multivariate HR (95% CI) | p | |
| Sex (male) | 1.661 (0.799–3.454) | 0.174 | 1.595 (0.978–2.609) | 0.061 | ||||
| Age (≥60 yr) | 0.848 (0.473–1.521) | 0.581 | 1.117 (0.762–1.637) | 0.570 | ||||
| Inflammation and fibrosis (Scheuer group) | 1.684 (1.047–2.598) | 0.031 * | 1.543 (0.971–2.451) | 0.066 | 1.530 (1.114–2.100) | 0.009 * | 1.439 (1.028–2.015) | 0.034 * |
| Tumor size (>5 cm) | 2.121 (1.265–3.558) | 0.004 * | 1.461 (0.833–2.562) | 0.186 | 1.862 (1.325–2.616) | <0.001 * | 1.403 (0.962–2.048) | 0.079 |
| Number of tumors (multiple) | 1.703 (1.045–2.775) | 0.033 * | 1.401 (0.833–2.562) | 0.186 | 1.942 (1.380–2.734) | <0.001 * | 1.547 (1.068–2.242) | 0.021 * |
| Tumor capsule (incomplete) | 1.389 (0.858–2.251) | 0.182 | 1.495 (1.067–2.095) | 0.019 * | 1.265 (0.875–1.830) | 0.212 | ||
| MVI (positive) | 2.339 (1.475–3.707) | <0.001 * | 1.606 (0.992–2.600) | 0.054 | 1.966 (1.437–2.688) | <0.001 * | 1.386 (0.987–1.947) | 0.060 |
| BCLC stage C | 3.393 (2.166–5.314) | <0.001 * | 1.560 (0.684–3.560) | 0.291 | 2.399 (1.738–3.312) | <0.001 * | 2.255 (1.310–3.881) | 0.003 * |
| Edmondson grade (III–IV) | 1.988 (1.274–3.102) | 0.002 * | 2.044 (1.270–3.291) | 0.003 * | 1.635 (1.204–2.220) | 0.002 * | 1.460 (1.050–2.031) | 0.024 * |
| Serum albumin (≥35 g/L) | 0.713 (0.366–1.390) | 0.321 | 0.823 (0.515–1.315) | 0.415 | ||||
| ALT (>40 U/L) | 0.991 (0.629–1.561) | 0.969 | 1.031 (0.754–1.411) | 0.848 | ||||
| AST (>40 U/L) | 1.502 (0.963–2.344) | 0.073 | 1.606 (1.177–2.191) | 0.003 * | 1.369 (0.980–1.912) | 0.066 | ||
| TBil (>17.1 μmol/mL) | 0.757 (0.733–1.517) | 0.432 | 0.859(0.543–1.360) | 0.517 | ||||
| AFP (≥400 ng/mL) | 1.453 (0.928–2.277) | 0.103 | 1.515 (1.111–2.068) | 0.009 * | 1.155 (0.832–1.603) | 0.391 | ||
| PV thrombosis (presence) | 3.404 (2.156–5.373) | <0.001 * | 1.980 (0.858–4.569) | 0.110 | 1.855 (1.303–2.640) | 0.001 * | 0.644 (0.364–1.136) | 0.129 |
| Satellite nodule (presence) | 2.356 (1.374–4.041) | 0.002 * | 1.505 (0.840–2.698) | 0.169 | 2.413 (1.616–3.604) | <0.001 * | 1.706 (1.091–2.668) | 0.019 * |
| Variable | Overall Survival | Recurrence-Free Survival | ||||||
|---|---|---|---|---|---|---|---|---|
|
Univariate HR (95% CI) | p |
Multivariate HR (95% CI) | p |
Univariate HR (95% CI) | p |
Multivariate HR (95% CI) | p | |
| Sex (male) | 1.877 (0.569–3.759) | 0.301 | 1.577 (0.680–3.655) | 0.288 | ||||
| Age (≥60 yr) | 1.270 (0.624–2.584) | 0.509 | 1.433 (0.836–2.457) | 0.191 | ||||
| Inflammation and fibrosis (>7) | 1.907 (1.029–3.534) | 0.040 * | 2.091 (1.118–3.911) | 0.021 * | 1.576 (1.005–2.472) | 0.048 * | 1.632 (1.051–2.624) | 0.043 * |
| Tumor size (>5 cm) | 2.091 (1.000–4.374) | 0.050 * | 1.104 (0.496–2.457) | 0.809 | 1.737 (1.024–2.944) | 0.040 * | 0.936 (0.502–1.744) | 0.834 |
| Number of tumors (multiple) | 1.500 (0.756–2.978) | 0.247 | 1.925 (1.171–3.164) | 0.001 * | 1.568 (0.890–2.764) | 0.119 | ||
| Tumor capsule (incomplete) | 1.360 (0.709–2.608) | 0.355 | 1.180 (0.709–1.964) | 0.525 | ||||
| MVI (positive) | 2.551 (1.385–4.699) | 0.003 | 1.861 (0.989–3.502) | 0.054 | 1.736 (1.110–2.714) | 0.016 * | 1.105 (0.681–1.795) | 0.685 |
| BCLC stage C | 3.780 (2.041–7.001) | <0.001 * | 2.144 (0.703–6.534) | 0.180 | 2.025 (1.290–3.177) | 0.002 * | 2.428 (1.083–5.444) | 0.031 * |
| Edmondson grade (III–IV) | 1.920 (1.002–3.680) | 0.049 * | 2.315 (1.184–4.525) | 0.014 * | 1.560 (0.978–2.487) | 0.062 | 1.517 (0.938–2.453) | 0.089 |
| Serum albumin (≥35 g/L) | 0.654 (0.276–1.551) | 0.335 | 0.912 (0.455–1.828) | 0.795 | ||||
| ALT (>40 U/L) | 1.169 (0.643–2.125) | 0.608 | 1.060 (0.676–1.662) | 0.801 | ||||
| AST (>40 U/L) | 1.614 (0.875–2.975) | 0.125 | 1.698 (1.069–2.697) | 0.025 * | 1.657 (0.990–2.774) | 0.055 | ||
| TBil (>17.1 μmol/mL) | 1.088 (0.484–2.445) | 0.839 | 0.876 (0.463–1.659) | 0.685 | ||||
| AFP (≥400 ng/mL) | 1.650 (0.895–3.044) | 0.109 | 1.468 (0.937–2.299) | 0.094 | ||||
| PV thrombosis (presence) | 3.393 (1.861–6.186) | <0.001 * | 1.854 (0.636–5.350) | 0.259 | 1.691 (1.058–2.701) | 0.028 * | 0.729 (0.324–1.643) | 0.446 |
| Satellite nodule (presence) | 1.734 (0.853–3.523) | 0.128 | 2.244 (1.329–3.791) | 0.003 * | 1.785 (0.966–3.299) | 0.064 | ||
Disclaimer/Publisher’s Note: The statements, opinions and data contained in all publications are solely those of the individual author(s) and contributor(s) and not of MDPI and/or the editor(s). MDPI and/or the editor(s) disclaim responsibility for any injury to people or property resulting from any ideas, methods, instructions or products referred to in the content. |
© 2022 by the authors. Licensee MDPI, Basel, Switzerland. This article is an open access article distributed under the terms and conditions of the Creative Commons Attribution (CC BY) license (https://creativecommons.org/licenses/by/4.0/).
Share and Cite
Li, Y.; Zhao, J.-F.; Zhang, J.; Zhan, G.-H.; Li, Y.-K.; Huang, J.-T.; Huang, X.; Xiang, B.-D. Inflammation and Fibrosis in Patients with Non-Cirrhotic Hepatitis B Virus-Associated Hepatocellular Carcinoma: Impact on Prognosis after Hepatectomy and Mechanisms Involved. Curr. Oncol. 2023, 30, 196-218. https://doi.org/10.3390/curroncol30010016
Li Y, Zhao J-F, Zhang J, Zhan G-H, Li Y-K, Huang J-T, Huang X, Xiang B-D. Inflammation and Fibrosis in Patients with Non-Cirrhotic Hepatitis B Virus-Associated Hepatocellular Carcinoma: Impact on Prognosis after Hepatectomy and Mechanisms Involved. Current Oncology. 2023; 30(1):196-218. https://doi.org/10.3390/curroncol30010016
Chicago/Turabian StyleLi, Yan, Jing-Fei Zhao, Jie Zhang, Guo-Hua Zhan, Yuan-Kuan Li, Jun-Tao Huang, Xi Huang, and Bang-De Xiang. 2023. "Inflammation and Fibrosis in Patients with Non-Cirrhotic Hepatitis B Virus-Associated Hepatocellular Carcinoma: Impact on Prognosis after Hepatectomy and Mechanisms Involved" Current Oncology 30, no. 1: 196-218. https://doi.org/10.3390/curroncol30010016
APA StyleLi, Y., Zhao, J.-F., Zhang, J., Zhan, G.-H., Li, Y.-K., Huang, J.-T., Huang, X., & Xiang, B.-D. (2023). Inflammation and Fibrosis in Patients with Non-Cirrhotic Hepatitis B Virus-Associated Hepatocellular Carcinoma: Impact on Prognosis after Hepatectomy and Mechanisms Involved. Current Oncology, 30(1), 196-218. https://doi.org/10.3390/curroncol30010016
