Multi-Scenario Simulation of Land Use and Landscape Ecological Risk Response Based on Planning Control
Abstract
1. Introduction
2. Study Area and Materials
2.1. Study Area
2.2. Materials
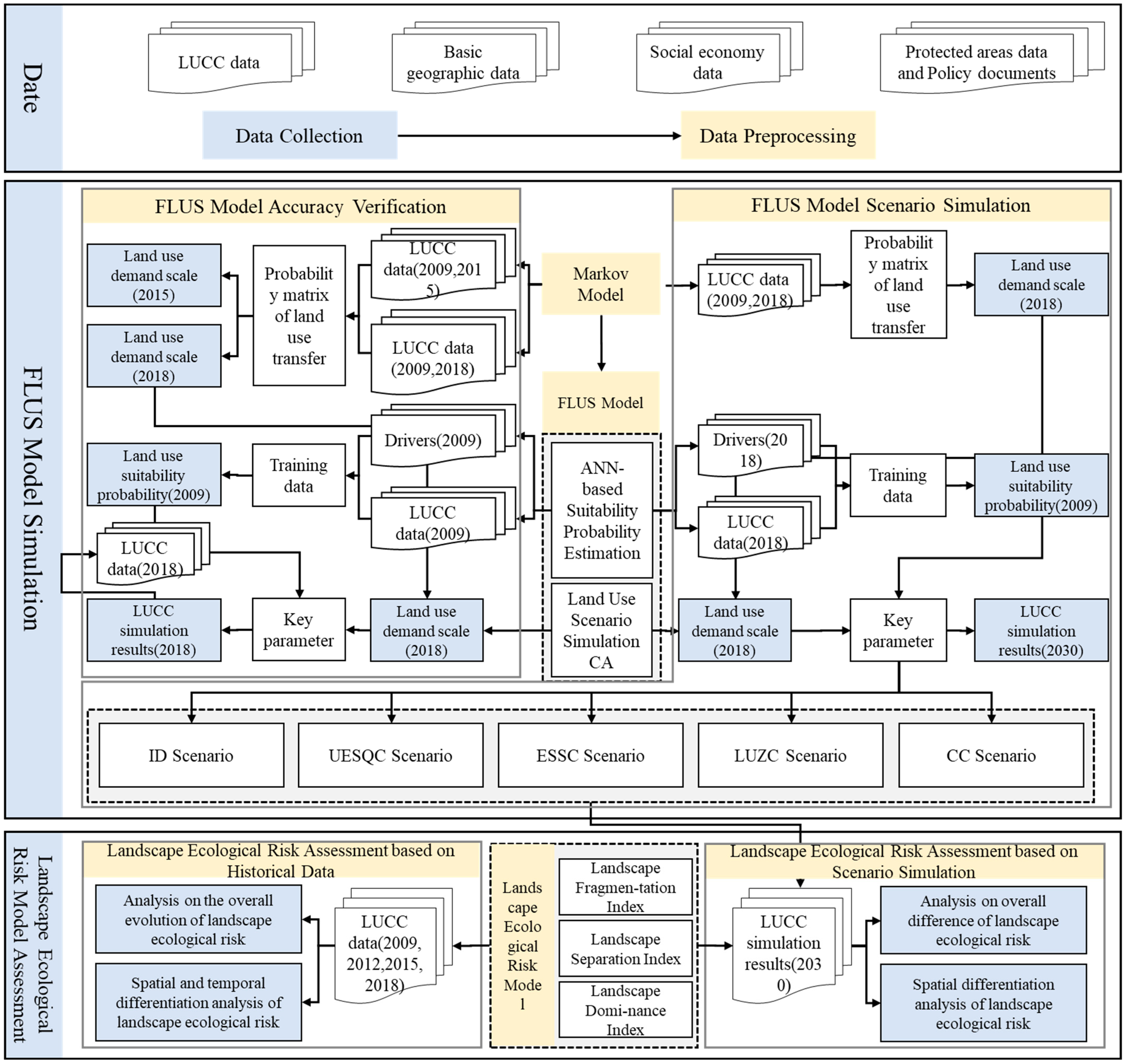
3. Methods
3.1. Markov Model
3.2. The FLUS Model
- 1
- Calculating the suitability probability of land use types according to the basic land use data and driving factor data set of Changde in 2009. After verifying that the root mean square error (RMSE) of suitability probability meets the accuracy requirements, we input the 2018 land use data and driving factor data on GeoSOS-FLUS software to calculate the 2018 land use suitability probability, providing a basis for the simulation of the FLUS model in 2030.
- 2
- Simulating and predicting land use in the study area in 2030 using the CA adaptive inertial mechanism. Designing various parameters of the FLUS model, such as restricted conversion area, domain factor, and inertial coefficient, and input the Markov model cost transfer matrix obtained from 2009 and 2018 land use data into the model. In the iterative simulation process, the overall conversion probability of each cell is evaluated, and finally, the land use simulation in the study area is realized.
3.2.1. ANN-Based Suitability Probability Estimation
3.2.2. Land Use Scenario Simulation Based on Self-Adaptive Inertia and Competition Mechanism CA
- 1
- Weight of neighborhood: Weight of neighborhood refers to the spatial interaction factor between different cells. In this study, the weight of a neighborhood can be characterized as the expansion ability of a certain land use type. It is calculated as follows:
- 2
- Inertia coefficient: The inertia coefficient is to improve the continuity of the land use type in the cell by changing its inertia coefficient, so as to change the development trend of land use. It is calculated as follows:
- 3
- Comprehensive probability: Comprehensive probability is defined as the functional relationship between adaptive probability, the neighborhood factor, and the inertia coefficient. It is calculated as follows:
3.3. Model Validation
3.4. Landscape Ecological Risk Model
4. Results
4.1. Analysis of Land Use Evolution and Analog Verification
4.1.1. Analysis of Land Use Evolution
4.1.2. Analog Verification of Land Use Evolution
4.2. Multi-Scenario Simulation and Analysis of Land Use Change Based on Planning Control
4.2.1. Multi-Scenario Settings Based on Planning Control
- 1
- Inertia Development Scenario
- 2
- Urban Expansion Size Quantity Control Scenario
- 3
- Ecological Space Structure Control Scenario
- 4
- Land Use Zoning Control Scenario
- 5
- Comprehensive Control Scenario
4.2.2. Analysis of Land Use Simulation Results under Different Scenarios
4.3. Assessment and Analysis of Landscape Ecological Risk
4.3.1. Unit Division of Landscape Ecological Risk
4.3.2. Landscape Ecological Risk Assessment Based on Land Use Evolution
- 1
- Analysis of the Overall Evolution of Landscape Ecological Risk
- 2
- Grid-based Analysis of Spatial and Temporal Differentiation of Landscape Ecological Risk
4.3.3. Landscape Ecological Risk Assessment Based on Scenario Simulation Results
- 1
- Analysis on the Overall Evolution of Landscape Ecological Risk
- 2
- Grid-based Analysis of Spatial and Temporal Differentiation of Landscape Ecological Risk
5. Discussion
5.1. Multi-Scenario Simulation of Land Use and Landscape Ecological Risk Response Based on Planning Control
5.2. Key Points
- 1
- Multi-scenario simulation and comparison based on planning control is adopted to make up for the inadequacy of the traditional model in the multi-scenario setting and the insufficient docking of territorial space control methods.
- 2
- In the constraint scenario, the impact of ecological spatial structure control on land use under the background of ecological civilization is considered, so as to more objectively and reasonably predict the future land use scale under the new territorial spatial planning control system.
- 3
- In the ecological space structure control, the width of the buffer range of the ecological corridor was delimited in combination with the state’s layout of the construction of nature reserves and major projects for the protection of wild animals and plants. It is of great significance for coordinating the relationship between resource environmental protection and urban development and construction.
5.3. Limitations and Future Prospects
- 1
- The systematic quantitative research on landscape ecological risk assessment cannot be carried out comprehensively considering all factors due to the diversity, complexity, and nonlinearity of ecosystem dynamics [46,47]. With the deepening of the understanding of the regional ecosystem in the future, a more scientific evaluation model would be constructed to evaluate the landscape ecological risk more systematically and comprehensively.
- 2
- Some parameters were mainly subjectively set under the guidance of experience in the parameter setting process of scenario simulation. On the one hand, the subjective judgment of the changes of driving factors in the land use system was not scientific and rigorous enough. On the other hand, the inertia of land use development was ignored. Therefore, there was a certain subjectivity in the land use scenario simulation.
- 3
- The territorial spatial planning control at the municipal level focuses on the control of upper-level constraints and the control of the overall pattern and makes strategic and systematic arrangements for space protection and development. It is recommended to build a planning control transmission system of “quantity + structure + zoning” in the future. Quantity control and transmission reflect the rigid constraints of territorial space and should be further continued and optimized. Structural control and transmission should realize the overall planning of the control of core space elements, and the municipal level should strengthen overall planning and coordinate contradictions. Zoning control and transmission should reflect spatially differentiated control (Figure 9).
6. Conclusions
Author Contributions
Funding
Institutional Review Board Statement
Informed Consent Statement
Data Availability Statement
Acknowledgments
Conflicts of Interest
References
- Foley, J.A.; DeFries, R.; Asner, G.P.; Barford, C.; Bonan, G.; Carpenter, S.R.; Chapin, F.S.; Coe, M.T.; Daily, G.C.; Gibbs, H.K.; et al. Global consequences of land use. Science 2005, 309, 570–574. [Google Scholar] [CrossRef]
- Folke, C.; Hahn, T.; Olsson, P.; Norberg, J. Adaptive governance of social-ecological systems. Annu. Rev. Environ. Resour. 2005, 30, 441–473. [Google Scholar] [CrossRef]
- Meyfroid, P.; Chowdhury, R.R.; de Bremond, A.; Ellis, E.C.; Erb, K.H.; Filatova, T.; Garrett, R.D.; Grove, J.M.; Heinimann, A.; Kuemmerle, T.; et al. Middle-range theories of land system change. Glob. Environ. Chang.-Hum. Policy Dimens. 2018, 53, 52–67. [Google Scholar] [CrossRef]
- Xu, X.; Xie, Y.J.; Qi, K.; Luo, Z.K.; Wang, X.R. Detecting the response of bird communities and biodiversity to habitat loss and fragmentation due to urbanization. Sci. Total Environ. 2018, 624, 1561–1576. [Google Scholar] [CrossRef]
- Güneralp, B.; Seto, K. Futures of global urban expansion: Uncertainties and implications for biodiversity conservation. Environ. Res. Lett. 2013, 8, 014025. [Google Scholar] [CrossRef]
- Grimm, N.B.; Faeth, S.H.; Golubiewski, N.E.; Redman, C.L.; Wu, J.G.; Bai, X.M.; Briggs, J.M. Global change and the ecology of cities. Science 2008, 319, 756–760. [Google Scholar] [CrossRef]
- Steffen, W.; Richardson, K.; Rockstrom, J.; Cornell, S.E.; Fetzer, I.; Bennett, E.M.; Biggs, R.; Carpenter, S.R.; de Vries, W.; de Wit, C.A.; et al. Planetary boundaries: Guiding human development on a changing planet. Science 2015, 347, 1259855. [Google Scholar] [CrossRef]
- Newbold, T.; Hudson, L.N.; Arnell, A.P.; Contu, S.; De Palma, A.; Ferrier, S.; Hill, S.L.L.; Hoskins, A.J.; Lysenko, I.; Phillips, H.R.P.; et al. Has land use pushed terrestrial biodiversity beyond the planetary boundary? A global assessment. Science 2016, 353, 288–291. [Google Scholar]
- Zhang, L.Q.; Peng, J.; Liu, Y.X.; Wu, J.S. Coupling ecosystem services supply and human ecological demand to identify landscape ecological security pattern: A case study in Beijing-Tianjin-Hebei region, China. Urban Ecosyst. 2017, 20, 701–714. [Google Scholar] [CrossRef]
- Jiang, P.H.; Cheng, Q.W.; Gong, Y.; Wang, L.Y.; Zhang, Y.Q.; Cheng, L.; Li, M.C.; Lu, J.C.; Duan, Y.W.; Huang, Q.H.; et al. Using Urban Development Boundaries to Constrain Uncontrolled Urban Sprawl in China. Ann. Am. Assoc. Geogr. 2016, 106, 1321–1343. [Google Scholar] [CrossRef]
- Shade, C.; Kremer, P. Predicting Land Use Changes in Philadelphia Following Green Infrastructure Policies. Land 2019, 8, 28. [Google Scholar] [CrossRef]
- Burkhard, B.; Kroll, F.; Nedkov, S.; Muller, F. Mapping ecosystem service supply, demand and budgets. Ecol. Indic. 2012, 21, 17–29. [Google Scholar] [CrossRef]
- Liu, J.Y.; Deng, X.Z. Progress of the research methodologies on the temporal and spatial process of LUCC. Chin. Sci. Bull. 2010, 55, 1354–1362. [Google Scholar] [CrossRef]
- Deng, X.Z.; Li, Z.H. A review on historical trajectories and spatially explicit scenarios of land-use and land-cover changes in China. J. Land Use Sci. 2016, 11, 709–724. [Google Scholar] [CrossRef]
- Zheng, B.; Chen, Y.; Hu, Y. Analysis of land cover and SUHII pattern using local climate zone framework—A case study of Chang-Zhu-Tan main urban area. Urban Clim. 2022, 43, 101153. [Google Scholar] [CrossRef]
- Sun, D.Z.; Liang, Y.J.; Peng, S.Z. Scenario simulation of water retention services under land use/cover and climate changes: A case study of the Loess Plateau, China. J. Arid Land 2022, 14, 390–410. [Google Scholar] [CrossRef]
- Wang, H.B.; Wang, W.J.; Wang, L.; Ma, S.; Liu, Z.H.; Zhang, W.G.; Zou, Y.C.; Jiang, M. Impacts of Future Climate and Land Use/Cover Changes on Water-Related Ecosystem Services in Changbai Mountains, Northeast China. Front. Ecol. Evol. 2022, 10, 854497. [Google Scholar] [CrossRef]
- Martínez-Retureta, R.; Aguayo, M.; Abreu, N.J.; Urrutia, R.; Echeverría, C.; Lagos, O.; Rodríguez-López, L.; Duran-Llacer, I.; Barra, R.O. Influence of Climate and Land Cover/Use Change on Water Balance: An Approach to Individual and Combined Effects. Water 2022, 14, 2304. [Google Scholar] [CrossRef]
- Hua, W.J.; Chen, H.S. Recognition of climatic effects of land use/land cover change under global warming. Chin. Sci. Bull. 2013, 58, 3852–3858. [Google Scholar] [CrossRef]
- Castro-Lopez, D.; Rodriguez-Lozano, P.; Arias-Real, R.; Guerra-Cobian, V.; Prat, N. The Influence of Riparian Corridor Land Use on the Pesqueria River’s Macroinvertebrate Community (NE Mexico). Water 2019, 11, 1930. [Google Scholar] [CrossRef]
- Peng, L.; Dong, B.; Wang, P.; Sheng, S.W.; Sun, L.; Fang, L.; Li, H.R.; Liu, L.P. Research on ecological risk assessment in land use model of Shengjin Lake in Anhui province, China. Environ. Geochem. Health 2019, 41, 2665–2679. [Google Scholar] [CrossRef] [PubMed]
- Yang, Y.; Jianjun, C.; Lan, Y.; Zhou, G.; You, H.; Han, X.; Wang, Y.; Shi, X. Landscape Pattern and Ecological Risk Assessment in Guangxi Based on Land Use Change. Int. J. Environ. Res. Public Health 2022, 19, 1595. [Google Scholar] [CrossRef] [PubMed]
- Zeng, C.; He, J.; He, Q.; Mao, Y.; Yu, B. Assessment of Land Use Pattern and Landscape Ecological Risk in the Chengdu-Chongqing Economic Circle, Southwestern China. Land 2022, 11, 659. [Google Scholar] [CrossRef]
- Farahbakhsh, I.; Bauch, C.T.; Anand, M. Modelling coupled human-environment complexity for the future of the biosphere: Strengths, gaps and promising directions. Philos. Trans. R. Soc. B-Biol. Sci. 2022, 377, 20210382. [Google Scholar] [CrossRef]
- Al-Hameedi, W.M.M.; Chen, J.; Faichia, C.; Nath, B.; Al-Shaibah, B.; Al-Aizari, A. Geospatial Analysis of Land Use/Cover Change and Land Surface Temperature for Landscape Risk Pattern Change Evaluation of Baghdad City, Iraq, Using CA-Markov and ANN Models. Sustainability 2022, 14, 8568. [Google Scholar] [CrossRef]
- Liu, L.; Wu, J. Scenario analysis in urban ecosystem services research: Progress, prospects, and implications for urban planning and management. Landsc. Urban Plan. 2022, 224, 104433. [Google Scholar] [CrossRef]
- Angel, S.; Parent, J.; Civco, D.L.; Blei, A.; Potere, D. The dimensions of global urban expansion: Estimates and projections for all countries, 2000–2050. Prog. Plan. 2011, 75, 53–107. [Google Scholar] [CrossRef]
- Morshed, M.M.; Chakraborty, T.; Mazumder, T. Measuring Dhaka’s Urban Transformation Using Nighttime Light Data. J. Geovisualization Spat. Anal. 2022, 6, 25. [Google Scholar] [CrossRef]
- Sharma, M.; Kumar, S. Analysing the spatial patterns and trends of urban growth in Rohtak city, India. Sustain. Environ. 2022, 10, 1–10. [Google Scholar] [CrossRef]
- Mas, J.F.; Kolb, M.; Paegelow, M.; Olmedo, M.T.C.; Houet, T. Inductive pattern-based land use/cover change models: A comparison of four software packages. Environ. Model. Softw. 2014, 51, 94–111. [Google Scholar] [CrossRef]
- Xiang, H.; Ma, Y.; Zhang, R.; Chen, H.; Yang, Q. Spatio-Temporal Evolution and Future Simulation of Agricultural Land Use in Xiangxi, Central China. Land 2022, 11, 587. [Google Scholar] [CrossRef]
- Buya, S.; Tongkumchum, P.; Owusu, B.E. Modelling of land-use change in Thailand using binary logistic regression and multinomial logistic regression. Arab. J. Geosci. 2020, 13, 437. [Google Scholar] [CrossRef]
- Dang, A.N.; Kawasaki, A. Integrating biophysical and socio-economic factors for land-use and land-cover change projection in agricultural economic regions. Ecol. Model. 2017, 344, 29–37. [Google Scholar] [CrossRef]
- Liu, X.P.; Liang, X.; Li, X.; Xu, X.C.; Ou, J.P.; Chen, Y.M.; Li, S.Y.; Wang, S.J.; Pei, F.S. A future land use simulation model (FLUS) for simulating multiple land use scenarios by coupling human and natural effects. Landsc. Urban Plan. 2017, 168, 94–116. [Google Scholar] [CrossRef]
- Majnouni-Toutakhane, A. Modeling the Land Use Change Process on the South Coast of the Caspian Sea Using Logistic Regression and Artificial Neural Network. J. Environ. Account. Manag. 2020, 8, 111–123. [Google Scholar] [CrossRef]
- Das, S.; Sarkar, R. Predicting the land use and land cover change using Markov model: A catchment level analysis of the Bhagirathi-Hugli River. Spat. Inf. Res. 2019, 27, 439–452. [Google Scholar] [CrossRef]
- Ke, X.L.; Zheng, W.W.; Zhou, T.; Liu, X.P. A CA-based land system change model: Landscape. Int. J. Geogr. Inf. Sci. 2017, 31, 1798–1817. [Google Scholar] [CrossRef]
- Groeneveld, J.; Muller, B.; Buchmann, C.M.; Dressler, G.; Guo, C.; Hase, N.; Hoffmann, F.; John, F.; Klassert, C.; Lauf, T.; et al. Theoretical foundations of human decision-making in agent-based land use models—A review. Environ. Model. Softw. 2017, 87, 39–48. [Google Scholar] [CrossRef]
- Dang, N.; Kawasaki, A. A Review of Methodological Integration in Land-Use Change Models. Int. J. Agric. Environ. Inf. Syst. 2016, 7, 1–25. [Google Scholar] [CrossRef]
- Muller, M.R.; Middleton, J. A Markov model of land-use change dynamics in the Niagara Region, Ontario, Canada. Landsc. Ecol. 1994, 9, 151–157. [Google Scholar]
- Guan, D.; Gao, W.; Watari, K.; Fukahori, H. Land use change of Kitakyushu based on landscape ecology and Markov model. J. Geogr. Sci. 2008, 18, 455–468. [Google Scholar] [CrossRef]
- Basse, R.M.; Omrani, H.; Charif, O.; Gerber, P.; Bodis, K. Land use changes modelling using advanced methods: Cellular automata and artificial neural networks. The spatial and explicit representation of land cover dynamics at the cross-border region scale. Appl. Geogr. 2014, 53, 160–171. [Google Scholar] [CrossRef]
- Diakoulaki, D.; Mavrotas, G.; Papayannakis, L. Determining objective weights in multiple criteria problems: The critic method. Comput. Oper. Res. 1995, 22, 763–770. [Google Scholar] [CrossRef]
- Cui, L.; Zhao, Y.; Liu, J.; Han, L.; Ao, Y.; Yin, S. Landscape ecological risk assessment in Qinling Mountain. Geol. J. 2018, 53, 342–351. [Google Scholar] [CrossRef]
- Xu, Q.; Guo, P.; Jin, M.; Qi, J. Multi-scenario landscape ecological risk assessment based on Markov–FLUS composite model. Geomat. Nat. Hazards Risk 2021, 12, 1448–1465. [Google Scholar] [CrossRef]
- Han, N.; Yu, M.; Jia, P. Multi-Scenario Landscape Ecological Risk Simulation for Sustainable Development Goals: A Case Study on the Central Mountainous Area of Hainan Island. Int. J. Environ. Res. Public Health 2022, 19, 4030. [Google Scholar] [CrossRef]
- Luo, F.; Liu, Y.; Peng, J.; Wu, J. Assessing urban landscape ecological risk through an adaptive cycle framework. Landsc. Urban Plan. 2018, 180, 125–134. [Google Scholar] [CrossRef]









| Model Type | Model | Analysis Unit | Advantage | Disadvantage | Data Demand |
|---|---|---|---|---|---|
| Non-Spatial Simulation Models | Grey-Forecasting Model [31] | Applicable to different scales, with administrative districts as analysis units | The output results are numerical results that facilitate the characterization of mathematical models. | Large amounts of data are needed; it is very sensitive to space-time dependence and heterogeneity; while applicable to investigating processes involved in land-use change, the ability of sample projections is limited. | Large amounts of data are required. |
| Logistic Regression Model [32] | The resulting probability parameter favors the assignment of variations according to any scenario. | ||||
| System Dynamics Model [33,34] | Applicable to cities and large areas | It can describe the dynamic mechanism and feedback of complex nonlinear land use systems; it can reduce dependence on data; and it is easy to operate. | It is a lack of simulation of the characteristics of land-use spatial patterns. | Data requirements are small, requiring only land use type-related data and corresponding socio-economic data. | |
| Artificial Neural Network Model [35] | It has less data dependency; it is easy to operate. | The training model data is demanding, time-consuming, and tedious; there are many unstable factors; and there is no clear conversion rule in the simulation process. | |||
| Markov Model [36] | The model is relatively simple and flexible; it is able to describe a complex and lengthy land use conversion process regarding simple transition probabilities. | It is a non-spatial simulation; spatial impacts on individual land use types are not taken into account; the effect of adjacent cells is not taken into account. | Data requirements are usually time data sets of continuous time dimension. | ||
| Spatial Simulation Models | Cellular Automaton Model [37] | Applicable to different scales, often to model urban growth dynamics | It is one of the simplest LUCC modeling methods; it is directly compatible with raster data and can be implemented in GIS; it has clear conversion rules (relative to ANNs); and it can quickly process data and results. | The model is not estimated using actual data; it is its failure to take into account human decision-making that affects building regional expansion. | It allows for direct processing of land cover data for remote sensing. |
| Multibody Model [38] | Suitable for small scale | It can simulate LUCC from different angles by selecting different objects and describing their behaviors according to requirements. | It is less suitable for large-area multi-category land-use change simulations. | Data requirements are a lot of micro and fine data. |
| Data Type | Data Name | Data Timing | Data Properties | Data Sources | Access Time | Data Usage |
|---|---|---|---|---|---|---|
| Land use | LUCC data | 2009, 2012, 2015, 2018 | Grids/300 m | Climate Change Initiative-Land Cover (CCI-LC) (http://maps.elie.ucl.ac.be/CCI/viewer/download.php) | 30 May 2022 | Used for the extraction of land use type information, simulation model input, and simulation accuracy verification of the FLUS model. |
| Social economy | Population density data | 2009 | Grids/100 m | WorldPop (https://www.worldpop.org/) | 29 May 2022 | Used to calculate the suitability probability as an influence factor. |
| GDP density data | 2009 | Grids/1000 m | Global Risk Data Platform (http://preview.grid.unep) | 31 May 2022 | ||
| Demographic data | 2009–2018 | Statistical data | Chang De City Statistical Yearbook | - | ||
| GDP statistics data | 2009–2018 | Statistical data | Chang De City Statistical Yearbook | - | ||
| Basic geographic data | Traffic data | 2009 | Vector | Open Street Map (https://www.openstreetmap.org/) | 31 May 2022 | Used to calculate the suitability probability as an influence factor. |
| Water data | 2009 | Vector | Calculated from LUCC data | - | ||
| DEM data | 2009 | Grids/30 m | NASA SRTM DEM products (http://reverb.echo.nasa.gov/reverb/) | 31 May 2022 | ||
| Slope data | Calculated from DEM data | - | ||||
| Aspect data | Calculated from DEM data | - | ||||
| Protected areas data | Nature protection area data | 2018 | Vector | World Database of Protected Areas (https://www.protectedplanet.net/) | 31 May 2022 | Used to set the restricted area for FLUS model simulation. |
| Policy documents | Various planning and construction documents of Changde | - | Text | Changde natural resources and Planning Bureau (https://zrzyhghj.changde.gov.cn/) | 31 May 2022 | Used for setting profile parameters. |
| Name | Landscape Index | Calculation Formula | Ecological Meaning |
|---|---|---|---|
| Landscape Fragmentation Index (Ci) | Patch Density (PD) | PD refers to the number of patches per plaque area. It reflects the degree of landscape plaque fragmentation and the shape and size of landscape patches subjected to natural topographic blockade or human construction activity cutting to produce fragmentation of landscape patches. The larger the value (indicating the finer and more fragmented the landscape patch is cut), the higher the degree of landscape fragmentation and the weaker the ability of the characterized landscape to resist risk; where is the landscape type total area and is number of landscape patches. | |
| Inspersion & Juxtapositon Index (IJI) | IJI can characterize the interspersed and mixed nature of landscape patches. The larger the value, the more complex the plaque dispersal, the higher the degree of fragmentation, and the weaker the landscape’s risk resistance ability; where represents the total length of the edge between landscape patch types i and k. | ||
| Landscape Separation Index (Ei) | Splitting Index (SPLIT) | SPLIT characterizes the level of separation between isotype landscape patches The larger the value, the more dispersed and complex the distribution pattern of landscape patches in space, the lower its ecosystem stability, and the weaker the landscape’s risk resistance ability; where is the total landscape area, is the number of landscape types, is the number of landscape patches, and is the area of the th patch of the th landscape type. | |
| Connectivity Index (CONNECT) | CONNECT characterize connectivity between landscape patches. The larger the value, the better the accessibility between inner landscape patches and the stronger the landscape’s anti-risk capability; where is the number of patches type , is the positional relationship between plaque and in plaque type within the threshold distance. | ||
| Patch Cohesion Index (COHESION) | COHESION is an index that characterizes the degree of agglomeration of a landscape type and it reflects the degree of spatial connectivity between landscape patches. The larger the value, the better the landscape connectivity and the greater the landscape’s anti-risk ability; where is the perimeter of the th plaque of the th landscape type, is the area of the th plaque of the th landscape type, and is the total number of landscape cells. | ||
| Landscape Dominance Index (Di) | Largest Patch Index (LPI) | LPI can reflect the dominance of types throughout the landscape, and to some extent, it characterizes the overall nature of human activity versus the magnitude of the weakness; where is the area of the th patch of the th landscape type and is the total landscape area. | |
| Fractal Dimension Index (FRAC_MN) | FRAC_MN characterizes the complexity of landscape types. The larger the value, the more complex the landscape plaque shape, the lower the landscape dominance, and the weaker the landscape anti = risk ability. Where is the area of the th plaque of the th landscape type and is the perimeter of the th plaque of the th landscape type. | ||
| Landscape Disturbance Index (Ei) | Represents the degree of disturbance experienced by different landscape types when subjected to external perturbations. The landscape disturbance index is a correlation function of the degree of landscape fragmentation, landscape separation, and landscape dominance; where is the landscape pattern index after normalization, and are the respective weights and summed to 1. | ||
| Landscape Vulnerability Index (Fi) | Obtained by expert score assignment | Normalize UVs | Represents the sensitivity of a landscape type to external perturbants. This study assigns different landscape types using an expert scoring method and performs data normalization based on previous findings. |
| Landscape Loss Index (Ri) | Represents the possible loss of ecosystem when a landscape type is affected by external disturbance factors. It is a function of landscape disturbance and landscape vulnerability. | ||
| Landscape Ecological Risk Index (ERIk) | Represents the overall ecological security level of the regional landscape. The larger the value, the greater the probability that the landscape may suffer from ecological risk and the deeper the degree of impact; where refers to the landscape ecological risk index of the th risk unit, represents the area of landscape type in the th risk unit; represents the area of the th risk unit; and is the landscape loss index. | ||
| Index | Weight | |
|---|---|---|
| Landscape Fragmentation Index | Patch Density (PD) | 8.70% |
| Inspersion and Juxtapositon Index (IJI) | 11.59% | |
| Landscape Separation Index | Splitting Index (SPLIT) | 13.18% |
| Connectivity Index (CONNECT) | 8.50% | |
| Patch Cohesion Index (COHESION) | 13.82% | |
| Landscape Dominance Index | Largest Patch Index (LPI) | 14.11% |
| Fractal Dimension Index (FRAC_MN) | 30.09% | |
| Landscape Type | Land Use Type | Landscape Vulnerability Index |
|---|---|---|
| Construction Land | Construction Land | 0.143 |
| Ecological Land | Woodland | 0.857 |
| Water | ||
| Grassland | ||
| Wasteland | ||
| Agricultural Land | Arable Land | 0.741 |
| Statistical Type | Grassland | Arable Land | Construction Land | Woodland | Water | Wasteland | |
|---|---|---|---|---|---|---|---|
| 2009 | Area (km2) | 313.81 | 5585.58 | 1519.70 | 7966.38 | 2581.20 | 212.67 |
| Proportion (%) | 1.73 | 30.72 | 8.36 | 43.82 | 14.20 | 1.17 | |
| 2012 | Area (km2) | 306.64 | 5619.79 | 1556.41 | 7926.77 | 2557.05 | 212.69 |
| Proportion (%) | 1.69 | 30.91 | 8.56 | 43.60 | 14.07 | 1.17 | |
| 2015 | Area (km2) | 297.39 | 5643.08 | 1583.35 | 7903.87 | 2537.99 | 213.66 |
| Proportion (%) | 1.64 | 31.04 | 8.71 | 43.48 | 13.96 | 1.18 | |
| 2018 | Area (km2) | 293.58 | 5653.94 | 1617.63 | 7881.21 | 2516.29 | 215.9 |
| Proportion (%) | 1.61 | 31.10 | 8.90 | 43.35 | 13.84 | 1.19 | |
| 2009–2018 | Net variable (km2) | −20.23 | 68.36 | 97.93 | −85.17 | −64.91 | 3.23 |
| Change rate (%) | −0.12 | 0.38 | 0.54 | −0.47 | −0.36 | 0.02 | |
| Statistical Indicators | Construction Land | Grassland | Woodland | Arable Land | Water | Wasteland | |
|---|---|---|---|---|---|---|---|
| Area (km2) | 2018 | 1617.62 | 293.58 | 7881.43 | 5654.01 | 2516.66 | 215.89 |
| ID Scenario | 1844.07 | 245.87 | 7709.05 | 5787.80 | 2364.70 | 227.71 | |
| UESQC Scenario | 1805.53 | 246.43 | 7726.99 | 5801.35 | 2370.17 | 228.73 | |
| ESSC Scenario | 1804.54 | 246.98 | 7729.26 | 5787.71 | 2382.69 | 228.02 | |
| LUZC Scenario | 1737.17 | 245.45 | 7709.28 | 5895.50 | 2363.67 | 228.12 | |
| CC Scenario | 1721.07 | 246.79 | 7717.24 | 5895.40 | 2370.99 | 227.70 | |
| Proportion (%) | 2018 | 8.90 | 1.61 | 43.35 | 31.10 | 13.84 | 1.19 |
| ID Scenario | 10.14 | 1.35 | 42.41 | 31.84 | 13.01 | 1.25 | |
| UESQC Scenario | 9.93 | 1.36 | 42.50 | 31.91 | 13.04 | 1.26 | |
| ESSC Scenario | 9.93 | 1.36 | 42.52 | 31.84 | 13.11 | 1.25 | |
| LUZC Scenario | 9.56 | 1.35 | 42.41 | 32.43 | 13.00 | 1.25 | |
| CC Scenario | 9.47 | 1.36 | 42.45 | 32.43 | 13.04 | 1.25 | |
| Rate of change (%) | ID Scenario | 14.00 | −16.25 | −2.19 | 2.37 | −6.04 | 5.47 |
| UESQC Scenario | 11.62 | −16.06 | −1.96 | 2.61 | −5.82 | 5.95 | |
| ESSC Scenario | 11.56 | −15.87 | −1.93 | 2.36 | −5.32 | 5.62 | |
| LUZC Scenario | 7.39 | −16.39 | −2.18 | 4.27 | −6.08 | 5.66 | |
| CC Scenario | 6.40 | −15.94 | −2.08 | 4.27 | −5.79 | 5.47 | |
| Land Use Type | Year | Landscape Fragmentation Index | Landscape Separation Index | Landscape Dominance Index | Landscape Disturbance Index | Landscape Loss Index | Landscape Ecological Risk Index | ||||
|---|---|---|---|---|---|---|---|---|---|---|---|
| PD | IJI | SPLIT | CONNECT | COHESION | LPI | FRAC_MN | |||||
| Construction Land | 2009 | 2.8389 | 99.7455 | 97,801.6274 | 0.0263 | 71.4872 | 0.2319 | 1.5933 | 0.8433 | 0.3473 | 0.0290 |
| 2012 | 2.8291 | 99.7002 | 72,803.094 | 0.0264 | 73.662 | 0.2685 | 1.592 | 0.7957 | 0.3373 | 0.0289 | |
| 2015 | 2.8235 | 99.6628 | 60,378.5114 | 0.0264 | 75.1241 | 0.2858 | 1.5916 | 0.7712 | 0.3321 | 0.0289 | |
| 2018 | 2.8253 | 99.6475 | 43,883.7067 | 0.0265 | 77.4236 | 0.3648 | 1.5921 | 0.7416 | 0.3256 | 0.0289 | |
| Agricultural Land | 2009 | 1.6211 | 81.7994 | 283.2084 | 0.0415 | 99.0139 | 3.565 | 1.6275 | 0.5378 | 0.6197 | 0.1905 |
| 2012 | 1.6095 | 82.0783 | 271.3794 | 0.0417 | 99.0368 | 3.7173 | 1.6271 | 0.5361 | 0.6187 | 0.1914 | |
| 2015 | 1.6065 | 82.2704 | 296.9405 | 0.0418 | 98.9963 | 3.0409 | 1.6298 | 0.5500 | 0.6266 | 0.1947 | |
| 2018 | 1.6102 | 82.6283 | 298.3005 | 0.0418 | 98.9912 | 3.0119 | 1.6308 | 0.5563 | 0.6302 | 0.1962 | |
| Ecological Land | 2009 | 0.9225 | 78.2172 | 3.2156 | 0.0726 | 99.9456 | 55.7652 | 1.5589 | 0.0003 | 0.0164 | 0.0100 |
| 2012 | 0.943 | 78.1966 | 3.2741 | 0.0714 | 99.944 | 55.2646 | 1.5611 | 0.0140 | 0.1093 | 0.0662 | |
| 2015 | 0.9558 | 78.1575 | 3.3228 | 0.0706 | 99.9426 | 54.8586 | 1.5625 | 0.0228 | 0.1397 | 0.0841 | |
| 2018 | 0.9641 | 78.4404 | 3.4041 | 0.0702 | 99.94 | 54.1989 | 1.5642 | 0.0342 | 0.1712 | 0.1027 | |
| Landscape Ecological Risk Levels | 2009 | 2012 | 2015 | 2018 | ||||
|---|---|---|---|---|---|---|---|---|
| Area (km2) | Proportion (%) | Area (km2) | Proportion (%) | Area (km2) | Proportion (%) | Area (km2) | Proportion (%) | |
| Low risk | 7410.87 | 40.77 | 4907.22 | 26.99 | 3245.52 | 17.85 | 1183.75 | 6.51 |
| Low-to-medium risk | 4876.33 | 26.82 | 4414.03 | 24.28 | 4951.51 | 27.24 | 6046.14 | 33.26 |
| Medium risk | 4706.72 | 25.89 | 6398.84 | 35.20 | 6664.74 | 36.66 | 6674.42 | 36.71 |
| Medium-to-high risk | 1185.45 | 6.52 | 2450.34 | 13.48 | 3256.73 | 17.91 | 4094.06 | 22.52 |
| High risk | 0.00 | 0.00 | 8.94 | 0.05 | 60.87 | 0.33 | 181.00 | 1.00 |
| Land Use Type | Scenario | Landscape Fragmentation Index | Landscape Separation Index | Landscape Dominance Index | Landscape Disturbance Index | Landscape Loss Index | Landscape Ecological Risk Index | ||||
|---|---|---|---|---|---|---|---|---|---|---|---|
| PD | IJI | SPLIT | CONNECT | COHESION | LPI | FRAC_MN | |||||
| Construction Land | ID | 2.8178 | 99.6994 | 37,836.1552 | 0.0265 | 78.5339 | 0.4069 | 1.5925 | 0.7303 | 0.3232 | 0.0328 |
| UESQC | 2.6096 | 98.9137 | 28,709.8351 | 0.0272 | 81.6136 | 0.4777 | 1.602 | 0.7271 | 0.3224 | 0.0320 | |
| ESSC | 2.6155 | 98.8757 | 29,675.6728 | 0.0271 | 81.3372 | 0.4592 | 1.5974 | 0.7108 | 0.3188 | 0.0317 | |
| LUZC | 2.6696 | 98.9488 | 38,801.1369 | 0.0269 | 79.4144 | 0.3896 | 1.5982 | 0.7384 | 0.3249 | 0.0311 | |
| CC | 2.6884 | 98.9677 | 40,748.9403 | 0.0268 | 78.8161 | 0.3769 | 1.5986 | 0.7466 | 0.3268 | 0.0309 | |
| Agricultural Land | ID | 1.5444 | 84.8313 | 197.0264 | 0.0416 | 99.1485 | 5.7721 | 1.628 | 0.5451 | 0.6239 | 0.1986 |
| UESQC | 1.3101 | 89.3367 | 131.8138 | 0.0454 | 99.3648 | 6.0577 | 1.6238 | 0.5300 | 0.6152 | 0.1963 | |
| ESSC | 1.3928 | 89.0239 | 113.0822 | 0.0441 | 99.3764 | 7.3517 | 1.6253 | 0.5380 | 0.6198 | 0.1973 | |
| LUZC | 1.3828 | 87.0873 | 123.828 | 0.0452 | 99.3575 | 6.7449 | 1.6311 | 0.5510 | 0.6272 | 0.2034 | |
| CC | 1.4041 | 86.8652 | 137.9975 | 0.045 | 99.3352 | 5.9492 | 1.6291 | 0.5452 | 0.6239 | 0.2023 | |
| Ecological Land | ID | 1.0826 | 81.2016 | 4.459 | 0.0607 | 99.8356 | 49.4595 | 1.5789 | 0.1638 | 0.3747 | 0.2174 |
| UESQC | 1.0888 | 82.6824 | 4.0934 | 0.0624 | 99.9057 | 49.4199 | 1.5811 | 0.1602 | 0.3705 | 0.2155 | |
| ESSC | 1.0677 | 82.1896 | 3.9473 | 0.0627 | 99.9139 | 50.3273 | 1.5792 | 0.1457 | 0.3533 | 0.2058 | |
| LUZC | 1.0841 | 80.2014 | 7.3444 | 0.0634 | 99.8557 | 31.8315 | 1.5777 | 0.1765 | 0.3889 | 0.2256 | |
| CC | 1.0681 | 80.0156 | 4.0293 | 0.0634 | 99.9153 | 49.8109 | 1.5727 | 0.1073 | 0.3033 | 0.1762 | |
Publisher’s Note: MDPI stays neutral with regard to jurisdictional claims in published maps and institutional affiliations. |
© 2022 by the authors. Licensee MDPI, Basel, Switzerland. This article is an open access article distributed under the terms and conditions of the Creative Commons Attribution (CC BY) license (https://creativecommons.org/licenses/by/4.0/).
Share and Cite
Wang, N.; Zhu, P.; Zhou, G.; Xing, X.; Zhang, Y. Multi-Scenario Simulation of Land Use and Landscape Ecological Risk Response Based on Planning Control. Int. J. Environ. Res. Public Health 2022, 19, 14289. https://doi.org/10.3390/ijerph192114289
Wang N, Zhu P, Zhou G, Xing X, Zhang Y. Multi-Scenario Simulation of Land Use and Landscape Ecological Risk Response Based on Planning Control. International Journal of Environmental Research and Public Health. 2022; 19(21):14289. https://doi.org/10.3390/ijerph192114289
Chicago/Turabian StyleWang, Nan, Peijuan Zhu, Guohua Zhou, Xudong Xing, and Yong Zhang. 2022. "Multi-Scenario Simulation of Land Use and Landscape Ecological Risk Response Based on Planning Control" International Journal of Environmental Research and Public Health 19, no. 21: 14289. https://doi.org/10.3390/ijerph192114289
APA StyleWang, N., Zhu, P., Zhou, G., Xing, X., & Zhang, Y. (2022). Multi-Scenario Simulation of Land Use and Landscape Ecological Risk Response Based on Planning Control. International Journal of Environmental Research and Public Health, 19(21), 14289. https://doi.org/10.3390/ijerph192114289

