The Role of Physical Education in Preventing Unhealthy Lifestyles in Immigrant Adolescents
Abstract
1. Introduction
2. Materials and Methods
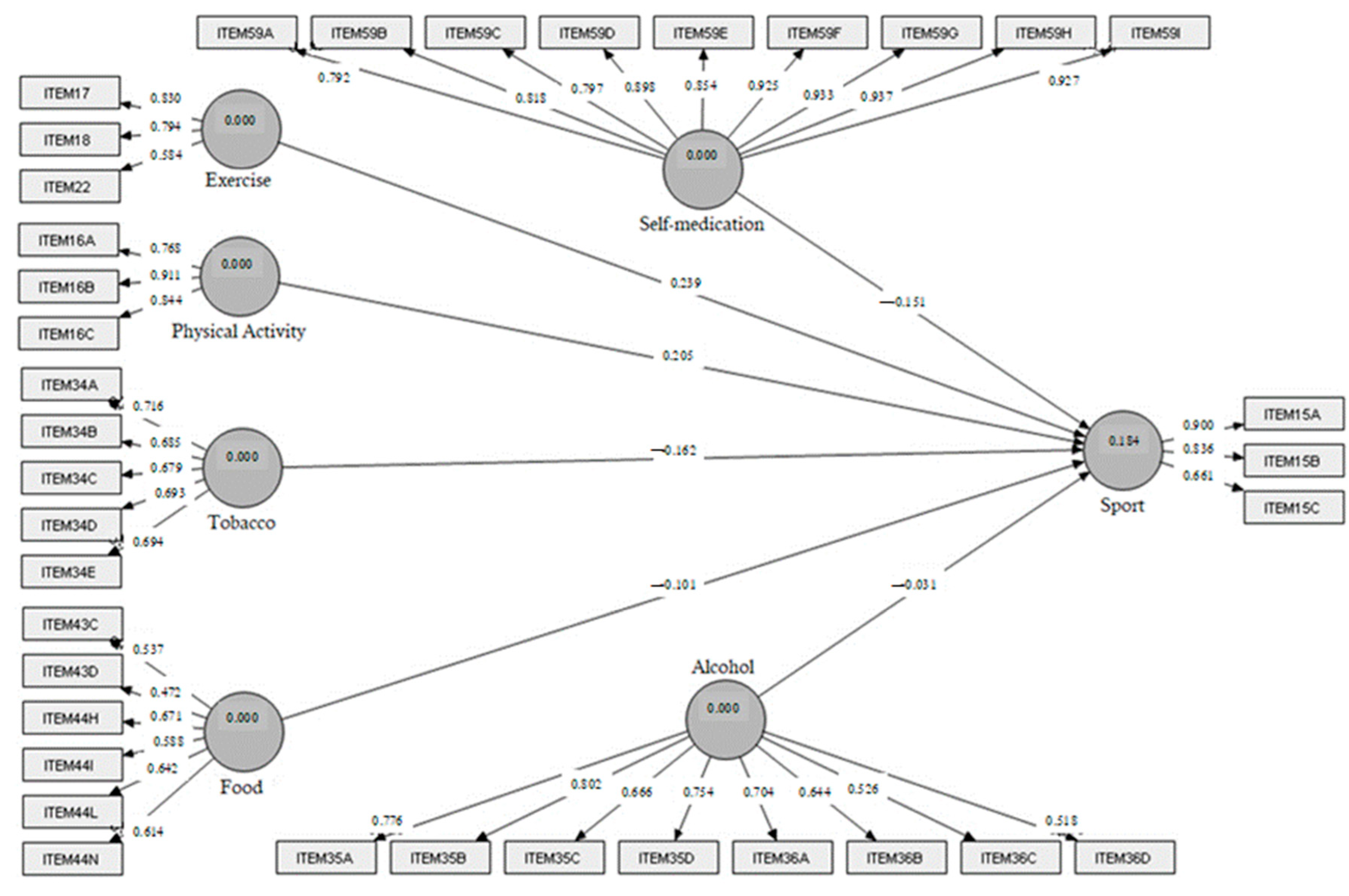
3. Results
4. Discussion
5. Conclusions
Author Contributions
Funding
Institutional Review Board Statement
Informed Consent Statement
Data Availability Statement
Acknowledgments
Conflicts of Interest
References
- Banks, J.A. Multicultural education: Historical development, dimensions and practice. Rev. Res. Educ. 1993, 19, 3–49. [Google Scholar]
- Gordon, M. Assimilation in American Life; Oxford University Press: Oxford, UK, 1964. [Google Scholar]
- Instituto Nacional de Estadística. Cifras de Población. Datos definitivos 01/01/2021 y Provisionales 01/07/2021. Available online: https://www.ine.es/dyngs/INEbase/es/operacion.htm?c=Estadistica_C&cid=1254736176951&menu=ultiDatos&idp=1254735572981 (accessed on 24 May 2022).
- Intercultural Care and Mediation Service; Limited Use Public Data, City Council of Cuenca: Cuenca, Spain, 2008.
- Instituto Nacional de Estadística. Estadística del Padrón Continuo. Datos Provisionales a 1 de Enero de 2022. Available online: https://www.ine.es/dyngs/INEbase/es/operacion.htm?c=Estadistica_C&cid=1254736177012&menu=ultiDatos&idp=1254734710990 (accessed on 24 May 2022).
- Rodriguez-Alvarez, E.; Lanborena, N.; Borrell, L.N. Obesity Inequalities According to Place of Birth: The Role of Education. Int. J. Environ. Res. Public Health 2018, 15, 1620. [Google Scholar] [CrossRef]
- Salinero-Fort, M.A.; Gomez-Campelo, P.; Bragado-Alvarez, C.; Carlos Abanades-Herranz, J.; Jimenez-Garcia, R.; de Burgos-Lunar, C. Health-Related Quality of Life of Latin-American Immigrants and Spanish-Born Attended in Spanish Primary Health Care: Socio-Demographic and Psychosocial Factors. PLoS ONE 2015, 10, e0122318. [Google Scholar] [CrossRef]
- Hernando, A.; Nunes, C.; Torres, C.C.; Lemos, I.; Valadas, S. A comparative study on the health and well-being of adolescent immigrants in Spain and Portugal. Saude Soc. 2013, 22, 342–350. [Google Scholar] [CrossRef]
- Real-Perez, M.; Gavala-Gonzalez, J.; Artacho-Silva, M.; Fernandez-Garcia, J.C. Cognition, Intelligence and Movement: Extracurricular Physical Activity as a Promoter of Intelligence in Schoolchildren. Sustainability 2022, 14, 4061. [Google Scholar] [CrossRef]
- Matta, P.N.; Baul, T.D.; Loubeau, K.; Sikov, J.; Plasencia, N.; Sun, Y.; Spencer, A.E. Low sports participation is associated with withdrawn and depressed symptoms in urban, school-age children. J. Affect. Disord. 2021, 280, 24–29. [Google Scholar] [CrossRef]
- Jimenez, R.; Dalmau, J.M.; Gargallo, E.; Arriscado, D. Lifestyle differences between Spanish national and migrant students. Espiral 2019, 12, 40–48. [Google Scholar] [CrossRef]
- Failde, I.; Zafra, J.A.; Chevallier, J. Health-related quality of life and lifestyle habits: Differences between migrant and native adolescents. Rev. Esp. Salud Publica 2020, 94, e202004023. [Google Scholar]
- Galan, I.; Boix, R.; Medrano, M.J.; Ramos, P.; Rivera, F.; Moreno, C. Individual Factors and School-Based Policies Related to Adherence to Physical Activity Recommendations in Spanish Adolescents. Prev. Sci. 2014, 15, 588–599. [Google Scholar] [CrossRef]
- Moncho, J.; Martinez-Garcia, A.; Trescastro-Lopez, E.-M. Prevalence of Overweight and Obesity in Children of Immigrant Origin in Spain: A Cross-Sectional Study. Int. J. Environ. Res. Public Health 2022, 19, 1711. [Google Scholar] [CrossRef]
- Lindsay, A.C.; Greaney, M.L.; Wallington, S.F.; Wright, J.A.; Hunt, A.T. Depressive Symptoms and Length of US Residency Are Associated with Obesity among Low-Income Latina Mothers: A Cross-Sectional Analysis. Int. J. Environ. Res. Public Health 2017, 14, 869. [Google Scholar] [CrossRef]
- Lacoste, Y.; Dancause, K.N.; Gosselin-Gagne, J.; Gadais, T. Physical Activity among Immigrant Children: A Systematic Review. J. Phys. Act. Health 2020, 17, 1047–1058. [Google Scholar] [CrossRef]
- Arandia, G.; Sotres-Alvarez, D.; Siega-Riz, A.M.; Arredondo, E.M.; Carnethon, M.R.; Delamater, A.M.; Gallo, L.C.; Isasi, C.R.; Marchante, A.N.; Pritchard, D.; et al. Associations between acculturation, ethnic identity, and diet quality among US Hispanic/Latino Youth: Findings from the HCHS/SOL Youth Study. Appetite 2018, 129, 25–36. [Google Scholar] [CrossRef]
- Ministerio de Cultura y Deporte. Encuesta de Hábitos Deportivos en España 2020; Estadística: 2020; NIPO: 822-21-041-1. Available online: https://www.culturaydeporte.gob.es/dam/jcr:07b62374-bfe9-4a65-9e7e-03a09c8778c3/encuesta-de-habitos-deportivos-2020.pdf (accessed on 25 May 2022).
- Beltrán-Velasco, A.I.; Mendoza-Castejón, D.; Fuentes-García, J.P.; Clemente-Suarez, V.J. Behavioural, psychological, and physiological stress markers and academic performance in immigrant and non-immigrant preschool and school students. Physiol. Behav. 2020, 225, 113081. [Google Scholar] [CrossRef]
- Nunes, C.; Hernando, A.; Lemos, I.; Ayala-Nunes, L.; Romero-Oliva, C.; Montilla-Coronado, C. Quality of life of Portuguese and Spanish adolescents. A comparative study between natives and immigrants. Cienc. Saude Coletiva 2016, 21, 1137–1144. [Google Scholar] [CrossRef]
- Prieto, A. Modelo de promoción de la salud con énfasis en actividad física, para una comunidad estudiantil universitaria. Rev. Salud Pública 2003, 3, 284–300. [Google Scholar] [CrossRef][Green Version]
- Fentem, P.H.; Bassey, E.; Turnbull, N.B. The New Case for Exercise; Sports: London, UK, 1988. [Google Scholar]
- Vargas-Vargas, M.; Mondejar-Jimenez, J.; Santamaria, M.L.; Alfaro-Navarro, J.L.; Fernandez-Aviles, G. Cooperative Learning in Virtual Environments: The Jigsaw Method in Statistical Courses. J. Int. Edu. Res. 2011, 7, 1–8. [Google Scholar] [CrossRef]
- La Cascia, C.; Maniaci, G.; Palummo, A.; Saia, G.F.; Pinetti, G.; Zarbo, M.; Ferraro, L.; La Barbera, D. Healthy lifestyles and academic success in a sample of Italian university students. Curr. Psychol. 2019, 40, 5115–5123. [Google Scholar] [CrossRef]
- Carpena Lucas, P.J.; Sánchez-Cubo, F.; Vargas Vargas, M.; Mondéjar Jiménez, J. Influence of Lifestyle Habits in the Development of Obesity during Adolescence. Int. J. Environ. Res. Public Health 2022, 19, 4124. [Google Scholar] [CrossRef]
- Alvariñas, M.; Villarino, M.A.; López, C. Actividad física y percepciones sobre deporte y género. Rev. Inv. Edu. 2009, 6, 113–122. [Google Scholar]
- Pate, R.R.; Trost, S.G.; Levin, S.; Dowda, M. Sports participation and health-related behaviors among US youth. Arch. Pediatr. Adolesc. Med. 2000, 154, 904–911. [Google Scholar] [CrossRef]
- Sasco, A.J.; Merrill, R.M.; Benhaïm, V.; Gerard, J.P.; Freyer, G. Trends in tobacco smoking among adolescents in Lyon, France. Eur. J. Cancer 2003, 39, 496–504. [Google Scholar] [CrossRef]
- Wood, M.D.; Read, J.P.; Mitchell, R.E.; Brand, N.H. Do parents still matter? Parent and peer influences on alcohol involvement among recent high school graduates. Addict. Behav. 2004, 18, 19–30. [Google Scholar] [CrossRef]
- Castillo, I.; Balaguer, I. Dimensiones de los motivos de práctica deportiva de los adolescentes valencianos escolarizados. Apuntes Fis. Dep. 2001, 63, 22–29. [Google Scholar]
- Ries, F.; Sevillano, J.F. Relación de las emociones y la actividad física dentro de la teoría de la conducta planificada. Rev. Int. Ciencias Dep. 2011, 24, 158–173. [Google Scholar] [CrossRef]
- Kim, Y.; Ritchie, L.; Landgraf, A.; Hasson, R.E.; Colabianchi, N. The Role of the Neighborhood Social Environment in Physical Activity among Hispanic Children: Moderation by Cultural Factors and Mediation by Neighborhood Norms. Int. J. Environ. Res. Public Health 2020, 17, 9527. [Google Scholar] [CrossRef]
- Martinez-Gomez, D.; Veiga, O.L.; Zapatera, B.; Gomez-Martinez, S.; Martinez, D.; Marcos, A. Physical Activity During High School Recess in Spanish Adolescents: The AFINOS Study. J. Phys. Act. Health 2014, 11, 1194–1201. [Google Scholar] [CrossRef]
- Wold, B. Health-Behavior in Schoolchildren: A WHO Cross-National Survey. Resource Package Questions 1993–94; University of Bergen: Bergen, Norway, 1995. [Google Scholar]
- Currie, C. The international HBSC study: Rationale, history and description. In Health and Health Behavior among Young People; Currie, C., Hurrelmann, K., Settertobulte, W., Smith, R., Todd, J., Eds.; WHO: Copenhagen, Denmark, 2000. [Google Scholar]
- Moreno, Y. Un Estudio de la Influencia del Autoconcepto Multidimensional Sobre el Estilo de Vida Saludable en la Adolescencia Temprana. Ph.D. Thesis, University of Valencia, Valencia, Spain, 2004. [Google Scholar]
- Molinero, O.; Castro, J.; Ruiz, J.R.; González, J.L.; Mora, J.; Márquez, S. Conductas de salud en escolares de la provincia de Cádiz. Nutri. Hosp. 2010, 25, 280–289. [Google Scholar]
- Secondi, L.; Meseguer-Santamaría, M.L.; Mondéjar-Jiménez, J.; Vargas-Vargas, M. Influence of tourist sector structure on motivations of heritage tourists. Serv. Ind. J. 2011, 31, 1659–1668. [Google Scholar] [CrossRef]
- Mondéjar-Jiménez, J.; Sevilla-Sevilla, C.; García-Pozo, A. Environmental, social and economic dimension in the hotel industry and its relationship with consumer perception. Environ. Eng. Manag. J. 2016, 15, 1519–1526. [Google Scholar] [CrossRef]
- García-Pozo, A.; Mondéjar-Jiménez, J.; Sánchez-Ollero, J.L. Internet’s User Perception of Corporate Social Responsibility in Hotel Services. Sustainability 2019, 11, 2916. [Google Scholar] [CrossRef]
- Cervelló, E.; Iglesias, D.; Moreno, P.; Jiménez, R.; Del Villar, F. Aplicación de modelos de ecuaciones estructurales al estudio de la motivación de los alumnos en las clases de Educación Física. Rev. Ed. 2004, 335, 371–382. [Google Scholar]
- Jiménez, R.; Cervelló, E.; García, T.; Santos, F.J.; Iglesias, D. Estudio de las relaciones entre motivación, práctica deportiva extraescolar y hábitos alimenticios y de descanso en estudiantes de Educación Física. Int. J. Clin. Health Psychol. 2007, 7, 385–401. [Google Scholar]
- Castillo, I.; Balaguer, I.; García-Merita, M. Efecto de la práctica y la actividad física y de la participación deportiva sobre el estilo de vida saludable en la adolescencia en función del género. Rev. Psic. Dep. 2007, 6, 201–210. [Google Scholar]
- Díaz, B.; García, R. Factores psicosociales de riesgo de consumo de drogas ilícitas en una muestra de estudiantes mexicanos de educación media. Rev. Panamer. Salud Pub. 2008, 24, 223–232. [Google Scholar]
- Villarreal, M.E.; Musitu, G.; Sánchez, J.C.; Varela, R. El consumo de alcohol en adolescentes escolarizados: Propuesta de un modelo sociocomunitario. Interv. Psicosoc. 2010, 19, 253–264. [Google Scholar] [CrossRef]
- Topa, G.; Moriano, J.A.; Morales, F.J. Abandonar el tabaco: Meta-análisis y modelo de ecuaciones estructurales desde la teoría de la conducta planificada. Clin. Salud 2012, 23, 43–61. [Google Scholar] [CrossRef]
- Mondéjar-Jiménez, J.; Vargas-Vargas, M.; Mondéjar-Jiménez, J.A. Impacto del uso del e-learning en las actitudes hacia la estadística. Rev. Latinoam. Tecn. Edu. 2007, 6, 41–48. [Google Scholar]
- Mondéjar, J.; Vargas, M. Determinant factors of attitude towards quantitative subjects: Differences between sexes. Teach. Teach. Edu. 2010, 26, 688–693. [Google Scholar] [CrossRef]
- Giorguli, S.E.; Itzigsohn, J. Diferencias de género en la experiencia migratoria. Transnacionalismo e incorporación de los inmigrantes latinos en Estados Unidos. Papeles Pobl. 2006, 47, 9–37. [Google Scholar]
- Ringle, C.M.; Wende, S.; Will, A. SmartPLS 2.0 (Beta). 2005. Available online: http://www.smartpls.de (accessed on 23 June 2020).
- Tenenhaus, M.; Vinzi, V.E.; Chatelin, Y.M.; Lauro, C. PLS path modeling. Comput. Stat. Data Anal. 2005, 48, 159–205. [Google Scholar] [CrossRef]
- Nunnally, J.; Bernstein, I. Psychometric Theory, 3rd ed.; McGraw Hill: New York, NY, USA, 1994. [Google Scholar]
- Fornell, C.; Larcker, D. Evaluating structural equations models with unobservable variables and measurement error. J. Mark. Res. 1981, 18, 39–50. [Google Scholar] [CrossRef]
- Falk, R.; Miller, N. A Primer for Soft Modeling; University of Akron Press: Akron, OG, USA, 1992. [Google Scholar]
- Cohen, J. Statistical Power Analysis for the Behavioral Sciences, 2nd ed.; Erlbaum: Hillsdale, NJ, USA, 1988. [Google Scholar]

| Construct | Item | Measure (Likert Scale) | Description |
|---|---|---|---|
| Sports | 15A | 1 to 6 | Frequency |
| 15B | 1 to 4 | Intensity | |
| 15C | 1 to 6 | Duration | |
| Physical Activity | 16A | 1 to 6 | Frequency |
| 16B | 1 to 4 | Intensity | |
| 16C | 1 to 6 | Duration | |
| Exercise | 17 | 1 to 7 | Weekly frequency in days |
| 18 | 1 to 6 | Weekly frequency in hours | |
| 22 | 1 to 3 | Exercise alone | |
| Tobacco in families | 34A | 1 to 4 | Intensity of consumption (father) |
| 34B | 1 to 4 | Intensity of consumption (mother) | |
| 34C | 1 to 4 | Intensity of consumption (elder brother) | |
| 34D | 1 to 4 | Intensity of consumption (elder sister) | |
| 34E | 1 to 4 | Intensity of consumption (best friend) | |
| Alcohol | 35A | 1 to 2 | Drinks beer (1 yes, 2 no) |
| 35B | 1 to 2 | Drinks wine (1 yes, 2 no) | |
| 35C | 1 to 2 | Drinks cocktail or liqueur (1 yes, 2 no) | |
| 35D | 1 to 2 | Drinks cava (1 yes, 2 no) | |
| 36A | 1 to 5 | Intensity of beer consumption | |
| 36B | 1 to 5 | Intensity of wine consumption | |
| 36C | 1 to 5 | Intensity of cocktail or liqueur consumption | |
| 36D | 1 to 5 | Intensity of cava consumption | |
| Food | 44C | 1 to 4 | Frequency of drinking sodas |
| 44D | 1 to 4 | Frequency of eating sweets | |
| 44H | 1 to 4 | Frequency of eating chips | |
| 44I | 1 to 4 | Frequency of eating burgers or sausages | |
| 44L | 1 to 4 | Frequency of eating cold cuts | |
| 44N | 1 to 4 | Frequency of eating butter | |
| Self-medication | 59A | 1 to 3 | Frequency of self-medication for cough |
| 59B | 1 to 3 | Frequency of self-medication for cold | |
| 59C | 1 to 3 | Frequency of self-medication for headache | |
| 59D | 1 to 3 | Frequency of self-medication for stomachache | |
| 59E | 1 to 3 | Frequency of self-medication for difficulty sleeping | |
| 59F | 1 to 3 | Frequency of self-medication for nervousness | |
| 59G | 1 to 3 | Frequency of self-medication for tiredness | |
| 59H | 1 to 3 | Frequency of self-medication for constipation (laxatives) | |
| 59I | 1 to 3 | Frequency of self-medication for lose weight |
| AVE | Composite Reliability | R Square | Cronbach’s Alpha | Communality | Redundancy | |
|---|---|---|---|---|---|---|
| PA (Physical Activity) | 0.7106 | 0.88 | 0.7936 | 0.7106 | ||
| Alcohol | 0.4643 | 0.8715 | 0.8614 | 0.4643 | ||
| Food | 0.34 | 0.753 | 0.6218 | 0.34 | ||
| Self-medication | 0.7902 | 0.9712 | 0.9664 | 0.7902 | ||
| Sports | 0.6492 | 0.8453 | 0.1836 | 0.7743 | 0.6492 | 0.0374 |
| Exercise | 0.5328 | 0.1553 | −0.7869 | 0.5328 | ||
| Tobacco in families | 0.4811 | 0.8225 | 0.7324 | 0.4811 |
| PA (Physical Activity) | Alcohol | Food | Self-Medication | Sport | Exercise | Tobacco in Families | |
|---|---|---|---|---|---|---|---|
| PA (Physical Activity) | 1.0000 | ||||||
| Alcohol | −0.0076 | 1.0000 | |||||
| Food | 0.1115 | 0.0958 | 1.0000 | ||||
| Self-medication | 0.0788 | −0.0177 | 0.0604 | 1.0000 | |||
| Sports | 0.2133 | −0.1159 | −0.1375 | −0.1538 | 1.0000 | ||
| Exercise | 0.2112 | −0.0704 | −0.0781 | −0.0806 | 0.3054 | 1.0000 | |
| Tobacco in families | 0.1214 | 0.3664 | 0.1795 | −0.036 | −0.1626 | −0.0075 | 1.0000 |
| Sport | |
|---|---|
| PA (Physical Activity) | 0.2054 |
| Alcohol | −0.0314 |
| Food | −0.1006 |
| Self-medication | −0.151 |
| Sports | |
| Exercise | 0.2386 |
| Tobacco in families | −0.1616 |
Publisher’s Note: MDPI stays neutral with regard to jurisdictional claims in published maps and institutional affiliations. |
© 2022 by the authors. Licensee MDPI, Basel, Switzerland. This article is an open access article distributed under the terms and conditions of the Creative Commons Attribution (CC BY) license (https://creativecommons.org/licenses/by/4.0/).
Share and Cite
Mondéjar-Jiménez, J.-A.; Ceballos-Santamaría, G.; Valencia-García, A.; Sánchez-Cubo, F. The Role of Physical Education in Preventing Unhealthy Lifestyles in Immigrant Adolescents. Int. J. Environ. Res. Public Health 2022, 19, 6889. https://doi.org/10.3390/ijerph19116889
Mondéjar-Jiménez J-A, Ceballos-Santamaría G, Valencia-García A, Sánchez-Cubo F. The Role of Physical Education in Preventing Unhealthy Lifestyles in Immigrant Adolescents. International Journal of Environmental Research and Public Health. 2022; 19(11):6889. https://doi.org/10.3390/ijerph19116889
Chicago/Turabian StyleMondéjar-Jiménez, Juan-Antonio, Guillermo Ceballos-Santamaría, Andrés Valencia-García, and Francisco Sánchez-Cubo. 2022. "The Role of Physical Education in Preventing Unhealthy Lifestyles in Immigrant Adolescents" International Journal of Environmental Research and Public Health 19, no. 11: 6889. https://doi.org/10.3390/ijerph19116889
APA StyleMondéjar-Jiménez, J.-A., Ceballos-Santamaría, G., Valencia-García, A., & Sánchez-Cubo, F. (2022). The Role of Physical Education in Preventing Unhealthy Lifestyles in Immigrant Adolescents. International Journal of Environmental Research and Public Health, 19(11), 6889. https://doi.org/10.3390/ijerph19116889

