Indicator Compounds Representative of Contaminants of Emerging Concern (CECs) Found in the Water Cycle in the United States
Abstract
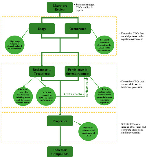
1. Introduction
2. Criteria for Selecting Indicator Compounds
3. Usage and Occurrence of CECs in the United States
3.1. Usage of CECs
3.2. Occurrence of CECs in Wastewater
3.3. Occurrence of CECs in Surface Water
3.4. Occurrence of CECs in Source Water and Finished Drinking Water
4. Efficacy of Treatment Technologies
4.1. Removal Efficacy in WWTPs
4.2. Adverse Effects from CECs
4.3. Removal Efficacy in WTPs
4.4. Potential Risks to Human Health
5. Properties of CEC Classes
5.1. Analgesics
5.2. Antibiotics
5.3. Antidepressants
5.4. Antiepileptics
5.5. β-Blockers
5.6. Lipid Regulators
5.7. Pesticides
5.8. Steroids
5.9. Other Classes
6. Conclusions
- Analgesics: acetaminophen and ibuprofen;
- Antibiotics: erythromycin, sulfamethoxazole, and trimethoprim;
- Antidepressants: diazepam and fluoxetine;
- Antiepileptics: carbamazepine;
- β-blockers: atenolol and propranolol;
- Blood lipid regulators: gemfibrozil;
- Fire retardants: TCEP;
- Nicotine metabolites: cotinine;
- Pesticides: atrazine, metolachlor, and DEET;
- Steroids: 17β-estradiol and cholesterol;
- Surfactants: PFOA and PFOS;
- Psycho-stimulant: caffeine;
- X-ray contrast agent: iopromide.
Supplementary Materials
Author Contributions
Funding
Institutional Review Board Statement
Informed Consent Statement
Data Availability Statement
Acknowledgments
Conflicts of Interest
Nomenclature
| ADI | acceptable daily intake |
| BAF | biologically active filter |
| C-F bond | carbon–fluorine bond |
| CECs | contaminants of emerging concern |
| CRPHR | consumption rate posing health risk |
| DAF | dissolved air flotation |
| DDE | dichlorodiphenyl-dichloroethylene |
| DEET | N,N-diethyl-meta-toluamide |
| EBCT | empty bed contact time |
| EDC | endocrine-disrupting chemicals |
| GAC | granular activated carbon |
| ICM | iodinated contrast media agents |
| kO3 | O3 rate constant |
| MBBR | moving bed biofilm reactor |
| NOM | natural organic matter |
| OH• | hydroxyl radical |
| PFAS | per- and polyfluoroalkyl substances |
| PFOA | perfluorooctanoic acid |
| PFOS | perfluorooctane sulfonate |
| TCEP | tri(2-chloroethyl) phosphate |
| TCPP | tris(1-chloro-2-propyl) phosphate |
| TOC | total organic carbon |
| USGS | U.S. Geological Survey |
| WTP | water treatment plants |
| WWTP | wastewater treatment plant |
References
- Environmental Protection Agency. Contaminants of Emerging Concern. 2020. Available online: https://www.epa.gov/wqc/contaminants-emerging-concern-including-pharmaceuticals-and-personal-care-products (accessed on 28 January 2021).
- Daughton, C.G.; Ternes, T.A. Pharmaceuticals and personal care products in the environment: Agents of subtle change? Environ. Health Perspect. 1999, 107, 907–938. [Google Scholar] [CrossRef] [PubMed]
- Farré, M.; Ferrer, I.; Ginebreda, A.; Figueras, M.; Olivella, L.; Tirapu, L.; Vilanova, M.; Barceló, J. Determination of drugs in surface water and wastewater samples by liquid chromatography–mass spectrometry: Methods and preliminary results including toxicity studies with Vibrio fischeri. J. Chromatogr. A 2001, 938, 187–197. [Google Scholar] [CrossRef]
- Ternes, T.; Bonerz, M.; Schmidt, T. Determination of neutral pharmaceuticals in wastewater and rivers by liquid chromatography–electrospray tandem mass spectrometry. J. Chromatogr. A 2001, 938, 175–185. [Google Scholar] [CrossRef]
- Kolpin, D.W.; Furlong, E.T.; Meyer, M.T.; Thurman, E.M.; Zaugg, S.D.; Barber, L.B.; Buxton, H.T. Pharmaceuticals, hormones, and other organic wastewater contaminants in u.s. streams, 1999−2000: A national reconnaissance. Environ. Sci. Technol. 2002, 36, 1202–1211. [Google Scholar] [CrossRef]
- Batt, A.L.; Kostich, M.S.; Lazorchak, J.M. Analysis of ecologically relevant pharmaceuticals in wastewater and surface water using selective solid-phase extraction and UPLC−MS/MS. Anal. Chem. 2008, 80, 5021–5030. [Google Scholar] [CrossRef]
- Comeau, F.; Surette, C.; Brun, G.; Losier, R. The occurrence of acidic drugs and caffeine in sewage effluents and receiving waters from three coastal watersheds in Atlantic Canada. Sci. Total Environ. 2008, 396, 132–146. [Google Scholar] [CrossRef]
- Kleywegt, S.; Pileggi, V.; Yang, P.; Hao, C.; Zhao, X.; Rocks, C.; Thach, S.; Cheung, P.; Whitehead, B. Pharmaceuticals, hormones and bisphenol A in untreated source and finished drinking water in Ontario, Canada—Occurrence and treatment efficiency. Sci. Total Environ. 2011, 409, 1481–1488. [Google Scholar] [CrossRef]
- Kostich, M.S.; Batt, A.L.; Lazorchak, J.M. Concentrations of prioritized pharmaceuticals in effluents from 50 large wastewater treatment plants in the US and implications for risk estimation. Environ. Pollut. 2014, 184, 354–359. [Google Scholar] [CrossRef]
- Lara-Martín, P.A.; González-Mazo, E.; Petrovic, M.; Barceló, D.; Brownawell, B.J. Occurrence, distribution and partitioning of nonionic surfactants and pharmaceuticals in the urbanized Long Island Sound Estuary (NY). Mar. Pollut. Bull. 2014, 85, 710–719. [Google Scholar] [CrossRef]
- Tong, A.Z.; Ghoshdastidar, A.J.; Fox, S. The presence of the top prescribed pharmaceuticals in treated sewage effluents and receiving waters in Southwest Nova Scotia, Canada. Environ. Sci. Pollut. Res. 2015, 22, 689–700. [Google Scholar] [CrossRef]
- Writer, J.H.; Ferrer, I.; Barber, L.B.; Thurman, E.M. Widespread occurrence of neuro-active pharmaceuticals and metabolites in 24 Minnesota rivers and wastewaters. Sci. Total Environ. 2013, 461–462, 519–527. [Google Scholar] [CrossRef] [PubMed]
- Babić, S.; Asperger, D.; Mutavdžić, D.; Horvat, A.J.M.; Kastelan-Macan, M. Solid phase extraction and HPLC determination of veterinary pharmaceuticals in wastewater. Talanta 2006, 70, 732–738. [Google Scholar] [CrossRef] [PubMed]
- Carmona, E.; Andreu, V.; Picó, Y. Occurrence of acidic pharmaceuticals and personal care products in Turia River basin: From waste to drinking water. Sci. Total Environ. 2014, 484, 53–63. [Google Scholar] [CrossRef] [PubMed]
- Corada-Fernández, C.; Jiménez-Martínez, J.; Candela, L.; González-Mazo, E.; Lara-Martín, P.A. Occurrence and spatial distribution of emerging contaminants in the unsaturated zone. Case study: Guadalete river basin (Cadiz, Spain). Chemosphere 2015, 119, S131–S137. [Google Scholar] [CrossRef] [PubMed]
- Huerta-Fontela, M.; Galceran, M.T.; Ventura, F. Occurrence and removal of pharmaceuticals and hormones through drinking water treatment. Water Res. 2011, 45, 1432–1442. [Google Scholar] [CrossRef]
- Koutsouba, V.; Heberer, T.; Fuhrmann, B.; Schmidt-Baumler, K.; Tsipi, D.; Hiskia, A. Determination of polar pharmaceuticals in sewage water of Greece by gas chromatography–mass spectrometry. Chemosphere 2003, 51, 69–75. [Google Scholar] [CrossRef]
- Rabiet, M.; Togola, A.; Brissaud, F.; Seidel, J.-L.; Budzinski, H.; Elbaz-Poulichet, F. Consequences of treated water recycling as regards pharmaceuticals and drugs in surface and ground waters of a medium-sized mediterranean catchment. Environ. Sci. Technol. 2006, 40, 5282–5288. [Google Scholar] [CrossRef]
- Han, G.H.; Hur, H.G.; Kim, S.D. Ecotoxicological risk of pharmaceuticals from wastewater treatment plants in Korea: Occurrence and toxicity to Daphnia magna. Environ. Toxicol. Chem. 2006, 25, 265–271. [Google Scholar] [CrossRef]
- Kim, S.D.; Cho, J.; Kim, I.S.; Vanderford, B.J.; Snyder, S.A. Occurrence and removal of pharmaceuticals and endocrine disruptors in South Korean surface, drinking, and waste waters. Water Res. 2007, 41, 1013–1021. [Google Scholar] [CrossRef]
- Kimura, K.; Kameda, Y.; Yamamoto, H.; Nakada, N.; Tamura, I.; Miyazaki, M.; Masunaga, S. Occurrence of preservatives and antimicrobials in Japanese rivers. Chemosphere 2014, 107, 393–399. [Google Scholar] [CrossRef]
- Wen, Z.-H.; Chen, L.; Meng, X.-Z.; Duan, Y.-P.; Zhang, Z.-S.; Zeng, E.Y. Occurrence and human health risk of wastewater–derived pharmaceuticals in a drinking water source for Shanghai, East China. Sci. Total Environ. 2014, 490, 987–993. [Google Scholar] [CrossRef] [PubMed]
- Zhao, J.-L.; Ying, G.-G.; Wang, L.; Yang, J.-F.; Yang, X.-B.; Yang, L.-H.; Li, X. Determination of phenolic endocrine disrupting chemicals and acidic pharmaceuticals in surface water of the Pearl Rivers in South China by gas chromatography-negative chemical ionization-mass spectrometry. Sci. Total Environ. 2009, 407, 962–974. [Google Scholar] [CrossRef] [PubMed]
- Ollers, S.; Singer, H.P.; Fassler, P.; Muller, S.R. Simultaneous quantification of neutral and acidic pharmaceuticals and pesticides at the low-ng/L level in surface and waste water. J. Chromatogr. A 2001, 911, 225–234. [Google Scholar] [CrossRef]
- González-Barreiro, C.; Lores, M.; Casais, M.C.; Cela, R. Simultaneous determination of neutral and acidic pharmaceuticals in wastewater by high-performance liquid chromatography-post-column photochemically induced fluorimetry. J. Chromatogr. A 2003, 993, 29–37. [Google Scholar] [CrossRef]
- Pereira, L.C.; de Souza, A.O.; Bernardes, M.F.F.; Pazin, M.; Tasso, M.J.; Pereira, P.H.; Dorta, D.J. A perspective on the potential risks of emerging contaminants to human and environmental health. Environ. Sci. Pollut. Res. 2015, 22, 13800–13823. [Google Scholar] [CrossRef]
- Schwarzenbach, R.P.; Escher, B.I.; Fenner, K.; Hofstetter, T.B.; Johnson, C.A.; Von Gunten, U.; Wehrli, B. The challenge of micropollutants in aquatic systems. Science 2006, 313, 1072–1077. [Google Scholar] [CrossRef]
- Vandenberg, L.N.; Colborn, T.; Hayes, T.B.; Heindel, J.J.; Jacobs, D.R.; Lee, D.-H.; Shioda, T.; Soto, A.M.; vom Saal, F.S.; Welshons, W.V.; et al. Hormones and endocrine-disrupting chemicals: Low-dose effects and non-monotonic dose responses. Endocr. Rev. 2012, 33, 378–455. [Google Scholar] [CrossRef]
- Buron, N.; Porceddu, M.; Roussel, C.; Begriche, K.; Trak-Smayra, V.; Gicquel, T.; Fromenty, B.; Borgne-Sanchez, A. Chronic and low exposure to a pharmaceutical cocktail induces mitochondrial dysfunction in liver and hyperglycemia: Differential responses between lean and obese mice. Environ. Toxicol. 2017, 32, 1375–1389. [Google Scholar] [CrossRef]
- Czekalski, N.; Berthold, T.; Caucci, S.; Egli, A.; Bürgmann, H. Increased levels of multiresistant bacteria and resistance genes after wastewater treatment and their dissemination into Lake Geneva, Switzerland. Front. Microbiol. 2012, 3, 1–18. [Google Scholar] [CrossRef]
- Tetreault, G.R.; Bennett, C.J.; Shires, K.; Knight, B.; Servos, M.R.; McMaster, M.E. Intersex and reproductive impairment of wild fish exposed to multiple municipal wastewater discharges. Aquat. Toxicol. 2011, 104, 278–290. [Google Scholar] [CrossRef]
- Caldwell, D.J.; Mastrocco, F.; Nowak, E.; Johnston, J.; Yekel, H.; Pfeiffer, D.; Hoyt, M.; DuPlessie, B.M.; Anderson, P.D. An Assessment of potential exposure and risk from estrogens in drinking water. Environ. Health Perspect. 2010, 118, 338–344. [Google Scholar] [CrossRef] [PubMed]
- Murray, K.E.; Thomas, S.M.; Bodour, A.A. Prioritizing research for trace pollutants and emerging contaminants in the freshwater environment. Environ. Pollut. 2010, 158, 3462–3471. [Google Scholar] [CrossRef] [PubMed]
- Schriks, M.; Heringa, M.B.; van der Kooi, M.M.E.; de Voogt, P.; van Wezel, A.P. Toxicological relevance of emerging contaminants for drinking water quality. Water Res. 2010, 44, 461–476. [Google Scholar] [CrossRef]
- Schwab, B.W.; Hayes, E.P.; Fiori, J.M.; Mastrocco, F.J.; Roden, N.M.; Cragin, D.; Meyerhoff, R.D.; D’Aco, V.J.; Anderson, P.D. Human pharmaceuticals in US surface waters: A human health risk assessment. Regul. Toxicol. Pharmacol. 2005, 42, 296–312. [Google Scholar] [CrossRef] [PubMed]
- Environmental Protection Agency. Drinking Water Health Advisory for Perfluorooctanoic Acid (PFOA) 2016. Available online: https://www.epa.gov/sites/production/files/2016-05/documents/pfoa_health_advisory_final-plain.pdf (accessed on 19 December 2020).
- Environmental Protection Agency. Drinking Water Health Advisory for Perfluorooctane Sulfonate (PFOS). 2016. Available online: https://www.epa.gov/sites/production/files/2016-05/documents/pfos_health_advisory_final-plain.pdf (accessed on 19 December 2020).
- Daughton, C.G. Pharmaceuticals in the environment: Sources and their management. In Analysis, Fate and Removal of Pharmaceuticals in the Water Cycle, 1st ed.; Barcelo, D., Petrovic, M., Eds.; Elsevier Science: Amsterdam, The Netherlands, 2007; Volume 62, pp. 1–58. [Google Scholar]
- Lienert, J.; Guedel, K.; Escher-Beate, I. Screening method for ecotosicological hazard Assessment of 42 pharmaceuticals considering human metabolism and excretory routes. Environ. Sci. Technol. 2007, 41, 4471–4478. [Google Scholar] [CrossRef]
- Graves, G.A.; Wan, Y.; Fike, D.L. Water quality characteristics of storm water from major land uses in South Florida. JAWRA J. Am. Water Resour. Assoc. 2004, 40, 1405–1419. [Google Scholar] [CrossRef]
- Xu, J.; Wu, L.; Chen, W.; Jiang, P.; Chang, A.C.-S. Pharmaceuticals and personal care products (PPCPs), and endocrine disrupting compounds (EDCS) in runoff from a potato field irrigated with treated wastewater in Southern California. J. Health Sci. 2009, 55, 306–310. [Google Scholar] [CrossRef]
- Brown, K.D.; Kulis, J.; Thomson, B.; Chapman, T.H.; Mawhinney, D.B. Occurrence of antibiotics in hospital, residential, and dairy effluent, municipal wastewater, and the Rio Grande in New Mexico. Sci. Total Environ. 2006, 366, 772–783. [Google Scholar] [CrossRef]
- Oliveira, T.S.; Murphy, M.; Mendola, N.; Wong, V.; Carlson, D.; Waring, L. Characterization of pharmaceuticals and personal care products in hospital effluent and waste water influent/effluent by direct-injection LC-MS-MS. Sci. Total Environ. 2015, 518, 459–478. [Google Scholar] [CrossRef]
- Weissbrodt, D.; Koval’Ová, L.; Ort, C.; Pazhepurackel, V.; Moser, R.; Hollender, J.; Siegrist, H.; McArdell, C.S. Mass flows of X-ray contrast media and cytostatics in hospital wastewater. Environ. Sci. Technol. 2009, 43, 4810–4817. [Google Scholar] [CrossRef]
- Yuan, S.; Jiang, X.; Xia, X.; Zhang, H.; Zheng, S. Detection, occurrence and fate of 22 psychiatric pharmaceuticals in psychiatric hospital and municipal wastewater treatment plants in Beijing, China. Chemosphere 2013, 90, 2520–2525. [Google Scholar] [CrossRef] [PubMed]
- IMS Institute for Healthcare Informatics. Medicines Use and Spending Shifts: A Review of the Use of Medicines in the U.S. in 2014; IMS Drive: Parsippany, NJ, USA, 2015. [Google Scholar]
- IMS Institute for Healthcare Informatics. Medicines Use and Spending in the U.S: A Review of 2015 and Outlook to 2020; IMS Drive: Parsippany, NJ, USA, 2016. [Google Scholar]
- Grand View Research. Contrast Media/Contrast Agents Market Analysis, by Agent Type (Iodinated, Barium-based, Gadolinium-Based, Microbubble), by Modality (X-ray/CT, MRI, Ultrasound), by Application, and Segment Forecasts 2018–2025. Available online: https://www.grandviewresearch.com/industry-analysis/contrast-media-contrast-agents-market (accessed on 31 January 2021).
- Gerrity, D.; Gamage, S.; Holady, J.C.; Mawhinney, D.B.; Quiñones, O.; Trenholm, R.A.; Snyder, S.A. Pilot-scale evaluation of ozone and biological activated carbon for trace organic contaminant mitigation and disinfection. Water Res. 2011, 45, 2155–2165. [Google Scholar] [CrossRef] [PubMed]
- Oppenheimer, J.; Eaton, A.; Badruzzaman, M.; Haghani, A.W.; Jacangelo, J.G. Occurrence and suitability of sucralose as an indicator compound of wastewater loading to surface waters in urbanized regions. Water Res. 2011, 45, 4019–4027. [Google Scholar] [CrossRef] [PubMed]
- Snyder, S.A.; Wert, E.C.; Lei, H.; Westerhoff, P.; Yoon, Y. Removal of EDCs and Pharmaceuticals in Drinking and Reuse Treatment Processes; American Water Works Association Research Foundation: Denver, CO, USA, 2007. [Google Scholar]
- Fairbairn, D.J.; Karpuzcu, M.E.; Arnold, W.A.; Barber, B.L.; Kaufenberg, E.F.; Koskinen, W.C.; Novak, P.J.; Rice, P.J.; Swackhamer, D.L. Sources and transport of contaminants of emerging concern: A two-year study of occurrence and spatiotemporal variation in a mixed land use watershed. Sci. Total Environ. 2016, 551–552, 605–613. [Google Scholar] [CrossRef] [PubMed]
- Grube, A.; Donaldson, D.; Kiely, T.; Wu, L. Pesticides Industry Sales and Usage—2006 and 2007 Market Estimates; U.S. Environmental Protection Agency: Washington, DC, USA, 2011. [Google Scholar]
- Kiely, T.; Donaldson, D.; Grube, A. Pesticides Industry Sales and Usage—2006 and 2007 Market Estimates; U.S. Environmental Protection Agency: Washington, DC, USA, 2004. [Google Scholar]
- Benotti, M.J.; Trenholm, R.A.; Vanderford, B.J.; Holady, J.C.; Stanford, B.D.; Snyder, S.A. Pharmaceuticals and endocrine disrupting compounds in U.S. drinking water. Environ. Sci. Technol. 2009, 43, 597–603. [Google Scholar] [CrossRef] [PubMed]
- Glassmeyer, S.T.; Furlong, E.T.; Kolpin, D.W.; Cahill, J.D.; Zaugg, S.D.; Werner, S.L.; Meyer, M.T.; Kryak, D.D. Transport of chemical and microbial compounds from known wastewater discharges: Potential for use as indicators of human fecal contamination. Environ. Sci. Technol. 2005, 39, 5157–5169. [Google Scholar] [CrossRef] [PubMed]
- Padhye, L.P.; Yao, H.; Kung’u, F.T.; Huang, C.-H. Year-long evaluation on the occurrence and fate ofpharmaceuticals, personal care products, andendocrine disrupting chemicals in an urban drinking water treatment plant. Water Res. 2014, 51, 266–276. [Google Scholar] [CrossRef] [PubMed]
- Sengupta, A.; Lyons, J.M.; Smith, D.J.; Drewes, J.E.; Snyder, S.A.; Heil, A.; Maruya, K.A. The occurrence and fate of chemicals of emerging concern in coastal urban rivers receiving discharge of treated municipal wastewater effluent. Environ. Toxicol. Chem. 2014, 33, 350–358. [Google Scholar] [CrossRef]
- Ackerman, D.; Schiff, K. Modeling storm water mass emissions to the Southern California Bight. J. Environ. Eng. 2003, 129, 308–317. [Google Scholar] [CrossRef]
- Boithias, L.; Sauvage, S.; Taghavi, L.; Merlina, G.; Probst, J.-L.; Sánchez-Pérez, J.M. Occurrence of metolachlor and trifluralin losses in the Save river agricultural catchment during floods. J. Hazard. Mater. 2011, 196, 210–219. [Google Scholar] [CrossRef]
- Müller, K.; Bach, M.; Hartmann, H.; Spiteller, M.; Frede, H.-G. Point-and nonpoint-source pesticide contamination in the Zwester Ohm Catchment, Germany. J. Environ. Qual. 2002, 31, 309–318. [Google Scholar] [CrossRef] [PubMed]
- Wittmer, I.K.; Bader, H.-P.; Scheidegger, R.; Singer, H.; Lück, A.; Hanke, I.; Carlsson, C.; Stamm, C. Significance of urban and agricultural land use for biocide and pesticide dynamics in surface waters. Water Res. 2010, 44, 2850–2862. [Google Scholar] [CrossRef] [PubMed]
- Bartelt-Hunt, S.L.; Snow, D.D.; Damon, T.; Shockley, J.; Hoagland, K. The occurrence of illicit and therapeutic pharmaceuticals in wastewater effluent and surface waters in Nebraska. Environ. Pollut. 2009, 157, 786–791. [Google Scholar] [CrossRef] [PubMed]
- Bisceglia, K.J.; Yu, J.T.; Coelhan, M.; Bouwer, E.J.; Roberts, A.L. Trace determination of pharmaceuticals and other wastewater-derived micropollutants by solid phase extraction and gas chromatography/mass spectrometry. J. Chromatogr. A 2010, 1217, 558–564. [Google Scholar] [CrossRef]
- Boyd, G.R.; Reemtsma, H.; Grimm, D.A.; Mitra, S. Pharmaceuticals and personal care products (PPCPs) in surface and treated waters of Louisiana, USA and Ontario, Canada. Sci. Total Environ. 2003, 311, 135–149. [Google Scholar] [CrossRef]
- Bulloch, D.N.; Nelson, E.D.; Carr, S.A.; Wissman, C.R.; Armstrong, J.L.; Schlenk, D.; Larive, C.K. Occurrence of halogenated transformation products of selected pharmaceuticals and personal care products in secondary and tertiary treated wastewaters from Southern California. Environ. Sci. Technol. 2015, 49, 2044–2051. [Google Scholar] [CrossRef] [PubMed]
- Chiaia, A.C.; Banta-Green, C.; Field, J. Eliminating solid phase extraction with large-volume injection LC/MS/MS: Analysis of illicit and legal drugs and human urine indicators in US wastewaters. Environ. Sci. Technol. 2008, 42, 8841–8848. [Google Scholar] [CrossRef] [PubMed]
- Elmoznino, J.; Vlahos, P.; Whitney, M. Occurrence and partitioning behavior of perfluoroalkyl acids in wastewater effluent discharging into the Long Island Sound. Environ. Pollut. 2018, 243, 453–461. [Google Scholar] [CrossRef] [PubMed]
- Gao, P.; Ding, Y.; Li, H.; Xagoraraki, I. Occurrence of pharmaceuticals in a municipal wastewater treatment plant: Mass balance and removal processes. Chemosphere 2012, 88, 17–24. [Google Scholar] [CrossRef]
- Gross, B.; Montgomery-Brown, J.; Naumann, A.; Reinhard, M. Occurrence and fate of pharmaceuticals and alkylphenol ethoxylate metabolites in an effluent-dominated river and wetland. Environ. Toxicol. Chem. 2004, 23, 2074–2083. [Google Scholar] [CrossRef]
- Huggett, D.B.; Khan, I.A.; Foran, C.M.; Schlenk, D. Determination of beta-adrenergic receptor blocking pharmaceuticals in United States wastewater effluent. Environ. Pollut. 2003, 121, 199–205. [Google Scholar] [CrossRef]
- Kwon, J.-W.; Rodriguez, J.M. Occurrence and removal of selected pharmaceuticals and personal care products in three wastewater-treatment plants. Arch. Environ. Contam. Toxicol. 2014, 66, 538–548. [Google Scholar] [CrossRef] [PubMed]
- Loganathan, B.G.; Sajwan, K.S.; Sinclair, E.; Kumar, K.S.; Kannan, K. Perfluoroalkyl sulfonates and perfluorocarboxylates in two wastewater treatment facilities in Kentucky and Georgia. Water Res. 2007, 41, 4611–4620. [Google Scholar] [CrossRef] [PubMed]
- Spongberg, A.L.; Witter, J.D. Pharmaceutical compounds in the wastewater process stream in Northwest Ohio. Sci. Total Environ. 2008, 397, 148–157. [Google Scholar] [CrossRef]
- Subedi, B.; Kannan, K. Occurrence and fate of select psychoactive pharmaceuticals and antihypertensives in two wastewater treatment plants in New York State, USA. Sci. Total Environ. 2015, 514, 273–280. [Google Scholar] [CrossRef]
- Vanderford, B.J.; Snyder, S.A. Analysis of pharmaceuticals in water by isotope dilution liquid chromatography/tandem mass spectrometry. Environ. Sci. Technol. 2006, 40, 7312–7320. [Google Scholar] [CrossRef]
- Yang, X.; Flowers, R.C.; Weinberg, H.S.; Singer, P.C. Occurrence and removal of pharmaceuticals and personal care products (PPCPs) in an advanced wastewater reclamation plant. Water Res. 2011, 45, 5218–5228. [Google Scholar] [CrossRef]
- Yu, J.T.; Bouwer, E.J.; Coelhan, M. Occurrence and biodegradability studies of selected pharmaceuticals and personal care products in sewage effluent. Agric. Water Manag. 2006, 86, 72–80. [Google Scholar] [CrossRef]
- Yu, Y.; Wu, L.; Chang, A. Seasonal variation of endocrine disrupting compounds, pharmaceuticals and personal care products in wastewater treatment plants. Sci. Total Environ. 2013, 442, 310–316. [Google Scholar] [CrossRef]
- Ter Laak, T.L.; van der Aa, M.; Houtman, C.J.; Stoks, P.G.; van Wezel, A.P. Relating environmental concentrations of pharmaceuticals to consumption: A mass balance approach for the river Rhine. Environ. Int. 2010, 36, 403–409. [Google Scholar] [CrossRef]
- Luo, Y.; Guo, W.; Ngo, H.H.; Nghiem, L.D.; Hai, F.I.; Zhang, J.; Liang, S.; Wang, X.C. A review on the occurrence of micropollutants in the aquatic environment and their fate and removal during wastewater treatment. Sci. Total Environ. 2014, 473–474, 619–641. [Google Scholar] [CrossRef]
- Blair, B.D.; Crago, J.P.; Hedman, C.J.; Klaper, R.D. Pharmaceuticals and personal care products found in the Great Lakes above concentrations of environmental concern. Chemosphere 2013, 93, 2116–2123. [Google Scholar] [CrossRef] [PubMed]
- Chase, D.A.; Karnjanapiboonwong, A.; Fang, Y.; Cobb, G.P.; Morse, A.N.; Anderson, T.A. Occurrence of synthetic musk fragrances in effluent and non-effluent impacted environments. Sci. Total Environ. 2012, 416, 253–260. [Google Scholar] [CrossRef] [PubMed]
- Guo, Y.C.; Krasner, S.W. Occurrence of primidone, carbamazepine, caffeine, and precursors for N-nitrosodimethylamine in drinking water sources impacted by wastewater. JAWRA J. Am. Water Resour. Assoc. 2009, 45, 58–67. [Google Scholar] [CrossRef]
- Maruya, K.A.; Dodder, N.G.; Sengupta, A.; Smith, D.J.; Lyons, J.M.; Heil, A.T.; Drewes, J.E. Multimedia screening of contaminants of emerging concern (CECs) in coastal urban watersheds in southern California (USA). Environ. Toxicol. Chem. 2016, 35, 1986–1994. [Google Scholar] [CrossRef] [PubMed]
- Kim, S.-C.; Carlson, K. Occurrence of ionophore antibiotics in water and sediments of a mixed-landscape watershed. Water Res. 2006, 40, 2549–2560. [Google Scholar] [CrossRef]
- Matamoros, V.; Arias, C.A.; Nguyen, L.X.; Salvadó, V.; Brix, H. Occurrence and behavior of emerging contaminants in surface water and a restored wetland. Chemosphere 2012, 88, 1083–1089. [Google Scholar] [CrossRef]
- Tabe, S.; Jamal, T.; Seth, R.; Yue, C.; Yang, P.; Zhao, X.; Schweitzer, L. ECs and EDC—Occurrence in the Detroit River and Their Removal by Ozonation; Water Research Foundation: Denver, CO, USA, 2009. [Google Scholar]
- Dougherty, J.A.; Swarzenski, P.W.; Dinicola, R.S.; Reinhard, M. Occurrence of herbicides and pharmaceutical and personal care products in surface water and groundwater around Liberty Bay, Puget Sound, Washington. J. Environ. Qual. 2010, 39, 1173–1180. [Google Scholar] [CrossRef]
- Singh, S.P.; Azua, A.; Chaudhary, A.; Khan, S.; Willett, K.L.; Gardinali, P.R. Occurrence and distribution of steroids, hormones and selected pharmaceuticals in South Florida coastal environments. Ecotoxicology 2009, 19, 338–350. [Google Scholar] [CrossRef]
- Anderson, R.H.; Long, G.C.; Porter, R.C.; Anderson, J.K. Occurrence of select perfluoroalkyl substances at U.S. Air Force aqueous film-forming foam release sites other than fire-training areas: Field-validation of critical fate and transport properties. Chemosphere 2016, 150, 678–685. [Google Scholar] [CrossRef]
- Bai, X.; Son, Y. Perfluoroalkyl substances (PFAS) in surface water and sediments from two urban watersheds in Nevada, USA. Sci. Total Environ. 2021, 751, 141622. [Google Scholar] [CrossRef] [PubMed]
- Batt, A.L.; Kincaid, T.M.; Kostich, M.S.; Lazorchak, J.M.; Olsen, A.R. Evaluating the extent of pharmaceuticals in surface waters of the United States using a National-scale rivers and streams assessment survey. Environ. Toxicol. Chem. 2016, 35, 874–881. [Google Scholar] [CrossRef] [PubMed]
- Boyd, G.R.; Grimm, D.A. Occurrence of pharmaceutical contaminants and screening of treatment alternatives for southeastern Louisiana. Ann. N. Y. Acad. Sci. 2006, 948, 80–89. [Google Scholar] [CrossRef] [PubMed]
- Crone, B.C.; Speth, T.F.; Wahman, D.G.; Smith, S.J.; Abulikemu, G.; Kleiner, E.J.; Pressman, J.G. Occurrence of per- and polyfluoroalkyl substances (PFAS) in source water and their treatment in drinking water. Crit. Rev. Environ. Sci. Technol. 2019, 49, 2359–2396. [Google Scholar] [CrossRef] [PubMed]
- Goodrow, S.M.; Ruppel, B.; Lippincott, R.L.; Post, G.B.; Procopio, N.A. Investigation of levels of per-fluoroalkyl substances in surface water, sediment and fish tissue in New Jersey, USA. Sci. Total Environ. 2020, 729, 138839. [Google Scholar] [CrossRef] [PubMed]
- Konwick, B.J.; Tomy, G.T.; Ismail, N.; Peterson, J.T.; Fauver, R.J.; Higginbotham, D.; Fisk, A.T. Concentrations and patterns of perfluoroalkyl acids in Georgia, USA surface waters near and distant to a major use source. Environ. Toxicol. Chem. 2008, 27, 2011–2018. [Google Scholar] [CrossRef]
- Post, G.B.; Louis, J.B.; Lippincott, R.L.; Procopio, N.A. Occurrence of perfluorinated compounds in raw water from new jersey public drinking water systems. Environ. Sci. Technol. 2013, 47, 13266–13275. [Google Scholar] [CrossRef]
- Procopio, N.A.; Karl, R.; Goodrow, S.M.; Maggio, J.; Louis, J.B.; Atherholt, T.B. Occurrence and source identification of perfluoroalkyl acids (PFAAs) in the Metedeconk River Watershed, New Jersey. Environ. Sci. Pollut. Res. 2017, 24, 27125–27135. [Google Scholar] [CrossRef]
- Sinclair, E.; Mayack, D.T.; Roblee, K.; Yamashita, N.; Kannan, K. Occurrence of perfluoroalkyl surfactants in water, fish, and birds from New York State. Arch. Environ. Contam. Toxicol. 2006, 50, 398–410. [Google Scholar] [CrossRef]
- Vedagiri, U.K.; Anderson, R.H.; Loso, H.M.; Schwach, C.M. Ambient levels of PFOS and PFOA in multiple environmental media. Remediat. J. 2018, 28, 9–51. [Google Scholar] [CrossRef]
- Zhang, X.; Lohmann, R.; Dassuncao, C.; Hu, X.C.; Weber, A.K.; Vecitis, C.D.; Sunderland, E.M. Source Attribution of poly- and perfluoroalkyl substances (PFASs) in surface waters from Rhode Island and the New York metroolitan area. Environ. Sci. Technol. Lett. 2016, 3, 316–321. [Google Scholar] [CrossRef] [PubMed]
- Focazio, M.J.; Kolpin, D.W.; Barnes, K.K.; Furlong, E.T.; Meyer, M.T.; Zaugg, S.D.; Barber, L.B.; Thurman, M.E. A national reconnaissance for pharmaceuticals and other organic wastewater contaminants in the United States—II) Untreated drinking water sources. Sci. Total Environ. 2008, 402, 201–216. [Google Scholar] [CrossRef] [PubMed]
- Stackelberg, P.E.; Furlong, E.T.; Meyer, M.T.; Zaugg, B.D.; Henderson, A.K.; Reissman, D.B. Persistence of pharmaceutical compounds and other organic wastewater contaminants in a conventional drinking-water-treatment plant. Sci. Total Environ. 2004, 329, 99–113. [Google Scholar] [CrossRef]
- Loraine, G.A.; Pettigrove, M.E. Seasonal variations in concentrations of pharmaceuticals and personal care products in drinking water and reclaimed wastewater in Southern California. Environ. Sci. Technol. 2006, 40, 687–695. [Google Scholar] [CrossRef] [PubMed]
- Fram, M.S.; Belitz, K. Occurrence and concentrations of pharmaceutical compounds in groundwater used for public drinking-water supply in California. Sci. Total Environ. 2011, 409, 3409–3417. [Google Scholar] [CrossRef]
- Snyder, S.A. Occurrence, treatment, and toxicological relevance of EDCs and pharmaceuticals in water. Ozone Sci. Eng. 2008, 30, 65–69. [Google Scholar] [CrossRef]
- Boone, J.S.; Vigo, C.; Boone, T.; Byrne, C.; Ferrario, J.; Benson, R.; Donohue, J.; Simmons, J.E.; Kolpin, D.W.; Furlong, E.T.; et al. Per- and polyfluoroalkyl substances in source and treated drinking waters of the United States. Sci. Total Environ. 2019, 653, 359–369. [Google Scholar] [CrossRef]
- Quiñones, O.; Snyder, S.A. Occurrence of perfluoroalkyl carboxylates and sulfonates in drinking water utilities and related waters from the United States. Environ. Sci. Technol. 2009, 43, 9089–9095. [Google Scholar] [CrossRef]
- Sun, M.; Arevalo, E.; Strynar, M.; Lindstrom, A.; Richardson, M.; Kearns, B.; Pickett, A.; Smith, C.; Knappe, D.R.U. Legacy and emerging perfluoroalkyl substances are important drinking water contaminants in the Cape Fear River Watershed of North Carolina. Environ. Sci. Technol. Lett. 2016, 3, 415–419. [Google Scholar] [CrossRef]
- Guerra, P.; Kim, M.; Shah, A.; Alaee, M.; Smyth, S. Occurrence and fate of antibiotic, analgesic/anti-inflammatory, and antifungal compounds in five wastewater treatment processes. Sci. Total Environ. 2014, 473–474, 235–243. [Google Scholar] [CrossRef]
- Tauxe-Wuersch, A.; De Alencastro, L.F.; Grandjean, D.; Tarradellas, J. Occurrence of several acidic drugs in sewage treatment plants in Switzerland and risk assessment. Water Res. 2005, 39, 1761–1772. [Google Scholar] [CrossRef] [PubMed]
- Casas, M.E.; Chhetri, R.K.; Ooi, G.; Hansen, K.M.S.; Litty, K.; Christensson, M.; Kragelund, C.; Andersen, H.R.; Bester, K. Biodegradation of pharmaceuticals in hospital wastewater by staged moving bed biofilm reactors (MBBR). Water Res. 2015, 83, 293–302. [Google Scholar] [CrossRef] [PubMed]
- Rosal, R.; Rodríguez, A.; Perdigón-Melón, J.A.; Petre, A.; García-Calvo, E.; Gómez, M.J.; Agüera, A.; Fernández-Alba, A.R. Occurrence of emerging pollutants in urban wastewater and their removal through biological treatment followed by ozonation. Water Res. 2010, 44, 578–588. [Google Scholar] [CrossRef] [PubMed]
- Bueno, M.J.M.; Gomez, M.J.; Herrera, S.; Hernando, M.D.; Agüera, A.; Fernández-Alba, A.R. Occurrence and persistence of organic emerging contaminants and priority pollutants in five sewage treatment plants of Spain: Two years pilot survey monitoring. Environ. Pollut. 2012, 164, 267–273. [Google Scholar] [CrossRef] [PubMed]
- Gómez, M.J.; Martínez Bueno, M.J.; Lacorte, S.; Fernández-Alba, A.R.; Agüera, A. Pilot survey monitoring pharmaceuticals and related compounds in a sewage treatment plant located on the Mediterranean coast. Chemosphere 2007, 66, 993–1002. [Google Scholar] [CrossRef]
- Khanzada, N.K.; Farid, M.U.; Kharraz, J.A.; Choi, J.; Tang, C.Y.; Nghiem, L.D.; Jang, A.; An, A.K. Removal of organic micropollutants using advanced membrane-based water and wastewater treatment: A review. J. Membr. Sci. 2020, 598, 117672. [Google Scholar] [CrossRef]
- Blair, B.D.; Nikolaus, A.; Hedman, C.; Klaper, R.; Grundl, T. Evaluating the degradation, sorption, and negative mass balances of pharmaceuticals and personal care products during wastewater treatment. Chemosphere 2015, 134, 395–401. [Google Scholar] [CrossRef]
- Jones, O.A.H.; Voulvoulis, N.; Lester, J. The occurrence and removal of selected pharmaceutical compounds in a sewage treatment works utilising activated sludge treatment. Environ. Pollut. 2007, 145, 738–744. [Google Scholar] [CrossRef]
- Lishman, L.; Smyth, S.A.; Sarafin, K.; Kleywegt, S.; Toito, J.; Peart, T.; Lee, B.; Servos, M.; Beland, M.; Seto, P. Occurrence and reductions of pharmaceuticals and personal care products and estrogens by municipal wastewater treatment plants in Ontario, Canada. Sci. Total Environ. 2006, 367, 544–558. [Google Scholar] [CrossRef]
- Zupanc, M.; Kosjek, T.; Petkovšek, M.; Dular, M.; Kompare, B.; Širok, B.; Blažeka, Ž.; Heath, E. Removal of pharmaceuticals from wastewater by biological processes, hydrodynamic cavitation and UV treatment. Ultrason. Sonochem. 2013, 20, 1104–1112. [Google Scholar] [CrossRef]
- Santos, J.L.; Aparicio, I.; Callejón, M.; Alonso, E. Occurrence of pharmaceutically active compounds during 1-year period in wastewaters from four wastewater treatment plants in Seville (Spain). J. Hazard. Mater. 2009, 164, 1509–1516. [Google Scholar] [CrossRef] [PubMed]
- Barber, L.B.; Keefe, S.H.; Antweiler, R.C.; Taylor, H.E.; Wass, R.D. Accumulation of Contaminants in fish from wastewater treatment wetlands. Environ. Sci. Technol. 2006, 40, 603–611. [Google Scholar] [CrossRef] [PubMed]
- Brozinski, J.-M.; Lahti, M.; Meierjohann, A.; Oikari, A.; Kronberg, L. The anti-inflammatory drugs diclofenac, naproxen and ibuprofen are found in the bile of wild fish caught downstream of a wastewater treatment plant. Environ. Sci. Technol. 2013, 47, 342–348. [Google Scholar] [CrossRef]
- Jarvis, A.L.; Bernot, M.J.; Bernot, R.J. Relationships between the psychiatric drug carbamazepine and freshwater macroinvertebrate community structure. Sci. Total Environ. 2014, 496, 499–509. [Google Scholar] [CrossRef] [PubMed]
- Guardabassi, L.; Wong, D.M.L.F.; Dalsgaard, A. The effects of tertiary wastewater treatment on the prevalence of antimicrobial resistant bacteria. Water Res. 2002, 36, 1955–1964. [Google Scholar] [CrossRef]
- Lateef, A. The microbiology of a pharmaceutical effluent and its public health implications. World J. Microbiol. Biotechnol. 2004, 20, 167–171. [Google Scholar] [CrossRef]
- Silvia, J.; Castillo, G.; Callejas, L.; Lopez, H.; Olmos, J. Frequency of transferable multiple antibiotic resistance amongst coliform bacteria isolated from a treated sewage effluent in Antofagasta, Chile. Electron. J. Biotechnol. 2006, 9, 533–540. [Google Scholar] [CrossRef]
- Silva, M.F.; Vaz-Moreira, I.; Gonzalez-Pajuelo, M.; Nunes, O.C.; Manaia, C.M. Antimicrobial resistance patterns in Enterobacteriacease isolated from an urban wastewater treatment plant. FEMS Microbiol. Ecol. 2007, 60, 166–176. [Google Scholar] [CrossRef]
- Young, S.; Juhl, A.; O’Mullan, G.D. Antibiotic-resistant bacteria in the Hudson River Estuary linked to wet weather sewage contamination. J. Water Health 2013, 11, 297–310. [Google Scholar] [CrossRef]
- Hinck, J.E.; Blazer, V.S.; Schmitt, C.J.; Papoulias, D.M.; Tillitt, D.E. Wildspread occurrence of inter-sex in black basses (Micropterus spp.) from U.S. rivers, 1995–2004. Aquat. Toxicol. 2009, 95, 60–70. [Google Scholar]
- Kidd, K.A.; Blanchfield, P.J.; Mills, K.H.; Palace, V.P.; Evans, R.E.; Lazorchak, J.M.; Flick, R.W. Collapse of a fish population after exposure to a synthetic estrogen. Proc. Natl. Acad. Sci. USA 2007, 104, 8897–8901. [Google Scholar] [CrossRef] [PubMed]
- Orlando, E.F.; Kolok, A.S.; Binzcik, G.A.; Gates, J.L.; Horton, M.K.; Lambright, C.S.; Gray, L.E.; Soto, A.M.; Guillette, L.J. Endocrine-disrupting effects of cattle feedlot effluent on an aquatic sentinel species, the fathead minnow. Environ. Health Perspect. 2004, 112, 353–358. [Google Scholar] [CrossRef] [PubMed]
- Almeida, Â.; Freitas, R.; Calisto, V.; Esteves, V.I.; Schneider, R.J.; Soares, A.M.; Figueira, E. Chronic toxicity of the antiepileptic carbamazepine on the clam Ruditapes philippinarum. Comp. Biochem. Physiol. Part C Toxicol. Pharmacol. 2015, 172–173, 26–35. [Google Scholar] [CrossRef] [PubMed]
- McRae, N.K.; Glover, C.N.; Burket, S.R.; Brooks, B.W.; Gaw, S. Acute exposure to an environmentally relevant concentration of diclofenac elicits oxidative stress in the culturally important galaxiid fish Galaxias maculatus. Environ. Toxicol. Chem. 2018, 37, 224–235. [Google Scholar] [CrossRef] [PubMed]
- Mu, X.; Wang, K.; Chen, X.; Pang, S.; Zhu, L.; Yang, Y.; Zhang, J.; Li, X.; Wang, C. Impact of environmental concentrations of beta-cypermethrin on the antioxidant system in the brain and liver of zebrafish (Danio rerio). Chem. Ecol. 2014, 30, 643–652. [Google Scholar] [CrossRef]
- Stancova, V.; Plhalova, L.; Blahova, J.; Zivna, D.; Bartoskova, M.; Siroka, Z.; Marsalek, P.; Svobodova, Z. Effects of the pharmaceutical contaminants ibuprofen, diclofenac, and carbamazepine alone, and in combination, on oxidative stress parameters in early life stages of tench (Tinca tinca). Vet. Med. 2017, 62, 90–97. [Google Scholar] [CrossRef]
- Pal, A.; He, Y.; Jekel, M.; Reinhard, M.; Gin, K.Y.H. Emerging contaminants of public health significance as water quality indicator compounds in the urban water cycle. Environ. Int. 2014, 71, 46–62. [Google Scholar] [CrossRef]
- Ash, R.J.; Mauch, B.; Moulder, W.; Morgan, M. Antibiotic-resistant bacteria in U.S. rivers. In Proceedings of the America Society for Microbiology 99th Annual Meeting, Chicago, IL, USA, 30 May–3 June 1999. [Google Scholar]
- Zhang, Y.; Marrs, C.F.; Simon, C.; Xi, C. Wastewater treatment contributes to selective increase of antibiotic resistance among Acinetobacter spp. Sci. Total Environ. 2009, 407, 3702–3706. [Google Scholar] [CrossRef]
- Jobling, S.; Beresford, N.; Nolan, M.; Rodgers-Gray, T.; Brighty, G.C.; Sumpter, J.P.; Tyler, C.R. Altered sexual maturation and gamete production in wild roach (Rutius rutilus) living in rivers that receive treated sewage effluents. Biol. Reprod. 2002, 66, 272–281. [Google Scholar] [CrossRef]
- Jobling, S.; Burn, R.W.; Thorpe, K.; Williams, R.; Tyler, C. Statistical modeling suggests that anti-androgens in effluents from wastewater treatment works contribute to widespread sexual disruption in fish living in English rivers. Environ. Health Perspect. 2009, 117, 797–802. [Google Scholar] [CrossRef]
- Obling, S.J.; Nolan, M.; Tyler, C.R.; Brighty, G.; Sumpter, J.P. Widespread sexual disruption in wild fish. Environ. Sci. Technol. 1998, 32, 2498–2506. [Google Scholar] [CrossRef]
- Niemuth, N.J.; Klaper, R.D. Emerging wastewater contaminant metformin causes intersex and reduced fecundity in fish. Chemosphere 2015, 135, 38–45. [Google Scholar] [CrossRef] [PubMed]
- Yang, M.; Liu, S.; Hu, L.; Zhan, J.; Lei, P.; Wu, M. Effects of the antidepressant, mianserin, on early development of fish embryos at low environmentally relevant concentrations. Ecotoxicol. Environ. Saf. 2018, 150, 144–151. [Google Scholar] [CrossRef] [PubMed]
- Howell, W.M.; Black, D.A.; Bortone, S.A. Abnormal expression of secondary sex characters in a population of mosquitofish, Gambusia affinis holbrookii: Evidence for environmentally induced masculinization. Copeia 1980, 4, 676–681. [Google Scholar] [CrossRef]
- Rodgers-Gray, T.P.; Jobling, S.; Kelly, C.; Morris, S.; Brighty, G.; Waldock, M.J.; Sumpter, J.P.; Tyler, C.R. Exposure of juvenile roach (Rutilus rutilus) to treated sewage effluent induces dose-dependent and persistent disruption in gonadal duct development. Environ. Sci. Technol. 2001, 35, 462–470. [Google Scholar] [CrossRef]
- Appleman, T.D.; Higgins, C.P.; Quiñones, O.; Vanderford, B.J.; Kolstad, C.; Zeigler-Holady, J.C.; Dickenson, E.R.V. Treatment of poly- and perfluoroalkyl substances in U.S. full-scale water treatment systems. Water Res. 2014, 51, 246–255. [Google Scholar] [CrossRef]
- Pramanik, B.K. Occurrence of perfluoroalkyl and polyfluoroalkyl substances in the water environment and their removal in a water treatment process. J. Water Reuse Desalin. 2015, 5, 196–210. [Google Scholar] [CrossRef]
- Rahman, M.F.; Yanful, E.K.; Jasim, S.Y.; Bragg, L.M.; Servos, M.R.; Ndiongue, S.; Borikar, D. Advanced oxidation treatment of drinking water: Part, I. Occurrence and removal of pharmaceuticals and endocrine-disrupting compounds from Lake Huron water. Ozone Sci. Eng. 2010, 32, 217–229. [Google Scholar] [CrossRef]
- Westerhoff, P.; Yoon, Y.; Snyder, S.; Wert, E. Fate of endocrine-disruptor, pharmaceutical, and personal care product chemicals during simulated drinking water treatment processes. Environ. Sci. Technol. 2005, 39, 6649–6663. [Google Scholar] [CrossRef]
- Zhang, S.; Gitungo, S.; Axe, L.; Dyksen, J.E.; Raczko, R.F. A pilot plant study using conventional and advanced water treatment processes: Evaluating removal efficiency of indicator compounds representative of pharmaceuticals and personal care products. Water Res. 2016, 105, 85–96. [Google Scholar] [CrossRef]
- Nam, S.-W.; Jo, B.-I.; Yoon, Y.; Zoh, K.-D. Occurrence and removal of selected micropollutants in a water treatment plant. Chemosphere 2014, 95, 156–165. [Google Scholar] [CrossRef] [PubMed]
- Wu, Q.; Shi, H.; Adams, C.D.; Timmons, T.; Ma, Y. Oxidative removal of selected endocrine-disruptors and pharmaceuticals in drinking water treatment systems, and identification of degradation products of triclosan. Sci. Total Environ. 2012, 439, 18–25. [Google Scholar] [CrossRef] [PubMed]
- Snyder, S.A.; Adham, S.; Redding, A.M.; Cannon, F.S.; Decarolis, J.; Oppenheimer, J.; Wert, E.C.; Yoon, Y. Role of membranes and activated carbon in the removal of endocrine disruptors and pharmaceuticals. Desalination 2007, 202, 156–181. [Google Scholar] [CrossRef]
- Kennedy, A.M.; Reinert, A.M.; Knappe, D.R.; Ferrer, I.; Summers, R. Full- and pilot-scale GAC adsorption of organic micropollutants. Water Res. 2015, 68, 238–248. [Google Scholar] [CrossRef]
- Choi, K.J.; Kim, S.G.; Kim, C.W.; Kim, S.H. Effects of activated carbon types and service life on removal of endocrine disrupting chemicals: Amitrol, nonylphenol, and bisphenol-A. Chemosphere 2005, 58, 1535–1545. [Google Scholar] [CrossRef]
- McCleaf, P.; Englund, S.; Östlund, A.; Lindegren, K.; Wiberg, K.; Ahrens, L. Removal efficiency of multiple poly- and perfluoroalkyl substances (PFASs) in drinking water using granular activated carbon (GAC) and an-ion exchange (AE) column tests. Water Res. 2017, 120, 77–87. [Google Scholar] [CrossRef]
- Wert, E.C.; Rosario-Ortiz, F.L.; Snyder, S.A. Effect of ozone exposure on the oxidation of trace organic contaminants in wastewater. Water Res. 2009, 43, 1005–1014. [Google Scholar] [CrossRef]
- Hallé, C.; Huck, P.M.; Peldszus, S. Emerging Contaminant removal by biofiltration: Temperature, concentration, and ebct impacts. J. Am. Water Work. Assoc. 2015, 107, E364–E379. [Google Scholar] [CrossRef]
- Zearley, T.L.; Summers, R.S. Removal of trace organic micropollutants by drinking water biological filters. Environ. Sci. Technol. 2012, 46, 9412–9419. [Google Scholar] [CrossRef]
- Reungoat, J.; Escher, B.I.; Macova, M.; Argaud, F.X.; Gernjak, W.; Keller, J. Ozonation and biological activated carbon filtration of wastewater treatment plant effluents. Water Res. 2012, 46, 863–872. [Google Scholar] [CrossRef]
- Lee, C.O.; Howe, K.J.; Thomson, B.M. Ozone and biofiltration as an alternative to reverse osmosis for removing PPCPs and micropollutants from treated wastewater. Water Res. 2012, 46, 1005–1014. [Google Scholar] [CrossRef] [PubMed]
- McKie, M.J.; Andrews, S.A.; Andrews, R.C. Conventional drinking water treatment and direct bio-filtration for the removal of pharmaceuticals and artificial sweeteners: A pilot-scale approach. Sci. Total Environ. 2016, 544, 10–17. [Google Scholar] [CrossRef] [PubMed]
- Zhang, S.; Gitungo, S.W.; Axe, L.; Raczko, R.F.; Dyksen, J.E. Biologically active filters—An advanced water treatment process for contaminants of emerging concern. Water Res. 2017, 114, 31–41. [Google Scholar] [CrossRef] [PubMed]
- Hollender, J.; Zimmermann, B.G.; Koepke, S.; Krauss, M.; Mcardell, C.S.; Ort, C.; Singer, H.; Von Gunten, U.; Siegrist, H. Elimination of organic micropollutants in a municipal wastewater treatment plant upgraded with a full-scale post-ozonation followed by sand filtration. Environ. Sci. Technol. 2009, 43, 7862–7869. [Google Scholar] [CrossRef]
- Broséus, R.; Vincent, S.; Aboulfadl, K.; Daneshvar, A.; Sauvé, S.; Barbeau, B.; Prévost, M. Ozone oxidation of pharmaceuticals, endocrine disruptors and pesticides during water treatment. Water Res. 2009, 43, 4707–4717. [Google Scholar] [CrossRef]
- Yates, M.V.; Malley, J.; Rochelle, P.; Hoffman, R. Effect of adenovirus resistance on UV disinfection requirements: A report on the state of adenovirus science. J. Am. Water Work. Assoc. 2006, 98, 93–106. [Google Scholar] [CrossRef]
- Rosario-Ortiz, F.L.; Wert, E.C.; Snyder, S.A. Evaluation of UV/H2O2 treatment for the oxidation of pharmaceuticals in wastewater. Water Res. 2010, 44, 1440–1448. [Google Scholar] [CrossRef]
- Drewes, J.E.; Anderson, P.; Denslow, N.; Olivieri, A.; Schlenk, D.; Snyder, S.A.; Maruya, K.A. Designing monitoring programs for chemicals of emerging concern in potable reuse-What to include and what not to include? Water Sci. Technol. 2013, 67, 433–439. [Google Scholar] [CrossRef]
- Maruya, K.A.; Schlenk, D.; Anderson, P.D.; Denslow, N.D.; Drewes, J.E.; Olivieri, A.W.; Scott, G.I.; Snyder, S.A. An adaptive, comprehensive monitoring strategy for chemicals of emerging concern (CECs) in California’s Aquatic Ecosystems. Integr. Environ. Assess. Manag. 2014, 10, 69–77. [Google Scholar] [CrossRef]
- U.S. Environmental Protection Agency. Sustainable Futures/P2 Framework Manual-Section 13: Quantitative Risk Assessment Calculations. 2012. Available online: https://www.epa.gov/sustainable-futures/sustainable-futures-p2-framework-manual (accessed on 1 August 2018).
- Lyman, W.J.; Reehl, W.F.; Rosenblatt, D.H. Handbook of Chemical Property Estimation Methods; American Chemical Society: Washington, DC, USA, 1990; ISBN 0-8412-1761-0. [Google Scholar]
- Okochi, H.; Kataniwa, M.; Sugimoto, D.; Igawa, M. Enhanced dissolution of volatile organic compounds into urban dew water collected in Yokohama, Japan. Atmos. Environ. 2005, 39, 6027–6036. [Google Scholar] [CrossRef]
- Gros, M.; Petrović, M.; Barceló, D. Development of a multi-residue analytical methodology based on liquid chromatography-tandem mass spectrometry (LC-MS/MS) for screening and trace level determination of pharmaceuticals in surface and wastewaters. Talanta 2006, 70, 678–690. [Google Scholar] [CrossRef] [PubMed]
- Scheytt, T.; Mersmann, P.; Lindstädt, R.; Heberer, T. Determination of sorption coefficients of pharmaceutically active substances carbamazepine, diclofenac, and ibuprofen, in sandy sediments. Chemosphere 2005, 60, 245–253. [Google Scholar] [CrossRef] [PubMed]
- Yamamoto, H.; Nakamura, Y.; Moriguchi, S.; Nakamura, Y.; Honda, Y.; Tamura, I.; Hirata, Y.; Hayashi, A.; Sekizawa, J. Persistence and partitioning of eight selected pharmaceuticals in the aquatic environment: Laboratory photolysis, biodegradation, and sorption experiments. Water Res. 2009, 43, 351–362. [Google Scholar] [CrossRef] [PubMed]
- Nakada, N.; Shinohara, H.; Murata, A.; Kiri, K.; Managaki, S.; Sato, N.; Takada, H. Removal of selected pharmaceuticals and personal care products (PPCPs) and endocrine-disrupting chemicals (EDCs) during sand filtration and ozonation at a municipal sewage treatment plant. Water Res. 2007, 41, 4373–4382. [Google Scholar] [CrossRef] [PubMed]
- United States National Library of Medicine. Hazardous Substances Data Bank (HSDB). Available online: http://toxnet.nlm.nih.gov/cgi-bin/sis/htmlgen?HSDB (accessed on 30 March 2018).
- Huber, M.M.; Canonica, S.; Park, G.-U.; Von Gunten, U. Oxidation of pharmaceuticals during ozonation and advanced oxidation processes. Environ. Sci. Technol. 2003, 37, 1016–1024. [Google Scholar] [CrossRef] [PubMed]
- Vieno, N.M.; Härkki, H.; Tuhkanen, T.; Kronberg, L. Occurrence of pharmaceuticals in River Water and their elimination in a pilot-scale drinking water treatment plant. Environ. Sci. Technol. 2007, 41, 5077–5084. [Google Scholar] [CrossRef]
- Drori, Y.; Aizenshtat, Z.; Chefetz, B. Sorption-desorption behavior of atrazine in soils irrigated with reclaimed wastewater. Soil Sci. Soc. Am. J. 2005, 69, 1703–1710. [Google Scholar] [CrossRef]
- Nkedi-Kizza, P.; Shinde, D.; Savabi, M.R.; Ouyang, Y.; Nieves, L. Sorption Kinetics and Equilibria of organic pesticides in carbonatic soils from South Florida. J. Environ. Qual. 2006, 35, 268–276. [Google Scholar] [CrossRef]
- Reungoat, J.; Macova, M.; Escher, B.I.; Carswell, S.; Mueller, J.F.; Keller, J. Removal of micropollutants and reduction of biological activity in a full scale reclamation plant using ozonation and activated carbon filtration. Water Res. 2010, 44, 625–637. [Google Scholar] [CrossRef]
- Carballa, M.; Fink, G.; Omil, F.; Lema, J.M.; Ternes, T. Determination of the solid–water distribution coefficient (Kd) for pharmaceuticals, estrogens and musk fragrances in digested sludge. Water Res. 2008, 42, 287–295. [Google Scholar] [CrossRef]
- Karnjanapiboonwong, A.; Morse, A.N.; Maul, J.D.; Anderson, T.A. Sorption of estrogens, triclosan, and caffeine in a sandy loam and a silt loam soil. J. Soils Sediments 2010, 10, 1300–1307. [Google Scholar] [CrossRef]
- Yamamoto, H.; Hayashi, A.; Nakamura, Y.; Sekizawa, J. Fate and partitioning of selected pharmaceuticals in aquatic environment. Environ. Sci. Int. J. Environ. Physiol. Toxicol. 2005, 12, 347–358. [Google Scholar]


| (a) Unit Processes | |||||
|---|---|---|---|---|---|
| Class | Compound | Clarification [69,75,111,112] | Activated Sludge [69,111,114,118,119,120] | MBBR [81,113,121] | Filtration [69] |
| Analgesic | Acetaminophen | 1–8% | 92–99% | - | 99% |
| Diclofenac | 0% | 0–5% | - | - | |
| Ibuprofen | 0–32% | 71–99% | 94% | - | |
| Naproxen | 9% | 56–99% | 70–80% | - | |
| Antibiotic | Sulfamethoxazole | 17–34% | 0–69% | 0% | 89% |
| Trimethoprim | 0% | 0–5% | 36% | - | |
| Antidepressant | Diazepam | 36% | - | - | - |
| Fluoxetine | - | 23–62% | - | - | |
| Antiepileptic | Carbamazepine | 0% | 0–10% | 0–11% | 0% |
| Antihypertension | Diltiazem | 0% | 13% | - | - |
| Antiseptic | Triclosan | 28% | 55–99% | - | - |
| β-blocker | Atenolol | 9% | 14% | 40% | - |
| Metoprolol | 7% | - | - | ||
| Propranolol | 0% | 1% | - | - | |
| Lipid Regulator | Gemfibrozil | - | 23–76% | - | - |
| CEC Metabolite | Cotinine | - | 54% | - | - |
| Pesticide | Atrazine | - | - | 8% | - |
| Psycho-stimulant | Caffeine | 0% | 95–99% | - | 99% |
| (b) Whole trains in pilot- and full-scale WWTPs | |||||
| Class | Compound | Removal [75,78,115,116,122] | |||
| Analgesic | Acetaminophen | 98–99% | |||
| Diclofenac | 18% | ||||
| Ibuprofen | 70–95% | ||||
| Naproxen | 43–88% | ||||
| Antibiotic | Sulfamethoxazole | 63% | |||
| Trimethoprim | 58% | ||||
| Antidepressant | Diazepam | 41–55% | |||
| Fluoxetine | 72% | ||||
| Antiepileptic | Carbamazepine | 0–42% | |||
| Antihypertension | Diltiazem | 22% | |||
| Antiseptic | Triclosan | 69–88% | |||
| β-blocker | Atenolol | 41–50% | |||
| Metoprolol | 61% | ||||
| Propranolol | 0% | ||||
| Lipid Regulator | Gemfibrozil | 52–88% | |||
| CEC Metabolite | Cotinine | 78% | |||
| Pesticide | Atrazine | 68% | |||
| Psycho-stimulant | Caffeine | 44–86% | |||
| Compounds | Coagulation [148,149,150,151,152] | Filtration [148,152] | Chlorination [148,152,153,154] |
|---|---|---|---|
| Contact Time: 60 min | |||
| Analgesics | |||
| Acetaminophen | - | 0% | 59–62% |
| Diclofenac | <10% | - | - |
| Hydrocodone | 24% | - | - |
| Ibuprofen | <10% | 0–12% | 3–22% |
| Naproxen | <5% | 23% | |
| Antibiotic | |||
| Erythromycin | - | 0–7% | 8% |
| Sulfamethazine | - | 12% | 0% |
| Sulfamethoxazole | - | 0–21% | 0% |
| Trimethoprim | - | 0–43% | - |
| Antidepressant | |||
| Fluoxetine | <15% | - | - |
| Antiepileptic | |||
| Carbamazepine | <5% | 0–7% | 0–14% |
| Antiseptic | |||
| Triclosan | - | - | 36% |
| Beta-Blocker | |||
| Atenolol | - | 0–22% | 19% |
| Metoprolol | - | - | 0% |
| Fire Retardant | |||
| TCEP | 0% | 0% | 0% |
| Lipid Regulator | |||
| Atorvastatin | <10% | - | - |
| Clofibric Acid | - | - | 5% |
| Gemfibrozil | <5% | 2–14% | 22% |
| Metabolite | |||
| Cotinine | - | 0% | 0% |
| Pesticide | |||
| Atrazine | 0–10% | 0% | 0% |
| DEET | 0% | 0–14% | 0% |
| Plasticizer | |||
| BPA | <5% | 11% | |
| Steroid | |||
| Estradiol | 2% | 0% | 58% |
| Estriol | - | - | 53% |
| Estrone | 5% | - | 36% |
| Ethynylestradiol | 0% | - | 41% |
| Stimulants | |||
| Caffeine | 0% | 0–44% | 9–59% |
| Surfactant | |||
| PFOA | <12.5% | 0% | 10% |
| PFOS | <12.5% | 0% | 0% |
| X-Ray Contrast Media | |||
| Iopromide | - | 0–27% | 0% |
| Compounds | GAC [148,152,155,158] Virgin | GAC [104,155] w/o Reg. | GAC BAF [158] | DM or Sand BAF [156,157] | Ozone w/o H2O2 [152,159] | Ozone w/H2O2 [49] | UV w/o H2O2 [51,148] | UV w/H2O2 [51] | ||||
|---|---|---|---|---|---|---|---|---|---|---|---|---|
| EBCT (min) | O3/TOC * | H2O2/TOC * | 40 mJ/cm2 | 439 mJ/cm2 | 372 mJ/cm2–5 mg/L | |||||||
| 6–7.6 | 3–15 | 9–18 | 5–15.8 | 0.2–0.3 | 0.6 | 1.0 | 0.2 | 0.7 | ||||
| Analgesics | ||||||||||||
| Acetaminophen | 90% | 25–99% | - | 59–79% | >99% | - | - | 88% | - | 20–50% | >80% | >80% |
| Diclofenac | - | 69% | 98–99% | 21–28% | 20–95% | 95–99% | >99% | - | >99% | 50–80% | >80% | >80% |
| Hydrocodone | - | - | - | 95% | - | - | - | - | - | <20% | >80% | >80% |
| Ibuprofen | 90% | 16% | - | 70–95% | 10–72% | 30–99% | 90–95% | 80% | 83% | <20% | 20–50% | >80% |
| Naproxen | - | 6% | 90–98% | 50–90% | 20–99% | >99% | >99% | - | >99% | <20% | >80% | >80% |
| Antibiotic | ||||||||||||
| Erythromycin | 90% | 8% | 85–98% | 15–27% | 91% | 93% | - | - | - | <20% | 50–80% | 50–80% |
| Sulfamethoxazole | 90% | 84% | 96–98% | 2.4–4.1% | 25–99% | >95% | >99% | 99% | 98% | 50–80% | >80% | >80% |
| Trimethoprim | 90% | 64% | 96–98% | 83–92% | 50–99% | 93–99% | >99% | 95% | >99% | <20% | 20–50% | >80% |
| Antidepressant | ||||||||||||
| Diazepam | - | - | - | - | 20–30% | 65–75% | 90–99% | - | >90% | <20% | <20% | 50–80% |
| Fluoxetine | - | - | - | - | 25–60% | 90–99% | >99% | - | >99% | <20% | >80% | >80% |
| Meprobamate | 90% | 13% | - | - | 10–25% | 35–55% | 60–80% | - | 80% | <20% | <20% | 20–50% |
| Antiepileptic | ||||||||||||
| Carbamazepine | 90% | 16% | 90–88% | 0.5–1.6% | 50–99% | 91–99% | >99% | 87–99% | >99% | <20% | 20–50% | >80% |
| Dilantin | 90% | 8% | - | - | 0–55% | 50–85% | 90–95% | - | - | <20% | 50–80% | >80% |
| Antiseptic | ||||||||||||
| Triclosan | - | 0% | - | 90% | 45–95% | >95% | >95% | - | >99% | 50–80% | >80% | >80% |
| Beta-Blocker | ||||||||||||
| Atenolol | 90% | 62% | 40–70% | - | 20–50% | 65–99% | >99% | 85% | 99% | - | - | - |
| Metoprolol | - | 40% | 50–80% | - | - | - | - | - | - | - | - | - |
| Fire Retardant | ||||||||||||
| TCEP | 90% | 0% | - | - | 0–10% | 0–10% | 10% | 17–21% | 13% | <20% | <20% | <20% |
| Lipid Regulator | ||||||||||||
| Clofibric Acid | - | - | - | 35–52% | - | - | - | - | - | - | - | - |
| Gemfibrozil | 90% | 8% | 80–97% | 70–94% | 30–91% | 82–99% | >99% | >99% | <20% | 20–50% | >80% | |
| Metabolite | ||||||||||||
| Cotinine | 90% | - | - | 23–39% | 0% | 32% | - | 13% | - | - | - | - |
| Pesticide | ||||||||||||
| Atrazine | 90% | 3% | - | 0.2–3% | 5–25% | 0–50% | 60–99% | 75% | 69% | <20% | 50–80% | 50–80% |
| DEET | 70–90% | 43–63% | - | 15–70% | 20–69% | 31–75% | 85–95% | 99% | 90% | <20% | <20% | 50–80% |
| Metolachlor | 90% | - | - | 6.6–8.7% | - | - | - | - | - | <20% | <20% | 50–80% |
| Plasticizer | ||||||||||||
| BPA | - | - | - | - | - | - | - | - | >78% | - | - | - |
| Steroid | ||||||||||||
| Estradiol | 90% | - | - | - | >99% | 98% | - | 97% | >83% | <20% | >80% | >80% |
| Estriol | - | 0% | - | - | - | - | - | - | - | <20% | >80% | >80% |
| Estrone | - | - | - | - | 65–99% | >99% | >99% | - | >98% | <20% | >80% | >80% |
| Ethynylestradiol | - | - | - | 12–22% | - | - | - | - | - | <20% | >80% | >80% |
| Progesterone | - | - | - | - | - | - | - | - | - | <20% | 20–50% | >80% |
| Testosterone | - | 74% | - | - | - | - | - | - | - | <20% | 20–50% | >80% |
| Stimulants | ||||||||||||
| Caffeine | 90% | 16% | 10–50% | 67–80% | 20–55% | 39–99% | >99% | 99% | >74% | <20% | <20% | 50–80% |
| Surfactants | ||||||||||||
| PFOA | 64–90% | - | - | - | - | - | - | - | - | <20% | - | - |
| PFOS | 81–90% | - | - | - | - | - | - | - | - | <20% | - | - |
| X-ray Contrast Media | ||||||||||||
| Iopromide | 90% | 8% | - | 3–13% | 5–39% | 20–40% | 60–80% | 29–49% | - | <20% | 50–80% | 50–80% |
Publisher’s Note: MDPI stays neutral with regard to jurisdictional claims in published maps and institutional affiliations. |
© 2021 by the authors. Licensee MDPI, Basel, Switzerland. This article is an open access article distributed under the terms and conditions of the Creative Commons Attribution (CC BY) license (http://creativecommons.org/licenses/by/4.0/).
Share and Cite
Zhang, S.; Gitungo, S.; Dyksen, J.E.; Raczko, R.F.; Axe, L. Indicator Compounds Representative of Contaminants of Emerging Concern (CECs) Found in the Water Cycle in the United States. Int. J. Environ. Res. Public Health 2021, 18, 1288. https://doi.org/10.3390/ijerph18031288
Zhang S, Gitungo S, Dyksen JE, Raczko RF, Axe L. Indicator Compounds Representative of Contaminants of Emerging Concern (CECs) Found in the Water Cycle in the United States. International Journal of Environmental Research and Public Health. 2021; 18(3):1288. https://doi.org/10.3390/ijerph18031288
Chicago/Turabian StyleZhang, Shuangyi, Stephen Gitungo, John E. Dyksen, Robert F. Raczko, and Lisa Axe. 2021. "Indicator Compounds Representative of Contaminants of Emerging Concern (CECs) Found in the Water Cycle in the United States" International Journal of Environmental Research and Public Health 18, no. 3: 1288. https://doi.org/10.3390/ijerph18031288
APA StyleZhang, S., Gitungo, S., Dyksen, J. E., Raczko, R. F., & Axe, L. (2021). Indicator Compounds Representative of Contaminants of Emerging Concern (CECs) Found in the Water Cycle in the United States. International Journal of Environmental Research and Public Health, 18(3), 1288. https://doi.org/10.3390/ijerph18031288
