Impacts of Thermal Environments on Health Risk: A Case Study of Harris County, Texas
Abstract
1. Introduction
2. Literature Review
2.1. Land Use Pathway for Urban Temperature and Health
2.2. Urban Greenery Pathway for Urban Temperature and Health
2.3. Multiple Pathways among Land Uses, Green Spaces, Urban Temperature and Health Risk
3. Study Area
4. Methodology
4.1. Data Sources, Factors and Variables
4.2. Statistical Analysis
5. Findings
5.1. Descriptive Statistical and Comparative Spatial Analyses
5.2. Measurement Model
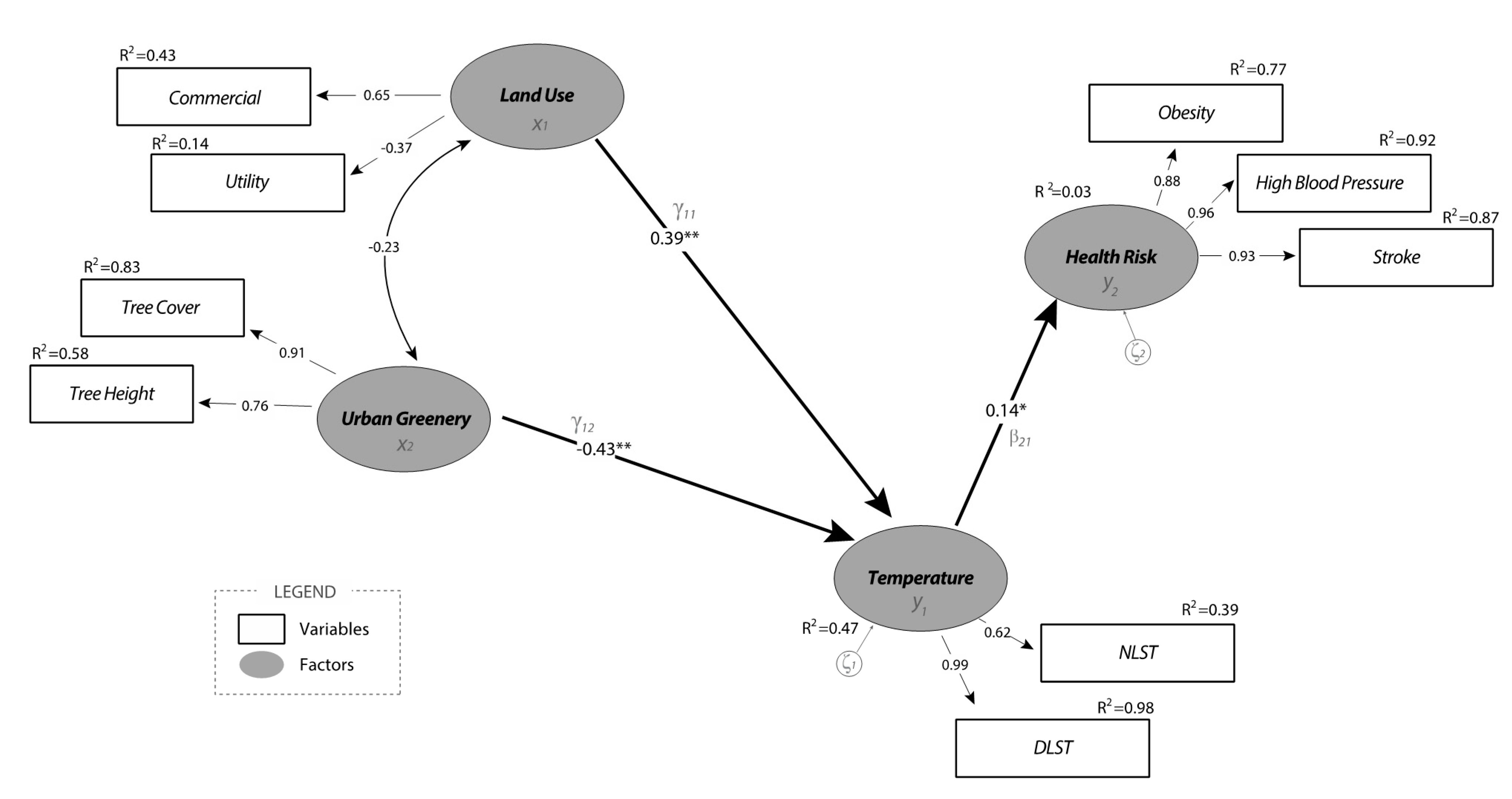
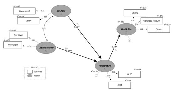
5.3. Structural Path Model (SEM Model)
6. Discussion
7. Conclusions
Author Contributions
Funding
Institutional Review Board Statement
Informed Consent Statement
Acknowledgments
Conflicts of Interest
References
- The United States Environmental Protection Agency. Climate Change Indicators: Heat-Related Deaths. 2021. Available online: https://www.epa.gov/climate-indicators/climate-change-indicators-heat-related-deaths (accessed on 13 May 2021).
- Sherman, A. The Heat is On. Planning August/September 2020. Available online: https://www.planning.org/planning/2020/aug/the-heat-is-on (accessed on 13 May 2021).
- Hammon, M. Extreme heat poses urban equity issues. Plan. Mag. 2019, 5, 10–11. [Google Scholar]
- United Nations. 68% of the World Population Projected to Live in Urban Areas by 2050, Says UN [Web News]. Available online: https://www.un.org/development/desa/en/news/population/2018-revision-of-world-urbanization-prospects.html (accessed on 16 May 2018).
- The United States Environmental Protection Agency. Heat Island Effect. 2021. Available online: https://www.epa.gov/heatislands (accessed on 2 March 2021).
- Hartig, T.; Evans, G.W.; Jamner, L.D.; Davies, D.S.; Gärling, T. Tracking restoration in natural and urban field settings. J. Environ. Psychol. 2003, 23, 109–123. [Google Scholar] [CrossRef]
- Yuan, F.; Bauer, M. Comparison of impervious surface area and normalized difference vegetation index as indicators of surface urban heat island effects in Landsat imagery. Remote Sens. Environ. 2007, 106, 375–386. [Google Scholar] [CrossRef]
- Lee, H.; Mayer, H.; Chen, L. Contribution of trees and grasslands to themitigation of human heat stress in a residential district of Freiburg, SouthwestGermany. Landsc. Urban Plan. 2016, 148, 37–50. [Google Scholar] [CrossRef]
- Houston Department of Health and Human Services. Community Health Profile; City of Houston. 2021. Available online: http://www.houstontx.gov/health/chs/communty-health-profiles-reports.html (accessed on 2 March 2021).
- Maloley, M.J. Thermal Remote Sensing of Urban Heat Island Effects: Greater Toronto Area; Geological Survey of Canada: Ottawa, ON, Canada, 2009.
- Jusuf, S.K.; Wong, N.H.; Hagen, E.; Anggoro, R.; Hong, Y. The influence of land use on the urban heat island in Singapore. Habitat Int. 2007, 31, 232–242. [Google Scholar] [CrossRef]
- Rinner, C.; Hussain, M. Toronto’s urban heat island—Exploring the relationship between land use and surface temperature. Remote Sens. 2011, 3, 1251–1265. [Google Scholar] [CrossRef]
- Barton, H. Land use planning and health and well-being. Land Use Policy 2009, 26, S115–S123. [Google Scholar] [CrossRef]
- Dannenberg, A.; Jackson, R.; Frumkin, H.; Schieber, R.; Pratt, M.; Kochtitzky, C.; Tilson, H. The impact of community design and land-use choices on public health: A scientific research agenda. Am. J. Public Health 2003, 93, 1500–1508. [Google Scholar] [CrossRef]
- Ewing, R.; Cervero, R. Travel and the built environment. J. Am. Plan. Assoc. 2010, 76, 265–294. [Google Scholar] [CrossRef]
- Gasparrini, A.; Guo, Y.; Hashizume, M.; Lavigne, E.; Zanobetti, A.; Schwartz, J.; Leone, M. Mortality risk attributable to high and low ambient temperature: A multicountry observational study. Lancet 2015, 386, 369–375. [Google Scholar] [CrossRef]
- Oliveira, S.; Andrade, H.; Vaz, T. The cooling effect of green spaces as a contribution to the mitigation of urban heat: A case study in Lisbon. Build. Environ. 2011, 46, 2186–2194. [Google Scholar] [CrossRef]
- Richardson, E.A.; Pearce, J.; Mitchell, R.; Kingham, S. Role of physical activity in the relationship between urban green space and health. Public Health 2013, 127, 318–324. [Google Scholar] [CrossRef] [PubMed]
- Maas, J.; Van Dillen, S.M.; Verheij, R.A.; Groenewegen, P.P. Social contacts as a possible mechanism behind the relation between green space and health. Health Place 2009, 15, 586–595. [Google Scholar] [CrossRef] [PubMed]
- Walsh, F. Family Resilience: Strengths Forded Through Adversity. In Normal Family Processes: Growing Diversity and Complexity (399–423); Walsh, F., Ed.; Guilford: New York, NY, USA, 2003. [Google Scholar]
- Gill, S.E.; Handley, J.F.; Ennos, A.R.; Pauleit, S. Adapting cities for climate change: The role of the green infrastructure. Built Environ. 2007, 33, 115–133. [Google Scholar] [CrossRef]
- Lee, A.C.; Maheswaran, R. The health benefits of urban green spaces: A review of the evidence. J. Public Health 2011, 33, 212–222. [Google Scholar] [CrossRef]
- Hartig, T.; Mitchell, R.; De Vries, S.; Frumkin, H. Nature and health. Annu. Rev. Public Health 2014, 35, 207–228. [Google Scholar] [CrossRef] [PubMed]
- James, P.; Banay, R.; Hart, J.; Laden, F. A review of the health benefits of greenness. Environ. Epidemiol. 2015, 2, 131–142. [Google Scholar] [CrossRef] [PubMed]
- Gascon, M.; Triguero-Mas, M.; Martínez, D.; Dadvand, P.; Forns, J.; Plasència, A.; Nieuwenhuijsen, M.J. Mental health benefits of long-term exposure to residential green and blue spaces: A systematic review. Int. J. Environ. Res. Public Health 2015, 12, 4354–4379. [Google Scholar] [CrossRef] [PubMed]
- Tzoulas, K.; Korpela, K.; Venn, S.; Yli-Pelkonen, V.; Kaźmierczak, A.; Niemela, J.; James, P. Promoting ecosystem and human health in urban areas using Green Infrastructure: A literature review. Landsc. Urban Plan. 2007, 81, 167–178. [Google Scholar] [CrossRef]
- Ellaway, A.; Macintyre, S.; Bonnefoy, X. Graffiti, greenery, and obesity in adults: Secondary analysis of European cross sectional survey. BMJ 2005, 331, 611–612. [Google Scholar] [CrossRef]
- Richardson, A.; Pearce, J.; Mitchell, R.; Day, P.; Kingham, S. The association between green space and health in urban New Zealand: An ecological analysis of green space utility. BMC Public Health 2010, 10, 240. [Google Scholar] [CrossRef] [PubMed]
- Hur, M.; Nasar, J.L.; Chun, B. Neighborhood satisfaction, physical and perceived naturalness and openness. J. Environ. Psychol. 2010, 30, 52–59. [Google Scholar] [CrossRef]
- Centers for Disease Control and Prevention. Environmental Public Health Tracking-Heat Stress Illness. 2020. Available online: https://www.cdc.gov/nceh/tracking/topics/Heat.htm (accessed on 19 May 2021).
- World Health Organization. Climate Change and Human Health. 2019. Available online: https://www.who.int/globalchange/publications/heat-and-health/en/ (accessed on 2 October 2020).
- US Environmental Protection Agency. Climate Change Science: Causes of Climate Change. 2016. Available online: https://19january2017snapshot.epa.gov/climate-change-science/causes-climate-change_.html (accessed on 2 October 2020).
- Chen, L.; Ng, E. Outdoor thermal comfort and outdoor activities: A review of research in the past decade. Cities 2012, 29, 118–125. [Google Scholar] [CrossRef]
- Edwards, N.M.; Myer, G.D.; Kalkwarf, H.J.; Woo, J.G.; Khoury, P.R.; Hewett, T.E.; Daniels, S.R. Outdoor temperature, precipitation, and wind speed affect physical activity levels in children: A longitudinal cohort study. J. Phys. Act. Health 2015, 12, 1074–1081. [Google Scholar] [CrossRef]
- Wagner, A.; Keusch, F.; Yan, T.; Clarke, P. The impact of weather on summer and winter exercise behaviors. J. Sport Health Sci. 2019, 8, 39–45. [Google Scholar] [CrossRef]
- U.S. Census. Metropolitan and Micropolitan Statistical Areas Population Totals and Components of Change: 2010–2019. 2019. Available online: https://www.census.gov/data/tables/time-series/demo/popest/2010s-total-metro-and-micro-statistical-areas.html (accessed on 19 April 2021).
- Cox, W. The Evolving Urban Form: Houston. 2016. Available online: https://www.newgeography.com/content/005483-the-evolving-urban-form-houston (accessed on 19 April 2021).
- Centers for Disease Control and Prevention. 2018. Available online: https://www.cdc.gov/nchs/fastats/obesity-overweight.htm (accessed on 3 February 2019).
- Carlson, N.; Ripley, A. On the relation between NDVI, fractional vegetation cover, and leaf area index. Remote Sens. Environ. 1997, 62, 241–252. [Google Scholar] [CrossRef]
- McBride, J.; Laćan, I. The impact of climate-change induced temperature increases on the suitability of street tree species in California (USA) cities. Urban For. Urban Green. 2018, 34, 348–356. [Google Scholar] [CrossRef]
- Romero-Lankao, P.; Qin, H.; Dickinson, K. Urban vulnerability to temperature-related hazards: A meta-analysis and meta-knowledge approach. Global Environ. Chang. 2012, 22, 670–683. [Google Scholar] [CrossRef]
- U.S. Census. American Community Survey 5-year Estimates. 2014. Available online: https://www.census.gov/programs-surveys/acs/technical-documentation/table-and-geography-changes/2014/5-year.html (accessed on 3 February 2019).
- Anderson, J.C.; Gerbing, D.W. Structural equation modeling in practice: A review and recommended two-step approach. Psychol. Bull. 1988, 103, 411–423. [Google Scholar] [CrossRef]
- Bentler, P.M. Comparative fit indexes in structural models. Psychol. Bull. 1990, 107, 238. [Google Scholar] [CrossRef]
- Hatcher, L. A Step-By-Step Approach to Using the SAS System for Factor Analysis and Structural Equation Modeling; SAS Institute Inc.: Cary, NC, USA, 1994. [Google Scholar]
- Fornell, C.; Larcker, D.F. Evaluating structural equation models with unobservable variables an measurement error. J. Mark. Res. 1981, 18, 39–50. [Google Scholar] [CrossRef]
- Holt, J. The topography of poverty in the United States: A spatial analysis using county-level data from the community health status indicators project. Prev. Chronic Dis. 2007, 4, A11. [Google Scholar]
- Correia, A.; Pope, A.; Dockery, D.; Wang, Y.; Ezzati, M.; Dominici, F. The effect of air pollution control on life expectancy in the United States: An analysis of 545 US counties for the period 2000 to 2007. Epidemiology 2013, 24, 23–31. [Google Scholar] [CrossRef] [PubMed]
- Schneider, A.; Breitner, S. Temperature effects on health: Current findings and future implications. EBioMedicine 2016, 6, 29–30. [Google Scholar] [CrossRef] [PubMed]







| Factor | Variable | Mean | SD | Min | Max | Description |
|---|---|---|---|---|---|---|
| Health Risk | Obesity | 30.93 | 11.48 | 0 | 51.1 | The population with obesity (%) |
| High Blood Pressure | 29.68 | 11.08 | 0 | 54.7 | The population with high blood pressure (%) | |
| Stroke | 2.82 | 1.59 | 0 | 8.5 | The population with stroke (%) | |
| Asthma | 7.87 | 2.71 | 0 | 14.3 | The population with asthma (%) | |
| Land Use | Residential | 55.76 | 17.54 | 0 | 98.76 | Single-family and multi-family residential land use (%) |
| Commercial | 16.54 | 11.80 | 0 | 100 | Commercial, office, and public/institutional land use (%) | |
| Industrial | 7.09 | 9.19 | 0 | 65.77 | Industrial land use (%) | |
| Utility | 2.69 | 6.72 | 0 | 97.53 | Transportation and utility land use (%) | |
| Other | 17.88 | 13.67 | 0 | 79.76 | Other land use, i.e., parks, open space, agricultural land, undeveloped and unclassified land use (%) | |
| Urban Greenery | Tree Cover | 13.33 | 8.88 | 0 | 0.626 | Tree canopy cover (%) |
| Grass Cover | 26.59 | 9.67 | 4.32 | 59.75 | Grassland cover (%) | |
| Tree Height | 21.01 | 4.07 | 14.8 | 37.3 | Average tree heights (m) | |
| NDVI | 0.45 | 0.08 | 0.25 | 0.24 | Annual average vegetation coverage based on land surface reflection of satellite images (no unit: 0–1 range) | |
| Temperature | DLST | 30.01 | 1.38 | 23.92 | 32.29 | Average annual daytime land surface temperature (°C) |
| NLST | 17.83 | 0.65 | 15.67 | 19.01 | Average annual nighttime land surface temperature (°C) | |
| Demographics | Non-Whites | 39.37 | 22.27 | 0 | 54.40 | Non-whites (%) |
| Bachelor+ | 18.87 | 17.60 | 0.30 | 67.68 | People with bachelor’s or higher degree (%) | |
| 65+ | 9.64 | 5.18 | 0 | 30.50 | People 65+ years old (%) |
| Model | N | GFI | CFI | NFI |
|---|---|---|---|---|
| Initial theoretical model | 634 | 0.58 | 0.67 | 0.66 |
| Measurement model | 634 | 0.90 | 0.91 | 0.90 |
| SEM model | 634 | 0.90 | 0.91 | 0.90 |
| Factors and Measurements | Standardized Factor Loading | Convergent Validity (t) a | Reliability | Variance Extracted Estimate |
|---|---|---|---|---|
| Health Risk | 0.946 b | 0.854 | ||
| Obesity | 0.88 | 84.96 | 0.774 | |
| High Blood Pressure | 0.96 | 149.60 | 0.922 | |
| Stroke | 0.93 | 122.10 | 0.865 | |
| Land use | 0.056 b | 0.286 | ||
| Commercial | 0.66 | 9.60 | 0.436 | |
| Utility | −0.37 | −7.42 | 0.137 | |
| Urban Greenery | 0.831 b | 0.714 | ||
| Tree Cover | 0.93 | 34.00 | 0.865 | |
| Tree Height | 0.75 | 27.07 | 0.563 | |
| Temperature | 0.801 b | 0.679 | ||
| DLST | 0.98 | 30.74 | 0.960 | |
| NLST | 0.63 | 20.03 | 0.397 |
| From Factor | To Factor | Direct Association | Indirect Association | Total Association |
|---|---|---|---|---|
| Land use | Temperature | 0.39 | 0.39 | |
| Urban Greenery | Temperature | −0.43 | −0.43 | |
| Land Use | Health Risk | 0.05 | 0.05 | |
| Urban Greenery | Health Risk | −0.06 | −0.06 | |
| Temperature | Health Risk | 0.14 | 0.14 |
Publisher’s Note: MDPI stays neutral with regard to jurisdictional claims in published maps and institutional affiliations. |
© 2021 by the authors. Licensee MDPI, Basel, Switzerland. This article is an open access article distributed under the terms and conditions of the Creative Commons Attribution (CC BY) license (https://creativecommons.org/licenses/by/4.0/).
Share and Cite
Chun, B.; Hur, M.; Won, J. Impacts of Thermal Environments on Health Risk: A Case Study of Harris County, Texas. Int. J. Environ. Res. Public Health 2021, 18, 5531. https://doi.org/10.3390/ijerph18115531
Chun B, Hur M, Won J. Impacts of Thermal Environments on Health Risk: A Case Study of Harris County, Texas. International Journal of Environmental Research and Public Health. 2021; 18(11):5531. https://doi.org/10.3390/ijerph18115531
Chicago/Turabian StyleChun, Bumseok, Misun Hur, and Jaewoong Won. 2021. "Impacts of Thermal Environments on Health Risk: A Case Study of Harris County, Texas" International Journal of Environmental Research and Public Health 18, no. 11: 5531. https://doi.org/10.3390/ijerph18115531
APA StyleChun, B., Hur, M., & Won, J. (2021). Impacts of Thermal Environments on Health Risk: A Case Study of Harris County, Texas. International Journal of Environmental Research and Public Health, 18(11), 5531. https://doi.org/10.3390/ijerph18115531

