The Influence of Work Resources, Demands, and Organizational Culture on Job Satisfaction, Organizational Commitment, and Citizenship Behaviors of Spanish Police Officers
Abstract
1. Introduction
1.1. Work Demands, Support, and Control
1.2. Job Satisfaction
1.3. Organizational Commitment
1.4. Organizational Citizenship Behaviors
1.5. Flexibility-Oriented Organizational Culture
2. Study Aims
3. Method
3.1. Participants and Procedure
3.2. Instrument
3.3. Data Analysis
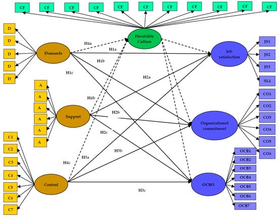
4. Results
4.1. Preliminary Data Analyses
4.2. Descriptive Statistics and Pearson’s Correlations
4.3. Reliability and Validity of the Constructs: The Outer Model
4.4. Inner Model
4.5. Suggesting Interventions: The Importance-Performance Matrix (IPMA)
5. Discussion
6. Conclusions
Author Contributions
Funding
Conflicts of Interest
References
- Queirós, C.; Passos, F.; Bártolo, A.; Faria, S.; Fonseca, S.M.; Marques, A.J.; Silva, C.F.; Pereira, A. Job Stress, Burnout and Coping in Police Officers: Relationships and Psychometric Properties of the Organizational Police Stress Questionnaire. Int. J. Environ. Res. Public Health 2020, 17, 6718. [Google Scholar] [CrossRef] [PubMed]
- Tavares, J.M.A.; Rodacki, A.L.F.; Hoflinger, F.; dos Santos Cabral, A.; Paulo, A.C.; Rodacki, C.L.N. Physical Performance, Anthropometrics, and Functional Characteristics Influence the Intensity of Nonspecific Chronic Low Back Pain in Military Police Officers. Int. J. Environ. Res. Public Health 2020, 17, 6434. [Google Scholar] [CrossRef] [PubMed]
- García-Rivera, B.R.; Olguín-Tiznado, J.E.; Aranibar, M.F.; Ramírez-Barón, M.C.; Camargo-Wilson, C.; López-Barreras, J.A.; García-Alcaraz, J.L. Burnout Syndrome in Police Officers and Its Relationship with Physical and Leisure Activities. Int. J. Environ. Res. Public Health 2020, 17, 5586. [Google Scholar] [CrossRef] [PubMed]
- De La Fuente-Solana, E.I.; Ortega-Campos, E.; Vargas-Roman, K.; Cañadas-De la Fuente, G.R.; Ariza, C.T.; Aguayo-Extremera, R.; Albendín-García, L. Study of the Predictive Validity of the Burnout Granada Questionnaire in Police Officers. Int. J. Environ. Res. Public Health 2020, 17, 6112. [Google Scholar] [CrossRef] [PubMed]
- Di Fabio, A.; Gori, A. Satisfaction with Life Scale among Italian Workers: Reliability, Factor Structure, and Validity through a Big Sample Study. Sustainability 2020, 12, 5860. [Google Scholar] [CrossRef]
- Di Fabio, A.; Palazzeschi, L.; Duradoni, M. Intrapreneurial Self-Capital Mediates the Connectedness to Nature Effect on Well-Being at Work. Int. J. Environ. Res. Public Health 2019, 16, 4359. [Google Scholar] [CrossRef] [PubMed]
- Saks, A.M.; Gruman, J.A. Getting newcomers engaged: The role of socialization tactics. J. Manag. Psychol. 2011, 26, 383–402. [Google Scholar] [CrossRef]
- Spagnoli, P. Organizational socialization learning, organizational career growth, and work outcomes: A moderated mediation model. J. Career Dev. 2020, 47, 249–265. [Google Scholar] [CrossRef]
- Bakker, A.B.; Demerouti, E. The job demand resources model: A state of the art. J. Manag. Psychol. 2007, 22, 309–328. [Google Scholar] [CrossRef]
- Bakker, A.B.; Demerouti, E. Job-Demand Resources Theory: Taking Stock and Looking Forward. J. Occup. Health Psychol. 2017, 22, 273–285. [Google Scholar] [CrossRef]
- Karasek, R.A. Job demands, job decision latitude and mental strain: Implications for job redesign. Adm. Sci. Q. 1979, 24, 285–308. [Google Scholar] [CrossRef]
- Johnson, J.V.; Hall, E.M. Job strain, workplace social support and cardiovascular disease: A cross-sectional study of a random sample of the Swedish working population. Am. J. Public Health 1988, 78, 1336–1342. [Google Scholar] [CrossRef]
- Gruman, J.A.; Saks, A.M. Organizational socialization, and positive organizational behaviour: Implications for theory, research, and practice. Can. J. Adm. Sci. 2010, 28, 14–26. [Google Scholar]
- Peiró, J.M.; Bayona, J.A.; Caballer, A.; Di Fabio, A. Importance of work characteristics affects job performance: The mediating role of individual dispositions on the work design-performance relationships. Personal. Individ. Differ. 2020, 157, 109808. [Google Scholar] [CrossRef]
- Azanza, G.; Moriano, J.A.; Molero, F. Authentic leadership and organizational culture as drivers of employees’ job satisfaction. J. Work Organ. Psychol. 2013, 29, 45–50. [Google Scholar] [CrossRef]
- Maes, S.; Van der Doef, M. The job-demand-control-(support) model and psychological wellbeing: A review of 20 years of empirical research. Work Stress 1999, 13, 87–114. [Google Scholar]
- Bakker, A.B.; Demerouti, E.; Sanz-Vergel, A.I. Burnout and Work Engagement: The JD-R Approach. Annu. Rev. Organ. Psychol. Organ. Behav. 2014, 1, 389–411. [Google Scholar] [CrossRef]
- Karasek, R.A.; Theorell, T. Healthy Work: Stress, Productivity, and the Reconstruction of Working Life; Basic Books: New York, NY, USA, 1990. [Google Scholar]
- Landsbergis, P.A. Occupational stress among health care workers: A test of the job demands-control model. J. Organ. Behav. 1988, 9, 217–239. [Google Scholar] [CrossRef]
- Baillien, E.; De Cuyper, N.; De Witte, H.D. Job Autonomy and Workload as Antecedents of Workplace Bullying: A two-wave test of Karasek’s Job Demand Control Model for targets and perpetrators. J. Occup. Organ. Psychol. 2010, 83, 1–17. [Google Scholar] [CrossRef]
- Finegan, J.; Laschinger, H.K.; Shamian, J. Promoting Nurses Health: Effect of Empowerment on Job Strain and Work Satisfaction. Nurs. Econ. 2001, 19, 42–52. [Google Scholar]
- Fink, L.S.; Schaubroeck, J. Facilitating and inhibiting effects of Job Control and Social Support on Stress Outcomes and Role Behaviour: A Contingency Model. J. Organ. Behav. 1998, 19, 167–195. [Google Scholar]
- Hagedoorn, M.; Van Yperen, N.W. Do high Job Demands increase Intrinsic Motivation or Fatigue or both? The Role of Job Control and Job Social Support. Acad. Manag. J. 2003, 46, 339–348. [Google Scholar]
- Chen, I.-H.; Lin, C.-Y.; Zheng, X.; Griffiths, M.D. Assessing Mental Health for China’s Police: Psychometric Features of the Self-Rating Depression Scale and Symptom Checklist 90-Revised. Int. J. Environ. Res. Public Health 2020, 17, 2737. [Google Scholar] [CrossRef] [PubMed]
- Kosmadopoulos, A.; Kervezee, L.; Boudreau, P.; Gonzales-Aste, F.; Vujovic, N.; Scheer, F.A.J.L.; Boivin, D.B. Effects of Shift Work on the Eating Behavior of Police Officers on Patrol. Nutrients 2020, 12, 999. [Google Scholar] [CrossRef] [PubMed]
- Lin, P.-Y.; Wang, J.-Y.; Shih, D.-P.; Kuo, H.-W.; Liang, W.-M. The Interaction Effects of Burnout and Job Support on Peptic Ulcer Disease (PUD) among Firefighters and Policemen. Int. J. Environ. Res. Public Health 2019, 16, 2369. [Google Scholar] [CrossRef]
- Schilling, R.; Colledge, F.; Ludyga, S.; Pühse, U.; Brand, S.; Gerber, M. Does Cardiorespiratory Fitness Moderate the Association between Occupational Stress, Cardiovascular Risk, and Mental Health in Police Officers? Int. J. Environ. Res. Public Health 2019, 16, 2349. [Google Scholar] [CrossRef]
- Moorman, R.H. The influence of cognitive and affective based job satisfaction measures on the relationship between satisfaction and organizational citizenship behaviour. Hum. Relat. 1993, 46, 759–776. [Google Scholar] [CrossRef]
- Bellardinelli, P.; Belle, N.; Cantarelli, P. A meta-analysis of job Satisfaction correlates in the public administration literature. Rev. Public Pers. Adm. 2016, 36, 115–144. [Google Scholar]
- Saber, D.A. Frontline registered nurse job satisfaction and predictors over three decades: A meta-analysis from 1980 to 2009. Nurs. Outlook 2014, 62, 402–414. [Google Scholar] [CrossRef]
- Brayfield, A.H.; Rothe, H.F. An Index of Job Satisfaction. J. Appl. Psychol. 1951, 35, 307–311. [Google Scholar] [CrossRef]
- Betanzos Díaz, N.; Paz Rodríguez, F. Análisis Psicométrico del Compromiso Organizacional como Variable Actitudinal [Psychometric Analysis on Organizational Commitment as an attitude variable]. Anales de Psicología 2008, 23, 207–215. [Google Scholar]
- Lisbona, A.; Morales, J.F.; Palací, F.J. El” engagement” como resultado de la socialización organizacional [Engament as a consequence of organizational socialization]. Int. J. Psychol. Psychol. Ther. 2009, 9, 89–100. [Google Scholar]
- Allen, N.J.; Meyer, J.P. The measurement and antecedents of affective, continuance and normative commitment to the organization. J. Occup. Psychol. 1990, 63, 1–18. [Google Scholar] [CrossRef]
- Allen, T.D.; Borman, W.C.; Motowidlo, S.J.; Penner, L.A. Personality predictors of citizenship performance. Int. J. Sel. Assess. 2001, 9, 52–69. [Google Scholar]
- Celma, D.; Martínez-Garcia, E.; Coenders, G. Corporate social responsibility in human resource management: An analysis of common practices and their determinants in Spain. Corp. Soc. Responsib. Environ. Manag. 2014, 21, 82–99. [Google Scholar] [CrossRef]
- Schein, E.H. Organizational culture. Am. Psychol. 1990, 45, 109–119. [Google Scholar] [CrossRef]
- MacIntosh Eric, W.; Alison, D. The influence of organizational culture on job satisfaction and intention to leave. Sport Manag. Rev. 2010, 13, 59–75. [Google Scholar] [CrossRef]
- Quinn, R.E.; Rohrbaugh, J. A Spatial Model of Effectiveness Criteria: Towards a Competing Values Approach to Organizational Analysis. Manag. Sci. 1983, 29, 363–377. [Google Scholar] [CrossRef]
- Núñez Ramírez, M.; Banegas, R.; Ozuna, A.; Castro, R.; León, V. Relationship Between. Flexible Organizational Culture and Innovation Capabilities: The Moderating Effect of Rigid Organizational Culture. Int. Rev. Manag. Mark. 2017, 7, 17–25. [Google Scholar]
- Henri, J.F. Management control systems and strategy: A resource-based perspective. Account. Organ. Soc. 2006, 31, 529–558. [Google Scholar] [CrossRef]
- Escribá-Agüir, V.; Flores, E.; Más, R. Validación del Job Content Questionnaire en personal de enfermería hospitalario [Validation of the Job content Questionnaire in hospital nursing staff]. Gac. Sanit. 2001, 15, 142–149. [Google Scholar] [CrossRef]
- Fernández-Muñoz, J.; Topa, G. Older workers and affective job satisfaction: Gender invariance in Spain. Front. Psychol. 2018, 9, 930. [Google Scholar] [CrossRef] [PubMed]
- Phua, F.T.T.; Thompson, E.R. A Brief Index of Affective Job Satisfaction. Group Organ. Manag. 2012, 37, 275–307. [Google Scholar]
- De Frutos, B.; Ruiz, M.A.; San Martín, R. Análisis Factorial Confirmatorio de las Dimensiones del Compromiso con la Organización [Confirmatory factor Analyses of the dimensions of the Organizational Commitment]. Psicológica 1998, 19, 345–366. [Google Scholar]
- Dávila, M.; Finkelstein, M. Predicting Organizational Citizenship Behaviour from the Functional Analysis and Role Identity Perspectives: Further Evidence in Spanish Employees. Span. J. Psychol. 2010, 13, 277–283. [Google Scholar] [CrossRef] [PubMed]
- Allen, N.J.; Lee, K. Organizational citizenship behaviour and workplace deviance: The role of affect and cognitions. J. Appl. Psychol. 2002, 87, 131–142. [Google Scholar]
- Alias, M.A.; Habib, F.Q.; Mohammad, J. Job Satisfaction and Organizational Citizen Behaviour: An Empirical Study at Higher Learning Institutions. Asian Acad. Manag. J. 2010, 16, 149–165. [Google Scholar]
- Anderson, S.E.; Williams, L.J. Job satisfaction and organizational commitment as predictors of organizational citizenship and in-role behaviours. J. Manag. 1991, 17, 601–617. [Google Scholar]
- Ferreres, A.; González-Romá, V.; Tomás, I. Análisis de las Propiedades Psicométricas del Cuestionario de Clima organizacional FOCUS-93 en una Muestra Multiprofesional. Revista de Psicología del Trabajo y de las Organizaciones 1995, 11, 5–18. [Google Scholar]
- Becker, J.-M.; Ringle, C.M.; Sarsted, M. Estimating moderating effects in PLS-SEM: Interaction term generation data treatment. J. Appl. Struct. Moderat. Model. 2018, 2, 1–21. [Google Scholar] [CrossRef]
- Moriano, J.A.; Molero, F.; Topa, G.; Mangin, J.P. The influence of transformational leadership and organizational identification on intrapreneurship. Int. Entrep. Manag. J. 2014, 10, 103–119. [Google Scholar] [CrossRef]
- Chin, W.W. Issues and Opinion on Structural Equation Modeling. MIS Q. 1998, 22, 7–16. [Google Scholar]
- Falk, R.F.; Miller, N.B. A Primer for Soft Modelling; University of Akron Press: Akron, OH, USA, 1992. [Google Scholar]
- Recio, P.; Molero, F.; García-Ael, C.; Pérez-Garín, D. Perceived discrimination and self-esteem among family caregivers of children with autism spectrum disorders (ASD) and children with intellectual disabilities (ID) in Spain: The mediational role of affiliate stigma and social support. Res. Dev. Disabil. 2020, 105, 103737. [Google Scholar] [CrossRef] [PubMed]
- Anderson, R.E.; Babin, B.J.; Black, W.C.; Hair, J.F.; Tatham, R.L. Multivariate Data Analysis, 6th ed.; Pearson Prentice Hall: Uppersaddle River, NJ, USA, 2006. [Google Scholar]
- Nunnally, J. Psychometric Methods; McGraw-Hill: New York, NY, USA, 1978. [Google Scholar]
- Bagozzi, R.P.; Yi, Y. On Evaluation on Structural Equation Models. J. Acad. Mark. Sci. 1998, 16, 74–94. [Google Scholar] [CrossRef]
- Fornell, C.; Larcker, D. Structural Equation Models with Unobservable Variables and Measurement Error: Algebra and Statistics. J. Mark. Res. 1981, 18, 382–388. [Google Scholar] [CrossRef]
- Gold, A.H.; Malhotra, A.; Segars, A.H. Knowledge Management: An Organizational Capabilities Perspective. J. Manag. Inf. Syst. 2001, 18, 185–214. [Google Scholar] [CrossRef]
- Bentler, P.M.; Hu, L. Cutoff criteria for fit indexes in covariance structure analysis: Conventional criteria versus new alternatives. A Multidiscip. J. 1999, 6, 1–55. [Google Scholar]
- Schloderer, M.P.; Sarstedt, M.; Ringle, C.M. The relevance of reputation in the non-profit sector: The moderating effect of socio-demographic characteristics. Int. J. Non-Profit Volunt. Sect. Mark. 2014, 19, 110–126. [Google Scholar] [CrossRef]
- Cohen, J. Statistical Power Analysis for the Behavioural Sciences, 2nd ed.; Erlbaum: Hillsdale, NJ, USA, 1988. [Google Scholar]
- Wong, K.K.K. Partial least squares structural equation modeling (PLS-SEM) techniques using SmartPLS. Mark. Bull. 2013, 24, 1–32. [Google Scholar]
- Myers, R.H. Classical and Modern Regression with Applications; Virginia Polytechnic Institute and State University: Blacksburg, VA, USA, 1990; Volume 2. [Google Scholar]
- Alessandri, G.; Borgogni, L.; Consiglio, C.; Schaufeli, W.B. Does self-efficacy matter for burnout and sickness absenteeism? The mediating role of demands and resources at the individual and team levels. Work Stress 2013, 27, 22–42. [Google Scholar]
- Janssens, A.C.J.; Kraft, P. Research conducted using data obtained through online communities: Ethical implications of methodological limitations. PLoS Med. 2012, 9, e1001328. [Google Scholar] [CrossRef] [PubMed]
- Lopez-Martin, E.; Topa, G. Organizational Culture and Job Demands and Resources: Their Impact on Employees’ Wellbeing in a Multivariate Multilevel Model. Int. J. Environ. Res. Public Health 2019, 16, 3006. [Google Scholar] [CrossRef] [PubMed]
- Taris, T.W.; Schaufeli, W.B. The Job Demands-Resources model. In the Wiley Blackwell Handbook of the Psychology of Occupational Safety and Workplace Health; Clarke, S., Probst, T.M., Guldenmund, F., Passmore, J., Eds.; John Wiley: Chichester, UK, 2016; pp. 157–180. [Google Scholar]
- Giorgi, G.; Lecca, L.I.; Leon-Perez, J.M.; Pignata, S.; Topa, G.; Mucci, N. Emerging Issues in Occupational Disease: Mental Health in the Aging Working Population and Cognitive Impairment-A Narrative Review. Biomed. Res. Int. 2020, 2020, 1742123. [Google Scholar] [CrossRef] [PubMed]
- Rodríguez-Cifuentes, F.; Segura-Camacho, A.; García-Ael, C.; Topa, G. The mediating role of psychological capital between motivational orientations and their organizational consequences. Int. J. Environ. Res. Public Health 2020, 17, 4864. [Google Scholar] [CrossRef]
- Fernández-Salinero, S.; García Collantes, Á.; Rodríguez Cifuentes, F.; Topa, G. Is Job Involvement Enough for Achieving Job Satisfaction? The Role of Skills Use and Group Identification. Int. J. Environ. Res. Public Health 2020, 17, 4193. [Google Scholar] [CrossRef]
- Pérez-Rodríguez, V.; Topa, G.; Beléndez, M. Organizational justice and work stress: The mediating role of negative, but not positive, emotions. Personal. Individ. Differ. 2019, 151, 109392. [Google Scholar] [CrossRef]
- Mazzetti, G.; Guglielmi, D.; Topa, G. Hard Enough to Manage My Emotions: How Hardiness Moderates the Relationship Between Emotional Demands and Exhaustion. Front. Psychol 2020, 1, 1194. [Google Scholar] [CrossRef]




| Men N = 107 | Women N = 75 | Total N = 182 | |
|---|---|---|---|
| Age | |||
| Rank | 24 to 61 | 29 to 59 | 24 to 61 |
| M (SD) | 43.59 (9.15) | 44.17 (8.13) | 43.83 (8.72) |
| Studies | |||
| High school education | (n = 37) 34.57% | (n = 20) 26.7% | (n = 57) 31.31% |
| Professional training | (n = 31) 28.97% | (n = 18) 24% | (n = 49) 27% |
| University studies | (n = 39) 36.46% | (n = 37) 49.30% | (n = 76) 41.69% |
| Region (Comunidad Autónoma) | |||
| Madrid | (n = 48) 44.9% | (n = 36) 48% | (n = 84) 46.15% |
| Castilla-León | (n = 31) 29% | (n = 22) 29.4% | (n = 53) 29.13% |
| Castilla La Mancha | (n = 28) 26.1% | (n = 17) 22.6% | (n = 45) 24.72% |
| Rank | |||
| Upper Management | (n = 6) 5.61% | (n = 3) 4% | (n = 9) 5% |
| Executive Management | (n = 35) 32.71% | (n = 20) 26.67% | (n = 55) 30.22% |
| Police Officers | (n = 66) 61.68% | (n = 52) 69.33% | (n = 118) 64.78% |
| Years of service | |||
| Rank | 2 to 35 years | 1 to 35 years | 1 to 35 years |
| M (SD) | 18.58 (9.34) | 14.71 (9.78) | 16.9 (SD = 9.7) |
| Variables | M | SD | 1 | 2 | 3 | 4 | 5 | 6 | 7 | 8 | 9 |
|---|---|---|---|---|---|---|---|---|---|---|---|
| 1. Age | 43.8 | 8.7 | - | ||||||||
| 2. Seniority | 16.9 | 9.7 | 0.71 ** | - | |||||||
| 3. Work Demands | 2.8 | 0.75 | −0.09 | −0.00 | 0.73 | ||||||
| 4. Social Support | 3.6 | 0.72 | −0.00 | −0.22 ** | −0.38 ** | 0.78 | |||||
| 5. Control | 3.1 | 0.79 | −0.14 | 0.04 | 0.11 | 0.16 * | 0.72 | ||||
| 6. Flexibility-Oriented Culture | 2.5 | 0.58 | −0.06 | −0.07 | −0.24 ** | 0.48 ** | 0.35 ** | 0.70 | |||
| 7. Job Satisfaction | 3.1 | 0.79 | −0.11 | −0.00 | −0.25 | 0.43 ** | 0.55 ** | 0.46 ** | 0.84 | ||
| 8. Organizational Commitment | 3.5 | 0.64 | −0.15 | −0.06 | 0.02 | 0.45 ** | 0.28 ** | 0.27 ** | 0.42 ** | 0.72 | |
| 9. OCBO | 3.3 | 0.67 | −0.12 | 0.06 | −0.11 | 0.29 ** | 0.41 ** | 0.42 ** | 0.53 ** | 0.35 ** | 0.71 |
| Latent Variables | Item | λ | ρc | α | AVE |
|---|---|---|---|---|---|
| Demands | D1. | 0.72 | 0.85 | 0.81 | 0.54 |
| D2. | 0.51 | ||||
| D3. | 0.84 | ||||
| D4. | 0.70 | ||||
| D5. | 0.84 | ||||
| Social Support | A1. | 0.76 | 0.90 | 0.87 | 0.60 |
| A2. | 0.77 | ||||
| A3. | 0.76 | ||||
| A4. | 0.83 | ||||
| A5. | 0.72 | ||||
| A6. | 0.82 | ||||
| Control | C1. | 0.62 | 0.87 | 0.85 | 0.52 |
| C2. | 0.78 | ||||
| C3. | 0.82 | ||||
| C4. | 0.59 | ||||
| C5. | 0.80 | ||||
| C6. | 0.75 | ||||
| C7. | 0.68 | ||||
| Flexibility-Oriented Culture | CF1. | 0.60 | 0.87 | 0.83 | 0.50 |
| CF2. | 0.60 | ||||
| CF3. | 0.53 | ||||
| CF4. | 0.72 | ||||
| CF5. | 0.73 | ||||
| CF6. | 0.73 | ||||
| CF7. | 0.54 | ||||
| CF8. | 0.60 | ||||
| CF9. | 0.60 | ||||
| CF10. | 0.62 | ||||
| CF11. | 0.74 | ||||
| Job Satisfaction | SL1. | 0.87 | 0.90 | 0.86 | 0.70 |
| SL2. | 0.74 | ||||
| SL3. | 0.90 | ||||
| SL4. | 0.82 | ||||
| Organizational Commitment | CO1. | 0.78 | 0.86 | 0.81 | 0.52 |
| CO2. | 0.68 | ||||
| CO3. | 0.67 | ||||
| CO4. | 0.80 | ||||
| CO5. | 0.61 | ||||
| CO6. | 0.75 | ||||
| OCBO | OCB1. | 0.66 | 0.88 | 0.84 | 0.51 |
| OCB2. | 0.60 | ||||
| OCB3. | 0.75 | ||||
| OCB4. | 0.67 | ||||
| OCB5. | 0.78 | ||||
| OCB6. | 0.70 | ||||
| OCB7. | 0.79 |
| 1 | 2 | 3 | 4 | 5 | 6 | |
|---|---|---|---|---|---|---|
| 1. Demands | ||||||
| 2. Support | 0.43 | |||||
| 3. Control | 0.29 | 0.27 | ||||
| 4. Flexibility-Oriented culture | 0.33 | 0.61 | 0.39 | |||
| 5. Job Satisfaction | 0.31 | 0.48 | 0.64 | 0.56 | ||
| 6. Organizational Commitment | 0.19 | 0.61 | 0.35 | 0.38 | 0.51 | |
| 7. OCBO | 0.22 | 0.33 | 0.50 | 0.48 | 0.65 | 0.42 |
| Collinearity Statistics | Effect Size (f2)-f-Squared f2 | ||||
|---|---|---|---|---|---|
| Job Satisfaction | Organizational Commitment | OCBO | |||
| Tolerance | VIF | R-Squared | R-Squared | R-Squared | |
| 0.505 (50.5%) | 0.362 (36.2%) | 0.283 (28.3%) | |||
| Demands | 0.829 | 1.207 | 0.041 | 0.004 | 0.008 |
| Support | 0.818 | 1.223 | 0.163 | 0.246 | 0.091 |
| Control | 0.942 | 1.062 | 0.301 | 0.112 | 0.184 |
| Model with Direct Effects | ||||
|---|---|---|---|---|
| H1a | Work demands | Job Satisfaction | Supported | |
| H1b | Work demands | Organizational Commitment | Supported | |
| H1c | Work demands | OCBO | Not supported | |
| H2a | Perceived Support | Job Satisfaction | Supported | |
| H2b | Perceived Support | Organizational Commitment | Supported | |
| H2c | Perceived Support | OCBO | Not supported | |
| H3a | Job Control | Job Satisfaction | Supported | |
| H3b | Job Control | Organizational Commitment | Supported | |
| H3c | Job Control | OCBO | Supported | |
| Model with Indirect Effects | ||||
| H4a | Work demands | Flexibility-oriented culture | Job Satisfaction | Not supported |
| Organizational Commitment | Not supported | |||
| OCBO | Not supported | |||
| H4b | Perceived Support | Flexibility-oriented culture | Job Satisfaction | Supported |
| Organizational Commitment | Not supported | |||
| OCBO | Supported | |||
| H4c | Job Control | Flexibility-oriented culture | Job Satisfaction | Supported |
| Organizational Commitment | Not supported | |||
| OCBO | Supported | |||
Publisher’s Note: MDPI stays neutral with regard to jurisdictional claims in published maps and institutional affiliations. |
© 2020 by the authors. Licensee MDPI, Basel, Switzerland. This article is an open access article distributed under the terms and conditions of the Creative Commons Attribution (CC BY) license (http://creativecommons.org/licenses/by/4.0/).
Share and Cite
Marcos, A.; García-Ael, C.; Topa, G. The Influence of Work Resources, Demands, and Organizational Culture on Job Satisfaction, Organizational Commitment, and Citizenship Behaviors of Spanish Police Officers. Int. J. Environ. Res. Public Health 2020, 17, 7607. https://doi.org/10.3390/ijerph17207607
Marcos A, García-Ael C, Topa G. The Influence of Work Resources, Demands, and Organizational Culture on Job Satisfaction, Organizational Commitment, and Citizenship Behaviors of Spanish Police Officers. International Journal of Environmental Research and Public Health. 2020; 17(20):7607. https://doi.org/10.3390/ijerph17207607
Chicago/Turabian StyleMarcos, Alexandra, Cristina García-Ael, and Gabriela Topa. 2020. "The Influence of Work Resources, Demands, and Organizational Culture on Job Satisfaction, Organizational Commitment, and Citizenship Behaviors of Spanish Police Officers" International Journal of Environmental Research and Public Health 17, no. 20: 7607. https://doi.org/10.3390/ijerph17207607
APA StyleMarcos, A., García-Ael, C., & Topa, G. (2020). The Influence of Work Resources, Demands, and Organizational Culture on Job Satisfaction, Organizational Commitment, and Citizenship Behaviors of Spanish Police Officers. International Journal of Environmental Research and Public Health, 17(20), 7607. https://doi.org/10.3390/ijerph17207607

