Integrated Macrogenomics and Metabolomics Analysis of the Effect of Sea Cucumber Ovum Hydrolysates on Dextran Sodium Sulfate-Induced Colitis
Abstract
1. Introduction
2. Results
2.1. Structural Characteristics and Physicochemical Properties of SCH and SCH-SGD
2.1.1. Molecular Weight Distribution
2.1.2. Surface Hydrophobicity and Solubility
2.2. SCH Alleviated the Symptoms of DSS-Induced Colitis
2.3. Anti-Inflammatory Effects of SCH
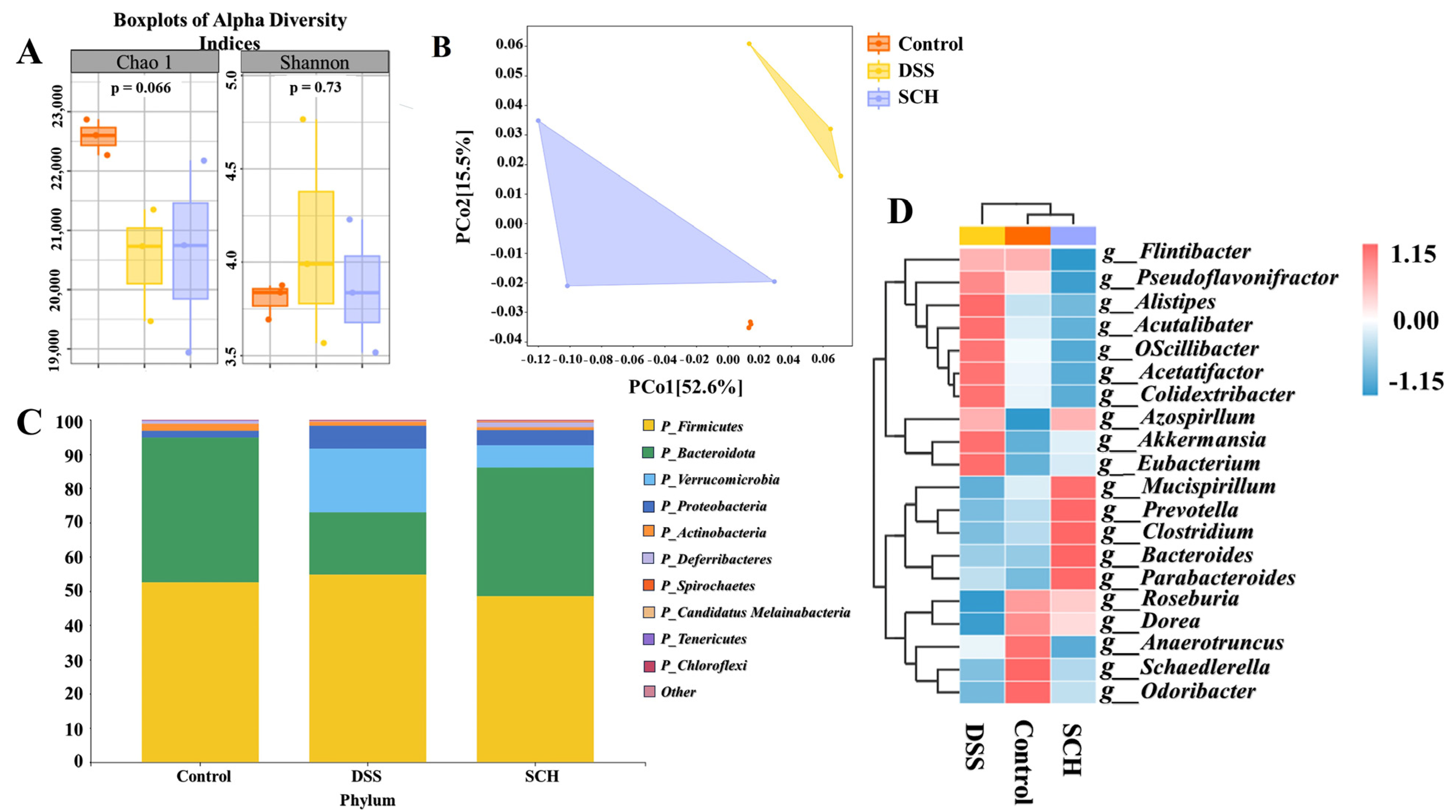
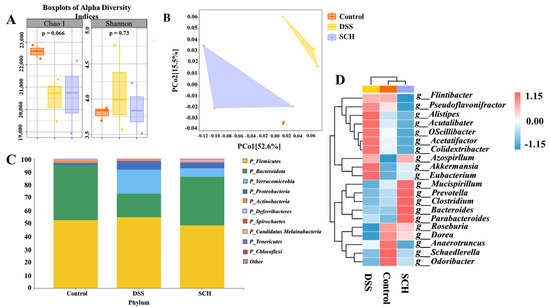
2.4. SCH Modulated the Gut Microbiota
2.5. SCH Modified the Gut Functional Microbial Metagenome
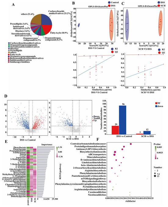
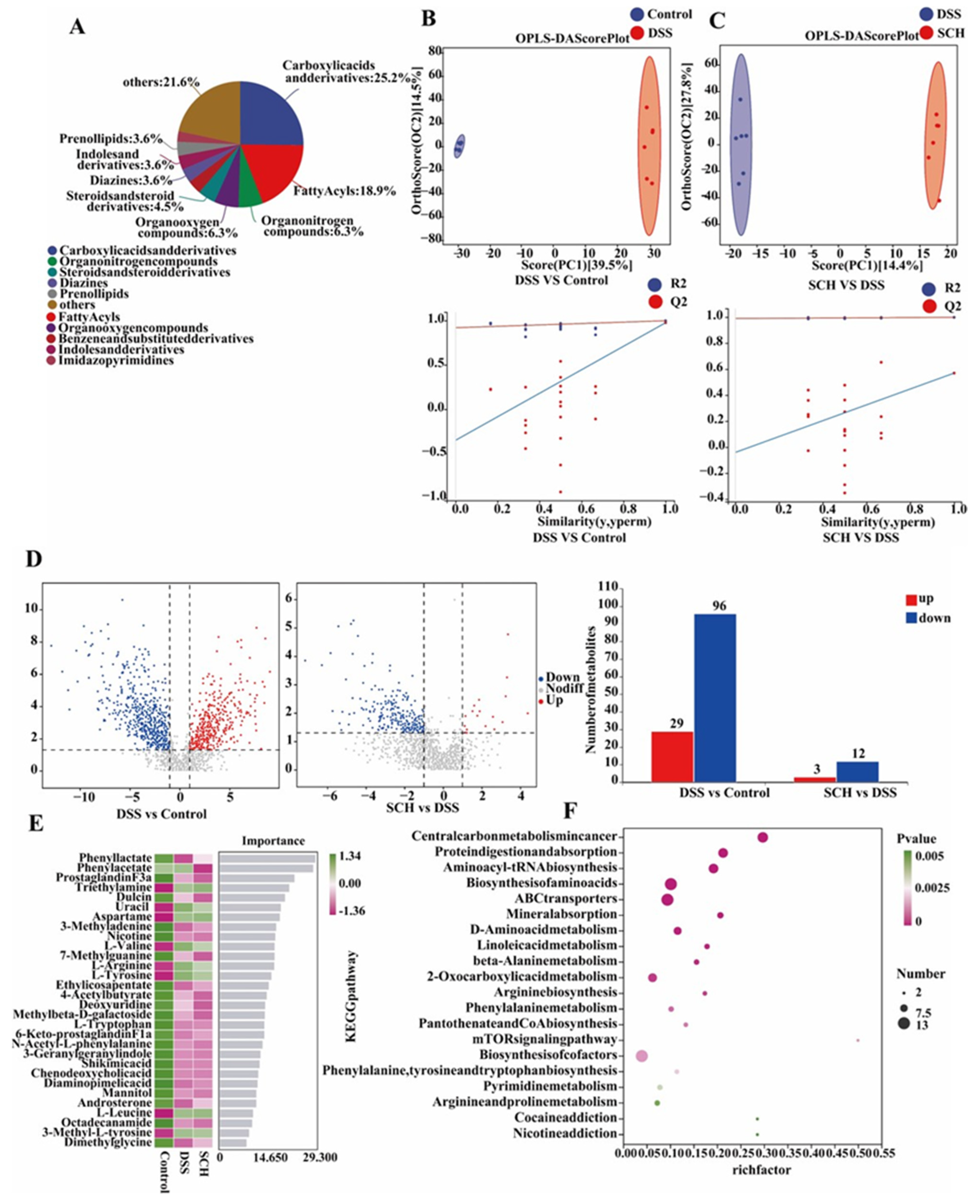
2.6. SCH Regulated the Metabolome of the DSS-Induced Colitis Mice
2.7. Correlation Between Gut Flora, Metabolites, and Clinical Parameters
3. Discussion
4. Materials and Methods
4.1. Reagents and Experimental Materials
4.2. In Vitro SGD of SCH
4.3. Determination of Structural Characteristics and Physicochemical Properties of SCH and SCH-SGD
4.3.1. Determination of Molecular Weight Distribution
4.3.2. Surface Hydrophobicity
4.3.3. Solubility
4.4. Animals and Experimental Design
4.5. Disease Activity Index (DAI)
4.6. ELISA Assay
4.7. Hematoxylin-Eosin (H&E) Staining of Intestinal Tissue
4.8. Gut Microbiota Analysis
4.9. Untargeted Fecal Metabolomics
4.10. Statistical Analysis
5. Conclusions
Author Contributions
Funding
Institutional Review Board Statement
Data Availability Statement
Conflicts of Interest
References
- Ekbom, A.; Helmick, C.; Zack, M.; Adami, H.-O. Ulcerative Colitis and Colorectal Cancer: A Population-Based Study. N. Engl. J. Med. 1990, 323, 1228–1233. [Google Scholar] [CrossRef] [PubMed]
- Le Berre, C.; Honap, S.; Peyrin-Biroulet, L. Ulcerative Colitis. Lancet 2023, 402, 571–584. [Google Scholar] [CrossRef] [PubMed]
- Wu, J.; Deng, X.; Sun, Y.; Li, J.; Dai, H.; Qi, S.; Huang, Y.; Sun, W. Aged Oolong Tea Alleviates Dextran Sulfate Sodium-Induced Colitis in Mice by Modulating the Gut Microbiota and Its Metabolites. Food Chem. X 2024, 21, 101102. [Google Scholar] [CrossRef] [PubMed]
- Cosnes, J.; Gower–Rousseau, C.; Seksik, P.; Cortot, A. Epidemiology and Natural History of Inflammatory Bowel Diseases. Gastroenterology 2011, 140, 1785–1794.e4. [Google Scholar] [CrossRef]
- Lin, Z.; Gan, T.; Huang, Y.; Bao, L.; Liu, S.; Cui, X.; Wang, H.; Jiao, F.; Zhang, M.; Su, C.; et al. Anti-Inflammatory Activity of Mulberry Leaf Flavonoids In Vitro and In Vivo. Int. J. Mol. Sci. 2022, 23, 7694. [Google Scholar] [CrossRef]
- Guan, Q. A Comprehensive Review and Update on the Pathogenesis of Inflammatory Bowel Disease. J. Immunol. Res. 2019, 2019, 7247238. [Google Scholar] [CrossRef]
- Schaubeck, M.; Clavel, T.; Calasan, J.; Lagkouvardos, I.; Haange, S.B.; Jehmlich, N.; Basic, M.; Dupont, A.; Hornef, M.; von Bergen, M.; et al. Dysbiotic Gut Microbiota Causes Transmissible Crohn’s Disease-like Ileitis Independent of Failure in Antimicrobial Defence. Gut 2016, 65, 225–237. [Google Scholar] [CrossRef]
- Nishida, A. Gut Microbiota in the Pathogenesis of Inflammatory Bowel Disease. Clin. J. Gastroenterol. 2018, 11, 1–10. [Google Scholar] [CrossRef]
- Subramanya, S.B.; Chandran, S.; Almarzooqi, S.; Raj, V.; Al Zahmi, A.S.; Al Katheeri, R.A.; Al Zadjali, S.A.; Collin, P.D.; Adrian, T.E. Frondanol, a Nutraceutical Extract from Cucumaria frondosa, Attenuates Colonic Inflammation in a DSS-Induced Colitis Model in Mice. Mar. Drugs 2018, 16, 148. [Google Scholar] [CrossRef]
- Yu, S.; Guo, H.; Ji, Z.; Zheng, Y.; Wang, B.; Chen, Q.; Tang, H.; Yuan, B. Sea Cucumber Peptides Ameliorate DSS-Induced Ulcerative Colitis: The Role of the Gut Microbiota, the Intestinal Barrier, and Macrophage Polarization. Nutrients 2023, 15, 4813. [Google Scholar] [CrossRef]
- Feng, J.; Zhang, L.; Tang, X.; Hu, W.; Zhou, P. Major Yolk Protein from Sea Cucumber (Stichopus japonicus) Attenuates Acute Colitis via Regulation of Microbial Dysbiosis and Inflammatory Responses. Food Res. Int. 2022, 151, 110841. [Google Scholar] [CrossRef]
- Čipčić Paljetak, H.; Barešić, A.; Panek, M.; Perić, M.; Matijašić, M.; Lojkić, I.; Barišić, A.; Vranešić Bender, D.; Ljubas Kelečić, D.; Brinar, M.; et al. Gut Microbiota in Mucosa and Feces of Newly Diagnosed, Treatment-Naïve Adult Inflammatory Bowel Disease and Irritable Bowel Syndrome Patients. Gut Microbes 2022, 14, 2083419. [Google Scholar] [CrossRef] [PubMed]
- Smith, P.M.; Howitt, M.R.; Panikov, N.; Michaud, M.; Gallini, C.A.; Bohlooly, Y.M.; Glickman, J.N.; Garrett, W.S. The Microbial Metabolites, Short Chain Fatty Acids, Regulate Colonic Treg Cell Homeostasis. Science 2013, 341, 569–573. [Google Scholar] [CrossRef] [PubMed]
- Pei, J.; Gao, X.; Pan, D.; Hua, Y.; He, J.; Liu, Z.; Dang, Y. Advances in the Stability Challenges of Bioactive Peptides and Improvement Strategies. Curr. Res. Food Sci. 2022, 5, 2162–2170. [Google Scholar] [CrossRef] [PubMed]
- Zhang, P.; Liu, L.; Huang, Q.; Li, S.; Geng, F.; Song, H.; An, F.; Li, X.; Wu, Y. Mechanism Study on the Improvement of Egg White Emulsifying Characteristic by Ultrasound Synergized Citral: Physicochemical Properties, Molecular Flexibility, Protein Structure. Ultrason. Sonochem. 2024, 111, 107104. [Google Scholar] [CrossRef]
- Ahmed, T.; Sun, X.; Udenigwe, C.C. Role of Structural Properties of Bioactive Peptides in Their Stability during Simulated Gastrointestinal Digestion: A Systematic Review. Trends Food Sci. Technol. 2022, 120, 265–273. [Google Scholar] [CrossRef]
- Strober, W.; Fuss, I.J. Pro-Inflammatory Cytokines in the Pathogenesis of IBD. Gastroenterology 2011, 140, 1756–1767. [Google Scholar] [CrossRef]
- Zhang, S.; Sun, Y.; Nie, Q.; Hu, J.; Li, Y.; Shi, Z.; Ji, H.; Zhang, H.; Zhao, M.; Chen, C.; et al. Effects of Four Food Hydrocolloids on Colitis and Their Regulatory Effect on Gut Microbiota. Carbohydr. Polym. 2024, 323, 121368. [Google Scholar] [CrossRef]
- González-Carnicero, Z.; Hernanz, R.; Martínez-Casales, M.; Barrús, M.T.; Martín, Á.; Alonso, M.J. Regulation by Nrf2 of IL-1β-Induced Inflammatory and Oxidative Response in VSMC and Its Relationship with TLR4. Front. Pharmacol. 2023, 14, 1058488. [Google Scholar] [CrossRef]
- Souza, R.F.; Caetano, M.A.F.; Magalhães, H.I.R.; Castelucci, P. Study of Tumor Necrosis Factor Receptor in the Inflammatory Bowel Disease. World J. Gastroenterol. 2023, 29, 2733–2746. [Google Scholar] [CrossRef]
- Hansberry, D.R.; Shah, K.; Agarwal, P.; Agarwal, N. Fecal Myeloperoxidase as a Biomarker for Inflammatory Bowel Disease. Cureus 2017, 9, e1004. [Google Scholar] [CrossRef] [PubMed]
- Qu, C.; Liang, C.; Liu, T.; He, Y.; Ke, K.; Miao, J. Natural Zinc-Rich Oyster Peptides Ameliorate DSS-Induced Colitis via Antioxidation, Anti-Inflammation, Intestinal Barrier Repair, Microbiota Modulation, and SCFA Accumulation. Food Biosci. 2024, 61, 104801. [Google Scholar] [CrossRef]
- Bolsega, S.; Basic, M.; Smoczek, A.; Buettner, M.; Eberl, C.; Ahrens, D.; Odum, K.A.; Stecher, B.; Bleich, A. Composition of the Intestinal Microbiota Determines the Outcome of Virus-Triggered Colitis in Mice. Front. Immunol. 2019, 10, 1708. [Google Scholar] [CrossRef] [PubMed]
- Wu, M.; Li, P.; An, Y.; Ren, J.; Yan, D.; Cui, J.; Li, D.; Li, M.; Wang, M.; Zhong, G. Phloretin Ameliorates Dextran Sulfate Sodium-Induced Ulcerative Colitis in T Mice by Regulating the Gut Microbiota. Pharmacol. Res. 2019, 150, 104489. [Google Scholar] [CrossRef]
- Gu, H.; Tian, Y.; Xia, J.; Deng, X.; Chen, J.; Jian, T.; Ma, J. Li-Hong Tang Alleviates Dextran Sodium Sulfate-Induced Colitis by Regulating NRF2/HO-1 Signaling Pathway and Gut Microbiota. Front. Pharmacol. 2024, 15, 1413666. [Google Scholar] [CrossRef]
- Gaifem, J.; Mendes-Frias, A.; Wolter, M.; Steimle, A.; Garzón, M.J.; Ubeda, C.; Nobre, C.; González, A.; Pinho, S.S.; Cunha, C.; et al. Akkermansia muciniphila and Parabacteroides distasonis Synergistically Protect from Colitis by Promoting ILC3 in the Gut. mBio 2024, 15, e00078-24. [Google Scholar] [CrossRef]
- Jian, H.; Liu, Y.; Wang, X.; Dong, X.; Zou, X. Akkermansia muciniphila as a Next-Generation Probiotic in Modulating Human Metabolic Homeostasis and Disease Progression: A Role Mediated by Gut–Liver–Brain Axes? Int. J. Mol. Sci. 2023, 24, 3900. [Google Scholar] [CrossRef]
- Koh, Y.C.; Chang, Y.C.; Lin, W.S.; Leung, S.Y.; Chen, W.J.; Wu, S.H.; Wei, Y.S.; Gung, C.L.; Chou, Y.C.; Pan, M.H. Efficacy and Mechanism of the Action of Live and Heat-Killed Bacillus coagulans BC198 as Potential Probiotic in Ameliorating Dextran Sulfate Sodium-Induced Colitis in Mice. ACS Omega 2024, 9, 10253–10266. [Google Scholar] [CrossRef]
- Gutiérrez, N.; Garrido, D. Species Deletions from Microbiome Consortia Reveal Key Metabolic Interactions between Gut Microbes. mSystems 2019, 4, e00185-19. [Google Scholar] [CrossRef]
- Zhang, W.; Zou, G.; Li, B.; Du, X.; Sun, Z.; Sun, Y.; Jiang, X. Fecal Microbiota Transplantation (FMT) Alleviates Experimental Colitis in Mice by Gut Microbiota Regulation. J. Microbiol. Biotechnol. 2020, 30, 1132–1141. [Google Scholar] [CrossRef]
- Beld, M.J.C.; Reubsaet, F.A.G. Differentiation between Shigella, Enteroinvasive Escherichia coli (EIEC) and Noninvasive Escherichia coli. Eur. J. Clin. Microbiol. Infect. Dis. 2012, 31, 899–904. [Google Scholar] [CrossRef] [PubMed]
- Rowan, F.; Murphy, B. Desulfovibrio Bacterial Species Are Increased in Ulcerative Colitis. Dis. Colon Rectum 2010, 53, 1530–1536. [Google Scholar] [CrossRef] [PubMed]
- Huang, G.; Zheng, Y.; Zhang, N.; Huang, G.; Zhang, W.; Li, Q.; Ren, X. Desulfovibrio vulgaris Caused Gut Inflammation and Aggravated DSS-Induced Colitis in C57BL/6 Mice Model. Gut Pathog. 2024, 16, 39. [Google Scholar] [CrossRef] [PubMed]
- Lee, H.; Kim, J.; An, J.; Lee, S.; Choi, D.; Kong, H.; Song, Y.; Park, I.H.; Lee, C.-K.; Kim, K. Downregulation of IL-18 Expression in the Gut by Metformin-Induced Gut Microbiota Modulation. Immune Netw. 2019, 19, e28. [Google Scholar] [CrossRef]
- Yu, C.; Zhou, B.; Xia, X.; Chen, S.; Deng, Y.; Wang, Y.; Wu, L.; Tian, Y.; Zhao, B.; Xu, H.; et al. Prevotella copri is Associated with Carboplatin-Induced Gut Toxicity. Cell Death Dis. 2019, 10, 714. [Google Scholar] [CrossRef]
- Meng, X.; Shu, Q. Novel Primers to Identify a Wider Diversity of Butyrate-Producing Bacteria. World J. Microbiol. Biotechnol. 2024, 40, 76. [Google Scholar] [CrossRef]
- Tett, A.; Pasolli, E.; Masetti, G.; Ercolini, D.; Segata, N. Prevotella Diversity, Niches and Interactions with the Human Host. Nat. Rev. Microbiol. 2021, 19, 585–599. [Google Scholar] [CrossRef]
- Borkowska, A.; Liberek, A.; Łuczak, G.; Jankowska, A.; Plata, K.; Korzon, M.; Kamińska, B. Fecal Lactoferrin, a Marker of Intestinal Inflammation in Children with Inflammatory Bowel Disease. J. Pediatr. Gastroenterol. Nutr. 2015, 62, 541–545. [Google Scholar] [CrossRef]
- Zubeldia-Varela, E.; Barker-Tejeda, T.C.; Mera-Berriatua, L.; Bazire, R.; Cabrera-Freitag, P.; Ubeda, C.; Barber, D.; Francino, M.P.; Rojo, D.; Ibáñez-Sandín, M.D.; et al. Further Insights into the Gut Microbiota of Cow’s Milk Allergic Infants: Analysis of Microbial Functionality and Its Correlation with Three Fecal Biomarkers. Int. J. Mol. Sci. 2023, 24, 9247. [Google Scholar] [CrossRef]
- Huang, S.; Ma, J.; Zhu, M.; Ran, Z. Status of Serum Vitamin B12 and Folate in Patients with Inflammatory Bowel Disease in China. Intest. Res. 2017, 15, 103–108. [Google Scholar] [CrossRef]
- Ward, M.G.; Kariyawasam, V.C.; Mogan, S.B.; Patel, K.V.; Pantelidou, M.; Sobczyńska-Malefora, A.; Porté, F.; Griffin, N.; Anderson, S.H.C.; Sanderson, J.D.; et al. Prevalence and Risk Factors for Functional Vitamin B12 Deficiency in Patients with Crohnʼs Disease. Inflamm. Bowel Dis. 2015, 21, 2839–2847. [Google Scholar] [CrossRef] [PubMed]
- Li, X.; Zhang, B.; Hu, Y.; Zhao, Y. New Insights into Gut-Bacteria-Derived Indole and Its Derivatives in Intestinal and Liver Diseases. Front. Pharmacol. 2021, 12, 769501. [Google Scholar] [CrossRef] [PubMed]
- Miquel, S.; Leclerc, M.; Martin, R.; Chain, F.; Lenoir, M.; Raguideau, S.; Hudault, S.; Bridonneau, C.; Northen, T.; Bowen, B.; et al. Identification of Metabolic Signatures Linked to Anti-Inflammatory Effects of Faecalibacterium prausnitzii. mBio 2015, 6, e00300-15. [Google Scholar] [CrossRef] [PubMed]
- Han, C.; Zheng, J.; Sun, L.; Yang, H.; Cao, Z.; Zhang, X.; Zheng, L.; Zhen, X. The Oncometabolite 2-Hydroxyglutarate Inhibits Microglial Activation via the AMPK/mTOR/NF-κB Pathway. Acta Pharmacol. Sin. 2019, 40, 1292–1302. [Google Scholar] [CrossRef]
- He, F.; Wu, C.; Li, P.; Li, N.; Zhang, D.; Zhu, Q.; Ren, W.; Peng, Y. Functions and Signaling Pathways of Amino Acids in Intestinal Inflammation. BioMed Res. Int. 2018, 2018, 9171905. [Google Scholar] [CrossRef]
- Hu, X.; He, X.; Peng, C.; He, Y.; Wang, C.; Tang, W.; Chen, H.; Feng, Y.; Liu, D.; Li, T.; et al. Improvement of Ulcerative Colitis by Aspartate via RIPK Pathway Modulation and Gut Microbiota Composition in Mice. Nutrients 2022, 14, 3707. [Google Scholar] [CrossRef]
- Yuan, S.-T. Nuclear Magnetic Resonance-Based Metabolomics Approach to Evaluate the Prevention Effect of Camellia nitidissima Chi on Colitis-Associated Carcinogenesis. Front. Pharmacol. 2017, 8, 447. [Google Scholar] [CrossRef]
- Li, W.; Mu, J.; Ni, S.; Pei, W.; Wan, L.; Wu, X.; Zhu, J.; Zhang, Z.; Li, L. Pentachlorophenol Exposure Delays the Recovery of Colitis in Association with Altered Gut Microbiota and Purine Metabolism. Environ. Toxicol. 2025, 40, 101–110. [Google Scholar] [CrossRef]
- Qiu, J. Preparation and Characterization of Casein-Carrageenan Conjugates and Self-Assembled Microcapsules for Encapsulation of Red Pigment from Paprika. Carbohydr. Polym. 2018, 196, 322–331. [Google Scholar] [CrossRef]
- Zhang, Y.; Ma, L.; Cai, L.; Liu, Y.; Li, J. Effect of Combined Ultrasonic and Alkali Pretreatment on Enzymatic Preparation of Angiotensin Converting Enzyme (ACE) Inhibitory Peptides from Native Collagenous Materials. Ultrason. Sonochem. 2017, 36, 88–94. [Google Scholar] [CrossRef]
- Kato, A.; Nakai, S. Hydrophobicity Determined by a Fluorescence Probe Method and Its Correlation with Surface Properties of Proteins. Biochim. Biophys. Acta BBA Protein Struct. 1980, 624, 13–20. [Google Scholar] [CrossRef] [PubMed]
- Liu, Y.; Li, X.; Zhou, X.; Yu, J.; Wang, F.; Wang, J. Effects of Glutaminase Deamidation on the Structure and Solubility of Rice Glutelin. LWT Food Sci. Technol. 2011, 44, 2205–2210. [Google Scholar] [CrossRef]
- Lowry, O.H.; Rosebrough, N.J.; Farr, A.L.; Randall, R.J. Protein Measurement with the Folin Phenol Reagent. J. Biol. Chem. 1951, 193, 265–275. [Google Scholar] [CrossRef] [PubMed]
- Chen, F.; Dai, X.; Zhou, C.-C.; Li, K.; Zhang, Y.; Lou, X.-Y.; Zhu, Y.-M.; Sun, Y.-L.; Peng, B.-X.; Cui, W. Integrated Analysis of the Faecal Metagenome and Serum Metabolome Reveals the Role of Gut Microbiome-Associated Metabolites in the Detection of Colorectal Cancer and Adenoma. Gut 2022, 71, 1315–1325. [Google Scholar] [CrossRef]
- Feng, C.; Peng, C.; Zhang, W.; Zhang, T.; He, Q.; Kwok, L.-Y.; Zhang, H. Postbiotic Administration Ameliorates Colitis and Inflammation in Rats Possibly through Gut Microbiota Modulation. J. Agric. Food Chem. 2024, 72, 9054–9066. [Google Scholar] [CrossRef]










| Names | <500 Da (%) | 500–1000 Da (%) | >1000 Da (%) |
|---|---|---|---|
| SCH | 70.24 | 27.97 | 1.80 |
| SCH-SGD | 68.64 | 30.49 | 0.88 |
| Score | Weight Loss (%) | Stool Trait | Blood in Stool |
|---|---|---|---|
| 0 | <1 | normal | normal |
| 1 | 1–5 | semi-sloppy stool | brown |
| 2 | 5–10 | loose stools | reddish |
| 3 | 10–15 | watery stool | visible traces |
| 4 | >15 | watery diarrhea | gross bleeding |
Disclaimer/Publisher’s Note: The statements, opinions and data contained in all publications are solely those of the individual author(s) and contributor(s) and not of MDPI and/or the editor(s). MDPI and/or the editor(s) disclaim responsibility for any injury to people or property resulting from any ideas, methods, instructions or products referred to in the content. |
© 2025 by the authors. Licensee MDPI, Basel, Switzerland. This article is an open access article distributed under the terms and conditions of the Creative Commons Attribution (CC BY) license (https://creativecommons.org/licenses/by/4.0/).
Share and Cite
Gong, S.; Sun, L.; Sun, Y.; Ju, W.; Wang, G.; Zhang, J.; Fu, X.; Lu, C.; Zhang, Y.; Song, W.; et al. Integrated Macrogenomics and Metabolomics Analysis of the Effect of Sea Cucumber Ovum Hydrolysates on Dextran Sodium Sulfate-Induced Colitis. Mar. Drugs 2025, 23, 73. https://doi.org/10.3390/md23020073
Gong S, Sun L, Sun Y, Ju W, Wang G, Zhang J, Fu X, Lu C, Zhang Y, Song W, et al. Integrated Macrogenomics and Metabolomics Analysis of the Effect of Sea Cucumber Ovum Hydrolysates on Dextran Sodium Sulfate-Induced Colitis. Marine Drugs. 2025; 23(2):73. https://doi.org/10.3390/md23020073
Chicago/Turabian StyleGong, Shunmin, Liqin Sun, Yongjun Sun, Wenming Ju, Gongming Wang, Jian Zhang, Xuejun Fu, Chang Lu, Yu Zhang, Wenkui Song, and et al. 2025. "Integrated Macrogenomics and Metabolomics Analysis of the Effect of Sea Cucumber Ovum Hydrolysates on Dextran Sodium Sulfate-Induced Colitis" Marine Drugs 23, no. 2: 73. https://doi.org/10.3390/md23020073
APA StyleGong, S., Sun, L., Sun, Y., Ju, W., Wang, G., Zhang, J., Fu, X., Lu, C., Zhang, Y., Song, W., Li, M., & Sun, L. (2025). Integrated Macrogenomics and Metabolomics Analysis of the Effect of Sea Cucumber Ovum Hydrolysates on Dextran Sodium Sulfate-Induced Colitis. Marine Drugs, 23(2), 73. https://doi.org/10.3390/md23020073

