Enhanced Eicosapentaenoic Acid Production via Synthetic Biological Strategy in Nannochloropsis oceanica
Abstract
1. Introduction
2. Results
2.1. Transcriptome-Based Identification of Endogenous Promoters for Overexpression in N. oceanica
2.2. Identification of EPA-Synthesizing Modules by Endogenous Overexpression of Desaturases and Elongases in N. oceanica
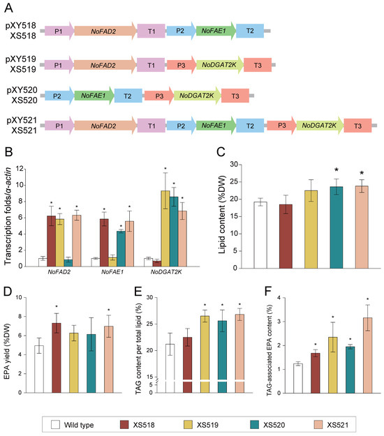
2.3. EPA Improvement by Gene Stacking in N. oceanica
2.4. Enhancing EPA Storage by Knockout of a Triacylglycerol Lipase in N. oceanica
3. Discussion
4. Materials and Methods
4.1. Strains and Culture Conditions
4.2. Identification of Promoters and Terminators in N. oceanica IMET1
4.3. Vector Construction and N. oceanica Transformation
4.4. Lipid Isolation and EPA Quantification via TLC and GC-MS
4.5. Phylogenetic Analysis
4.6. Statistical Analysis
Supplementary Materials
Author Contributions
Funding
Data Availability Statement
Acknowledgments
Conflicts of Interest
References
- Djuricic, I.; Calder, P.C. Pros and cons of long-chain omega-3 polyunsaturated fatty acids in cardiovascular health. Annu. Rev. Pharmacol. Toxicol. 2023, 63, 383–406. [Google Scholar] [CrossRef] [PubMed]
- Avallone, R.; Vitale, G.; Bertolotti, M. Omega-3 fatty acids and neurodegenerative diseases: New evidence in clinical trials. Int. J. Mol. Sci. 2019, 20, 4256. [Google Scholar] [CrossRef]
- Chiu, C.C.; Su, K.P.; Cheng, T.C.; Liu, H.C.; Chang, C.J.; Dewey, M.E.; Huang, S.Y.; Stewart, R. The effects of omega-3 fatty acids monotherapy in Alzheimer’s disease and mild cognitive impairment: A preliminary randomized double-blind placebo-controlled study. Prog. Neuropsychopharmacol. Biol. Psychiatry 2008, 32, 1538–1544. [Google Scholar] [CrossRef] [PubMed]
- Phillips, M.A.; Childs, C.E.; Calder, P.C.; Rogers, P.J. No effect of omega-3 fatty acid supplementation on cognition and mood in individuals with cognitive impairment and probable Alzheimer’s disease: A randomised controlled trial. Int. J. Mol. Sci. 2015, 16, 24600–24613. [Google Scholar] [CrossRef] [PubMed]
- Deckelbaum, R.J.; Calder, P.C. Editorial: Is it time to separate EPA from DHA when using omega-3 fatty acids to protect heart and brain? Curr. Opin. Clin. Nutr. Metab. Care 2020, 23, 65–67. [Google Scholar] [CrossRef] [PubMed]
- Liu, L.; Hu, Q.; Wu, H.; Wang, X.; Gao, C.; Chen, G.; Gong, Z.; Yao, P. Dietary DHA/EPA ratio changes fatty acid composition and attenuates diet-induced accumulation of lipid in the liver of ApoE−/− mice. Oxid. Med. Cell Longev. 2018, 2018, 6256802. [Google Scholar] [CrossRef]
- Vitlov Uljevic, M.; Starcevic, K.; Masek, T.; Bocina, I.; Restovic, I.; Kevic, N.; Filipovic, N.; Vukojevic, K.; Grobe, M.; Kretzschmar, G.; et al. Dietary DHA/EPA supplementation ameliorates diabetic nephropathy by protecting from distal tubular cell damage. Cell Tissue Res. 2019, 378, 301–317. [Google Scholar] [CrossRef]
- Zhang, Y.P.; Brown, R.E.; Zhang, P.C.; Zhao, Y.T.; Ju, X.H.; Song, C. DHA, EPA and their combination at various ratios differently modulated Aβ25-35-induced neurotoxicity in SH-SY5Y cells. Prostaglandins Leukot. Essent. Fat. Acids 2018, 136, 85–94. [Google Scholar] [CrossRef]
- Buyukuslu, N.; Ovali, S.; Altuntas, S.L.; Batirel, S.; Yigit, P.; Garipagaoglu, M. Supplementation of docosahexaenoic acid (DHA) / Eicosapentaenoic acid (EPA) in a ratio of 1/1.3 during the last trimester of pregnancy results in EPA accumulation in cord blood. Prostaglandins Leukot. Essent. Fat. Acids 2017, 125, 32–36. [Google Scholar] [CrossRef]
- Nicholls, S.J.; Nelson, A.J. The fish-oil paradox. Curr. Opin. Lipidol. 2020, 31, 356–361. [Google Scholar] [CrossRef]
- Worm, B.; Orofino, S.; Burns, E.S.; D’Costa, N.G.; Manir Feitosa, L.; Palomares, M.L.D.; Schiller, L.; Bradley, D. Global shark fishing mortality still rising despite widespread regulatory change. Science 2024, 383, 225–230. [Google Scholar] [CrossRef] [PubMed]
- Dasilva, G.; Munoz, S.; Lois, S.; Medina, I. Non-targeted LC-MS/MS assay for screening over 100 lipid mediators from ARA, EPA, and DHA in biological samples based on mass spectral fragmentations. Molecules 2019, 24, 2276. [Google Scholar] [CrossRef] [PubMed]
- Jovanovic, S.; Dietrich, D.; Becker, J.; Kohlstedt, M.; Wittmann, C. Microbial production of polyunsaturated fatty acids—High-value ingredients for aquafeed, superfoods, and pharmaceuticals. Curr. Opin. Biotechnol. 2021, 69, 199–211. [Google Scholar] [CrossRef] [PubMed]
- Saini, R.K.; Prasad, P.; Sreedhar, R.V.; Akhilender Naidu, K.; Shang, X.; Keum, Y.S. Omega-3 polyunsaturated fatty acids (PUFAs): Emerging plant and microbial sources, oxidative stability, bioavailability, and health benefits—A review. Antioxidants 2021, 10, 1627. [Google Scholar] [CrossRef]
- Jakhwal, P.; Kumar Biswas, J.; Tiwari, A.; Kwon, E.E.; Bhatnagar, A. Genetic and non-genetic tailoring of microalgae for the enhanced production of eicosapentaenoic acid (EPA) and docosahexaenoic acid (DHA)—A review. Bioresour. Technol. 2022, 344, 126250. [Google Scholar] [CrossRef]
- Xu, X.; Huang, C.; Xu, Z.; Xu, H.; Wang, Z.; Yu, X. The strategies to reduce cost and improve productivity in DHA production by Aurantiochytrium sp.: From biochemical to genetic respects. Appl. Microbiol. Biotechnol. 2020, 104, 9433–9447. [Google Scholar] [CrossRef]
- Chi, G.; Xu, Y.; Cao, X.; Li, Z.; Cao, M.; Chisti, Y.; He, N. Production of polyunsaturated fatty acids by Schizochytrium (Aurantiochytrium) spp. Biotechnol. Adv. 2022, 55, 107897. [Google Scholar] [CrossRef]
- Ye, Y.; Liu, M.; Yu, L.; Sun, H.; Liu, J. Nannochloropsis as an emerging algal chassis for light-driven synthesis of lipids and high-value products. Mar. Drugs 2024, 22, 54. [Google Scholar] [CrossRef]
- Ma, X.N.; Chen, T.P.; Yang, B.; Liu, J.; Chen, F. Lipid production from Nannochloropsis. Mar. Drugs 2016, 14, 61. [Google Scholar] [CrossRef]
- Safafar, H.; Hass, M.Z.; Moller, P.; Holdt, S.L.; Jacobsen, C. High-EPA biomass from Nannochloropsis salina cultivated in a flat-panel photo-bioreactor on a process water-enriched growth medium. Mar. Drugs 2016, 14, 144. [Google Scholar] [CrossRef]
- Koh, H.G.; Jeon, S.; Kim, M.; Chang, Y.K.; Park, K.; Park, S.H.; Kang, N.K. Optimization and mechanism analysis of photosynthetic EPA production in Nannochloropsis salina: Evaluating the effect of temperature and nitrogen concentrations. Plant Physiol. Biochem. 2024, 211, 108729. [Google Scholar] [CrossRef] [PubMed]
- Chua, E.T.; Schenk, P.M. A biorefinery for Nannochloropsis: Induction, harvesting, and extraction of EPA-rich oil and high-value protein. Bioresour. Technol. 2017, 244, 1416–1424. [Google Scholar] [CrossRef]
- Sharma, K.; Schenk, P.M. Rapid induction of omega-3 fatty acids (EPA) in Nannochloropsis sp. by UV-C radiation. Biotechnol. Bioeng. 2015, 112, 1243–1249. [Google Scholar] [CrossRef] [PubMed]
- Poliner, E.; Busch, A.W.U.; Newton, L.; Kim, Y.U.; Clark, R.; Gonzalez-Martinez, S.C.; Farre, E.M.; Montgomery, B.L.; Jeong, B.R. Aureochromes maintain polyunsaturated fatty acid content in Nannochloropsis oceanica. Plant Physiol. 2022, 189, 906–921. [Google Scholar] [CrossRef] [PubMed]
- Dolch, L.J.; Rak, C.; Perin, G.; Tourcier, G.; Broughton, R.; Leterrier, M.; Morosinotto, T.; Tellier, F.; Faure, J.D.; Falconet, D.; et al. A palmitic acid elongase affects eicosapentaenoic acid and plastidial monogalactosyldiacylglycerol levels in Nannochloropsis. Plant Physiol. 2017, 173, 742–759. [Google Scholar] [CrossRef] [PubMed]
- Poliner, E.; Farre, E.M.; Benning, C. Advanced genetic tools enable synthetic biology in the oleaginous microalgae Nannochloropsis sp. Plant Cell Rep. 2018, 37, 1383–1399. [Google Scholar] [CrossRef]
- Xu, Y. Biochemistry and biotechnology of lipid accumulation in the microalga Nannochloropsis oceanica. J. Agric. Food Chem. 2022, 70, 11500–11509. [Google Scholar] [CrossRef]
- Liu, J.; Liu, M.; Pan, Y.; Shi, Y.; Hu, H. Metabolic engineering of the oleaginous alga Nannochloropsis for enriching eicosapentaenoic acid in triacylglycerol by combined pulling and pushing strategies. Metab. Eng. 2022, 69, 163–174. [Google Scholar] [CrossRef]
- Liu, M.; Zheng, J.; Yu, L.; Shao, S.; Zhou, W.; Liu, J. Engineering Nannochloropsis oceanica for concurrent production of canthaxanthin and eicosapentaenoic acid. Bioresour. Technol. 2024, 413, 131525. [Google Scholar] [CrossRef]
- Poliner, E.; Pulman, J.A.; Zienkiewicz, K.; Childs, K.; Benning, C.; Farre, E.M. A toolkit for Nannochloropsis oceanica CCMP1779 enables gene stacking and genetic engineering of the eicosapentaenoic acid pathway for enhanced long-chain polyunsaturated fatty acid production. Plant Biotechnol. J. 2018, 16, 298–309. [Google Scholar] [CrossRef]
- Gong, Y.; Kang, N.K.; Kim, Y.U.; Wang, Z.; Wei, L.; Xin, Y.; Shen, C.; Wang, Q.; You, W.; Lim, J.M.; et al. The NanDeSyn database for Nannochloropsis systems and synthetic biology. Plant J. 2020, 104, 1736–1745. [Google Scholar] [CrossRef] [PubMed]
- Xin, Y.; Wu, S.; Miao, C.; Xu, T.; Lu, Y. Towards lipid from microalgae: Products, biosynthesis, and genetic engineering. Life 2024, 14, 447. [Google Scholar] [CrossRef] [PubMed]
- Xin, Y.; Shen, C.; She, Y.; Chen, H.; Wang, C.; Wei, L.; Yoon, K.; Han, D.; Hu, Q.; Xu, J. Biosynthesis of triacylglycerol molecules with a tailored PUFA profile in industrial microalgae. Mol. Plant 2019, 12, 474–488. [Google Scholar] [CrossRef] [PubMed]
- Nobusawa, T.; Yamakawa-Ayukawa, K.; Saito, F.; Nomura, S.; Takami, A.; Ohta, H. A homolog of Arabidopsis SDP1 lipase in Nannochloropsis is involved in degradation of de novo-synthesized triacylglycerols in the endoplasmic reticulum. Biochim. Biophys. Acta Mol. Cell Biol. Lipids 2019, 1864, 1185–1193. [Google Scholar] [CrossRef] [PubMed]
- Wei, P.J.; Pang, Z.Z.; Jiang, L.J.; Tan, D.Y.; Su, Y.S.; Zheng, C.H. Promoter prediction in nannochloropsis based on densely connected convolutional neural networks. Methods 2022, 204, 38–46. [Google Scholar] [CrossRef]
- Dou, B.; Li, Y.; Wang, F.; Chen, L.; Zhang, W. Chassis engineering for high light tolerance in microalgae and cyanobacteria. Crit. Rev. Biotechnol. 2024, 1–19, Online ahead of print. [Google Scholar] [CrossRef]
- Xie, Y.; Xiong, X.; Chen, S. Challenges and potential in increasing lutein content in microalgae. Microorganisms 2021, 9, 1068. [Google Scholar] [CrossRef]
- Lacour, T.; Babin, M.; Lavaud, J. Diversity in xanthophyll cycle pigments content and related nonphotochemical quenching (NPQ) among microalgae: Implications for growth strategy and ecology. J. Phycol. 2020, 56, 245–263. [Google Scholar] [CrossRef]
- Kang, Y.; Xu, L.; Dong, J.; Yuan, X.; Ye, J.; Fan, Y.; Liu, B.; Xie, J.; Ji, X. Programmed microalgae-gel promotes chronic wound healing in diabetes. Nat. Commun. 2024, 15, 1042. [Google Scholar] [CrossRef]
- Wang, C.; Wang, K.; Ning, J.; Luo, Q.; Yang, Y.; Huang, D.; Li, H. Transcription factors from Haematococcus pluvialis involved in the regulation of astaxanthin biosynthesis under high light-sodium acetate stress. Front. Bioeng. Biotechnol. 2021, 9, 650178. [Google Scholar] [CrossRef]
- Wei, L.; Jiang, Z.; Liu, B. A CRISPR/dCas9-based transcription activation system developed in marine microalga Nannochloropsis oceanica. Aquaculture 2021, 546, 737064. [Google Scholar] [CrossRef]
- Jia, J.; Han, D.; Gerken, H.G.; Li, Y.; Sommerfeld, M.; Hu, Q.; Xu, J. Molecular mechanisms for photosynthetic carbon partitioning into storage neutral lipids in Nannochloropsis oceanica under nitrogen-depletion conditions. Algal Res. 2015, 7, 66–77. [Google Scholar] [CrossRef]
- Trapnell, C.; Pachter, L.; Salzberg, S.L. TopHat: Discovering splice junctions with RNA-Seq. Bioinformatics 2009, 25, 1105–1111. [Google Scholar] [CrossRef] [PubMed]
- Guenin, S.; Mauriat, M.; Pelloux, J.; Van Wuytswinkel, O.; Bellini, C.; Gutierrez, L. Normalization of qRT-PCR data: The necessity of adopting a systematic, experimental conditions-specific, validation of references. J. Exp. Bot. 2009, 60, 487–493. [Google Scholar] [CrossRef]
- Poliner, E.; Takeuchi, T.; Du, Z.Y.; Benning, C.; Farre, E.M. Nontransgenic marker-free gene disruption by an episomal CRISPR system in the oleaginous microalga, Nannochloropsis oceanica CCMP1779. ACS Synth. Biol. 2018, 7, 962–968. [Google Scholar] [CrossRef]
- Zhang, Q.; Chieu, H.K.; Low, C.P.; Zhang, S.; Heng, C.K.; Yang, H. Schizosaccharomyces pombe cells deficient in triacylglycerols synthesis undergo apoptosis upon entry into the stationary phase. J. Biol. Chem. 2003, 278, 47145–47155. [Google Scholar] [CrossRef]
- Tamura, K.; Dudley, J.; Nei, M.; Kumar, S. MEGA4: Molecular Evolutionary Genetics Analysis (MEGA) software version 4.0. Mol. Biol. Evol. 2007, 24, 1596–1599. [Google Scholar] [CrossRef]
- Castresana, J. Selection of conserved blocks from multiple alignments for their use in phylogenetic analysis. Mol. Biol. Evol. 2000, 17, 540–552. [Google Scholar] [CrossRef]






Disclaimer/Publisher’s Note: The statements, opinions and data contained in all publications are solely those of the individual author(s) and contributor(s) and not of MDPI and/or the editor(s). MDPI and/or the editor(s) disclaim responsibility for any injury to people or property resulting from any ideas, methods, instructions or products referred to in the content. |
© 2024 by the authors. Licensee MDPI, Basel, Switzerland. This article is an open access article distributed under the terms and conditions of the Creative Commons Attribution (CC BY) license (https://creativecommons.org/licenses/by/4.0/).
Share and Cite
Miao, C.; Du, M.; Du, H.; Xu, T.; Wu, S.; Huang, X.; Chen, X.; Lei, S.; Xin, Y. Enhanced Eicosapentaenoic Acid Production via Synthetic Biological Strategy in Nannochloropsis oceanica. Mar. Drugs 2024, 22, 570. https://doi.org/10.3390/md22120570
Miao C, Du M, Du H, Xu T, Wu S, Huang X, Chen X, Lei S, Xin Y. Enhanced Eicosapentaenoic Acid Production via Synthetic Biological Strategy in Nannochloropsis oceanica. Marine Drugs. 2024; 22(12):570. https://doi.org/10.3390/md22120570
Chicago/Turabian StyleMiao, Congcong, Mingting Du, Hongchao Du, Tao Xu, Shan Wu, Xingwei Huang, Xitao Chen, Suxiang Lei, and Yi Xin. 2024. "Enhanced Eicosapentaenoic Acid Production via Synthetic Biological Strategy in Nannochloropsis oceanica" Marine Drugs 22, no. 12: 570. https://doi.org/10.3390/md22120570
APA StyleMiao, C., Du, M., Du, H., Xu, T., Wu, S., Huang, X., Chen, X., Lei, S., & Xin, Y. (2024). Enhanced Eicosapentaenoic Acid Production via Synthetic Biological Strategy in Nannochloropsis oceanica. Marine Drugs, 22(12), 570. https://doi.org/10.3390/md22120570

