Angiotensin II—Real-Life Use and Literature Review
Abstract
1. Introduction
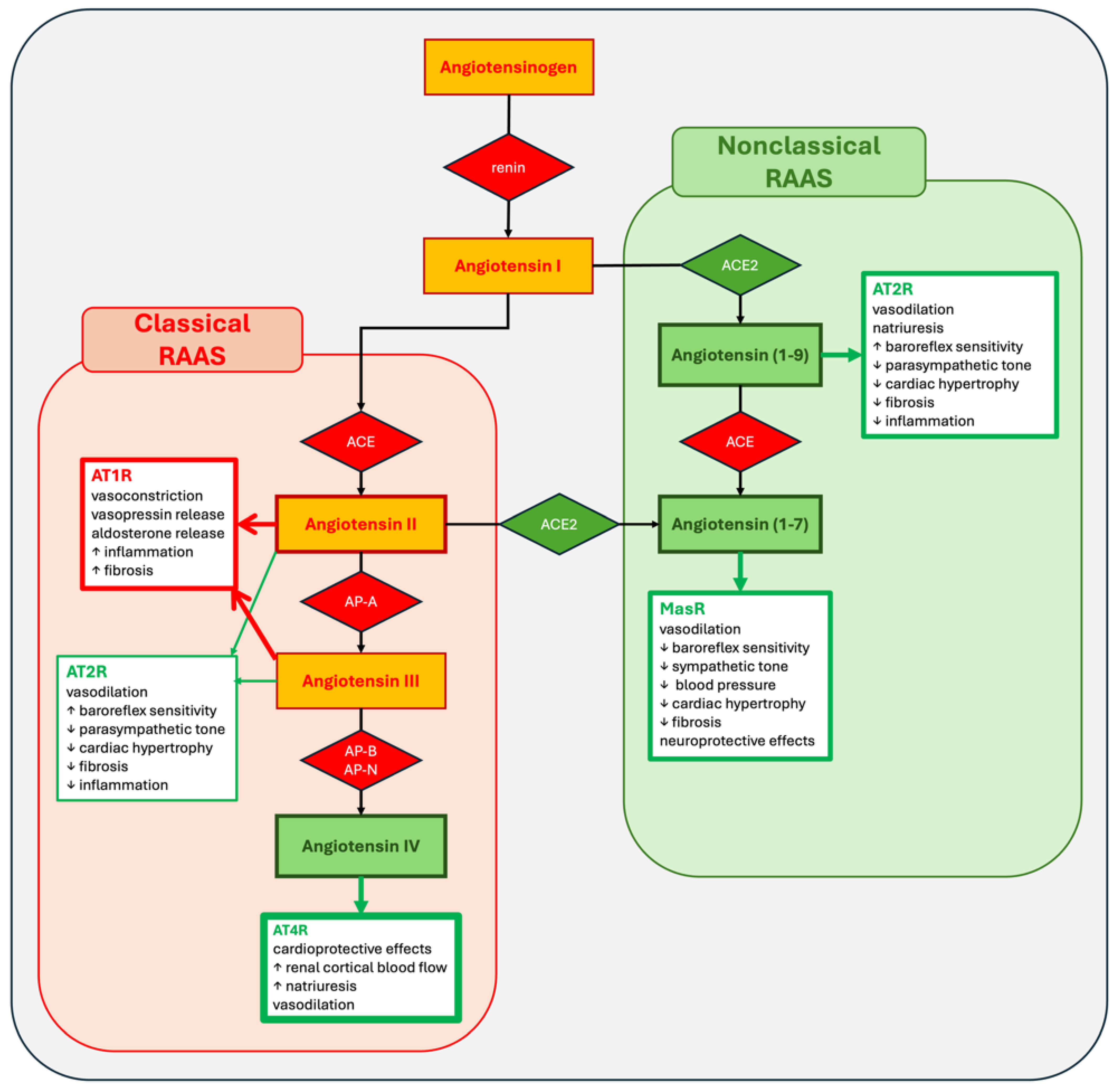
2. Renin–Angiotensin–Aldosterone System
3. Classical RAAS
4. Nonclassical RAAS
5. Angiotensin II as a Vasopressor
| Authors [Reference] | Type of Study | Number of Patients | Main Findings |
|---|---|---|---|
| Chawla et al. [37] | prospective randomized pilot trial | 20 | Infusion of ATII at 20 ng/kg/min resulted in a reduction in NA from 19.8 ± 11.7 to 7.4 ± 12.4 mcg/min; infusion of placebo resulted in reduction in NA from 30.3 ± 20.4 to 27.6 ± 29.3 mcg/min. |
| Khanna et al. [30] | prospective randomized controlled trial | 321 | 69.9% of patients reached the primary endpoint (MAP increase ≥10 mmHg or to ≥75 mmHg) in the ATII group, compared to 23.4% of patients in the placebo group; 28-day mortality was 46% in ATII group and 54% in the placebo group. |
| Smith et al. [39] | retrospective observational study | 162 | Reduction in NA-equivalent dose of vasopressors by 0.16 mcg/kg/min and increase in MAP by 9.3 mmHg between 0 and 3 h after the initiation of ATII. |
| See et al. [40] | prospective observational study | 120 | Lower ICU mortality (10% vs. 26%) in patients who received ATII as primary vasopressor compared to NA as primary vasopressor, with similar peak creatinine levels (128 vs. 126 mcmol/L) and incidence of acute kidney injury (70% vs. 74%). |
| Wieruszewski et al. [41] | retrospective observational study | 270 | 67% of patients achieved primary endpoint (MAP ≥ 65 and identical or reduced total vasopressor dose 3h after initiation of ATII); in patients who achieved primary endpoint, the MAP increased by 10.3 mmHg and the NA-equivalent dose of vasopressors decreased by 0.2 mcg/kg/min compared to patients who did not reach the primary endpoint (MAP increased by 1.6 mmHg and NA-equivalent dose of vasopressors increased by 0.04 mcg/kg/min). |
6. Immunomodulatory Effects of Angiotensin II
7. Adverse Effects Associated with Angiotensin II
8. Dosing
9. Conclusions
Author Contributions
Funding
Conflicts of Interest
References
- De Backer, D.; Cecconi, M.; Chew, M.S.; Hajjar, L.; Monnet, X.; Ospina-Tascón, G.A.; Ostermann, M.; Pinsky, M.R.; Vincent, J.L. A plea for personalization of the hemodynamic management of septic shock. Crit. Care 2022, 26, 372. [Google Scholar] [CrossRef] [PubMed]
- Evans, L.; Rhodes, A.; Alhazzani, W.; Antonelli, M.; Coopersmith, C.M.; French, C.; Machado, F.R.; Mcintyre, L.; Ostermann, M.; Prescott, H.C.; et al. Surviving sepsis campaign: International guidelines for management of sepsis and septic shock 2021. Intensive Care Med. 2021, 47, 1181–1247. [Google Scholar] [CrossRef] [PubMed]
- Vincent, J.L.; Singer, M.; Einav, S.; Moreno, R.; Wendon, J.; Teboul, J.L.; Bakker, J.; Hernandez, G.; Annane, D.; De Man, A.M.; et al. Equilibrating SSC guidelines with individualized care. Crit. Care 2021, 25, 397. [Google Scholar] [CrossRef] [PubMed]
- Bellomo, R.; Zarbock, A.; Landoni, G. Angiotensin II. Intensive Care Med. 2024, 50, 279–282. [Google Scholar] [CrossRef]
- Wieruszewski, P.M.; Seelhammer, T.G.; Barreto, E.F.; Busse, L.W.; Chow, J.H.; Davison, D.L.; Gaglani, B.; Khanna, A.K.; Ten Lohuis, C.C.; Mara, K.C.; et al. Angiotensin II for Vasodilatory Hypotension in Patients Requiring Mechanical Circulatory Support. J. Intensive Care Med. 2023, 38, 464–471. [Google Scholar] [CrossRef]
- Bitker, L.; Burrell, L.M. Classic and Nonclassic Renin-Angiotensin Systems in the Critically Ill. Crit. Care Clin. 2019, 35, 213–227. [Google Scholar] [CrossRef] [PubMed]
- Garcia, B.; Zarbock, A.; Bellomo, R.; Legrand, M. The alternative renin–angiotensin system in critically ill patients: Pathophysiology and therapeutic implications. Crit. Care 2023, 27, 453. [Google Scholar] [CrossRef]
- Zhuo, J.L.; Li, X.C. New Insights and Perspectives on Intrarenal Renin-Angiotensin System: Focus on Intracrine/Intracellular Angiotensin II. Peptides 2011, 32, 1551–1565. [Google Scholar] [CrossRef]
- Fyhrquist, F.; Saijonmaa, O. Renin-angiotensin system revisited. J. Intern. Med. 2008, 264, 224–236. [Google Scholar] [CrossRef]
- Abassi, Z.; Higazi, A.A.R.; Kinaneh, S.; Armaly, Z.; Skorecki, K.; Heyman, S.N. ACE2, COVID-19 Infection, Inflammation, and Coagulopathy: Missing Pieces in the Puzzle. Front. Physiol. 2020, 11, 574753. [Google Scholar] [CrossRef]
- Suzuki, Y.; Ruiz-Ortega, M.; Lorenzo, O.; Ruperez, M.; Esteban, V.; Egido, J. Inflammation and angiotensin II. Int. J. Biochem. Cell Biol. 2003, 35, 881–900. [Google Scholar] [CrossRef] [PubMed]
- Laghlam, D.; Jozwiak, M.; Nguyen, L.S. Renin-Angiotensin-Aldosterone System and Immunomodulation: A State-of-the-Art Review. Cells 2021, 10, 1767. [Google Scholar] [CrossRef] [PubMed]
- Paul, M.; Poyan Mehr, A.; Kreutz, R. Physiology of local renin-angiotensin systems. Physiol. Rev. 2006, 86, 747–803. [Google Scholar] [CrossRef] [PubMed]
- Corrêa, T.D.; Takala, J.; Jakob, S.M. Angiotensin II in septic shock. Crit. Care 2015, 19, 98. [Google Scholar] [CrossRef]
- Hall, A.; Busse, L.W.; Ostermann, M. Angiotensin in Critical Care. Crit. Care Lond. Engl. 2018, 22, 69. [Google Scholar] [CrossRef]
- Forrester, S.J.; Booz, G.W.; Sigmund, C.D.; Coffman, T.M.; Kawai, T.; Rizzo, V.; Scalia, R.; Eguchi, S. Angiotensin II Signal Transduction: An Update on Mechanisms of Physiology and Pathophysiology. Physiol. Rev. 2018, 98, 1627–1738. [Google Scholar] [CrossRef]
- Kramár, E.A.; Harding, J.W.; Wright, J.W. Angiotensin II- and IV-induced changes in cerebral blood flow. Roles of AT1, AT2, and AT4 receptor subtypes. Regul. Pept. 1997, 68, 131–138. [Google Scholar] [CrossRef]
- Singh, K.D.; Karnik, S.S. Angiotensin Receptors: Structure, Function, Signaling and Clinical Applications. J. Cell Signal. 2016, 1, 111. [Google Scholar]
- Qadri, F.; Culman, J.; Veltmar, A.; Maas, K.; Rascher, W.; Unger, T. Angiotensin II-induced vasopressin release is mediated through alpha-1 adrenoceptors and angiotensin II AT1 receptors in the supraoptic nucleus. J. Pharmacol. Exp. Ther. 1993, 267, 567–574. [Google Scholar] [PubMed]
- Weber, K.T. Extracellular matrix remodeling in heart failure: A role for de novo angiotensin II generation. Circulation 1997, 96, 4065–4082. [Google Scholar] [CrossRef]
- Karnik, S.S.; Unal, H.; Kemp, J.R.; Tirupula, K.C.; Eguchi, S.; Vanderheyden, P.M.; Thomas, W.G. International Union of Basic and Clinical Pharmacology. XCIX. Angiotensin Receptors: Interpreters of Pathophysiological Angiotensinergic Stimuli. Pharmacol. Rev. 2015, 67, 754–819. [Google Scholar] [CrossRef] [PubMed]
- Sica, D.A. Angiotensin receptor blockers: New considerations in their mechanism of action. J. Clin. Hypertens. Greenwich Conn. 2006, 8, 381–385. [Google Scholar] [CrossRef]
- Santos, R.A.S.; Sampaio, W.O.; Alzamora, A.C.; Motta-Santos, D.; Alenina, N.; Bader, M.; Campagnole-Santos, M.J. The ACE2/Angiotensin-(1-7)/MAS Axis of the Renin-Angiotensin System: Focus on Angiotensin-(1-7). Physiol. Rev. 2018, 98, 505–553. [Google Scholar] [CrossRef] [PubMed]
- Bellomo, R.; Wunderink, R.G.; Szerlip, H.; English, S.W.; Busse, L.W.; Deane, A.M.; Khanna, A.K.; McCurdy, M.T.; Ostermann, M.; Young, P.J.; et al. Angiotensin I and angiotensin II concentrations and their ratio in catecholamine-resistant vasodilatory shock. Crit. Care Lond. Engl. 2020, 24, 43. [Google Scholar] [CrossRef]
- Zhang, W.; Chen, X.; Huang, L.; Lu, N.; Zhou, L.; Wu, G.; Chen, Y. Severe sepsis: Low expression of the renin-angiotensin system is associated with poor prognosis. Exp. Ther. Med. 2014, 7, 1342–1348. [Google Scholar] [CrossRef]
- Bellomo, R.; Forni, L.G.; Busse, L.W.; McCurdy, M.T.; Ham, K.R.; Boldt, D.W.; Hästbacka, J.; Khanna, A.K.; Albertson, T.E.; Tumlin, J.; et al. Renin and Survival in Patients Given Angiotensin II for Catecholamine-Resistant Vasodilatory Shock. A Clinical Trial. Am. J. Respir. Crit. Care Med. 2020, 202, 12531261. [Google Scholar] [CrossRef]
- Busse, L.W.; Barker, N.; Petersen, C. Vasoplegic syndrome following cardiothoracic surgery—Review of pathophysiology and update of treatment options. Crit. Care 2020, 24, 36. [Google Scholar] [CrossRef] [PubMed]
- Leisman, D.E.; Fernandes, T.D.; Bijol, V.; Abraham, M.N.; Lehman, J.R.; Taylor, M.D.; Capone, C.; Yaipan, O.; Bellomo, R.; Deutschman, C.S. Impaired angiotensin II type 1 receptor signaling contributes to sepsis-induced acute kidney injury. Kidney Int. 2021, 99, 148–160. [Google Scholar] [CrossRef]
- Garcia, B.; Su, F.; Dewachter, L.; Favory, R.; Khaldi, A.; Moiroux-Sahraoui, A.; Annoni, F.; Vasques-Nóvoa, F.; Rocha-Oliveira, E.; Roncon-Albuquerque, R., Jr.; et al. Myocardial effects of angiotensin II compared to norepinephrine in an animal model of septic shock. Crit. Care Lond. Engl. 2022, 26, 281. [Google Scholar] [CrossRef]
- Khanna, A.; English, S.W.; Wang, X.S.; Ham, K.; Tumlin, J.; Szerlip, H.; Busse, L.W.; Altaweel, L.; Albertson, T.E.; Mackey, C.; et al. Angiotensin II for the Treatment of Vasodilatory Shock. N. Engl. J. Med. 2017, 377, 419–430. [Google Scholar] [CrossRef]
- Tumlin, J.A.; Murugan, R.; Deane, A.M.; Ostermann, M.; Busse, L.W.; Ham, K.R.; Kashani, K.; Szerlip, H.M.; Prowle, J.R.; Bihorac, A.; et al. Outcomes in Patients with Vasodilatory Shock and Renal Replacement Therapy Treated with Intravenous Angiotensin II. Crit. Care Med. 2018, 46, 949–957. [Google Scholar] [CrossRef] [PubMed]
- Busse, L.W.; Wang, X.S.; Chalikonda, D.M.; Finkel, K.W.; Khanna, A.K.; Szerlip, H.M.; Yoo, D.; Dana, S.L.; Chawla, L.S. Clinical Experience With IV Angiotensin II Administration: A Systematic Review of Safety. Crit. Care Med. 2017, 45, 1285–1294. [Google Scholar] [CrossRef] [PubMed]
- Drug Trials Snapshots: GIAPREZA. FDA. Available online: https://www.fda.gov/drugs/drug-approvals-and-databases/drug-trials-snapshots-giapreza (accessed on 2 September 2019).
- Giapreza|European Medicines Agency. Available online: https://www.ema.europa.eu/en/medicines/human/EPAR/giapreza (accessed on 10 June 2024).
- Wan, L.; Langenberg, C.; Bellomo, R.; May, C.N. Angiotensin II in experimental hyperdynamic sepsis. Crit. Care Lond. Engl. 2009, 13, R190. [Google Scholar] [CrossRef] [PubMed]
- Lankadeva, Y.R.; Kosaka, J.; Evans, R.G.; Bellomo, R.; May, C.N. Urinary Oxygenation as a Surrogate Measure of Medullary Oxygenation During Angiotensin II Therapy in Septic Acute Kidney Injury. Crit. Care Med. 2018, 46, e41–e48. [Google Scholar] [CrossRef] [PubMed]
- Chawla, L.S.; Busse, L.; Brasha-Mitchell, E.; Davison, D.; Honiq, J.; Alotaibi, Z.; Seneff, M.G. Intravenous angiotensin II for the treatment of high-output shock (ATHOS trial): A pilot study. Crit. Care Lond. Engl. 2014, 18, 534. [Google Scholar] [CrossRef]
- Wieruszewski, P.M.; Bellomo, R.; Busse, L.W.; Ham, K.R.; Zarbock, A.; Khanna, A.K.; Deane, A.M.; Ostermann, M.; Wunderink, R.G.; Boldt, D.W.; et al. Initiating angiotensin II at lower vasopressor doses in vasodilatory shock: An exploratory post-hoc analysis of the ATHOS-3 clinical trial. Crit. Care Lond. Engl. 2023, 27, 175. [Google Scholar] [CrossRef]
- Smith, S.E.; Newsome, A.S.; Guo, Y.; Hecht, J.; McCurdy, M.T.; Mazzeffi, M.A.; Chow, J.H.; Kethireddy, S. A Multicenter Observational Cohort Study of Angiotensin II in Shock. J. Intensive Care Med. 2022, 37, 75–82. [Google Scholar] [CrossRef]
- See, E.J.; Clapham, C.; Liu, J.; Khasin, M.; Liskaser, G.; Chan, J.W. A pilot study of angiotensin II as primary vasopressor in critically ill adults with vasodilatory hypotension: The ARAMIS study. Shock 2023, 59, 691–696. [Google Scholar] [CrossRef]
- Wieruszewski, P.M.; Wittwer, E.D.; Kashani, K.B.; Brown, D.R.; Butler, S.O.; Clark, A.M.; Cooper, C.J.; Davison, D.L.; Gajic, O.; Gunnerson, K.J.; et al. Angiotensin II Infusion for Shock: A Multicenter Study of Postmarketing Use. Chest 2021, 159, 596–605. [Google Scholar] [CrossRef]
- Coulson, T.G.; Miles, L.F.; Serpa Neto, A.; Pilcher, D.; Weinberg, L.; Landoni, G.; Zarbock, A.; Bellomo, R. A double-blind randomised feasibility trial of angiotensin-2 in cardiac surgery. Anaesthesia 2022, 77, 999–1009. [Google Scholar] [CrossRef]
- Coulson, T.G.; Miles, L.F.; Zarbock, A.; Burrell, L.M.; Patel, S.K.; von Groote, T.; Pilcher, D.; Weinberg, L.; Landoni, G.; Bellomo, R. Renin-angiotensin-aldosterone system dynamics after targeted blood pressure control using angiotensin II or norepinephrine in cardiac surgery: Mechanistic randomised controlled trial. Br. J. Anaesth. 2023, 131, 664–672. [Google Scholar] [CrossRef] [PubMed]
- Bernstein, K.E.; Khan, Z.; Giani, J.F.; Cao, D.Y.; Bernstein, E.A.; Shen, X.Z. Angiotensin-converting enzyme in innate and adaptive immunity. Nat. Rev. Nephrol. 2018, 14, 325–336. [Google Scholar] [CrossRef]
- Chappell, M.C. The Non-Classical Renin-Angiotensin System and Renal Function. Compr. Physiol. 2012, 2, 2733–2752. [Google Scholar]
- Leisman, D.E.; Privratsky, J.R.; Lehman, J.R.; Abraham, M.N.; Yaipan, O.Y.; Brewer, M.R.; Nedeljkovic-Kurepa, A.; Capone, C.C.; Fernandes, T.D.; Griffiths, R.; et al. Angiotensin II enhances bacterial clearance via myeloid signaling in a murine sepsis model. Proc. Natl. Acad. Sci. USA 2022, 119, e2211370119. [Google Scholar] [CrossRef]
- Bryniarski, P.; Nazimek, K.; Marcinkiewicz, J. Immunomodulatory Activity of the Most Commonly Used Antihypertensive Drugs—Angiotensin Converting Enzyme Inhibitors and Angiotensin II Receptor Blockers. Int. J. Mol. Sci. 2022, 23, 1772. [Google Scholar] [CrossRef]
- Stolk, R.F.; van der Pasch, E.; Naumann, F.; Schouwstra, J.; Bressers, S.; van Herwaarden, A.E.; Gerretsen, J.; Schambergen, R.; Ruth, M.M.; van der Hoeven, J.G.; et al. Norepinephrine Dysregulates the Immune Response and Compromises Host Defense during Sepsis. Am. J. Respir. Crit. Care Med. 2020, 202, 830–842. [Google Scholar] [CrossRef]
- Senchenkova, E.Y.; Russell, J.; Vital, S.A.; Yildirim, A.; Orr, A.W.; Granger, D.N.; Gavins, F.N. A critical role for both CD40 and VLA5 in angiotensin II-mediated thrombosis and inflammation. FASEB J. Off. Publ. Fed. Am. Soc. Exp. Biol. 2018, 32, 3448–3456. [Google Scholar]
- Vaughan, D.E.; Lazos, S.A.; Tong, K. Angiotensin II regulates the expression of plasminogen activator inhibitor-1 in cultured endothelial cells. A potential link between the renin-angiotensin system and thrombosis. J. Clin. Investig. 1995, 95, 995–1001. [Google Scholar] [CrossRef] [PubMed]
- Gleeson, P.J.; Crippa, I.A.; Mongkolpun, W.; Cavicchi, F.Z.; Van Meerhaeghe, T.; Brimioulle, S.; Taccone, F.S.; Vincent, J.L.; Creteur, J. Renin as a Marker of Tissue-Perfusion and Prognosis in Critically Ill Patients. Crit. Care Med. 2019, 47, 152–158. [Google Scholar] [CrossRef]
- Meersch, M.; Weiss, R.; Massoth, C.; Küllmar, M.; Saadat-Gilani, K.; Busen, M.; Chawla, L.; Landoni, G.; Bellomo, R.; Gerss, J.; et al. The Association Between Angiotensin II and Renin Kinetics in Patients After Cardiac Surgery. Anesth. Analg. 2022, 134, 1002–1009. [Google Scholar] [CrossRef]
- Sadjadi, M.; von Groote, T.; Weiss, R.; Strauß, C.; Wempe, C.; Albert, F.; Langenkämper, M.; Landoni, G.; Bellomo, R.; Khanna, A.K.; et al. A Pilot Study of Renin-Guided Angiotensin-II Infusion to Reduce Kidney Stress After Cardiac Surgery. Anesth. Analg. 2024, 139, 165–173. [Google Scholar] [CrossRef] [PubMed]

Disclaimer/Publisher’s Note: The statements, opinions and data contained in all publications are solely those of the individual author(s) and contributor(s) and not of MDPI and/or the editor(s). MDPI and/or the editor(s) disclaim responsibility for any injury to people or property resulting from any ideas, methods, instructions or products referred to in the content. |
© 2024 by the authors. Published by MDPI on behalf of the Lithuanian University of Health Sciences. Licensee MDPI, Basel, Switzerland. This article is an open access article distributed under the terms and conditions of the Creative Commons Attribution (CC BY) license (https://creativecommons.org/licenses/by/4.0/).
Share and Cite
Möller Petrun, A.; Markota, A. Angiotensin II—Real-Life Use and Literature Review. Medicina 2024, 60, 1483. https://doi.org/10.3390/medicina60091483
Möller Petrun A, Markota A. Angiotensin II—Real-Life Use and Literature Review. Medicina. 2024; 60(9):1483. https://doi.org/10.3390/medicina60091483
Chicago/Turabian StyleMöller Petrun, Andreja, and Andrej Markota. 2024. "Angiotensin II—Real-Life Use and Literature Review" Medicina 60, no. 9: 1483. https://doi.org/10.3390/medicina60091483
APA StyleMöller Petrun, A., & Markota, A. (2024). Angiotensin II—Real-Life Use and Literature Review. Medicina, 60(9), 1483. https://doi.org/10.3390/medicina60091483

