Status of Healthy Choices, Attitudes and Health Education of Children and Young People in Romania—A Literature Review
Abstract
1. Introduction
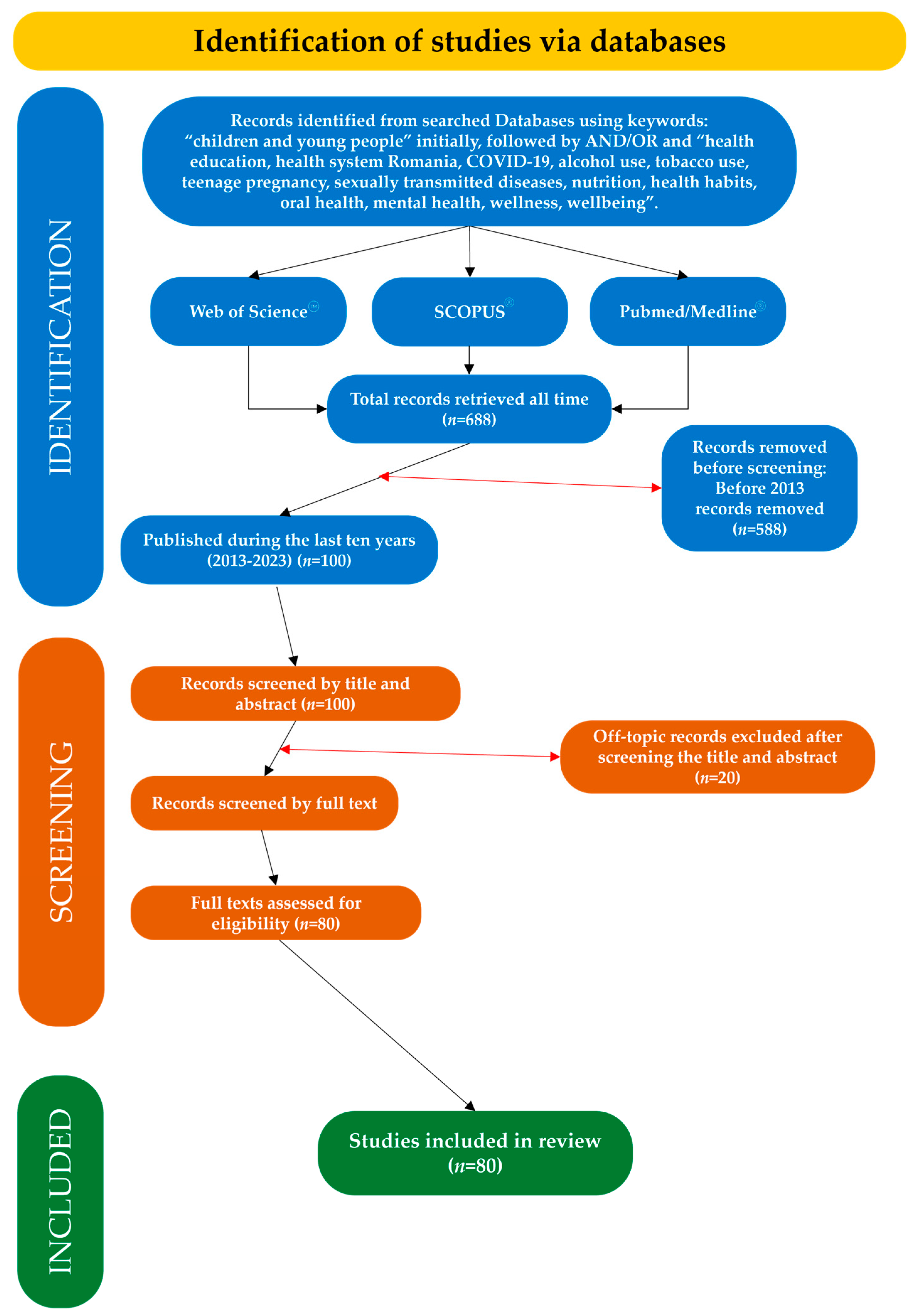
2. Materials and Methods (Data Search)
- What is the current health status among children and adolescents in Romania, and what factors influence their healthy behaviours?
- How do existing health education programs address these factors, and what gaps exist, highlighting the need for further research?
Study Selection
3. Results
3.1. Oral Health
| Type of Study | Cross-sectional (n = 7) | Interventional (n = 2) | Prospective (n = 1) | |||||||
| Methods | Questionnaire on oral health; clinical oral examination | Evaluation of oral health; oral health lessons; follow-up at two years | Questionnaire on oral health; clinical oral examination | |||||||
| Populations | 879 aged 12–16 years, from three countries, Romania (n = 455) | 814 aged 11–14 years | 814 aged 11–14 years | 718 aged 10–19 years | 650 aged 10–19 years | 258 aged between 16 and 69 years | 98 aged 12 years | 739 aged 11–16 years | 76 aged 12–16 years | 809 aged 6–8 years |
| Reference | [23] | [24] | [25] | [26] | [27] | [28] | [29] | [30] | [31] | [22] |
| Category of issues treated | Main findings of all studies (n = 10) | Frequency (percentage) | ||||||||
| Oral health status | High prevalence of dental caries among adolescents (95.5% affected) | 1 Study (9.09%) | ||||||||
| Average DMFT (number of decayed, missing, and filled teeth); similar in rural and urban areas; lower in females | 1 Study (9.09%) | |||||||||
| High average DMFT and significant caries index | 1 Study (9.09%) | |||||||||
| Behaviours | Many adolescents do not brush in the evening or infrequently do so (33.7%) | 1 Study (9.09%) | ||||||||
| A significant number skip regular dental check-ups (40.6%) | 1 Study (9.09%) | |||||||||
| Tooth brushing duration varies, often not meeting recommendations | 1 Study (9.09%) | |||||||||
| Knowledge and attitudes | Most understand basic brushing; fewer know about remineralisation | 1 Study (9.09%) | ||||||||
| Most perceive their oral health as moderate or good; females are more likely to report poor oral health | 1 Study (9.09%) | |||||||||
| Risk factors | Child DMFT is negatively associated with parental education | 1 Study (9.09%) | ||||||||
| Age and consumption of sugary drinks are significant factors in tooth decay | 1 Study (9.09%) | |||||||||
| Interventions | Educational lessons improved tooth brushing technique | 1 Study (9.09%) | ||||||||
| Educational intervention increased knowledge of fluoride benefits | 1 Study (9.09%) | |||||||||
3.2. Eating Habits and Nutritional Status
3.3. Physical Activity
| Type of study | Cross-sectional study (n = 4) | Interventional (n = 1) | Randomised control trial (n = 1) | |||
| Methods | Questionnaire; anthropometric measurements; interview (face-to-face); clinical measurements of ECG | Questionnaire based on the Attitudes toward Physical Activity Scale (APAS); intervention: exercise videos provided by HOPSports Brain Breaks® | Clinical examination: OHI-S (Oral Hygiene Index-Simplified); PMA (Papillary–Marginal–Attached Gingival Index) and DMF-T values were determined | |||
| Populations | 124,700 aged 6–9 years from 24 countries, including Romania (n = 9094) | 1320 aged 14–18 years | 665 aged 18–23 years | 124 aged 18–27 years | 3036 aged 8–11 years from 8 countries, including Romania | 173 aged 6–17 years |
| Reference | [52] | [56] | [54] | [55] | [58] | [53] |
| Category of issues treated | Main findings of all studies (n = 6) | Frequency (percentage) | ||||
| SES (socio-economic status) and activity | Higher SES linked to increased use of active transportation (home to school) | 1 Study (14.2%) | ||||
| Lower SES linked to lower sports participation and more screen time (>2 h/day) | 1 Study (14.2%) | |||||
| Lower parental education is associated with less time spent in sports activities | 1 Study (14.2%) | |||||
| Sports and health | Competitive sports linked to better oral hygiene (compared to the control group) | 1 Study (14.2%) | ||||
| Lack of studies on the impact of competitive sports on children’s oral health identified | 1 Study (14.2%) | |||||
| Physical activity and mental health | All the theoretical dimensions of the YPAP model (predisposing, enabling, and reinforcing) positively influence PA | 1 Study (14.2%) | ||||
| Health | Wider FQRST complex (electrical heart activity) linked to lower physical activity levels (PALs) | 1 Study (14.2%) | ||||
3.4. Alcohol Consumption
| Type of study | Cross-sectional (n = 6) | |||||
| Methods | Questionnaire on alcohol consumption and lifestyle | |||||
| Populations | 99,647 aged 15–16 years from 35 countries, including Romania (n = 3764) | 1727 aged 17 years | 1212 aged 18–25 years | 1044 aged 18–24 years | 722 aged 18–25 years | 468 aged 18–25 years |
| Reference | [60] | [66] | [64] | [65] | [63] | [62] |
| Category of issues treated | Main findings of all studies (n = 6) | Frequency (percentage) | ||||
| Prevalence | Alcohol consumption prevalence among students: 79.9–82.1% | 3 Studies (18.75%) | ||||
| Abstinence prevalence: males (10.8%) lower than females (17.6%) | 1 Study (6.25%) | |||||
| Binge drinking prevalence: males (18%) | 1 Study (6.25%) | |||||
| Gender | Males drink more than females per week | 1 Study (6.25%) | ||||
| Males have higher prevalence of binge drinking | 1 Study (6.25%) | |||||
| More risky behaviour (smoking and drugs) was observed in females who drink more compared to low-risk females | 1 Study (6.25%) | |||||
| Females prefer sweet alcoholic beverages (speciality beers) | 1 Study (6.25%) | |||||
| Correlations | Positive association between drinking and gender, physical activity, smoking, and fast-food intake | 1 Study (6.25%) | ||||
| Negative association between drinking and sleep duration and study hours | 1 Study (6.25%) | |||||
| Alcohol use correlates with low-prevalence illicit substance use (1.6%) | 1 Study (6.25%) | |||||
| Age of onset | Statistically significant correlation between age of initial alcohol consumption and family alcoholism | 1 Study (6.25%) | ||||
| Motivations | Primary motivations for drinking include taste, relaxation, social interaction, and sensory experience | 1 Study (6.25%) | ||||
| Locations | Occasional drinking in public places is preferred by both males and females | 1 Study (6.25%) | ||||
| Types of drinks | Beer is most common (males: 81.3%; females: 66.5%), followed by spirits (males: 40.8%; females: 28.6%) | 1 Study (6.25%) | ||||
| Drinking | Most frequent drinking situations: parties (62.7%); with peers (37.5%); clubs (25.2%) | 1 Study (6.25%) | ||||
| Comparison | Alcohol consumption in Romania is higher than European average (78.5%) | 3 Studies (18.75%) | ||||
3.5. Use of Tobacco and Tobacco-Like Products
| Type of study | Cross-sectional (n = 10) | Prospective (n = 2) | Interventional (n = 1) | ||||||||||
| Methods | Questionnaire on smoking habits and lifestyle; interview; clinical measurements | Questionnaire; smoking prevention lessons | Questionnaire on tobacco use behaviours; intervention with video materials about effects of smoking and group discussion | ||||||||||
| Population | 99,647 aged 15–16 years from 35 countries, including Romania (n = 3764) | 12,328 aged 13–17 from 11 countries (Romania: n = 1140) | 10,783 aged 11–17 years, from five countries, including Romania (n = 3718) | 1313 aged 12–15 years | 1147 aged 13–15 years | 783 aged 13–14 years | 675 aged 14–15 years | 400 aged 18–24 years | 275 aged 10–18 years | 30 aged 18–26 years | 1369 aged 14–15 years | 1071 aged 14–15 years | 275 aged 14 years |
| Reference | [60] | [73] | [67] | [68] | [70] | [71] | [74] | [69] | [75] | [72] | [76] | [77] | [78] |
| Category of issues treated | Main findings of all studies (n = 13) | Frequency (percentage) | |||||||||||
| Prevalence | ≈25% of adolescents show susceptibility to tobacco use across European countries | 1 Study (10%) | |||||||||||
| Lifetime tobacco use among Romanian adolescents has a downward trend, currently at ≈50% | 1 Study (10%) | ||||||||||||
| E-cigarette awareness is high among middle school students (96.3%) | 1 Study (10%) | ||||||||||||
| Attitudes and beliefs | Beliefs about smoking can influence initiation (e.g., fewer friends; less attractive) | 1 Study (10%) | |||||||||||
| Certain beliefs make adolescents MORE susceptible to smoking (e.g., more friends: Romania) | 1 Study (10%) | ||||||||||||
| Correlates and risk factors | Classmate smoking behaviour is a major predictor of adolescent smoking | 1 Study (10%) | |||||||||||
| Disposable income is positively associated with smoking susceptibility (most countries) | 1 Study (10%) | ||||||||||||
| Urban residence, internet use, and energy drink consumption linked to palpitations (correlated with substance use) | 1 Study (10%) | ||||||||||||
| Interventions | Anti-smoking education programs can reduce the risk of smoking initiation in Romania | 1 Study (10%) | |||||||||||
| Program effectiveness may be influenced by individual factors (father’s education, etc.) | 1 Study (10%) | ||||||||||||
3.6. Mental Health and Well-Being (Both before and after the COVID-19 Pandemic) and Online Activities
| Type of study | Cross-sectional (n = 15) | ||||||||||||||
| Methods | Questionnaire on stress, happiness, substance use, the pandemic, online education, mental health, image of their own body, self-esteem, school burnout, anxiety, and depression | ||||||||||||||
| Populations | 8952 aged 14–17 years from 5 countries; Romania (n = 1830) | 2690 aged 15–16 years | 1061 aged 18–24 years | 993 aged 13–16 years from 6 countries; Romania (n = 190) | 722 aged 18–24 years | 708 aged 13–35 years | 604 aged 18–22 years | 602 aged 8–16 years | 461 aged 18–25 years | 427 aged 18–24 years | 383 aged 18–22 years | 306 aged 22–25 years | 155 aged 10–13 years | 85 aged 16–19 years | 73 aged 5–18 years and 73 parents aged 29–47 years |
| Reference | [86] | [80] | [81] | [87] | [82] | [84] | [88] | [89] | [85] | [83] | [90] | [91] | [92] | [93] | [94] |
| Category of issues treated | Main findings of all studies (n = 15) | Frequency (percentage) | |||||||||||||
| Prevalence and symptoms | High prevalence of depression and anxiety symptoms in adolescents | 2 Studies (15.38%) | |||||||||||||
| Recent, intense negative life experiences are linked to increased depression symptoms (35.8% of adolescents) | 1 Study (7.69%) | ||||||||||||||
| Depression scores decreased from 2018 to 2022 | 1 Study (7.69%) | ||||||||||||||
| Risk factors | Exposure to adversity is linked to increased mental health problems | 1 Study (7.69%) | |||||||||||||
| Academic stress, financial difficulty, being female, and pre-clinical years increase depression risk | 1 Study (7.69%) | ||||||||||||||
| Losing a family member to COVID-19 is linked to increased depression and anxiety | 1 Study (7.69%) | ||||||||||||||
| Boredom, missing social interaction, phone overuse, and pandemic news interest are linked to higher stress | 1 Study (7.69%) | ||||||||||||||
| Social media and technology | Negative comparisons on social media are common (≈50% of students) | 1 Study (7.69%) | |||||||||||||
| Snapchat use is linked to higher self-esteem; TikTok use is linked to lower weight status | 1 Study (7.69%) | ||||||||||||||
| Facebook use is linked to decreased family satisfaction and increased depression | 1 Study (7.69%) | ||||||||||||||
| Facebook overuse is linked to addictive behaviours | 1 Study (7.69%) | ||||||||||||||
| COVID-19 impact | Children associate masks with COVID-19; sadness is the most common feeling | 1 Study (7.69%) | |||||||||||||
| Moderate pandemic-related hardship, mainly due to online classes | 1 Study (7.69%) | ||||||||||||||
3.7. Sexual Education and Reproductive Health
| Type of study | Cross-sectional (n = 9) | Observational (n = 1) | Prospective (n = 1) | ||||||||
| Methods | Questionnaire regarding sexual behaviour, attitudes, and knowledge about STIs, adolescent pregnancies, vaccination, and cervical cancer | Data collection from the sexually transmitted infections (STIs) surveillance system | Questionnaire, health education lessons | ||||||||
| Population | 12,395 median age 15 years from 11 European countries, including Romania (n not specified) | 3872 aged 18–25 years | 1363 aged 17–24 years | 1359 people aged 18–30 years | 736 aged 18–44 from 56 countries, including Romania (n not specified) | 690 aged 18–19 years | 100 aged under 18 years and 100 aged over 18 years | Girls under 20 (n = not specified) | 401 aged 18–26 years | 939 aged 15–19 years | 534 aged 14–18 years |
| Reference | [114] | [103] | [109] | [115] | [111] | [110] | [116] | [117] | [118] | [104] | [119] |
| Category of issues treated | Main findings of all studies (n = 11) | Frequency (percentage) | |||||||||
| Sexual behaviours | Age of first sexual contact often >15 years (38%); more common in boys (31.3%) vs. girls (16.9%) | 1 Study (7.1%) | |||||||||
| Early sexual debut and multiple partners linked to lack of contraception use | 1 Study (7.1%) | ||||||||||
| Mental health issues associated with increased risky sexual behaviours, especially in younger students and females | 2 Studies (14.2%) | ||||||||||
| Knowledge and attitudes | Awareness of HPV as a cervical cancer risk factor varies with gender, age, and ethnicity | 2 Studies (14.2%) | |||||||||
| Knowledge gaps about specific STIs exist despite existing general awareness | 1 Study (7.1%) | ||||||||||
| Attitudes towards HPV vaccination differ; some lack knowledge of effectiveness | 1 Study (7.1%) | ||||||||||
| Fear of regret after inaction is a key motivator in the decision to get the HPV and flu vaccinations | 1 Study (7.1%) | ||||||||||
| Information sources | Adolescents get sexual health info. from varied sources (doctors, internet, and family) | 2 Studies (14.2%) | |||||||||
| Girls rely on family for STI info. but specific knowledge is limited | 1 Study (7.1%) | ||||||||||
| Health outcomes | 28% of births were to young mothers (13–18 years) | 1 Study (7.1%) | |||||||||
| Temporary increases in teen pregnancy rates within a broader decreasing trend | 1 Study (7.1%) | ||||||||||
| Syphilis and gonorrhoea rates decreased, with differences in detection, gender, and location | 1 Study (7.1%) | ||||||||||
| Other factors | Open family communication about sex linked to healthier sexual transitions | 1 Study (7.1%) | |||||||||
| Young people often initiate SRH conversations with same-gender parents, triggered by milestones | 1 Study (7.1%) | ||||||||||
3.8. Access to Health Services and Preventive Medicine: Health Promotion and Disease Prevention
| Type of study | Cross-sectional (n = 2) | Literature review (n = 2) | Retrospective cohort analysis (n = 1) | Prospective (n = 1) | ||
| Methods | Questionnaire on health behaviour, human rights, abortion, euthanasia, and vaccines | Literature search on vaccine intentions, social media, immune system, hesitancy reasons, and implementation of the health education programs | Data from clinical and laboratory records from patients treated for infectious diseases | Focus groups with healthcare providers and patient representatives from multiple paediatric oncology centres across Romania | ||
| Populations | 228,979 aged 11–15 years from 45 countries, including Romania | 987 aged 14–18 years | - | 104 under 10 and 32 between 10 and 18 years | - | |
| Reference | [133] | [132] | [131] | [134] | [130] | [129] |
| Category of issues treated | Main findings of all studies (n = 6) | Frequency (percentage) | ||||
| Health disparities | Distinct profiles of health complaints, with low SES (socio-economic status) linked to greater physical and psychological issues | 1 Study (12.5%) | ||||
| Roma minority over-represented in the study, highlighting potential health disparities | 1 Study (12.5%) | |||||
| Access to care | Barriers to implementing paediatric palliative care: emotional demands, work-life balance, staffing, financial limitations, stigma, and political instability | 1 Study (12.5%) | ||||
| Health conditions | Children under 10 are more likely to contract an infection within the family compared to adolescents | 1 Study (12.5%) | ||||
| Risk factors for pneumonia: age, nutrition, Roma ethnicity, anaemia, and procalcitonin levels | 1 Study (12.5%) | |||||
| Preventative care | Vaccination decisions differ between adolescents and parents and are complex for children with neurological disorders | 1 Study (12.5%) | ||||
| Limited quantitative research and evaluation of health education initiatives in Romania | 1 Study (12.5%) | |||||
| Attitudes and beliefs | Religiosity (church attendance and prayer) influences attitudes on euthanasia, abortion, and socio-economic rights | 1 Study (12.5%) | ||||
4. Discussion
Limitations
5. Conclusions
Supplementary Materials
Author Contributions
Funding
Institutional Review Board Statement
Informed Consent Statement
Data Availability Statement
Conflicts of Interest
References
- Dodd, S.; Widnal, E.; Russell, A.E.; Curtin, E.L.; Simmonds, R.; Limmer, M.; Kidger, J. School-based peer education interventions to improve health: A global systematic review of effectiveness. BMC Public Health 2022, 22, 2247. [Google Scholar] [CrossRef] [PubMed]
- Badescu, G.; Sandu, D.; Angi, D.; Greab, C. Study of Youth in Romania 2018/2019. Friedrich-Ebert-Stiftung. FES Studies on young people in south-eastern Europe 2018/2019. Available online: https://library.fes.de/pdf-files/bueros/bukarest/15294.pdf (accessed on 1 December 2023). (In Romanian).
- Centres for Disease Control and Prevention. National Center for Health Statistics. Health Status. Available online: https://www.cdc.gov/nchs/hus/topics/health-status.htm#definitions (accessed on 2 December 2023).
- International Convention on the Rights of the Child—The Main International Instrument in This Field. Available online: https://irdo.ro/irdo/pdf/114_ro.pdf (accessed on 1 December 2023). (In Romanian).
- Definition of Youth. United Nation Organisation. Available online: https://www.un.org/esa/socdev/documents/youth/fact-sheets/youth-definition.pdf (accessed on 1 December 2023).
- Eurostat. Statistical Themes. Youth. Overview. Available online: https://ec.europa.eu/eurostat/web/youth (accessed on 2 December 2023).
- Biasci, P.; Sanz, A.C.; Pop, T.L.; Pettoello-Mantovani, M.; D’Avino, A.; Nigri, L. The State of Children’s Health in Europe. J. Pediatr. 2019, 209, 260–261.e1. [Google Scholar] [CrossRef] [PubMed]
- Recommendations of the UN Committee on the Rights of the Child on Romania. Romanian Institute for Human Rights. Available online: https://irdo.ro/copii-tineri.php?idpagina=142 (accessed on 1 December 2023). (In Romanian).
- Pop, T.L.; Burlea, M.; Falup-Pecurariu, O.; Borzan, C.; Gabor-Harosa, F.; Herdea, V.; Pop, C.F.; Rajka, D.; Ognean, M.L.; Căinap, S.S. Overview of the pediatric healthcare system in Romania. Turk. Pediatr. Ars. 2020, 55, 69–84. [Google Scholar] [CrossRef]
- Stănescu, A.; Popovici, C. Report on Young Child Health and Reproductive Health through Demographic Indicators 2023, 2nd edition, 2021 Data. National Institute for Maternal and Child Health Alessandrescu-Rusescu, Technical Assistance and Management Unit. Available online: https://www.insmc.ro/wp-content/uploads/2023/04/2023-Raport-privind-sanatatea-copilului-mic-si-sanatatea-reproductiva.pdf (accessed on 1 December 2023). (In Romanian).
- Van Horn, L.; Kelly, A.S. Take Charge of Your Health: A Guide for Teenagers. May 2023. National Institute of Diabetes and Digestive and Kidney Diseases (NIDDK), Part of the National Institutes of Health. Available online: https://www.niddk.nih.gov/health-information/weight-management/take-charge-health-guide-teenagers (accessed on 1 December 2023).
- World Health Organisation. Mental Health of Adolescents. 17.11.2021. Available online: https://www.who.int/news-room/fact-sheets/detail/adolescent-mental-health/?gclid=Cj0KCQiAyKurBhD5ARIsALamXaFDA_H2TiYV07JPiD6jfSBKFvOTDiJbUJX_oFu7Zu3YDx0fk-Kq_p4aAq6kEALw_wcB (accessed on 1 December 2023).
- National School of Public Health and Management. Health Promotion and Health Education; Public H Press: Bucharest, Romania, 2006; ISBN (10)-973-87776-3-1/(13)-978-973-87776-3-7. [Google Scholar]
- Muntean, P.E. Education for Child Health. Rom. J. Fam. Med. 2020, 3, 17–19. Available online: https://revmedfam.ro/wp-content/uploads/2020/09/17_MANAGEMENT_RevRoMedFamVol3Nr3septembrie2020.pdf (accessed on 1 December 2023). (In Romanian).
- Health Education. Save the Children. Available online: https://www.salvaticopiii.ro/ce-facem/sanatate/educatie-pentru-sanatate (accessed on 1 December 2023). (In Romanian).
- Romanian Parliament. Law on Health Reform. No 65 of 22 March 2022 on the Completion of Law No 95/2006 Published in Official Journal of Romania (Monitorul Oficial) No. 281/23 March 2022. Available online: https://legislatie.just.ro/Public/DetaliiDocumentAfis/253114 (accessed on 1 December 2023).
- Vlad, M.; Zăpârțan, H. Report of the National Monitoring Programme on Determinants of Living and Working Environment 2022. National Institute of Public Health–Regional Public Health Centre Cluj. Available online: https://insp.gov.ro/download/cnmrmc/Metodologii%20PNII/Aliment/01.Supravegherea-starii-de-nutritie-si-a-alimentatiei-populatiei.pdf (accessed on 1 December 2023).
- Kassai, V. Assessment of Chronic Morbidity through Dispensing in Children and Youth Communities-National Report 2019. Available online: https://insp.gov.ro/download/cnepss/stare-de-sanatate/rapoarte_si_studii_despre_starea_de_sanatate/sanatatea_copiilor/rapoarte_tematice/2020/Sinteza-%25E2%2580%2593-Dispensarizare-2020.pdf (accessed on 1 December 2023). (In Romanian)
- National Institute of Public Health. National Center for Evaluation and Promoting Health State. National Report on the Health of Children and Young People in Romania. 2020. Available online: https://insp.gov.ro/download/cnepss/stare-de-sanatate/rapoarte_si_studii_despre_starea_de_sanatate/sanatatea_copiilor/rapoarte-nationale/Raport-National-de-Sanatate-a-Copiilor-si-Tinerilor-din-Romania-2020.pdf (accessed on 1 December 2023). (In Romanian)
- GBD 2019 Adolescent Mortality Collaborators. Global, regional, and national mortality among young people aged 10-24 years, 1950-2019: A systematic analysis for the Global Burden of Disease Study 2019. Lancet 2021, 398, 1593–1618, Erratum in Lancet 2022, 399, 802. [Google Scholar]
- World Health Organisation. Health Topics. Oral Health. Available online: https://www.who.int/health-topics/oral-health#tab=tab_1 (accessed on 1 December 2023).
- Dumitrescu, R.; Sava-Rosianu, R.; Jumanca, D.; Balean, O.; Damian, L.R.; Campus, G.G.; Maricutoiu, L.; Alexa, V.T.; Sfeatcu, R.; Daguci, C.; et al. Dental Caries, Oral Health Behavior, and Living Conditions in 6-8-Year-Old Romanian School Children. Children 2022, 9, 903. [Google Scholar] [CrossRef] [PubMed]
- Graça, S.R.; Albuquerque, T.S.; Luis, H.S.; Assunção, V.A.; Malmqvist, S.; Cuculescu, M.; Slusanschi, O.; Johannsen, G.; Galuscan, A.; Podariu, A.C.; et al. Oral Health Knowledge, Perceptions, and Habits of Adolescents from Portugal, Romania, and Sweden: A Comparative Study. J. Int. Soc. Prev. Community Dent. 2019, 9, 470–480. [Google Scholar] [CrossRef] [PubMed]
- Sava-Rosianu, R.; Campus, G.; Matichescu, A.; Balean, O.; Dumitrache, M.A.; Lucaciu, P.O.; Daguci, L.; Barlean, M.C.; Maricutoiu, L.; Postolache, M.; et al. Caries Prevalence Associated with Oral Health-Related Behaviors among Romanian Schoolchildren. Int. J. Environ. Res. Public Health 2021, 18, 6515. [Google Scholar] [CrossRef] [PubMed]
- Dumitrescu, R.; Sava-Rosianu, R.; Jumanca, D.; Balean, O.; Damian, L.R.; Fratila, A.D.; Maricutoiu, L.; Hajdu, A.I.; Focht, R.; Dumitrache, M.A.; et al. The Impact of Parental Education on Schoolchildren’s Oral Health-A Multicenter Cross-Sectional Study in Romania. Int. J. Environ. Res. Public Health 2022, 19, 11102. [Google Scholar] [CrossRef]
- Saveanu, C.I.; Cretu, C.C.; Bamboi, I.; Săveanu, A.E.; Anistoroaei, D. Title Cross-Sectional Study to Evaluate Knowledge and Attitudes on Oral Hygiene of Romanian Students. Medicina 2022, 58, 406. [Google Scholar] [CrossRef]
- Tudoroniu, C.; Popa, M.; Iacob, S.M.; Pop, A.L.; Nasui, B.A. Correlation of Caries Prevalence, Oral Health Behavior and Sweets Nutritional Habits among 10 to 19-Year-Old Cluj-Napoca Romanian Adolescents. Int. J. Environ. Res. Public Health 2020, 17, 6923. [Google Scholar] [CrossRef]
- Chisnoiu, R.M.; Delean, A.G.; Muntean, A.; Rotaru, D.I.; Chisnoiu, A.M.; Cimpean, S.I. Oral Health-Related Knowledge, Attitude and Practice among Patients in Rural Areas around Cluj-Napoca, Romania. Int. J. Environ. Res. Public Health 2022, 19, 6887. [Google Scholar] [CrossRef]
- Sfeatcu, R.; Cărămidă, M.; Sava-Rosianu, R.; Matichescu, M.L.; Galuscan, A.; Dumitrache, M.A. Carious status and socio-behavioral risk factors among 12-year-old children in South-Central region in Romania. BMC Oral Health 2023, 23, 644. [Google Scholar] [CrossRef]
- Podariu, A.S.; Podariu, A.C.; Popovici, R.A. Communication Strategy on Oral Health Education for Adolescents. Rev. De Cercet. Interv. Soc. 2017, 58, 68–80. Available online: https://www.rcis.ro/ro/section1/146-volumul-582017septembrie/2388-communication-strategy-on-oral-health-education-for-adolescents.html (accessed on 10 March 2024).
- Ilici, R.R.; Didilescu, A.C.; Sfeatcu, R.; Dumitrache, M.A. Experiential learning for adolescents—Results from a 2-year school-based oral health educational program. Med. Pharm. Rep. 2019, 92, S61–S64. [Google Scholar] [CrossRef] [PubMed]
- Petersen, P.E.; Kwan, S. Evaluation of community-based oral health promotion and oral disease prevention—WHO recommendations for improved evidence in public health practice. Community Dent. Health. 2004, 21, 319–329. Available online: https://citeseerx.ist.psu.edu/document?repid=rep1&type=pdf&doi=c1cc1eb5f051c6d6f2e40d3e832b22dfffe4b1b1 (accessed on 1 December 2023).
- World Health Organisation. Health Topics. Nutrition. Available online: https://www.who.int/health-topics/nutrition#tab=tab_1 (accessed on 1 December 2023).
- Pop, T.L.; Maniu, D.; Rajka, D.; Lazea, C.; Cismaru, G.; Ştef, A.; Căinap, S.S. Prevalence of Underweight, Overweight and Obesity in School-Aged Children in the Urban Area of the Northwestern Part of Romania. Int. J. Environ. Res. Public Health 2021, 18, 5176. [Google Scholar] [CrossRef] [PubMed]
- Trandafir, A.V.; Fraseniuc, M.; Lotrean, L.M. Assessment of Actual Weight, Perceived Weight and Desired Weight of Romanian School Children-Opinions and Practices of Children and Their Parents. Int. J. Environ. Res. Public Health 2022, 19, 3502. [Google Scholar] [CrossRef]
- Barbu, C.G.; Teleman, M.D.; Albu, A.I.; Sirbu, A.E.; Martin, S.C.; Bancescu, A.; Fica, S.V. Obesity and eating behaviors in school children and adolescents -data from a cross sectional study from Bucharest, Romania. BMC Public Health 2015, 15, 206. [Google Scholar] [CrossRef]
- Pira, C.; Trapani, G.; Fadda, M.; Finocchiaro, C.; Bertino, E.; Coscia, A.; Ciocan, C.; Cuciureanu, M.; Hegheş, S.C.; Vranceanu, M.; et al. Comparative Study Regarding the Adherence to the Mediterranean Diet and the Eating Habits of Two Groups-The Romanian Children and Adolescents Living in Nord-West of Romania and Their Romanian Counterparts Living in Italy. Foods 2021, 10, 2045. [Google Scholar] [CrossRef]
- Lotrean, L.M.; Popa, I.; Florea, M.; Lazea, C.; Stanescu, A.M.A.; Lencu, C. Actual Weight, Perceived Weight and Desired Weight of Romanian School Children by Parents and Children. Medicina 2021, 57, 333. [Google Scholar] [CrossRef]
- Negruț, G.A.; Avram, C.; Rachita, A.; Ruta, F.D. Risk Factors for Obesity and Overweight in Children and Adolescents from Romania. Bull. Univ. Agric. Sci. Vet. Med. Cluj-Napoca 2022, 79, 87–94. [Google Scholar]
- Nasui, B.A.; Ungur, R.A.; Nasui, G.A.; Popescu, C.A.; Hofer, A.M.; Dersidan, S.; Popa, M.; Silaghi, H.; Silaghi, C.A. Adolescents’ Lifestyle Determinants in Relation to Their Nutritional Status during COVID-19 Pandemic Distance Learning in the North-Western Part of Romania-A Cross-Sectional Study. Children 2023, 10, 922. [Google Scholar] [CrossRef]
- Motoc, G.V.; Juncar, R.I.; Moca, A.E.; Motoc, O.; Vaida, L.L.; Juncar, M. The Relationship between Age, Gender, BMI, Diet, Salivary pH and Periodontal Pathogenic Bacteria in Children and Adolescents: A Cross-Sectional Study. Biomedicines 2023, 11, 2374. [Google Scholar] [CrossRef] [PubMed]
- Rădulescu, C.; Ghiorghiu, I.A.; Plesca, D.A. Prevalence and possible complications of pediatric obesity in Romania: A review of recent literature. Rom. J. Pediatr. 2020, 69, 5–12. [Google Scholar] [CrossRef]
- Chirita-Emandi, A.; Barbu, C.G.; Cinteza, E.E.; Chesaru, B.I.; Gafencu, M.; Mocanu, V.; Pascanu, I.M.; Tatar, S.A.; Balgradean, M.; Dobre, M.; et al. Overweight and Underweight Prevalence Trends in Children from Romania—Pooled Analysis of Cross-Sectional Studies between 2006 and 2015. Obes. Facts. 2016, 9, 206–220. [Google Scholar] [CrossRef] [PubMed]
- Luca, A.C.; Curpan, A.S.; Braha, E.E.; Ţarcă, E.; Iordache, A.C.; Luca, F.A.; Adumitrachioaiei, H. Increasing Trends in Obesity-Related Cardiovascular Risk Factors in Romanian Children and Adolescents-Retrospective Study. Healthcare 2022, 10, 2452. [Google Scholar] [CrossRef]
- Pantea Stoian, A.; Andronache, L.; Hainarosie, R.; Păduraru, D.; Badiu, C.; Arsene, A.; Mehedintu, C.; Ditu, G.; Pituru, S.M.; Orlov, C.; et al. Dietary habits and lifestyle in school-aged children from Bucharest, Romania. J. Mind Med. Sci. 2018, 5, 85–92. [Google Scholar] [CrossRef]
- Miron, V.D.; Bar, G.; Filimon, C.; Gaidamut, V.A.; Craiu, M. Monitoring of Excess Body Weight in Children in the Emergency Department of a Tertiary Pediatric Hospital in Bucharest, Romania. Maedica 2021, 16, 389–393. [Google Scholar] [CrossRef]
- Breda, J.; McColl, K.; Buoncristiano, M.; Williams, J.; Abdrakhmanova, S.; Abdurrahmonova, Z.; Ahrens, W.; Akhmedova, D.; Bakacs, M.; Boer, J.M.; et al. Methodology and implementation of the WHO European Childhood Obesity Surveillance Initiative (COSI). Obes. Rev. 2021, 22, e13215. [Google Scholar] [CrossRef]
- de Onis, M.; Onyango, A.W.; Borghi, E.; Siyam, A.; Nishida, C.; Siekmann, J. Development of a WHO growth reference for school-aged children and adolescents. Bull. World Health Organ. 2007, 85, 660–667. [Google Scholar] [CrossRef]
- Stoica, R.A.; Diaconu, C.C.; Rizzo, M.; Toth, P.P.; Stefan, S.D.; Serafinceanu, C.; Nikolic, D.; Poiana, C.; Ionescu-Tirgoviste, C.; Pantea-Stoian, A. Weight loss programmes using low carbohydrate diets to control the cardiovascular risk in adolescents (Review). Exp. Ther. Med. 2021, 21, 90. [Google Scholar] [CrossRef] [PubMed]
- Ruta, F.; Calin, A.; Timus, M.; Sipos, R.; Ciucan-Rusu, L. Knowledge, attitudes and practices regarding the dietary sources of healthy fats and essential oil supplements. Br. Food J. 2023, 125, 3069–3080. [Google Scholar] [CrossRef]
- World Health Organisation. Fact Sheets. Physical Activity. Available online: https://www.who.int/news-room/fact-sheets/detail/physical-activity (accessed on 1 December 2023).
- Musić Milanović, S.; Buoncristiano, M.; Križan, H.; Rathmes, G.; Williams, J.; Hyska, J.; Duleva, V.; Zamrazilová, H.; Hejgaard, T.; Jørgensen, M.B.; et al. Socioeconomic disparities in physical activity, sedentary behavior and sleep patterns among 6- to 9-year-old children from 24 countries in the WHO European region. Obes Rev. 2021, 22, e13209. [Google Scholar] [CrossRef] [PubMed]
- Popa, P.Ș.; Onișor, D.; Nechita, A.; Earar, K.; Matei, M.N. Study on the Influence of Regular Physical Activity on Children’s Oral Health. Children 2023, 10, 946. [Google Scholar] [CrossRef] [PubMed]
- Druică, E.; Ianole-Călin, R.; Sakizlian, M.; Aducovschi, D.; Dumitrescu, R.; Sakizlian, R. Testing the Youth Physical Activity Promotion Model during the COVID-19 Pandemic, with Partial Least Squares Second-Order Latent Constructs. Int. J. Environ. Res. Public Health 2021, 18, 6398. [Google Scholar] [CrossRef]
- Ciucurel, C.; Iconaru, E.I. The Relationship between the Frontal QRS-T Angle on ECG and Physical Activity Level in Young Adults. Int. J. Environ. Res. Public Health 2023, 20, 2411. [Google Scholar] [CrossRef] [PubMed]
- Anton-Păduraru, D.-T.; Gotcă, I.; Mocanu, V.; Popescu, V.; Iliescu, M.-L.; Miftode, E.-G.; Boiculese, V.-L. Assessment of Eating Habits and Perceived Benefits of Physical Activity and Body Attractiveness among Adolescents from Northeastern Romania. Appl. Sci. 2021, 11, 11042. [Google Scholar] [CrossRef]
- Nasui, B.A.; Toth, A.; Popescu, C.A.; Pens, O.N.; Varlas, V.N.; Ungur, R.A.; Ciuciuc, N.; Silaghi, C.A.; Silaghi, H.; Pop, A.L. Comparative Study on Nutrition and Lifestyle of Information Technology Workers from Romania before and during COVID-19 Pandemic. Nutrients 2022, 14, 1202. [Google Scholar] [CrossRef]
- Mok, M.M.C.; Chin, M.-K.; Korcz, A.; Popeska, B.; Edginton, C.R.; Uzunoz, F.S.; Podnar, H.; Coetzee, D.; Georgescu, L.; Emeljanovas, A.; et al. Brain Breaks® Physical Activity Solutions in the Classroom and on Attitudes toward Physical Activity: A Randomized Controlled Trial among Primary Students from Eight Countries. Int. J. Environ. Res. Public Health 2020, 17, 1666. [Google Scholar] [CrossRef]
- Anderson, B.O.; Berdzuli, N.; Ilbai, A.; Kestel, D.; Kluge, H.P.; Krech, R.; Mikkelsen, B.; Neufeld, M.; Poznyak, V.; Rekve, D.; et al. Health and cancer risks associated with low levels of alcohol consumption. Lancet Public Health 2023, 8, e6–e7. [Google Scholar] [CrossRef]
- World Health Organisation. Alcohol Fact Shets Per Country. Romania. Available online: https://movendi.ngo/wp-content/uploads/2019/05/ACHP_FS_Romania.pdf (accessed on 1 December 2023).
- National Anti-Drog Agency. Romania, below the European Average in Drug Consumption among Adolescents. Available online: https://ana.gov.ro/romania-sub-media-europeana-la-consumul-de-droguri-in-randul-adolescentilor/Nov2020 (accessed on 1 December 2023).
- Năsui, B.A.; Popa, M.; Popescu, C.A. Drinking Patterns and Behavioral Consequences: A Cross-Sectional Study among Romanian University Students. Zdr. Varst. 2015, 55, 59–66. [Google Scholar]
- Năsui, B.A.; Popa, M.; Buzoianu, A.D.; Pop, A.L.; Varlas, V.N.; Armean, S.M.; Popescu, C.A. Alcohol Consumption and Behavioral Consequences in Romanian Medical University Students. Int. J. Environ. Res. Public Health 2021, 18, 7531. [Google Scholar] [CrossRef]
- Năsui, B.A.; Ungur, R.A.; Talab, P.; Varls, V.N.; Ciuciuc, N.; Silaghi, C.A.; Silaghi, H.; Opre, D.; Pop, A.L. Is Alcohol Consumption Related to Lifestyle Factors in Romanian University Students? Int. J. Environ. Res. Public Health 2021, 18, 1835. [Google Scholar] [CrossRef] [PubMed]
- Jimborean, M.A.; Salanță, L.C.; Trusek, A.; Pop, C.R.; Tofană, M.; Mudura, E.; Coldea, T.E.; Farcaș, A.; Ilieș, M.; Pașca, S.; et al. Drinking Behavior, Taste Preferences and Special Beer Perception among Romanian University Students: A Qualitative Assessment Research. Int. J. Environ. Res. Public Health 2021, 18, 3307. [Google Scholar] [CrossRef] [PubMed]
- Petrelli, F.; Scuri, S.; Tanzi, E.; Nguyễn, T.T.C.; Grappasonni, I. Lifestyles and discomfort in a sample of young Romanian students. J. Prev. Med. Hyg. 2018, 59, E230–E235. [Google Scholar]
- Polanska, K.; Znyk, M.; Kaleta, D. Susceptibility to tobacco use and associated factors among youth in five central and eastern European countries. BMC Public Health 2022, 22, 72. [Google Scholar] [CrossRef] [PubMed]
- Albert-Lőrincz, E.; Paulik, E.; Szabo, B.; Foley, K.; Gasparik, A.I. Adolescent smoking and the social capital of local communities in three counties in Romania. Gac. Sanit. 2019, 33, 547–553. [Google Scholar] [CrossRef]
- Lotrean, L.M.; Man, M.; Gavrilescu, C.; Florea, M. Electronic Cigarette Use and Its Relationship with Smoking and Alcohol and Illicit Drug Consumption among Romanian University Students. Medicina 2021, 57, 137. [Google Scholar] [CrossRef]
- Lazea, C.; Popa, A.; Varga, C. Association between Internet Use Behavior and Palpitation among Adolescents: A Cross-Sectional Study of Middle School Children from Northwest Romania. Int. J. Environ. Res. Public Health 2020, 17, 4278. [Google Scholar] [CrossRef]
- Tudor, T.E.; Lotrean, L.M. Opinions and Practices Regarding Electronic Cigarette Use among Middle School Students from Rural Areas of Romania. Int. J. Environ. Res. Public Health 2022, 19, 7372. [Google Scholar] [CrossRef]
- Chirila, S.; Antohe, A.; Isar, C.; Panaitescu, C.; Malpas, A. Romanian young adult perceptions on using heated tobacco products following exposure to direct marketing methods. NPJ Prim. Care Respir. Med. 2023, 33, 8. [Google Scholar] [CrossRef]
- Banzer, R.; Haring, C.; Buchheim, A.; Oehler, S.; Carli, V.; Wasserman, C.; Kaess, M.; Apter, A.; Balazs, J.; Bobes, J.; et al. Factors associated with different smoking status in European adolescents: Results of the SEYLE study. Eur. Child. Adolesc. Psychiatry 2017, 26, 1319–1329. [Google Scholar] [CrossRef]
- Nădăşan, V.; Ferencz, L.; Ábrám, Z.; Foley, K. Predictors of High Program Exposure Among Adolescents Participating in a Smoking Prevention Intervention in Romania. Tob. Use Insights 2019, 12, 1179173X19845337. [Google Scholar] [CrossRef] [PubMed]
- Budin, C.E.; Maierean, A.D.; Bordea, I.R.; Cocuz, I.G.; Enache, L.S.; Enache, E.L.; Vulturar, D.M.; Chis, A.; Todea, D.A. Multivariate Analysis of the Predicted Probability of Smoking Behavior of Foster Care Minors: Results of a Study from Romania. Int. J. Environ. Res. Public Health 2022, 19, 1173. [Google Scholar] [CrossRef] [PubMed]
- Nădăşan, V.; Foley, K.L.; Péns, M.; Paulik, E.; Mihăicuţă, Ș.; Ábrám, Z.; Bálint, J.; Csibi, M.; Urbán, R. The Short-term Effects of ASPIRA: A Web-based, Multimedia Smoking Prevention Program for Adolescents in Romania: A Cluster Randomized Trial. Nicotine Tob. Res. 2017, 19, 908–915. [Google Scholar] [CrossRef]
- Lotrean, L.M.; Loghin, C.R.; Popa, M.; Vries, H.D. Smoking prevention for adolescents in Romanian schools. Asian Pac. J. Cancer Prev. 2013, 14, 7017–7021. [Google Scholar] [CrossRef] [PubMed]
- Budin, C.E.; Râjnoveanu, R.M.; Bordea, I.R.; Grigorescu, B.L.; Todea, D.A. Smoking in Teenagers from the Social Protection System-What Do We Know about It? Medicina 2021, 57, 484. [Google Scholar] [CrossRef]
- World Health Organisation. Fact Sheets. Mental Health. Available online: https://www.who.int/news-room/fact-sheets/detail/mental-health-strengthening-our-esponse/?gclid=Cj0KCQiAyKurBhD5ARIsALamXaFDleAA8vPOid4mFy8-4WyYSpNzHKxGS4xgssvQUJARNJWSBdh5CFcaAvjxEALw_wcB (accessed on 1 December 2023).
- Sârbu, E.A.; Iovu, M.B.; Lazăr, F. Negative life events and internalizing problems among Romanian youth. Clin. Child. Psychol. Psychiatry 2022, 27, 399–411. [Google Scholar] [CrossRef]
- Popescu, C.A.; Tegzeșiu, A.M.; Suciu, S.M.; Covaliu, B.F.; Armean, S.M.; Uță, T.A.; Sîrbu, A.C. Evolving Mental Health Dynamics among Medical Students amid COVID-19: A Comparative Analysis of Stress, Depression, and Alcohol Use among Medical Students. Medicina 2023, 59, 1854. [Google Scholar] [CrossRef]
- Dumitrache, L.; Stănculescu, E.; Nae, M.; Dumbrăveanu, D.; Simion, G.; Taloș, A.; Mareci, A. Post-Lockdown Effects on Students’ Mental Health in Romania: Perceived Stress, Missing Daily Social Interactions, and Boredom Proneness. Int. J. Environ. Res. Public Health 2021, 18, 8599. [Google Scholar] [CrossRef] [PubMed]
- Pop, L.M.; Iorga, M.; Iurcov, R. Body-Esteem, Self-Esteem and Loneliness among Social Media Young Users. Int. J. Environ. Res. Public Health 2022, 19, 5064. [Google Scholar] [CrossRef] [PubMed]
- Iovu, M.B.; Runcan, R.; Runcan, P.L.; Andrioni, F. Association between Facebook Use, Depression and Family Satisfaction: A Cross-Sectional Study of Romanian Youth. Iran J. Public Health 2020, 49, 2111–2119. [Google Scholar] [CrossRef]
- Maftei, A.; Opariuc-Dan, C. Perfect people, happier lives? When the quest for perfection compromises happiness: The roles played by substance use and internet addiction. Front. Public Health 2023, 11, 1234164. [Google Scholar] [CrossRef]
- Drosopoulou, G.; Vlasopoulou, F.; Panagouli, E.; Stavridou, A.; Papageorgiou, A.; Psaltopoulou, T.; Tsolia, M.; Tzavara, C.; Sergentanis, T.N.; Tsitsika, A.K. Cross-National Comparisons of Internalizing Problems in a Cohort of 8952 Adolescents from Five European Countries: The EU NET ADB Survey. Children 2023, 10, 8. [Google Scholar] [CrossRef] [PubMed]
- Jankowiak, B.; Jaskulska, S.; Sanz-Barbero, B.; Ayala, A.; Pyżalski, J.; Bowes, N.; De Claire, K.; Neves, S.; Topa, J.; Rodríguez-Blázquez, C.; et al. The Role of School Social Support and School Social Climate in Dating Violence Victimization Prevention among Adolescents in Europe. Int. J. Environ. Res. Public Health 2020, 17, 8935. [Google Scholar] [CrossRef] [PubMed]
- Gherheș, V.; Stoian, C.E.; Fărcașiu, M.A.; Stanici, M. E-Learning vs. Face-To-Face Learning: Analyzing Students’ Preferences and Behaviors. Sustainability 2021, 13, 4381. [Google Scholar] [CrossRef]
- Iuga, I.A.; David, O.A.; Danet, M. Student Burnout in Children and Adolescents: The Role of Attachment and Emotion Regulation. Children 2023, 10, 1443. [Google Scholar] [CrossRef] [PubMed]
- Stoian, C.E.; Fărcașiu, M.A.; Dragomir, G.-M.; Gherheș, V. Transition from Online to Face-to-Face Education after COVID-19: The Benefits of Online Education from Students’ Perspective. Sustainability 2022, 14, 12812. [Google Scholar] [CrossRef]
- Lotrean, L.M.; Sabo, S.A. Digital Health Training, Attitudes and Intentions to Use It among Romanian Medical Students: A Study Performed during COVID-19 Pandemic. Healthcare 2023, 11, 1731. [Google Scholar] [CrossRef]
- Maftei, A.; Merlici, I.A.; Roca, I.C. Implications of the COVID-19 Pandemic on Children and Adolescents: Cognitive and Emotional Representations. Children 2022, 9, 359. [Google Scholar] [CrossRef] [PubMed]
- Hinoveanu, D.; Anastasiu, D.M.; Citu, C.; Crisan, D.C.; Popa, Z.; Nicolae, N.; Dumitru, C.; Neda-Stepan, O.; Fericean, R.M.; Stelea, L. Mental Health and Contraceptive Knowledge in High Schoolers: Comparing Remote and In-Person Learning during COVID-19. Medicina 2023, 59, 1876. [Google Scholar] [CrossRef] [PubMed]
- Maftei, A.; Holman, A.C.; Cârlig, E.R. Does your child think you’re happy? Exploring the associations between children’s happiness and parenting styles. Child. Youth Serv. Rev. 2020, 115, 105074. [Google Scholar] [CrossRef]
- David, O.A.; Fodor, L.A.; Dascăl, M.D.; Miron, I.S. The efficacy of online parenting interventions in addressing emotional problems in children and adolescents: A meta-analysis of randomized controlled trials. Int. J. Soc. Psychiatry 2023, 69, 1100–1112. [Google Scholar] [CrossRef]
- Marin, A.M. Log in or out of online schooling: The case of Romania. SN Soc. Sci. 2022, 2, 142. [Google Scholar] [CrossRef] [PubMed]
- Brătucu, G.; Tudor, A.I.M.; Litră, A.V.; Nichifor, E.; Chițu, I.B.; Brătucu, T.O. Designing the Well-Being of Romanians by Achieving Mental Health with Digital Methods and Public Health Promotion. Int. J. Environ. Res. Public Health 2022, 19, 7868. [Google Scholar] [CrossRef] [PubMed]
- Olanescu, M.A.; Suciu, M.A.; Scheuer, C.; Peris, M. COVID-19 Pandemic: Impediment or Opportunity? Considerations Regarding the Physical-Health Impact and Well-Being among Romanian University Students. Appl. Sci. 2022, 12, 8944. [Google Scholar] [CrossRef]
- World Health Organisation. Comprehensive Sexuality Education. Available online: https://www.who.int/news-room/questions-and-answers/item/comprehensive-sexuality-education (accessed on 1 December 2023).
- World Health Organisation. Health Topics. Reproductive Health. Available online: https://www.who.int/westernpacific/health-topics/reproductive-health (accessed on 1 December 2023).
- Shannon, C.L.; Klausner, J.D. The growing epidemic of sexually transmitted infections The growing epidemic of sexually transmitted infections. in adolescents: A neglected population. Curr. Opin. Pediatr. 2018, 30, 137–143. [Google Scholar] [CrossRef] [PubMed]
- Iorga, M.; Pop, L.M.; Gimiga, N.; Păduraru, L.; Diaconescu, S. Assessing the Opinion of Mothers about School-Based Sexual Education in Romania, the Country with the Highest Rate of Teenage Pregnancy in Europe. Medicina 2021, 57, 841. [Google Scholar] [CrossRef]
- Grad, A.I.; Senilă, S.C.; Cosgarea, R.; Tataru, A.D.; Vesa, S.C.; Vica, M.L.; Matei, H.V.; Ungureanu, L. Sexual Behaviors, Attitudes, and Knowledge about Sexually Transmitted Infections: A Cross-sectional Study in Romania. Acta Dermatovenerol. Croat. 2018, 26, 25–32. [Google Scholar]
- Molnar, A.; Iancu, M.; Radu, R.; Borzan, C.M. A Joinpoint Regression Analysis of Syphilis and Gonorrhea Incidence in 15-19-Year-Old Adolescents between 2005 and 2017: A Regional Study. Int. J. Environ. Res. Public Health 2020, 17, 5385. [Google Scholar] [CrossRef] [PubMed]
- Barbosu, C.M.; Radulescu, A.; Manciuc, C.; Muir, E.; Levandowski, B.A.; Dye, T. Attitudes, practices, and priority of HIV screening and testing among clinical providers in Transylvania and Moldavia, Romania. BMC Health Serv. Res. 2019, 19, 970. [Google Scholar] [CrossRef] [PubMed]
- Voidăzan, S.; Tarcea, M.; Morariu, S.H.; Grigore, A.; Dobreanu, M. Human Papillomavirus Vaccine—Knowledge and Attitudes among Parents of Children Aged 10-14 Years: A Cross-sectional Study, Tîrgu Mureş, Romania. Cent. Eur. J. Public Health 2016, 24, 29–38. [Google Scholar] [CrossRef] [PubMed]
- Ilisiu, M.B.; Hashim, D.; Andreassen, T.; Støer, N.C.; Nicula, F.; Weiderpass, E. HPV Testing for Cervical Cancer in Romania: High-Risk HPV Prevalence among Ethnic Subpopulations and Regions. Ann. Glob. Health 2019, J85, 89. [Google Scholar] [CrossRef]
- Iliadou, M.; Sahin, K.; Sakellari, E.; Daglas, M.; Orovou, E.; Iatrakis, G.; Antoniou, E. What do Young People Think About HPV and HPV Vaccination? The Role of Health Education Interventions and Health Professionals. Mater. Sociomed. 2021, 33, 219–224. [Google Scholar] [CrossRef] [PubMed]
- Voidăzan, T.S.; Budianu, M.A.; Rozsnyai, F.F.; Kovacs, Z.; Uzun, C.C.; Neagu, N. Assessing the Level of Knowledge, Beliefs and Acceptance of HPV Vaccine: A Cross-Sectional Study in Romania. Int. J. Environ. Res. Public Health 2022, J19, 6939. [Google Scholar] [CrossRef] [PubMed]
- Iova, C.F.; Badau, D.; Daina, M.D.; Șuteu, C.L.; Daina, L.G. Evaluation of the Knowledge and Attitude of Adolescents Regarding the HPV Infection, HPV Vaccination and Cervical Cancer in a Region from the Northwest of Romania. Patient Prefer. Adherence 2023, 17, 2249–2262. [Google Scholar] [CrossRef]
- Gismondi, M.; Augustine, A.M.; Tahir Khokhar, M.A.R.; Khokhar, H.T.; Twentyman, K.E.; Florea, I.D.; Grigore, M. Are Medical Students from Across the World Aware of Cervical Cancer, HPV Infection and Vaccination? A Cross-Sectional Comparative Study. J. Cancer Educ. 2021, 36, 682–688. [Google Scholar] [CrossRef] [PubMed]
- Simion, L.; Rotaru, V.; Cirimbei, C.; Gales, L.; Stefan, D.C.; Ionescu, S.O.; Luca, D.; Doran, H.; Chitoran, E. Inequities in Screening and HPV Vaccination Programs and Their Impact on Cervical Cancer Statistics in Romania. Diagnostics 2023, 13, 2776. [Google Scholar] [CrossRef]
- Rada, C. Sexual behaviour and sexual and reproductive health education: A cross-sectional study in Romania. Reprod. Health 2014, 11, 48. [Google Scholar] [CrossRef]
- Gambadauro, P.; Carli, V.; Wasserman, C.; Hadlaczky, G.; Sarchiapone, M.; Apter, A.; Balazs, J.; Bobes, J.; Brunner, R.; Cosman, D.; et al. Psychopathology is associated with reproductive health risk in European adolescents. Reprod. Health 2018, 15, 186. [Google Scholar] [CrossRef] [PubMed]
- Faludi, C.; Rada, C. Gender differences in sexual and reproductive health education in the family: A mixed methods study on Romanian young people. BMC Public Health 2019, 19, 1103. [Google Scholar] [CrossRef]
- Radu, M.C.; Manolescu, L.S.; Chivu, R.; Zaharia, C.; Boeru, C.; Pop-Tudose, M.E.; Necsulescu, A.; Otelea, M. Pregnancy in Teenage Romanian Mothers. Cureus 2022, 14, e21540. [Google Scholar] [CrossRef] [PubMed]
- Van der Starre, T. Prevalence of adolescent pregnancy in Romania. Alban. Med. J. 2017, 4, 42–49. Available online: https://www.ishp.gov.al/prevalence-of-adolescent-pregnancy-in-romania/ (accessed on 1 December 2023).
- Penţa, M.A.; Crăciun, I.C.; Băban, A. The power of anticipated regret: Predictors of HPV vaccination and seasonal influenza vaccination acceptability among young Romanians. Vaccine 2020, 38, 1572–1578. [Google Scholar] [CrossRef] [PubMed]
- Anton-Păduraru, D.T.; Miftode, E.; Iliescu, M.; Pricop, C.; Cărăuleanu, A.; Boiculese, V. Knowledge of Adolescent Girls regarding Sexually Transmitted Diseases: A Study in a Rural Area from North-Eastern Romania. Rev. Cercet. Interv. Soc. 2020, 69, 143–155. [Google Scholar] [CrossRef]
- Ursache, A.; Lozneanu, L.; Bujor, I.; Cristofor, A.; Popescu, I.; Gireada, R.; Mandici, C.E.; Găină, M.A.; Grgore, M.; Matasariu, D.R. Epidemiology of Adverse Outcomes in Teenage Pregnancy-A Northeastern Romanian Tertiary Referral Center. Int. J. Environ. Res. Public Health 2023, 20, 1226. [Google Scholar] [CrossRef]
- Radu, M.C.; Dumitresu, A.I.; Zaharia, C.; Boeru, C.; Pop-Tudose, M.E.; Iancu, C.F.; Chivu, R.D. Teenage Pregnancies and Childbirth Experience in Romania from the Midwives Point of View. Cureus 2021, 13, e13851. [Google Scholar] [CrossRef]
- Pop, M.V.; Rusu, A.S. Couple Relationship and Parent-Child Relationship Quality: Factors Relevant to Parent-Child Communication on Sexuality in Romania. J. Clin. Med. 2019, 8, 386. [Google Scholar] [CrossRef]
- Szucs, L.E.; Demissie, Z.; Steiner, R.J.; Brener, N.D.; Lindberg, L.; Young, E.; Rasberry, C.N. Trends in the teaching of sexual and reproductive health topics and skills in required courses in secondary schools, in 38 US states between 2008 and 2018. Health Educ. Res. 2023, 38, 84–94. [Google Scholar] [CrossRef]
- CDC. “What Works in Schools” Program, Sexual Health Education. Available online: https://www.cdc.gov/healthyyouth/whatworks/what-works-sexual-health-education.htm (accessed on 2 February 2024).
- World Health Organization. Health Education: Theoretical Concepts, Effective Strategies and Core Competencies. Regional Office for the Eastern Mediterranean. ISBN: 978-92-9021-828-9/978-92-9021-829-6. Available online: https://applications.emro.who.int/dsaf/EMRPUB_2012_EN_1362.pdf (accessed on 1 December 2023).
- Moldovan, K.; Rajka, D. School medicine and the right of children and young people to health. J. School Univ. Med. 2016, 3, 55–58. (In Romanian) [Google Scholar]
- Rajkam, D. The importance of periodic health status examination in school medical offices. J. Sch. Univ. Med. 2022, IX, 9401. [Google Scholar]
- European Commission. State of Health in the EU. Romania-2021 Country Profile for Health. Available online: https://health.ec.europa.eu/system/files/2022-01/2021_chp_romania_romanian.pdf (accessed on 2 December 2023).
- Pacurari, N.; De Clercq, E.; Dragomir, M.; Colita, A.; Wangmo, T.; Elger, B.S. Challenges of paediatric palliative care in Romania: A focus groups study. BMC Palliat. Care 2021, 20, 178. [Google Scholar] [CrossRef] [PubMed]
- Turaiche, M.; Grigoras, M.L.; Bratosin, F.; Bogdan, I.; Bota, A.V.; Cerbu, B.; Gurban, C.V.; Wulandari, P.H.; Gurumurthy, S.; Hemaswini, K.; et al. Disease Progression, Clinical Features, and Risk Factors for Pneumonia in Unvaccinated Children and Adolescents with Measles: A Re-Emerging Disease in Romania. Int. J. Environ. Res. Public Health 2022, 19, 13165. [Google Scholar] [CrossRef] [PubMed]
- Durach, F.; Buturoiu, R.; Craiu, D.; Cazacu, C.; Bargaoanu, A. Crisis of confidence in vaccination and the role of social media. Eur. J. Paediatr. Neurol. 2022, 36, 84–92. [Google Scholar] [CrossRef] [PubMed]
- Rogobete, S.E.; Francis, L.J.; McKenna, U. Examining the Connection between Religion and Attitude toward Socio-Economic Human Rights and Attitude toward Euthanasia and Abortion among Romanian Orthodox Adolescents: Contrasting the Effects of Intrinsic and Extrinsic Religiosity. Int. J. Environ. Res. Public Health 2021, 18, 10837. [Google Scholar] [CrossRef]
- Hammami, N.; Gobina, I.; Lukoševičiūtė, J.; Kostičová, M.; Lyyra, N.; Gariepy, G.; Šmigelskas, K.; Baban, A.; Malinowska-Cieślik, M.; Elgar, F.J. Socioeconomic inequalities in adolescent health complaints: A multilevel latent class analysis in 45 countries. Curr. Psychol. 2022, 42, 18590–18601. [Google Scholar] [CrossRef] [PubMed]
- Marin, C.A.; Bocos, M. The Main Curricular Characteristics of the Health Education Programs and Interventions from the Romanian Primary School Educational System. Educ. J. 2020, 21, 5. Available online: https://educatia21.reviste.ubbcluj.ro/data/uploads/article/2020ed21-no18-art05.pdf (accessed on 10 March 2024). [CrossRef]
- Zamfir, A.M.; Davidescu, A.A.; Mocanu, C. Predictors of Economic Outcomes among Romanian Youth: The Influence of Education-An Empirical Approach Based on Elastic Net Regression. Int. J. Environ. Res. Public Health 2022, 19, 9394. [Google Scholar] [CrossRef]
- Chawłowska, E.; Karasiewicz, M.; Lipiak, A.; Cofta, M.; Fechner, B.; Lewicka-Rabska, A.; Pruciak, A.; Gerreth, K. Exploring the Relationships between Children’s Oral Health and Parents’ Oral Health Knowledge, Literacy, Behaviours and Adherence to Recommendations: A Cross-Sectional Survey. Int. J. Environ. Res. Public Health 2022, 19, 11288. [Google Scholar] [CrossRef]
- Garrocho-Rangel, A.; López-Torre, M.E.; Santos-Díaz, M.Á.; Torre-Delgadillo, G.; Flores-Arriaga, J.C.; Saadia, M.; Pozos-Guillén, A. Assessment of Pediatricians’ Knowledge, Practices, and Attitudes on Oral Health/Care in Children in the Last Decade: A Systematic Scoping Review and Critical Reflection. J. Clin. Pediatr. Dent. 2022, 46, 262–272. [Google Scholar] [PubMed]
- Kendel Jovanović, G.; Janković, S.; Pavičić ŽeŽelj, S. The effect of nutritional and lifestyle education intervention program on nutrition knowledge, diet quality, lifestyle, and nutritional status of Croatian school children. Front. Sustain. Food Syst. 2023, 7, 1019849. [Google Scholar] [CrossRef]
- Mates, E.; Lelijveld, N.; Ali, Z.; Sadler, K.; Yarparvar, A.; Walters, T.; Brown, R.; Rodriques, B. Nutrition of School-Aged Children and Adolescents in Europe and Central Asia Region: A Literature and Survey Review. Food Nutr. Bull. 2023, 44, 51–61. [Google Scholar] [CrossRef] [PubMed]
- Leți, M.M.; Pop, A.L.; Garner, D.; Dobrescu, I. Eating Disorders in Children and Adolescents. An Updated Review on Screening Methods. 2020. Available online: https://nutriterra.org/ro/eating-disorders-children-adolescents-updated-review-screening-methods/ (accessed on 20 February 2024).
- Analiză de Situație Privind Problematica Consumului de Tutun Campania Îndrăznește să Spui NU, Fumatului! Available online: https://insp.gov.ro/wp-content/uploads/2023/05/Campania-Fii-inspirat-Nu-te-apuca-de-fumat-Analiza-de-situatie-tutun-EB7.pdf (accessed on 20 February 2024). (In Romanian)
- González-Marrón, A.; Koprivnikar, H.; Tisza, J.; Cselkó, Z.; Lambrou, A.; Peruga, A.; Kilibarda, B.; Lidón-Moyano, C.; Carnicer-Pont, D.; Papachristou, E.; et al. Tobacco endgame in the WHO European Region: Feasibility in light of current tobacco control status. Tob. Induc. Dis. 2023, 21, 151. [Google Scholar] [CrossRef]
- World Health Organisation. No Level of Alcohol Consumption Is Safe for Our Health. 4 January 2023. Available online: https://www.who.int/europe/news/item/04-01-2023-no-level-of-alcohol-consumption-is-safe-for-our-health (accessed on 1 December 2023).
- World Health Organisation. A Focus on Adolescent Mental Health and Wellbeing in Europe, Central Asia and Canada. Health Behaviour in School-Aged Children International Report from the 2021/2022 Survey. 2023, Volume 1, p. 10. Available online: https://www.who.int/europe/publications/i/item/9789289060356 (accessed on 28 December 2023).
- Zsakai, A.; Ratz-Sulyok, F.Z.; Koronczai, B.; Varro, P.; Toth, E.; Szarvas, S.; Tauber, T.; Karkus, Z.; Molnar, K. Risk and protective factors for health behaviour in adolescence in Europe. Sci. Rep. 2023, 13, 18638. [Google Scholar] [CrossRef]


| Type of study | Cross-sectional (n = 8) | Literature review (n = 2) | Descriptive observational (n = 2) | Prospective (n = 1) | |||||||||
| Methods | Questionnaire about lifestyle and eating habits; anthropometric measurements | Review of the existing literature from the year 2000 onwards on available local data about paediatric obesity | Clinical examination with anthropometric data, skin examination (acanthosis nigricans, hirsutism, and striae), physical exam, electro-cardiography and echo-cardiographic exams; questionnaire on lifestyle, eating habits, and food behaviours | Clinical examination of age, sex, anthropometric measures, and BP (blood pressure) value | |||||||||
| Populations | 21,650 aged 7–18 years | 880 aged 10–15 years and 665 parents | 866 aged 6–18 years | 530 aged 1–16 years (2 groups: Romanian children living in Romania (RCR); Romanian children living in Italy (RCI) | 344 children aged 11–14 and 147 parents | 328 aged 2–18 years | 285 aged 11–14 years | 60 aged 6–18 years | Total cohort (n = 36, 048) aged 2–18 years | Total cohort (n= 25,060) aged 6–19 years | 1165 aged under 10 years and more than 10 years | 251 aged 7–17 years | 335 aged 2–18 years |
| Reference | [34] | [35] | [36] | [37] | [38] | [39] | [40] | [41] | [42] | [43] | [44] | [45] | [46] |
| Category of issues treated | Main findings of all studies (n = 13) | Frequency (percentage) | |||||||||||
| Dietary intake | Romanian children in Italy had healthier diets than those in Romania (KIDMED Index) | 1 Study (6.66%) | |||||||||||
| RCR had lower fast food/sweets consumption and higher nuts/yoghurt/cheese intake | 1 Study (6.66%) | ||||||||||||
| Eating behaviours | Skipping breakfast was common, especially in girls | 1 Study (6.66%) | |||||||||||
| Eating in front of screens is common | 1 Study (6.66%) | ||||||||||||
| Most children met physical activity recommendations | 1 Study (6.66%) | ||||||||||||
| Weight status | Overweight/obesity prevalence varies with age and classification system (22.3–31.6%; 6.2–12.5%) | 1 Study (6.66%) | |||||||||||
| Underweight prevalence ranges from (2.6–6%) | 1 Study (6.66%) | ||||||||||||
| Boys have higher overweight/obesity prevalence than girls | 1 Study (6.66%) | ||||||||||||
| 10-year-olds had the highest overweight/obesity prevalence; 18-year-olds had the lowest | 1 Study (6.66%) | ||||||||||||
| Children are developing weight-related health conditions (hypertension, dyslipidaemia, etc.) | 1 Study (6.66%) | ||||||||||||
| Perceptions | Parents often misperceive their child’s weight status, especially underweight and overweight | 1 Study (6.66%) | |||||||||||
| Children with weight misperceptions are most likely underweight or overweight | 1 Study (6.66%) | ||||||||||||
| Correlations | Unhealthy eating behaviours are common but not directly correlated to obesity/overweight alone | 1 Study (6.66%) | |||||||||||
Disclaimer/Publisher’s Note: The statements, opinions and data contained in all publications are solely those of the individual author(s) and contributor(s) and not of MDPI and/or the editor(s). MDPI and/or the editor(s) disclaim responsibility for any injury to people or property resulting from any ideas, methods, instructions or products referred to in the content. |
© 2024 by the authors. Licensee MDPI, Basel, Switzerland. This article is an open access article distributed under the terms and conditions of the Creative Commons Attribution (CC BY) license (https://creativecommons.org/licenses/by/4.0/).
Share and Cite
Roșioară, A.-I.; Năsui, B.A.; Ciuciuc, N.; Sîrbu, D.M.; Curșeu, D.; Pop, A.L.; Popescu, C.A.; Popa, M. Status of Healthy Choices, Attitudes and Health Education of Children and Young People in Romania—A Literature Review. Medicina 2024, 60, 725. https://doi.org/10.3390/medicina60050725
Roșioară A-I, Năsui BA, Ciuciuc N, Sîrbu DM, Curșeu D, Pop AL, Popescu CA, Popa M. Status of Healthy Choices, Attitudes and Health Education of Children and Young People in Romania—A Literature Review. Medicina. 2024; 60(5):725. https://doi.org/10.3390/medicina60050725
Chicago/Turabian StyleRoșioară, Alexandra-Ioana, Bogdana Adriana Năsui, Nina Ciuciuc, Dana Manuela Sîrbu, Daniela Curșeu, Anca Lucia Pop, Codruța Alina Popescu, and Monica Popa. 2024. "Status of Healthy Choices, Attitudes and Health Education of Children and Young People in Romania—A Literature Review" Medicina 60, no. 5: 725. https://doi.org/10.3390/medicina60050725
APA StyleRoșioară, A.-I., Năsui, B. A., Ciuciuc, N., Sîrbu, D. M., Curșeu, D., Pop, A. L., Popescu, C. A., & Popa, M. (2024). Status of Healthy Choices, Attitudes and Health Education of Children and Young People in Romania—A Literature Review. Medicina, 60(5), 725. https://doi.org/10.3390/medicina60050725

