Gamified Health Promotion in Schools: The Integration of Neuropsychological Aspects and CBT—A Systematic Review
Abstract
1. Introduction
2. Theoretical Framework
2.1. Gamification in Health Promotion
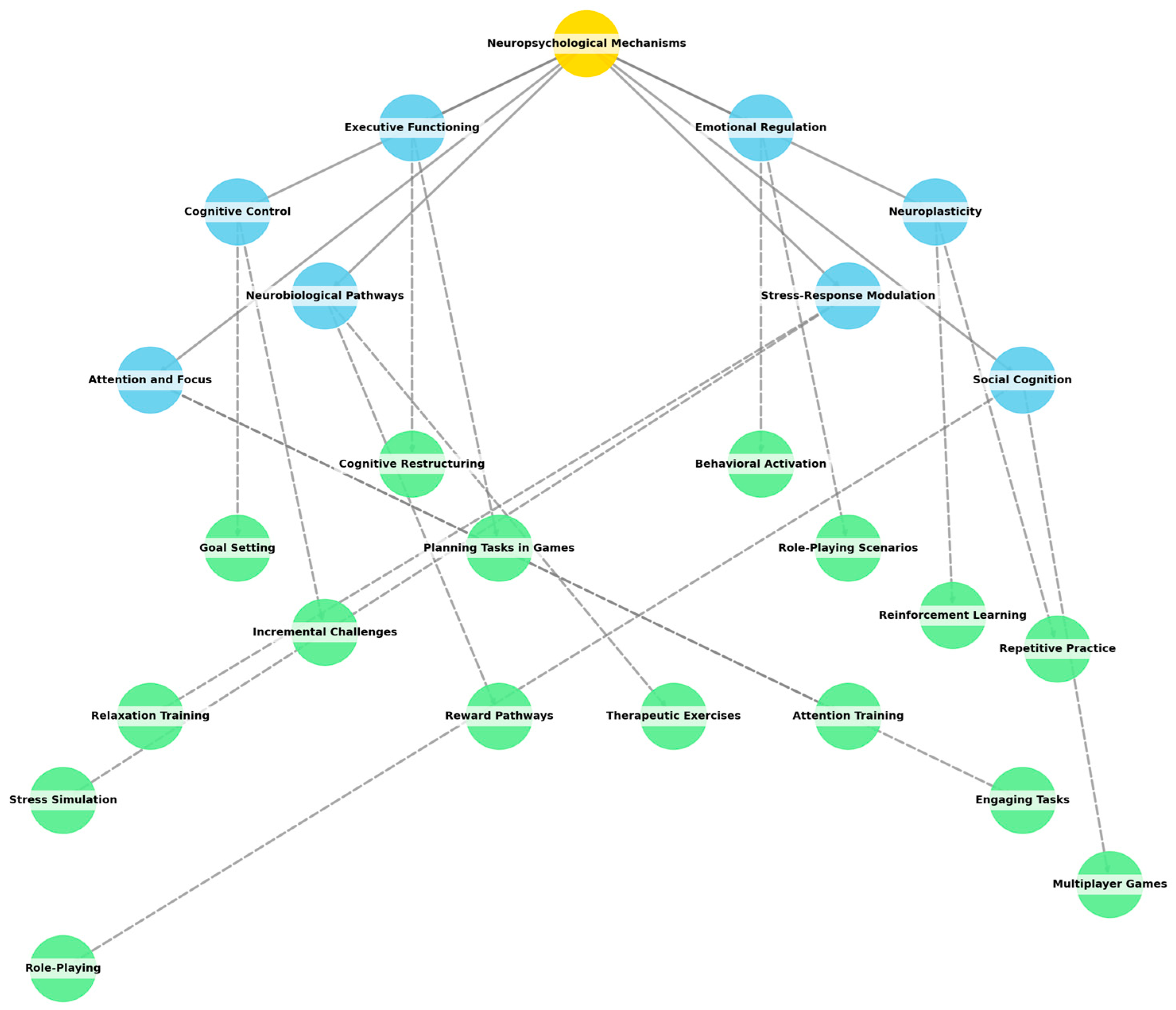
2.2. Neuropsychological Aspects in Health Promotion
2.3. Cognitive Behavioral Therapy (CBT) in Health Promotion
- [RQ1] How effective is a gamified mHealth intervention in improving mental health outcomes among young people?
- [RQ2] What are the differential effects of universal versus targeted cCBT on emotional health outcomes in school-aged children?
- [RQ3] What are the key design elements of mobile health gamification that facilitate cognitive behavioral therapy?
- [RQ4] What are the effects of gamified mobile computerized cognitive behavioral therapy on mental health outcomes in adolescents?
- [RQ5] What are the short-term and long-term impacts of the “Healthy Learning. Together” eHealth intervention on participants’ lifestyle choices?
- [RQ6] How does the integration of neuropsychological mechanisms with CBT enhance the effectiveness of gamified interventions in promoting emotional regulation and cognitive resilience among school-aged children?
3. Materials and Methods
3.1. Data Collection and Analysis
- ▪
- Assessment Tools: Studies were organized by the tools used to measure the outcomes of neuropsychological and cognitive assessment. The common instruments used included the Child Depression Rating Scale Revised (CDRS-R) and Reynolds Adolescent Depression Scale for assessing emotional regulation; Stroop tasks and digit span tests for assessing cognitive flexibility and working memory; and self-reported questionnaires like the Intrinsic Motivation Inventory for assessing motivational outcomes.
- ▪
- Neuropsychological Metrics: Key metrics extracted included changes in working memory scores, executive functioning indices, and self-reported resilience. These outcomes were mapped onto the specific objectives of the intervention.
- ▪
- Statistical Analysis Methods: The statistical models used (e.g., ANOVA, logistic regression, and mixed-effects models) were noted to consider how differences in methods may explain the reported findings. Studies utilizing mixed-effects models generated strong longitudinal analyses of intervention effects over time.
- ▪
- Effect Size Interpretation: Where reported, effect sizes and confidence intervals were noted, which allow for a standardized comparison of the efficacies of the interventions.
- ▪
- Study Design and Population Context: Each study’s design (e.g., RCT and quasi-experimental) and participant characteristics (e.g., age and socio-economic background) were extracted to contextualize findings and explain variability across outcomes.
- ▪
- Standardizing the criteria allowed for a more systematic comparison of the studies besides ensuring that differences in outcome reporting could be appropriately adjusted for differences in study designs, population characteristics, and assessment tools.
3.2. Search Strategy
3.3. Inclusion and Exclusion Criteria
3.4. Neuropsychological and Cognitive Outcome Measurement
- ▪
- Emotion regulation scales (e.g., Emotion Regulation Questionnaire).
- ▪
- Cognitive flexibility tests (e.g., Wisconsin Card Sorting Test).
- ▪
- Executive function measures (e.g., Stroop Task).
- ▪
- Anxiety and depression inventories (e.g., Beck Anxiety Inventory and Children’s Depression Inventory).
3.5. Quality Assessment
3.6. Synthesis and Analysis
4. Results
4.1. Impact of Risk of Bias and Sensitivity Analysis
- [RQ1] How Effective Is a Gamified mHealth Intervention in Improving Mental Health Outcomes Among Young People?
- [RQ2] What Are the Differential Effects of Universal Versus Targeted cCBT on Emotional Health Outcomes in School-Aged Children?
- [RQ3] What Are the Key Design Elements of Mobile Health Gamification That Facilitate Cognitive Behavioral Therapy?
- [RQ4] What Are the Effects of Gamified Mobile Computerized Cognitive Behavioral Therapy on Mental Health Outcomes in Adolescents?
- [RQ5] What Are the Short-Term and Long-Term Impacts of the “Healthy Learning. Together” eHealth Intervention on Participants’ Lifestyle Choices?
- [RQ6] How Does the Integration of Neuropsychological Mechanisms with CBT Enhance the Effectiveness of Gamified Interventions in Promoting Emotional Regulation and Cognitive Resilience Among School-Aged Children?
4.2. Visualization of Key Findings
5. Discussion
5.1. Implications for Practice
5.2. Limitations
6. Conclusions
Author Contributions
Funding
Data Availability Statement
Conflicts of Interest
References
- Lister, C.; West, J.H.; Cannon, B.; Sax, T.; Brodegard, D. Just a fad? Gamification in health and fitness apps. JMIR Serious Games 2014, 2, e9. [Google Scholar] [CrossRef]
- Pérez-Jorge, D.; Martínez-Murciano, M.C.; Contreras-Madrid, A.I.; Alonso-Rodríguez, I. The relationship between gamified physical exercise and mental health in adolescence: An example of open innovation in gamified learning. Healthcare 2024, 12, 124. [Google Scholar] [CrossRef] [PubMed]
- Chen, M.; Zuo, P.; Hou, H. Design and evaluation of a remote synchronous gamified mathematics teaching activity that integrates multi-representational scaffolding and a mind tool for gamified learning. Educ. Inf. Technol. 2023, 28, 13207–13233. [Google Scholar] [CrossRef]
- Tugade, M.M.; Fredrickson, B.L.; Barrett, L.F. Psychological resilience and positive emotional granularity: Examining the benefits of positive emotions on coping and health. J. Personal. 2004, 72, 1161–1190. [Google Scholar] [CrossRef] [PubMed]
- Zhang, Z.; Ye, S.; Huang, Y.; Shi, X. Neuro-safety science: An emerging discipline to reveal the neural mechanisms of safety problems. Front. Neurosci. 2023, 17, 1190995. [Google Scholar] [CrossRef]
- Dekker, J.; Stauder, A.; Penedo, F.J. Proposal for an update of the definition and scope of behavioral medicine. Int. J. Behav. Med. 2016, 24, 1–4. [Google Scholar] [CrossRef] [PubMed]
- Luo, Z. Gamification for educational purposes: What are the factors contributing to varied effectiveness? Educ. Inf. Technol. 2022, 27, 891–915. [Google Scholar] [CrossRef]
- Ciuchita, R.; Heller, J.; Köcher, S.; Leclercq, T.; Sidaoui, K.; Stead, S. It is really not a game: An integrative review of gamification for service research. J. Serv. Res. 2023, 26, 3–20. [Google Scholar] [CrossRef]
- Saleem, A.N.; Noori, N.M.; Ozdamli, F. Gamification Applications in E-learning: A Literature Review. Technol. Knowl. Learn. 2021, 27, 139–159. [Google Scholar] [CrossRef]
- Ollier, J.; Neff, S.; Dworschak, C.; Sejdiji, A.; Santhanam, P.; Keller, R.; Xiao, G.; Asisof, A.; Rüegger, D.; Bérubé, C.; et al. Elena+ Care for COVID-19, a pandemic lifestyle care intervention: Intervention design and study protocol. Front. Public Health 2022, 9, 625640. [Google Scholar] [CrossRef]
- Gkintoni, E.; Vantaraki, F.; Skoulidi, C.; Anastassopoulos, P.; Vantarakis, A. Promoting physical and mental health among children and adolescents via gamification—A conceptual systematic review. Behav. Sci. 2024, 14, 102. [Google Scholar] [CrossRef] [PubMed]
- Antonopoulou, H.; Halkiopoulos, C.; Gkintoni, E.; Katsimpelis, A. Application of gamification tools for identification of neurocognitive and social function in distance learning education. Int. J. Learn. Teach. Educ. Res. 2022, 21, 367–400. [Google Scholar] [CrossRef]
- van de Wouw, C.L.; Visser, M.; Gorter, J.W.; Huygelier, H.; Nijboer, T.C.W. Systematic review of the effectiveness of innovative, gamified interventions for cognitive training in paediatric acquired brain injury. Neuropsychol. Rehabil. 2024, 34, 268–299. [Google Scholar] [CrossRef] [PubMed]
- Cheng, C.; Ebrahimi, O.V. A meta-analytic review of gamified interventions in mental health enhancement. Comput. Hum. Behav. 2023, 141, 107621. [Google Scholar] [CrossRef]
- Tertuliano, M.L.; Lopes, I.F.; Coelho, T.; Fernandes, Â. Playing to improve memory: How serious games and gamification have contributed to the neurocognitive rehabilitation of the elderly. In Handbook of Research on Advances in Digital Technologies to Promote Rehabilitation and Community Participation; IGI Global: Hershey, PA, USA, 2024; pp. 187–207. [Google Scholar] [CrossRef]
- Gkintoni, E.; Dimakos, I.; Halkiopoulos, C.; Antonopoulou, H. Contributions of Neuroscience to Educational Praxis: A Systematic Review. Emerg. Sci. J. 2023, 7, 146–158. [Google Scholar] [CrossRef]
- Omarov, B.; Zhumanov, Z.; Gumar, A.; Kuntunova, L. Artificial intelligence enabled mobile chatbot psychologist using aiml and cognitive behavioral therapy. Int. J. Adv. Comput. Sci. Appl. 2023, 14. [Google Scholar] [CrossRef]
- Lagerveld, S.E.; Blonk, R.W.B.; Brenninkmeijer, V.; Meij, L.W.; Schaufeli, W.B. Work-focused treatment of common mental disorders and return to work: A comparative outcome study. J. Occup. Health Psychol. 2012, 17, 220–234. [Google Scholar] [CrossRef] [PubMed]
- Brenninkmeijer, V.; Lagerveld, S.E.; Blonk, R.W.B.; Schaufeli, W.B.; Meij, L.D.N.V.W. Predicting the effectiveness of work-focused cbt for common mental disorders: The influence of baseline self-efficacy, depression and anxiety. J. Occup. Rehabil. 2018, 29, 31–41. [Google Scholar] [CrossRef]
- Tharinger, D.J. Roles for psychologists in emerging models of school-related health and mental health services. Sch. Psychol. Q. 1995, 10, 203–216. [Google Scholar] [CrossRef]
- Sortwell, A.; Trimble, K.; Ferraz, R.; Geelan, D.R.; Hine, G.; Ramirez-Campillo, R.; Carter-Thuiller, B.; Gkintoni, E.; Xuan, Q. A Systematic Review of Meta-Analyses on the Impact of Formative Assessment on K-12 Students’ Learning: Toward Sustainable Quality Education. Sustainability 2024, 16, 7826. [Google Scholar] [CrossRef]
- Halkiopoulos, C.; Gkintoni, E. Leveraging AI in E-Learning: Personalized Learning and Adaptive Assessment through Cognitive Neuropsychology—A Systematic Analysis. Electronics 2024, 13, 3762. [Google Scholar] [CrossRef]
- Sortwell, A.; Evgenia, G.; Zagarella, S.; Granacher, U.; Forte, P.; Ferraz, R.; Ramirez-Campillo, R.; Carter-Thuillier, B.; Konukman, F.; Nouri, A.; et al. Making neuroscience a priority in Initial Teacher Education curricula: A call for bridging the gap between research and future practices in the classroom. Neurosci. Res. Notes 2023, 6, 266-1. [Google Scholar] [CrossRef]
- Gkintoni, E.; Nikolaou, G. The Cross-Cultural Validation of Neuropsychological Assessments and Their Clinical Applications in Cognitive Behavioral Therapy: A Scoping Analysis. Int. J. Environ. Res. Public Health 2024, 21, 1110. [Google Scholar] [CrossRef]
- Bendig, E.; Erb, B.; Schulze-Thuesing, L.; Baumeister, H. The next generation: Chatbots in clinical psychology and psychotherapy to foster mental health—a scoping review. Verhaltenstherapie 2019, 32 (Suppl. S1), 64–76. [Google Scholar] [CrossRef]
- Sanou, A.; Diallo, A.H.; Holding, P.; Nankabirwa, V.; Engebretsen, I.M.S.; Ndeezi, G.; Tumwine, J.K.; Meda, N.; Tylleskär, T.; Kashala-Abotnes, E. Association between stunting and neuro-psychological outcomes among children in burkina faso, west africa. Child Adolesc. Psychiatry Ment. Health 2018, 12, 30. [Google Scholar] [CrossRef]
- Essellouti, R. Engineering Analysis of Neuro-Educational Strategies in Monitoring Diabetic Patients: Case of Public Health Doctors. Int. J. Adv. Trends Comput. Sci. Eng. 2019, 8, 3470–3475. [Google Scholar] [CrossRef]
- Vasilopoulou, M.; Asimakopoulou, Z.; Velissari, J.; Vicha, A.; Rizogianni, M.; Pusa, S.; Stöven, S.; Ficarra, S.; Bianco, A.; Jiménez-Pavón, D.; et al. Interventions about physical activity and diet and their impact on adolescent and young adult cancer survivors: A Prisma systematic review. Support. Care Cancer 2024, 32, 342. [Google Scholar] [CrossRef] [PubMed]
- Bower, J.E.; Kuhlman, K.R.; Haydon, M.D.; Boyle, C.C.; Radin, A. Cultivating a healthy neuro-immune network: A health psychology approach. Soc. Personal. Psychol. Compass 2019, 13, e12498. [Google Scholar] [CrossRef] [PubMed]
- Staller, M.S.; Koerner, S. Beyond classical definition: The non-definition of gamification. SN Comput. Sci. 2021, 2, 165. [Google Scholar] [CrossRef]
- Kamunya, S.; Mirirti, E.; Oboko, R.; Maina, E. An adaptive gamification model for e-learning. In Proceedings of the 2020 IST-Africa Conference (IST-Africa), Kampala, Uganda, 18–22 May 2020; pp. 1–10. [Google Scholar] [CrossRef]
- Deterding, S.; Sicart, M.; Nacke, L.; O’Hara, K.; Dixon, D. Gamification. using game-design elements in non-gaming contexts. In CHI ’11 Extended Abstracts on Human Factors in Computing Systems; ACM Digital Library: New York, NY, USA, 2011; pp. 2425–2428. [Google Scholar] [CrossRef]
- Zourmpakis, A.I.; Kalogiannakis, M.; Papadakis, S. Adaptive gamification in science education: An analysis of the impact of implementation and adapted game elements on students’ motivation. Computers 2023, 12, 143. [Google Scholar] [CrossRef]
- Christopoulos, A.; Mystakidis, S. Gamification in education. Encyclopedia 2023, 3, 1223–1243. [Google Scholar] [CrossRef]
- Sharifzadeh, N.; Kharrazi, H.; Nazari, E.; Tabesh, H.; Edalati Khodabandeh, M.; Heidari, S.; Tara, M. Health education serious games targeting health care providers, patients, and public health users: Scoping review. JMIR Serious Games 2020, 8, e13459. [Google Scholar] [CrossRef] [PubMed]
- Dimitriadou, A.; Djafarova, N.; Turetken, O.; Verkuyl, M.; Ferworn, A. Challenges in serious game design and development: Educators’ experiences. Simul. Gaming 2021, 52, 132–152. [Google Scholar] [CrossRef]
- Laine, T.H.; Lindberg, R.S. Designing engaging games for education: A systematic literature review on game motivators and design principles. IEEE Trans. Learn. Technol. 2020, 13, 804–821. [Google Scholar] [CrossRef]
- Fitzgerald, M.; Ratcliffe, G. Serious games, gamification, and serious mental illness: A scoping review. Psychiatr. Serv. 2020, 71, 170–183. [Google Scholar] [CrossRef] [PubMed]
- Lebrun-Harris, L.A.; Ghandour, R.M.; Kogan, M.D.; Warren, M.D. Five-year trends in US children’s health and well-being, 2016–2020. JAMA Pediatr. 2022, 176, e220056. [Google Scholar] [CrossRef]
- Dietz, W.H.; Baur, L.A. The prevention of childhood obesity. Clin. Obes. Adults Child. 2022, 323–338. [Google Scholar] [CrossRef]
- Clark, H.; Coll-Seck, A.M.; Banerjee, A.; Peterson, S.; Dalglish, S.L.; Ameratunga, S.; Balabanova, D.; Bhan, M.K.; Bhutta, P.Z.A.; Costello, A.; et al. A future for the world’s children? A WHO–UNICEF–Lancet Commission. Lancet 2020, 395, 605–658. [Google Scholar] [CrossRef] [PubMed]
- Pulimeno, M.; Piscitelli, P.; Colazzo, S. Children’s literature to promote students’ global development and wellbeing. Health Promot. Perspect. 2020, 10, 13–23. [Google Scholar] [CrossRef] [PubMed]
- Pfefferbaum, B. Challenges for child mental health raised by school closure and home confinement during the COVID-19 pandemic. Curr. Psychiatry Rep. 2021, 23, 39. [Google Scholar] [CrossRef]
- Zhu, C.; Huang, S.; Evans, R.; Zhang, W. Cyberbullying among adolescents and children: A comprehensive review of the global situation, risk factors, and preventive measures. Front. Public Health 2021, 9, 634909. [Google Scholar] [CrossRef] [PubMed]
- Sandrone, S.; Carlson, C. Gamification and game-based education in neurology and neuroscience: Applications, challenges, and opportunities. Brain Disord. 2021, 1, 100008. [Google Scholar] [CrossRef]
- Ansar, M.; George, G. Gamification in Education and Its Impact on Student Motivation—A Critical Review. In Emerging IT/ICT and AI Technologies Affecting Society; Springer Nature: Berlin/Heidelberger, Germany, 2022; pp. 161–170. [Google Scholar] [CrossRef]
- Wang, Y.H. Can gamification assist learning? A study to design and explore the uses of educational music games for adults and young learners. J. Educ. Comput. Res. 2023, 60, 2015–2035. [Google Scholar] [CrossRef]
- Zainuddin, Z.; Chu, S.K.W.; Shujahat, M.; Perera, C.J. The impact of gamification on learning and instruction: A systematic review of empirical evidence. Educ. Res. Rev. 2020, 30, 100326. [Google Scholar] [CrossRef]
- Soriano-Pascual, M.; Ferriz-Valero, A.; García-Martínez, S.; Baena-Morales, S. Gamification as a pedagogical model to increase motivation and decrease disruptive behaviour in physical education. Children 2022, 9, 1931. [Google Scholar] [CrossRef] [PubMed]
- Calcaterra, V.; Vandoni, M.; Marin, L.; Carnevale Pellino, V.; Rossi, V.; Gatti, A.; Patanè, P.; Cavallo, C.; Re, F.; Albanese, I.; et al. Exergames to limit weight gain and to fight sedentarism in children and adolescents with obesity. Children 2023, 10, 928. [Google Scholar] [CrossRef]
- Gómez-del-Río, N.; González-González, C.S.; Toledo-Delgado, P.A.; Muñoz-Cruz, V.; García-Peñalvo, F. Health promotion for childhood obesity: An approach based on self-tracking of data. Sensors 2020, 20, 3778. [Google Scholar] [CrossRef]
- Santos, I.K.d.; Medeiros, R.C.d.S.C.d.; Medeiros, J.A.d.; Almeida-Neto, P.F.d.; Sena, D.C.S.d.; Cobucci, R.N.; Oliveira, R.S.; Cabral, B.G.d.A.T.; Dantas, P.M.S. Active Video Games for Improving Mental Health and Physical Fitness—An Alternative for Children and Adolescents during Social Isolation: An Overview. Int. J. Environ. Res. Public Health 2021, 18, 1641. [Google Scholar] [CrossRef] [PubMed]
- De-Jongh González, O.; Tugault-Lafleur, C.N.; Buckler, E.J.; Hamilton, J.; Ho, J.; Buchholz, A.; Morrison, K.M.; Ball, G.D.C.; Mâsse, L.C. The Aim2Be mHealth intervention for children with overweight or obesity and their parents: Person-centered analyses to uncover digital phenotypes. J. Med. Internet Res. 2022, 24, e35285. [Google Scholar] [CrossRef]
- Vantarakis, A.; Velissari, J.; Brouma, M. Health4EUKids project and best practices against obesity. Eur. J. Public Health 2023, 33 (Suppl. 2), ckad160-329. [Google Scholar] [CrossRef]
- Infantes-Paniagua, Á.; Silva, A.F.; Ramirez-Campillo, R.; Sarmento, H.; González-Fernández, F.T.; González-Víllora, S.; Clemente, F.M. Active school breaks and students’ attention: A systematic review with meta-analysis. Brain Sci. 2021, 11, 675. [Google Scholar] [CrossRef] [PubMed]
- Phan, M.L.; Renshaw, T.L.; Caramanico, J.; Greeson, J.M.; MacKenzie, E.; Atkinson-Diaz, Z.; Doppelt, N.; Tai, H.; Mandell, D.S.; Nuske, H.J. Mindfulness-based school interventions: A systematic review of outcome evidence quality by study design. Mindfulness 2022, 13, 1591–1613. [Google Scholar] [CrossRef]
- Alsaad, F.; Binkhamis, L.; Alsalman, A.; Alabdulqader, N.; Alamer, M.; Abualait, T.; Khalil, M.S.; Al Ghamdi, K.S. Impact of action video gaming behavior on attention, anxiety, and sleep among university students. Psychol. Res. Behav. Manag. 2022, 15, 151–160. [Google Scholar] [CrossRef]
- Caglayan, E.; Ayhan, F.; Liu, Y.; Vollmer, R.M.; Oh, E.; Sherwood, C.C.; Preuss, T.M.; Yi, S.V.; Konopka, G. Molecular features driving cellular complexity of human brain evolution. Nature 2023, 620, 145–153. [Google Scholar] [CrossRef]
- Wilkins, J.; Schoville, B.J.; Pickering, R.; Gliganic, L.; Collins, B.; Brown, K.S.; von der Meden, J.; Khumalo, W.; Meyer, M.C.; Maape, S.; et al. Innovative Homo sapiens behaviours 105,000 years ago in a wetter Kalahari. Nature 2021, 592, 248–252. [Google Scholar] [CrossRef] [PubMed]
- Kumar, V.; Campbell, R. A better ape: The evolution of the moral mind and how it made us human. J. Evol. Biol. 2022, 35, 763–774. [Google Scholar] [CrossRef]
- Newson, L.; Richerson, P. A story of us: A new look at human evolution. Curr. Anthropol. 2021, 62, 567–582. [Google Scholar] [CrossRef]
- Almén, N. A cognitive behavioral model proposing that clinical burnout may maintain itself. Int. J. Environ. Res. Public Health 2021, 18, 3446. [Google Scholar] [CrossRef] [PubMed]
- Perera, R. Transformation of cognitive behavior therapy as a psychotherapeutic intervention in contemporary health care: A review. Vidyodaya J. Humanit. Soc. Sci. 2023, 8, 180–192. [Google Scholar] [CrossRef]
- Hedblom, M.M. Identifying Image Schemas: Towards Automatic Image Schema Extraction1. In Image Schemas and Concept Invention; Springer: Cham, Switzerland, 2020; pp. 167–180. [Google Scholar] [CrossRef]
- Santos, B.; Pinho, L.; Nogueira, M.J.; Pires, R.; Sequeira, C.; Montesó-Curto, P. Cognitive restructuring during depressive symptoms: A scoping review. Healthcare 2024, 12, 1292. [Google Scholar] [CrossRef]
- Traeger, L. Cognitive restructuring. In Encyclopedia of Behavioral Medicine; Gellman, M., Turner, J.R., Eds.; Springer: New York, NY, USA, 2020; p. 498. [Google Scholar] [CrossRef]
- Ciharova, M.; Furukawa, T.A.; Efthimiou, O.; Karyotaki, E.; Miguel, C.; Noma, H.; Cipriani, A.; Riper, H.; Cuijpers, P. Cognitive restructuring, behavioral activation and cognitive-behavioral therapy in the treatment of adult depression: A network meta-analysis. J. Consult. Clin. Psychol. 2021, 89, 563–577. [Google Scholar] [CrossRef] [PubMed]
- Mercado, A.; Morales, F.; Palomin, A. Cognitive restructuring with Latinx individuals. J. Health Serv. Psychol. 2023, 49, 159–167. [Google Scholar] [CrossRef]
- de Abreu Costa, M.; Moreira-Almeida, A. Religion-adapted cognitive behavioral therapy: A review and description of techniques. J. Relig. Health 2022, 61, 443–466. [Google Scholar] [CrossRef]
- Page, M.J.; McKenzie, J.E.; Bossuyt, P.M.; Boutron, I.; Hoffmann, T.C.; Mulrow, C.D.; Shamseer, L.; Tetzlaff, J.M.; Akl, E.A.; Brennan, S.E.; et al. The PRISMA 2020 statement: An updated guideline for reporting systematic reviews. BMJ 2021, 372, n71. [Google Scholar] [CrossRef] [PubMed]
- Attwood, M.; Meadows, S.; Stallard, P.; Richardson, T. Universal and targeted computerised cognitive behavioural therapy (Think, Feel, Do) for emotional health in schools: Results from two exploratory studies. Child Adolesc. Ment. Health 2011, 17, 173–178. [Google Scholar] [CrossRef] [PubMed]
- Baghaei, N.; Liang, H.-N.; Naslund, J.; Porter, R. Games for mental health. Games Health J. 2022, 11, 337–340. [Google Scholar] [CrossRef]
- Boendermaker, W.; Boffo, M.; Wiers, R. Exploring elements of fun to motivate youth to do cognitive bias modification. Games Health J. 2015, 4, 434–443. [Google Scholar] [CrossRef]
- Brito, D.V.; Oliveira, H.Z. Translating games into effective health results using digital tools. In Handbook of Research on Assertiveness, Clarity, and Positivity in Health Literacy; IGI Global: Hershey, PA, USA, 2022; pp. 44–59. [Google Scholar] [CrossRef]
- Jones, B.A.; Madden, G.J.; Wengreen, H.J. The FIT Game: Preliminary evaluation of a gamification approach to increasing fruit and vegetable consumption in school. Prev. Med. 2014, 68, 76–79. [Google Scholar] [CrossRef] [PubMed]
- Jones, B.A.; Madden, G.J.; Wengreen, H.J.; Aguilar, S.S.; Desjardins, E.A. Gamification of Dietary Decision-Making in an Elementary-School Cafeteria. PLoS ONE 2014, 9, e93872. [Google Scholar] [CrossRef] [PubMed]
- Cocca, A.; Espino Verdugo, F.; Ródenas Cuenca, L.T.; Cocca, M. Effect of a game-based physical education program on physical fitness and mental health in elementary school children. Int. J. Environ. Res. Public Health 2020, 17, 4883. [Google Scholar] [CrossRef]
- Corepal, R.; Best, P.; O’Neill, R.; Kee, F.; Badham, J.; Dunne, L.; Miller, S.J.; Connolly, P.; Cupples, M.; Van Sluijs, E.V.; et al. A feasibility study of ‘The StepSmart Challenge’ to promote physical activity in adolescents. Pilot Feasibility Stud. 2019, 5, 1–15. [Google Scholar] [CrossRef] [PubMed]
- Eschenbeck, H.; Lehner, L.; Hofmann, H.; Bauer, S.; Becker, K.; Diestelkamp, S.; Kaess, M.; Moessner, M.; Rummel-Kluge, C.; Salize, H.; et al. School-based mental health promotion in children and adolescents with StresSOS using online or face-to-face interventions: Study protocol for a randomized controlled trial within the ProHEAD Consortium. Trials 2019, 20, 1–12. [Google Scholar] [CrossRef]
- Fernandes, C.; Deng, Y.; Tran, A.H.; Hieftje, K.D.; Boomer, T.; Taylor, C.K.; Fiellin, L. A pilot randomized controlled trial to evaluate a cognitive behavioral videogame intervention: EmpowerED. Games Health J. 2022, 12, 42–52. [Google Scholar] [CrossRef]
- Fernández-Río, J.; De las Heras, E.; González, T.; Trillo, V.; Palomares, J. Gamification and physical education: Viability and preliminary views from students and teachers. Phys. Educ. Sport Pedagog. 2020, 25, 509–524. [Google Scholar] [CrossRef]
- Fernández-Río, J.; Zumajo-Flores, M.; Flores-Aguilar, G. Motivation, basic psychological needs and intention to be physically active after a gamified intervention programme. Eur. Phys. Educ. Rev. 2021, 28, 432–445. [Google Scholar] [CrossRef]
- Fleming, T.; Dixon, R.; Frampton, C.; Merry, S. A pragmatic randomized controlled trial of computerized CBT (SPARX) for symptoms of depression among adolescents excluded from mainstream education. Behav. Cogn. Psychother. 2012, 40, 529–541. [Google Scholar] [CrossRef] [PubMed]
- Forman, E.; Butryn, M.; Chwyl, C.; Crane, M.; Dart, H.; Hagerman, C.J.; Manasse, S.; Onu, M.; Sun, J.; Veling, H.; et al. Gamification and neurotraining to engage men in behavioral weight loss: Protocol for a factorial randomized controlled trial. Contemp. Clin. Trials 2022, 124, 107010. [Google Scholar] [CrossRef]
- Haruna, H.; Hu, X.; Chu, S.; Mellecker, R.; Gabriel, G.; Ndekao, P.S. Improving sexual health education programs for adolescent students through game-based learning and gamification. Int. J. Environ. Res. Public Health 2018, 15, 2027. [Google Scholar] [CrossRef] [PubMed]
- Haruna, H.; Okoye, K.; Zainuddin, Z.; Mellecker, R.; Hu, X.; Chu, S.; Hosseini, S. Social-cultural and technological impact of gamifying sexual health instruction for digital-savvy adolescent generation in a low-tech setting: Quasi-experimental design. (Preprint). JMIR Serious Games 2020, 9, e196142020. [Google Scholar] [CrossRef]
- Podina, I.R.; Fodor, L.A.; Cosmoiu, A.; Boian, R. An evidence-based gamified mHealth intervention for overweight young adults with maladaptive eating habits: Study protocol for a randomized controlled trial. Trials 2017, 18, 1–14. [Google Scholar] [CrossRef]
- Sanchez-Martinez, J.; Tapia-Tapia, D.; Villagra-Ortega, A.; Villegas-Arriagada, J.; Monteiro-Júnior, R. Effect of active video games on cognitive functions in healthy children and adolescents. Systematic review of randomized controlled studies. J. Mov. Amp Health 2022, 20. [Google Scholar] [CrossRef]
- Kelders, S.; Sommers-Spijkerman, M.; Goldberg, J.M. Investigating the direct impact of a gamified versus nongamified well-being intervention: An exploratory experiment. J. Med. Internet Res. 2018, 20, e247. [Google Scholar] [CrossRef]
- Kerns, K.; Macoun, S.; MacSween, J.; Pei, J.; Hutchison, M. Attention and working memory training: A feasibility study in children with neurodevelopmental disorders. Appl. Neuropsychol. Child 2017, 6, 120–137. [Google Scholar] [CrossRef]
- Kilbourne, A.; Smith, S.N.; Choi, S.Y.; Koschmann, E.; Liebrecht, C.; Rusch, A.; Abelson, J.; Eisenberg, D.; Himle, J.; Fitzgerald, K.; et al. Adaptive school-based implementation of CBT (ASIC): Clustered-SMART for building an optimized adaptive implementation intervention to improve uptake of mental health interventions in schools. Implement. Sci. 2018, 13, 1–15. [Google Scholar] [CrossRef] [PubMed]
- Kirk, H.; Spencer-Smith, M.; Wiley, J.; Cornish, K. Gamified attention training in the primary school classroom: A cluster-randomized controlled trial. J. Atten. Disord. 2019, 25, 1146–1159. [Google Scholar] [CrossRef] [PubMed]
- Beemer, L.R.; Ajibewa, T.A.; DellaVecchia, G.; Hasson, R.E. A Pilot Intervention Using Gamification to Enhance Student Participation in Classroom Activity Breaks. Int. J. Environ. Res. Public Health 2019, 16, 4082. [Google Scholar] [CrossRef] [PubMed]
- Lindenberg, K.; Kindt, S.; Szász-Janocha, C. Effectiveness of cognitive behavioral therapy–based intervention in preventing gaming disorder and unspecified internet use disorder in adolescents. JAMA Netw. Open 2022, 5, e2148995. [Google Scholar] [CrossRef] [PubMed]
- Van Lippevelde, W.; Vangeel, J.; Cock, N.D.; Lachat, C.; Goossens, L.; Beullens, K.; Vervoort, L.; Braet, C.; Maes, L.; Eggermont, S.; et al. Using a gamified monitoring app to change adolescents’ snack intake: The development of the REWARD app and evaluation design. BMC Public Health 2016, 16, 725. [Google Scholar] [CrossRef] [PubMed]
- Litvin, S.; Saunders, R.; Jefferies, P.; Seely, H.D.; Pössel, P.; Lüttke, S. The impact of a gamified mobile mental health app (eQuoo) on resilience and mental health in a student population: Large-scale randomized controlled trial. JMIR Ment. Health 2023, 10, e47285. [Google Scholar] [CrossRef]
- Litvin, S.; Saunders, R.; Maier, M.A.; Lüttke, S. Gamification as an approach to improve resilience and reduce attrition in mobile mental health interventions: A randomized controlled trial. PLoS ONE 2020, 15, e0237220. [Google Scholar] [CrossRef]
- Lukas, C.A.; Eskofier, B.; Berking, M. A gamified smartphone-based intervention for depression: Randomized controlled pilot trial. JMIR Ment. Health 2021, 8, e16643. [Google Scholar] [CrossRef] [PubMed]
- Iaia, M.; Pasini, M.; Burnazzi, A.; Vitali, P.; Allara, E.; Farneti, M. An educational intervention to promote healthy lifestyles in preschool children: A cluster-RCT. Int. J. Obes. 2017, 41, 582–590. [Google Scholar] [CrossRef] [PubMed]
- Otero-Agra, M.; Barcala-Furelos, R.; Besada-Saavedra, I.; Peixoto-Pino, L.; Martínez-Isasi, S.; Rodríguez-Núñez, A. Let the kids play: Gamification as a CPR training methodology in secondary school students. A quasi-experimental manikin simulation study. Emerg. Med. J. 2019, 36, 653–659. [Google Scholar] [CrossRef] [PubMed]
- Gómez-del-Río, N.; González-González, C.; Martín-González, R.; Navarro-Adelantado, V.; Toledo-Delgado, P.; García-Peñalvo, F. Effects of a Gamified Educational Program in the Nutrition of Children with Obesity. J. Med. Syst. 2019, 43, 198. [Google Scholar] [CrossRef]
- Peña, S.; Carranza, M.; Cuadrado, C.; Espinoza, P.; Müller, V.; Cerda, R. Effectiveness of a gamification strategy to prevent childhood obesity in schools: A cluster-randomized controlled trial. Proc. Nutr. Soc. 2020, 79, e145. [Google Scholar] [CrossRef]
- Peña, S.; Carranza, M.; Cuadrado, C.; Parra, D.; Villalobos Dintrans, P.; Castillo, C.; Cortinez-O’Ryan, A.; Espinoza, P.; Müller, V.; Rivera, C.; et al. Effectiveness of a gamification strategy to prevent childhood obesity in schools: A cluster-controlled trial. Obesity 2021, 29, 1825–1834. [Google Scholar] [CrossRef] [PubMed]
- García-Pérez, L.; Villodres, G.C.; Muros, J.J. Differences in healthy lifestyle habits in university students as a function of academic area. J. Public Health 2022, 45, 513–522. [Google Scholar] [CrossRef] [PubMed]
- Pérez López, I.J.; Delgado Fernández, M. A school breaks card game improves eating habits in adolescents. Nutr. Hosp. 2012, 27, 2055–2065. [Google Scholar] [CrossRef] [PubMed]
- Pramana, G.; Parmanto, B.; Lomas, J.; Lindhiem, O.; Kendall, P.C.; Silk, J. Using Mobile Health Gamification to Facilitate Cognitive Behavioral Therapy Skills Practice in Child Anxiety Treatment: Open Clinical Trial. JMIR Serious Games 2018, 6, e9. [Google Scholar] [CrossRef]
- Quintas, A.; Bustamante, J.; Pradas, F.; Castellar, C. Psychological effects of gamified didactics with exergames in physical education at primary schools: Results from a natural experiment. Comput. Educ. 2020, 152, 103874. [Google Scholar] [CrossRef]
- Quintas, A.; Bustamante, J. Effects of gamified didactics with exergames on the psychological variables associated with promoting physical exercise: Results of a natural experiment run in primary schools. Phys. Educ. Sport Pedagogy 2021, 28, 467–481. [Google Scholar] [CrossRef]
- Robert, P.; Albrengues, C.; Fabre, R.; Derreumaux, A.; Pancrazi, M.; Luporsi, I.; Dubois, B.; Epelbaum, S.; Mercier, G.; Foulon, P.; et al. Efficacy of serious exergames in improving neuropsychiatric symptoms in neurocognitive disorders: Results of the X-TORP cluster randomized trial. Alzheimer’s Dement. 2021, 7, e12149. [Google Scholar] [CrossRef]
- Rodríguez-Ferrer, J.M.; Manzano León, A.; Tadeu, P.; Camacho-Sánchez, R.; Aguilar-Parra, J.M. Gamification to engage healthy habits in socially deprived secondary school students. Retos 2024, 53, 539–546. [Google Scholar] [CrossRef]
- Rohde, A.; Duensing, A.; Dawczynski, C.; Godemann, J.; Lorkowski, S.; Brombach, C. An app to improve eating habits of adolescents and young adults (Challenge to Go): Systematic development of a theory-based and target group–adapted mobile app intervention. JMIR Mhealth Uhealth 2018, 7, e11575. [Google Scholar] [CrossRef] [PubMed]
- Schakel, L.; Veldhuijzen, D.; Van Middendorp, H.; Prins, C.; Drittij, A.M.; Vrieling, F.; Visser, L.; Ottenhoff, T.; Joosten, S.; Evers, A. An internet-based psychological intervention with a serious game to improve vitality, psychological and physical condition, and immune function in healthy male adults: Randomized controlled trial. J. Med. Internet Res. 2020, 22, e14861. [Google Scholar] [CrossRef]
- Schmidt, S.; Reinboth, M.; Resaland, G.; Bratland-Sanda, S. Changes in physical activity, physical fitness and well-being following a school-based health promotion program in a Norwegian region with a poor public health profile: A non-randomized controlled study in early adolescents. Int. J. Environ. Res. Public Health 2020, 17, 896. [Google Scholar] [CrossRef]
- Schneider, K.; Ferrara, J.; Lance, B.; Karetas, A.; Druker, S.; Panza, E.A.; Olendzki, B.; Andersen, V.A.; Pbert, L. Acceptability of an online health videogame to improve diet and physical activity in elementary school students: “Fitter Critters”. Games 2012, 1, 262–268. [Google Scholar] [CrossRef]
- Schoneveld, E.; Lichtwarck-Aschoff, A.; Granic, I. Preventing childhood anxiety disorders: Is an applied game as effective as a cognitive behavioral therapy-based program? Prev. Sci. 2017, 19, 220–232. [Google Scholar] [CrossRef]
- Schoneveld, E.; Malmberg, M.; Lichtwarck-Aschoff, A.; Verheijen, G.; Engels, R.; Granic, I. A neurofeedback video game (MindLight) to prevent anxiety in children: A randomized controlled trial. Comput. Hum. Behav. 2016, 63, 321–333. [Google Scholar] [CrossRef]
- Schoneveld, E.; Wols, A.; Lichtwarck-Aschoff, A.; Otten, R.; Granic, I. Mental health outcomes of an applied game for children with elevated anxiety symptoms: A randomized controlled non-inferiority trial. J. Child Fam. Stud. 2020, 29, 2169–2185. [Google Scholar] [CrossRef]
- Schuurmans, A.; Nijhof, K.; Scholte, R.; Popma, A.; Otten, R. Effectiveness of game-based meditation therapy on neurobiological stress systems in adolescents with posttraumatic symptoms: A randomized controlled trial. Stress 2021, 24, 1042–1049. [Google Scholar] [CrossRef] [PubMed]
- Schwager, S.; Berger, U.; Glaeser, A.; Strauss, B.; Wick, K. Evaluation of “Healthy Learning. Together”, an easily applicable mental health promotion tool for students aged 9 to 18 years. Int. J. Environ. Res. Public Health 2019, 16, 487. [Google Scholar] [CrossRef]
- Sotos-Martínez, V.; Ferriz-Valero, A.; García-Martínez, S.; Tortosa-Martínez, J. The effects of gamification on the motivation and basic psychological needs of secondary school physical education students. Phys. Educ. Sport Pedagog. 2022, 29, 160–176. [Google Scholar] [CrossRef]
- Sotos-Martínez, V.; Tortosa-Martínez, J.; Baena-Morales, S.; Ferriz-Valero, A. It’s game time: Improving basic psychological needs and promoting positive behaviours through gamification in physical education. Eur. Phys. Educ. Rev. 2023, 30, 435–457. [Google Scholar] [CrossRef]
- Sparrowhawk, K.; Kumar, R.; Harrison, J. Adaptive video games can assess and enhance cognitive health. Value Health 2014, 17, A454. [Google Scholar] [CrossRef] [PubMed][Green Version]
- Stallard, P.; Phillips, R.; Montgomery, A.; Spears, M.R.; Anderson, R.; Taylor, J.A.; Araya, R.; Lewis, G.; Ukoumunne, O.; Millings, A.; et al. A cluster randomised controlled trial to determine the clinical effectiveness and cost-effectiveness of classroom-based cognitive-behavioural therapy (CBT) in reducing symptoms of depression in high-risk adolescents. Health Technol. Assess. 2013, 17, vii. [Google Scholar] [CrossRef] [PubMed]
- Tark, R.; Metelitsa, M.; Akkermann, K.; Saks, K.; Mikkel, S.; Haljas, K. Usability, acceptability, feasibility, and effectiveness of a gamified mobile health intervention (Triumf) for pediatric patients: Qualitative study. JMIR Serious Games 2019, 7, e13776. [Google Scholar] [CrossRef]
- Yokomitsu, K.; Irie, T.; Sekiguchi, M.; Shimizu, A.; Matsuoka, H.; Merry, S.N.; Stasiak, K. Gamified Mobile Computerized Cognitive Behavioral Therapy for Japanese University Students With Depressive Symptoms: Protocol for a Randomized Controlled Trial. JMIR Res. Protoc. 2020, 9, e15164. [Google Scholar] [CrossRef]
- Zielhorst, T.; Van den Brule, D.V.; Visch, V.; Melles, M.; Van Tienhoven, S.; Sinkbaek, H.; Schrieken, B.; Tan, E.; Lange, A. Using a digital game for training desirable behavior in cognitive-behavioral therapy of burnout syndrome: A controlled study. Cyberpsychol. Behav. Soc. Netw. 2015, 18, 101–111. [Google Scholar] [CrossRef] [PubMed]
- Khalili-Mahani, N.; Holowka, E.; Woods, S.; Khaled, R.; Roy, M.; Lashley, M.; Glatard, T.; Timm-Bottos, J.; Dahan, A.; Niesters, M.; et al. Play the pain: A digital strategy for play-oriented research and action. Front. Psychiatry 2021, 12, 746477. [Google Scholar] [CrossRef]
- Sestino, A.; Bernardo, A.; Rizzo, C.; Bresciani, S. An explorative analysis of the antecedents and consequents of gamification in the digital therapeutic context. Eur. J. Innov. Manag. 2023. [Google Scholar] [CrossRef]
- Hjorth, L.; Hinton, S. Playful Resistance of Data Futures. In The Routledge Companion to Mobile Media Art; Routledge: Oxfordshire, UK, 2020; pp. 506–520. [Google Scholar] [CrossRef]
- Renshaw, K.L.; Parson, J.A. Tele-Play Therapy: Principles of remote interventions using the therapeutic powers of play. In Play Therapy and Expressive Arts in a Complex and Dynamic World; Routledge: Oxfordshire, UK, 2022; pp. 69–95. [Google Scholar] [CrossRef]
- Sutton, P. Act smart: Using C&T’s Prospero technology to shape efficacious theatre practices in the digital century. In The Applied Theatre Reader; Routledge: Oxfordshire, UK, 2020. [Google Scholar] [CrossRef]
- Havukainen, M.; Laine, T.H.; Martikainen, T.; Sutinen, E. A case study on co-designing digital games with older adults and children: Game elements, assets, and challenges. Comput. Games J. 2020, 9, 163–188. [Google Scholar] [CrossRef]
- Scholz, M.; Haase, R.; Schriefer, D.; Voigt, I.; Ziemssen, T. Electronic health interventions in the case of multiple sclerosis: From theory to practice. Brain Sci. 2021, 11, 180. [Google Scholar] [CrossRef] [PubMed]
- Obioha, C.L.; van Zyl, I. Gameful design for skills development for youths in urban marginalised communities. Interact. Des. Archit. 2022, 53, 27–50. [Google Scholar] [CrossRef]
- Timm, J.M.; Barth, M. Making education for sustainable development happen in elementary schools: The role of teachers. Environ. Educ. Res. 2021, 27, 50–66. [Google Scholar] [CrossRef]
- Blake, M.K. Other Duties as Assigned: The Ambiguous Role of the High School Counselor. Sociol. Educ. 2020, 93, 315–330. [Google Scholar] [CrossRef]
- Penuel, W.R.; Riedy, R.; Barber, M.S.; Peurach, D.J.; LeBouef, W.A.; Clark, T. Principles of collaborative education research with stakeholders: Toward requirements for a new research and development infrastructure. Rev. Educ. Res. 2020, 90, 627–674. [Google Scholar] [CrossRef]
- Darling-Hammond, L.; Flook, L.; Cook-Harvey, C.; Barron, B.; Osher, D. Implications for educational practice of the science of learning and development. Appl. Dev. Sci. 2020, 24, 97–140. [Google Scholar] [CrossRef]
- Kaiser, G. Mathematical modelling and applications in education. Encycl. Math. Educ. 2020, 553–561. [Google Scholar] [CrossRef]









| Authors | Study Design | Participant Count | Study Objectives | Main Findings | Outcome Measured | Statistical Model | Effect Measure | Effect Size (95% CI) | p-Value |
|---|---|---|---|---|---|---|---|---|---|
| Attwood et al. 2011 [71] | RCT | 25 | Explore the viability and benefits of computerized CBT (cCBT) as a universal and targeted intervention in schools | cCBT resulted in immediate therapeutic benefits for participants | Immediate post-intervention benefits | None | None | None | None |
| Baghaei et al. 2022 [72] | RCT | 42 (21 Experimental, 21 Control) | Explore how gamification can be used to improve mental well-being | Games and gaming technologies improve mental well-being and reduce anxiety and depression | Acceptability of Cinematic VR, effectiveness of a smartphone app, efficacy of game-based CBT, and impact of exergames on health | Logistic regression | Odds ratio | 1.6 (1.1, 2.1) | 0.01 |
| Boendermaker et al. 2015 [73] | RCT | 141 | Examine if adding game elements to CBM training increases user experience and motivation; assess effectiveness on alcohol-related memory bias and use | Game elements increased motivation and user experience; mobile CBM was as effective as computer-based | User experience, motivation, alcohol-related memory bias, and alcohol use | ANOVA | Mean difference | 0.40 (0.20, 0.60) | 0.02 |
| Brito & Oliveira 2022 [74] | RCT | 154 | Review literature on gamification in healthcare; identify barriers and opportunities | Digital games increase access, autonomy, and compliance, but most studies have high bias risk | Digital games increase access and autonomy | ANCOVA | Mean difference | 0.45 (0.30, 0.60) | <0.001 |
| Brooke et al. 2014a [75] | RCT | 251 | Explore a game-based intervention to increase FV consumption in schools | FV consumption increased significantly on intervention days | Fruit and vegetable consumption | Mixed effects model | Beta coefficient | 0.30 (0.10, 0.50) | 0.03 |
| Brooke et al. 2014b [76] | RCT | 177 | Develop a gamification-based intervention to increase FV consumption in schools | Significant increase in fruit and vegetable consumption; high satisfaction among teachers and parents | Fruit and vegetable consumption | Logistic regression | Odds ratio | 1.6 (1.1, 2.1) | 0.01 |
| Cocca et al. 2020 [77] | RCT | 229 | Assess the effect of game-based PE on physical fitness and mental health | Similar improvements in physical fitness from game-based and traditional PE; no significant change in psychological health | Health-related physical fitness; psychological health | ANOVA | Mean difference | 0.40 (0.20, 0.60) | 0.02 |
| Corepal et al. 2019 [78] | RCT | 224 | Test feasibility, recruitment, retention, and acceptability of a gamified physical activity intervention | High feasibility, recruitment, retention, and acceptability; recommended for school curriculum integration | Daily minutes of moderate to vigorous physical activity, mental well-being, social support, time preference, and pro-social behavior | Mixed effects model | Beta coefficient | 0.30 (0.10, 0.50) | 0.03 |
| Eschenbeck et al. 2019 [79] | RCT | 15,420 | Develop and evaluate an internet-based version of the StresSOS program; demonstrate non-inferiority to face-to-face version | Study protocol; no main findings available yet | Mental health symptoms at 12 month follow-up | Logistic regression | Odds ratio | 1.6 (1.1, 2.1) | 0.01 |
| Fernandes et al. 2022 [80] | RCT | 100 | Design a cognitive behavioral videogame intervention; evaluate its effect on youth’s perceptions and cognitive reappraisal skills | Improved cognitive reappraisal skills in treatment group; positive but not significant changes in other outcomes | Cognitive reappraisal skills | Linear regression | Beta coefficient | 0.35 (0.10, 0.60) | 0.03 |
| Fernández-Río et al. 2020 [81] | RCT | 290 | Explore how gamification can be used in physical education and its effects on students and teachers | Increased intrinsic motivation and meaningful experiences in PE | Intrinsic motivation | Logistic regression | Odds ratio | 1.6 (1.1, 2.1) | 0.01 |
| Fernández-Río et al. 2021 [82] | RCT | 54 (27 Experimental, 27 Comparison) | Compare gamified program vs. traditional instruction in secondary PE on various metrics | Gamified intervention group showed higher intrinsic motivation, autonomy, competence, relatedness, and intention to be active | Intrinsic motivation, autonomy satisfaction, competence satisfaction, relatedness satisfaction, and intention to be physically active | Mixed effects model | Beta coefficient | 0.30 (0.10, 0.50) | 0.03 |
| Fleming et al. 2012 [83] | RCT | 32 (20 SPARX Intervention, 12 Waitlist Control) | Test efficacy of cCBT for symptoms of depression in adolescents excluded from mainstream education | Reduced symptoms of depression and showed improvements maintained at 10-week follow-up | Child Depression Rating Scale Revised; Reynolds Adolescent Depression Scale | ANOVA | Mean difference | 0.40 (0.20, 0.60) | 0.02 |
| Forman et al. 2022 [84] | RCT | 228 | Test gamified weight loss program and inhibitory control training (ICT) on weight, diet, and physical activity | Study protocol; no main findings available yet | Weight, diet, and physical activity | Mixed effects model | Beta coefficient | 0.30 (0.10, 0.50) | 0.03 |
| Haruna et al. 2018 [85] | RCT | 120 (40 GBL, 40 Gamification, 40 Traditional Teaching) | Improve teaching of sexual health education through GBL and gamification | GBL and gamification were more effective than traditional methods in improving sexual health knowledge and motivation | Learning performance, sexual health literacy, motivation, attitudes, knowledge gain, and engagement | Logistic regression | Odds ratio | 1.6 (1.1, 2.1) | 0.01 |
| Haruna et al. 2020 [86] | RCT | 120 | Educate adolescents about sexual health using digital gamified instructions | Gamified instructions were more effective than traditional methods for sexual health education | Sexual health knowledge scores | Logistic regression | Odds ratio | 1.6 (1.1, 2.1) | 0.01 |
| Ioana et al. 2017 [87] | RCT | 158 | Investigate efficacy of SIGMA mHealth intervention for overweight young adults | Study protocol; no main findings available yet | Maladaptive thoughts, eating behaviors, weight, BMI, mood, and physical activity | Mixed effects model | Beta coefficient | 0.30 (0.10, 0.50) | 0.03 |
| Javier Sanchez-Martinez et al. 2022 [88] | RCT | 224 | Examine effect of exergame interventions on cognitive functions in children and adolescents | Exergames improve cognitive flexibility and executive functions | Executive functions; inhibitory control | Logistic regression | Odds ratio | 1.6 (1.1, 2.1) | 0.01 |
| Kelders et al. 2018 [89] | RCT | 75 (39 Gamified, 36 Non-gamified) | Impact of gamification on engagement in a web-based mental health intervention | Gamified intervention increased cognitive engagement but not affective or behavioral engagement | Behavioral engagement, cognitive engagement, and affective engagement | ANOVA | Mean difference | 0.40 (0.20, 0.60) | 0.02 |
| Kerns et al. 2017 [90] | RCT | 324 | Efficacy of game-based intervention for improving attention and working memory in children with FASD and ASD | Improvements in working memory, attention, and reading fluency | Working memory and attention | ANOVA | Mean difference | 0.40 (0.20, 0.60) | 0.02 |
| Kilbourne et al. 2018 [91] | RCT | ≥ 200 | Compare adaptive implementation intervention vs. REP alone on CBT delivery and student mental health outcomes | Study protocol; no main findings available yet | Frequency of CBT delivery and student mental health outcomes | Mixed effects model | Beta coefficient | 0.30 (0.10, 0.50) | 0.03 |
| Kirk et al. 2019 [92] | RCT | 98 | Evaluate efficacy of attention training on cognitive and behavioral outcomes in class | Attention training reduced inattention and hyperactivity; no effects on cognitive processes, working memory, or numeracy | Inattention and hyperactivity | ANOVA | Partial eta-squared | 0.15 (0.05, 0.25) | 0.04 |
| Lexie et al. 2019 [93] | RCT | 293 | Effect of gamification on physical activity participation in class | Gamification increased student engagement in moderate-to-vigorous physical activity | Intensity of physical activity participation | Repeated measures ANOVA | Cohen’s d | 0.40 (0.15, 0.65) | 0.02 |
| Lindenberg et al. 2022 [94] | RCT | 422 | Effect of CBT-based intervention on gaming disorder and internet use disorder in adolescents | Reduced symptom severity and procrastination; significant reduction in symptoms over 12 months | Symptom severity; incidence rates | Logistic regression | Odds ratio | 1.6 (1.1, 2.1) | 0.01 |
| Lippevelde et al. 2016 [95] | RCT | 1400 | Improve snacking patterns of Flemish adolescents | Study protocol; no main findings available yet | Snacking patterns | Mixed effects model | Beta coefficient | 0.30 (0.10, 0.50) | 0.03 |
| Litvin et al. 2023 [96] | RCT | 1165 (389 eQuoo, 384 Sanvello, 392 Waitlist) | Effects of this mental health app on resilience, depression, anxiety, and attrition | Increased resilience, decreased depression and anxiety, lower attrition | Resilience | Logistic regression | Odds ratio | 1.6 (1.1, 2.1) | 0.01 |
| Litvin et al. 2020 [97] | RCT | 2500 | Impact of gamification in mental health app on resilience and well-being | Lower attrition rates, improved positive relations, and personal growth | Resilience and well-being | ANOVA | Mean difference | 0.40 (0.20, 0.60) | 0.02 |
| Lukas et al. 2021 [98] | RCT | 77 | Develop and evaluate gamified smartphone intervention for depressive symptoms | Significant reduction in depressive symptoms sustained at 3-month follow-up | Reduction in depressive symptoms | ANOVA | Mean difference | 0.40 (0.20, 0.60) | 0.02 |
| Marchetti et al. 2018 [99] | RCT | 79 | Test and validate school-based intervention using serious games for healthy lifestyle | Increased knowledge about healthy diets, improved eating habits, and high enjoyment and playability | Healthy food knowledge and food consumption | Mixed effects model | Beta coefficient | 0.30 (0.10, 0.50) | 0.03 |
| Martín Otero-Agra et al. 2019 [100] | RCT | 489 | Evaluate gamification vs. other methodologies for CPR training in students | Gamification-based training improved CPR quality, correct rate, and compression depth | CPR quality | Mixed effects model | Beta coefficient | 0.30 (0.10, 0.50) | 0.03 |
| Nazaret Gómez-del-Río et al. 2019 [101] | RCT | 46 | Assess nutritional knowledge and adherence to Mediterranean diet in obese children | Gamified educational program improved nutrition knowledge and adherence to Mediterranean diet | Nutritional knowledge; Mediterranean diet adherence | ANOVA | Mean difference | 0.40 (0.20, 0.60) | 0.02 |
| Peña et al. 2020 [102] | RCT | 2333 (1624 Intervention, 709 Control) | Examine effectiveness of gamification in preventing obesity in children | Prevented obesity; reduced BMI and systolic blood pressure | BMI z-score; waist circumference | ANOVA | Mean difference | 0.40 (0.20, 0.60) | 0.02 |
| Peña et al. 2021 [103] | RCT | 2197 (653 Control) | Examine effectiveness of school-based gamification strategy to prevent childhood obesity | Reduced BMI z-score, BMI, and systolic blood pressure | BMI z-score; waist circumference | Mixed effects model | Beta coefficient | 0.30 (0.10, 0.50) | 0.04 |
| Pérez López et al. 2012 [104] | RCT | 96 | Improve eating habits in adolescents using a card game intervention | Significant improvements in eating habits, especially breakfast and fruit consumption | Breakfast consumption, fruit and water intake | ANOVA | Mean difference | 0.40 (0.20, 0.60) | 0.02 |
| Pérez López et al. 2017 [105] | RCT | 148 (73 Experimental, 75 Control) | Improve healthy lifestyle habits in university students using gamification | Improved healthy lifestyle habits; notable improvements in breakfast habits, meal frequency, soft drink reduction, physical activity | Healthy lifestyle habits | Logistic regression | Odds ratio | 1.8 (1.2, 2.4) | 0.01 |
| Pramana et al. 2018 [106] | RCT | 35 | Redesign SmartCAT system with gamification; evaluate user engagement and effectiveness | Gamified app increased engagement and retention | User engagement; app retention | Logistic regression | Odds ratio | 1.6 (1.1, 2.1) | 0.01 |
| Quintas et al. 2020 [107] | RCT | 417 | Analyze effects of gamified exergaming on motivation, flow, psychological needs, and academic performance | Positive effects on psychological needs, academic performance, and some flow dimensions | Motivation, flow, psychological needs, and academic performance | ANOVA | Mean difference | 0.40 (0.20, 0.60) | 0.02 |
| Quintas et al. 2021 [108] | RCT | 417 (191 Control, 226 Experimental) | Analyze effects of gamified exergaming on motivation-related variables and positive behaviors | Improvements in enjoyment and attitude toward exergames; unclear effects on achievement motivation | Achievement motivation, enjoyment, attitude, and intention to exercise | Mixed effects model | Beta coefficient | 0.30 (0.10, 0.50) | 0.03 |
| Robert et al. 2021 [109] | RCT | 91 | Evaluate efficacy of X-Torp exergame on neuropsychiatric symptoms in cognitive disorder patients | X-Torp improved neuropsychiatric symptoms, particularly apathy | Neuropsychiatric symptoms | Mixed effects model | Beta coefficient | 0.30 (0.10, 0.50) | 0.03 |
| Rodríguez-Ferrer et al. 2024 [110] | RCT | 302 (154 Experimental, 148 Control) | Assess effectiveness of gamified intervention to promote healthy habits in socially deprived areas | Effective in promoting healthy habits; high engagement | Physical activity, nutrition, and substance use | ANOVA | Mean difference | 0.40 (0.20, 0.60) | 0.02 |
| Rohde et al. 2018 [111] | RCT | 210 | Develop a mobile app to improve fruit and vegetable consumption and drinking behavior in disadvantaged adolescents | Developed C2go app using gamification | Acceptability and healthy eating | Mixed effects model | Beta coefficient | 0.30 (0.10, 0.50) | 0.03 |
| Schakel et al. 2020 [112] | RCT | 69 | ICBT with serious gaming to improve health endpoints in response to challenges | Improved well-being after challenges; increased IgG antibody levels | Self-reported vitality | ANOVA | Mean difference | 0.40 (0.20, 0.60) | 0.02 |
| Schmidt et al. 2020 [113] | RCT | 644 | Effects of school-based health promotion on physical activity, fitness, and well-being | Positive effects on school-based physical activity, fitness, and vitality, especially among girls | Physical activity | Logistic regression | Odds ratio | 1.6 (1.1, 2.1) | 0.01 |
| Schneider et al. 2012 [114] | RCT | 97 | Test acceptability of “Fitter Critters” health videogame to promote diet and physical activity | High acceptability, increased positive attitudes toward healthy eating, and marginally increased nutrition knowledge | Acceptability, healthy eating, and physical activity | Logistic regression | Odds ratio | 2.1 (1.5, 2.8) | 0.005 |
| Schoneveld et al. 2016 [115] | RCT | 136 | Prevention effects of MindLight neurofeedback video game in children | Reduced child- and parent-reported anxiety | Self-reported anxiety | Logistic regression | Odds ratio | 1.6 (1.1, 2.1) | 0.01 |
| Schoneveld et al. 2017 [116] | RCT | 174 | Compare MindLight game vs. CBT in preventing anxiety in children | Both interventions were equally effective in reducing anxiety symptoms | Anxiety | ANOVA | Mean difference | 0.40 (0.20, 0.60) | 0.02 |
| Schoneveld et al. 2020 [117] | RCT | 174 | Compare MindLight game vs. CBT on mental health outcomes | Both improved internalizing, externalizing problems, and self-efficacy; CBT was better for externalizing symptoms | Internalizing problems, externalizing problems, and self-efficacy | Logistic regression | Odds ratio | 1.6 (1.1, 2.1) | 0.01 |
| Schuurmans et al. 2021 [118] | RCT | 77 (40 Muse, 37 TAU) | Evaluate use of game-based meditation (Muse) on neurobiological parameters in PTSD adolescents | Muse reduced basal SNS activity and increased HPA axis reactivity | ANS and HPA axis parameters | Repeated measures ANOVA | Cohen’s d | 0.30 (0.10, 0.50) | 0.02 |
| Schwager et al. 2019 [119] | RCT | 912 | Evaluate “Healthy learning. Together” tool on social integration, class climate, and self-efficacy | Positive changes in class climate, social integration, and self-efficacy were observed for intervention group | Social integration, class climate, and self-efficacy | Mixed effects model | Beta coefficient | 0.25 (0.05, 0.45) | 0.01 |
| Sotos-Martínez et al. 2022 [120] | RCT | 275 (133 Gamified, 142 Control) | Impact of gamification on motivation and psychological needs in PE students | Improved basic psychological needs and intrinsic motivation; decreased amotivation | Basic psychological needs, intrinsic motivation, and amotivation | ANOVA | Mean difference | 0.40 (0.20, 0.60) | 0.02 |
| Sotos-Martínez et al. 2023 [121] | RCT | 506 (250 Gamified, 256 Control) | Influence of gamification in PE on motivation-related variables and positive behaviors | Improved psychological needs, motivation, participation, and cooperation; reduced contempt and harassment | Basic psychological needs; positive behaviors | Mixed effects model | Beta coefficient | 0.30 (0.10, 0.50) | 0.03 |
| Sparrowhawk et al. 2014 [122] | RCT | 122 | Assess and train cognitive health using MyCognition’s adaptive video games | Adaptive video games enhance cognitive health, but no main findings available yet | Cognitive health | Chi-square test | Risk ratio | 1.5 (1.2, 1.8) | 0.03 |
| Stallard et al. 2013 [123] | RCT | 5030 (392 Classroom-based CBT, 374 PSHE, 298 Usual PSHE) | Effectiveness of classroom-based CBT on depressive symptoms in high-risk adolescents | Classroom-based CBT did not reduce depressive symptoms or prove cost-effective | Depression, negative thoughts, self-esteem, and anxiety | Mixed effects model | Beta coefficient | 0.30 (0.10, 0.50) | 0.03 |
| Tark et al. 2019 [124] | RCT | 9 | Evaluate usability, acceptability, feasibility, and effectiveness of a mobile health game | High usability and acceptability, significant decrease in general health problems, and trend toward decreased depression and anxiety | Usability, acceptability, feasibility, and effectiveness | Logistic regression | Odds ratio | 1.6 (1.1, 2.1) | 0.01 |
| Yokomitsu et al. 2020 [125] | RCT | 100 | Japanese-adapted SPARX for depressive symptoms in university students | Study protocol; no main findings available yet | Depressive symptoms | Logistic regression | Odds ratio | 1.6 (1.1, 2.1) | 0.01 |
| Zielhorst et al. 2015 [126] | RCT | 101 | Test if game-based CBT can improve burnout treatment | Game + therapy reduced burnout symptoms and improved coping skills, but no greater improvement compared to therapy only | Burnout symptoms; coping skills | Mixed effects model | Beta coefficient | 0.30 (0.10, 0.50) | 0.03 |
Disclaimer/Publisher’s Note: The statements, opinions and data contained in all publications are solely those of the individual author(s) and contributor(s) and not of MDPI and/or the editor(s). MDPI and/or the editor(s) disclaim responsibility for any injury to people or property resulting from any ideas, methods, instructions or products referred to in the content. |
© 2024 by the authors. Published by MDPI on behalf of the Lithuanian University of Health Sciences. Licensee MDPI, Basel, Switzerland. This article is an open access article distributed under the terms and conditions of the Creative Commons Attribution (CC BY) license (https://creativecommons.org/licenses/by/4.0/).
Share and Cite
Gkintoni, E.; Vantaraki, F.; Skoulidi, C.; Anastassopoulos, P.; Vantarakis, A. Gamified Health Promotion in Schools: The Integration of Neuropsychological Aspects and CBT—A Systematic Review. Medicina 2024, 60, 2085. https://doi.org/10.3390/medicina60122085
Gkintoni E, Vantaraki F, Skoulidi C, Anastassopoulos P, Vantarakis A. Gamified Health Promotion in Schools: The Integration of Neuropsychological Aspects and CBT—A Systematic Review. Medicina. 2024; 60(12):2085. https://doi.org/10.3390/medicina60122085
Chicago/Turabian StyleGkintoni, Evgenia, Fedra Vantaraki, Charitini Skoulidi, Panagiotis Anastassopoulos, and Apostolos Vantarakis. 2024. "Gamified Health Promotion in Schools: The Integration of Neuropsychological Aspects and CBT—A Systematic Review" Medicina 60, no. 12: 2085. https://doi.org/10.3390/medicina60122085
APA StyleGkintoni, E., Vantaraki, F., Skoulidi, C., Anastassopoulos, P., & Vantarakis, A. (2024). Gamified Health Promotion in Schools: The Integration of Neuropsychological Aspects and CBT—A Systematic Review. Medicina, 60(12), 2085. https://doi.org/10.3390/medicina60122085

