Slit1 Promotes Hypertrophic Scar Formation Through the TGF-β Signaling Pathway
Abstract
1. Introduction
2. Materials and Methods
2.1. Patients and Samples
2.2. Histopathology
2.3. Fibroblasts Isolation and Culture
2.4. Recombinant Slit1 Protein Treatment
2.5. Cell Proliferation Assay
2.6. Cell Migration Assay
2.7. Reverse Transcription–Quantitative Polymerase Chain Reaction (RT-qPCR)
2.8. Western Blot
2.9. Statistical Analysis
3. Results
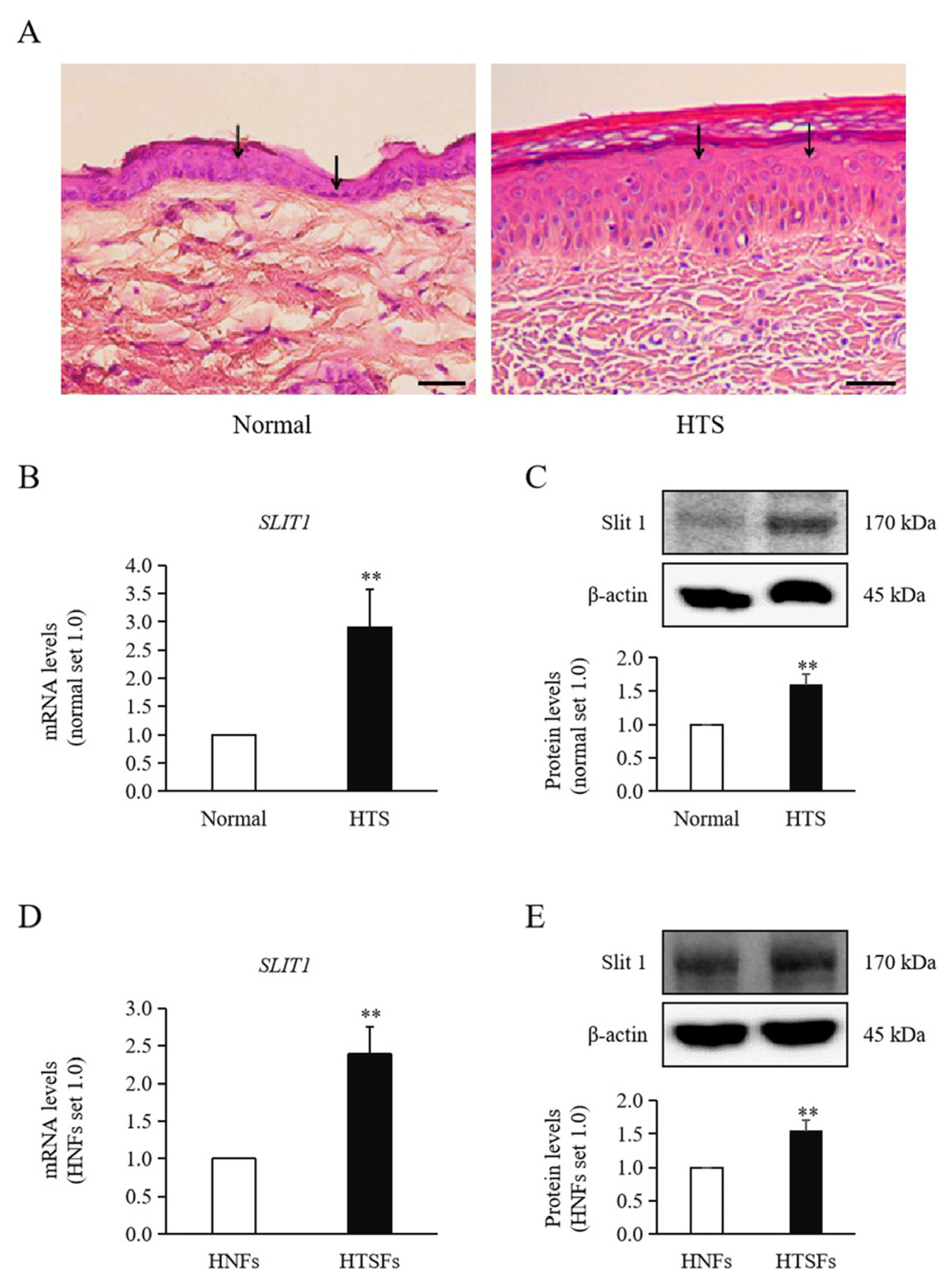
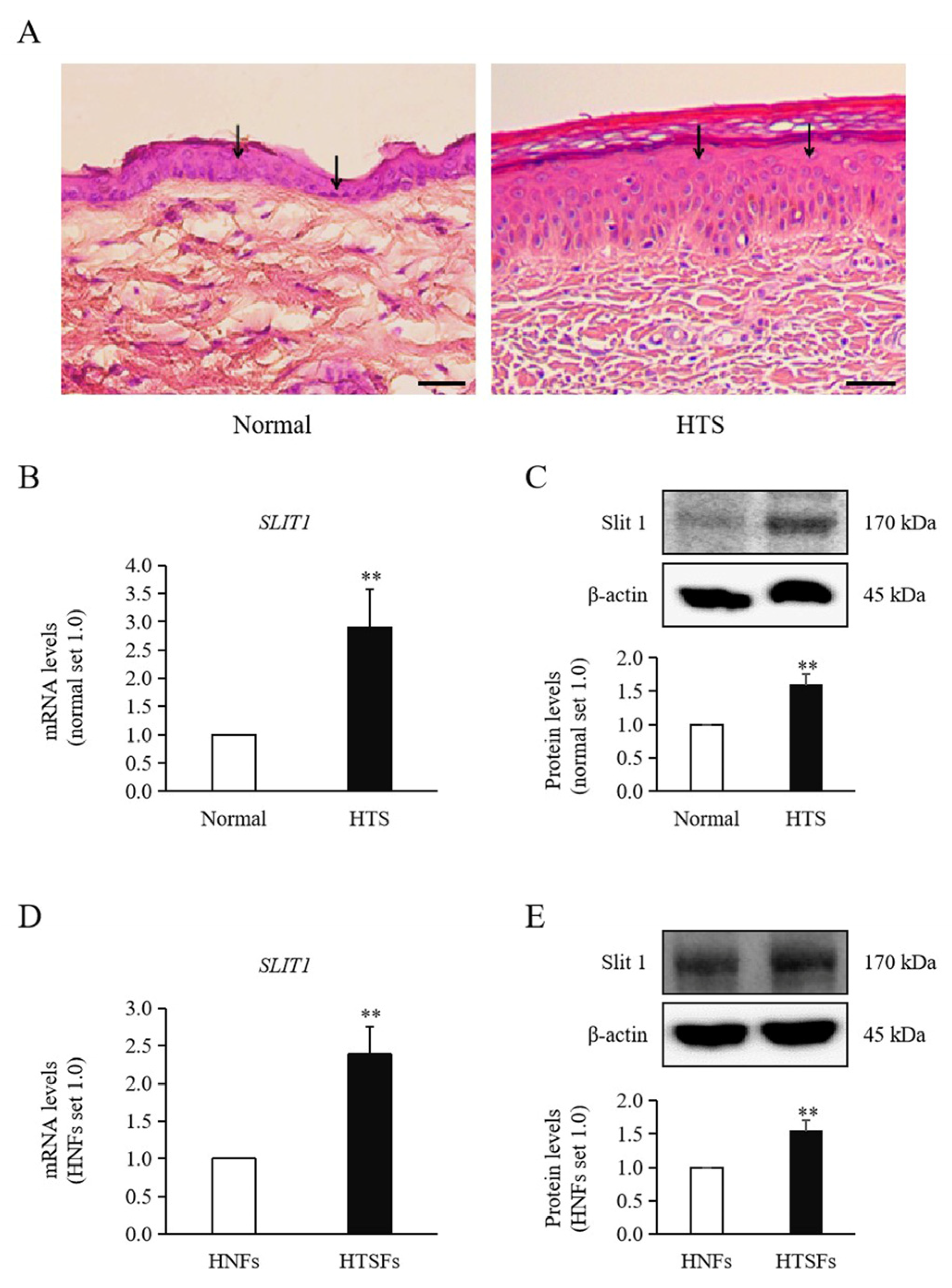
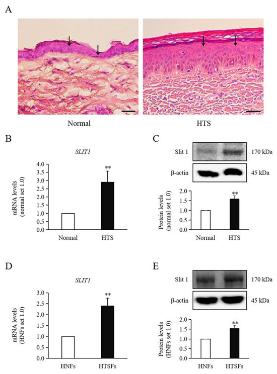
3.1. Slit1 Expression Levels Were Higher in HTSFs
3.2. Recombinant Slit1-Induced Cell Proliferation and Differentiation in HNFs
3.3. Recombinant Slit1-Induced Expression of ECM Components in HNFs
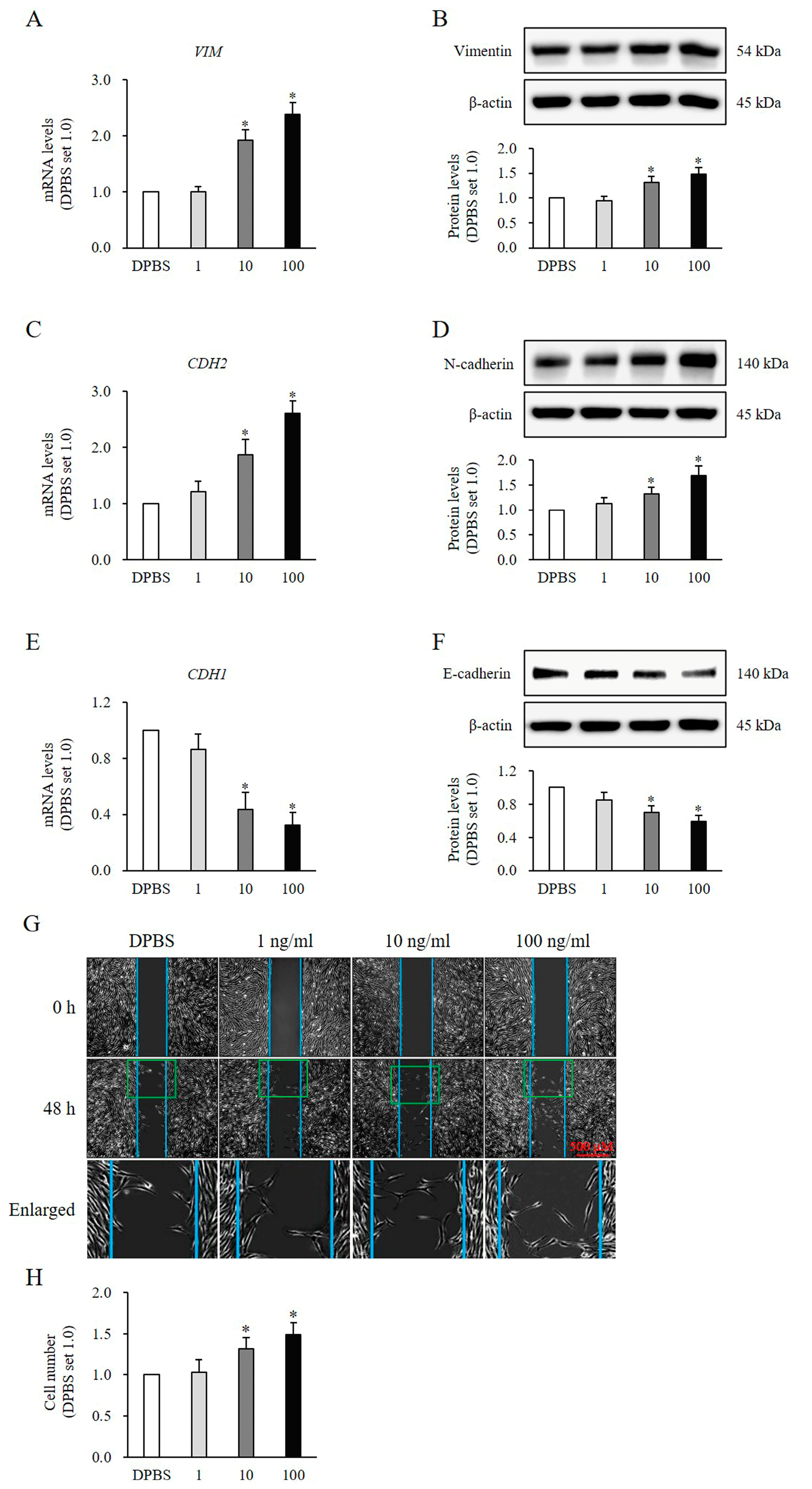
3.4. Recombinant Slit1-Induced Changes Related to Epithelial–Mesenchymal Transition (EMT) Phenotype in HNFs
3.5. Recombinant Slit1-Induced SMAD and Non-SMAD Signaling Pathways in HNFs
4. Discussion
5. Conclusions
Supplementary Materials
Author Contributions
Funding
Institutional Review Board Statement
Informed Consent Statement
Data Availability Statement
Acknowledgments
Conflicts of Interest
References
- Pradhan, M.; Pethe, P. The Molecular Mechanisms Involved in the Hypertrophic Scars Post-Burn Injury. Yale J. Biol. Med. 2023, 96, 549–563. [Google Scholar] [CrossRef] [PubMed]
- Bharadia, S.K.; Burnett, L.; Gabriel, V. Hypertrophic Scar. Phys. Med. Rehabil. Clin. N. Am. 2023, 34, 783–798. [Google Scholar] [CrossRef] [PubMed]
- Schuster, R.; Younesi, F.; Ezzo, M.; Hinz, B. The Role of Myofibroblasts in Physiological and Pathological Tissue Repair. Cold Spring Harb. Perspect. Biol. 2023, 15, a041231. [Google Scholar] [CrossRef] [PubMed]
- Moretti, L.; Stalfort, J.; Barker, T.H.; Abebayehu, D. The interplay of fibroblasts, the extracellular matrix, and inflammation in scar formation. J. Biol. Chem. 2022, 298, 101530. [Google Scholar] [CrossRef]
- Zhang, T.; Wang, X.F.; Wang, Z.C.; Lou, D.; Fang, Q.Q.; Hu, Y.Y.; Zhao, W.Y.; Zhang, L.Y.; Wu, L.H.; Tan, W.Q. Current potential therapeutic strategies targeting the TGF-β/Smad signaling pathway to attenuate keloid and hypertrophic scar formation. Biomed. Pharmacother. 2020, 129, 110287. [Google Scholar] [CrossRef]
- Deng, Z.; Fan, T.; Xiao, C.; Tian, H.; Zheng, Y.; Li, C.; He, J. TGF-β signaling in health, disease, and therapeutics. Signal Transduct. Target. Ther. 2024, 9, 61. [Google Scholar] [CrossRef]
- Zhang, Y.E. Non-Smad Signaling Pathways of the TGF-β Family. Cold Spring Harb. Perspect. Biol. 2017, 9, a022129. [Google Scholar] [CrossRef]
- DesJardins-Park, H.E.; Gurtner, G.C.; Wan, D.C.; Longaker, M.T. From Chronic Wounds to Scarring: The Growing Health Care Burden of Under- and Over-Healing Wounds. Adv. Wound Care (New Rochelle) 2022, 11, 496–510. [Google Scholar] [CrossRef]
- Tong, M.; Jun, T.; Nie, Y.; Hao, J.; Fan, D. The Role of the Slit/Robo Signaling Pathway. J. Cancer 2019, 10, 2694–2705. [Google Scholar] [CrossRef]
- Chang, J.; Lan, T.; Li, C.; Ji, X.; Zheng, L.; Gou, H.; Ou, Y.; Wu, T.; Qi, C.; Zhang, Q.; et al. Activation of Slit2-Robo1 signaling promotes liver fibrosis. J. Hepatol. 2015, 63, 1413–1420. [Google Scholar] [CrossRef]
- Liu, Y.; Yin, Z.; Xu, X.; Liu, C.; Duan, X.; Song, Q.; Tuo, Y.; Wang, C.; Yang, J.; Yin, S. Crosstalk between the activated Slit2-Robo1 pathway and TGF-β1 signalling promotes cardiac fibrosis. ESC Heart Fail. 2021, 8, 447–460. [Google Scholar] [CrossRef] [PubMed]
- Gong, L.; Si, M.S. SLIT3-mediated fibroblast signaling: A promising target for antifibrotic therapies. Am. J. Physiol. Heart Circ. Physiol. 2023, 325, H1400–H1411. [Google Scholar] [CrossRef] [PubMed]
- Cui, H.S.; Kim, D.H.; Joo, S.Y.; Cho, Y.S.; Kim, J.B.; Seo, C.H. Exosomes derived from human hypertrophic scar fibroblasts induces smad and TAK1 signaling in normal dermal fibroblasts. Arch. Biochem. Biophys. 2022, 722, 109215. [Google Scholar] [CrossRef] [PubMed]
- Finnson, K.W.; Almadani, Y.; Philip, A. Non-canonical (non-SMAD2/3) TGF-β signaling in fibrosis: Mechanisms and targets. Semin. Cell Dev. Biol. 2020, 101, 115–122. [Google Scholar] [CrossRef]
- Ince, B.; Uyar, I.; Dadaci, M. Effect of Vitamin D Deficiency on Hypertrophic Scarring. Dermatol. Surg. Off. Publ. Am. Soc. Dermatol. Surg. 2019, 45, 274–279. [Google Scholar] [CrossRef]
- Slominski, A.T.; Kim, T.K.; Janjetovic, Z.; Slominski, R.M.; Li, W.; Jetten, A.M.; Indra, A.K.; Mason, R.S.; Tuckey, R.C. Biological Effects of CYP11A1-Derived Vitamin D and Lumisterol Metabolites in the Skin. J. Investig. Dermatol. 2024, 144, 2145–2161. [Google Scholar] [CrossRef]
- Borrell, V.; Cárdenas, A.; Ciceri, G.; Galcerán, J.; Flames, N.; Pla, R.; Nóbrega-Pereira, S.; García-Frigola, C.; Peregrín, S.; Zhao, Z.; et al. Slit/Robo signaling modulates the proliferation of central nervous system progenitors. Neuron 2012, 76, 338–352. [Google Scholar] [CrossRef]
- Basha, S.; Jin-Smith, B.; Sun, C.; Pi, L. The SLIT/ROBO Pathway in Liver Fibrosis and Cancer. Biomolecules 2023, 13, 785. [Google Scholar] [CrossRef]
- Dickinson, R.E.; Dallol, A.; Bieche, I.; Krex, D.; Morton, D.; Maher, E.R.; Latif, F. Epigenetic inactivation of SLIT3 and SLIT1 genes in human cancers. Br. J. Cancer 2004, 91, 2071–2078. [Google Scholar] [CrossRef]
- Stone, R.C.; Pastar, I.; Ojeh, N.; Chen, V.; Liu, S.; Garzon, K.I.; Tomic-Canic, M. Epithelial-mesenchymal transition in tissue repair and fibrosis. Cell Tissue Res. 2016, 365, 495–506. [Google Scholar] [CrossRef]
- Yuan, F.L.; Sun, Z.L.; Feng, Y.; Liu, S.Y.; Du, Y.; Yu, S.; Yang, M.L.; Lv, G.Z. Epithelial-mesenchymal transition in the formation of hypertrophic scars and keloids. J. Cell Physiol. 2019, 234, 21662–21669. [Google Scholar] [CrossRef] [PubMed]
- Cui, H.S.; Hong, A.R.; Kim, J.B.; Yu, J.H.; Cho, Y.S.; Joo, S.Y.; Seo, C.H. Extracorporeal Shock Wave Therapy Alters the Expression of Fibrosis-Related Molecules in Fibroblast Derived from Human Hypertrophic Scar. Int. J. Mol. Sci. 2018, 19, 124. [Google Scholar] [CrossRef] [PubMed]
- Trepat, X.; Chen, Z.; Jacobson, K. Cell migration. Compr. Physiol. 2012, 2, 2369–2392. [Google Scholar] [CrossRef] [PubMed]
- D’Urso, M.; Kurniawan, N.A. Mechanical and Physical Regulation of Fibroblast-Myofibroblast Transition: From Cellular Mechanoresponse to Tissue Pathology. Front. Bioeng. Biotechnol. 2020, 8, 609653. [Google Scholar] [CrossRef]
- Jolly, M.K.; Ward, C.; Eapen, M.S.; Myers, S.; Hallgren, O.; Levine, H.; Sohal, S.S. Epithelial-mesenchymal transition, a spectrum of states: Role in lung development, homeostasis, and disease. Dev. Dyn. 2018, 247, 346–358. [Google Scholar] [CrossRef]
- Radisky, D.C.; Kenny, P.A.; Bissell, M.J. Fibrosis and cancer: Do myofibroblasts come also from epithelial cells via EMT? J. Cell Biochem. 2007, 101, 830–839. [Google Scholar] [CrossRef]
- Shu, D.Y.; Lovicu, F.J. Myofibroblast transdifferentiation: The dark force in ocular wound healing and fibrosis. Prog. Retin. Eye Res. 2017, 60, 44–65. [Google Scholar] [CrossRef]
- Chang, H.Y.; Chi, J.T.; Dudoit, S.; Bondre, C.; van de Rijn, M.; Botstein, D.; Brown, P.O. Diversity, topographic differentiation, and positional memory in human fibroblasts. Proc. Natl. Acad. Sci. USA 2002, 99, 12877–12882. [Google Scholar] [CrossRef]
- Zheng, Y.; Xiao, M.; Zhang, J.; Chang, F. Micro RNA-640 Targeting SLIT1 Enhances Glioma Radiosensitivity by Restraining the Activation of Wnt/β-Catenin Signaling Pathway. Br. J. Biomed. Sci. 2022, 79, 10067. [Google Scholar] [CrossRef]
- Shiau, C.E.; Bronner-Fraser, M. N-cadherin acts in concert with Slit1-Robo2 signaling in regulating aggregation of placode-derived cranial sensory neurons. Development 2009, 136, 4155–4164. [Google Scholar] [CrossRef]
- Luo, C.; Lu, Z.; Chen, Y.; Chen, X.; Liu, N.; Chen, J.; Dong, S. MicroRNA-640 promotes cell proliferation and adhesion in glioblastoma by targeting Slit guidance ligand 1. Oncol. Lett. 2021, 21, 161. [Google Scholar] [CrossRef] [PubMed]
- Shuai, W.; Wu, J.; Chen, S.; Liu, R.; Ye, Z.; Kuang, C.; Fu, X.; Wang, G.; Li, Y.; Peng, Q.; et al. SUV39H2 promotes colorectal cancer proliferation and metastasis via tri-methylation of the SLIT1 promoter. Cancer Lett. 2018, 422, 56–69. [Google Scholar] [CrossRef] [PubMed]
- Zhuang, Y.; Lin, F.; Xiang, L.; Cai, Z.; Wang, F.; Cui, W. Prevented Cell Clusters’ Migration Via Microdot Biomaterials for Inhibiting Scar Adhesion. Adv. Mater. 2024, 36, e2312556. [Google Scholar] [CrossRef]
- Lan, H.Y. Diverse roles of TGF-β/Smads in renal fibrosis and inflammation. Int. J. Biol. Sci. 2011, 7, 1056–1067. [Google Scholar] [CrossRef]
- Frangogiannis, N.G. Transforming growth factor-β in myocardial disease. Nat. Rev. Cardiol. 2022, 19, 435–455. [Google Scholar] [CrossRef]
- Ji, Y.; Dou, Y.N.; Zhao, Q.W.; Zhang, J.Z.; Yang, Y.; Wang, T.; Xia, Y.F.; Dai, Y.; Wei, Z.F. Paeoniflorin suppresses TGF-β mediated epithelial-mesenchymal transition in pulmonary fibrosis through a Smad-dependent pathway. Acta Pharmacol. Sin. 2016, 37, 794–804. [Google Scholar] [CrossRef]
- Kiritsi, D.; Nyström, A. The role of TGFβ in wound healing pathologies. Mech. Ageing Dev. 2018, 172, 51–58. [Google Scholar] [CrossRef]
- Wang, L.; Zheng, J.; Pathak, J.L.; Chen, Y.; Liang, D.; Yang, L.; Sun, H.; Zhong, M.; Wu, L.; Li, L.; et al. SLIT2 Overexpression in Periodontitis Intensifies Inflammation and Alveolar Bone Loss, Possibly via the Activation of MAPK Pathway. Front. Cell Dev. Biol. 2020, 8, 593. [Google Scholar] [CrossRef]
- Macias, H.; Moran, A.; Samara, Y.; Moreno, M.; Compton, J.E.; Harburg, G.; Strickland, P.; Hinck, L. SLIT/ROBO1 signaling suppresses mammary branching morphogenesis by limiting basal cell number. Dev. Cell 2011, 20, 827–840. [Google Scholar] [CrossRef]
- Yuen, D.A.; Huang, Y.W.; Liu, G.Y.; Patel, S.; Fang, F.; Zhou, J.; Thai, K.; Sidiqi, A.; Szeto, S.G.; Chan, L.; et al. Recombinant N-Terminal Slit2 Inhibits TGF-β-Induced Fibroblast Activation and Renal Fibrosis. J. Am. Soc. Nephrol. JASN 2016, 27, 2609–2615. [Google Scholar] [CrossRef]
- Ogawa, R. Keloid and Hypertrophic Scars Are the Result of Chronic Inflammation in the Reticular Dermis. Int. J. Mol. Sci. 2017, 18, 606. [Google Scholar] [CrossRef] [PubMed]
- Peng, D.; Fu, M.; Wang, M.; Wei, Y.; Wei, X. Targeting TGF-β signal transduction for fibrosis and cancer therapy. Mol. Cancer 2022, 21, 104. [Google Scholar] [CrossRef]






| Patients (n = 10) | Age (Years) | Sex | Location of Specimens (Scar/Normal) | Months Post-Burn |
|---|---|---|---|---|
| 1 | 38 | Male | Elbow/elbow | 8 |
| 2 | 41 | Male | Elbow/elbow | 11 |
| 3 | 33 | Male | Leg/leg | 10 |
| 4 | 36 | Male | Thigh/thigh | 13 |
| 5 | 42 | Male | Chest/chest | 12 |
| 6 | 29 | Male | Chest/chest | 13 |
| 7 | 44 | Male | Scalp/scalp | 16 |
| 8 | 33 | Male | Thigh/thigh | 19 |
| 9 | 29 | Male | Abdomen/abdomen | 13 |
| 10 | 29 | Female | Face/scalp | 15 |
| 11 | 27 | Female | Arm/arm | 11 |
| 12 | 38 | Female | Shoulder/shoulder | 9 |
| 13 | 43 | Female | Hand/hand | 7 |
| Gene | Forward (5′ → 3′) | Reverse (5′ → 3′) |
|---|---|---|
| SLIT1 | CTCCTTCACCAACATGAGCCAG | AGGGTGGAGATGTCATTGCCGT |
| ACTA2 | CCGACCGAATGCAGAAGGA | ACAGAGTATTTGCGCTCCGAA |
| FN1 | CCAGTCCACAGCTATTCCTG | ACAACCACGGATGAGCTG |
| COL1A1 | ATGTTCAGCTTTGTGGACCTC | CTGTACGCAGGTGATTGGTG |
| COL3A1 | CACTGGGGAATGGAGCAAAAC | ATCAGGACCACCAATGTCATAGG |
| CDH1 | CCAGTCCACAGCTATTCCTG | ACAACCACGGATGAGCTG |
| CDH2 | ACCGACACTCCTACAAGATTT | GCAGAAACAAGTTGGTTGGATA |
| VIM | GTCAGAACTAAAGGAGCTGC | TGTTGCTGTCCAAGTTGCTC |
| GAPDH | CATGAGAAGTATGACAACAGCCT | AGTCCTTCCACGATACCAAAGT |
| Target | Host | Dilution | Company (Cat. No.) |
|---|---|---|---|
| GAPDH | Rabbit | 1:1000 | Cell Signaling Technology (2118S) |
| GAPDH | Mouse | 1:1000 | Santa Cruz Technology (sc-47724) |
| β-Actin | Rabbit | 1:2000 | Cell Signaling Technology (4967S) |
| β-Actin | Mouse | 1:1000 | Santa Cruz Biotechnology (sc-1616) |
| Slit1 | Mouse | 1:400 | Santa Cruz Biotechnology (sc-376756) |
| α-SMA | Mouse | 1:500 | Abcam (ab7817) |
| Fibronectin | Rabbit | 1:2000 | Abcam (ab6328) |
| Type I collagen | Rabbit | 1:1000 | Abcam (ab34710) |
| Type III collagen | Rabbit | 1:1000 | Abcam (ab7778) |
| Vimentin | Mouse | 1:3000 | Abcam (ab92547) |
| N-Cadherin | Mouse | 1:1000 | Invitrogen (333900) |
| E-Cadherin | Mouse | 1:1000 | Abcam (ab76055) |
| Phospho-SMAD2 | Rabbit | 1:1000 | Cell Signaling Technology (3108S) |
| SMAD2 | Rabbit | 1:1000 | Abcam (ab33875) |
| Phospho-SMAD3 | Rabbit | 1:1000 | Invitrogen (MA5-14936) |
| SMAD3 | Rabbit | 1:1000 | Cell Signaling Technology (9523S) |
| Phospho-SMAD1/5/8 | Rabbit | 1:1000 | Merck Millipore (AB3848) |
| SMAD1 | Rabbit | 1:1000 | Cell Signaling Technology (6944S) |
| Phospho-TAK1 | Rabbit | 1:1000 | Cell Signaling Technology (9339S) |
| TAK1 | Rabbit | 1:1000 | Cell Signaling Technology (5206S) |
| Phospho-p38 | Mouse | 1:1000 | Cell Signaling Technology (9216S) |
| p38 | Rabbit | 1:1000 | Cell Signaling Technology (8690S) |
| Phospho-JNK | Rabbit | 1:1000 | Cell Signaling Technology (9251S) |
| JNK | Rabbit | 1:1000 | Cell Signaling Technology (9252S) |
| Phospho-ERK | Rabbit | 1:1000 | Cell Signaling Technology (4370S) |
| ERK | Mouse | 1:1000 | Cell Signaling Technology (4696S) |
Disclaimer/Publisher’s Note: The statements, opinions and data contained in all publications are solely those of the individual author(s) and contributor(s) and not of MDPI and/or the editor(s). MDPI and/or the editor(s) disclaim responsibility for any injury to people or property resulting from any ideas, methods, instructions or products referred to in the content. |
© 2024 by the authors. Published by MDPI on behalf of the Lithuanian University of Health Sciences. Licensee MDPI, Basel, Switzerland. This article is an open access article distributed under the terms and conditions of the Creative Commons Attribution (CC BY) license (https://creativecommons.org/licenses/by/4.0/).
Share and Cite
Cui, H.S.; Zheng, Y.X.; Cho, Y.S.; Ro, Y.M.; Jeon, K.; Joo, S.Y.; Seo, C.H. Slit1 Promotes Hypertrophic Scar Formation Through the TGF-β Signaling Pathway. Medicina 2024, 60, 2051. https://doi.org/10.3390/medicina60122051
Cui HS, Zheng YX, Cho YS, Ro YM, Jeon K, Joo SY, Seo CH. Slit1 Promotes Hypertrophic Scar Formation Through the TGF-β Signaling Pathway. Medicina. 2024; 60(12):2051. https://doi.org/10.3390/medicina60122051
Chicago/Turabian StyleCui, Hui Song, Ya Xin Zheng, Yoon Soo Cho, Yu Mi Ro, Kibum Jeon, So Young Joo, and Cheong Hoon Seo. 2024. "Slit1 Promotes Hypertrophic Scar Formation Through the TGF-β Signaling Pathway" Medicina 60, no. 12: 2051. https://doi.org/10.3390/medicina60122051
APA StyleCui, H. S., Zheng, Y. X., Cho, Y. S., Ro, Y. M., Jeon, K., Joo, S. Y., & Seo, C. H. (2024). Slit1 Promotes Hypertrophic Scar Formation Through the TGF-β Signaling Pathway. Medicina, 60(12), 2051. https://doi.org/10.3390/medicina60122051

