Real-World Evaluation of Dupilumab in the Long-Term Management of Eosinophilic Chronic Rhinosinusitis with Nasal Polyps: A Focus on IL-4 and IL-13 Receptor Blockade
Abstract
1. Introduction
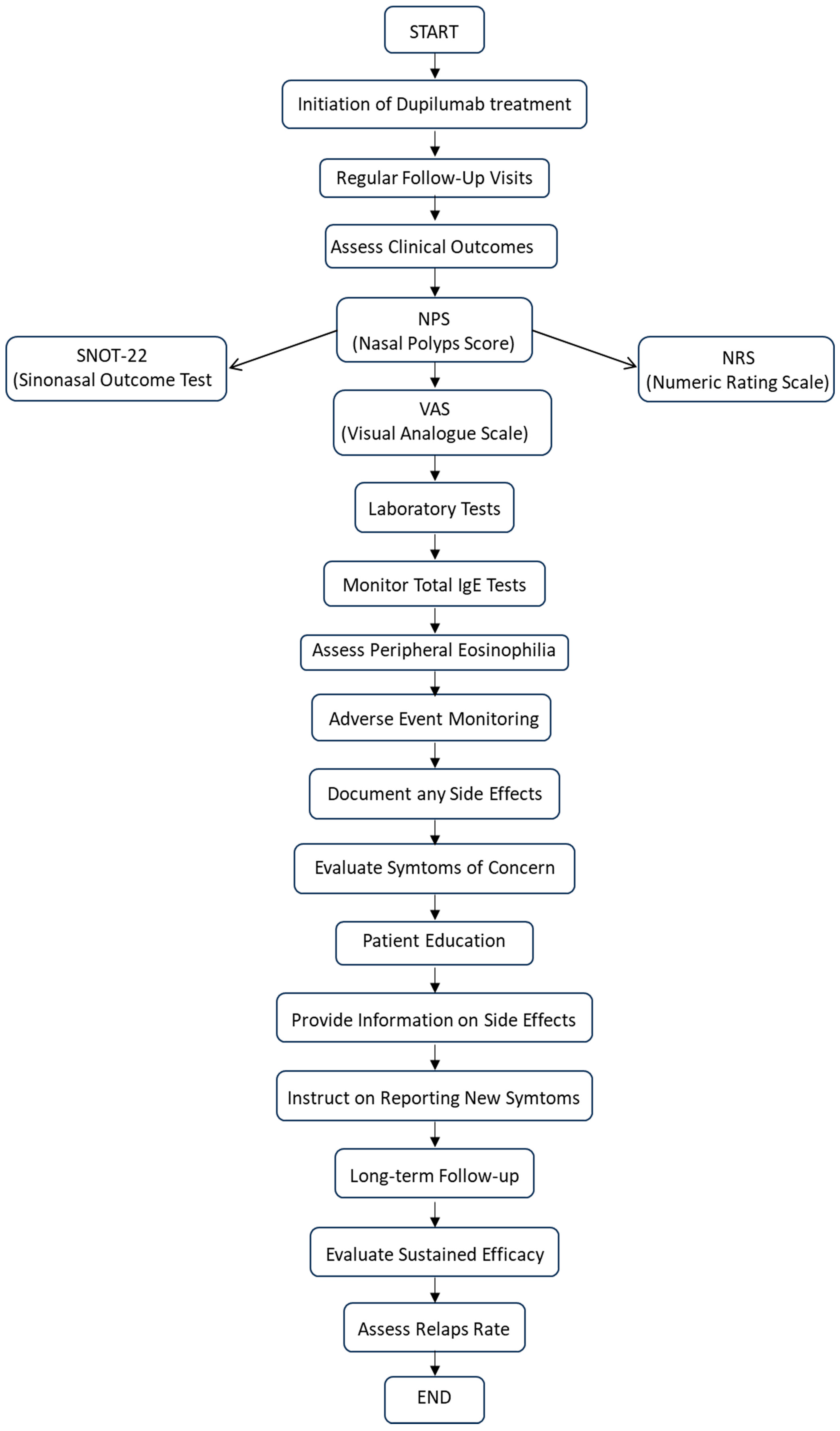
2. Materials and Methods
2.1. Study Design
2.2. The Nasal Polyp Score (NPS)
2.3. The Sino-Nasal Outcome Test (SNOT-22)
2.4. The Numeric Rating Scale (NRS)
2.5. The Lund–Mackay CT Score
2.6. The Visual Analog Scale (VAS): Assessment of Sense of Smell
2.7. Safety Assessments
2.8. Ethical Considerations
3. Results
3.1. Clinical Sample, Enrollment Criteria, and Treatment with Dupilumab
3.2. Examining the Distribution of CRSwNP Based on Age and Gender
3.3. Dupilumab Treatment Led to Improvements in SNOT-22, NPS, NRS, and VAS Parameters in Patients with CRSwNP
3.4. Assessment of Total IgE Levels in CRSwNP Patients Treated with Dupilumab for 42 Weeks
3.5. Assessment of Peripheral Eosinophilia in CRSwNP Patients Treated with Dupilumab for 16 Weeks
3.6. Statistical Analysis
4. Discussion
5. Conclusions
Study Limitations
Author Contributions
Funding
Institutional Review Board Statement
Informed Consent Statement
Data Availability Statement
Conflicts of Interest
References
- Zucoloto, N.N.; de Aguiar, F.S.; Lopes, N.M.D.; Garcia, E.C.D.; Romano, F.R.; Bezerra, T.F.P.; Lima, W.T.A.; Fornazieri, M.A. Exploring the impact of inflammatory endotypes on olfactory function and quality of life in chronic rhinosinusitis patients. Braz. J. Otorhinolaryngol. 2023, 90, 101364. [Google Scholar] [CrossRef] [PubMed] [PubMed Central]
- Cho, S.H.; Hamilos, D.L.; Han, D.H.; Laidlaw, T.M. Phenotypes of Chronic Rhinosinusitis. J. Allergy Clin. Immunol. Pract. 2020, 8, 1505–1511. [Google Scholar] [CrossRef] [PubMed]
- Ostovar, A.; Fokkens, W.J.; Vahdat, K.; Raeisi, A.; Mallahzadeh, A.; Farrokhi, S. Epidemiology of chronic rhinosinusitis in Bushehr, southwestern region of Iran: A GA2LEN study. Rhinology 2019, 57, 43–48. [Google Scholar] [CrossRef] [PubMed]
- Schwitzguébel, A.J.; Jandus, P.; Lacroix, J.S.; Seebach, J.D.; Harr, T. Immunoglobulin deficiency in patients with chronic rhinosinusitis: Systematic review of the literature and meta-analysis. J. Allergy Clin. Immunol. 2015, 136, 1523–1531. [Google Scholar] [CrossRef] [PubMed]
- Boita, M.; Bucca, C.; Riva, G.; Heffler, E.; Rolla, G. Release of Type 2 Cytokines by Epithelial Cells of Nasal Polyps. J. Immunol. Res. 2016, 2016, 2643297. [Google Scholar] [CrossRef]
- Chiarella, E.; Lombardo, N.; Lobello, N.; Piazzetta, G.L.; Morrone, H.L.; Mesuraca, M.; Bond, H.M. Deficit in Adipose Differentiation in Mesenchymal Stem Cells Derived from Chronic Rhinosinusitis Nasal Polyps Compared to Nasal Mucosal Tissue. Int. J. Mol. Sci. 2020, 21, 9214. [Google Scholar] [CrossRef]
- Mesuraca, M.; Nisticò, C.; Lombardo, N.; Piazzetta, G.L.; Lobello, N.; Chiarella, E. Cellular and Biochemical Characterization of Mesenchymal Stem Cells from Killian Nasal Polyp. Int. J. Mol. Sci. 2022, 23, 13214. [Google Scholar] [CrossRef]
- Won, H.K.; Kim, Y.C.; Kang, M.G.; Park, H.K.; Lee, S.E.; Kim, M.H.; Yang, M.S.; Chang, Y.S.; Cho, S.H.; Song, W.J. Age-related prevalence of chronic rhinosinusitis and nasal polyps and their relationships with asthma onset. Ann. Allergy Asthma Immunol. 2018, 120, 389–394. [Google Scholar] [CrossRef]
- Seybt, M.W.; McMains, K.C.; Kountakis, S.E. The prevalence and effect of asthma on adults with chronic rhinosinusitis. Ear Nose Throat J. 2007, 86, 409–411. [Google Scholar] [CrossRef]
- Wilson, K.F.; McMains, K.C.; Orlandi, R.R. The association between allergy and chronic rhinosinusitis with and without nasal polyps: An evidence-based review with recommendations. Int. Forum Allergy Rhinol. 2014, 4, 93–103. [Google Scholar] [CrossRef]
- Lombardo, N.; Piazzetta, G.L.; Lobello, N.; Cicala, G.; Patafi, M.; Benincasa, A.T.; Pelaia, C.; Chiarella, E.; Pelaia, G. Real-Life Effects of Omalizumab on Chronic Rhinosinusitis with Nasal Polyposis. J. Pers. Med. 2023, 14, 3. [Google Scholar] [CrossRef] [PubMed]
- Bachert, C.; Sousa, A.R.; Lund, V.J.; Scadding, G.K.; Gevaert, P.; Nasser, S.; Durham, S.R.; Cornet, M.E.; Kariyawasam, H.H.; Gilbert, J.; et al. Reduced need for surgery in severe nasal polyposis with mepolizumab: Randomized trial. J. Allergy Clin. Immunol. 2017, 140, 1024–1031.e14. [Google Scholar] [CrossRef] [PubMed]
- Pelaia, G.; Vatrella, A.; Busceti, M.T.; Gallelli, L.; Preianò, M.; Lombardo, N.; Terracciano, R.; Maselli, R. Role of biologics in severe eosinophilic asthma—Focus on reslizumab. Ther. Clin. Risk Manag. 2016, 12, 1075–1082. [Google Scholar] [CrossRef] [PubMed]
- Piazzetta, G.L.; Lobello, N.; Chiarella, E.; Rizzuti, A.; Pelaia, C.; Pelaia, G.; Lombardo, N. Targeting IL-4 and IL-13 Receptors on Eosinophils in CRSwNP Patients: The Clinical Efficacy of Dupilumab. J. Pers. Med. 2023, 13, 1404. [Google Scholar] [CrossRef]
- Gallo, S.; Russo, F.; Mozzanica, F.; Preti, A.; Bandi, F.; Costantino, C.; Gera, R.; Ottaviani, F.; Castelnuovo, P. Prognostic value of the Sinonasal Outcome Test 22 (SNOT-22) in chronic rhinosinusitis. Acta Otorhinolaryngol. Ital. 2020, 40, 113–121. [Google Scholar] [CrossRef]
- Hjermstad, M.J.; Fayers, P.M.; Haugen, D.F.; Caraceni, A.; Hanks, G.W.; Loge, J.H.; Fainsinger, R.; Aass, N.; Kaasa, S.; European Palliative Care Research Collaborative (EPCRC). Studies comparing Numerical Rating Scales, Verbal Rating Scales, and Visual Analogue Scales for assessment of pain intensity in adults: A systematic literature review. J. Pain Symptom Manag. 2011, 41, 1073–1093. [Google Scholar] [CrossRef]
- Hopkins, C.; Browne, J.P.; Slack, R.; Lund, V.; Brown, P. The Lund-Mackay staging system for chronic rhinosinusitis: How is it used and what does it predict? Otolaryngol. Head Neck Surg. 2007, 137, 555–561. [Google Scholar] [CrossRef]
- Alobid, I.; Calvo-Henríquez, C.; Viveros-Díez, P.; López-Chacón, M.; Rojas-Lechuga, M.J.; Langdon, C.; Marin, C.; Mullol, J. Validation of Visual Analogue Scale for loss of smell as a quick test in chronic rhinosinusitis with nasal polyps. J. Investig. Allergol. Clin. Immunol. 2023. advance online publication. [Google Scholar] [CrossRef]
- Hoy, S.M. Dupilumab: A Review in Chronic Rhinosinusitis with Nasal Polyps. Drugs 2020, 80, 711–717. [Google Scholar] [CrossRef]
- Boscke, R.; Heidemann, M.; Bruchhage, K.L. Dupilumab for chronic rhinosinusitis with nasal polyps: Real-life retrospective 12-month effectiveness data. Rhinology 2023, 61, 203–213. [Google Scholar] [CrossRef]
- Peters, A.T.; Wagenmann, M.; Bernstein, J.A.; Khan, A.H.; Nash, S.; Jacob-Nara, J.A.; Siddiqui, S.; Rowe, P.J.; Deniz, Y. Dupilumab efficacy in patients with chronic rhinosinusitis with nasal polyps with and without allergic rhinitis. Allergy Asthma Proc. 2023, 44, 265–274. [Google Scholar] [CrossRef] [PubMed]
- Hoshino, M.; Akitsu, K.; Kubota, K.; Ohtawa, J. Efficacy of a house dust mite sublingual immunotherapy tablet as add-on dupilumab in asthma with rhinitis. Allergol. Int. 2022, 71, 490–497. [Google Scholar] [CrossRef] [PubMed]
- Castro, M.; Corren, J.; Pavord, I.D.; Maspero, J.; Wenzel, S.; Rabe, K.F.; Busse, W.W.; Ford, L.; Sher, L.; FitzGerald, J.M.; et al. Dupilumab Efficacy and Safety in Moderate-to-Severe Uncontrolled Asthma. N. Engl. J. Med. 2018, 378, 2486–2496. [Google Scholar] [CrossRef] [PubMed]
- Jansen, F.; Becker, B.; Eden, J.K.; Breda, P.C.; Hot, A.; Oqueka, T.; Betz, C.S.; Hoffmann, A.S. Dupilumab (Dupixent.) tends to be an effective therapy for uncontrolled severe chronic rhinosinusitis with nasal polyps: Real data of a single-centered, retrospective single-arm longitudinal study from a university hospital in Germany. Eur. Arch. Otorhinolaryngol. 2023, 280, 1741–1755. [Google Scholar] [CrossRef] [PubMed]
- Mullol, J.; Bachert, C.; Amin, N.; Desrosiers, M.; Hellings, P.W.; Han, J.K.; Jankowski, R.; Vodicka, J.; Gevaert, P.; Daizadeh, N.; et al. Olfactory Outcomes with Dupilumab in Chronic Rhinosinusitis with Nasal Polyps. J. Allergy Clin. Immunol. Pract. 2022, 10, 1086–1095.e5. [Google Scholar] [CrossRef]
- Ottaviano, G.; Saccardo, T.; Roccuzzo, G.; Bernardi, R.; Chicco, A.D.; Pendolino, A.L.; Scarpa, B.; Mairani, E.; Nicolai, P. Effectiveness of Dupilumab in the Treatment of Patients with Uncontrolled Severe CRSwNP: A “Real-Life” Observational Study in Na.ve and Post-Surgical Patients. J. Pers. Med. 2022, 12, 1526. [Google Scholar] [CrossRef]
- De Corso, E.; Pasquini, E.; Trimarchi, M.; La Mantia, I.; Pagella, F.; Ottaviano, G.; Garzaro, M.; Pipolo, C.; Torretta, S.; Seccia, V.; et al. Dupilumab in the treatment of severe uncontrolled chronic rhinosinusitis with nasal polyps (CRSwNP): A multicentric observational Phase IV real-life study (DUPIREAL). Allergy 2023. online ahead of print. [Google Scholar] [CrossRef]
- Wang, Y.; Jorizzo, J.L. Retrospective analysis of adverse events with dupilumab reported to the United States Food and Drug Administration. J. Am. Acad. Dermatol. 2021, 84, 1010–1014. [Google Scholar] [CrossRef]
- Li, S.H.; Nehme, K.F.; Moshkovich, A.; Suh, L.; Pawlowski, A.; Ali, Y.; Patel, G.B.; Kuang, F.L.; Peters, A.T. Eosinophilia and Adverse Effects of Dupilumab for Respiratory Indications: A Real-World Setting. J. Allergy Clin. Immunol. Pract. 2024. [Google Scholar] [CrossRef]
- Bachert, C.; Han, J.K.; Desrosiers, M.; Hellings, P.W.; Amin, N.; Lee, S.E.; Mullol, J.; Greos, L.S.; Bosso, J.V.; Laidlaw, T.M.; et al. Efficacy and safety of dupilumab in patients with severe chronic rhinosinusitis with nasal polyps (LIBERTY NP SINUS-24 and LIBERTY NP SINUS-52): Results from two multicentre, randomised, double-blind, placebo-controlled, parallel-group phase 3 trials. Lancet 2019, 394, 1638–1650. [Google Scholar] [CrossRef]
- Maspero, J.F.; Khan, A.H.; Philpott, C.; Hellings, P.W.; Hopkins, C.; Wagenmann, M.; Siddiqui, S.; Msihid, J.; Nash, S.; Chuang, C.C.; et al. Health-Related Quality of Life Impairment Among Patients with Severe Chronic Rhinosinusitis with Nasal Polyps in the SINUS-24 Trial. J. Asthma Allergy 2023, 16, 323–332. [Google Scholar] [CrossRef] [PubMed]
- Ferri, S.; Montagna, C.; Casini, M.; Malvezzi, L.; Pirola, F.; Russo, E.; Racca, F.; Messina, M.R.; Puggioni, F.; Nappi, E.; et al. Sleep quality burden in chronic rhinosinusitis with nasal polyps and its modulation by dupilumab. Ann. Allergy Asthma Immunol. 2024, 132, 69–75. [Google Scholar] [CrossRef] [PubMed]
- Macchi, A.; Giorli, A.; Cantone, E.; Carlotta Pipolo, G.; Arnone, F.; Barbone, U.; Bertazzoni, G.; Bianchini, C.; Ciofalo, A.; Cipolla, F.; et al. Sense of smell in chronic rhinosinusitis: A multicentric study on 811 patients. Front. Allergy 2023, 4, 1083964. [Google Scholar] [CrossRef] [PubMed]
- La Mantia, I.; Grigaliute, E.; Ragusa, M.; Cocuzza, S.; Radulesco, T.; Saibene, A.M.; Calvo-Henriquez, C.; Fakhry, N.; Michel, J.; Maniaci, A. Effectiveness and rapidity on olfatory fuction recovery in CRS patients treated with Dupilumab: A real life prospective controlled study. Eur. Arch. Otorhinolaryngol. 2024, 281, 219–226. [Google Scholar] [CrossRef] [PubMed]
- Cantone, E.; De Corso, E.; Ricciardiello, F.; Di Nola, C.; Grimaldi, G.; Allocca, V.; Motta, G. Olfaction Recovery following Dupilumab Is Independent of Nasal Polyp Reduction in CRSwNP. J. Pers. Med. 2022, 12, 1215. [Google Scholar] [CrossRef]
- Kim, D.H.; Kim, S.W. Considerations for the Use of Biologic Agents in Patients with Chronic Rhinosinusitis with Nasal Polyposis. Clin. Exp. Otorhinolaryngol. 2021, 14, 245–246, Erratum in Clin. Exp. Otorhinolaryngol. 2021, 14, 435. [Google Scholar] [CrossRef]
- Bellocchi, G.; Loperfido, A.; Passali, F.M.; Millarelli, S.; Velletrani, G.; Perla, M.; Di Michele, L.; Di Girolamo, S. Biologics in severe uncontrolled chronic rhinosinusitis with nasal polyps: A bicentric experience. Acta Biomed. 2023, 94, e2023227. [Google Scholar]
- Sima, Y.; Zhang, J.; Zheng, M.; Zhao, Y.; Wang, X.; Zhang, L. Revision surgery versus biologic treatment with omalizumab in recurrent chronic rhinosinusitis with nasal polyps: An analysis of cost-utility and clinical outcomes. World Allergy Organ. J. 2023, 16, 100846. [Google Scholar] [CrossRef]
- Chiarella, E.; Lombardo, N.; Lobello, N.; Aloisio, A.; Aragona, T.; Pelaia, C.; Scicchitano, S.; Bond, H.M.; Mesuraca, M. Nasal Polyposis: Insights in Epithelial-Mesenchymal Transition and Differentiation of Polyp Mesenchymal Stem Cells. Int. J. Mol. Sci. 2020, 21, 6878. [Google Scholar] [CrossRef]
- Brown, W.C.; Senior, B. A Critical Look at the Efficacy and Costs of Biologic Therapy for Chronic Rhinosinusitis with Nasal Polyposis. Curr. Allergy Asthma Rep. 2020, 20, 16. [Google Scholar] [CrossRef]
- Yong, M.; Kirubalingam, K.; Desrosiers, M.Y.; Kilty, S.J.; Thamboo, A. Cost-effectiveness analysis of biologics for the treatment of chronic rhinosinusitis with nasal polyps in Canada. Allergy Asthma Clin. Immunol. 2023, 19, 90. [Google Scholar] [CrossRef] [PubMed]
- Codispoti, C.D.; Mahdavinia, M. A call for cost-effectiveness analysis for biologic therapies in chronic rhinosinusitis with nasal polyps. Ann. Allergy Asthma Immunol. 2019, 123, 232–239. [Google Scholar] [CrossRef] [PubMed]
- Frankenberger, H.; Wiebringhaus, R.; Paul, B.; Huber, P.; Haubner, F.; Gröger, M.; Stihl, C. The use of biologics in patients suffering from chronic rhinosinusitis with nasal polyps—A 4-year real life observation. Eur. Arch. Otorhinolaryngol. 2024, 281, 5773–5782. [Google Scholar] [CrossRef] [PubMed]
- van der Lans, R.J.L.; Hopkins, C.; Senior, B.A.; Lund, V.J.; Reitsma, S. Biologicals and Endoscopic Sinus Surgery for Severe Uncontrolled Chronic Rhinosinusitis with Nasal Polyps: An Economic Perspective. J. Allergy Clin. Immunol. Pract. 2022, 10, 1454–1461. [Google Scholar] [CrossRef]




| Characteristic | Total Cohort (n = 40) |
|---|---|
| Age, mean (SD) | 57.1 (14.3) |
| Gender, n (%) | |
| Male | 22 (55%) |
| Female | 18 (45%) |
| Race/ethnicity, n (%) | |
| Caucasian | 34 (85%) |
| Hispanic | 3 (7.5%) |
| Black | 2 (5%) |
| Other | 1 (2.5%) |
| Comorbidities, n (%) | |
| Asthma | 16 (40%) |
| NSAID-exacerbated respiratory disease (NSAID-ERD) | 7 (17.5%) |
| Inhalant allergies | 16 (40%) |
| Baseline clinical scores, mean (SD) | |
| Nasal Polyp Score (NPS) | 6.9 (1.0) |
| Sino-Nasal Outcome Test (SNOT-22) | 53.6 (22.4) |
| Numeric Rating Scale (NRS) | 7.7 (1.2) |
| Visual Analog Scale (VAS) for smell | 72.3 (22.0) |
Disclaimer/Publisher’s Note: The statements, opinions and data contained in all publications are solely those of the individual author(s) and contributor(s) and not of MDPI and/or the editor(s). MDPI and/or the editor(s) disclaim responsibility for any injury to people or property resulting from any ideas, methods, instructions or products referred to in the content. |
© 2024 by the authors. Published by MDPI on behalf of the Lithuanian University of Health Sciences. Licensee MDPI, Basel, Switzerland. This article is an open access article distributed under the terms and conditions of the Creative Commons Attribution (CC BY) license (https://creativecommons.org/licenses/by/4.0/).
Share and Cite
Lombardo, N.; D’Ecclesia, A.; Chiarella, E.; Pelaia, C.; Riccelli, D.; Ruzza, A.; Lobello, N.; Piazzetta, G.L. Real-World Evaluation of Dupilumab in the Long-Term Management of Eosinophilic Chronic Rhinosinusitis with Nasal Polyps: A Focus on IL-4 and IL-13 Receptor Blockade. Medicina 2024, 60, 1996. https://doi.org/10.3390/medicina60121996
Lombardo N, D’Ecclesia A, Chiarella E, Pelaia C, Riccelli D, Ruzza A, Lobello N, Piazzetta GL. Real-World Evaluation of Dupilumab in the Long-Term Management of Eosinophilic Chronic Rhinosinusitis with Nasal Polyps: A Focus on IL-4 and IL-13 Receptor Blockade. Medicina. 2024; 60(12):1996. https://doi.org/10.3390/medicina60121996
Chicago/Turabian StyleLombardo, Nicola, Aurelio D’Ecclesia, Emanuela Chiarella, Corrado Pelaia, Debbie Riccelli, Annamaria Ruzza, Nadia Lobello, and Giovanna Lucia Piazzetta. 2024. "Real-World Evaluation of Dupilumab in the Long-Term Management of Eosinophilic Chronic Rhinosinusitis with Nasal Polyps: A Focus on IL-4 and IL-13 Receptor Blockade" Medicina 60, no. 12: 1996. https://doi.org/10.3390/medicina60121996
APA StyleLombardo, N., D’Ecclesia, A., Chiarella, E., Pelaia, C., Riccelli, D., Ruzza, A., Lobello, N., & Piazzetta, G. L. (2024). Real-World Evaluation of Dupilumab in the Long-Term Management of Eosinophilic Chronic Rhinosinusitis with Nasal Polyps: A Focus on IL-4 and IL-13 Receptor Blockade. Medicina, 60(12), 1996. https://doi.org/10.3390/medicina60121996

