Detection of Nonsynonymous Single Variants in Human HLA-DRB1 Exon 2 Associated with Renal Transplant Rejection
Abstract
1. Introduction
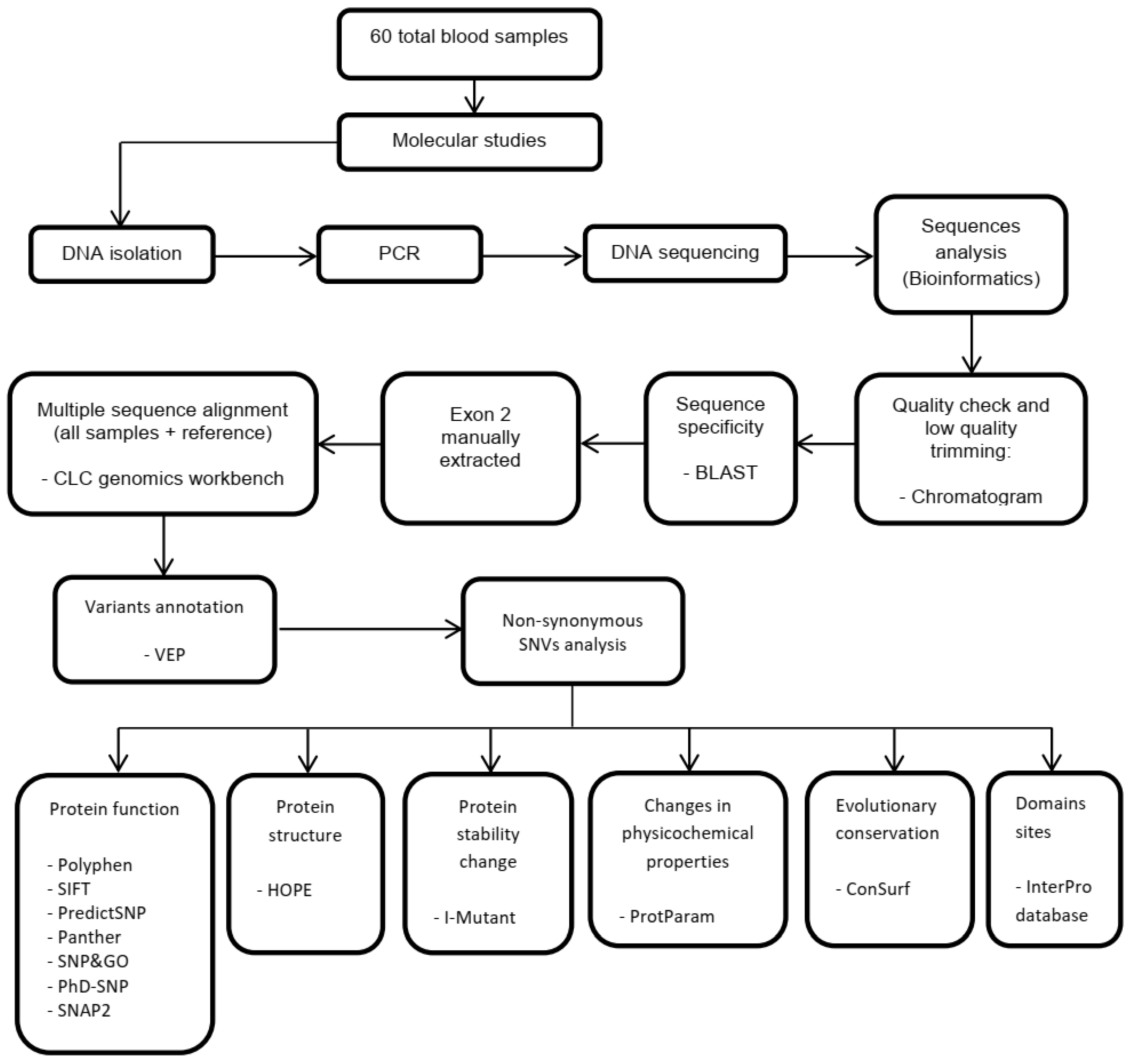
2. Materials and Methods
2.1. Study Design and Samples Information
2.2. DNA Isolation, Amplification, and Sequencing
2.3. Sequences and Variants Analysis Using Bioinformatics
3. Results
4. Discussion
Author Contributions
Funding
Institutional Review Board Statement
Data Availability Statement
Conflicts of Interest
References
- Kovesdy, C.P. Epidemiology of chronic kidney disease: An update 2022. Kidney Int. Suppl. 2022, 12, 7–11. [Google Scholar] [CrossRef] [PubMed]
- Jager, K.J.; Kovesdy, C.; Langham, R.; Rosenberg, M.; Jha, V.; Zoccali, C. A single number for advocacy and communication-worldwide more than 850 million individuals have kidney diseases. Kidney Int. 2019, 96, 1048–1050. [Google Scholar] [CrossRef] [PubMed]
- Hill, N.R.; Fatoba, S.T.; Oke, J.L.; Hirst, J.A.; O’Callaghan, C.A.; Lasserson, D.S.; Hobbs, F.D. Global Prevalence of Chronic Kidney Disease—A Systematic Review and Meta-Analysis. PLoS ONE 2016, 11, e0158765. [Google Scholar] [CrossRef] [PubMed]
- Xie, Y.; Bowe, B.; Mokdad, A.H.; Xian, H.; Yan, Y.; Li, T.; Maddukuri, G.; Tsai, C.Y.; Floyd, T.; Al-Aly, Z. Analysis of the Global Burden of Disease study highlights the global, regional, and national trends of chronic kidney disease epidemiology from 1990 to 2016. Kidney Int. 2018, 94, 567–581. [Google Scholar] [CrossRef]
- GBD Chronic Kidney Disease Collaboration. Global, regional, and national burden of chronic kidney disease, 1990–2017: A systematic analysis for the Global Burden of Disease Study 2017. Lancet 2020, 395, 709–733. [Google Scholar] [CrossRef]
- Lysaght, M.J. Maintenance dialysis population dynamics: Current trends and long-term implications. J. Am. Soc. Nephrol. 2002, 13 (Suppl. S1), S37–S40. [Google Scholar] [CrossRef]
- Abu-Aishaa, H.; Elhassanb, E.A.M.; Khamisc, A.H.; Abu-Elmaali, A. Chronic Kidney Disease in Police Forces Households in Khartoum, Sudan: Pilot Report. Arab. J. Nephrol. Transpl. 2009, 2, 21–26. [Google Scholar] [CrossRef]
- Suliman, S.M.; Beliela, M.H.; Hamza, H. Dialysis and transplantation in Sudan. Saudi J. Kidney Dis. Transpl. 1995, 6, 312–314. [Google Scholar]
- Ahmed, I.A.M.; Musa, E.A.; Shaikh, Q.; Elsharif, M.E. Kidney Transplantation in Sudan. Transplant. 2018, 102, 1583–1585. [Google Scholar] [CrossRef]
- Elsharif, M.E.; Elsharif, E.G. Causes of end-stage renal disease in Sudan: A single-center experience. Saudi J. Kidney Dis. Transpl. 2011, 22, 373–376. [Google Scholar]
- Parmar, M.S. Chronic renal disease. BMJ 2002, 325, 85–90. [Google Scholar] [CrossRef] [PubMed]
- Elamin, S.; Obeid, W.; Abu-Aisha, H. Renal Replacement Therapy in Sudan, 2009. Arab. J. Nephrol. Transpl. 2010, 3, 31–36. [Google Scholar] [CrossRef]
- Banaga, A.; Mohammed, E.; Siddig, R.; Salama, D.; Elbashir, S.; Khojali, M.; Babiker, R.; Elmusharaf, K.; Homeida, M.M. Why Did Sudanese End Stage Renal Failure Patients Refuse Renal Transplantation? Open J. Nephrol. 2015, 5, 35–39. [Google Scholar] [CrossRef]
- Justiz Vaillant, A.A.; Mohseni, M. Chronic Transplantation Rejection. In StatPearls; StatPearls Publishing: Tampa, FL, USA, 2022. [Google Scholar]
- Mudiayi, D.; Shojai, S.; Okpechi, I.; Christie, E.A.; Wen, K.; Kamaleldin, M.; Elsadig, O.M.; Lunney, M.; Prasad, B.; Osman, M.A.; et al. Global Estimates of Capacity for Kidney Transplantation in World Countries and Regions. Transplantation 2022, 106, 1113–1122. [Google Scholar] [CrossRef] [PubMed]
- Panahi, A.; Bidaki, R.; Mirhosseini, S.M.; Mehraban, D. Renal allograft nephrectomy: Comparison between clinical and pathological diagnosis. Nephrourol. Mon. 2013, 5, 1001–1004. [Google Scholar] [CrossRef]
- Law, S.C.; Haigh, O.L.; Walpole, C.M.; Keane, C.; Miles, J.J.; Gandhi, M.K.; Radford, K.J.; Steptoe, R.J. Simple, rapid and inexpensive typing of common HLA class I alleles for immunological studies. J. Immunol. Methods 2019, 465, 72–76. [Google Scholar] [CrossRef]
- Choo, S.Y. The HLA system: Genetics, immunology, clinical testing, and clinical implications. Yonsei Med. J. 2007, 48, 11–23. [Google Scholar] [CrossRef]
- Mehra, N.K.; Kaur, G. Histocompatibility Antigen Complex of Man. In eLS; John Wiley & Sons, Ltd.: Hoboken, NJ, USA, 2016; pp. 1–8. [Google Scholar] [CrossRef]
- Medhasi, S.; Chantratita, N. Human Leukocyte Antigen (HLA) System: Genetics and Association with Bacterial and Viral Infections. J. Immunol. Res. 2022, 2022, 9710376. [Google Scholar] [CrossRef]
- Shiina, T.; Hosomichi, K.; Inoko, H.; Kulski, J.K. The HLA genomic loci map: Expression, interaction, diversity and disease. J. Hum. Genet. 2009, 54, 15–39. [Google Scholar] [CrossRef]
- Hassan, M.; Mohamed, S.; Hussain, M.; Dowd, A. Deleterious Nonsynonymous SNP Found within HLA-DRB1 Gene Involved in Allograft Rejection in Sudanese Family: Using DNA Sequencing and Bioinformatics Methods. Open J. Immunol. 2015, 5, 222–232. [Google Scholar] [CrossRef]
- Sayers, E.W.; Bolton, E.E.; Brister, J.R.; Canese, K.; Chan, J.; Comeau, D.C.; Connor, R.; Funk, K.; Kelly, C.; Kim, S.; et al. Database resources of the national center for biotechnology information. Nucleic Acids. Res. 2022, 50, D20–D26. [Google Scholar] [CrossRef] [PubMed]
- Fürst, D.; Neuchel, C.; Tsamadou, C.; Schrezenmeier, H.; Mytilineos, J. HLA Matching in Unrelated Stem Cell Transplantation up to Date. Transfus. Med. Hemother. 2019, 46, 326–336. [Google Scholar] [CrossRef] [PubMed]
- Hassan, M.M.; Dowd, A.A.; Mohamed, A.H.; Mahalah, S.M.; Kaheel, H.H.; Mohamed, S.N.; Hassan, M.A. Computational analysis of deleterious nsSNPs within HLA-DRB1 and HLA-DQB1 genes responsible for Allograft rejection. Int. J. Comput. Bioinform. Silico Model. 2014, 3, 562–577. [Google Scholar]
- Baek, I.C.; Choi, E.J.; Shin, D.H.; Kim, H.J.; Choi, H.; Kim, T.G. Allele and haplotype frequencies of human leukocyte antigen-A, -B, -C, -DRB1, -DRB3/4/5, -DQA1, -DQB1, -DPA1, and -DPB1 by next generation sequencing-based typing in Koreans in South Korea. PLoS ONE 2021, 16, e0253619. [Google Scholar] [CrossRef]
- Mahdi, B.M. A glow of HLA typing in organ transplantation. Clin. Transl. Med. 2013, 2, 2–6. [Google Scholar] [CrossRef]
- Zachary, A.A.; Leffell, M.S. HLA Mismatching Strategies for Solid Organ Transplantation—A Balancing Act. Front. Immunol. 2016, 7, 575. [Google Scholar] [CrossRef]
- Petersdorf, E.W. Which factors influence the development of GVHD in HLA-matched or mismatched transplants? Best Pract. Res. Clin. Haematol. 2017, 30, 333–335. [Google Scholar] [CrossRef]
- Vu, L.T.; Baxter-Lowe, L.A.; Garcia, J.; McEnhill, M.; Summers, P.; Hirose, R.; Lee, M.; Stock, P.G. HLA-DR matching in organ allocation: Balance between waiting time and rejection in pediatric kidney transplantation. Arch. Surg. 2011, 146, 824–829. [Google Scholar] [CrossRef]
- Edgerly, C.H.; Weimer, E.T. The Past, Present, and Future of HLA Typing in Transplantation. In Methods in Molecular Biology; Humana Press: New York, NY, USA, 2018; Volume 1802. [Google Scholar]
- Erlich, H. HLA DNA typing: Past, present, and future. Tissue Antigens 2012, 80, 1–11. [Google Scholar] [CrossRef]
- Cereb, N.; Kim, H.R.; Ryu, J.; Yang, S.Y. Advances in DNA sequencing technologies for high resolution HLA typing. Hum. Immunol. 2015, 76, 923–927. [Google Scholar] [CrossRef]
- 1000 Genomes Project Consortium. A global reference for human genetic variation. Nature 2015, 526, 68–74. [Google Scholar] [CrossRef] [PubMed]
- Dendrou, C.A.; Petersen, J.; Rossjohn, J.; Fugger, L. HLA variation and disease. Nat. Rev. Immunol. 2018, 18, 325–339. [Google Scholar] [CrossRef] [PubMed]
- Larjo, A.; Eveleigh, R.; Kilpeläinen, E.; Kwan, T.; Pastinen, T.; Koskela, S.; Partanen, J. Accuracy of Programs for the Determination of Human Leukocyte Antigen Alleles from Next-Generation Sequencing Data. Front. Immunol. 2017, 8, 1815. [Google Scholar] [CrossRef] [PubMed]
- He, Q.; He, Q.; Liu, X.; Wei, Y.; Shen, S.; Hu, X.; Li, Q.; Peng, X.; Wang, L.; Yu, L. Genome-wide prediction of cancer driver genes based on SNP and cancer SNV data. Am. J. Cancer Res. 2014, 4, 394–410. [Google Scholar] [PubMed]
- Zou, H.; Wu, L.X.; Tan, L.; Shang, F.F.; Zhou, H.H. Significance of Single-Nucleotide Variants in Long Intergenic Non-protein Coding RNAs. Front. Cell Dev. Biol. 2020, 8, 347. [Google Scholar] [CrossRef]
- Wu, J.; Li, Y.; Rendahl, A.; Bhargava, M. Novel Human FCGR1A Variants Affect CD64 Functions and Are Risk Factors for Sarcoidosis. Front. Immunol. 2022, 13, 841099. [Google Scholar] [CrossRef]
- Cline, M.S.; Karchin, R. Using bioinformatics to predict the functional impact of SNVs. Bioinformatics 2011, 27, 441–448. [Google Scholar] [CrossRef]
- Hossain, M.S.; Roy, A.S.; Islam, M.S. In silico analysis predicting effects of deleterious SNPs of human RASSF5 gene on its structure and functions. Sci. Rep. 2020, 10, 14542. [Google Scholar] [CrossRef]
- Lin, M.; Whitmire, S.; Chen, J.; Farrel, A.; Shi, X.; Guo, J.T. Effects of short indels on protein structure and function in human genomes. Sci. Rep. 2017, 7, 9313. [Google Scholar] [CrossRef]
- Alachiotis, N.; Vogiatzi, E.; Pavlidis, P.; Stamatakis, A. ChromatoGate: A Tool for Detecting Base Mis-Calls in Multiple Sequence Alignments by Semi-Automatic Chromatogram Inspection. Comput. Struct. Biotechnol. J. 2013, 6, e201303001. [Google Scholar] [CrossRef]
- Cunningham, F.; Allen, J.E.; Allen, J.; Alvarez-Jarreta, J.; Amode, M.R.; Armean, I.M.; Austine-Orimoloye, O.; Azov, A.G.; Barnes, I.; Bennett, R.; et al. Ensembl 2022. Nucleic. Acids Res. 2022, 50, D988–D995. [Google Scholar] [CrossRef] [PubMed]
- Feng, D.F.; Doolittle, R.F. Progressive sequence alignment as a prerequisite to correct phylogenetic trees. J. Mol. Evol. 1987, 25, 351–360. [Google Scholar] [CrossRef] [PubMed]
- Pirovano, W.; Heringa, J. Multiple sequence alignment. Methods Mol. Biol. 2008, 452, 143–161. [Google Scholar]
- McLaren, W.; Gil, L.; Hunt, S.E.; Riat, H.S.; Ritchie, G.R.; Thormann, A.; Flicek, P.; Cunningham, F. The Ensembl Variant Effect Predictor. Genome Biol. 2016, 17, 122. [Google Scholar] [CrossRef] [PubMed]
- Sim, N.L.; Kumar, P.; Hu, J.; Henikoff, S.; Schneider, G.; Ng, P.C. SIFT web server: Predicting effects of amino acid substitutions on proteins. Nucleic Acids Res. 2012, 40, 452–457. [Google Scholar] [CrossRef] [PubMed]
- Adzhubei, I.A.; Schmidt, S.; Peshkin, L.; Ramensky, V.E.; Gerasimova, A.; Bork, P.; Kondrashov, A.S.; Sunyaev, S.R. A method and server for predicting damaging missense mutations. Nat. Methods 2010, 7, 248–249. [Google Scholar] [CrossRef]
- Bendl, J.; Stourac, J.; Salanda, O.; Pavelka, A.; Wieben, E.D.; Zendulka, J.; Brezovsky, J.; Damborsky, J. PredictSNP: Robust and accurate consensus classifier for prediction of disease-related mutations. PLoS Comput. Biol. 2014, 10, e1003440. [Google Scholar] [CrossRef]
- Tang, H.; Thomas, P.D. PANTHER-PSEP: Predicting disease-causing genetic variants using position-specific evolutionary preservation. Bioinformatics 2016, 32, 2230–2232. [Google Scholar] [CrossRef]
- Capriotti, E.; Calabrese, R.; Fariselli, P.; Martelli, P.L.; Altman, R.B.; Casadio, R. WS-SNPs&GO: A web server for predicting the deleterious effect of human protein variants using functional annotation. BMC Genom. 2013, 14 (Suppl. S3), S6. [Google Scholar]
- Hecht, M.; Bromberg, Y.; Rost, B. Better prediction of functional effects for sequence variants. BMC Genom. 2015, 16 (Suppl. S8), S1. [Google Scholar] [CrossRef]
- Capriotti, E.; Calabrese, R.; Casadio, R. Predicting the insurgence of human genetic diseases associated to single point protein mutations with support vector machines and evolutionary information. Bioinformatics 2006, 22, 2729–2734. [Google Scholar] [CrossRef] [PubMed]
- Capriotti, E.; Fariselli, P.; Calabrese, R.; Casadio, R. Predicting protein stability changes from sequences using support vector machines. Bioinformatics 2005, 21 (Suppl. S2), ii54–ii58. [Google Scholar] [CrossRef] [PubMed]
- Venselaar, H.; Te Beek, T.A.; Kuipers, R.K.; Hekkelman, M.L.; Vriend, G. Protein structure analysis of mutations causing inheritable diseases. An e-Science approach with life scientist friendly interfaces. BMC Bioinform. 2010, 11, 548. [Google Scholar] [CrossRef] [PubMed]
- Blum, M.; Chang, H.; Chuguransky, S.; Grego, T.; Kandasaamy, S.; Mitchell, A.; Nuka, G.; Paysan-Lafosse, T.; Qureshi, M.; Raj, S.; et al. The InterPro protein families and domains database: 20 years on. Nucleic Acids Res. 2021, 49, D344–D354. [Google Scholar] [CrossRef]
- Ashkenazy, H.; Abadi, S.; Martz, E.; Chay, O.; Mayrose, I.; Pupko, T.; Ben-Tal, N. ConSurf 2016: An improved methodology to estimate and visualize evolutionary conservation in macromolecules. Nucleic Acids Res. 2016, 44, W344–W350. [Google Scholar] [CrossRef]
- Hassan, M.M.; Hussain, M.A.; Kambal, S.; Elshikh, A.A.; Gendeel, O.R.; Ahmed, S.A.; Altayeb, R.A.; Muhajir, A.M.; Mohamed, S.B. NeoCoV Is Closer to MERS-CoV than SARS-CoV. Infect. Dis. 2020, 13, 1178633720930711. [Google Scholar] [CrossRef]
- Szklarczyk, D.; Gable, A.L.; Nastou, K.C.; Lyon, D.; Kirsch, R.; Pyysalo, S.; Doncheva, N.T.; Legeay, M.; Fang, T.; Bork, P.; et al. The STRING database in 2021: Customizable protein-protein networks, and functional characterization of user-uploaded gene/measurement sets. Nucleic. Acids Res. 2021, 49, D605–D612. [Google Scholar] [CrossRef]
- Himmelfarb, J.; Vanholder, R.; Mehrotra, R.; Tonelli, M. The current and future landscape of dialysis. Nat. Rev. Nephrol. 2020, 16, 573–585. [Google Scholar] [CrossRef]
- Khan, T.; Rahman, M.; Ahmed, I.; Al Ali, F.; Jithesh, P.V.; Marr, N. Human leukocyte antigen class II gene diversity tunes antibody repertoires to common pathogens. Front. Immunol. 2022, 13, 856497. [Google Scholar] [CrossRef]
- Kobayashi, T.; Yokoyama, I.; Uchida, K.; Orihara, A.; Takagi, H. HLA-DRB1 matching as a recipient selection criterion in cadaveric renal transplantation. Transplantation 1993, 55, 1294–1297. [Google Scholar] [CrossRef]
- Kamoun, M.; McCullough, K.P.; Maiers, M.; Fernandez Vina, M.A.; Li, H.; Teal, V.; Leichtman, A.B.; Merion, R.M. HLA Amino Acid Polymorphisms and Kidney Allograft Survival. Transplantation 2017, 101, e170–e177. [Google Scholar] [CrossRef] [PubMed]
- Speer, S.L.; Zheng, W.; Jiang, X.; Chu, I.T.; Guseman, A.J.; Liu, M.; Pielak, G.J.; Li, C. The intracellular environment affects protein-protein interactions. Proc. Natl. Acad. Sci. USA 2021, 118, e2019918118. [Google Scholar] [CrossRef] [PubMed]
- Glass, F.; Takenaka, M. The Yeast Three-Hybrid System for Protein Interactions. Methods Mol. Biol. 2018, 1794, 195–205. [Google Scholar] [PubMed]




| Serial No. | SMPs Code No. | N.P Exon 2 | Chr. Location | Variants | Variants Type | SNV AVAIL. | AA Change | Variants Allele Frequencies ALL/African | ClinVar | ||
|---|---|---|---|---|---|---|---|---|---|---|---|
| 1000 Genome | GnomAD Genomes | NCBI ALFA | |||||||||
| 1. | R3/C12 | 5 | 6:32584113 | C/A | SNV | Novel | R122R | - | - | - | - |
| 2. | R20 | 14 | 6:32,584,122 | T/C | SNV | rs1,136,782 | T119T | 0.065/0.129 | 0.001/0.002 | 0.006/0.013 | - |
| 3. | R16 | 44 | 6:32,584,152 | T/A | SNV | rs750,986,830 | R109S | - | - | - | - |
| 4. | R9 | 196 | 6:32,584,304 | A/G | SNV | rs11,554,462 | Y59H | 0.072/0.167 | 0.169/0.318 | 0.166/0.290 | - |
| 5. | R3/C10 | 242 | 6:32,584,350 | C/T | SNV | rs17,885,011 | E43E | 0.063/0.060 | 0.112/0.069 | 0.096/0.071 | - |
| 6. | A7/R12 | 248 | 6:32,584,356 | C/T | SNV | rs17,887,028 | K41K | - | - | 0.000/0.000 | - |
| 7. | R3 | 248 | 6:32,584,356 | C/A | SNV | Novel | K41N | - | - | - | - |
| Variant Description | SNV ID | AA Change | SIFT | PolyPhen-2 | PredictSNP | PANTHER | SNP&GO | SNAP2 | PhD-SNP | I-Mutant |
|---|---|---|---|---|---|---|---|---|---|---|
| chr6(GRCh38.p12):32584152T>A | rs750986830 | R109S | Deleterious (0.0) | Probably damaging (0.999) | Deleterious | Possibly damaging | Disease (0.908) | Effect (47) | Disease | Decrease (−1.29) |
| chr6(GRCh38.p12):32584304A>G | rs11554462 | Y59H | Tolerated (0.3) | Possibly damaging (0.833) | Neutral | Probably damaging | Disease (0.551) | Effect (52) | Neutral | Decrease (−1.60) |
| chr6(GRCh38.p12):32584356C>A | Novel | K41N | Deleterious (0.01) | Probably damaging (0.993) | Deleterious | Possibly damaging | Disease (0.785) | Effect (44) | Disease | Decrease (−0.34) |
| Distinctions and Characteristics | rs750986830 R109S | rs11554462 Y59H | Novel K41N | |||
|---|---|---|---|---|---|---|
| Arginine | Serine | Tyrosine | Histidine | Lysine | Asparagine | |
| Schematic structures | ![]() | ![]() | ![]() | ![]() | ![]() | ![]() |
| Size | large | Small | large | Small | large | Small |
| Charge | Positive | Neutral | - | - | Positive | Neutral |
| Hydrophobicity-value | Less hydrophobic | More hydrophobic | More hydrophobic | Less hydrophobic | - | - |
| Contacts | The wild-type residue forms eight hydrogen bonds and one salt bridge with other residues. | The mutant-type has an impact on the original’s hydrogen bond formation, binding site, and ionic interactions. | The wild-type residue forms a hydrogen bond with eight residues. | The mutant-type has an impact on the original’s hydrogen bond formation. | The wild-type forms a hydrogen bond, a salt bridge with one residue, and is involved in multimer contacts. | The mutant type affects hydrogen bond formation, ionic interaction, and the development of multimer interactions. |
| Structure | The mutation is located within a stretch of residues annotated in UniProt as a special region: Beta-1. The differences in amino acid properties can disturb this region and disturb its function. | |||||
| Reference & Variants | Molecular Weight | Theoretical pI | Atomic Composition | Total −ve | Total +ve | Extinction Coefficients | Instability Index | Aliphatic Index | GRAVY |
|---|---|---|---|---|---|---|---|---|---|
| Reference | 29966.14 | 7.64 | C1342H2068N368O389S12 | 25 | 26 | 41285 | 48.92 | 77.93 | −0.207 |
| R109S | 29897.03 | 7.00 | C1339H2061N365O390S12 | 25 | 25 | 41285 | 48.20 | 77.93 | −0.193 |
| Y59H | 29940.10 | 7.66 | C1339H2066N370O388S12 | 25 | 26 | 39795 | 49.54 | 77.93 | −0.214 |
| K41N | 29952.07 | 7.00 | C1340H2062N368O390S12 | 25 | 25 | 41285 | 47.70 | 77.93 | −0.205 |
Disclaimer/Publisher’s Note: The statements, opinions and data contained in all publications are solely those of the individual author(s) and contributor(s) and not of MDPI and/or the editor(s). MDPI and/or the editor(s) disclaim responsibility for any injury to people or property resulting from any ideas, methods, instructions or products referred to in the content. |
© 2023 by the authors. Licensee MDPI, Basel, Switzerland. This article is an open access article distributed under the terms and conditions of the Creative Commons Attribution (CC BY) license (https://creativecommons.org/licenses/by/4.0/).
Share and Cite
Hassan, M.M.; Hussain, M.A.; Ali, S.S.; Mahdi, M.A.; Mohamed, N.S.; AbdElbagi, H.; Mohamed, O.; Sherif, A.E.; Osman, W.; Ibrahim, S.R.M.; et al. Detection of Nonsynonymous Single Variants in Human HLA-DRB1 Exon 2 Associated with Renal Transplant Rejection. Medicina 2023, 59, 1116. https://doi.org/10.3390/medicina59061116
Hassan MM, Hussain MA, Ali SS, Mahdi MA, Mohamed NS, AbdElbagi H, Mohamed O, Sherif AE, Osman W, Ibrahim SRM, et al. Detection of Nonsynonymous Single Variants in Human HLA-DRB1 Exon 2 Associated with Renal Transplant Rejection. Medicina. 2023; 59(6):1116. https://doi.org/10.3390/medicina59061116
Chicago/Turabian StyleHassan, Mohamed M., Mohamed A. Hussain, Sababil S. Ali, Mohammed A. Mahdi, Nouh Saad Mohamed, Hanadi AbdElbagi, Osama Mohamed, Asmaa E. Sherif, Wadah Osman, Sabrin R. M. Ibrahim, and et al. 2023. "Detection of Nonsynonymous Single Variants in Human HLA-DRB1 Exon 2 Associated with Renal Transplant Rejection" Medicina 59, no. 6: 1116. https://doi.org/10.3390/medicina59061116
APA StyleHassan, M. M., Hussain, M. A., Ali, S. S., Mahdi, M. A., Mohamed, N. S., AbdElbagi, H., Mohamed, O., Sherif, A. E., Osman, W., Ibrahim, S. R. M., Ghazawi, K. F., Miski, S. F., Mohamed, G. A., & Ashour, A. (2023). Detection of Nonsynonymous Single Variants in Human HLA-DRB1 Exon 2 Associated with Renal Transplant Rejection. Medicina, 59(6), 1116. https://doi.org/10.3390/medicina59061116







