Identification and Validation of Key Biomarkers in the Proximal Aqueous Humor Outflow Pathway
Abstract
1. Introduction
2. Materials and Methods
2.1. Cell Culture and Sample Preparation
2.2. RNA Isolation and Microarray Profiling Analysis
2.3. Single-Cell RNA Sequencing (scRNA-Seq) Validation
2.4. Quantitative Reverse Transcription–Polymerase Chain Reaction (qPCR)
2.5. Immunofluorescent and Hematoxylin–Eosin (H&E) Staining
2.6. Data Analysis
3. Results
3.1. Validation of TM and SCE Cell Identity
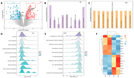
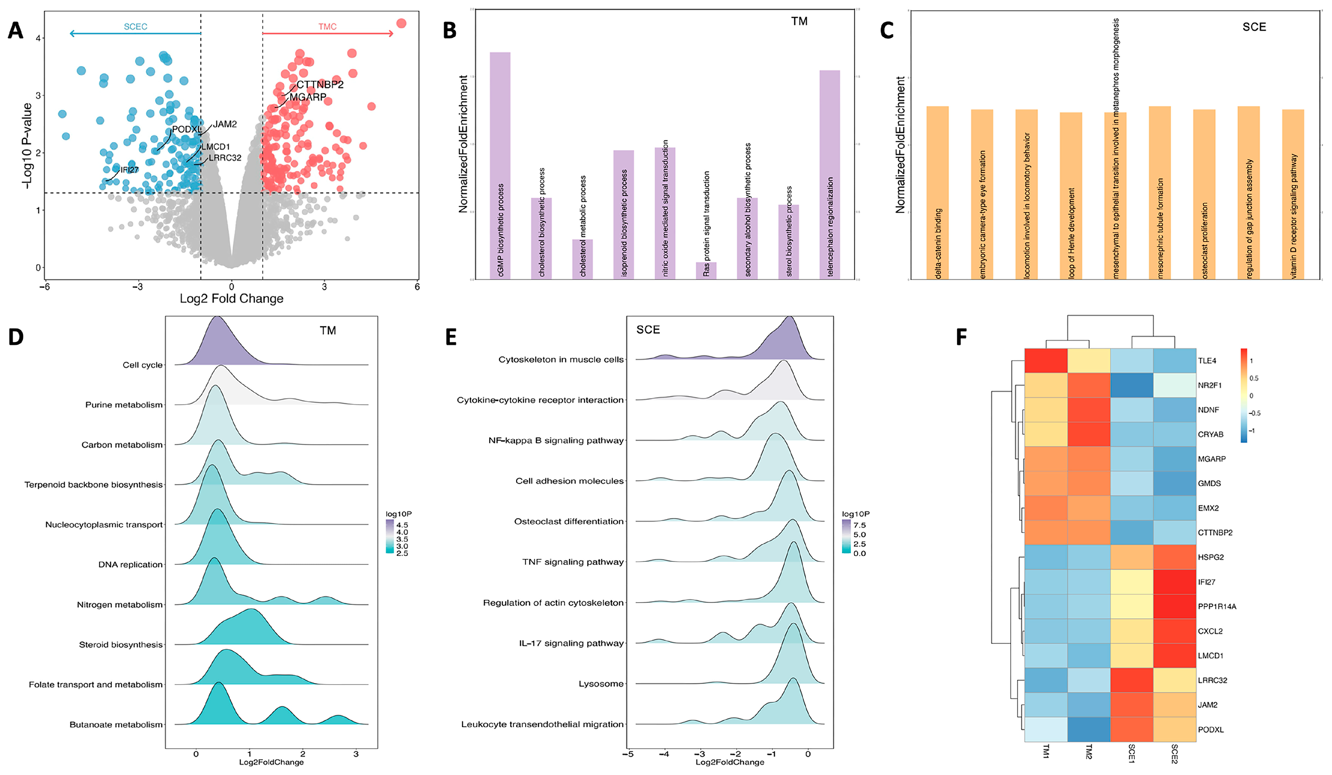
3.2. Microarray Assay Identifying Differentially Expressed Genes in TM and SCE Cells
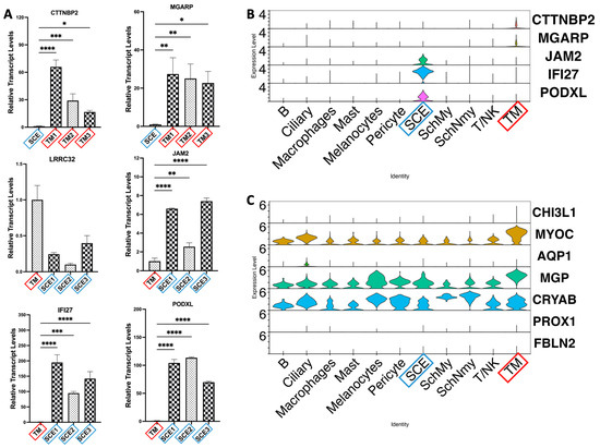
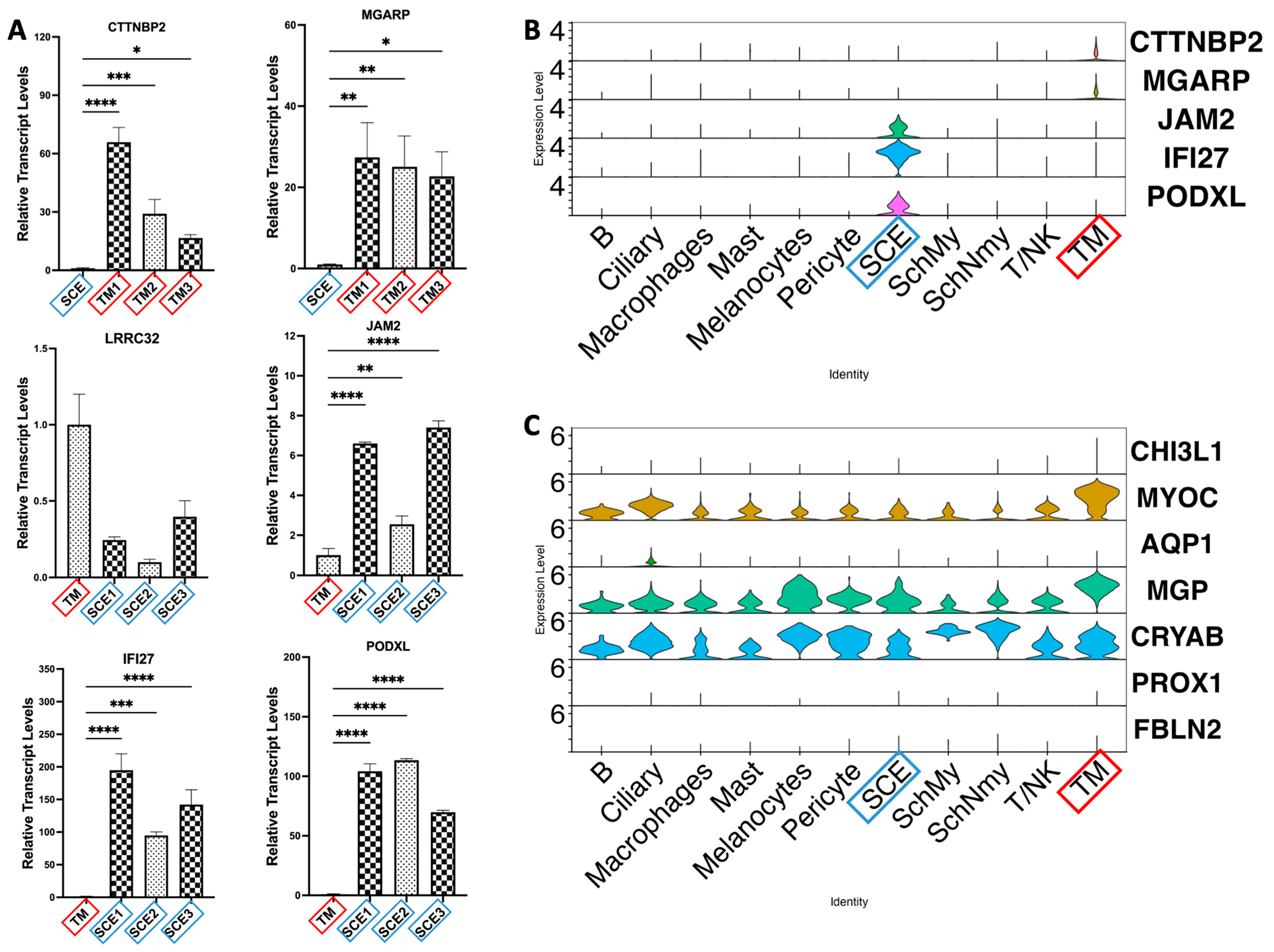
3.3. Validation with scRNA-Seq Data
3.4. qPCR Validation of Key DEGs
4. Discussion
5. Conclusions
Author Contributions
Funding
Institutional Review Board Statement
Informed Consent Statement
Data Availability Statement
Acknowledgments
Conflicts of Interest
References
- Tham, Y.C.; Li, X.; Wong, T.Y.; Quigley, H.A.; Aung, T.; Cheng, C.Y. Global prevalence of glaucoma and projections of glaucoma burden through 2040: A systematic review and meta-analysis. Ophthalmology 2014, 121, 2081–2090. [Google Scholar] [CrossRef]
- Weinreb, R.N.; Aung, T.; Medeiros, F.A. The pathophysiology and treatment of glaucoma: A review. JAMA 2014, 311, 1901–1911. [Google Scholar] [CrossRef] [PubMed]
- Vajaranant, T.S.; Wu, S.; Torres, M.; Varma, R. The changing face of primary open-angle glaucoma in the United States: Demographic and geographic changes from 2011 to 2050. Am. J. Ophthalmol. 2012, 154, 303–314.e3. [Google Scholar] [CrossRef] [PubMed]
- Stamer, W.D.; Lei, Y.; Boussommier-Calleja, A.; Overby, D.R.; Ethier, C.R. eNOS, a pressure-dependent regulator of intraocular pressure. Investig. Ophthalmol. Vis. Sci. 2011, 52, 9438–9444. [Google Scholar] [CrossRef]
- Carreon, T.; van der Merwe, E.; Fellman, R.L.; Johnstone, M.; Bhattacharya, S.K. Aqueous outflow—A continuum from trabecular meshwork to episcleral veins. Prog. Retin. Eye Res. 2017, 57, 108–133. [Google Scholar] [CrossRef]
- Stamer, W.D.; Braakman, S.T.; Zhou, E.H.; Ethier, C.R.; Fredberg, J.J.; Overby, D.R.; Johnson, M. Biomechanics of Schlemm’s canal endothelium and intraocular pressure reduction. Prog. Retin. Eye Res. 2015, 44, 86–98. [Google Scholar] [CrossRef] [PubMed]
- Stamer, W.D. The cell and molecular biology of glaucoma: Mechanisms in the conventional outflow pathway. Investig. Ophthalmol. Vis. Sci. 2012, 53, 2470–2472. [Google Scholar] [CrossRef] [PubMed]
- Epstein, D.L. Framing glaucoma questions: What are the opportunities for glaucoma treatment? A personal perspective. Investig. Ophthalmol. Vis. Sci. 2012, 53, 2462–2463. [Google Scholar] [CrossRef] [PubMed][Green Version]
- Coulon, S.J.; Schuman, J.S.; Du, Y.; Bahrani Fard, M.R.; Ethier, C.R.; Stamer, W.D. A novel glaucoma approach: Stem cell regeneration of the trabecular meshwork. Prog. Retin. Eye Res. 2022, 90, 101063. [Google Scholar] [CrossRef] [PubMed]
- Keller, K.E.; Peters, D.M. Pathogenesis of glaucoma: Extracellular matrix dysfunction in the trabecular meshwork-A review. Clin. Exp. Ophthalmol. 2022, 50, 163–182. [Google Scholar] [CrossRef]
- Thomson, B.R.; Liu, P.; Onay, T.; Du, J.; Tompson, S.W.; Misener, S.; Purohit, R.R.; Young, T.L.; Jin, J.; Quaggin, S.E. Cellular crosstalk regulates the aqueous humor outflow pathway and provides new targets for glaucoma therapies. Nat. Commun. 2021, 12, 6072. [Google Scholar] [CrossRef] [PubMed]
- Tamm, E.R. The trabecular meshwork outflow pathways: Structural and functional aspects. Exp. Eye Res. 2009, 88, 648–655. [Google Scholar] [CrossRef] [PubMed]
- Stamer, W.D.; Seftor, R.E.; Snyder, R.W.; Regan, J.W. Cultured human trabecular meshwork cells express aquaporin-1 water channels. Curr. Eye Res. 1995, 14, 1095–1100. [Google Scholar] [CrossRef] [PubMed]
- Liton, P.B.; Liu, X.; Stamer, W.D.; Challa, P.; Epstein, D.L.; Gonzalez, P. Specific targeting of gene expression to a subset of human trabecular meshwork cells using the chitinase 3-like 1 promoter. Investig. Ophthalmol. Vis. Sci. 2005, 46, 183–190. [Google Scholar] [CrossRef]
- Gonzalez, P.; Epstein, D.L.; Borrás, T. Characterization of gene expression in human trabecular meshwork using single-pass sequencing of 1060 clones. Investig. Ophthalmol. Vis. Sci. 2000, 41, 3678–3693. [Google Scholar]
- Polansky, J.R.; Kurtz, R.M.; Alvarado, J.A.; Weinreb, R.N.; Mitchell, M.D. Eicosanoid production and glucocorticoid regulatory mechanisms in cultured human trabecular meshwork cells. Prog. Clin. Biol. Res. 1989, 312, 113–138. [Google Scholar] [PubMed]
- Du, Y.; Roh, D.S.; Mann, M.M.; Funderburgh, M.L.; Funderburgh, J.L.; Schuman, J.S. Multipotent stem cells from trabecular meshwork become phagocytic TM cells. Investig. Ophthalmol. Vis. Sci. 2012, 53, 1566–1575. [Google Scholar] [CrossRef]
- Tsunoda, S.P.; Wiesner, B.; Lorenz, D.; Rosenthal, W.; Pohl, P. Aquaporin-1, nothing but a water channel. J. Biol. Chem. 2004, 279, 11364–11367. [Google Scholar] [CrossRef]
- Ochman, B.; Mielcarska, S.; Kula, A.; Dawidowicz, M.; Robotycka, J.; Piecuch, J.; Szrot, M.; Dziegielewska-Gesiak, S.; Muc-Wierzgon, M.; Waniczek, D.; et al. Do Elevated YKL-40 Levels Drive the Immunosuppressive Tumor Microenvironment in Colorectal Cancer? Assessment of the Association of the Expression of YKL-40, MMP-8, IL17A, and PD-L1 with Coexisting Type 2 Diabetes, Obesity, and Active Smoking. Curr. Issues Mol. Biol. 2023, 45, 2781–2797. [Google Scholar] [CrossRef] [PubMed]
- Borras, T.; Cowley, D.O.; Asokan, P.; Pandya, K. Generation of a Matrix Gla (Mgp) floxed mouse, followed by conditional knockout, uncovers a new Mgp function in the eye. Sci. Rep. 2020, 10, 18583. [Google Scholar] [CrossRef]
- Keller, K.E.; Bhattacharya, S.K.; Borras, T.; Brunner, T.M.; Chansangpetch, S.; Clark, A.F.; Dismuke, W.M.; Du, Y.; Elliott, M.H.; Ethier, C.R.; et al. Consensus recommendations for trabecular meshwork cell isolation, characterization and culture. Exp. Eye Res. 2018, 171, 164–173. [Google Scholar] [CrossRef]
- Aspelund, A.; Tammela, T.; Antila, S.; Nurmi, H.; Leppänen, V.-M.; Zarkada, G.; Stanczuk, L.; Francois, M.; Mäkinen, T.; Saharinen, P.; et al. The Schlemm’s canal is a VEGF-C/VEGFR-3-responsive lymphatic-like vessel. J. Clin. Investig. 2014, 124, 3975–3986. [Google Scholar] [CrossRef] [PubMed]
- Park, D.-Y.; Lee, J.; Park, I.; Choi, D.; Lee, S.; Song, S.; Hwang, Y.; Hong, K.Y.; Nakaoka, Y.; Makinen, T.; et al. Lymphatic regulator PROX1 determines Schlemm’s canal integrity and identity. J. Clin. Investig. 2014, 124, 3960–3974. [Google Scholar] [CrossRef] [PubMed]
- Kizhatil, K.; Ryan, M.; Marchant, J.K.; Henrich, S.; John, S.W.M. Schlemm’s canal is a unique vessel with a combination of blood vascular and lymphatic phenotypes that forms by a novel developmental process. PLoS Biol. 2014, 12, e1001912. [Google Scholar] [CrossRef] [PubMed]
- Truong, T.N.; Li, H.; Hong, Y.K.; Chen, L. Novel characterization and live imaging of Schlemm’s canal expressing Prox-1. PLoS ONE 2014, 9, e98245. [Google Scholar] [CrossRef]
- Tian, Y.I.; Zhang, X.; Torrejon, K.; Danias, J.; Gindina, S.; Nayyar, A.; Du, Y.; Xie, Y. A bioengineering approach to Schlemm’s canal-like stem cell differentiation for in vitro glaucoma drug screening. Acta Biomater. 2020, 105, 203–213. [Google Scholar] [CrossRef] [PubMed]
- van Zyl, T.; Yan, W.; McAdams, A.; Peng, Y.R.; Shekhar, K.; Regev, A.; Juric, D.; Sanes, J.R. Cell atlas of aqueous humor outflow pathways in eyes of humans and four model species provides insight into glaucoma pathogenesis. Proc. Natl. Acad. Sci. USA 2020, 117, 10339–10349. [Google Scholar] [CrossRef]
- Xiong, S.; Kumar, A.; Tian, S.; Taher, E.E.; Yang, E.; Kinchington, P.R.; Xia, X.; Du, Y. Stem cell transplantation rescued a primary open-angle glaucoma mouse model. eLife 2021, 10, e63677. [Google Scholar] [CrossRef] [PubMed]
- Kumar, A.; Cheng, T.; Song, W.; Cheuk, B.; Yang, E.; Yang, L.; Xie, Y.; Du, Y. Two-step induction of trabecular meshwork cells from induced pluripotent stem cells for glaucoma. Biochem. Biophys. Res. Commun. 2020, 529, 411–417. [Google Scholar] [CrossRef]
- Stamer, W.D.; Clark, A.F. The many faces of the trabecular meshwork cell. Exp. Eye Res. 2017, 158, 112–123. [Google Scholar] [CrossRef]
- Stamer, W.D.; Roberts, B.C.; Howell, D.N.; Epstein, D.L. Isolation, culture, and characterization of endothelial cells from Schlemm’s canal. Investig. Ophthalmol. Vis. Sci. 1998, 39, 1804–1812. [Google Scholar]
- Perkumas, K.M.; Stamer, W.D. Protein markers and differentiation in culture for Schlemm’s canal endothelial cells. Exp. Eye Res. 2012, 96, 82–87. [Google Scholar] [CrossRef]
- Kumar, A.; Xu, Y.; Du, Y. Stem Cells from Human Trabecular Meshwork Hold the Potential to Develop into Ocular and Non-Ocular Lineages After Long-Term Storage. Stem Cells Dev. 2020, 29, 49–61. [Google Scholar] [CrossRef] [PubMed]
- Du, Y.; Funderburgh, M.L.; Mann, M.M.; SundarRaj, N.; Funderburgh, J.L. Multipotent stem cells in human corneal stroma. Stem Cells 2005, 23, 1266–1275. [Google Scholar] [CrossRef] [PubMed]
- Wang, Y.; Osakue, D.; Yang, E.; Zhou, Y.; Gong, H.; Xia, X.; Du, Y. Endoplasmic Reticulum Stress Response of Trabecular Meshwork Stem Cells and Trabecular Meshwork Cells and Protective Effects of Activated PERK Pathway. Investig. Ophthalmol. Vis. Sci. 2019, 60, 265–273. [Google Scholar] [CrossRef] [PubMed]
- Yun, H.; Wang, Y.; Zhou, Y.; Wang, K.; Sun, M.; Stolz, D.B.; Xia, X.; Ethier, C.R.; Du, Y. Human stem cells home to and repair laser-damaged trabecular meshwork in a mouse model. Commun. Biol. 2018, 1, 216. [Google Scholar] [CrossRef] [PubMed]
- Huang, D.; Chen, S.; Xiong, D.; Wang, H.; Zhu, L.; Wei, Y.; Li, Y.; Zou, S. Mitochondrial Dynamics: Working with the Cytoskeleton and Intracellular Organelles to Mediate Mechanotransduction. Aging Dis. 2023, 14, 1511–1532. [Google Scholar] [CrossRef] [PubMed]
- Safa, B.N.; Wong, C.A.; Ha, J.; Ethier, C.R. Glaucoma and biomechanics. Curr. Opin. Ophthalmol. 2022, 33, 80–90. [Google Scholar] [CrossRef]
- Li, G.; van Batenburg-Sherwood, J.; Safa, B.N.; Fraticelli Guzman, N.S.; Wilson, A.; Bahrani Fard, M.R.; Choy, K.; de Ieso, M.L.; Cui, J.S.; Feola, A.J.; et al. Aging and intraocular pressure homeostasis in mice. Aging Cell 2024, 23, e14160. [Google Scholar] [CrossRef] [PubMed]
- Raghunathan, V.K.; Benoit, J.; Kasetti, R.; Zode, G.; Salemi, M.; Phinney, B.S.; Keller, K.E.; Staverosky, J.A.; Murphy, C.J.; Acott, T.; et al. Glaucomatous cell derived matrices differentially modulate non-glaucomatous trabecular meshwork cellular behavior. Acta Biomater. 2018, 71, 444–459. [Google Scholar] [CrossRef] [PubMed]
- Khawaja, A.P.; Cooke Bailey, J.N.; Wareham, N.J.; Scott, R.A.; Simcoe, M.; Igo, R.P., Jr.; Song, Y.E.; Wojciechowski, R.; Cheng, C.Y.; Khaw, P.T.; et al. Genome-wide analyses identify 68 new loci associated with intraocular pressure and improve risk prediction for primary open-angle glaucoma. Nat. Genet. 2018, 50, 778–782. [Google Scholar] [CrossRef]
- Zhang, S. MGARP is ultrastructurally located in the inner faces of mitochondrial membranes. Biochem. Biophys. Res. Commun. 2019, 516, 138–143. [Google Scholar] [CrossRef] [PubMed]
- Amankwa, C.E.; Young, O.; DebNath, B.; Gondi, S.R.; Rangan, R.; Ellis, D.Z.; Zode, G.; Stankowska, D.L.; Acharya, S. Modulation of Mitochondrial Metabolic Parameters and Antioxidant Enzymes in Healthy and Glaucomatous Trabecular Meshwork Cells with Hybrid Small Molecule SA-2. Int. J. Mol. Sci. 2023, 24, 11557. [Google Scholar] [CrossRef] [PubMed]
- Tolman, N.; Li, T.; Balasubramanian, R.; Li, G.; Bupp-Chickering, V.; Kelly, R.A.; Simón, M.; Peregrin, J.; Montgomery, C.; Stamer, W.D.; et al. Single-cell profiling of trabecular meshwork identifies mitochondrial dysfunction in a glaucoma model that is protected by vitamin B3 treatment. bioRxiv 2024. [Google Scholar] [CrossRef]
- Zhao, J.; Wang, S.; Zhong, W.; Yang, B.; Sun, L.; Zheng, Y. Oxidative stress in the trabecular meshwork (Review). Int. J. Mol. Med. 2016, 38, 995–1002. [Google Scholar] [CrossRef] [PubMed]
- Pattabiraman, P.P.; Pecen, P.E.; Rao, P.V. MRP4-mediated regulation of intracellular cAMP and cGMP levels in trabecular meshwork cells and homeostasis of intraocular pressure. Investig. Ophthalmol. Vis. Sci. 2013, 54, 1636–1649. [Google Scholar] [CrossRef]
- Reina-Torres, E.; De Ieso, M.L.; Pasquale, L.R.; Madekurozwa, M.; van Batenburg-Sherwood, J.; Overby, D.R.; Stamer, W.D. The vital role for nitric oxide in intraocular pressure homeostasis. Prog. Retin. Eye Res. 2021, 83, 100922. [Google Scholar] [CrossRef] [PubMed]
- Bazzoni, G. The JAM family of junctional adhesion molecules. Curr. Opin. Cell Biol. 2003, 15, 525–530. [Google Scholar] [CrossRef] [PubMed]
- Le Tran, N.; Wang, Y.; Nie, G. Podocalyxin in Normal Tissue and Epithelial Cancer. Cancers 2021, 13, 2863. [Google Scholar] [CrossRef] [PubMed]
- Karimi, A.; Halabian, M.; Razaghi, R.; Downs, J.C.; Kelley, M.J.; Acott, T.S. Modeling the Endothelial Glycocalyx Layer in the Human Conventional Aqueous Outflow Pathway. Cells 2022, 11, 3925. [Google Scholar] [CrossRef] [PubMed]
- Gao, X.R.; Chiariglione, M.; Arch, A.J. Whole-exome sequencing study identifies rare variants and genes associated with intraocular pressure and glaucoma. Nat. Commun. 2022, 13, 7376. [Google Scholar] [CrossRef] [PubMed]
- Doyle, C.; Callaghan, B.; Roodnat, A.W.; Armstrong, L.; Lester, K.; Simpson, D.A.; Atkinson, S.D.; Sheridan, C.; McKenna, D.J.; Willoughby, C.E. The TGFbeta Induced MicroRNAome of the Trabecular Meshwork. Cells 2024, 13, 1060. [Google Scholar] [CrossRef] [PubMed]
- Alvarado, J.A.; Betanzos, A.; Franse-Carman, L.; Chen, J.; Gonzalez-Mariscal, L. Endothelia of Schlemm’s canal and trabecular meshwork: Distinct molecular, functional, and anatomic features. Am. J. Physiol. Cell Physiol. 2004, 286, C621–C634. [Google Scholar] [CrossRef] [PubMed]





| Cell Type | Age | Gender | Source | Ethnicity | |
|---|---|---|---|---|---|
| qPCR | TM1 | 55 | Female | Human | Caucasian |
| TM2 | 62 | Male | Human | Caucasian | |
| TM3 | 50 | Female | Human | African American | |
| SCE1 | 58 | Male | Human | Caucasian | |
| SCE2 | 70 | Female | Human | African American | |
| SCE3 | 45 | Male | Human | Caucasian | |
| Microarray | TM4 | 45 | Female | Human | Caucasian |
| TM5 | 54 | Male | Human | Caucasian | |
| SCE4 | 27 | Female | Human | African American | |
| SCE5 | 54 | Male | Human | Caucasian |
| Gene Name | DNA Sequence |
|---|---|
| 18S rRNA [17,28,34,36] | Forward: CCCTGTAATTGGAATGAGTCCAC |
| Reverse: GCTGGAATTACCGCGGCT | |
| VE-CAD (CDH5) | Forward: ATGACGTGAACGACAACTGG |
| Reverse: TACATGACAGAGGCGTGGTC | |
| PROX1 | Forward: CAGCGGTCTCTCTAGTACAG |
| Reverse: GCCTGCCAAAAGGGGAAAGA | |
| FIBULIN 2 | Forward: CCACTGCTACAAGGCACTCA |
| Reverse: GCAGTAGAAGGAGCCCTTGG | |
| CHI3L1 [17,29] | Forward: CCTTGACCGCTTCCTCTGTA |
| Reverse: GTGTTGAGCATGCCGTAGAG | |
| MYOC [17,36] | Forward: AAGCCCACCTACCCCTACAC |
| Reverse: TCCAGTGGCCTAGGCAGTAT | |
| CTTNBP2 | Forward: CCCTCTCCATCCTTGAAGCAGT |
| Reverse: GAAGCTTCTCCATTTCCAGCTTCT | |
| MGARP | Forward: GTCACAGTCAGTGCTGGTGG |
| Reverse: CAGTTTCCGCAACATTCTCCT | |
| JAM2 | Forward: GGATATCGCAGGTGTCCTGG |
| Reverse: AAGGCCACAACTACTACGGC | |
| PODXL | Forward: AGAAGCAGCTCGTCCTGAAC |
| Reverse: ACTTATCTTGGGCCGGGTTG | |
| LRRC32 | Forward: CTTGACAGGAACGTCCGCAG |
| Reverse: ACAGGGCACTTTGTCTTGGT | |
| IFI27 | Forward: CGGTGAGGTCAGCTTCACAT |
| Reverse: GGCCACAACTCCTCCAATCA |
| Gene Symbol | Full Name | Function | |
|---|---|---|---|
| TM | CTTNBP2 | Cortactin-Binding Protein 2 | This gene encodes a protein with six ankyrin repeats and several proline-rich regions that may interact with a central regulator of the actin cytoskeleton. |
| MGARP | Mitochondria Localized Glutamic Acid-Rich Protein | This gene plays a role in the trafficking of mitochondria along microtubules that are involved in axonal transport; cellular response to hormone stimulus; and protein targeting to mitochondrion. | |
| SCE | JAM2 | Junctional Adhesion Molecule 2 | This gene encodes a type I membrane protein that is localized at the tight junctions of both epithelial and endothelial cells. |
| PODXL | Podocalyxin-Like | This gene encodes a member of the sialomucin protein family that can bind in a membrane protein complex with a Na+/H+ exchanger regulatory factor to intracellular cytoskeletal elements and be expressed in vascular endothelium cells and bind to L-selectin. | |
| IFI27 | Interferon Alpha Inducible Protein 27 | This gene is a probable adapter protein involved in different biological processes. |
Disclaimer/Publisher’s Note: The statements, opinions and data contained in all publications are solely those of the individual author(s) and contributor(s) and not of MDPI and/or the editor(s). MDPI and/or the editor(s) disclaim responsibility for any injury to people or property resulting from any ideas, methods, instructions or products referred to in the content. |
© 2025 by the authors. Licensee MDPI, Basel, Switzerland. This article is an open access article distributed under the terms and conditions of the Creative Commons Attribution (CC BY) license (https://creativecommons.org/licenses/by/4.0/).
Share and Cite
Du, R.; Yang, E.; Clark, M.; Wang, N.; Du, Y. Identification and Validation of Key Biomarkers in the Proximal Aqueous Humor Outflow Pathway. Curr. Issues Mol. Biol. 2025, 47, 147. https://doi.org/10.3390/cimb47030147
Du R, Yang E, Clark M, Wang N, Du Y. Identification and Validation of Key Biomarkers in the Proximal Aqueous Humor Outflow Pathway. Current Issues in Molecular Biology. 2025; 47(3):147. https://doi.org/10.3390/cimb47030147
Chicago/Turabian StyleDu, Rong, Enzhi Yang, Madison Clark, Ningli Wang, and Yiqin Du. 2025. "Identification and Validation of Key Biomarkers in the Proximal Aqueous Humor Outflow Pathway" Current Issues in Molecular Biology 47, no. 3: 147. https://doi.org/10.3390/cimb47030147
APA StyleDu, R., Yang, E., Clark, M., Wang, N., & Du, Y. (2025). Identification and Validation of Key Biomarkers in the Proximal Aqueous Humor Outflow Pathway. Current Issues in Molecular Biology, 47(3), 147. https://doi.org/10.3390/cimb47030147

