Abstract
The virulence of Mycobacterium tuberculosis (M. tuberculosis) is related to many factors, including intracellular survival, cell wall permeability, and cell envelope proteins. However, the biological function of the M. tuberculosis membrane protein Rv1476 remains unclear. To investigate the potential role played by Rv1476, we constructed an Rv1476 overexpression strain and found that overexpression of Rv1476 enhanced the intracellular survival of M. tuberculosis, while having no impact on the growth rate in vitro. Stress experiments demonstrated that the Rv1476 overexpression strain displayed increased susceptibility to different stresses compared to the wild-type strain. Transcriptome analysis showed that Rv1476 overexpression causes changes in the transcriptome of THP-1 cells, and differential genes are mainly enriched in cell proliferation, fatty acid degradation, cytokine–cytokine receptor interaction, and immune response pathways. Rv1476 overexpression inhibited the expression of some anti-tuberculosis-related genes, such as CCL1, IL15, IL16, ISG15, GBP5, IL23, ATG2A, IFNβ, and CSF3. Altogether, we conclude that Rv1476 may play a critical role for M. tuberculosis in macrophage survival.
1. Introduction
Tuberculosis (TB) is a chronic infectious disease caused by Mycobacterium tuberculosis (M. tuberculosis) [1]. According to the World Health Organization (WHO), there were 5.8 million new cases of TB and 1.5 million TB-related deaths in 2021 [2]. However, the long-term latency and drug resistance of M. tuberculosis has not yet been fully resolved. M. tuberculosis establishes a dynamic equilibrium with the host immune system, which persists throughout life without any noticeable signs or symptoms of disease [3]. About 10% people will develop active TB, especially within a few years of exposure [4]. Although active TB can be overcome with long-term use of anti-TB drugs, the rise of drug-resistant TB poses a major challenge to global TB control. Therefore, an in-depth study of the function of M. tuberculosis genes will play an important role in revealing the pathogenic mechanism of M. tuberculosis and exploring potential anti-TB drug targets.
Macrophages are intracellular bacterial scavengers and key immune cells in the innate immune response against M. tuberculosis. After entering the lungs, M. tuberculosis is phagocytosed by alveolar macrophages [5,6]. As the first line of defense in the host’s innate immune system, macrophages eliminate intracellular pathogens through a range of mechanisms, including phagolysosomal fusion, cytokine secretion, apoptosis, and autophagy [7,8,9]. M. tuberculosis can evade the immune system of the host by utilizing its distinct immune mechanism [10,11,12]. Additionally, M. tuberculosis can acquire carbon and energy within the macrophages, allowing it to sustain its survival in the host body for an extended period [13]. Therefore, a deeper understanding of the interaction between M. tuberculosis and macrophages will help to unravel the immune evasion mechanism of M. tuberculosis.
Early proteomics study has showed Rv1476 is associated with M. tuberculosis cell membrane components [14,15], and Rv1476 encodes a membrane protein that was identified in membrane protein fractions and whole-cell lysates of M. tuberculosis [16]. Minato et al. constructed a transposon mutation library to screen essential genes for M. tuberculosis, and the results showed that Rv1476 is an essential gene for M. tuberculosis [17]. However, the biological function of Rv1476 has not yet been characterized. Previously, we developed an M. tuberculosis endogenous type III-A CRISPR/Cas10 system to conduct a screening of intracellular survival-related genes. The results revealed a significant reduction in the survival rate of M. tuberculosis in macrophages following Rv1476 knockdown [18]. In the current study, we overexpressed Rv1476 in M. tuberculosis and found the Rv1476 overexpression strain was more susceptible to different stresses but was beneficial to survival within macrophages. Therefore, we speculate that Rv1476 may be related to M. tuberculosis intracellular survival.
2. Materials and Methods
2.1. Bacterial Strains and Cell Culture
M. tuberculosis H37Ra was cultured in Middlebrook 7H9 broth (Becton, Dickinson, Franklin Lakes, NJ, USA) supplemented with 0.5% glycerol, 0.05% Tween 80, and 10% oleic acid albumin dextrose catalase (OADC, Becton, Dickinson). Escherichia coli DH5α for DNA cloning was grown in Luria–Bertani medium. A weight of 50 μg/mL kanamycin was added as needed.
Human monocytes (THP1, ATCC TIB-202) were cultured in RPMI 1640 medium (Gibco, Grand Island, NY, USA) containing 10% FBS at 37 °C, 5% CO2.
2.2. Construction of Rv1476 Overexpression Strains
To construct the Rv1476 overexpression M. tuberculosis strain, the Rv1476 coding region was amplified by using specific primers (Table 1) and inserted into vector pMV261 to obtain a pMV-Rv1476 plasmid. The recombinant plasmid pMV-Rv1476 was electrotransformed into the M. tuberculosis H37Ra strain, and overexpression strains were screened under kanamycin-resistant conditions. The overexpression strain was confirmed by qPCR using specific primers (Table 1), and was named M. tb-Rv1476, and the strain transformed with the empty vector was used as a control and named with M. tb-pMV261.
Table 1.
Primer sequences are used in this article.
2.3. Survival Analysis under Different Stress Conditions
To detect the survival of M. tb-pMV261 and M. tb-Rv1476 under different stress conditions, the M. tb-pMV261 and M. tb-Rv1476 were cultured with 7H9 until the OD600nm reached 0.8. For surface stress, bacteria were treated with 0.05% SDS for 0 h, 1 h, 2 h, and 3 h. To test sensitivity to lysozyme, bacteria were treated with 2.5 mg/mL lysozyme for 0 h, 3 h, and 6 h. For peroxide stress, bacteria were treated with 6 mM H2O2 for 0 h, 2 h, 4 h, and 8 h. At each time point, 200 μL samples were collected and bacterial activity was measured using the Alamar blue assay.
2.4. In Vitro Growth and Intracellular Survival
For growth curve assay, the M. tb-pMV261 and M. tb-Rv1476 were cultured with 7H9 until the OD600nm reached 0.8. The bacteria was inoculated into the new culture medium and its OD600nm adjusted to 0.001. The OD600nm was detected and analyzed at indicated time points.
For intracellular survival assay, 2.0 × 105 THP-1 cells were seeded in a 24-well plate and differentiated with PMA for 24 h, the THP-1 cells were incubated with M. tb-pMV261 and M. tb-Rv1476 (MOI = 10) for 4 h. To stop infection, the cells were washed three times with pre-warmed PBS to remove extracellular bacteria and then supplied with a fresh medium with 5% FBS containing amikacin (50 mg/mL) (referred to as day 0). The cells were lysed after 0 h, 48 h, and 96 h infection using sterile 0.1% Tween-80 in water, and viable bacilli were enumerated by serial dilution of lysates and plating on Middlebrook 7H11 agar. CFUs were counted after 3 to 4 weeks of culture. All the infections were performed in triplicate.
2.5. Host Cell Transcriptome Analysis
A number of 2.5 × 106 cells were seeded in a 6-well plate and differentiated with PMA for 24 h, and the THP-1 cells were incubated with M. tb-pMV261 and M. tb-Rv1476 (MOI = 10) for 4 h. To stop infection, the cells were washed three times with pre-warmed PBS to remove extracellular bacteria and then supplied with a fresh medium with 5% FBS containing amikacin (50 mg/mL) (referred to as day 0). The cells were lysed with 1 mL of TRIzol reagent after 72 h infection. We added 200 μL of chloroform to the lysate and centrifuged it at 12,000× g for 10 min at 4 °C. We then transferred the supernatant to a new 1.5 mL RNase-free tube and added an equal volume of pre-cooled isopropanol. To better precipitate RNA, the mixture was maintained at −20 °C overnight, and then pelleted by centrifuge f at 12,000× g for 10 min at 4 °C; the precipitated RNA was then washed twice with 75% ethanol. The concentration and quality of total RNAs were detected by a Nanodrop 2000c spectrophotometer (Thermo Scientific, Waltham, MA, USA).
The libraries were generated with VAHTS Universal V6 RNA-seq Library Prep Kit for MGI (Vazyme, NRM604). Briefly, mRNAs were isolated using mRNA Capture Beads from 1μg of total RNA and incubated for fragmentation at 94 °C for 8 min to obtain mRNAs with a length of 150–200 bp. The mRNAs were reverse-transcribed to cDNA and converted into double-stranded cDNA molecules. Following end-repairing and dA-tailing, the pair-ended sequencing adaptors were ligated to the ends of the cDNA fragments and then subjected to library amplification and purification. The prepared library was sequenced on the MGISEQ-2000 (BGI, Shenzhen, China) platform.
2.6. qRT-PCR
The total RNAs were extracted from cells using RNAiso Plus reagent (Code No. 9109, TaKaRa, Shiga, Japan), and then 2 μg of RNAs were reverse-transcribed to cDNA using ABScript III RT Master Mix (RK20428, ABclonal, Wuhan, China) according to the manufacturer’s instruction. Briefly, we added 4 μL 5 × ABScript III RT Mix to 2 μg total RNA and mixed it thoroughly, then added nuclease-free water to make it 20 μL and carried out the reverse transcription reaction according to the following reaction procedure (55 °C, 15 min, 85 °C, 5 min, 4 °C, hold). Gene expression was analyzed by qRT-PCR using SYBR Select Master Mix (T11225, TOYOBO, Osaka, Japan). All of the reactions were triplicated and performed in the QuanStudio 6 Real-time PCR system. Further, the Ct values for each gene amplification were normalized with internal control GAPDH by the 2−ΔΔCt methods. The qRT-PCR primers are shown in Table 1.
2.7. RNA-Seq Data Analysis
The RNA-seq data was processed into a reading count corresponding to each sample following the method of Pertea et al. [19], and then read count lists were merged into a matrix by an R package, dpylr 1.1.4 (https://CRAN.Rproject.org/package=dplyr) accessed on 10 October 2023. The read count matrix was applied to DESeq2 [20]. For the differential analysis, genes with abs (foldchange) > 2 and p value < 0.05 were considered as the significant up/down-regulation genes; meanwhile, the normalized count was also exported. The volcano plot was generated by R package ggplot2 3.4.4 (https://ggplot2.tidyverse.org) accessed on 14 October 2023 and ggrepel 0.9.4 (https://CRAN.R-project.org/package=ggrepel accessed on 14 October 2023). The functional enrichment was performed using the R package clusterProfiler [21]. A heatmap was generated by the R package pheatmap 1.0.12 (https://CRAN.R-project.org/package=pheatmap accessed on 25 October 2023).
2.8. Statistical Analysis
Numerical data were analyzed by GraphPad Prism 7.0 (La Jolla, CA, USA) software from three independent experiments, shown as mean ± SEM. Evaluation of the significance of differences between groups was performed by using one-way ANOVA or Student’s t-test. Statistical difference was considered to be significant when p < 0.05. * p < 0.05, ** p < 0.01, *** p < 0.001, and **** p < 0.0001. All experiments were performed in triplicate.
3. Results
3.1. Rv1476 Reduces the Stress Resistance of M. tuberculosis
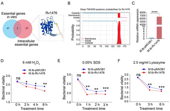
The results showed that Rv1476 might be an essential gene for M. tuberculosis survival in macrophages but not in vitro (Figure 1A). The TMHMM results showed that Rv1476 contains one transmembrane domain at aa 148–157 (Figure 1B). Herein, we constructed an Rv1476 overexpression M. tuberculosis strain (Figure 1C), and tested the stress-resistance ability of the M. tb-Rv1476. To assess the impact of Rv1476 on reactive oxygen stress, M. tb-pMV261 and M. tb-Rv1476 were cultured with 7H9 containing 6 mM H2O2 for different time points. The results revealed that the growth vitality of M. tb-Rv1476 was notably lower compared to that of M. tb-pMV261 (Figure 1D). Similar results were found when M. tb-pMV261 and M. tb-Rv1476 were cultured with 7H9 containing 0.05% SDS and 2.5 mg/mL lysozyme for different time points (Figure 1E,F). These founds suggested that overexpression of Rv1476 reduces the stress resistance of M. tuberculosis.
Figure 1.
Rv1476 attenuates the growth viability of M. tuberculosis under various stress conditions. (A) Screening of M. tuberculosis gene Rv1476 using CRISPRi method; the protein 3D structure was generated by AlphaFold. (B) TMHMM server showed Rv1476 protein has one transmembrane domain. (C) Detection of Rv1476 mRNA expression using qPCR. (D–F) M. tb-pMV261 and M. tb-Rv1476 growth in 7H9 media containing 6 mM H2O2, 0.05% SDS and 2.5 mg/mL Lysozyme, respectively, at indicated times. At each time point, the survival was determined by Alamar blue assay. * p < 0.05, ** p < 0.01, *** p < 0.001, and **** p < 0.0001.
3.2. Rv1476 Potentiates M. tuberculosis Survival in Macrophage
Growth curve testing showed that there was no significant difference between the growth rates of M. tb-Rv1476 and M. tb-pMV261 (Figure 2A). The results indicating that the influence of Rv1476 on the in vitro growth of M. tuberculosis are negligible. Next, we performed a survival assay and found that overexpression of Rv1476 significantly increased M. tuberculosis survival in macrophages compared to M. tb-pMV261 (Figure 2B). This suggested that overexpression of Rv1476 can improve the survival rate of M. tuberculosis in macrophages.
Figure 2.
Rv1476 improved the intracellular survival of M. tuberculosis. (A) M. tb-pMV261 and M. tb-Rv1476 growth curve in 7H9 media containing 10% OADC. (B) The intracellular survival rate of M. tb-pMV261 and M. tb-Rv1476. ns -not significant, * p < 0.05 and ** p < 0.01.
3.3. Rv1476c Regulates Macrophage Gene Expression Profile
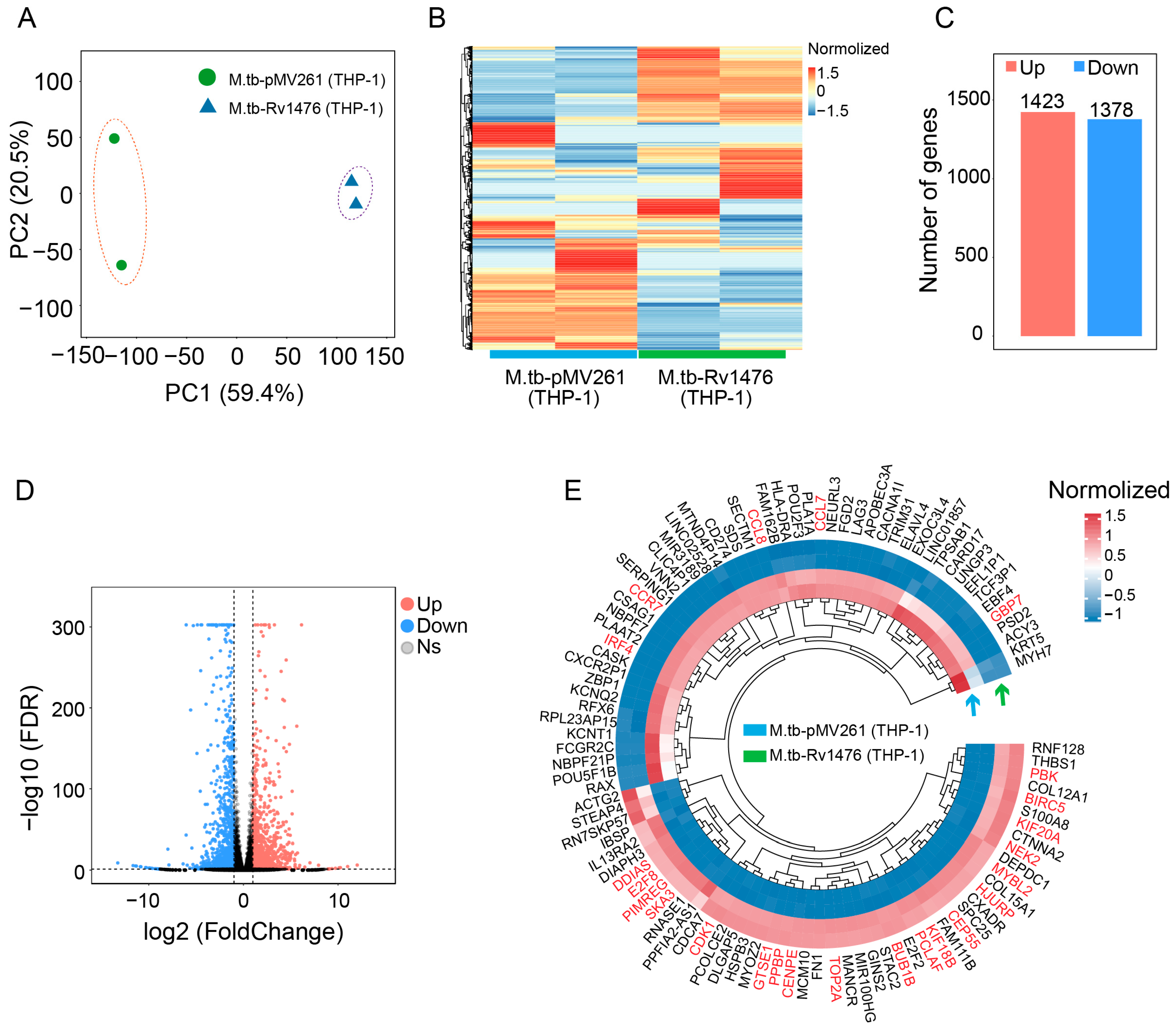
To further understand the mechanism of Rv1476 in promoting the intracellular survival of M. tuberculosis, we analyzed the gene expression profile of macrophages infected with M. tb-Rv1476 by using RNA-seq. Our results showed that overexpression of Rv1476 caused a comprehensive differential gene expression of macrophages compared to M. tb-pMV261 (Figure 3A,B). Among these differential genes, 1423 genes are up-regulated and 1378 genes are down-regulated (Figure 3C,D). The top 100 differential genes showed that genes associated with cell division and cell cycle pathways were up-regulated, whereas genes related to immune cell migration and chemotaxis pathways were down-regulated (Figure 3E).
Figure 3.
Detection and analysis of DEGs between M. tb-pMV261- and M. tb-Rv1476-infected THP-1 cells. (A) Principal component analysis (PCA) of transcriptomic variations. (B) The heat map represents the expression of all genes; red indicates high, and blue indicates low expression levels. (C) The number of all differential genes, 1423 up-regulated genes and 1378 down-regulated genes. (D) Volcano plot represents differentially expressed genes. Red dots represent significantly up-regulated genes, blue dots represent significantly down-regulated genes, and gray dots represent genes with no significant difference. (E) The circular heat map represents the top 100 differentially expressed genes, with red indicating up-regulated genes and blue indicating down-regulated genes.
3.4. Pathway Enrichment Analysis of Differentially Expressed Genes
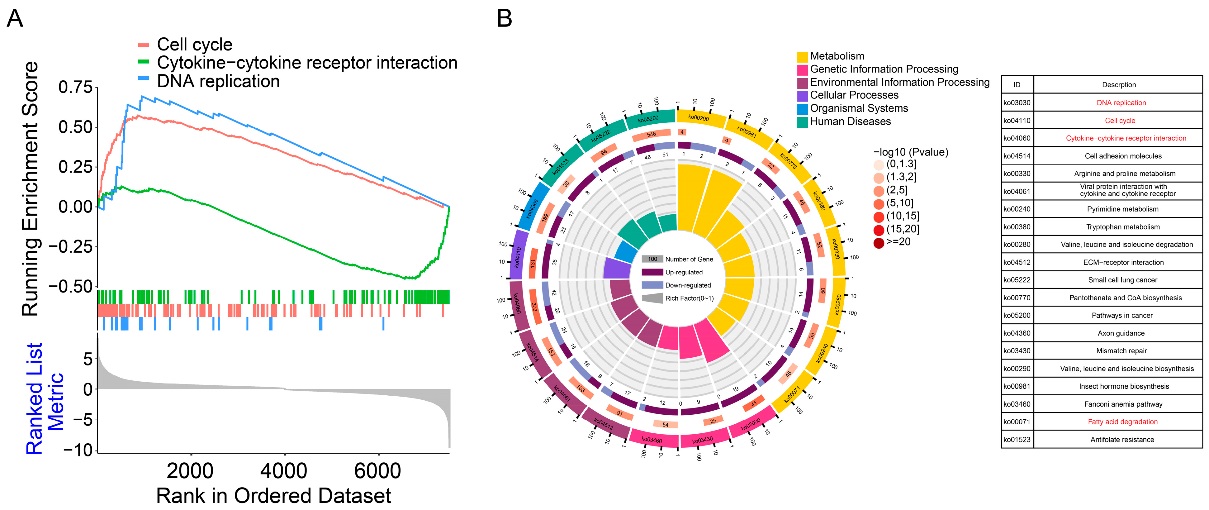
To better understand the functions of differentially expressed genes, functional enrichment analysis was performed on differentially expressed genes. GSEA analysis results indicate that the differentially expressed genes are predominantly enriched in pathways related to cell cycle, cytokine–cytokine receptor interaction, and DNA replication pathways (Figure 4A). KEGG analysis showed 20 pathways; the top 3 pathways were DNA replication, cell cycle, and cytokine–cytokine receptor interaction pathways (Figure 4B). Notably, certain differential genes exhibited enrichment in the fatty acid degradation pathway, which is closely associated with the intracellular survival of M. tuberculosis.
Figure 4.
Pathway analysis of all differential genes. (A) GSEA analysis of the transcriptome. A pathway of positive enrichment score is up-regulated, whereas a pathway of negative enrichment score is down-regulated. (B) The enrichment circle plot was used to display the enrichment analysis of all differential genes.
3.5. Rv1476 Affects the Expression of Anti-Tuberculosis-Related Genes
To better understand the impact of Rv1476 on the gene expression profile of host cells, we further displayed the expression levels of genes related to DNA replication, cell cycle, fatty acid degradation, cytokine–cytokine receptor interaction, and immune response. We found that genes associated with the DNA replication pathway exhibit up-regulation (Figure 5A). The majority of genes enriched in the cell cycle and fatty acid degradation pathways display up-regulation (Figure 5B,C). Functional analysis results showed that 68 differentially expressed genes were enriched in the cytokine–cytokine receptor interaction pathway, of which 26 were up-regulated and 42 were down-regulated (Figure 5D). It is worth noting that 322 differentially expressed genes were enriched in the immune response pathway, of which 89 genes were up-regulated and 233 genes were down-regulated (Figure 5E).
Figure 5.
Displayed differentially expressed genes enriched in key pathways. (A) Differentially expressed genes in DNA replication pathways. (B) Differentially expressed genes in cell cycle pathways. (C) Differentially expressed genes in fatty acid degradation pathways. (D) Differentially expressed genes in cytokine–cytokine receptor interaction pathways. (E) Differentially expressed genes in immune response pathways. (F) The gene expression level was validated by qPCR. * p < 0.05, ** p < 0.01 and *** p < 0.001.
Subsequently, we further verified the transcription levels of genes on anti-tuberculosis-related genes such as CCL1, IL15, IL16, ISG15, GBP5, IL23, ATG2A, IFNβ, and CSF3. The results showed that all the genes expression were down-regulated in THP-1 cells infected with M. tb-Rv1476 compared with M. tb-pMV261 (Figure 5F).
4. Discussion
The innate immune system plays a crucial role in the defense against M. tuberculosis infection. Macrophages, as key innate immune cells, employ different cellular processes like phagocytosis, autophagy, apoptosis, and inflammasome formation to combat invading M. tuberculosis [22,23]. However, M. tuberculosis resists macrophage clearance through some strategies to ensure its persistence within macrophages, such as inhibiting autophagy, inflammatory response, and apoptosis [11,24]. Therefore, a better understanding of the interaction mechanism between M. tuberculosis and the immune system is of vital significance for the treatment and prevention of TB.
The cell wall of M. tuberculosis is rich in various lipids, which are thought to play an important role in resisting host immune clearance [25,26,27]. Previously, we used whole-genome CRISPRi screening and found that Rv1476 is beneficial to the intracellular survival of M. tuberculosis [18]. Previous to this, a proteomic study showed that Rv1476 is predicted to be a transmembrane protein [14], and our TMHMM results showed that Rv1476 contains one transmembrane domain at aa 148–157. Transmembrane proteins play an important role in intracellular signal transmission, nutrient absorption, and resistance to stressful environments. However, there are currently few reports on the biological functions of Rv1476. In the current study, we found that overexpression of Rv1476 promoted M. tuberculosis intracellular survival in host macrophages. Interestingly, overexpression of Rv1476 makes M. tuberculosis more susceptible to stress environments and reduces the proliferation activity of M. tuberculosis, which may be due to the increase in cell wall permeability. This result is consistent with a report by Ruan et al. [28].
As an intracellular bacterium, M. tuberculosis mainly lives in macrophages, which regulates its intracellular survival by changing the gene expression profile of macrophages, especially the expression of anti-tuberculosis immune-related genes [29,30,31]. Exploring the regulation of macrophage gene expression profiles by M. tuberculosis genes is of great significance for understanding the long-term survival of pathogens in host cells. In the current study, the Rv1476 overexpression strain caused changes in the transcriptome of THP-1 cells. The results showed that genes related to immune cell migration and chemotaxis were down-regulated. These results suggest that Rv1476 might function by affecting immune response-related genes. Further, we conducted pathway enrichment analysis on the differentially expressed genes and observed that these genes were primarily enriched in pathways associated with cell proliferation, fatty acid degradation, cytokine–cytokine receptor interaction, and immune response. The majority of genes enriched in the cell proliferation and fatty acid degradation pathways show up-regulation, whereas the majority of genes enriched in the cytokine–cytokine receptor interaction and immune response pathways exhibit down-regulation. It is suggested that Rv1476 may affect the expression of genes related to cell proliferation and immune response pathway. Apoptosis is a crucial mechanism for macrophages to eliminate intracellular M. tuberculosis [32]. However, M. tuberculosis employs various mechanisms to hinder macrophage apoptosis, thus evading its destruction by the macrophages [33,34]. Host-derived fatty acids are an important carbon source during M. tuberculosis infection and facilitate the growth of M. tuberculosis [35]. Based on our results, it is likely that Rv1476 inhibits macrophage apoptosis and regulates the up-regulation of genes associated with cell proliferation and fatty acid degradation. Additionally, it may also down-regulate genes related to cytokines and immune response, thereby preventing its clearance by macrophages. The expression levels of certain genes related to anti-tuberculosis were further confirmed, such as CCL1, IL15, IL16, ISG15, GBP5, IL23, ATG2A, IFNβ, and CSF3. The results demonstrated that Rv1476 led to the down-regulation of these genes, which aligned with the findings from transcriptome sequencing. This suggests the possibility that Rv1476 may inhibit the expression of anti-tuberculosis-related genes, to promote the survival of M. tuberculosis in macrophages.
However, this study has several limitations. The experiment was conducted only with overexpression strains, and the gene was not deleted or supplemented in M. tuberculosis. Therefore, further experimental verification is necessary. Additionally, while this study provides a preliminary exploration of the relationship between the biological functions of Rv1476 and macrophages, the exact mechanism behind this relationship remains unclear. Therefore, further mechanistic research is needed to fully understand this phenomenon.
5. Conclusions
In summary, we have preliminarily explored the biological functions of Rv1476 and its impact on macrophage transcriptome changes. Rv1476 may affects the expression of macrophage apoptosis and immune response-related genes, thereby promoting the survival of M. tuberculosis in macrophages. These findings provide new potential targets for the treatment and prevention of tuberculosis.
Author Contributions
Conceptualization, A.R. and X.C.; methodology, A.R.; software, H.C. and P.W.; validation, A.R. and Y.W.; formal analysis, A.R.; resources, G.C.; data curation, A.R.; writing—original draft preparation, A.R.; writing—review and editing, A.R. and X.C.; funding acquisition, G.C. and X.C. All authors have read and agreed to the published version of the manuscript.
Funding
This study was funded by the National Key Research and Development Program of China (Grant No. 2021YFD1800401), and the National Natural Science Foundation of China (Grant No. U21A20259, 31602061, 31872470).
Institutional Review Board Statement
Not applicable.
Informed Consent Statement
Not applicable.
Data Availability Statement
RNA-seq data has been deposited in GEO database with accession no. GSE247649.
Acknowledgments
We would like to thank the National Key Laboratory of Agricultural Microbiology Core Facility and Gang Cao Laboratory of College of Veterinary Medicine, Huazhong Agricultural University.
Conflicts of Interest
The authors declare no conflicts of interest.
References
- Gopalaswamy, R.; Shanmugam, S.; Mondal, R.; Subbian, S. Of tuberculosis and non-tuberculous mycobacterial infections—A comparative analysis of epidemiology, diagnosis and treatment. J. Biomed. Sci. 2020, 27, 74. [Google Scholar] [CrossRef]
- Zhang, X.; Chen, C.; Xu, Y. Long Non-coding RNAs in Tuberculosis: From Immunity to Biomarkers. Front. Microbiol. 2022, 13, 883513. [Google Scholar] [CrossRef] [PubMed]
- Kramarska, E.; Squeglia, F.; De Maio, F.; Delogu, G.; Berisio, R. PE_PGRS33, an Important Virulence Factor of Mycobacterium tuberculosis and Potential Target of Host Humoral Immune Response. Cells 2021, 10, 161. [Google Scholar] [CrossRef] [PubMed]
- Barry, C.E.; Boshoff, H.I.; Dartois, V.; Dick, T.; Ehrt, S.; Flynn, J.; Schnappinger, D.; Wilkinson, R.J.; Young, D. The spectrum of latent tuberculosis: Rethinking the biology and intervention strategies. Nat. Rev. Microbiol. 2009, 7, 845–855. [Google Scholar] [CrossRef] [PubMed]
- Pieters, J. Mycobacterium tuberculosis and the macrophage: Maintaining a balance. Cell Host Microbe 2008, 3, 399–407. [Google Scholar] [CrossRef] [PubMed]
- Andreu, N.; Phelan, J.; de Sessions, P.F.; Cliff, J.M.; Clark, T.G.; Hibberd, M.L. Primary macrophages and J774 cells respond differently to infection with Mycobacterium tuberculosis. Sci. Rep. 2017, 7, 42225. [Google Scholar] [CrossRef] [PubMed]
- BoseDasgupta, S.; Pieters, J. Macrophage-microbe interaction: Lessons learned from the pathogen Mycobacterium tuberculosis. Semin. Immunopathol. 2018, 40, 577–591. [Google Scholar] [CrossRef]
- Liu, C.H.; Liu, H.; Ge, B. Innate immunity in tuberculosis: Host defense vs pathogen evasion. Cell. Mol. Immunol. 2017, 14, 963–975. [Google Scholar] [CrossRef]
- Weiss, G.; Schaible, U.E. Macrophage defense mechanisms against intracellular bacteria. Immunol. Rev. 2015, 264, 182–203. [Google Scholar] [CrossRef]
- Portevin, D.; Via, L.E.; Eum, S.; Young, D. Natural killer cells are recruited during pulmonary tuberculosis and their ex vivo responses to mycobacteria vary between healthy human donors in association with KIR haplotype. Cell. Microbiol. 2012, 14, 1734–1744. [Google Scholar] [CrossRef]
- Sia, J.K.; Georgieva, M.; Rengarajan, J. Innate Immune Defenses in Human Tuberculosis: An Overview of the Interactions between Mycobacterium tuberculosis and Innate Immune Cells. J. Immunol. Res. 2015, 2015, 747543. [Google Scholar] [CrossRef] [PubMed]
- Hall-Stoodley, L.; Watts, G.; Crowther, J.E.; Balagopal, A.; Torrelles, J.B.; Robison-Cox, J.; Bargatze, R.F.; Harmsen, A.G.; Crouch, E.C.; Schlesinger, L.S. Mycobacterium tuberculosis binding to human surfactant proteins A and D, fibronectin, and small airway epithelial cells under shear conditions. Infect. Immun. 2006, 74, 3587–3596. [Google Scholar] [CrossRef] [PubMed]
- Pandey, A.K.; Sassetti, C.M. Mycobacterial persistence requires the utilization of host cholesterol. Proc. Natl. Acad. Sci. USA 2008, 105, 4376–4380. [Google Scholar] [CrossRef] [PubMed]
- Gu, S.; Chen, J.; Dobos, K.M.; Bradbury, E.M.; Belisle, J.T.; Chen, X. Comprehensive proteomic profiling of the membrane constituents of a Mycobacterium tuberculosis strain. Mol. Cell. Proteom. 2003, 2, 1284–1296. [Google Scholar] [CrossRef] [PubMed]
- Malen, H.; Pathak, S.; Softeland, T.; de Souza, G.A.; Wiker, H.G. Definition of novel cell envelope associated proteins in Triton X-114 extracts of Mycobacterium tuberculosis H37Rv. BMC Microbiol. 2010, 10, 132. [Google Scholar] [CrossRef] [PubMed]
- de Souza, G.A.; Leversen, N.A.; Malen, H.; Wiker, H.G. Bacterial proteins with cleaved or uncleaved signal peptides of the general secretory pathway. J. Proteom. 2011, 75, 502–510. [Google Scholar] [CrossRef] [PubMed]
- Minato, Y.; Gohl, D.M.; Thiede, J.M.; Chacon, J.M.; Harcombe, W.R.; Maruyama, F.; Baughn, A.D. Genomewide Assessment of Mycobacterium tuberculosis Conditionally Essential Metabolic Pathways. mSystems 2019, 4, e00070-19. [Google Scholar] [CrossRef]
- Rahman, K.; Jamal, M.; Chen, X.; Zhou, W.; Yang, B.; Zou, Y.; Xu, W.; Lei, Y.; Wu, C.; Cao, X.; et al. Reprogramming Mycobacterium tuberculosis CRISPR System for Gene Editing and Genome-wide RNA Interference Screening. Genom. Proteom. Bioinform. 2022, 20, 1180–1196. [Google Scholar] [CrossRef]
- Pertea, M.; Kim, D.; Pertea, G.M.; Leek, J.T.; Salzberg, S.L. Transcript-level expression analysis of RNA-seq experiments with HISAT, StringTie and Ballgown. Nat. Protoc. 2016, 11, 1650–1667. [Google Scholar] [CrossRef]
- Love, M.I.; Huber, W.; Anders, S. Moderated estimation of fold change and dispersion for RNA-seq data with DESeq2. Genome Biol. 2014, 15, 550. [Google Scholar] [CrossRef]
- Yu, G.; Wang, L.G.; Han, Y.; He, Q.Y. clusterProfiler: An R package for comparing biological themes among gene clusters. OMICS A J. Integr. Biol. 2012, 16, 284–287. [Google Scholar] [CrossRef]
- Shim, D.; Kim, H.; Shin, S.J. Mycobacterium tuberculosis Infection-Driven Foamy Macrophages and Their Implications in Tuberculosis Control as Targets for Host-Directed Therapy. Front. Immunol. 2020, 11, 910. [Google Scholar] [CrossRef]
- Mahamed, D.; Boulle, M.; Ganga, Y.; Mc Arthur, C.; Skroch, S.; Oom, L.; Catinas, O.; Pillay, K.; Naicker, M.; Rampersad, S.; et al. Intracellular growth of Mycobacterium tuberculosis after macrophage cell death leads to serial killing of host cells. eLife 2017, 6, e22028. [Google Scholar] [CrossRef]
- Xu, G.; Wang, J.; Gao, G.F.; Liu, C.H. Insights into battles between Mycobacterium tuberculosis and macrophages. Protein Cell. 2014, 5, 728–736. [Google Scholar] [CrossRef]
- Sirakova, T.D.; Thirumala, A.K.; Dubey, V.S.; Sprecher, H.; Kolattukudy, P.E. The Mycobacterium tuberculosis pks2 gene encodes the synthase for the hepta- and octamethyl-branched fatty acids required for sulfolipid synthesis. J. Biol. Chem. 2001, 276, 16833–16839. [Google Scholar] [CrossRef]
- Ghazaei, C. Mycobacterium tuberculosis and lipids: Insights into molecular mechanisms from persistence to virulence. J. Res. Med. Sci. 2018, 23, 63. [Google Scholar] [CrossRef] [PubMed]
- Fieweger, R.A.; Wilburn, K.M.; VanderVen, B.C. Comparing the Metabolic Capabilities of Bacteria in the Mycobacterium tuberculosis Complex. Microorganisms 2019, 7, 177. [Google Scholar] [CrossRef] [PubMed]
- Ruan, C.; Li, J.; Niu, J.; Li, P.; Huang, Y.; Li, X.; Duan, W.; Yan, S.; Zhen, J.; Xie, J. Mycobacterium tuberculosis Rv0426c promotes recombinant mycobacteria intracellular survival via manipulating host inflammatory cytokines and suppressing cell apoptosis. Infect. Genet. Evol. 2020, 77, 104070. [Google Scholar] [CrossRef] [PubMed]
- Wang, J.; Li, B.X.; Ge, P.P.; Li, J.; Wang, Q.; Gao, G.F.; Qiu, X.B.; Liu, C.H. Mycobacterium tuberculosis suppresses innate immunity by coopting the host ubiquitin system. Nat. Immunol. 2015, 16, 237–245. [Google Scholar] [CrossRef] [PubMed]
- Wang, L.; Zuo, M.; Chen, H.; Liu, S.; Wu, X.; Cui, Z.; Yang, H.; Liu, H.; Ge, B. Mycobacterium tuberculosis Lipoprotein MPT83 Induces Apoptosis of Infected Macrophages by Activating the TLR2/p38/COX-2 Signaling Pathway. J. Immunol. 2017, 198, 4772–4780. [Google Scholar] [CrossRef] [PubMed]
- Stamm, C.E.; Pasko, B.L.; Chaisavaneeyakorn, S.; Franco, L.H.; Nair, V.R.; Weigele, B.A.; Alto, N.M.; Shiloh, M.U. Screening Mycobacterium tuberculosis Secreted Proteins Identifies Mpt64 as a Eukaryotic Membrane-Binding Bacterial Effector. mSphere 2019, 4, e00354-19. [Google Scholar] [CrossRef] [PubMed]
- Lee, J.; Hartman, M.; Kornfeld, H. Macrophage apoptosis in tuberculosis. Yonsei Med. J. 2009, 50, 1030427. [Google Scholar] [CrossRef] [PubMed]
- Keane, J.; Remold, H.G.; Kornfeld, H. Virulent Mycobacterium tuberculosis strains evade apoptosis of infected alveolar macrophages. J. Immunol. 2000, 164, 2016–2020. [Google Scholar] [CrossRef] [PubMed]
- Durrbaum-Landmann, I.; Gercken, J.; Flad, H.D.; Ernst, M. Effect of in vitro infection of human monocytes with low numbers of Mycobacterium tuberculosis bacteria on monocyte apoptosis. Infect. Immun. 1996, 64, 5384–5389. [Google Scholar] [CrossRef]
- Dong, W.; Nie, X.; Zhu, H.; Liu, Q.; Shi, K.; You, L.; Zhang, Y.; Fan, H.; Yan, B.; Niu, C.; et al. Mycobacterial fatty acid catabolism is repressed by FdmR to sustain lipogenesis and virulence. Proc. Natl. Acad. Sci. USA 2021, 118, e2019305118. [Google Scholar] [CrossRef]
Disclaimer/Publisher’s Note: The statements, opinions and data contained in all publications are solely those of the individual author(s) and contributor(s) and not of MDPI and/or the editor(s). MDPI and/or the editor(s) disclaim responsibility for any injury to people or property resulting from any ideas, methods, instructions or products referred to in the content. |
© 2024 by the authors. Licensee MDPI, Basel, Switzerland. This article is an open access article distributed under the terms and conditions of the Creative Commons Attribution (CC BY) license (https://creativecommons.org/licenses/by/4.0/).




