Integrated In Vitro and In Silico Profiling of Piperazinyl Thiosemicarbazone Derivatives Against Trypanosoma cruzi: Stage-Specific Activity and Enzyme Inhibition
Abstract
1. Introduction
2. Results and Discussion
2.1. Chemistry
2.2. Antitrypanosomal Activity
2.3. Toxicity Results
2.4. Searching for Possible Mechanism of Action
2.4.1. Cruzipain Inhibition
2.4.2. Antioxidant Defense Inhibition
2.5. Molecular Modeling
2.6. Structure-Activity Relationship
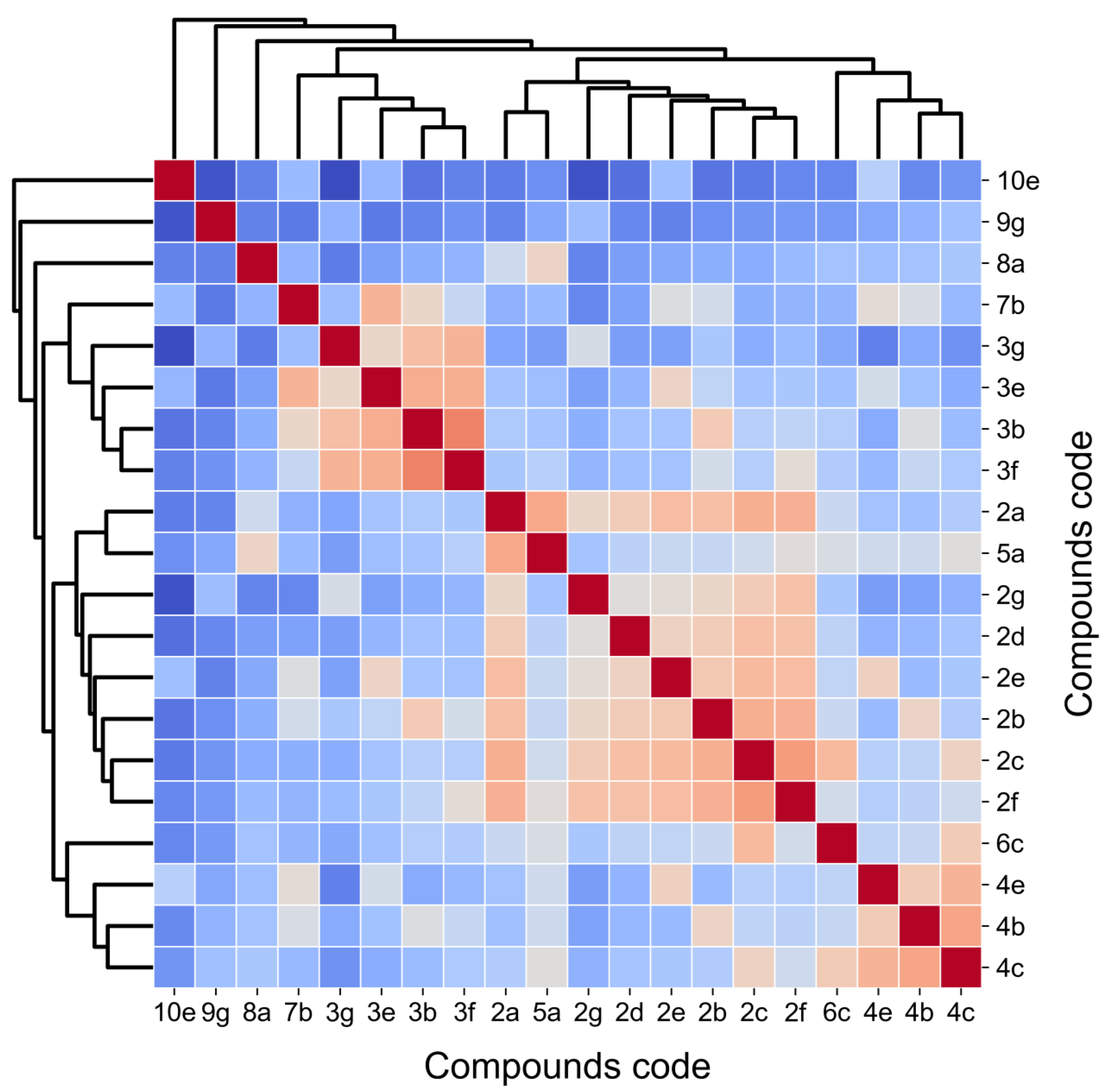
2.7. Tanimoto Similarity and Pharmacophore Correlations
3. Materials and Methods
3.1. Reagents and Instruments
3.2. Synthesis
3.2.1. General Procedure for Synthesizing Thiosemicarbazides (As Previously Described in [38])
3.2.2. General Procedure for Synthesizing TSC (As Previously Described in [38])
3.3. Antitrypanosomal Activity Assays
3.3.1. Epimastigote Assay
3.3.2. Trypomastigote Assay
3.4. Inhibitory Effect on Cruzipain (CZP) Activity Assay
3.5. Tryparedoxin Peroxidase (cTXNPx) and Glutathione Peroxidase I (TcGPx-I) Activity Assays
3.6. Toxicity Assay
3.6.1. In Vitro Antiproliferative Assay
3.6.2. In Silico Cytotoxicity Prediction
3.6.3. Comparative Toxicity Analysis
3.7. Computational Methods
3.7.1. Covalent Pose Modeling
3.7.2. Binding Pose Refinement
3.7.3. Binding Free Energy Scoring
3.7.4. Tanimoto Similarity Analysis
3.8. Statistical Analysis
4. Conclusions
Supplementary Materials
Author Contributions
Funding
Institutional Review Board Statement
Informed Consent Statement
Data Availability Statement
Acknowledgments
Conflicts of Interest
Abbreviations
| AUC | Area under the ROC curve |
| Bz-PFR-pNA | N-benzoyl-Pro-Phe-Arg-p-nitroanilide hydrochloride |
| CD | Chagas disease |
| cTXNPx | Cytoplasmic tryparedoxin peroxidase |
| CZP | Cruzipain |
| CZP-TSC | Cruzipain-thiosemicarbazone adduct |
| DMSO | Dimethyl sulfoxide |
| DTT | Dithiothreitol |
| E64 inhibitor | N-[n-(l-3-trans-carboxyoxirane-2-carbonyl)-l-leucyl]-agmatine |
| EC50 | Concentration of the compounded needed to induce a 50% response |
| FBS | Fetal bovine serum |
| GAFF2 | General Amber force field, second generation |
| GSH | Glutathione |
| IMAC | Immobilized metal affinity chromatography |
| MACCS | Molecular access system fingerprint |
| MD | Molecular dynamics simulation |
| MM/PB(GB)SA | Molecular mechanics with Poisson-Boltzmann (PB) or Generalized Born (GB) surface area solvation |
| MM-GBSA | Molecular mechanics with Generalized Born and surface area solvation |
| MS | Mass spectrometry |
| NADPH | Reduced nicotinamide adenine dinucleotide phosphate |
| NHDF | Normal human dermal fibroblasts |
| NMR | Nuclear magnetic resonance |
| NPT | Constant number of particles, pressure, and temperature |
| NVT | Constant number of particles, volume, and temperature |
| RMSD | Root mean square deviation |
| ROC | Receiver Operating Characteristic |
| SAR | Structure-activity relationships |
| SASA | Solvent-accessible surface area |
| SMILES | Simplified molecular input line entry system |
| T. cruzi | Trypanosoma cruzi |
| Ta | Tanimoto similarity analysis |
| t-BuOOH | Tert-butyl hydroperoxide |
| TcGPx-I | T. cruzi glutathione peroxidase type I |
| TcTR | T. cruzi trypanothione reductase |
| TSC | Thiosemicarbazone |
| TXN | Tryparedoxin |
| TXN-I | Tryparedoxin 1 |
| ΔGbinding | Binding free energy |
| ΔGR | R-pose binding free energy |
| ΔGS | S-pose binding free energy |
References
- Hochberg, N.S.; Montgomery, S.P. Chagas disease. Ann. Intern. Med. 2023, 176, ITC17–ITC32. [Google Scholar] [CrossRef] [PubMed]
- Lidani, K.C.F.; Andrade, F.A.; Bavia, L.; Damasceno, F.S.; Beltrame, M.H.; Messias-Reason, I.J.; Sandri, T.L. Chagas disease: From discovery to a worldwide health problem. Front. Public Health 2019, 7, 166. [Google Scholar] [CrossRef] [PubMed]
- Martin-Escolano, J.; Marin, C.; Rosales, M.J.; Tsaousis, A.D.; Medina-Carmona, E.; Martin-Escolano, R. An updated view of the Trypanosoma cruzi life cycle: Intervention points for an effective treatment. ACS Infect. Dis. 2022, 8, 1107–1115. [Google Scholar] [CrossRef] [PubMed]
- Álvarez-Hernández, D.A.; Franyuti-Kelly, G.A.; Díaz-López-Silva, R.; González-Chávez, A.M.; González-Hermosillo-Cornejo, D.; Vázquez-López, R. Chagas disease: Current perspectives on a forgotten disease. Rev. Médica Del. Hosp. Gen. México 2018, 81, 154–164. [Google Scholar] [CrossRef]
- Altcheh, J.; Grossmann, U.; Stass, H.; Springsklee, M.; Garcia-Bournissen, F. Redefining the treatment of Chagas disease: A review of recent clinical and pharmacological data for a novel formulation of nifurtimox. PLoS Negl. Trop. Dis. 2025, 19, e0012849. [Google Scholar] [CrossRef]
- Hernandez-Flores, A.; Elias-Diaz, D.; Cubillo-Cervantes, B.; Ibarra-Cerdena, C.N.; Moran, D.; Arnal, A.; Chaves, A. Fighting strategies against Chagas’ disease: A review. Pathogens 2025, 14, 183. [Google Scholar] [CrossRef]
- Gaspar, L.; Moraes, C.B.; Freitas-Junior, L.H.; Ferrari, S.; Costantino, L.; Costi, M.P.; Coron, R.P.; Smith, T.K.; Siqueira-Neto, J.L.; McKerrow, J.H.; et al. Current and future chemotherapy for Chagas disease. Curr. Med. Chem. 2015, 22, 4293–4312. [Google Scholar] [CrossRef]
- Urbina, J.A. Ergosterol biosynthesis and drug development for Chagas disease. Mem. Inst. Oswaldo Cruz 2009, 104, 311–318. [Google Scholar] [CrossRef]
- Kessler, R.L.; Soares, M.J.; Probst, C.M.; Krieger, M.A. Trypanosoma cruzi response to sterol biosynthesis inhibitors: Morphophysiological alterations leading to cell death. PLoS ONE 2013, 8, e55497. [Google Scholar] [CrossRef]
- Dos Santos Nascimento, I.J.; de Aquino, T.M.; da Silva-Junior, E.F. Cruzain and Rhodesain inhibitors: Last decade of advances in seeking for new compounds against american and african Trypanosomiases. Curr. Top. Med. Chem. 2021, 21, 1871–1899. [Google Scholar] [CrossRef]
- Saha, A.; Pushpa; Moitra, S.; Basak, D.; Brahma, S.; Mondal, D.; Molla, S.H.; Samadder, A.; Nandi, S. Targeting cysteine proteases and their inhibitors to combat Trypanosomiasis. Curr. Med. Chem. 2024, 31, 2135–2169. [Google Scholar] [CrossRef]
- Barnadas-Carceller, B.; Martinez-Peinado, N.; Gomez, L.C.; Ros-Lucas, A.; Gabaldon-Figueira, J.C.; Diaz-Mochon, J.J.; Gascon, J.; Molina, I.J.; Pineda de Las Infantas, Y.V.M.J.; Alonso-Padilla, J. Identification of compounds with activity against Trypanosoma cruzi within a collection of synthetic nucleoside analogs. Front. Cell. Infect. Microbiol. 2022, 12, 1067461. [Google Scholar] [CrossRef] [PubMed]
- Martinez-Peinado, N.; Lorente-Macias, A.; Garcia-Salguero, A.; Cortes-Serra, N.; Fenollar-Collado, A.; Ros-Lucas, A.; Gascon, J.; Pinazo, M.J.; Molina, I.J.; Unciti-Broceta, A.; et al. Novel purine chemotypes with activity against Plasmodium falciparum and Trypanosoma cruzi. Pharmaceuticals 2021, 14, 638. [Google Scholar] [CrossRef] [PubMed]
- Marchesini, N.; Santander, V.; Machado-Domenech, E. Diacylglycerol pyrophosphate: A novel metabolite in the Trypanosoma cruzi phosphatidic acid metabolism. FEBS Lett. 1998, 436, 377–381. [Google Scholar] [CrossRef] [PubMed]
- Urbina, J.A.; Moreno, B.; Vierkotter, S.; Oldfield, E.; Payares, G.; Sanoja, C.; Bailey, B.N.; Yan, W.; Scott, D.A.; Moreno, S.N.; et al. Trypanosoma cruzi contains major pyrophosphate stores, and its growth in vitro and in vivo is blocked by pyrophosphate analogs. J. Biol. Chem. 1999, 274, 33609–33615. [Google Scholar] [CrossRef]
- Laureano de Souza, M.; Lapierre, T.; Vitor de Lima Marques, G.; Ferraz, W.R.; Penteado, A.B.; Henrique Goulart Trossini, G.; Murta, S.M.F.; de Oliveira, R.B.; de Oliveira Rezende, C.; Ferreira, R.S. Molecular targets for Chagas disease: Validation, challenges and lead compounds for widely exploited targets. Expert Opin. Ther. Targets 2023, 27, 911–925. [Google Scholar] [CrossRef]
- Gabaldon-Figueira, J.C.; Martinez-Peinado, N.; Escabia, E.; Ros-Lucas, A.; Chatelain, E.; Scandale, I.; Gascon, J.; Pinazo, M.J.; Alonso-Padilla, J. State-of-the-Art in the drug discovery pathway for chagas disease: A framework for drug development and target validation. Res. Rep. Trop. Med. 2023, 14, 1–19. [Google Scholar] [CrossRef]
- Kerr, I.D.; Lee, J.H.; Farady, C.J.; Marion, R.; Rickert, M.; Sajid, M.; Pandey, K.C.; Caffrey, C.R.; Legac, J.; Hansell, E.; et al. Vinyl sulfones as antiparasitic agents and a structural basis for drug design. J. Biol. Chem. 2009, 284, 25697–25703. [Google Scholar] [CrossRef]
- McGrath, M.E. The lysosomal cysteine proteases. Annu. Rev. Biophys. Biomol. Struct. 1999, 28, 181–204. [Google Scholar] [CrossRef]
- Mendieta, L.; Pico, A.; Tarrago, T.; Teixido, M.; Castillo, M.; Rafecas, L.; Moyano, A.; Giralt, E. Novel peptidyl aryl vinyl sulfones as highly potent and selective inhibitors of cathepsins L and B. ChemMedChem 2010, 5, 1556–1567. [Google Scholar] [CrossRef]
- Pizzo, C.; Faral-Tello, P.; Salinas, G.; Fló, M.; Robello, C.; Wipf, P.; Graciela Mahler, S. Selenosemicarbazones as potent cruzipain inhibitors and their antiparasitic properties against Trypanosoma cruzi. MedChemComm 2012, 3, 362–368. [Google Scholar] [CrossRef]
- Ibanez-Escribano, A.; Fonseca-Berzal, C.; Martinez-Montiel, M.; Alvarez-Marquez, M.; Gomez-Nunez, M.; Lacueva-Arnedo, M.; Espinosa-Buitrago, T.; Martin-Perez, T.; Escario, J.A.; Merino-Montiel, P.; et al. Thio- and selenosemicarbazones as antiprotozoal agents against Trypanosoma cruzi and Trichomonas vaginalis. J. Enzym. Inhib. Med. Chem. 2022, 37, 781–791. [Google Scholar] [CrossRef] [PubMed]
- Merlino, A.; Benitez, D.; Campillo, N.E.; Páez, J.A.; Tinoco, L.W.; González, M.; Cerecetto, H. Amidines bearing benzofuroxan or benzimidazole 1,3-dioxide core scaffolds as Trypanosoma cruzi-inhibitors: Structural basis for their interactions with cruzipain. MedChemComm 2012, 3, 90–101. [Google Scholar] [CrossRef]
- Magalhaes Moreira, D.R.; de Oliveira, A.D.; Teixeira de Moraes Gomes, P.A.; de Simone, C.A.; Villela, F.S.; Ferreira, R.S.; da Silva, A.C.; dos Santos, T.A.; Brelaz de Castro, M.C.; Pereira, V.R.; et al. Conformational restriction of aryl thiosemicarbazones produces potent and selective anti-Trypanosoma cruzi compounds which induce apoptotic parasite death. Eur. J. Med. Chem. 2014, 75, 467–478. [Google Scholar] [CrossRef]
- Greenbaum, D.C.; Mackey, Z.; Hansell, E.; Doyle, P.; Gut, J.; Caffrey, C.R.; Lehrman, J.; Rosenthal, P.J.; McKerrow, J.H.; Chibale, K. Synthesis and structure-activity relationships of parasiticidal thiosemicarbazone cysteine protease inhibitors against Plasmodium falciparum, Trypanosoma brucei, and Trypanosoma cruzi. J. Med. Chem. 2004, 47, 3212–3219. [Google Scholar] [CrossRef]
- Blau, L.; Menegon, R.F.; Trossini, G.H.; Molino, J.V.; Vital, D.G.; Cicarelli, R.M.; Passerini, G.D.; Bosquesi, P.L.; Chin, C.M. Design, synthesis and biological evaluation of new aryl thiosemicarbazone as antichagasic candidates. Eur. J. Med. Chem. 2013, 67, 142–151. [Google Scholar] [CrossRef]
- Martinez-Montiel, M.; Arrighi, G.; Begines, P.; Gonzalez-Bakker, A.; Puerta, A.; Fernandes, M.X.; Merino-Montiel, P.; Montiel-Smith, S.; Nocentini, A.; Supuran, C.T.; et al. Multifaceted sulfonamide-derived thiosemicarbazones: Combining metal chelation and carbonic anhydrases inhibition in anticancer therapy. Int. J. Mol. Sci. 2025, 26, 1225. [Google Scholar] [CrossRef]
- Wilson, H.R.; Revankar, G.R.; Tolman, R.L. In vitro and in vivo activity of certain thiosemicarbazones against Trypanosoma cruzi. J. Med. Chem. 1974, 17, 760–761. [Google Scholar] [CrossRef]
- Du, X.; Guo, C.; Hansell, E.; Doyle, P.S.; Caffrey, C.R.; Holler, T.P.; McKerrow, J.H.; Cohen, F.E. Synthesis and structure-activity relationship study of potent trypanocidal thio semicarbazone inhibitors of the trypanosomal cysteine protease cruzain. J. Med. Chem. 2002, 45, 2695–2707. [Google Scholar] [CrossRef]
- Linciano, P.; Moraes, C.B.; Alcantara, L.M.; Franco, C.H.; Pascoalino, B.; Freitas-Junior, L.H.; Macedo, S.; Santarem, N.; Cordeiro-da-Silva, A.; Gul, S.; et al. Aryl thiosemicarbazones for the treatment of trypanosomatidic infections. Eur. J. Med. Chem. 2018, 146, 423–434. [Google Scholar] [CrossRef]
- Beltran-Hortelano, I.; Alcolea, V.; Font, M.; Perez-Silanes, S. Examination of multiple Trypanosoma cruzi targets in a new drug discovery approach for Chagas disease. Bioorg. Med. Chem. 2022, 58, 116577. [Google Scholar] [CrossRef]
- Souza Tada da Cunha, P.; Rodriguez Gini, A.L.; Man Chin, C.; Dos Santos, J.L.; Benito Scarim, C. Recent progress in thiazole, thiosemicarbazone, and semicarbazone derivatives as antiparasitic agents against trypanosomatids and Plasmodium spp. Molecules 2025, 30, 1788. [Google Scholar] [CrossRef]
- Opletalova, V.; Kalinowski, D.S.; Vejsova, M.; Kunes, J.; Pour, M.; Jampilek, J.; Buchta, V.; Richardson, D.R. Identification and characterization of thiosemicarbazones with antifungal and antitumor effects: Cellular iron chelation mediating cytotoxic activity. Chem. Res. Toxicol. 2008, 21, 1878–1889. [Google Scholar] [CrossRef]
- Serda, M.; Mrozek-Wilczkiewicz, A.; Jampilek, J.; Pesko, M.; Kralova, K.; Vejsova, M.; Musiol, R.; Ratuszna, A.; Polanski, J. Investigation of the biological properties of (hetero)aromatic thiosemicarbazones. Molecules 2012, 17, 13483–13502. [Google Scholar] [CrossRef]
- Mrozek-Wilczkiewicz, A.; Malarz, K.; Rejmund, M.; Polanski, J.; Musiol, R. Anticancer activity of the thiosemicarbazones that are based on di-2-pyridine ketone and quinoline moiety. Eur. J. Med. Chem. 2019, 171, 180–194. [Google Scholar] [CrossRef]
- Rzycka-Korzec, R.; Malarz, K.; Gawecki, R.; Mrozek-Wilczkiewicz, A.; Małecki, J.G.; Schab-Balcerzak, E.; Korzec, M.; Polanski, J. Effect of the complex-formation ability of thiosemicarbazones containing (aza)benzene or 3-nitro-1,8-naphthalimide unit towards Cu(II) and Fe(III) ions on their anticancer activity. J. Photochem. Photobiol. A Chem. 2021, 415, 113314. [Google Scholar] [CrossRef]
- Gawecki, R.; Malarz, K.; Rejmund, M.; Polanski, J.; Mrozek-Wilczkiewicz, A. Impact of thiosemicarbazones on the accumulation of PpIX and the expression of the associated genes. J. Photochem. Photobiol. B 2019, 199, 111585. [Google Scholar] [CrossRef]
- Rejmund, M.; Mrozek-Wilczkiewicz, A.; Malarz, K.; Pyrkosz-Bulska, M.; Gajcy, K.; Sajewicz, M.; Musiol, R.; Polanski, J. Piperazinyl fragment improves anticancer activity of triapine. PLoS ONE 2018, 13, e0188767. [Google Scholar] [CrossRef]
- Malarz, K.; Mrozek-Wilczkiewicz, A.; Serda, M.; Rejmund, M.; Polanski, J.; Musiol, R. The role of oxidative stress in activity of anticancer thiosemicarbazones. Oncotarget 2018, 9, 17689–17710. [Google Scholar] [CrossRef]
- Macalik, L.; Pyrkosz-Bulska, M.; Małecki, G.; Hermanowicz, K.; Solarz, P.; Janczak, J.; Hanuza, J. Synthesis, structural and spectroscopic properties of [N′-[(2,4-dihydroxyphenyl) methylidene]-4-(4-fluorophenyl) piperazine-1-carbothiohydrazide] thiosemicarbazone and its terbium complex. Inorg. Chem. Commun. 2021, 123, 108351. [Google Scholar] [CrossRef]
- Fonseca, N.C.; da Cruz, L.F.; da Silva Villela, F.; do Nascimento Pereira, G.A.; de Siqueira-Neto, J.L.; Kellar, D.; Suzuki, B.M.; Ray, D.; de Souza, T.B.; Alves, R.J.; et al. Synthesis of a sugar-based thiosemicarbazone series and structure-activity relationship versus the parasite cysteine proteases rhodesain, cruzain, and Schistosoma mansoni cathepsin B1. Antimicrob. Agents Chemother. 2015, 59, 2666–2677. [Google Scholar] [CrossRef] [PubMed]
- Beraldo, H.; Gambino, D. The wide pharmacological versatility of semicarbazones, thiosemicarba-zones and their metal complexes. Mini Rev. Med. Chem. 2004, 4, 31–39. [Google Scholar] [PubMed]
- Shakya, B.; Yadav, P.N. Thiosemicarbazones as potent anticancer agents and their modes of action. Mini Rev. Med. Chem. 2020, 20, 638–661. [Google Scholar] [CrossRef] [PubMed]
- Veg, E.; Hashmi, K.; Ahmad, M.I.; Joshi, S.; Khan, A.R.; Khan, T. Some biological applications and mechanistic insights of benzaldehyde-substituted thiosemicarbazones and their metal complexes: A review. Nat. Sci. 2025, 5, e70005. [Google Scholar] [CrossRef]
- Tarai, A.; Nath, B.; Tarai, S.K.; Moi, S.C. Thiosemicarbazones as ion chelators: Unveiling their coordination and multifaceted applications. Dye. Pigm. 2026, 246, 113419. [Google Scholar] [CrossRef]
- Kanso, F.; Khalil, A.; Noureddine, H.; El-Makhour, Y. Therapeutic perspective of thiosemicarbazones derivatives in inflammatory pathologies: A summary of in vitro/in vivo studies. Int. Immunopharmacol. 2021, 96, 107778. [Google Scholar] [CrossRef]
- Duschak, V.G.; Couto, A.S. Cruzipain, the major cysteine protease of Trypanosoma cruzi: A sulfated glycoprotein antigen as relevant candidate for vaccine development and drug target. A review. Curr. Med. Chem. 2009, 16, 3174–3202. [Google Scholar] [CrossRef]
- Ferreira, L.G.; Andricopulo, A.D. Targeting cysteine proteases in trypanosomatid disease drug discovery. Pharmacol. Ther. 2017, 180, 49–61. [Google Scholar] [CrossRef]
- Wilkinson, S.R.; Taylor, M.C.; Horn, D.; Kelly, J.M.; Cheeseman, I. A mechanism for cross-resistance to nifurtimox and benznidazole in trypanosomes. Proc. Natl. Acad. Sci. USA 2008, 105, 5022–5027. [Google Scholar] [CrossRef]
- Irigoin, F.; Cibils, L.; Comini, M.A.; Wilkinson, S.R.; Flohe, L.; Radi, R. Insights into the redox biology of Trypanosoma cruzi: Trypanothione metabolism and oxidant detoxification. Free Radic. Biol. Med. 2008, 45, 733–742. [Google Scholar] [CrossRef]
- Paes, M.C. The Journey of Trypanosoma cruzi under the Redox Baton. In Biology of Trypanosoma cruzi; De Souza, W., Ed.; IntechOpen: Rijeka, Croatia, 2019; Available online: https://www.intechopen.com/chapters/65977 (accessed on 12 March 2024).
- Santi, A.M.M.; Murta, S.M.F. Antioxidant defence system as a rational target for Chagas disease and Leishmaniasis chemotherapy. Mem. Inst. Oswaldo Cruz. 2022, 117, e210401. [Google Scholar] [CrossRef] [PubMed]
- Baljinnyam, B.; Coussens, N.P.; Simeonov, A. Editorial: Biophysical target engagement assays in chemical biology and pharmacological research. Front. Cell Dev. Biol. 2023, 11, 1163966. [Google Scholar] [CrossRef] [PubMed]
- McGrath, M.E.; Eakin, A.E.; Engel, J.C.; McKerrow, J.H.; Craik, C.S.; Fletterick, R.J. The crystal structure of cruzain: A therapeutic target for Chagas’ disease. J. Mol. Biol. 1995, 247, 251–259. [Google Scholar] [CrossRef] [PubMed]
- Gillmor, S.A.; Craik, C.S.; Fletterick, R.J. Structural determinants of specificity in the cysteine protease cruzain. Protein Sci. 1997, 6, 1603–1611. [Google Scholar] [CrossRef]
- Bryant, C.; Kerr, I.D.; Debnath, M.; Ang, K.K.; Ratnam, J.; Ferreira, R.S.; Jaishankar, P.; Zhao, D.; Arkin, M.R.; McKerrow, J.H.; et al. Novel non-peptidic vinylsulfones targeting the S2 and S3 subsites of parasite cysteine proteases. Bioorg. Med. Chem. Lett. 2009, 19, 6218–6221. [Google Scholar] [CrossRef]
- Gutiérrez, L.J.; Tosso, R.D.; Zarycz, M.N.C.; Enriz, R.D.; Baldoni, H.A. Epitopes mapped onto SARS-CoV-2 receptor-binding motif by five distinct human neutralising antibodies. Mol. Simul. 2022, 48, 1616–1626. [Google Scholar] [CrossRef]
- Tosso, R.D.; Zarycz, M.N.C.; Schiel, A.; Goicoechea Moro, L.; Baldoni, H.A.; Angelina, E.; Enriz, R.D. Evaluating the conformational space of the active site of D(2) dopamine receptor. Scope and limitations of the standard docking methods. J. Comput. Chem. 2022, 43, 1298–1312. [Google Scholar] [CrossRef]
- Bajusz, D.; Racz, A.; Heberger, K. Why is Tanimoto index an appropriate choice for fingerprint-based similarity calculations? J. Cheminform. 2015, 7, 20. [Google Scholar] [CrossRef]
- Butina, D. Unsupervised data base clustering based on daylight’s fingerprint and tanimoto similarity: A fast and automated way to cluster small and large data sets. J. Chem. Inf. Comput. Sci. 1999, 39, 747–750. [Google Scholar] [CrossRef]
- Bellera, C.L.; Balcazar, D.E.; Alberca, L.; Labriola, C.A.; Talevi, A.; Carrillo, C. Application of computer-aided drug repurposing in the search of new cruzipain inhibitors: Discovery of amiodarone and bromocriptine inhibitory effects. J. Chem. Inf. Model. 2013, 53, 2402–2408. [Google Scholar] [CrossRef]
- Fernandez, M.; Becco, L.; Correia, I.; Benitez, J.; Piro, O.E.; Echeverria, G.A.; Medeiros, A.; Comini, M.; Lavaggi, M.L.; Gonzalez, M.; et al. Oxidovanadium(IV) and dioxidovanadium(V) complexes of tridentate salicylaldehyde semicarbazones: Searching for prospective antitrypanosomal agents. J. Inorg. Biochem. 2013, 127, 150–160. [Google Scholar] [CrossRef] [PubMed]
- Miranda, C.G.; Solana, M.E.; Curto, M.L.A.; Lammel, E.M.; Schijman, A.G.; Alba Soto, C.D. A flow cytometer-based method to simultaneously assess activity and selectivity of compounds against the intracellular forms of Trypanosoma cruzi. Acta Trop. 2015, 152, 8–16. [Google Scholar] [CrossRef]
- Labriola, C.; Sousa, M.; Cazzulo, J.J. Purification of the major cysteine proteinase (cruzipain) from Trypanosoma cruzi by affinity chromatography. Biol. Res. 1993, 26, 101–107. [Google Scholar] [PubMed]
- Cazzulo, J.J.; Cazzulo Franke, M.C.; Martinez, J.; Franke de Cazzulo, B.M. Some kinetic properties of a cysteine proteinase (cruzipain) from Trypanosoma cruzi. Biochim. Biophys. Acta 1990, 1037, 186–191. [Google Scholar] [CrossRef] [PubMed]
- Arias, D.G.; Marquez, V.E.; Chiribao, M.L.; Gadelha, F.R.; Robello, C.; Iglesias, A.A.; Guerrero, S.A. Redox metabolism in Trypanosoma cruzi: Functional characterization of tryparedoxins revisited. Free Radic. Biol. Med. 2013, 63, 65–77. [Google Scholar] [CrossRef]
- Banerjee, P.; Kemmler, E.; Dunkel, M.; Preissner, R. ProTox 3.0: A webserver for the prediction of toxicity of chemicals. Nucleic Acids Res. 2024, 52, W513–W520. [Google Scholar] [CrossRef]
- Banerjee, P.; Eckert, A.O.; Schrey, A.K.; Preissner, R. ProTox-II: A webserver for the prediction of toxicity of chemicals. Nucleic Acids Res. 2018, 46, W257–W263. [Google Scholar] [CrossRef]
- Bento, A.P.; Gaulton, A.; Hersey, A.; Bellis, L.J.; Chambers, J.; Davies, M.; Kruger, F.A.; Light, Y.; Mak, L.; McGlinchey, S.; et al. The ChEMBL bioactivity database: An update. Nucleic Acids Res. 2014, 42, D1083–D1090. [Google Scholar] [CrossRef]
- Schaeffer, M.; Schroeder, J.; Heckeroth, A.R.; Noack, S.; Gassel, M.; Mottram, J.C.; Selzer, P.M.; Coombs, G.H. Identification of lead compounds targeting the cathepsin B-like enzyme of Eimeria tenella. Antimicrob. Agents Chemother. 2012, 56, 1190–1201. [Google Scholar] [CrossRef]
- Dana, D.; Pathak, S.K. A Review of small molecule inhibitors and functional probes of Human Cathepsin L. Molecules 2020, 25, 698. [Google Scholar] [CrossRef]
- Schroder, J.; Noack, S.; Marhofer, R.J.; Mottram, J.C.; Coombs, G.H.; Selzer, P.M. Identification of semicarbazones, thiosemicarbazones and triazine nitriles as inhibitors of Leishmania mexicana cysteine protease CPB. PLoS ONE 2013, 8, e77460. [Google Scholar] [CrossRef]
- Tuccinardi, T. What is the current value of MM/PBSA and MM/GBSA methods in drug discovery? Expert Opin. Drug Discov. 2021, 16, 1233–1237. [Google Scholar] [CrossRef]
- Sahakyan, H. Improving virtual screening results with MM/GBSA and MM/PBSA rescoring. J. Comput. Aided Mol. Des. 2021, 35, 731–736. [Google Scholar] [CrossRef]
- Mott, B.T.; Ferreira, R.S.; Simeonov, A.; Jadhav, A.; Ang, K.K.; Leister, W.; Shen, M.; Silveira, J.T.; Doyle, P.S.; Arkin, M.R.; et al. Identification and optimization of inhibitors of Trypanosomal cysteine proteases: Cruzain, rhodesain, and TbCatB. J. Med. Chem. 2010, 53, 52–60. [Google Scholar] [CrossRef]
- Massova, I.; Kollman, P.A. Combined molecular mechanical and continuum solvent approach (MM-PBSA/GBSA) to predict ligand binding. Perspect. Drug Discov. Des. 2000, 18, 113–135. [Google Scholar] [CrossRef]
- Morgan, H.L. The Generation of a unique machine description for chemical structures-a technique developed at chemical abstracts service. J. Chem. Doc. 1965, 5, 107–113. [Google Scholar] [CrossRef]
- Willett, P. Similarity searching using 2D structural fingerprints. Methods Mol. Biol. 2011, 672, 133–158. [Google Scholar] [PubMed]
- Lin, S.K. Pharmacophore perception, development and use in drug design. Molecules 2000, 5, 987–989. [Google Scholar] [CrossRef]









| Comp. | Epimastigote EC50 (µM) 1 | Trypomastigote Viability at 20 µM (%) 2 | CZP Residual Activity at 100 µM (%) 3 | cTXNPx Residual Activity at 100 µM (%) 3 | TcGPx-I Residual Activity at 100 µM (%) 3 | ΔG R-Pose (kcal/mol) 4 | ΔG S-Pose (kcal/mol) 4 |
|---|---|---|---|---|---|---|---|
| 2a | 4.11 ± 0.45 | 97.35 ± 0.90 | 77.15 ± 2.95 | 93.93 ± 2.85 | 75.92 ± 3.96 | −17.02 ± 0.99 | −16.54 ± 1.09 |
| 2b | 27.63 ± 4.63 | 99.70 ± 1.27 | 83.27 ± 1.90 | 71.60 ± 4.86 | 68.19 ± 6.03 | −18.51 ± 0.89 | −18.79 ± 1.27 |
| 2c | 3.92 ± 0.10 | 0.00 ± 0.00 | 0.00 ± 0.00 | 76.07 ± 2.37 | 65.77 ± 6.08 | −15.78 ± 1.00 | −15.95 ± 1.04 |
| 2d | 5.88 ± 0.74 | 99.50 ± 1.49 | 0.00 ± 0.00 | 85.18 ± 1.73 | 67.90 ± 5.84 | −17.10 ± 0.96 | −18.85 ± 0.86 |
| 2e | 4.36 ± 0.69 | 0.00 ± 0.00 | 0.00 ± 0.00 | 78.82 ± 1.74 | 67.94 ± 4.45 | −15.79 ± 0.91 | −15.75 ± 1.11 |
| 2f | 10.85 ± 1.71 | 100.36 ± 1.82 | 0.00 ± 0.00 | 80.29 ± 3.26 | 69.96 ± 5.88 | −15.08 ± 0.89 | −14.95 ± 0.73 |
| 2g | 13.38 ± 5.51 | 99.65 ± 2.26 | 0.00 ± 0.00 | 75.47 ± 1.19 | 68.88 ± 4.36 | −15.64 ± 0.92 | −14.15 ± 0.78 |
| 3b | 4.19 ± 0.45 | 0.00 ± 0.00 | 89.01 ± 7.70 | 90.99 ± 1.55 | 71.74 ± 5.47 | −19.31 ± 4.03 | −24.72 ± 3.52 |
| 3e | 0.36 ± 0.07 | 80.29 ± 2.76 | 0.00 ± 0.00 | 63.79 ± 2.70 | 72.38 ± 6.23 | −19.33 ± 0.93 | −20.78 ± 1.85 |
| 3f | 12.76 ± 3.35 | 101.85 ± 2.92 | 0.00 ± 0.00 | 70.52 ± 3.31 | 69.41 ± 6.46 | −16.44 ± 0.83 | −15.83 ± 0.95 |
| 3g | 20.55 ± 5.62 | 97.50 ± 1.95 | 88.01 ± 6.45 | 76.84 ± 2.80 | 71.11 ± 5.52 | −18.89 ± 0.82 | −19.73 ± 0.93 |
| 4b | 18.32 ± 2.15 | 100.00 ± 0.00 | 69.95 ± 4.20 | 75.00 ± 3.06 | 61.83 ± 4.40 | −16.41 ± 1.00 | −15.52 ± 1.22 |
| 4c | 11.35 ± 1.54 | 0.00 ± 0.00 | 0.00 ± 0.00 | 76.04 ± 2.37 | 72.99 ± 6.48 | −17.00 ± 0.93 | −16.26 ± 0.92 |
| 4e | 4.84 ± 2.05 | 97.30 ± 2.90 | 95.34 ± 4.73 | 75.00 ± 1.73 | 60.33 ± 5.21 | −17.44 ± 0.86 | −17.37 ± 0.83 |
| 5a | 4.89 ± 0.75 | 100.10 ± 1.41 | 83.67 ± 5.16 | 90.18 ± 3.00 | 69.52 ± 4.25 | −17.47 ± 0.96 | −17.11 ± 0.98 |
| 6c | 9.06 ± 2.02 | 100.00 ± 0.00 | 84.82 ± 1.85 | 77.75 ± 2.18 | 64.66 ± 5.85 | −20.06 ± 3.34 | −22.59 ± 3.52 |
| 7b | 13.33 ± 0.40 | 1.50 ± 2.12 | 0.00 ± 0.00 | 83.42 ± 2.20 | 75.07 ± 6.71 | −16.47 ± 0.78 | −15.75 ± 0.86 |
| 8a | 15.39 ± 2.66 | 97.90 ± 0.14 | 85.12 ± 6.30 | 80.66 ± 2.95 | 60.50 ± 5.81 | −16.98 ± 0.96 | −17.54 ± 0.95 |
| 9g | 2.30 ± 0.52 | 63.20 ± 3.40 | 0.00 ± 0.00 | 67.53 ± 2.60 | 66.84 ± 5.29 | −18.91 ± 0.80 | −19.57 ± 0.90 |
| 10e | 10.48 ± 3.07 | 100.20 ± 1.69 | 0.00 ± 0.00 | 92.51 ± 1.94 | 70.81 ± 5.36 | −17.95 ± 0.88 | −17.45 ± 0.84 |
| Ctrl (-) | — | 100.00 ± 6.47 | 100.00 ± 1.97 | 2.00 ± 0.06 | 1.00 ± 0.03 | — | — |
| Ctrl (+) | — | 4.75 ± 0.33 | 0.00 ± 0.00 | 100.00 ± 1.72 | 100.00 ± 3.75 | — | — |
| Comp. | NHDF CC50 (µM) ± SEM 1 | Calculated P(inactive) | Calculated Class 2 | Experimental Class 3 | Concordance 4 | Epimastigote SI (CC50/EC50) 5 |
|---|---|---|---|---|---|---|
| 2a | >25 | 0.59 | IA | NC | TN | >6.08 |
| 2b | NT | 0.62 | IA | NT | NT | NT |
| 2c | 14.4 ± 0.7 | 0.61 | IA | CT | FN | 3.67 |
| 2d | 21.5 ± 3.0 | 0.61 | IA | CT | FN | 3.66 |
| 2e | 17.0 ± 3.7 | 0.57 | IA | CT | FN | 3.90 |
| 2f | NT | 0.61 | IA | NT | NT | NT |
| 2g | >25 | 0.61 | IA | NC | TN | >1.87 |
| 3b | >25 | 0.66 | IA | NC | TN | >5.97 |
| 3e | >25 | 0.66 | IA | NC | TN | >69.44 |
| 3f | >25 | 0.65 | IA | NC | TN | >1.96 |
| 3g | >25 | 0.64 | IA | NC | TN | >1.22 |
| 4b | >25 | 0.66 | IA | NC | TN | >1.37 |
| 4c | >25 | 0.70 | IA | NC | TN | >2.20 |
| 4e | >25 | 0.66 | IA | NC | TN | >5.17 |
| 5a | >25 | 0.62 | IA | NC | TN | >5.11 |
| 6c | NT | 0.61 | IA | NT | NT | NT |
| 7b | >25 | 0.62 | IA | NC | TN | >1.88 |
| 8a | >25 | 0.56 | IA | NC | TN | >1.62 |
| 9g | >25 | 0.62 | IA | NC | TN | >10.87 |
| 10e | NT | 0.59 | IA | NT | NT | NT |
Disclaimer/Publisher’s Note: The statements, opinions and data contained in all publications are solely those of the individual author(s) and contributor(s) and not of MDPI and/or the editor(s). MDPI and/or the editor(s) disclaim responsibility for any injury to people or property resulting from any ideas, methods, instructions or products referred to in the content. |
© 2026 by the authors. Licensee MDPI, Basel, Switzerland. This article is an open access article distributed under the terms and conditions of the Creative Commons Attribution (CC BY) license.
Share and Cite
Baldoni, H.A.; Sbaraglini, M.L.; Balcazar, D.E.; Arias, D.G.; Guerrero, S.A.; Alba Soto, C.D.; Cieslik, W.; Rogalska, M.; Polański, J.; Enriz, R.D.; et al. Integrated In Vitro and In Silico Profiling of Piperazinyl Thiosemicarbazone Derivatives Against Trypanosoma cruzi: Stage-Specific Activity and Enzyme Inhibition. Pharmaceuticals 2026, 19, 182. https://doi.org/10.3390/ph19010182
Baldoni HA, Sbaraglini ML, Balcazar DE, Arias DG, Guerrero SA, Alba Soto CD, Cieslik W, Rogalska M, Polański J, Enriz RD, et al. Integrated In Vitro and In Silico Profiling of Piperazinyl Thiosemicarbazone Derivatives Against Trypanosoma cruzi: Stage-Specific Activity and Enzyme Inhibition. Pharmaceuticals. 2026; 19(1):182. https://doi.org/10.3390/ph19010182
Chicago/Turabian StyleBaldoni, Héctor A., María L. Sbaraglini, Darío E. Balcazar, Diego G. Arias, Sergio A. Guerrero, Catalina D. Alba Soto, Wioleta Cieslik, Marta Rogalska, Jaroslaw Polański, Ricardo D. Enriz, and et al. 2026. "Integrated In Vitro and In Silico Profiling of Piperazinyl Thiosemicarbazone Derivatives Against Trypanosoma cruzi: Stage-Specific Activity and Enzyme Inhibition" Pharmaceuticals 19, no. 1: 182. https://doi.org/10.3390/ph19010182
APA StyleBaldoni, H. A., Sbaraglini, M. L., Balcazar, D. E., Arias, D. G., Guerrero, S. A., Alba Soto, C. D., Cieslik, W., Rogalska, M., Polański, J., Enriz, R. D., Jampilek, J., & Musiol, R. (2026). Integrated In Vitro and In Silico Profiling of Piperazinyl Thiosemicarbazone Derivatives Against Trypanosoma cruzi: Stage-Specific Activity and Enzyme Inhibition. Pharmaceuticals, 19(1), 182. https://doi.org/10.3390/ph19010182

