Comprehensive Analysis of Gastrointestinal Injury Induced by Nonsteroidal Anti-Inflammatory Drugs Using Data from FDA Adverse Event Reporting System Database
Abstract
1. Introduction
2. Results
2.1. Generation of Table Data
2.2. Association of Age and Sex with GI Ulcers
2.3. Volcano Plot
2.4. Principal Component Analysis
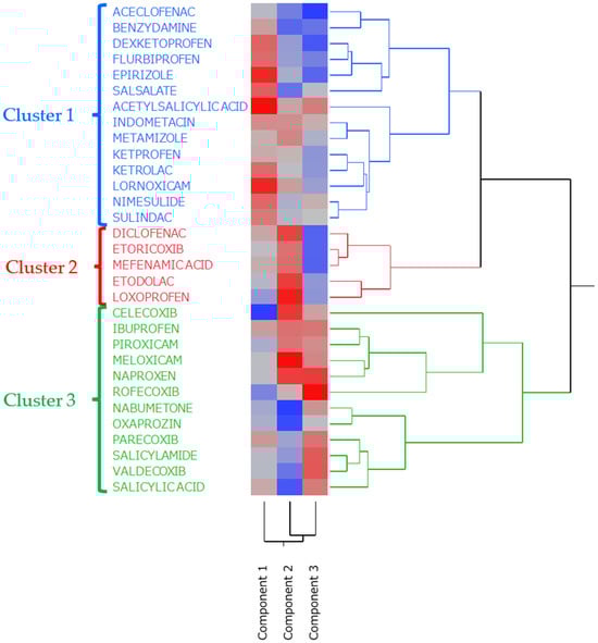
2.5. Hierarchical Cluster Analysis
3. Discussion
3.1. Association of Age and Sex with GI Ulcers
3.2. Volcano Plot
3.3. PCA
3.3.1. PC1
3.3.2. Second Principal Component (PC2)
3.3.3. PC3
3.4. Hierarchical Cluster Analysis
3.5. Limitations
4. Materials and Methods
4.1. Database
4.2. Adverse Events and Analysis of the Participants
4.3. Number of Reports on GI Tract Ulcers
4.4. Relationship Between NSAIDs and GI Disorders
4.5. PCA
4.6. Hierarchical Cluster Analysis
4.7. Statistical Analysis
5. Conclusions
Supplementary Materials
Author Contributions
Funding
Institutional Review Board Statement
Informed Consent Statement
Data Availability Statement
Conflicts of Interest
Abbreviations
| HCA | Hierarchical cluster analysis |
| PCA | Principal component analysis |
| ROR | Reporting odds ratio |
| SMQ | Standardized MedDRA query |
| GI | Gastrointestinal |
| NSAIDs | Nonsteroidal anti-inflammatory drugs |
| COX | Cyclooxygenase |
| REAC | Reported adverse events by preferred term |
| DEMO | Demographic characteristics of the patients such as age, sex, and weight |
| DRUG | Drug information including name and administration route |
| OUTC | Outcomes |
| RPSR | Report sources |
| INDI | Indication |
| THER | Therapy details |
| CI | Confidence interval |
| PC | Principal component |
| GERD | Gastroesophageal reflux disease |
References
- World Health Organization. Model List of Essential Medicines, 23rd List. 2023. Available online: https://www.who.int/publications/i/item/WHO-MHP-HPS-EML-2023.02 (accessed on 5 July 2025).
- Bindu, S.; Mazumder, S.; Bandyopadhyay, U. Non-steroidal anti-inflammatory drugs (NSAIDs) and organ damage: A current perspective. Biochem. Pharmacol. 2020, 180, 114147. [Google Scholar] [CrossRef]
- Ministry of Health, Labour and Welfare. Medical Chemical Anhara 1008 Order No. 1. 2006. Available online: https://www.mhlw.go.jp/content/001313755.pdf (accessed on 5 July 2025).
- McEvoy, L.; Carr, D.F.; Pirmohamed, M. Pharmacogenomics of NSAID-induced upper gastrointestinal toxicity. Front. Pharmacol. 2021, 12, 684162. [Google Scholar] [CrossRef] [PubMed]
- Wolfe, M.M.; Lichtenstein, D.R.; Singh, G. Gastrointestinal toxicity of nonsteroidal antiinflammatory drugs. N. Engl. J. Med. 1999, 340, 1888–1899. [Google Scholar] [CrossRef] [PubMed]
- Tramèr, M.R.; Moore, R.A.; Reynolds, D.J.; McQuay, H.J. Quantitative estimation of rare adverse events which follow a biological progression: A new model applied to chronic NSAID use. Pain 2000, 85, 169–182. [Google Scholar] [CrossRef]
- Tai, F.W.D.; McAlindon, M.E. Non-steroidal anti-inflammatory drugs and the gastrointestinal tract. Clin. Med. 2021, 21, 131–134. [Google Scholar] [CrossRef]
- Huang, J.Q.; Sridhar, S.; Hunt, R.H. Role of Helicobacter pylori infection and non-steroidal anti-inflammatory drugs in peptic-ulcer disease: A meta-analysis. Lancet 2002, 359, 14–22. [Google Scholar] [CrossRef] [PubMed]
- Chen, Y.F.; Jobanputra, P.; Barton, P.; Bryan, S.; Fry-Smith, A.; Harris, G.; Taylor, R.S. Cyclooxygenase-2 selective non-steroidal anti-inflammatory drugs (etodolac, meloxicam, celecoxib, rofecoxib, etoricoxib, valdecoxib and lumiracoxib) for osteoarthritis and rheumatoid arthritis: A systematic review and economic evaluation. Health Technol. Assess. 2008, 12, 1–278. [Google Scholar] [CrossRef]
- Obeid, S.; Libby, P.; Husni, E.; Wang, Q.; Wisniewski, L.M.; Davey, D.A.; Wolski, K.E.; Xia, F.; Bao, W.; Walker, C.; et al. Cardiorenal risk of celecoxib compared with naproxen or ibuprofen in arthritis patients: Insights from the PRECISION trial. Eur. Heart J. Cardiovasc. Pharmacother. 2022, 8, 611–621. [Google Scholar] [CrossRef]
- Bresalier, R.S.; Sandler, R.S.; Quan, H.; Bolognese, J.A.; Oxenius, B.; Horgan, K.; Lines, C.; Riddell, R.; Morton, D.; Lanas, A.; et al. Cardiovascular events associated with rofecoxib in a colorectal adenoma chemoprevention trial. N. Engl. J. Med. 2005, 352, 1092–1102. [Google Scholar] [CrossRef]
- Henry, D.; Lim, L.L.; Garcia Rodriguez, L.A.; Perez Gutthann, S.; Carson, J.L.; Griffin, M.; Savage, R.; Logan, R.; Moride, Y.; Hawkey, C.; et al. Variability in risk of gastrointestinal complications with individual non-steroidal anti-inflammatory drugs: Results of a collaborative meta-analysis. BMJ 1996, 312, 1563–1566. [Google Scholar] [CrossRef]
- Castellsague, J.; Riera-Guardia, N.; Calingaert, B.; Varas-Lorenzo, C.; Fourrier-Reglat, A.; Nicotra, F.; Sturkenboom, M.; Perez-Gutthann, S.; Safety of Non-Steroidal Anti-Inflammatory Drugs (SOS) Project. Individual NSAIDs and upper gastrointestinal complications: A systematic review and meta-analysis of observational studies (the SOS project). Drug Saf. 2012, 35, 1127–1146. [Google Scholar] [CrossRef]
- Jolliffe, I.T.; Cadima, J. Principal component analysis: A review and recent developments. Philos. Trans. R. Soc. A Math. Phys. Eng. Sci. 2016, 374, 20150202. [Google Scholar] [CrossRef] [PubMed]
- Xu, X.L.; Zhu, H.H.; Yin, J. Esophageal ulcer induced by ibuprofen tablets. Chronic Dis. Transl. Med. 2016, 1, 245–246. [Google Scholar] [CrossRef] [PubMed]
- Sohail, R.; Mathew, M.; Patel, K.K.; Reddy, S.A.; Haider, Z.; Naria, M.; Habib, A.; Abdin, Z.U.; Razzaq Chaudhry, W.; Akbar, A. Effects of non-steroidal anti-inflammatory drugs (NSAIDs) and gastroprotective NSAIDs on the gastrointestinal tract: A narrative review. Cureus 2023, 15, e37080. [Google Scholar] [CrossRef] [PubMed]
- Saleem, F.; Sharma, A. Drug-Induced Esophagitis. In StatPearls [Internet]; StatPearls Publishing: Treasure Island, FL, USA, 2025. Available online: https://www.ncbi.nlm.nih.gov/books/NBK549818/ (accessed on 5 July 2025).
- Nguyen, C.; Tian, C.; Samant, H. Esophageal Ulcer. In StatPearls [Internet]; StatPearls Publishing: Treasure Island, FL, USA, 2025. Available online: https://www.ncbi.nlm.nih.gov/books/NBK470400/ (accessed on 5 July 2025).
- Bigard, M.A.; Pelletier, A.L. Complications oesophagiennes des médicaments anti-inflammatoires non stéroïdiens [Esophageal complications of non-steroidal anti-inflammatory drugs]. Gastroenterol. Clin. Biol. 2004, 28 (Suppl. S2), C58–C61. [Google Scholar] [CrossRef]
- Sugawa, C.; Takekuma, Y.; Lucas, C.E.; Amamoto, H. Bleeding esophageal ulcers caused by NSAIDs. Surg. Endosc. 1997, 11, 143–146. [Google Scholar] [CrossRef]
- Haworth, R.; Oakley, K.; McCormack, N.; Pilling, A. Differential expression of COX-1 and COX-2 in the gastrointestinal tract of the rat. Toxicol. Pathol. 2005, 33, 239–245. [Google Scholar] [CrossRef]
- Wang, H.W.; Hochberg, A.M.; Pearson, R.K.; Hauben, M. An experimental investigation of masking in the US FDA adverse event reporting system database. Drug Saf. 2010, 33, 1117–1133. [Google Scholar] [CrossRef]
- Pariente, A.; Avillach, P.; Salvo, F.; Thiessard, F.; Miremont-Salamé, G.; Fourrier-Reglat, A.; Haramburu, F.; Bégaud, B.; Moore, N.; Association Française des Centres Régionaux de Pharmacovigilance (CRPV). Effect of competition bias in safety signal generation: Analysis of a research database of spontaneous reports in France. Drug Saf. 2012, 35, 855–864. [Google Scholar] [CrossRef]
- Poleksic, A.; Xie, L. Database of adverse events associated with drugs and drug combinations. Sci. Rep. 2019, 9, 20025. [Google Scholar] [CrossRef]
- U.S. Food and Drug Administration. About FDA. Available online: https://www.fda.gov/about-fda (accessed on 5 July 2025).
- KEGG ATC. Available online: https://www.kegg.jp/brite/jp08303 (accessed on 5 July 2025).
- Hosoya, R.; Uesawa, Y.; Ishii-Nozawa, R.; Kagaya, H. Analysis of factors associated with hiccups based on the Japanese Adverse Drug Event Report database. PLoS ONE 2017, 12, e0172057. [Google Scholar] [CrossRef]
- Kawabe, A.; Uesawa, Y. Analysis of corticosteroid-induced glaucoma using the Japanese adverse drug event reporting database. Pharmaceuticals 2023, 16, 948. [Google Scholar] [CrossRef]
- Okunaka, M.; Kano, D.; Matsui, R.; Kawasaki, T.; Uesawa, Y. Comprehensive analysis of chemotherapeutic agents that induce infectious neutropenia. Pharmaceuticals 2021, 14, 681. [Google Scholar] [CrossRef]
- Kan, Y.; Nagai, J.; Uesawa, Y. Evaluation of antibiotic-induced taste and smell disorders using the FDA adverse event reporting system database. Sci. Rep. 2021, 11, 9625. [Google Scholar] [CrossRef] [PubMed]
- Nakao, Y.; Asada, M.; Uesawa, Y. Comprehensive study of drug-induced pruritus based on adverse drug reaction report database. Pharmaceuticals 2023, 16, 1500. [Google Scholar] [CrossRef] [PubMed]
- Chen, J.J.; Wang, S.J.; Tsai, C.A.; Lin, C.J. Selection of differentially expressed genes in microarray data analysis. Pharmacogenom. J. 2007, 7, 212–220. [Google Scholar] [CrossRef] [PubMed]
- Van Puijenbroek, E.P.; Bate, A.; Leufkens, H.G.M.; Lindquist, M.; Orre, R.; Egberts, A.C. A comparison of measures of disproportionality for signal detection in spontaneous reporting systems for adverse drug reactions. Pharmacoepidemiol. Drug Saf. 2002, 11, 3–10. [Google Scholar] [CrossRef]
- Everitt, B.S.; Landau, S.; Leese, M.; Stahl, D. Cluster Analysis, 5th ed.; John Wiley & Sons: Hoboken, NJ, USA, 2011; ISBN 978-0-470-74991-3. [Google Scholar]





| Name of Drug | Number of Reports | Name of Drug | Number of Reports | Name of Drug | Number of Reports |
|---|---|---|---|---|---|
| Acetylsalicylic acid | 766,502 | Ketoprofen | 15,902 | Nimesulide | 4893 |
| Ibuprofen | 263,957 | Etodolac | 11,815 | Sulindac | 3574 |
| Rofecoxib | 247,746 | Valdecoxib | 10,990 | Flurbiprofen | 2351 |
| Naproxen | 199,896 | Etoricoxib | 10,817 | Epirizole | 2232 |
| Celecoxib | 182,408 | Salicylic acid | 8627 | Dexketoprofen | 2068 |
| Diclofenac | 120,896 | Nabumetone | 8286 | Benzydamine | 2054 |
| Meloxicam | 60,806 | Parecoxib | 7113 | Aceclofenac | 1950 |
| Metamizole | 48,815 | Mefenamic acid | 7061 | Oxaprozin | 1615 |
| Loxoprofen | 46,514 | Ketorolac | 6315 | Lornoxicam | 1507 |
| Piroxicam | 32,406 | Salicylamide | 5590 | Salsalate | 1138 |
| Indometacin | 16,040 |
| Sex | Patients with Gastrointestinal Ulcers | Patients Without Gastrointestinal Ulcers | p-Value (Fisher’s Exact Test) | ROR | 95% CI |
|---|---|---|---|---|---|
| Male | 61,978 | 19,077,011 | <0.001 | 0.947 | 0.937–0.957 |
| Female | 89,080 | 28,957,601 | |||
| Unknown | 13,980 | 3,571,783 | |||
| Age (years) | Gastrointestinal ulcers | Non-gastrointestinal ulcers | p-value (Fisher’s exact test) | ROR | 95% CI |
| ≥70 | 45,035 | 11,271,212 | <0.001 | 0.774 | 0.766–0.784 |
| <70 | 84,604 | 27,334,589 | |||
| Unknown | 165,038 | 13,000,594 | |||
| Preferred Term | Number of Reports | Preferred Term | Number of Reports | Preferred Term | Number of Reports |
|---|---|---|---|---|---|
| Gastric ulcer | 26,627 | Hemorrhagic ulcer | 5915 | Gastrointestinal ulcer | 2184 |
| Duodenal ulcer perforation | 23,916 | Hemorrhagic duodenal ulcer | 5216 | Perforation of gastric ulcer | 1601 |
| Colitis ulcerative | 19,013 | Esophageal ulcer | 4839 | Rectal ulcer | 1542 |
| Ulcer | 16,492 | Peptic ulcer | 4701 | Erosive duodenitis | 1289 |
| Duodenal ulcer | 10,697 | Large intestinal ulcer | 2624 | Hemorrhagic gastrointestinal ulcer | 1230 |
| Gastric ulcer hemorrhage | 9533 | Erosive esophagitis | 2523 | Intestinal ulcer | 1210 |
| Gastritis erosive | 7694 | Hemorrhagic gastritis | 2443 | Ulcerative esophagitis | 1134 |
| Gastrointestinal Ulcers | Non-gastrointestinal Ulcers | |
|---|---|---|
| Suspected drug | a | b |
| Non-suspected drug | c | d |
Disclaimer/Publisher’s Note: The statements, opinions and data contained in all publications are solely those of the individual author(s) and contributor(s) and not of MDPI and/or the editor(s). MDPI and/or the editor(s) disclaim responsibility for any injury to people or property resulting from any ideas, methods, instructions or products referred to in the content. |
© 2025 by the authors. Licensee MDPI, Basel, Switzerland. This article is an open access article distributed under the terms and conditions of the Creative Commons Attribution (CC BY) license (https://creativecommons.org/licenses/by/4.0/).
Share and Cite
Kei, M.; Uesawa, Y. Comprehensive Analysis of Gastrointestinal Injury Induced by Nonsteroidal Anti-Inflammatory Drugs Using Data from FDA Adverse Event Reporting System Database. Pharmaceuticals 2025, 18, 1204. https://doi.org/10.3390/ph18081204
Kei M, Uesawa Y. Comprehensive Analysis of Gastrointestinal Injury Induced by Nonsteroidal Anti-Inflammatory Drugs Using Data from FDA Adverse Event Reporting System Database. Pharmaceuticals. 2025; 18(8):1204. https://doi.org/10.3390/ph18081204
Chicago/Turabian StyleKei, Motoki, and Yoshihiro Uesawa. 2025. "Comprehensive Analysis of Gastrointestinal Injury Induced by Nonsteroidal Anti-Inflammatory Drugs Using Data from FDA Adverse Event Reporting System Database" Pharmaceuticals 18, no. 8: 1204. https://doi.org/10.3390/ph18081204
APA StyleKei, M., & Uesawa, Y. (2025). Comprehensive Analysis of Gastrointestinal Injury Induced by Nonsteroidal Anti-Inflammatory Drugs Using Data from FDA Adverse Event Reporting System Database. Pharmaceuticals, 18(8), 1204. https://doi.org/10.3390/ph18081204

