A Comparative Study of Changes in Huanglian Jiedu Decoction with Combined Decoction and Single Decoction Based on Metabolomics-Physical Characterization-Transcriptomics Correlation Analysis
Abstract
1. Introduction
2. Results
2.1. HPLC Comparison Results
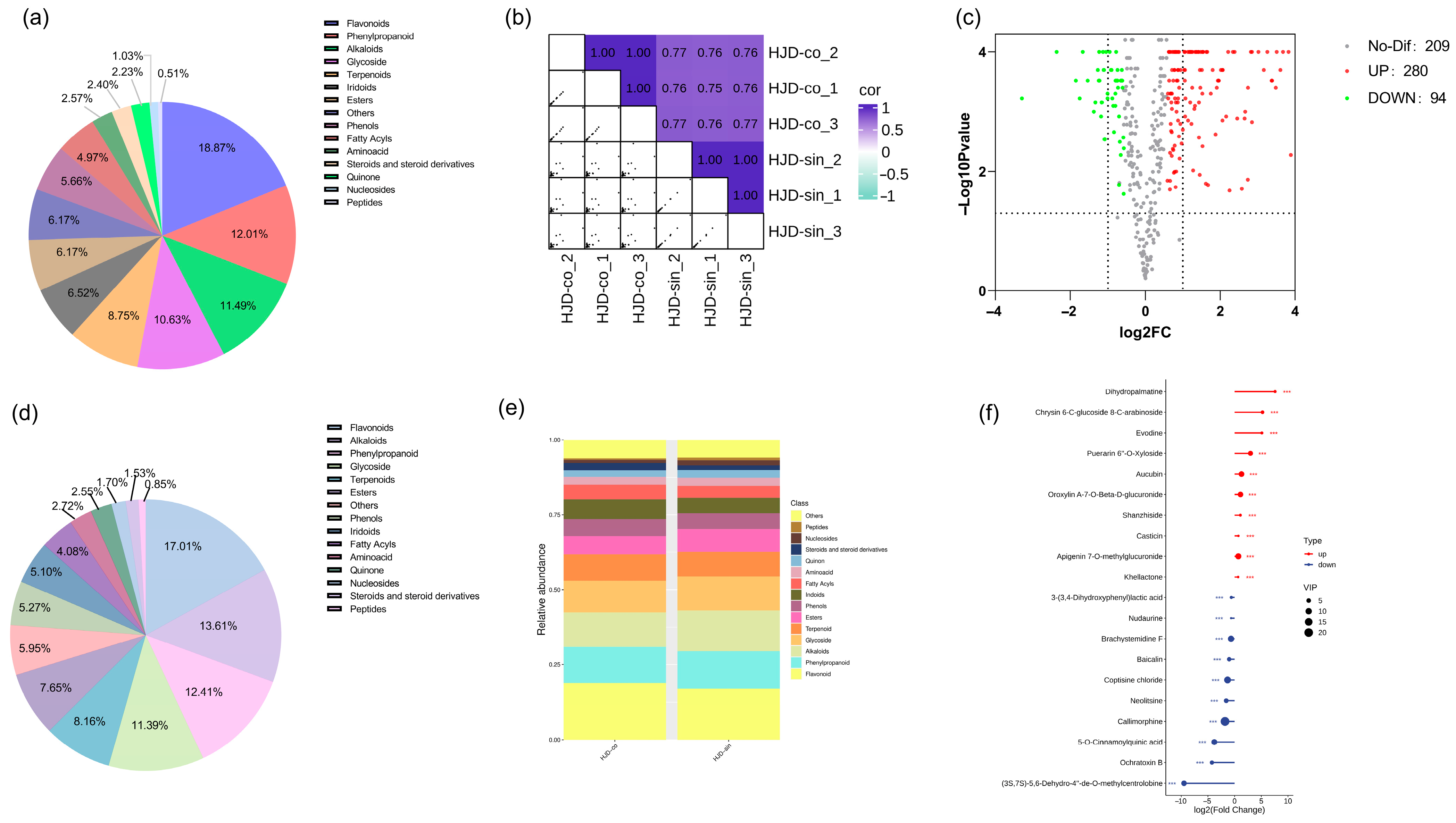
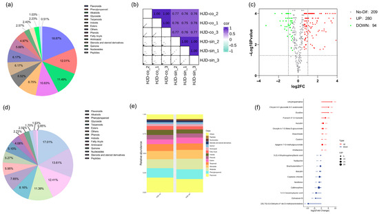
2.2. UPLC-MS/MS Comparison Results
Multivariate Statistical Analysis
2.3. Comparison of Physical Parameters
2.4. Phase-Separation Morphological Analysis Results
2.4.1. Results of the Tyndall Effect
2.4.2. Results of the SEM Observation
2.4.3. Particle Size Distribution Results
2.5. Physical-Chemical Correlation Analysis
2.5.1. Physical Parameters-Correlation Analysis of Component Types
2.5.2. Physical Parameters-Flavonoid Correlation Analysis
2.5.3. Physical Parameters-Alkaloid Correlation Analysis
2.6. Transcriptomics Analysis
2.6.1. Differential Gene Identification
2.6.2. GO Enrichment Analysis
2.6.3. KEGG Enrichment Analysis
3. Discussion
4. Materials and Methods
4.1. Materials
4.2. Methods
4.2.1. Combined Decoction and Single Decoction Preparation Processes
4.2.2. Establishment of an HPLC Method
Preparation of Mixed Reference Solution
Preparation of Test Solution
Chromatographic Conditions
4.2.3. Development of a UPLC-MS/MS Method
Sample Extraction
Instrument Parameters
4.2.4. Physical Parameter Testing
4.2.5. Phase Separation
4.2.6. SEM Observation
4.2.7. Transcriptome Sequencing
5. Conclusions
Author Contributions
Funding
Data Availability Statement
Conflicts of Interest
Abbreviations
| HJD | Huanglian Jiedu decoction |
| HPLC | High-Performance Liquid Chromatography |
| UPLC-MS/MS | Ultra-High Performance Liquid Chromatography-Mass Spectrometry |
| NPS | Nano-phase state |
| PP | Precipitate Phase |
References
- Li, Z.; Zhao, H.; Zhu, G.; Du, J.; Wu, Z.; Jiang, Z.; Li, Y. Classification method of traditional Chinese medicine compound decoction duration based on multi-dimensional feature weighted fusion. Comput. Methods Biomech. Biomed. Eng. 2025, 28, 867–881. [Google Scholar] [CrossRef]
- Liu, R.; Sun, Y.; Wu, H.; Ni, S.; Wang, J.; Li, T.; Bi, Y.; Feng, X.; Zhang, C.; Sun, Y. In-depth investigation of the effective substances of traditional Chinese medicine formula based on the novel concept of co-decoction reaction-using Zuojin decoction as a model sample. J. Chromatogr. B Anal. Technol. Biomed. Life Sci. 2021, 1179, 122869. [Google Scholar] [CrossRef]
- Qi, Y.; Zhang, Q.; Zhu, H. Huang-Lian Jie-Du decoction: A review on phytochemical, pharmacological and pharmacokinetic investigations. Chin. Med. 2019, 14, 57. [Google Scholar] [CrossRef] [PubMed]
- Ma, Z.T.; Yang, X.W.; Zhang, Y.; Liu, J.X. Pharmacochemistry and integrated pharmacokinetics of six alkaloids after oral administration of huang-lian-jie-du-tang decoction. J. Asian Nat. Prod. Res. 2014, 16, 483–496. [Google Scholar] [CrossRef] [PubMed]
- He, D.; Liao, F.; Wang, P.; Gan, B.; Yu, L. Rapid separation and identification of 96 main constituents in Huanglian Jiedu decoction via ultra-high performance liquid chromatography-Orbitrap Fusion Tribrid mass spectrometer. J. Mass Spectrom. JMS 2022, 57, e4888. [Google Scholar] [CrossRef]
- De, G.; Chen, A.; Zhao, Q.; Xie, R.; Wang, C.; Li, M.; Zhao, H.; Gu, X.; McCarl, L.H.; Zhang, F.; et al. A multi-herb-combined remedy to overcome hyper-inflammatory response by reprogramming transcription factor profile and shaping monocyte subsets. Pharmacol. Res. 2021, 169, 105617. [Google Scholar] [CrossRef]
- Wang, H.; Lan, Y.; Luo, L.; Xiao, Y.; Meng, X.; Zeng, Y.; Wu, J. The Scutellaria-Coptis herb couple and its active small-molecule ingredient wogonoside alleviate cytokine storm by regulating the CD39/NLRP3/GSDMD signaling pathway. J. Ethnopharmacol. 2024, 329, 118155. [Google Scholar] [CrossRef]
- Gao, Y.; Sun, Y.Y.; Bai, D.; Wu, X.X. Mechanism of the components compatibility of Scutellariae Radix and Coptidis Rhizoma on mice with hyperlipidemia by regulating the Cyp4a family. J. Ethnopharmacol. 2024, 331, 118263. [Google Scholar] [CrossRef] [PubMed]
- Dong, S.; Xu, P.; Yang, P.; Jiao, J.; Cheng, D.C.; Chen, D.L. “Huanglianjiedu Decoction” Against Pancreatic Adenocarcinoma Proliferation of by Downregulating the PI3K/AKT/mTOR and MAPK/ERK1/2 Signaling Pathways. J. Evid.-Based Integr. Med. 2024, 29, 2515690x241291381. [Google Scholar] [CrossRef]
- Shen, Y.; Zhao, Y.; Zhong, C.; Huang, H.; Yang, Z.; Wu, M.; Lu, L.; Yang, R.; Ke, X. Primary study on the effects and mechanisms of separate and combined decoctions of Scutellaria baicalensis Georgi—Coptis chinensis Franch extracts in relieving acute alcoholic liver injury in rats. J. Ethnopharmacol. 2024, 324, 117790. [Google Scholar] [CrossRef]
- Wang, N.; Feng, Y.; Tan, H.Y.; Cheung, F.; Hong, M.; Lao, L.; Nagamatsu, T. Inhibition of eukaryotic elongation factor-2 confers to tumor suppression by a herbal formulation Huanglian-Jiedu decoction in human hepatocellular carcinoma. J. Ethnopharmacol. 2015, 164, 309–318. [Google Scholar] [CrossRef] [PubMed]
- Lin, L.T.; Wu, S.J.; Lin, C.C. The Anticancer Properties and Apoptosis-inducing Mechanisms of Cinnamaldehyde and the Herbal Prescription Huang-Lian-Jie-Du-Tang (Huáng Lián Jiě Dú Tang) in Human Hepatoma Cells. J. Tradit. Complement. Med. 2013, 3, 227–233. [Google Scholar] [CrossRef] [PubMed]
- Zhang, H.; Fu, P.; Ke, B.; Wang, S.; Li, M.; Han, L.; Peng, C.; Zhang, W.; Liu, R. Metabolomic analysis of biochemical changes in the plasma and urine of collagen-induced arthritis in rats after treatment with Huang-Lian-Jie-Du-Tang. J. Ethnopharmacol. 2014, 154, 55–64. [Google Scholar] [CrossRef]
- Yue, R.; Zhao, L.; Hu, Y.; Jiang, P.; Wang, S.; Xiang, L.; Liu, W.; Zhang, W.; Liu, R. Rapid-resolution liquid chromatography TOF-MS for urine metabolomic analysis of collagen-induced arthritis in rats and its applications. J. Ethnopharmacol. 2013, 145, 465–475. [Google Scholar] [CrossRef]
- Wei, Y.; Gao, N.; Zhang, Z.; Zu, X.; Hu, Z.; Zhang, W.; Yin, J.; Liu, X. Metabolic changes at the early stage of sepsis induced by cecal ligation and puncture in rats and the interventional effects of Huang-Lian-Jie-Du-Tang. J. Chromatogr. B Anal. Technol. Biomed. Life Sci. 2016, 1026, 176–182. [Google Scholar] [CrossRef]
- Xu, D.; Lv, Y.; Wang, J.; Yang, M.; Kong, L. Deciphering the mechanism of Huang-Lian-Jie-Du-Decoction on the treatment of sepsis by formula decomposition and metabolomics: Enhancement of cholinergic pathways and inhibition of HMGB-1/TLR4/NF-κB signaling. Pharmacol. Res. 2017, 121, 94–113. [Google Scholar] [CrossRef]
- Li, C.B.; Li, X.X.; Chen, Y.G.; Gao, H.Q.; Bu, P.L.; Zhang, Y.; Ji, X.P. Huang-lian-jie-du-tang protects rats from cardiac damages induced by metabolic disorder by improving inflammation-mediated insulin resistance. PLoS ONE 2013, 8, e67530. [Google Scholar] [CrossRef]
- Wei, D.D.; Wang, J.S.; Duan, J.A.; Kong, L.Y. Metabolomic Assessment of Acute Cholestatic Injuries Induced by Thioacetamide and by Bile Duct Ligation, and the Protective Effects of Huang-Lian-Jie-Du-Decoction. Front. Pharmacol. 2018, 9, 458. [Google Scholar] [CrossRef] [PubMed]
- Zhu, B.; Cao, H.; Sun, L.; Li, B.; Guo, L.; Duan, J.; Zhu, H.; Zhang, Q. Metabolomics-based mechanisms exploration of Huang-Lian Jie-Du decoction on cerebral ischemia via UPLC-Q-TOF/MS analysis on rat serum. J. Ethnopharmacol. 2018, 216, 147–156. [Google Scholar] [CrossRef]
- Li, P.; Liao, S.T.; Wang, J.S.; Zhang, Q.; Xu, D.Q.; Lv, Y.; Yang, M.H.; Kong, L.Y. Protection by Huang-Lian-Jie-Du decoction and its constituent herbs of lipopolysaccharide-induced acute kidney injury. FEBS Open Bio 2017, 7, 221–236. [Google Scholar] [CrossRef]
- Sun, L.M.; Zhu, B.J.; Cao, H.T.; Zhang, X.Y.; Zhang, Q.C.; Xin, G.Z.; Pan, L.M.; Liu, L.F.; Zhu, H.X. Explore the effects of Huang-Lian-Jie-Du-Tang on Alzheimer’s disease by UPLC-QTOF/MS-based plasma metabolomics study. J. Pharm. Biomed. Anal. 2018, 151, 75–83. [Google Scholar] [CrossRef]
- He, M.Y.; Deng, Y.X.; Shi, Q.Z.; Zhang, X.J.; Lv, Y. Comparative pharmacokinetic investigation on baicalin and wogonoside in type 2 diabetic and normal rats after oral administration of traditional Chinese medicine Huanglian Jiedu decoction. J. Ethnopharmacol. 2014, 155, 334–342. [Google Scholar] [CrossRef]
- Yang, Q.; Gao, L.; Tao, M.; Chen, Z.; Yang, X.; Cao, Y. Transcriptomics Analysis of Candida albicans Treated with Huanglian Jiedu Decoction Using RNA-seq. Evid. Based Complement. Altern. Med. Ecam 2016, 2016, 3198249. [Google Scholar] [CrossRef] [PubMed]
- Oshima, N.; Shimizu, T.; Narukawa, Y.; Hada, N.; Kiuchi, F. Quantitative analysis of the anti-inflammatory activity of orengedokuto II: Berberine is responsible for the inhibition of NO production. J. Nat. Med. 2018, 72, 706–714. [Google Scholar] [CrossRef] [PubMed]
- Delcanale, P.; Pennacchietti, F.; Maestrini, G.; Rodríguez-Amigo, B.; Bianchini, P.; Diaspro, A.; Iagatti, A.; Patrizi, B.; Foggi, P.; Agut, M.; et al. Subdiffraction localization of a nanostructured photosensitizer in bacterial cells. Sci. Rep. 2015, 5, 15564. [Google Scholar] [CrossRef] [PubMed]
- Huang, X.; Wang, P.; Li, T.; Tian, X.; Guo, W.; Xu, B.; Huang, G.; Cai, D.; Zhou, F.; Zhang, H.; et al. Self-Assemblies Based on Traditional Medicine Berberine and Cinnamic Acid for Adhesion-Induced Inhibition Multidrug-Resistant Staphylococcus aureus. ACS Appl. Mater. Interfaces 2020, 12, 227–237. [Google Scholar] [CrossRef]
- Wang, J.; Zhao, H.; Qiao, W.; Cheng, J.; Han, Y.; Yang, X. Nanomedicine-Cum-Carrier by Co-Assembly of Natural Small Products for Synergistic Enhanced Antitumor with Tissues Protective Actions. ACS Appl. Mater. Interfaces 2020, 12, 42537–42550. [Google Scholar] [CrossRef]
- Lin, D.; Du, Q.; Wang, H.; Gao, G.; Zhou, J.; Ke, L.; Chen, T.; Shaw, C.; Rao, P. Antidiabetic Micro-/Nanoaggregates from Ge-Gen-Qin-Lian-Tang Decoction Increase Absorption of Baicalin and Cellular Antioxidant Activity In Vitro. BioMed Res. Int. 2017, 2017, 9217912. [Google Scholar] [CrossRef]
- Tian, X.; Wang, P.; Li, T.; Huang, X.; Guo, W.; Yang, Y.; Yan, M.; Zhang, H.; Cai, D.; Jia, X.; et al. Self-assembled natural phytochemicals for synergistically antibacterial application from the enlightenment of traditional Chinese medicine combination. Acta Pharm. Sin. B 2020, 10, 1784–1795. [Google Scholar] [CrossRef]
- Wang, P.; Guo, W.; Huang, G.; Zhen, J.; Li, Y.; Li, T.; Zhao, L.; Yuan, K.; Tian, X.; Huang, X.; et al. Berberine-Based Heterogeneous Linear Supramolecules Neutralized the Acute Nephrotoxicity of Aristolochic Acid by the Self-Assembly Strategy. ACS Appl. Mater. Interfaces 2021, 13, 32729–32742. [Google Scholar] [CrossRef]
- Wang, J.; Zhao, H.; Zhi, K.; Yang, X. Exploration of the Natural Active Small-Molecule Drug-Loading Process and Highly Efficient Synergistic Antitumor Efficacy. ACS Appl. Mater. Interfaces 2020, 12, 6827–6839. [Google Scholar] [CrossRef]
- Zhang, Y.; Cui, Z.; Mei, H.; Xu, J.; Zhou, T.; Cheng, F.; Wang, K. Angelica sinensis polysaccharide nanoparticles as a targeted drug delivery system for enhanced therapy of liver cancer. Carbohydr. Polym. 2019, 219, 143–154. [Google Scholar] [CrossRef]
- Zhang, G.; Qiao, J.; Liu, X.; Liu, Y.; Wu, J.; Huang, L.; Ji, D.; Guan, Q. Interactions of Self-Assembled Bletilla Striata Polysaccharide Nanoparticles with Bovine Serum Albumin and Biodistribution of Its Docetaxel-Loaded Nanoparticles. Pharmaceutics 2019, 11, 43. [Google Scholar] [CrossRef]
- Selyutina, O.Y.; Polyakov, N.E. Glycyrrhizic acid as a multifunctional drug carrier—From physicochemical properties to biomedical applications: A modern insight on the ancient drug. Int. J. Pharm. 2019, 559, 271–279. [Google Scholar] [CrossRef] [PubMed]
- Zhang, M.; Xiao, B.; Wang, H.; Han, M.K.; Zhang, Z.; Viennois, E.; Xu, C.; Merlin, D. Edible Ginger-derived Nano-lipids Loaded with Doxorubicin as a Novel Drug-delivery Approach for Colon Cancer Therapy. Mol. Ther. J. Am. Soc. Gene Ther. 2016, 24, 1783–1796. [Google Scholar] [CrossRef] [PubMed]
- Bishop, K.J.; Wilmer, C.E.; Soh, S.; Grzybowski, B.A. Nanoscale forces and their uses in self-assembly. Small 2009, 5, 1600–1630. [Google Scholar] [CrossRef]
- Shen, Y.; Zou, Y.; Chen, X.; Li, P.; Rao, Y.; Yang, X.; Sun, Y.; Hu, H. Antibacterial self-assembled nanodrugs composed of berberine derivatives and rhamnolipids against Helicobacter pylori. J. Control. Release 2020, 328, 575–586. [Google Scholar] [CrossRef]
- Hu, Y.; Jiang, P.; Wang, S.; Yan, S.; Xiang, L.; Zhang, W.; Liu, R. Plasma pharmacochemistry based approach to screening potential bioactive components in Huang-Lian-Jie-Du-Tang using high performance liquid chromatography coupled with mass spectrometric detection. J. Ethnopharmacol. 2012, 141, 728–735. [Google Scholar] [CrossRef]
- Deng, Y.X.; Lu, T.; Xie, L.; Liu, X.D. High-performance liquid chromatographic method for the determination and pharmacokinetic study of wogonoside in rat serum after oral administration of traditional Chinese medicinal preparation Huang-Lian-Jie-Du decoction. Biomed. Chromatogr. BMC 2006, 20, 1098–1102. [Google Scholar] [CrossRef] [PubMed]
- Lu, T.; Liang, Y.; Song, J.; Xie, L.; Wang, G.J.; Liu, X.D. Simultaneous determination of berberine and palmatine in rat plasma by HPLC-ESI-MS after oral administration of traditional Chinese medicinal preparation Huang-Lian-Jie-Du decoction and the pharmacokinetic application of the method. J. Pharm. Biomed. Anal. 2006, 40, 1218–1224. [Google Scholar] [CrossRef]
- Zeng, M.F.; Pan, L.M.; Zhu, H.X.; Zhang, Q.C.; Guo, L.W. Comparative pharmacokinetics of baicalin in plasma after oral administration of Huang-Lian-Jie-Du-Tang or pure baicalin in MCAO and sham-operated rats. Fitoterapia 2010, 81, 490–496. [Google Scholar] [CrossRef]
- Lu, T.; Song, J.; Huang, F.; Deng, Y.; Xie, L.; Wang, G.; Liu, X. Comparative pharmacokinetics of baicalin after oral administration of pure baicalin, Radix scutellariae extract and Huang-Lian-Jie-Du-Tang to rats. J. Ethnopharmacol. 2007, 110, 412–418. [Google Scholar] [CrossRef]
- Ping, Y.; Li, Y.; Lü, S.; Sun, Y.; Zhang, W.; Wu, J.; Liu, T.; Li, Y. A study of nanometre aggregates formation mechanism and antipyretic effect in Bai-Hu-Tang, an ancient Chinese herbal decoction. Biomed. Pharmacother. 2020, 124, 109826. [Google Scholar] [CrossRef] [PubMed]
- Liu, Y.; Liu, Y.; Zhong, M.; Tuly, J.A.; Dong, W.; Ren, X.; Ma, H. Protein-Polysaccharide Complexes for O/W Emulsions: Structural Engineering and Their Relevance to Food Stability and Safety. Compr. Rev. Food Sci. Food Saf. 2025, 24, e70289. [Google Scholar] [CrossRef]
- Hao, Y.; Ji, H.; Gao, L.; Qu, Z.; Zhao, Y.; Chen, J.; Wang, X.; Ma, X.; Zhang, G.; Zhang, T. Self-assembled carrier-free formulations based on medicinal and food active ingredients. Biomater. Sci. 2024, 12, 6253–6273. [Google Scholar] [CrossRef]
- Williamson, E.M. Synergy and other interactions in phytomedicines. Phytomedicine Int. J. Phytother. Phytopharm. 2001, 8, 401–409. [Google Scholar] [CrossRef]
- Nie, W.; Liu, Y.; Lan, J.; Li, T.; He, Y.; Li, Z.; Zhang, T.; Ding, Y. Self-Assembled Nanoparticles from Xie-Bai-San Decoction: Isolation, Characterization and Enhancing Oral Bioavailability. Int. J. Nanomed. 2024, 19, 3405–3421. [Google Scholar] [CrossRef] [PubMed]
- Huang, X.; Liu, X.; Lin, X.; Yuan, Z.; Zhang, Y.; Wang, Z.; Pi, W.; Zhao, H.; Lei, H.; Wang, P. Thermodynamics driving phytochemical self-assembly morphological change and efficacy enhancement originated from single and co-decoction of traditional chinese medicine. J. Nanobiotechnol. 2022, 20, 527. [Google Scholar] [CrossRef] [PubMed]
- Feng, X.; Bi, Y.; Wang, J.; Li, T.; Yu, G.; Zhang, T.; Xu, H.; Zhang, C.; Sun, Y. Discovery of the Potential Novel Pharmacodynamic Substances From Zhi-Zi-Hou-Po Decoction Based on the Concept of Co-Decoction Reaction and Analysis Strategy. Front. Pharmacol. 2021, 12, 830558. [Google Scholar] [CrossRef]
- Yang, H.; Wang, J.; Tan, Q.; Dong, Z.; Yang, Z.; Zhang, P.; Wang, W. Supramolecular interaction between berberine hydrochloride and baicalin in aqueous solution: Reaction kinetics, spectral analysis and dynamic simulation. Heliyon 2024, 10, e29992. [Google Scholar] [CrossRef]
- Li, T.; Wang, P.; Guo, W.; Huang, X.; Tian, X.; Wu, G.; Xu, B.; Li, F.; Yan, C.; Liang, X.J.; et al. Natural Berberine-Based Chinese Herb Medicine Assembled Nanostructures with Modified Antibacterial Application. ACS Nano 2019, 13, 6770–6781. [Google Scholar] [CrossRef] [PubMed]
- Pan, L.; Wang, W.; Shi, F.; Zhou, J.; Zhang, M.; Zhu, H.; Zeng, M. Exploratory Pharmacokinetics of Geniposide in Rat Model of Cerebral Ischemia Orally Administered with or without Baicalin and/or Berberine. Evid. Based Complement. Altern. Med. Ecam 2013, 2013, 349531. [Google Scholar] [CrossRef] [PubMed]
- Glauser, G.; Grund, B.; Gassner, A.L.; Menin, L.; Henry, H.; Bromirski, M.; Schütz, F.; McMullen, J.; Rochat, B. Validation of the Mass-Extraction-Window for Quantitative Methods Using Liquid Chromatography High Resolution Mass Spectrometry. Anal. Chem. 2016, 88, 3264–3271. [Google Scholar] [CrossRef] [PubMed]










Disclaimer/Publisher’s Note: The statements, opinions and data contained in all publications are solely those of the individual author(s) and contributor(s) and not of MDPI and/or the editor(s). MDPI and/or the editor(s) disclaim responsibility for any injury to people or property resulting from any ideas, methods, instructions or products referred to in the content. |
© 2025 by the authors. Licensee MDPI, Basel, Switzerland. This article is an open access article distributed under the terms and conditions of the Creative Commons Attribution (CC BY) license (https://creativecommons.org/licenses/by/4.0/).
Share and Cite
Luan, Y.; Lv, R.; Wang, Q.; Wang, W.; Zhang, Y.; Qiu, Z.; Qiu, Y. A Comparative Study of Changes in Huanglian Jiedu Decoction with Combined Decoction and Single Decoction Based on Metabolomics-Physical Characterization-Transcriptomics Correlation Analysis. Pharmaceuticals 2025, 18, 1815. https://doi.org/10.3390/ph18121815
Luan Y, Lv R, Wang Q, Wang W, Zhang Y, Qiu Z, Qiu Y. A Comparative Study of Changes in Huanglian Jiedu Decoction with Combined Decoction and Single Decoction Based on Metabolomics-Physical Characterization-Transcriptomics Correlation Analysis. Pharmaceuticals. 2025; 18(12):1815. https://doi.org/10.3390/ph18121815
Chicago/Turabian StyleLuan, Yue, Ruotong Lv, Qian Wang, Weiqi Wang, Yuanlu Zhang, Zhidong Qiu, and Ye Qiu. 2025. "A Comparative Study of Changes in Huanglian Jiedu Decoction with Combined Decoction and Single Decoction Based on Metabolomics-Physical Characterization-Transcriptomics Correlation Analysis" Pharmaceuticals 18, no. 12: 1815. https://doi.org/10.3390/ph18121815
APA StyleLuan, Y., Lv, R., Wang, Q., Wang, W., Zhang, Y., Qiu, Z., & Qiu, Y. (2025). A Comparative Study of Changes in Huanglian Jiedu Decoction with Combined Decoction and Single Decoction Based on Metabolomics-Physical Characterization-Transcriptomics Correlation Analysis. Pharmaceuticals, 18(12), 1815. https://doi.org/10.3390/ph18121815
