Prussian Blue Tablets for Cesium Decorporation: pH-Dependent Performance Under Normogastric and Hypochlorhydric Conditions in an In Vitro Gastrointestinal Model
Abstract
1. Introduction
2. Results and Discussion
2.1. General Overview
2.2. Overall Decorporation Capacity (qtotal)
2.2.1. General Overview (Two-Way ANOVA)
| Formulation | NG—Mean (mg Cs/g PB) | NG—95% CI (mg Cs/g PB) | HC—Mean (mg Cs/g PB) | HC—95% CI (mg Cs/g PB) | Δ (NG-HC) (mg Cs/g PB) |
|---|---|---|---|---|---|
| Compression blend | 219.07 | 211.46–226.69 | 185.69 | 173.71–197.68 | +33.38 |
| PB tablets | 214.01 | 206.39–221.63 | 193.15 | 181.16–205.13 | +20.86 |
| PB-API (bulk) | 168.16 | 160.54–175.77 | 140.68 | 128.70–152.66 | +27.48 |
| Radiogardase® | 95.04 | 87.42–102.66 | 170.69 | 158.70–182.67 | −75.65 |
2.2.2. Simple Effects One-Way ANOVA
- NG (pH 1.2 → 6.8 → 7.2): clear differences (one-way ANOVA F(3,8) = 302.6; p < 0.0001). Means (mg/g): Compression blend 219.07, PB tablets 214.01, PB-API 168.16, Radiogardase® 95.04. Tukey: Compression blend ≈ PB tablets, and both > PB-API > Radiogardase® (all other pairwise comparisons significant) (Table S2). Assumptions acceptable (Levene p = 0 0.299).
- HC (pH 4.0 → 6.8 → 7.2): differences detected (one-way ANOVA F(3,8) = 19.95; p = 0.0005). Means (mg/g): PB tablets 193.15, Compression blend 185.69, Radiogardase® 170.69, PB-API 140.68. Tukey: PB-API < (Radiogardase®, Compression blend, PB tablets); Radiogardase® vs. Compression/PB tablets and Compression vs. PB tablets were not significant (Table S3). Assumptions acceptable (Levene p = 0 0.082).
- Compression blend: NG 219.07 vs. HC 185.69 → Δ = +33.38 mg/g; p = 0.0007 (NG > HC)
- PB tablets: NG 214.01 vs. HC 193.15 → Δ = +20.86 mg/g; p = 0.011 (NG > HC)
- PB-API (bulk): NG 168.16 vs. HC 140.68 → Δ = +27.47 mg/g; p = 0.0017 (NG > HC)
- Radiogardase®: NG 95.04 vs. HC 170.69 → Δ = −75.65 mg/g; p = 0.0018 (HC > NG)
2.2.3. Integrated Interpretation
- Regimen is formulation-dependent: there is no global NG vs. HC shift, but the ordering and effect sizes change by formulation (strong interaction).
- Practical implication: under acidic gastric conditions (NG), PB tablets and Compression blend show robust performance, whereas Radiogardase® exhibits lower total capacity. Under less acidic conditions (HC), Radiogardase® improves and approaches the PB tablets and Compression blend (without surpassing them in NG) [10,15].
2.3. Stage-Wise Analysis
2.3.1. Stage-Wise Results
2.3.2. NG-HC Decomposition by Stage (Δqs)
- Compression blend: ΔqS1 − 47.80, ΔqS2 + 34.94, ΔqS3 + 46.24 = Δqtotal + 33.38.
- PB tablets: ΔqS1 − 48.52, ΔqS2 + 29.49, ΔqS3 + 39.88 = Δqtotal + 20.86.
- PB-API (bulk): ΔqS1 − 19.41, ΔqS2 + 22.60, ΔqS3 + 24.27 = Δqtotal + 27.47.
- Radiogardase®: ΔqS1 − 22.72, ΔqS2 − 34.99, ΔqS3 − 17.94 = Δqtotal − 75.65.
2.3.3. Contribution Fractions (fS)
- Compression blend: HC fS1 47.34%, fS2 36.89%, fS3 15.76%; NG fS1 18.31%, fS2 47.22%, fS3 34.47%.
- PB tablets: HC 43.94%/38.76%/17.30%; NG 16.98%/48.76%/34.25%.
- PB-API: HC 33.14%/36.86%/30.00%; NG 16.19%/44.28%/39.54%.
- Radiogardase®: HC 18.49%/45.75%/35.76%; NG 9.30%/45.35%/45.35%.

2.3.4. General Pattern and Discussion
- HC favors early capture (S1) for Tablet, Compression blend, and PB-API due to the higher initial pH in S1, which then occupies PB sites heading into S2 and S3.
- NG favors later capture (S2–S3) because little is removed in S1. This raises the total for Tablet, Compression blend, and PB-API by preserving most capture sites for the stages closer to the optimal pH range.
- Radiogardase® loses across all stages under NG, with the largest penalty in S2 (−35 mg/g). The % captured in S1 differs less between regimens, leaving S2 similar in % terms and providing no compensation in S3; consequently, qtotal declines. From a pharmaceutical standpoint, the compressed formulations (PB tablets and Compression blend) incorporate a microcrystalline-cellulose matrix that promotes rapid disintegration/dispersion and increases the effective surface of PB; preparation steps (e.g., sieving, compression) may also narrow the particle-size distribution. Radiogardase® was tested using the capsule content at equal PB mass, but its API is not synthesized at UAH (unlike the PB used for the developed formulations); therefore, intrinsic API differences may contribute to its distinct regimen-dependent profile (HC ≥ NG) and to lower absolute qs at later stages, despite identical S2/S3 pH and the normalization per gram of PB.
2.4. C0 Sensitivity Analysis
2.4.1. Results (GLM C0 × Stage × Regimen on %Rs)
2.4.2. One-Way ANOVA by Stage (Factor: C0)
- S1 (gastric): means 51.02% (333.3 mg/L) vs. 30.30% (1000), one-way ANOVA F = 3.35, p = 0.097 (trend). Tukey not significant at 5% (Δ = 20.72 ± 25.21).
- S2 (pH 6.8): means 79.03% (333.3) vs. 44.81% (1000), one-way ANOVA significant, p < 0.001. Tukey significant (Δ = 34.22 ± 11.27).
- S3 (pH 7.2): means 62.10% (333.3) vs. 26.68% (1000), one-way ANOVA significant, p = 0.002. Tukey significant (Δ = 35.42 ± 18.97).
2.4.3. Discussion
2.5. Single-Stage Controls
2.5.1. pH 6.8 Test: Single vs. S2 of NG and HC
2.5.2. pH 7.2 Test: Single vs. S3 of NG and HC
2.5.3. Single 6.8 vs. Single 7.2
2.6. Desorption in Mineralized Water
2.6.1. Desorption Results
2.6.2. Discussion
2.7. Real-World Considerations and Future Work Perspectives
3. Materials and Methods
3.1. Materials and Reagents
3.2. Formulations Under Test
- API (PB-API). Bulk insoluble PB powder (batch DFO-2009-083), used as received without excipients.
- PB tablets (batch LPAP20221DE3). Manufactured at the Pharmaceutical Technology research laboratories (UAH). The complete manufacturing process and characterization have been reported in [43].
- Radiogardase® 500 mg hard capsules (batch 24002125). Commercial reference product containing 500 mg of insoluble PB per capsule (manufacturer’s specification), plus approved pharmaceutical excipients.
- Compression blend. Homogeneous dry blend of PB with mannitol, HPMC, PVP K-30, and microcrystalline cellulose.
- Placebo. Excipient blend matching the tablet excipient composition without PB (negative control). By definition, wPB = 0, placebo served as control and to analyze possible retention of Cs+ on the excipients.
3.3. Preparation of Test Samples
- PB-API (bulk powder). No further preparation was required. The bulk PB powder was weighed directly to provide 75 mg of PB to each vessel.
- PB tablets. The tablets used belonged to one of the batches that were manufactured by direct compression as described in detail by Martínez-Alonso et al. [43]. The formula of these tablets is specified in Table 4. For the GI assays, the test portions of approximately 105 mg of tablet (which corresponds to 75 mg of PB) were obtained by mechanically subdividing an intact PB tablet and weighing individual fragments on a calibrated analytical balance (Mettler AM10, Mettler, Spain). Portions for each test where chosen and weighted together so they weight approximately 105 mg; in all cases, the exact set of fragments mass was recorded and used to compute PB content and to normalize outcomes, so results did not depend on hitting 105 mg exactly. The tablet disintegrated in < 1 min, ensuring that fragmentation did not limit PB exposure and wetting during the tests; therefore, the measured decorporation capacity reflects the intrinsic PB performance rather than tablet disintegration. Prior assay/content-uniformity data [43] support the representativeness of the set of fragments weighted.
- Radiogardase® 500 mg hard capsules. Capsules were opened and the capsule contents were weighed to deliver mPB,test (75 mg of PB). This decision was made to improve the comparability of the different samples. The study aim is decorporating capacity of PB, not disintegration performance. The gelatin shell does not contribute to ion exchange and dissolves rapidly in gastric media, using the fill only ensures that the effects depend only on PB behavior and keeps the experiment comparable to tablet fragments and blends, where equal PB mass is tested.
- Compression blend. A single laboratory scale bat of 1 kg of compression blend matching the tablet excipient ratios (Table 1) was prepared following the same order used before tableting, full method can be found in Martínez Alonso et al. [43]. Briefly, all components were weighed (Kern KB 360-3N, Kern & Sohn, Balingen, Germany). All ingredients, except the lubricant/glidant (glyceryl behenate), were blended for 5 min at 40 rpm in a PP Sabadell OX (type 41411) V-blender (P. Prat S.A., Sabadell, Spain). Glyceryl behenate was then added and blending continued for 2 min at 60 rpm to avoid over-lubrication. The mass weighed for each assay was calculated from wPB (Table 5) to deliver mPB,test.
- Placebo. Prepared identically to the compression blend without PB, using the excipient ratios shown in Table 4. Placebo served as a negative control and matrix blank, and no dose equalization was applied (wPB = 0).
3.4. Simulated GI Media
- Gastric medium (normogastric), pH 1.20 ± 0.05 (SGF, enzyme-free).
- The medium consisted of a solution of hydrochloric acid with sodium chloride (pH 1.2, osmolality ≈ 180 mOsm/kg), prepared by acidifying purified water with concentrated HCl (37%) to pH 1.20 ± 0.05 at 37 °C.
- Gastric medium (hypochlorhydria), pH 4.00 ± 0.05.
- The medium consisted of a 50 mM acetate buffer prepared from sodium acetate trihydrate and adjusted with glacial acetic acid to pH 4.00 ± 0.05 at 37 °C.
- Intestinal medium, pH 6.80 ± 0.05 (SIF, enzyme-free).
- The medium consisted of a 50 mM phosphate buffer prepared from KH2PO4/K2HPO4 and adjusted to pH 6.80 ± 0.05 at 37 °C.
- Jejunal medium, pH 7.20 ± 0.05.
- The medium consisted of a 50 mM phosphate buffer prepared from KH2PO4/K2HPO4 and adjusted to pH 7.20 ± 0.05 at 37 °C.
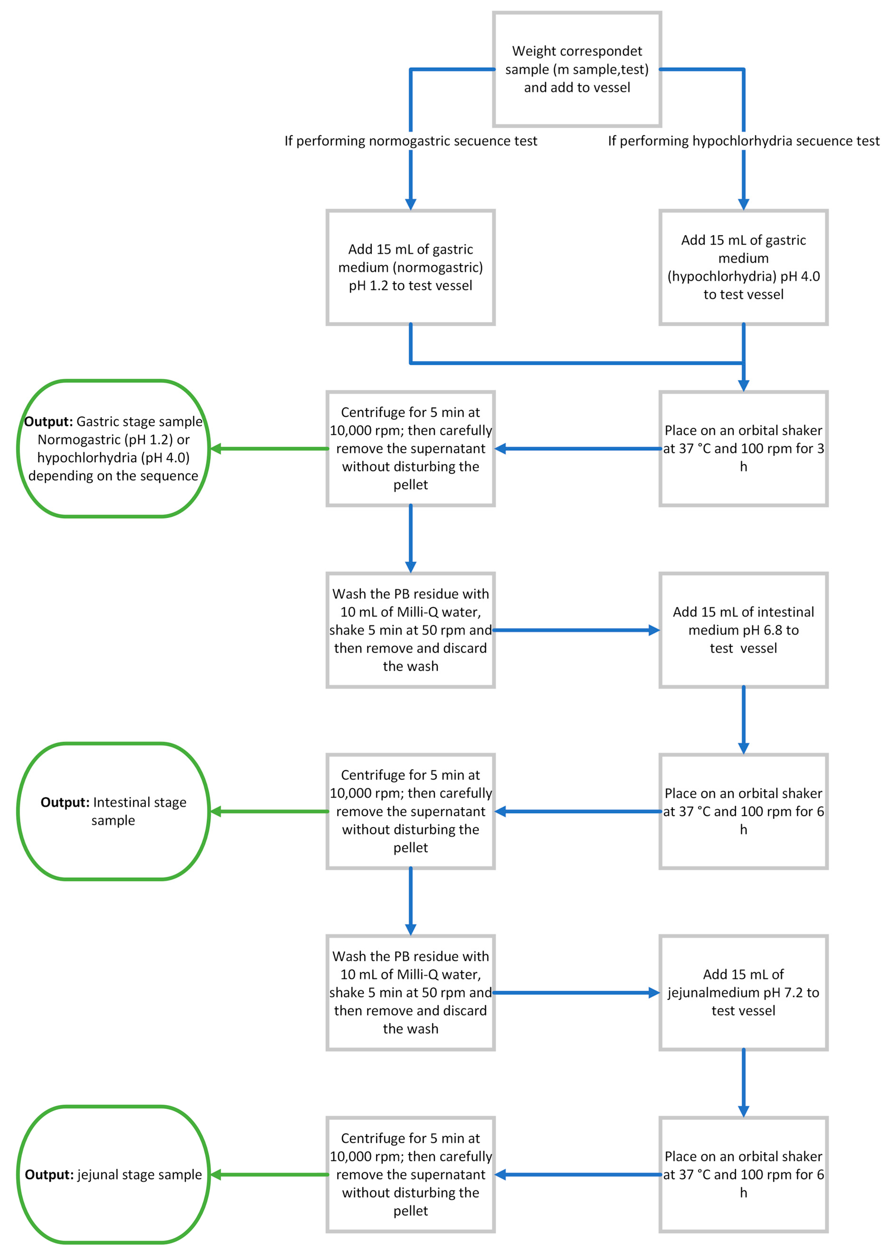
3.5. Sequential GI Capture Assay
- Gastric stage (S1) (NG: pH 1.2 or HC: pH 4.0). Fifteen microliters of the appropriate gastric medium (pH = 1.2 in NG and pH = 4 in HC) was added to the vessel. Samples were then shaken on an orbital shaker (Thermoshake, Gerhardt, Königswinter, Germany) at 100 rpm and 37 °C for 3 h. Subsequently, the suspension was centrifuged (Jouan b 3.11 centrifuge, Saint-Herblain, France) for 5 min at 10,000 rpm, and the supernatant was carefully collected (gastric stage sample) without disturbing the centrifugation sediment (sedimented solid fraction of PB-containing solids, with excipients where applicable, obtained after centrifugation). The PB residue was washed with 10 mL of Milli-Q water, shaken for 5 min at 50 rpm, and the wash was removed and discarded.
- Intestinal stage (S2) (pH 6.8, 6 h). After the wash, 15 mL of intestinal medium (pH 6.8) were added to the same vessel. Samples were shaken at 100 rpm and 37 °C for 6 h, centrifuged for 5 min at 10,000 rpm, and the supernatant was collected (intestinal stage sample). The centrifugation sediment was washed with 10 mL of Milli-Q water, shaken for 5 min at 50 rpm, and the wash was discarded.
- Jejunal stage (S3) (pH 7.2, 6 h). The PB residue was then contacted with 15 mL of pH 7.2 medium, shaken at 100 rpm and 37 °C for 6 h, centrifuged for 5 min at 10,000 rpm, and the supernatant was collected (jejunal stage sample).
3.6. Sampling and Sample Handling
3.7. Competitive Ion/Desorption Test in Mineralized Waters
3.8. ICP-OES Analytical Method
- Power: 1.00 kW.
- Coolant flow 15.0 L/min.
- Auxiliary gas flow 1.5 L/min.
- Nebulizer gas flow 1.0 L/min.
- Integration time 10 s.
- Emission line for Cs 697.3 nm.
- The rest of the equipment parameters were operated with factory-default optics purge/temperature and RF oscillator settings; no non-standard hardware or user adjustments were applied.
3.9. Endpoints and Calculations
3.9.1. Primary Endpoint
3.9.2. Stage-Wise Analysis
3.9.3. Sensitivity to Initial Concentration (C0)
3.9.4. Single-Stage Controls (No Prior Exposure)
3.9.5. Desorption in Mineralized Water
3.10. Statistical Analysis
3.10.1. Primary Endpoint
3.10.2. Stage-Wise Analysis
3.10.3. C0 Sensitivity Analysis
3.10.4. Single-Stage Controls
3.10.5. Desorption in Mineralized Water
4. Conclusions
Supplementary Materials
Author Contributions
Funding
Institutional Review Board Statement
Informed Consent Statement
Data Availability Statement
Acknowledgments
Conflicts of Interest
References
- International Atomic Energy Agency. The Radiological Accident in Goiâna; IAEA: Vienna, Austria, 1988. [Google Scholar]
- U.S. Food and Drug Administration. Radiogardase (Prussian Blue Insoluble) Capsules—Full Prescribing Information; FDA: Silver Spring, MD, USA, 2014. Available online: https://www.accessdata.fda.gov/drugsatfda_docs/label/2014/021626s010lbl.pdf (accessed on 5 September 2025).
- Prussian Blue, Insoluble (Radiogardase®). Available online: https://remm.hhs.gov/prussianblue.htm (accessed on 3 September 2025).
- RCE-17 for Web with Security. Available online: https://assets.publishing.service.gov.uk/media/5a7ece3be5274a2e87db2058/RCE-17_for_web_with_security.pdf (accessed on 4 September 2025).
- Thompson, D.F.; Callen, E.D. Soluble or insoluble prussian blue for radiocesium and thallium poisoning? Ann. Pharmacother. 2004, 38, 1509–1514. [Google Scholar] [CrossRef] [PubMed]
- U.S. Food and Drug Administration. Radiogardase (Insoluble Prussian Blue) Capsules—Prescribing Information; FDA: Silver Spring, MD, USA, 2003. Available online: https://www.accessdata.fda.gov/drugsatfda_docs/label/2003/021626lbl.pdf (accessed on 5 September 2025).
- Faustino, P.J.; Yang, Y.; Progar, J.J.; Brownell, C.R.; Sadrieh, N.; May, J.C.; Leutzinger, E.; Place, D.A.; Duffy, E.P.; Houn, F.; et al. Quantitative determination of cesium binding to ferric hexacyanoferrate: Prussian blue. J. Pharm. Biomed. Anal. 2008, 47, 114–125. [Google Scholar] [CrossRef] [PubMed]
- Lee, J.H.; Kwak, S.-Y. Mechanochemically synthesized Prussian blue for efficient removal of cesium ions from aqueous solutions. ACS Omega 2022, 7, 3222–3229. [Google Scholar] [CrossRef] [PubMed]
- Flores, J.C.; Fernández, M.A.; Torrado, G. Programa: Contramedidas Médicas-Azul de Prusia (Azpindecs) Proyecto: “Desarrollo de una fórmula farmacéutica para uso oral que permita la utilización de azul de prusia, como agente para decorporación de 137Cs y otras especies radiactivas y tóxicas”. In Boletín de Análisis/Especificaciones (Azul de Prusia), 1st ed.; Ministerio de Defensa: Madrid, Spain; Universidad de Alcalá: Alcalá de Henares, Spain, 2021. [Google Scholar]
- Estelrich, J.; Busquets, M.A. Prussian blue: A safe pigment with zeolitic-like activity. Int. J. Mol. Sci. 2021, 22, 780. [Google Scholar] [CrossRef]
- Niwa, K.; Doblhofer, K. IR spectroscopic study of adsorbed species formed on electrodes during the Fe(CN)6 charge transfer reaction. Electrochim. Acta 1986, 31, 439–443. [Google Scholar] [CrossRef]
- Toxicological Profile for Cesium. Agency for Toxic Substances and Disease Registry, U.S. Department of Health & Human Services, April 2004. Available online: https://www.atsdr.cdc.gov/toxprofiles/tp157-p.pdf (accessed on 5 September 2025).
- Heyl, C.-P.; Fabrik, G.; Co, K.G. Summary of Product Characteristics: Radiogardase-Cs; Heyl Chemisch-pharmazeutische Fabrik GmbH & Co. KG: Berlin, Germany, 2021; Available online: https://www.heyl-berlin.de/img_upload/pdf/SPC-Radiogardase-Cs-EN-2021-01.pdf (accessed on 7 September 2025).
- DailyMed. Radiogardase® (Prussian Blue Insoluble)—Label. Available online: https://dailymed.nlm.nih.gov/dailymed/drugInfo.cfm?setid=baa68c79-5f3d-468a-a510-58b9e978cd50 (accessed on 7 September 2025).
- Martínez-Alonso, B.; Torres Pabón, N.S.; Fernández-Bachiller, M.I.; Torrado Durán, G.; González Crespo, R.; Torrado-Salmerón, C.F.; Juberías Sánchez, A.; Peña Fernández, M.Á. Physicochemical and pharmacotechnical characterization of Prussian blue for future Prussian blue oral dosage forms formulation. Heliyon 2024, 10, e24284. [Google Scholar] [CrossRef]
- Yang, H.-M.; Hwang, J.R.; Lee, D.Y.; Kim, K.B.; Park, C.W.; Kim, H.R.; Lee, K.-W. Eco-friendly one-pot synthesis of Prussian blue-embedded magnetic hydrogel beads for the removal of cesium from water. Sci. Rep. 2018, 8, 11476. [Google Scholar] [CrossRef]
- Cho, E.; Kim, J.; Park, C.W.; Lee, K.-W.; Lee, T.S. Chemically bound Prussian blue in sodium alginate hydrogel for enhanced removal of Cs ions. J. Hazard. Mater. 2018, 360, 243–249. [Google Scholar] [CrossRef]
- Liu, H.; Tong, L.; Su, M.; Chen, D.; Song, G.; Zhou, Y. The latest research trends in the removal of cesium from radioactive wastewater: A review based on data-driven and visual analysis. Sci. Total Environ. 2023, 869, 161664. [Google Scholar] [CrossRef]
- Lee, I.; Kim, S.-H.; Rethinasabapathy, M.; Haldorai, Y.; Lee, G.-W.; Choe, S.R.; Jang, S.-C.; Kang, S.-M.; Han, Y.-K.; Roh, C.; et al. Porous 3D Prussian blue/cellulose aerogel as a decorporation agent for removal of ingested cesium from the gastrointestinal tract. Sci. Rep. 2018, 8, 4540. [Google Scholar] [CrossRef]
- Pandey, P.C.; Yadav, H.P.; Shukla, S.; Narayan, R.J. Electrochemical sensing and removal of cesium from water using Prussian blue nanoparticle-modified screen-printed electrodes. Chemosensors 2021, 9, 253. [Google Scholar] [CrossRef]
- Rauwel, P.; Rauwel, E. Towards the extraction of radioactive cesium-137 from water via graphene/CNT and nanostructured Prussian blue hybrid nanocomposites: A review. Nanomaterials 2019, 9, 682. [Google Scholar] [CrossRef]
- Dressman, J.B.; Berardi, R.R.; Dermentzoglou, L.C.; Russell, T.L.; Schmaltz, S.P.; Barnett, J.L.; Jarvenpaa, K.M. Upper gastrointestinal (GI) pH in young, healthy men and women. Pharm. Res. 1990, 7, 756–761. [Google Scholar] [CrossRef]
- Russell, T.L.; Berardi, R.R.; Barnett, J.L.; Dermentzoglou, L.C.; Jarvenpaa, K.M.; Schmaltz, S.P.; Dressman, J.B. Upper gastrointestinal pH in seventy-nine healthy, elderly, North American men and women. Pharm. Res. 1993, 10, 187–196. [Google Scholar] [CrossRef]
- Koziolek, M.; Grimm, M.; Becker, D.; Wanke, C.; Garbacz, G.; Weitschies, W. Investigation of pH and temperature profiles in the GI tract of fasted human subjects using the Intellicap® system. J. Pharm. Sci. 2015, 104, 2855–2863. [Google Scholar] [CrossRef]
- Scarpignato, C.; Gatta, L.; Zullo, A.; For the SIF-AIGO-FIMMG Group; On behalf of the Italian Society of Pharmacology, the Italian Association of Hospital Gastroenterologists, and the Italian Federation of General Practitioners. Effective and safe proton pump inhibitor therapy in acid-related diseases—A position paper addressing benefits and potential harms of acid suppression. BMC Med. 2016, 14, 179. [Google Scholar] [CrossRef]
- Shanika, L.G.T.; Reynolds, A.; Pattison, S.; Braund, R. Proton pump inhibitor use: Systematic review of global trends and practices. Eur. J. Clin. Pharmacol. 2023, 79, 1159–1172. [Google Scholar] [CrossRef]
- Torres-Bondia, F.; de Batlle, J.; Galván, L.; Buti, M.; Barbé, F.; Piñol-Ripoll, G. Evolution of the consumption trend of proton pump inhibitors in the Lleida Health Region between 2002 and 2015. BMC Public Health 2022, 22, 818. [Google Scholar] [CrossRef] [PubMed]
- Hooi, J.K.Y.; Lai, W.Y.; Ng, W.K.; Suen, M.M.Y.; Underwood, F.E.; Tanyingoh, D.; Malfertheiner, P.; Graham, D.Y.; Wong, V.W.S.; Wu, J.C.Y.; et al. Global prevalence of Helicobacter pylori infection: Systematic review and meta-analysis. Gastroenterology 2017, 153, 420–429. [Google Scholar] [CrossRef] [PubMed]
- Chen, Y.C.; Malfertheiner, P.; Yu, H.-T.; Kuo, C.-L.; Chang, Y.-Y.; Meng, F.-T.; Wu, Y.-X.; Hsiao, J.-L.; Chen, M.-J.; Lin, K.-P.; et al. Global prevalence of Helicobacter pylori infection and incidence of gastric cancer between 1980 and 2022. Gastroenterology 2024, 166, 605–619. [Google Scholar] [CrossRef] [PubMed]
- Abuhelwa, A.Y.; Williams, D.B.; Upton, R.N.; Foster, D.J.R. Food, gastrointestinal pH, and models of oral drug absorption. Eur. J. Pharm. Biopharm. 2017, 112, 234–248. [Google Scholar] [CrossRef] [PubMed]
- Stillhart, C.; Vučićević, K.; Augustijns, P.; Basit, A.W.; Batchelor, H.; Flanagan, T.R.; Gesquiere, I.; Greupink, R.; Keszthelyi, D.; Koskinen, M.; et al. Impact of gastrointestinal physiology on drug absorption in special populations—An UNGAP review. Eur. J. Pharm. Sci. 2020, 147, 105280. [Google Scholar] [CrossRef] [PubMed]
- Bai, J.P.F.; Burckart, G.J.; Mulberg, A.E. Literature review of gastrointestinal physiology in the elderly, in pediatric patients, and in patients with gastrointestinal diseases. J. Pharm. Sci. 2016, 105, 476–483. [Google Scholar] [CrossRef] [PubMed]
- Anand, O.; Yu, L.X.; Conner, D.P.; Davit, B.M. Dissolution testing for generic drugs: An FDA perspective. AAPS J. 2011, 13, 328–335. [Google Scholar] [CrossRef]
- United States Pharmacopeia. 〈1092〉 The Dissolution Procedure: Development and Validation. USP-NF. Available online: https://online.uspnf.com/uspnf/document/1_GUID-CE0902BA-77AC-422D-8BF0-A221B5DE6012_5_en-US (accessed on 11 September 2025).
- Stippler, E.; Kopp, S.; Dressman, J.B. Comparison of US Pharmacopeia simulated intestinal fluid TS (without pancreatin) and phosphate standard buffer pH 6.8, TS of the International Pharmacopoeia with respect to their use in in vitro dissolution testing. Dissolut. Technol. 2004, 11, 6–10. [Google Scholar] [CrossRef]
- Mudie, D.M.; Samiei, N.; Marshall, D.J.; Amidon, G.E.; Bergström, C.A.S. Selection of in vivo predictive dissolution media using drug substance and physiological properties. AAPS J. 2020, 22, 34. [Google Scholar] [CrossRef]
- Hofmann, J.; Bartůněk, A.; Hauser, T.; Sedmak, G.; Beránek, J.; Ryšánek, P.; Šíma, M.; Slanař, O. Dasatinib anhydrate containing oral formulation improves variability and bioavailability in humans. Leukemia 2023, 37, 2486–2492. [Google Scholar] [CrossRef]
- Shah, B.; Dong, X. Design and evaluation of two-step biorelevant dissolution methods for docetaxel oral formulations. AAPS PharmSciTech 2022, 23, 113. [Google Scholar] [CrossRef]
- Katona, M.T.; Kakuk, M.; Szabó, R.; Tonka-Nagy, P.; Takács-Novák, K.; Borbás, E. Towards a better understanding of the post-gastric behavior of enteric-coated formulations. Pharm. Res. 2022, 39, 201–211. [Google Scholar] [CrossRef]
- Xue, T.; Liu, F.; Lu, B.; Dong, Q.; Zhao, B.; Chen, T.; Zhang, K.; Li, J.; Du, J. A Prussian blue analog as a decorporation agent for the simultaneous removal of cesium and reactive oxygen species. Nanoscale Adv. 2023, 5, 5661–5670. [Google Scholar] [CrossRef]
- Kamachi, Y.; Zakaria, M.B.; Torad, N.L.; Nakato, T.; Ahamad, T.; Alshehri, S.M.; Malgras, V.; Yamauchi, Y. Hydrogels containing Prussian blue nanoparticles toward removal of radioactive cesium ions. J. Nanosci. Nanotechnol. 2016, 16, 4200–4204. [Google Scholar] [CrossRef] [PubMed]
- Lujanienė, G.; Novikau, R.; Leščinskytė, A.; Mažeika, K.; Pakštas, V.; Tumėnas, S.; Škapas, M.; Šilobritienė, B. Prussian blue composites for Cs adsorption—Modification of the method and modelling of the adsorption processes. J. Radioanal. Nucl. Chem. 2023, 332, 1033–1045. [Google Scholar] [CrossRef]
- Martínez-Alonso, B.; Torrado Durán, G.; Torres Pabón, N.S.; Peña Fernández, M.Á. Innovative Galenic Formulation of Prussian Blue Tablets: Advancing Pharmaceutical Applications. Pharmaceuticals 2025, 18, 1568. [Google Scholar] [CrossRef] [PubMed]
- International Atomic Energy Agency. The Use of Prussian Blue to Reduce Radiocaesium Contamination of Milk and Meat Produced on Territories Affected by the Chernobyl Accident; IAEA-TECDOC-926; IAEA: Vienna, Austria, 1997. [Google Scholar]
- WHO. Radiation and Health. Available online: https://www.who.int/teams/environment-climate-change-and-health/radiation-and-health/emergencies (accessed on 14 September 2025).
- Jantratid, E.; Dressman, J.B. Biorelevant dissolution media simulating the proximal human gastrointestinal tract: An update. Dis. Technol. 2009, 16, 21–25. [Google Scholar] [CrossRef]
- Torad, N.L.; Hu, M.; Imura, M.; Naito, M.; Yamauchi, Y. Large Cs adsorption capability of nanostructured Prussian blue particles with high accessible surface areas. J. Mater. Chem. 2012, 22, 18261–18267. [Google Scholar] [CrossRef]
- Carniato, F.; Gatti, G.; Vittoni, C.; Katsev, A.M.; Guidotti, M.; Evangelisti, C.; Bisio, C. More efficient Prussian blue nanoparticles for an improved caesium decontamination from aqueous solutions and biological fluids. Molecules 2020, 25, 3447. [Google Scholar] [CrossRef]
- Adeleye, O.A.; Bamiro, O.A.; Albalawi, D.Q.; Alotaibi, A.S.; Iqbal, H.; Sanyaolu, S.; Femi-Oyewo, M.N.; Sodeinde, K.O.; Yahaya, Z.S.; Thiripuranathar, G.; et al. Characterizations of Alpha-Cellulose and Microcrystalline Cellulose Isolated from Cocoa Pod Husk as a Potential Pharmaceutical Excipient. Materials 2022, 15, 5992. [Google Scholar] [CrossRef]
- Cho, H.J.; Kim, J.S.; Jin, S.G.; Choi, H.-G. Development of Novel Tamsulosin Pellet-Loaded Orally Disintegrating Tablet Bioequivalent to Commercial Capsule in Beagle Dogs Using Microcrystalline Cellulose and Mannitol. Int. J. Mol. Sci. 2023, 24, 15393. [Google Scholar] [CrossRef]
- Stoots, S.J.M.; Kamphuis, G.M.; Geraghty, R.; Vogt, L.; Henderickx, M.M.E.L.; Hameed, B.M.Z.; Ibrahim, S.; Pietropaolo, A.; Jamnadass, E.; Aljumaiah, S.M.; et al. Global variations in the mineral content of bottled still and sparkling water and a description of the possible impact on nephrological and urological diseases. J. Clin. Med. 2021, 10, 2807. [Google Scholar] [CrossRef]
- Natural Mineral Waters Europe. The Diversity of European Natural Mineral Waters: Minerals—The Geological Fingerprint; Natural Mineral Waters Europe: Brussels, Belgium, 2022; Available online: https://naturalmineralwaterseurope.org/wp-content/uploads/2022/01/NMWE-Mineralisation-Brochure_2022.pdf (accessed on 18 September 2025).







| Formulation | ΔqS1 (mg Cs/g PB) | ΔqS2 (mg Cs/g PB) | ΔqS3 (mg Cs/g PB) | Δqtotal (mg Cs/g PB) |
|---|---|---|---|---|
| Compression blend | −47.80 ± 5.03 | +34.94 ± 11.82 | +46.24 ± 9.43 | +33.38 ± 13.05 |
| PB tablets | −48.52 ± 5.03 | +29.49 ± 11.82 | +39.88 ± 9.43 | +20.86 ± 13.05 |
| PB-API (bulk) | −19.41 ± 5.03 | +22.60 ± 11.82 | +24.27 ± 9.43 | +27.47 ± 13.05 |
| Radiogardase® | −22.72 ± 5.03 | −34.99 ± 11.82 | −17.94 ± 9.43 | −75.65 ± 13.05 |
| Formulation | Regimen | fS1 (%) | fS2 (%) | fS3 (%) |
|---|---|---|---|---|
| Compression blend | NG | 18.3% ± 0.6% | 47.2% ± 1.3% | 34.5% ± 0.9% |
| HC | 47.4% ± 4.2% | 36.9% ± 5.5% | 15.7% ± 9.7% | |
| PB tablets | NG | 17.0% ± 2.3% | 48.8% ± 4.1% | 34.2% ± 6.4% |
| HC | 44.0% ± 8.8% | 38.8% ± 16.4% | 17.3% ± 10.4% | |
| PB-API (bulk) | NG | 16.2% ± 2.6% | 44.2% ± 8.7% | 39.6% ± 6.1% |
| HC | 33.1% ± 2.6% | 36.9% ± 9.2% | 30.0% ± 9.1% | |
| Radiogardase® | NG | 9.3% ± 1.1% | 45.3% ± 5.1% | 45.4% ± 4.7% |
| HC | 18.5% ± 4.3% | 45.7% ± 0.5% | 35.8% ± 4.2% |
| Product Sample | PB (w/w %) | Glyceryl Behenate (w/w %) | HPMC (w/w %) | PVP K-30 (w/w %) | Microcrystalline Cellulose (w/w %) | Mean Unit Mass (mg) |
|---|---|---|---|---|---|---|
| PB-API | 100.00 | 0.00 | 0.00 | 0.00 | 0.00 | N/A |
| Pb tablets | 71.43 | 1.00 | 1.00 | 3.00 | 23.57 | 700 |
| Radiogardase® | 100.00 | 0.00 | 0.00 | 0.00 | 0.00 | 500 |
| Compression blend | 71.43 | 1.00 | 1.00 | 3.00 | 23.57 | N/A |
| Placebo (Excipient Blend) | 0.00 | 3.50 | 3.50 | 10.50 | 82.50 | N/A |
| Product Sample | wPB (w/w) | Target mPB,test (mg) | mproduct,test (mg) = mPB,test/wPB |
|---|---|---|---|
| PB-API | 1.00 | 75.0 | 75.0 |
| PB tablets | 0.714 | 75.0 | 105.0 |
| Radiogardase® 500 mg (capsules) | 1 | 75.0 | 75.0 |
| Compression Blend | 0.714 | 75.0 | 105.0 |
| Placebo (Excipient Blend) | 0.00 | N/A | 30.0 |
Disclaimer/Publisher’s Note: The statements, opinions and data contained in all publications are solely those of the individual author(s) and contributor(s) and not of MDPI and/or the editor(s). MDPI and/or the editor(s) disclaim responsibility for any injury to people or property resulting from any ideas, methods, instructions or products referred to in the content. |
© 2025 by the authors. Licensee MDPI, Basel, Switzerland. This article is an open access article distributed under the terms and conditions of the Creative Commons Attribution (CC BY) license (https://creativecommons.org/licenses/by/4.0/).
Share and Cite
Martínez-Alonso, B.; Torrado Durán, G.; Pardo Laurel, H.; Guarnizo-Herrero, V.; Peña Fernández, M.Á. Prussian Blue Tablets for Cesium Decorporation: pH-Dependent Performance Under Normogastric and Hypochlorhydric Conditions in an In Vitro Gastrointestinal Model. Pharmaceuticals 2025, 18, 1702. https://doi.org/10.3390/ph18111702
Martínez-Alonso B, Torrado Durán G, Pardo Laurel H, Guarnizo-Herrero V, Peña Fernández MÁ. Prussian Blue Tablets for Cesium Decorporation: pH-Dependent Performance Under Normogastric and Hypochlorhydric Conditions in an In Vitro Gastrointestinal Model. Pharmaceuticals. 2025; 18(11):1702. https://doi.org/10.3390/ph18111702
Chicago/Turabian StyleMartínez-Alonso, Borja, Guillermo Torrado Durán, Hugo Pardo Laurel, Víctor Guarnizo-Herrero, and M. Ángeles Peña Fernández. 2025. "Prussian Blue Tablets for Cesium Decorporation: pH-Dependent Performance Under Normogastric and Hypochlorhydric Conditions in an In Vitro Gastrointestinal Model" Pharmaceuticals 18, no. 11: 1702. https://doi.org/10.3390/ph18111702
APA StyleMartínez-Alonso, B., Torrado Durán, G., Pardo Laurel, H., Guarnizo-Herrero, V., & Peña Fernández, M. Á. (2025). Prussian Blue Tablets for Cesium Decorporation: pH-Dependent Performance Under Normogastric and Hypochlorhydric Conditions in an In Vitro Gastrointestinal Model. Pharmaceuticals, 18(11), 1702. https://doi.org/10.3390/ph18111702

