Multi-Omics and Network-Based Drug Repurposing for Septic Cardiomyopathy
Abstract
1. Introduction
2. Results
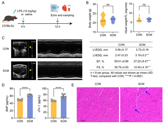
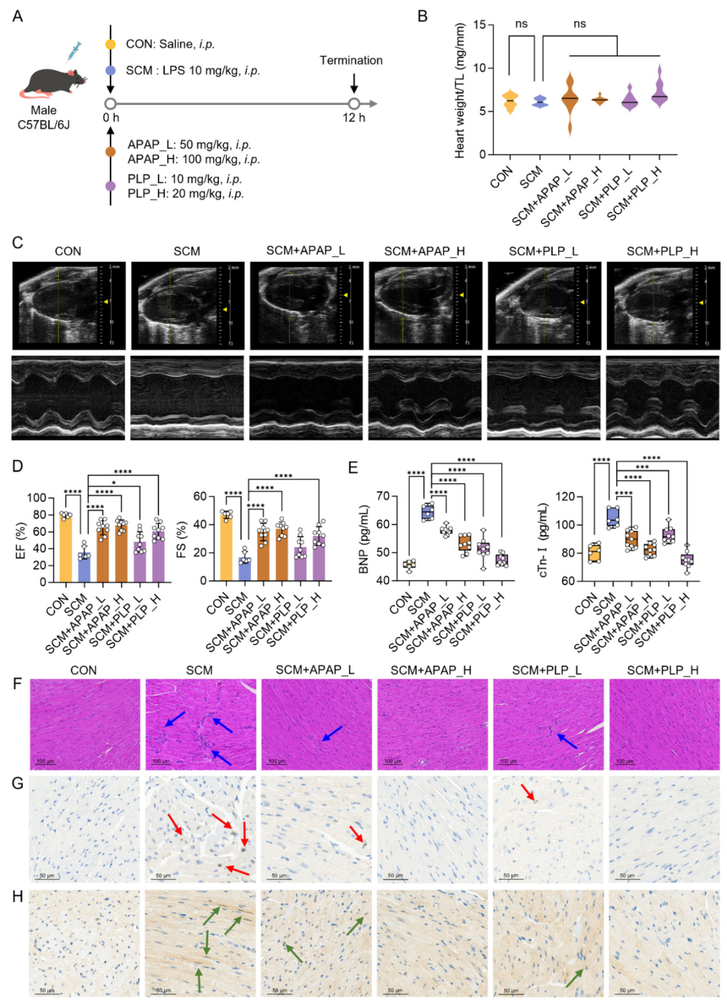
2.1. LPS-Induced Sepsis Results in the Impairment of Heart Function
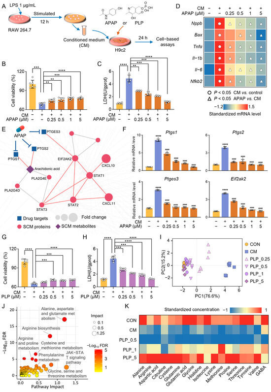
2.2. Metabolic Signatures of SCM
2.3. Genetic Signatures of SCM
2.4. Identification of SCM-Associated Module
2.5. Network-Based Discovery of Repurposable Drugs for SCM
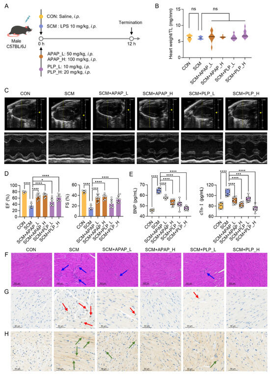
2.6. Acetaminophen and Pyridoxal Phosphate Preserve Heart Function in SCM Mice
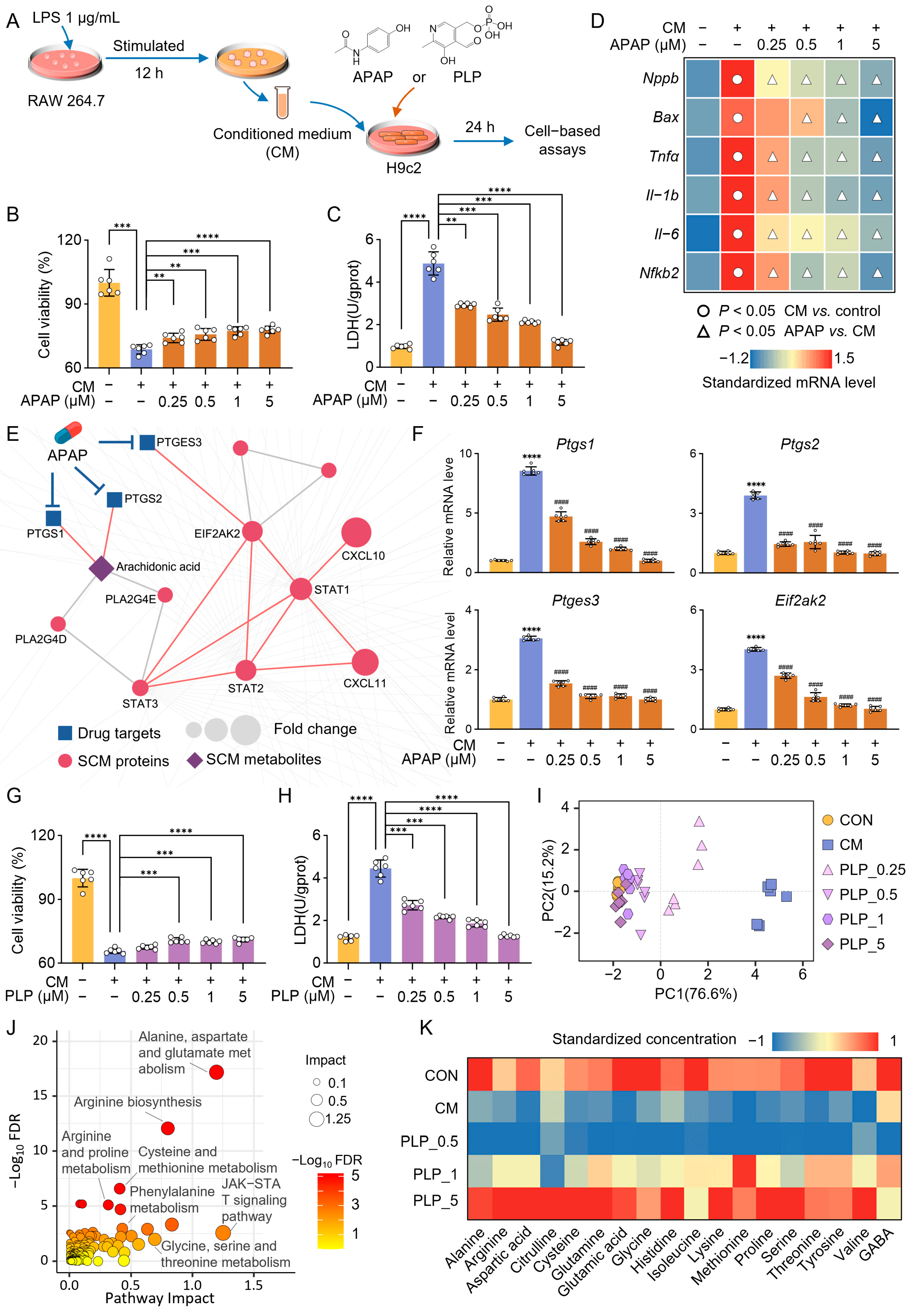
2.7. Mechanism-of-Action of Acetaminophen and Pyridoxal Phosphate
3. Discussion
4. Materials and Methods
4.1. Materials
4.2. Animals
4.3. Cell Culture and Treatment
4.4. Metabolomics Analysis
4.5. RNA Sequencing
4.6. Building the Human Metabolite–Protein Network
4.7. Construction of Disease Module
4.8. Network Proximity Measure
4.9. BNP and cTn-I Test
4.10. Histologic Analysis
4.11. Immunohistochemistry Analysis
4.12. Echocardiography
4.13. Quantitative Real-Time Polymerase Chain Reaction (RT-PCR)
4.14. Quantification of Amino Acids
4.15. Statistical Analysis
5. Conclusions
Supplementary Materials
Author Contributions
Funding
Institutional Review Board Statement
Data Availability Statement
Conflicts of Interest
References
- Carbone, F.; Liberale, L.; Preda, A.; Schindler, T.H.; Montecucco, F. Septic Cardiomyopathy: From Pathophysiology to the Clinical Setting. Cells 2022, 11, 2833. [Google Scholar] [CrossRef]
- Hollenberg, S.M.; Singer, M. Pathophysiology of Sepsis-Induced Cardiomyopathy. Nat. Rev. Cardiol. 2021, 18, 424–434. [Google Scholar] [CrossRef]
- Rudd, K.E.; Johnson, S.C.; Agesa, K.M.; Shackelford, K.A.; Tsoi, D.; Kievlan, D.R.; Colombara, D.V.; Ikuta, K.S.; Kissoon, N.; Finfer, S.; et al. Global, Regional, and National Sepsis Incidence and Mortality, 1990–2017: Analysis for the Global Burden of Disease Study. Lancet 2020, 395, 200–211. [Google Scholar] [CrossRef] [PubMed]
- Vallabhajosyula, S.; Deshmukh, A.J.; Kashani, K.; Prasad, A.; Sakhuja, A. Tako-Tsubo Cardiomyopathy in Severe Sepsis: Nationwide Trends, Predictors, and Outcomes. J. Am. Heart Assoc. Cardiovasc. Cerebrovasc. Dis. 2018, 7, e009160. [Google Scholar] [CrossRef]
- Chen, W.; Zhang, Z.; Tao, L.; Xu, Q.; Wei, X.; Chen, M. Afterload-Related Cardiac Performance Identifies Cardiac Impairment and Associates with Outcome in Patients with Septic Shock: A Retrospective Cohort Study. J. Intensiv. Care 2021, 9, 33. [Google Scholar] [CrossRef] [PubMed]
- Merx, M.W.; Weber, C. Sepsis and the Heart. Circulation 2007, 116, 793–802. [Google Scholar] [CrossRef]
- Vallabhajosyula, S.; Shankar, A.; Vojjini, R.; Cheungpasitporn, W.; Sundaragiri, P.R.; DuBrock, H.M.; Sekiguchi, H.; Frantz, R.P.; Cajigas, H.R.; Kane, G.C.; et al. Impact of Right Ventricular Dysfunction on Short-Term and Long-Term Mortality in Sepsis A Meta-Analysis of 1373 Patients. Chest 2021, 159, 2254–2263. [Google Scholar] [CrossRef]
- Martin, L.; Derwall, M.; Zoubi, S.A.; Zechendorf, E.; Reuter, D.A.; Thiemermann, C.; Schuerholz, T. The Septic Heart Current Understanding of Molecular Mechanisms and Clinical Implications. Chest 2019, 155, 427–437. [Google Scholar] [CrossRef] [PubMed]
- Joffre, J.; Hellman, J. Oxidative Stress and Endothelial Dysfunction in Sepsis and Acute Inflammation. Antioxid. Redox Signal. 2021, 35, 1291–1307. [Google Scholar] [CrossRef] [PubMed]
- Ke, C.; Pan, C.-W.; Zhang, Y.; Zhu, X.; Zhang, Y. Metabolomics Facilitates the Discovery of Metabolic Biomarkers and Pathways for Ischemic Stroke: A Systematic Review. Metabolomics 2019, 15, 152. [Google Scholar] [CrossRef]
- Annane, D.; Ouanes-Besbes, L.; de Backer, D.; DU, B.; Gordon, A.C.; Hernández, G.; Olsen, K.M.; Osborn, T.M.; Peake, S.; Russell, J.A.; et al. A Global Perspective on Vasoactive Agents in Shock. Intensiv. Care Med. 2018, 44, 833–846. [Google Scholar] [CrossRef]
- L’Heureux, M.; Sternberg, M.; Brath, L.; Turlington, J.; Kashiouris, M.G. Sepsis-Induced Cardiomyopathy: A Comprehensive Review. Curr. Cardiol. Rep. 2020, 22, 35. [Google Scholar] [CrossRef]
- Permpikul, C.; Tongyoo, S.; Viarasilpa, T.; Trainarongsakul, T.; Chakorn, T.; Udompanturak, S. Early Use of Norepinephrine in Septic Shock Resuscitation (CENSER). A Randomized Trial. Am. J. Respir. Crit. Care Med. 2019, 199, 1097–1105. [Google Scholar] [CrossRef] [PubMed]
- Hamzaoui, O.; Shi, R. Early Norepinephrine Use in Septic Shock. J. Thorac. Dis. 2020, 12, S72–S77. [Google Scholar] [CrossRef] [PubMed]
- Zhang, L.; Qi, D.; Peng, M.; Meng, B.; Wang, X.; Zhang, X.; Zuo, Z.; Li, L.; Wang, Z.; Zou, W.; et al. Decoding Molecular Signature on Heart of Septic Mice with Distinct Left Ventricular Ejection Fraction. iScience 2023, 26, 107825. [Google Scholar] [CrossRef] [PubMed]
- Yang, N.; Wang, W.; Wen, R.; Zhang, T.-N.; Liu, C.-F. Integrated Insights into the Mechanisms Underlying Sepsis-Induced Myocardial Depression Using a Quantitative Global Proteomic Analysis. J. Proteom. 2022, 262, 104599. [Google Scholar] [CrossRef] [PubMed]
- Yan, X.; Zhang, Y.-L.; Han, X.; Li, P.-B.; Guo, S.-B.; Li, H.-H. Time Series Transcriptomic Analysis by RNA Sequencing Reveals a Key Role of PI3K in Sepsis-Induced Myocardial Injury in Mice. Front. Physiol. 2022, 13, 903164. [Google Scholar] [CrossRef]
- Geng, C.; Guo, Y.; Wang, C.; Cui, C.; Han, W.; Liao, D.; Jiang, P. Comprehensive Evaluation of Lipopolysaccharide-Induced Changes in Rats Based on Metabolomics. J. Inflamm. Res. 2020, 13, 477–486. [Google Scholar] [CrossRef]
- Kim, M.; Nikouee, A.; Zou, R.; Ren, D.; He, Z.; Li, J.; Wang, L.; Djukovic, D.; Raftery, D.; Purcell, H.; et al. Age-Independent Cardiac Protection by Pharmacological Activation of Beclin-1 During Endotoxemia and Its Association With Energy Metabolic Reprograming in Myocardium—A Targeted Metabolomics Study. J. Am. Heart Assoc. 2022, 11, e025310. [Google Scholar] [CrossRef] [PubMed]
- Feng, S.; Cai, K.; Lin, S.; Chen, X.; Luo, Y.; Wang, J.; Lian, G.; Lin, Z.; Xie, L. Exploring Potential Therapeutic Agents for Lipopolysaccharide-Induced Septic Cardiomyopathy Based on Transcriptomics Using Bioinformatics. Sci. Rep. 2023, 13, 20589. [Google Scholar] [CrossRef] [PubMed]
- Li, Y.; Yu, J.; Li, R.; Zhou, H.; Chang, X. New Insights into the Role of Mitochondrial Metabolic Dysregulation and Immune Infiltration in Septic Cardiomyopathy by Integrated Bioinformatics Analysis and Experimental Validation. Cell. Mol. Biol. Lett. 2024, 29, 21. [Google Scholar] [CrossRef]
- Menche, J.; Sharma, A.; Kitsak, M.; Ghiassian, S.D.; Vidal, M.; Loscalzo, J.; Barabási, A.-L. Uncovering Disease-Disease Relationships through the Incomplete Interactome. Science 2015, 347, 1257601. [Google Scholar] [CrossRef] [PubMed]
- Xu, J.; Zhang, P.; Huang, Y.; Zhou, Y.; Hou, Y.; Bekris, L.; Lathia, J.; Chiang, C.-W.; Li, L.; Pieper, A.; et al. Multimodal Single-Cell/Nucleus RNA Sequencing Data Analysis Uncovers Molecular Networks between Disease-Associated Microglia and Astrocytes with Implications for Drug Repurposing in Alzheimer’s Disease. Genome Res. 2021, 10, 1900–1912. [Google Scholar] [CrossRef] [PubMed]
- Cheng, F.; Desai, R.J.; Handy, D.E.; Wang, R.; Schneeweiss, S.; Barabási, A.-L.; Loscalzo, J. Network-Based Approach to Prediction and Population-Based Validation of in Silico Drug Repurposing. Nat. Commun. 2018, 9, 2691. [Google Scholar] [CrossRef]
- Cheng, F.; Lu, W.; Liu, C.; Fang, J.; Hou, Y.; Handy, D.E.; Wang, R.; Zhao, Y.; Yang, Y.; Huang, J.; et al. A Genome-Wide Positioning Systems Network Algorithm for In Silico Drug Repurposing. Nat. Commun. 2019, 10, 3476. [Google Scholar] [CrossRef]
- Awasthi, N.; Liongue, C.; Ward, A.C. STAT Proteins: A Kaleidoscope of Canonical and Non-Canonical Functions in Immunity and Cancer. J. Hematol. Oncol. 2021, 14, 198. [Google Scholar] [CrossRef] [PubMed]
- Yu, Y.; Ou-Yang, W.-X.; Zhang, H.; Jiang, T.; Tang, L.; Tan, Y.-F.; Luo, H.-Y.; Xiao, Z.-H.; Li, S.-J. MiR-125b Enhances Autophagic Flux to Improve Septic Cardiomyopathy via Targeting STAT3/HMGB1. Exp. Cell Res. 2021, 409, 112842. [Google Scholar] [CrossRef]
- Peng, Z.; Lv, X.; Wang, X.; Shang, T.; Chang, J.; Salahdiin, K.; Guo, Y.; Zhang, Z.; Shen, R.; Lyu, M.; et al. ACT001 Improved Cardiovascular Function in Septic Mice by Inhibiting the Production of Proinflammatory Cytokines and the Expression of JAK-STAT Signaling Pathway. Front. Pharmacol. 2023, 14, 1265177. [Google Scholar] [CrossRef] [PubMed]
- Ware, L.B.; Files, D.C.; Fowler, A.; Aboodi, M.S.; Aggarwal, N.R.; Brower, R.G.; Chang, S.Y.; Douglas, I.S.; Fields, S.; Foulkes, A.S.; et al. Acetaminophen for Prevention and Treatment of Organ Dysfunction in Critically Ill Patients with Sepsis. JAMA 2024, 332, 390–400. [Google Scholar] [CrossRef]
- Stach, K.; Stach, W.; Augoff, K. Vitamin B6 in Health and Disease. Nutrients 2021, 13, 3229. [Google Scholar] [CrossRef]
- Shan, M.; Yu, X.; Li, Y.; Fu, C.; Zhang, C. Vitamin B6 Alleviates Lipopolysaccharide-Induced Myocardial Injury by Ferroptosis and Apoptosis Regulation. Front. Pharmacol. 2021, 12, 766820. [Google Scholar] [CrossRef]
- Wei, W.; Zeng, Q.; Wang, Y.; Guo, X.; Fan, T.; Li, Y.; Deng, H.; Zhao, L.; Zhang, X.; Liu, Y.; et al. Discovery and Identification of EIF2AK2 as a Direct Key Target of Berberine for Anti-Inflammatory Effects. Acta Pharm. Sin. B 2023, 13, 2138–2151. [Google Scholar] [CrossRef] [PubMed]
- Guney, E.; Menche, J.; Vidal, M.; Barábasi, A.L. Network-Based In Silico Drug Efficacy Screening. Nat. Commun. 2016, 7, 10331. [Google Scholar] [CrossRef]
- Aronoff, D.M. Cyclooxygenase Inhibition in Sepsis: Is There Life after Death? Mediat. Inflamm. 2012, 2012, 696897. [Google Scholar] [CrossRef] [PubMed]
- Booth, L.C.; Ramchandra, R.; Calzavacca, P.; May, C.N. Role of Prostaglandins in Determining the Increased Cardiac Sympathetic Nerve Activity in Ovine Sepsis. Am. J. Physiol.-Regul. Integr. Comp. Physiol. 2014, 307, R75–R81. [Google Scholar] [CrossRef]
- Wilson, M.P.; Plecko, B.; Mills, P.B.; Clayton, P.T. Disorders Affecting Vitamin B6 Metabolism. J. Inherit. Metab. Dis. 2019, 42, 629–646. [Google Scholar] [CrossRef]
- Fragoso, I.T.; Ribeiro, E.L.; dos Santos Gomes, F.O.; Donato, M.A.M.; Silva, A.K.S.; de Oliveira, A.C.O.; da Rocha Araújo, S.M.; Barbosa, K.P.S.; Santos, L.A.M.; Peixoto, C.A. Diethylcarbamazine Attenuates LPS-Induced Acute Lung Injury in Mice by Apoptosis of Inflammatory Cells. Pharmacol. Rep. 2017, 69, 81–89. [Google Scholar] [CrossRef] [PubMed]
- Kim, J.; Ryu, G.; Seo, J.; Go, M.; Kim, G.; Yi, S.; Kim, S.; Lee, H.; Lee, J.-Y.; Kim, H.S.; et al. 5-Aminosalicylic Acid Suppresses Osteoarthritis through the OSCAR-PPARγ Axis. Nat. Commun. 2024, 15, 1024. [Google Scholar] [CrossRef] [PubMed]
- Hou, Y.; Wu, G. Nutritionally Essential Amino Acids. Adv. Nutr. 2018, 9, 849–851. [Google Scholar] [CrossRef] [PubMed]
- Chen, W.; Wang, C.; Cheng, C.; Liu, M.; Chu, C.; Wu, H.; Huang, P.; Lin, Y.; Ko, T.; Chen, W.; et al. Elevated Plasma Phenylalanine Predicts Mortality in Critical Patients with Heart Failure. Esc Hear Fail 2020, 7, 2884–2893. [Google Scholar] [CrossRef] [PubMed]
- Murr, C.; Grammer, T.B.; Meinitzer, A.; Kleber, M.E.; März, W.; Fuchs, D. Immune Activation and Inflammation in Patients with Cardiovascular Disease Are Associated with Higher Phenylalanine to Tyrosine Ratios: The Ludwigshafen Risk and Cardiovascular Health Study. J. Amino Acids 2014, 2014, 783730. [Google Scholar] [CrossRef]
- Zhang, C.; Sun, Y.; Yang, C.; Wang, Q.; Lu, Y. Single-cell Sequencing of Mouse Heart Cellular Heterogeneity in Hypercholesterolemia Reveals the Mechanism of Myocardial Damage. Clin. Transl. Med. 2022, 12, e951. [Google Scholar] [CrossRef] [PubMed]
- Chen, J.; He, X.; Bai, Y.; Liu, J.; Wong, Y.K.; Xie, L.; Zhang, Q.; Luo, P.; Gao, P.; Gu, L.; et al. Single-Cell Transcriptome Analysis Reveals the Regulatory Effects of Artesunate on Splenic Immune Cells in Polymicrobial Sepsis. J. Pharm. Anal. 2023, 13, 817–829. [Google Scholar] [CrossRef] [PubMed]
- Zheng, F.; Zhao, X.; Zeng, Z.; Wang, L.; Lv, W.; Wang, Q.; Xu, G. Development of a Plasma Pseudotargeted Metabolomics Method Based on Ultra-High-Performance Liquid Chromatography–Mass Spectrometry. Nat. Protoc. 2020, 15, 2519–2537. [Google Scholar] [CrossRef]
- Gysi, D.M.; do Valle, Í.; Zitnik, M.; Ameli, A.; Gan, X.; Varol, O.; Ghiassian, S.D.; Patten, J.J.; Davey, R.A.; Loscalzo, J.; et al. Network Medicine Framework for Identifying Drug-Repurposing Opportunities for COVID-19. Proc. Natl. Acad. Sci. USA 2021, 118, e2025581118. [Google Scholar] [CrossRef] [PubMed]
- Guo, L.; Li, L.; Xu, Z.; Meng, F.; Guo, H.; Liu, P.; Liu, P.; Tian, Y.; Xu, F.; Zhang, Z.; et al. Metabolic Network-Based Identification of Plasma Markers for Non-Small Cell Lung Cancer. Anal. Bioanal. Chem. 2021, 413, 7421–7430. [Google Scholar] [CrossRef] [PubMed]
- Yu, X.; Guo, L.; Deng, X.; Yang, F.; Tian, Y.; Liu, P.; Xu, F.; Zhang, Z.; Huang, Y. Attenuation of Doxorubicin-Induced Oxidative Damage in Rat Brain by Regulating Amino Acid Homeostasis with Astragali Radix. Amino Acids 2021, 53, 893–901. [Google Scholar] [CrossRef]








| No | Drug Name | DrugBank ID | Structure | Z-Score | p Value | Known Indications |
|---|---|---|---|---|---|---|
| 1 | Pyridoxal phosphate | DB00114 | ![]() | −8.33 | 0.000 | Vitamin supplementation |
| 2 | L-Glutamine | DB00130 | ![]() | −3.71 | 0.000 | Nutritional supplementation |
| 3 | Sulfasalazine | DB00795 | ![]() | −3.60 | 0.000 | Anti-inflammatory |
| 4 | Diacerein | DB11994 | ![]() | −3.25 | 0.000 | Anti-inflammatory |
| 5 | Pirenzepine | DB00670 | ![]() | −3.05 | 0.003 | Anti-muscarinic |
| 6 | Aminosalicylic acid | DB00233 | ![]() | −3.01 | 0.001 | Anti-mycobacteria |
| 7 | Interferon beta-1a | DB00060 | Protein drug | −2.92 | 0.002 | Immune stimulation |
| 8 | Cannabidiol | DB09061 | ![]() | −2.91 | 0.000 | Anti-epileptic |
| 9 | Valproic acid | DB00313 | ![]() | −2.86 | 0.001 | Anti-epileptic |
| 10 | Thiamine | DB00152 | ![]() | −2.83 | 0.007 | Vitamin supplementation |
| 11 | Antipyrine | DB01435 | ![]() | −2.82 | 0.001 | Analgesia |
| 12 | Acetaminophen | DB00316 | ![]() | −2.63 | 0.003 | Analgesia |
| 13 | Diethylcarbamazine | DB00711 | ![]() | −2.62 | 0.001 | Anthelmintic |
| 14 | Ketotifen | DB00920 | ![]() | −2.52 | 0.003 | Antihistamines |
Disclaimer/Publisher’s Note: The statements, opinions and data contained in all publications are solely those of the individual author(s) and contributor(s) and not of MDPI and/or the editor(s). MDPI and/or the editor(s) disclaim responsibility for any injury to people or property resulting from any ideas, methods, instructions or products referred to in the content. |
© 2025 by the authors. Licensee MDPI, Basel, Switzerland. This article is an open access article distributed under the terms and conditions of the Creative Commons Attribution (CC BY) license (https://creativecommons.org/licenses/by/4.0/).
Share and Cite
Liu, P.-P.; Yu, X.-Y.; Pan, Q.-Q.; Ren, J.-J.; Han, Y.-X.; Zhang, K.; Wang, Y.; Huang, Y.; Ban, T. Multi-Omics and Network-Based Drug Repurposing for Septic Cardiomyopathy. Pharmaceuticals 2025, 18, 43. https://doi.org/10.3390/ph18010043
Liu P-P, Yu X-Y, Pan Q-Q, Ren J-J, Han Y-X, Zhang K, Wang Y, Huang Y, Ban T. Multi-Omics and Network-Based Drug Repurposing for Septic Cardiomyopathy. Pharmaceuticals. 2025; 18(1):43. https://doi.org/10.3390/ph18010043
Chicago/Turabian StyleLiu, Pei-Pei, Xin-Yue Yu, Qing-Qing Pan, Jia-Jun Ren, Yu-Xuan Han, Kai Zhang, Yan Wang, Yin Huang, and Tao Ban. 2025. "Multi-Omics and Network-Based Drug Repurposing for Septic Cardiomyopathy" Pharmaceuticals 18, no. 1: 43. https://doi.org/10.3390/ph18010043
APA StyleLiu, P.-P., Yu, X.-Y., Pan, Q.-Q., Ren, J.-J., Han, Y.-X., Zhang, K., Wang, Y., Huang, Y., & Ban, T. (2025). Multi-Omics and Network-Based Drug Repurposing for Septic Cardiomyopathy. Pharmaceuticals, 18(1), 43. https://doi.org/10.3390/ph18010043













