Correction: Liu et al. Multi-Omics and Network-Based Drug Repurposing for Septic Cardiomyopathy. Pharmaceuticals 2025, 18, 43
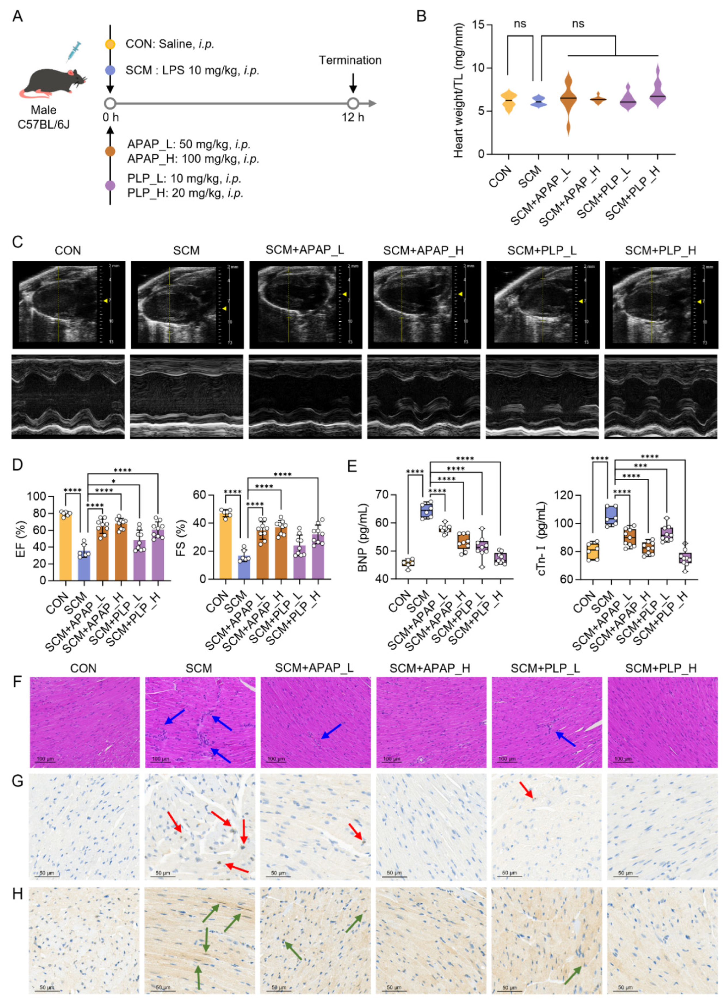
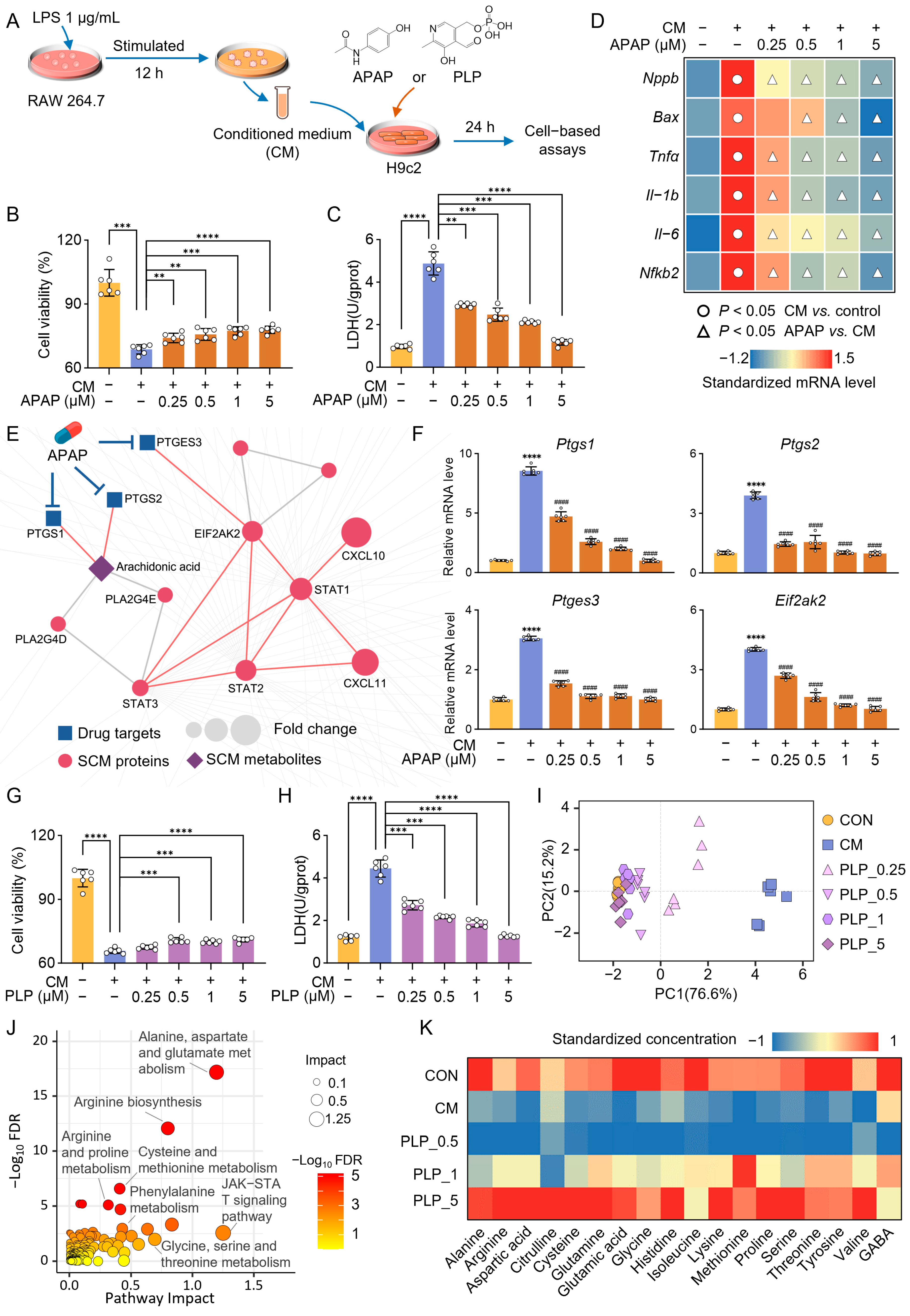
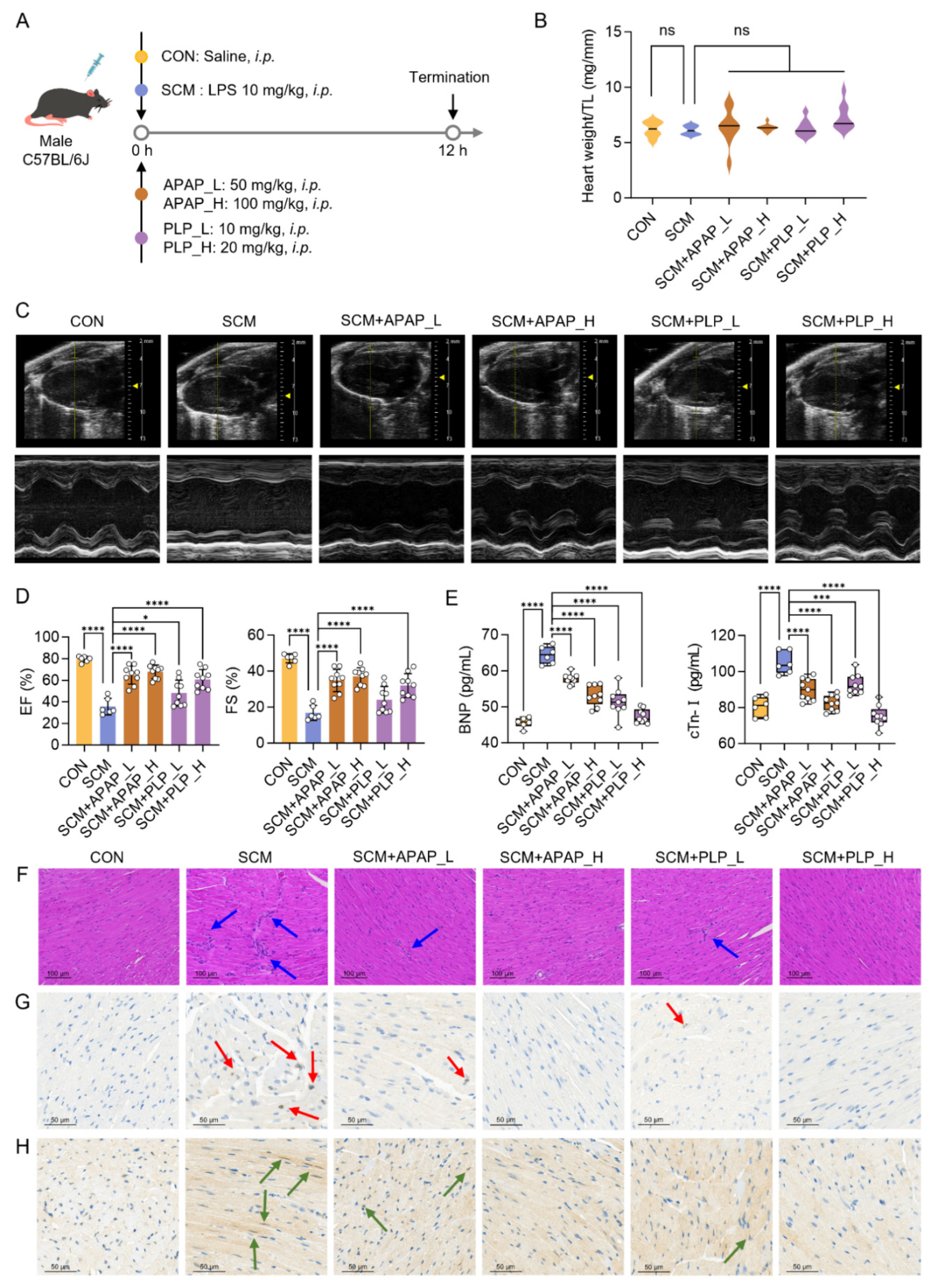
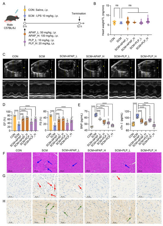
Error in Figure
Reference
- Liu, P.-P.; Yu, X.-Y.; Pan, Q.-Q.; Ren, J.-J.; Han, Y.-X.; Zhang, K.; Wang, Y.; Huang, Y.; Ban, T. Multi-Omics and Network-Based Drug Repurposing for Septic Cardiomyopathy. Pharmaceuticals 2025, 18, 43. [Google Scholar] [CrossRef] [PubMed]


Disclaimer/Publisher’s Note: The statements, opinions and data contained in all publications are solely those of the individual author(s) and contributor(s) and not of MDPI and/or the editor(s). MDPI and/or the editor(s) disclaim responsibility for any injury to people or property resulting from any ideas, methods, instructions or products referred to in the content. |
© 2025 by the authors. Licensee MDPI, Basel, Switzerland. This article is an open access article distributed under the terms and conditions of the Creative Commons Attribution (CC BY) license (https://creativecommons.org/licenses/by/4.0/).
Share and Cite
Liu, P.-P.; Yu, X.-Y.; Pan, Q.-Q.; Ren, J.-J.; Han, Y.-X.; Zhang, K.; Wang, Y.; Huang, Y.; Ban, T. Correction: Liu et al. Multi-Omics and Network-Based Drug Repurposing for Septic Cardiomyopathy. Pharmaceuticals 2025, 18, 43. Pharmaceuticals 2025, 18, 1040. https://doi.org/10.3390/ph18071040
Liu P-P, Yu X-Y, Pan Q-Q, Ren J-J, Han Y-X, Zhang K, Wang Y, Huang Y, Ban T. Correction: Liu et al. Multi-Omics and Network-Based Drug Repurposing for Septic Cardiomyopathy. Pharmaceuticals 2025, 18, 43. Pharmaceuticals. 2025; 18(7):1040. https://doi.org/10.3390/ph18071040
Chicago/Turabian StyleLiu, Pei-Pei, Xin-Yue Yu, Qing-Qing Pan, Jia-Jun Ren, Yu-Xuan Han, Kai Zhang, Yan Wang, Yin Huang, and Tao Ban. 2025. "Correction: Liu et al. Multi-Omics and Network-Based Drug Repurposing for Septic Cardiomyopathy. Pharmaceuticals 2025, 18, 43" Pharmaceuticals 18, no. 7: 1040. https://doi.org/10.3390/ph18071040
APA StyleLiu, P.-P., Yu, X.-Y., Pan, Q.-Q., Ren, J.-J., Han, Y.-X., Zhang, K., Wang, Y., Huang, Y., & Ban, T. (2025). Correction: Liu et al. Multi-Omics and Network-Based Drug Repurposing for Septic Cardiomyopathy. Pharmaceuticals 2025, 18, 43. Pharmaceuticals, 18(7), 1040. https://doi.org/10.3390/ph18071040
