Knockdown and Overexpression Experiments to Investigate the Inhibitory Mechanism of Fuzheng Xiaozheng Prescription, an Effective Chinese Herbal Formula for the Clinical Treatment of Hepatocellular Carcinoma
Abstract
1. Introduction
2. Results
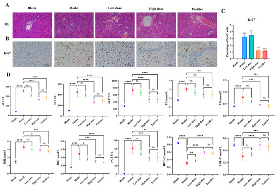
2.1. Intervention Effects of FZXZP in HCC Rats
2.2. Chemical Components of FZXZP
2.3. EGFR/STAT3 Signaling Might Be a Critical Pathway for FZXZP in Suppressing HCC
2.4. Cytotoxicity Evaluations and Effective Intervention Dose Determinations
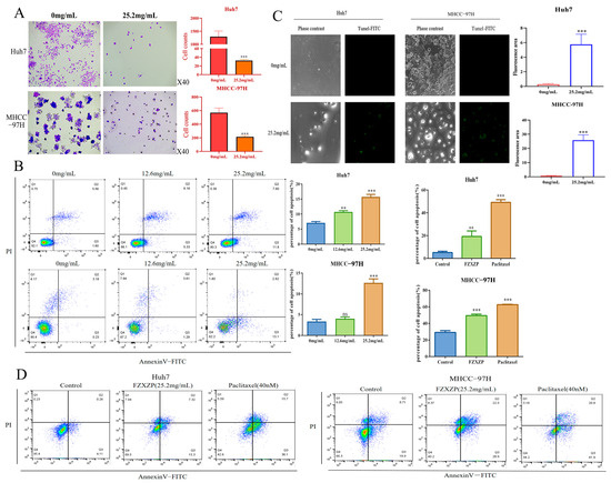
2.5. FZXZP Significantly Repressed Proliferation and Triggered Apoptosis in HCC Cells
2.6. FZXZP Effectively Inhibited the EGFR/STAT3 Signal Axis and Induced Apoptosis in HCC Cells
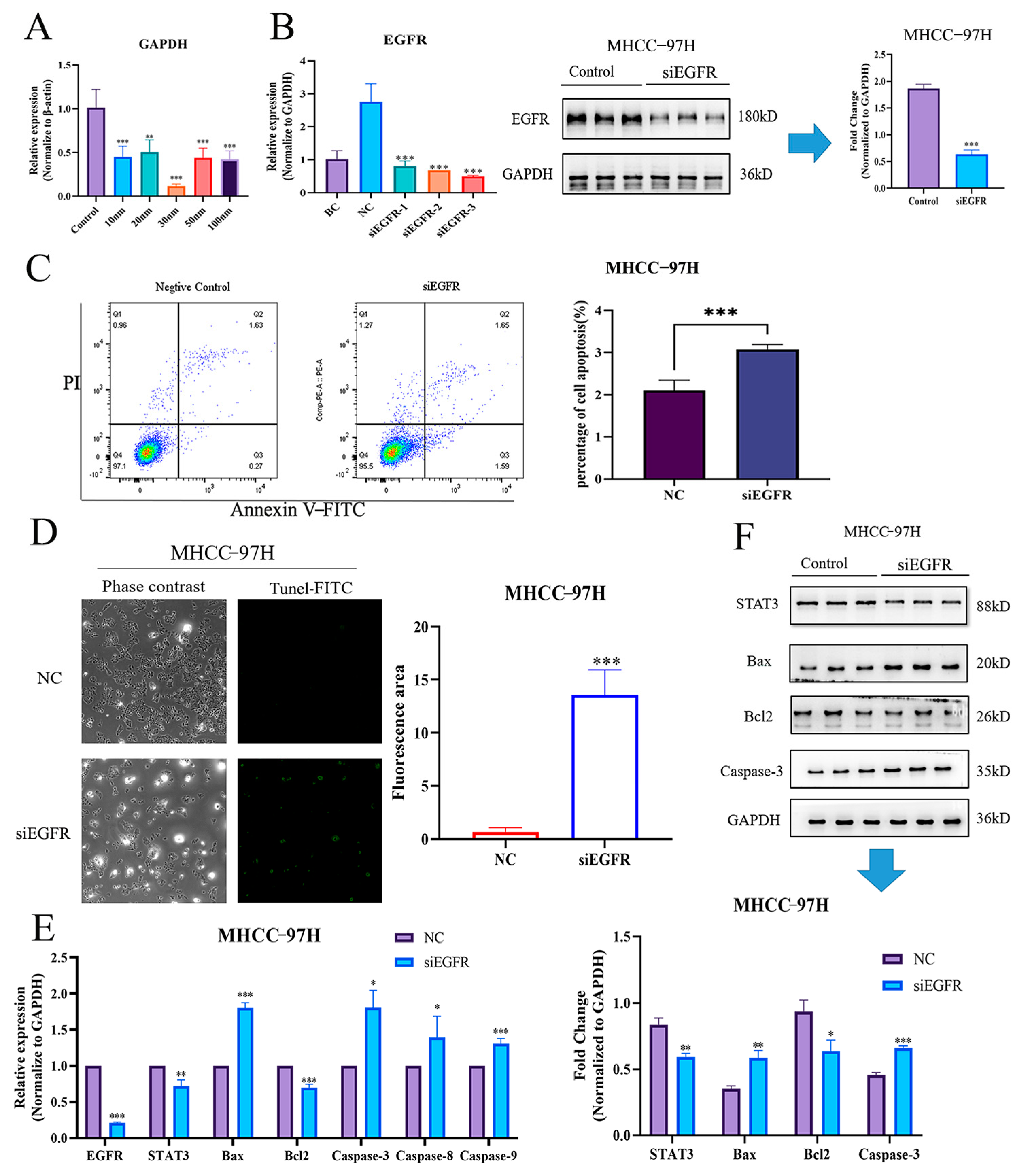
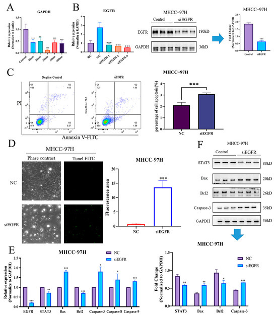
2.7. Knockdown of EGFR Significantly Induced Apoptosis in HCC Cells
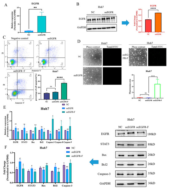
2.8. FZXZP Reversed the Inhibition of EGFR Overexpression in HCC Cell Apoptosis
2.9. Screening and Validation of Key Effector Components for EGFR Regulation by FZXZP
3. Discussion
4. Materials and Methods
4.1. Cell Culture
4.2. Drug Preparation
4.3. Animal Grouping and Administration
4.4. Chemical Composition Identification and Screening
4.5. CCK-8 Assay
4.6. Colony Formation Assay
4.7. Flow Cytometry
4.8. TUNEL Staining Assay
4.9. Network Pharmacology Analysis
4.10. Molecular Docking of Key Compounds and Targets
4.11. Plasmid Construction and Cell Transfection
4.12. qRT-PCR Analyses
4.13. Western Blot Analysis
4.14. Statistical Analysis
5. Conclusions
Supplementary Materials
Author Contributions
Funding
Institutional Review Board Statement
Informed Consent Statement
Data Availability Statement
Conflicts of Interest
Abbreviations
References
- Sung, H.; Ferlay, J.; Siegel, R.L.; Laversanne, M.; Soerjomataram, I.; Jemal, A.; Bray, F. Global Cancer Statistics 2020: GLOBOCAN Estimates of Incidence and Mortality Worldwide for 36 Cancers in 185 Countries. CA Cancer J. Clin. 2021, 71, 209–249. [Google Scholar] [CrossRef]
- Mortality, G.B.D. Causes of Death, C. Global, regional, and national age-sex specific all-cause and cause-specific mortality for 240 causes of death, 1990–2013: A systematic analysis for the Global Burden of Disease Study 2013. Lancet 2015, 385, 117–171. [Google Scholar]
- Oliveri, R.S.; Wetterslev, J.; Gluud, C. Hepatocellular carcinoma. Lancet 2012, 380, 470. [Google Scholar] [CrossRef]
- Pu, C.Y.; Lan, V.M.; Lan, C.F.; Lang, H.C. The determinants of traditional Chinese medicine and acupuncture utilization for cancer patients with simultaneous conventional treatment. Eur. J. Cancer Care 2008, 17, 340–349. [Google Scholar] [CrossRef] [PubMed]
- Wu, C.; Chen, W.; Fang, M.; Boye, A.; Tao, X.; Xu, Y.; Hou, S.; Yang, Y. Compound Astragalus and Salvia miltiorrhiza extract inhibits hepatocellular carcinoma progression via miR-145/miR-21 mediated Smad3 phosphorylation. J. Ethnopharmacol. 2019, 231, 98–112. [Google Scholar] [CrossRef]
- Hu, Y.; Wang, S.; Wu, X.; Zhang, J.; Chen, R.; Chen, M.; Wang, Y. Chinese herbal medicine-derived compounds for cancer therapy: A focus on hepatocellular carcinoma. J. Ethnopharmacol. 2013, 149, 601–612. [Google Scholar] [CrossRef] [PubMed]
- Miao, Y.; Yang, J. Theory and the Modern Application of the Sanjiasan. Acta Chin. Med. Phar. 2010, 38, 50–52. [Google Scholar]
- Zhou, X.P.; Liu, T. Pharmacological efficacy and clinical study of Sanjia San. Chin. Tradit. Pat. Med. 2011, 33, 1213–1216. [Google Scholar]
- Zhong, J.L.; Ye, H.Z.; Qiu, G.D. Observation on Liver Cirrhosis Patients Following Modified Sanjiasan Based on “Blood Vessel and Exogenous Disease Linking” Theory. Med. Innov. China 2022, 19, 88–91. [Google Scholar]
- Guo, Y.F.; Li, Y.L. 58 cases of intermediate and advanced hepatocellular carcinoma treated by combining hepatic artery intervention with addition of Sanjia San. Shaanxi J. Tradit. Chin. Med. 2003, 3, 206–207. [Google Scholar]
- Li, L.K.; Kuang, W.J.; Huang, Y.F.; Xie, H.H.; Chen, G.; Zhou, Q.C.; Wang, B.R.; Wan, L.H. Anti-tumor effects of Astragalus on hepatocellular carcinoma in vivo. Indian J. Pharmacol. 2012, 44, 78–81. [Google Scholar]
- Auyeung, K.K.; Law, P.C.; Ko, J.K. Astragalus saponins induce apoptosis via an ERK-independent NF-kappaB signaling pathway in the human hepatocellular HepG2 cell line. Int. J. Mol. Med. 2009, 23, 189–196. [Google Scholar] [PubMed]
- Zhu, M.J.; Xie, S.; Xie, Q.; Zhu, J.L.; Huang, Y.Z. Effecacy of Biejia (Carapax Trionycis) and Ezhu (Rhizoma Curcumae Phaeocaulis) couplet medicine on epithelial-mesenchymal transition, invasion and migration of MDA-MB-231 triple negative breast cancer cells via PI3K/Akt/mTOR signaling pathway. J. Tradit. Chin. Med. 2021, 41, 853–861. [Google Scholar]
- Wei, J.; Wang, X.; Dong, Y.; Zhong, X.; Ren, X.; Song, R.; Ma, J.; Yu, A.; Fan, Q.; Yao, J.; et al. Curcumae Rhizoma—Combined with Sparganii Rhizoma in the treatment of liver cancer: Chemical analysis using UPLC-LTQ-Orbitrap MSn, network analysis, and experimental assessment. Front. Pharmacol. 2022, 2022, 1027687. [Google Scholar] [CrossRef]
- Lee, H.; Lee, I.H.; Kang, K.; Park, S.I.; Kwon, T.W.; Lee, D.Y. Uncovering the Anti-Lung-Cancer Mechanisms of the Herbal Drug FDY2004 by Network Pharmacology. Evid.-Based Complement. Altern. Med. 2021, 2021, 6644018. [Google Scholar] [CrossRef] [PubMed]
- Park, W.H.; Lee, S.K.; Oh, H.K.; Bae, J.Y.; Kim, C.H. Tumor initiation inhibition through inhibition COX-1 activity of a traditional Korean herbal prescription, Geiji-Bokryung-Hwan, in human hepatocarcinoma cells. Immunopharmacol. Immunotoxicol. 2005, 27, 473–483. [Google Scholar] [CrossRef] [PubMed]
- Huang, W.H.; Liao, W.R.; Sun, R.X. Astragalus polysaccharide induces the apoptosis of human hepatocellular carcinoma cells by decreasing the expression of Notch1. Int. J. Mol. Med. 2016, 38, 551–557. [Google Scholar] [CrossRef]
- Liao, K.F.; Chiu, T.L.; Huang, S.Y.; Hsieh, T.F.; Chang, S.F.; Ruan, J.W.; Chen, S.P.; Pang, C.Y.; Chiu, S.C. Anti-Cancer Effects of Radix Angelica Sinensis (Danggui) and N-Butylidenephthalide on Gastric Cancer: Implications for REDD1 Activation and mTOR Inhibition. Cell. Physiol. Biochem. 2018, 48, 2231–2246. [Google Scholar] [CrossRef]
- Kou, W.; Li, Y.D.; Liu, K.; Sun, S.B.; Dong, Y.M.; Wu, Z.H. Radix Angelicae Sinensis and Radix Hedysari enhance radiosensitivity of 12C6+ radiation in human liver cancer cells by modulating apoptosis protein. Saudi Med. J. 2014, 35, 945–952. [Google Scholar]
- Liu, X.; Li, M.; Wang, X.; Dang, Z.; Yu, L.; Wang, X.; Jiang, Y.; Yang, Z. Effects of adjuvant traditional Chinese medicine therapy on long-term survival in patients with hepatocellular carcinoma. Phytomedicine 2019, 62, 152930. [Google Scholar] [CrossRef]
- Zhang, N.; Xiao, X.H. Integrative medicine in the era of cancer immunotherapy: Challenges and opportunities. J. Integr. Med. 2021, 19, 291–294. [Google Scholar] [CrossRef] [PubMed]
- Wei, L.; Wang, Z.; Jing, N.; Lu, Y.; Yang, J.; Xiao, H.; Guo, H.; Sun, S.; Li, M.; Zhao, D.; et al. Frontier progress of the combination of modern medicine and traditional Chinese medicine in the treatment of hepatocellular carcinoma. Chin. Med. 2022, 17, 90. [Google Scholar] [CrossRef]
- Huang, J.; Guo, W.; Cheung, F.; Tan, H.Y.; Wang, N.; Feng, Y. Integrating Network Pharmacology and Experimental Models to Investigate the Efficacy of Coptidis and Scutellaria Containing Huanglian Jiedu Decoction on Hepatocellular Carcinoma. Am. J. Chin. Med. 2020, 48, 161–182. [Google Scholar] [CrossRef]
- Wu, L.; Yang, F.R.; Xing, M.L.; Lu, S.F.; Chen, H.L.; Yang, Q.W.; Zhang, Y.T.; Lu, Y.; Huang, Y. Multi-material basis and multi-mechanisms of the Dahuang Zhechong pill for regulating Treg/Th1 balance in hepatocellular carcinoma. Phytomedicine 2022, 100, 154055. [Google Scholar] [CrossRef]
- Zhou, Z.; Liu, X.; Wu, T.; Que, Z.; Wu, Z.; Wu, W.; Fu, S.; Zhang, S.; Yang, Y.; Jiang, H.; et al. Herbal formula of Bushen Jianpi combined with sorafenib inhibits hepatocellular carcinoma growth by promoting cell apoptosis and blocking the cell cycle. J. Tradit. Chin. Med. 2021, 41, 194–202. [Google Scholar]
- Fan, C. The Observation of the effects of disodium norcantharidate in the treatment of advanced primary liver cancer. J. Basic Clin. Oncol. 2010, 23, 50–51. [Google Scholar]
- Shi, Z.; Kan, X.; Zeng, Z. Effects of sodium desmethylphenidate on the proliferation of human hepatocellular carcinoma HepG2 cells. Shandong Med. J. 2011, 51, 40–41. [Google Scholar]
- Ye, M.; Zhu, X.; Yan, R.; Hui, J.; Zhang, J.; Liu, Y.; Li, X. Sodium demethylcantharidate induces apoptosis in hepatocellular carcinoma cells via ER stress. Am. J. Transl. Res. 2019, 11, 3150–3158. [Google Scholar]
- Yang, G.; Xing, J.; Aikemu, B.; Sun, J.; Zheng, M. Kaempferol exhibits a synergistic effect with doxorubicin to inhibit proliferation, migration, and invasion of liver cancer. Oncol. Rep. 2021, 45, 32. [Google Scholar] [CrossRef] [PubMed]
- Wu, H.; Pan, L.; Gao, C.; Xu, H.; Li, Y.; Zhang, L.; Ma, L.; Meng, L.; Sun, X.; Qin, H. Quercetin Inhibits the Proliferation of Glycolysis-Addicted HCC Cells by Reducing Hexokinase 2 and Akt-mTOR Pathway. Molecules 2019, 24, 1993. [Google Scholar] [CrossRef]
- Giannelli, G.; Sgarra, C.; Porcelli, L.; Azzariti, A.; Antonaci, S.; Paradiso, A. EGFR and VEGFR as potential target for biological therapies in HCC cells. Cancer Lett. 2008, 262, 257–264. [Google Scholar] [CrossRef] [PubMed]
- Li, W.; Li, Y.; Li, P.; Ma, F.; Liu, M.; Kong, S.; Xue, H. miR-200a-3p- and miR-181-5p-Mediated HOXB5 Upregulation Promotes HCC Progression by Transcriptional Activation of EGFR. Front. Oncol. 2022, 12, 822760. [Google Scholar] [CrossRef]
- Bromberg, J.F.; Wrzeszczynska, M.H.; Devgan, G.; Zhao, Y.; Pestell, R.G.; Albanese, C.; Darnell, J.E., Jr. Stat3 as an oncogene. Cell 1999, 98, 295–303. [Google Scholar] [CrossRef]
- Stephanou, A.; Brar, B.K.; Knight, R.A.; Latchman, D.S. Opposing actions of STAT-1 and STAT-3 on the Bcl-2 and Bcl-x promoters. Cell Death Differ. 2000, 7, 329–330. [Google Scholar] [CrossRef]
- Kotipatruni, R.R.; Nalla, A.K.; Asuthkar, S.; Gondi, C.S.; Dinh, D.H.; Rao, J.S. Apoptosis Induced by Knockdown of uPAR and MMP-9 is Mediated by Inactivation of EGFR/STAT3 Signaling in Medulloblastoma. PLoS ONE 2012, 7, e44798. [Google Scholar] [CrossRef] [PubMed]
- Park, H.J.; Min, T.R.; Chi, G.Y.; Choi, Y.H.; Park, S.H. Induction of apoptosis by morusin in human non-small cell lung cancer cells by suppression of EGFR/STAT3 activation. Biochem. Biophys. Res. Commun. 2018, 505, 194–200. [Google Scholar] [CrossRef] [PubMed]
- Kim, J.H.; Choi, H.S.; Lee, D.S. Primaquine Inhibits the Endosomal Trafficking and Nuclear Localization of EGFR and Induces the Apoptosis of Breast Cancer Cells by Nuclear EGFR/Stat3-Mediated c-Myc Downregulation. Int. J. Mol. Sci. 2021, 22, 12961. [Google Scholar] [CrossRef]
- Yang, Y.; Zhao, Y.; Ai, X.H.; Cheng, B.J.; Lu, S. Formononetin suppresses the proliferation of human non-small cell lung cancer through induction of cell cycle arrest and apoptosis. Int. J. Clin. Exp. Pathol. 2014, 7, 8453–8461. [Google Scholar]
- Zhang, X.; Bi, L.Y.; Ye, Y.; Chen, J. Formononetin Induces Apoptosis in PC-3 Prostate Cancer Cells Through Enhancing the Bax/Bcl-2 Ratios and Regulating the p38/Akt Pathway. Nutr. Cancer 2014, 66, 656–661. [Google Scholar] [CrossRef]
- Ma, M.Y.; Wang, Q.; Wang, S.M.; Feng, X.J.; Xian, Z.H.; Zhang, S.H. Wogonin inhibits hepatoma cell proliferation by targeting miR-27b-5p/YWHAZ axis. J. Biochem. Mol. Toxicol. 2023, 37, e23508. [Google Scholar] [CrossRef]
- Hong, M.; Almutairi, M.M.; Li, S.; Li, J. Wogonin inhibits cell cycle progression by activating the glycogen synthase kinase-3 beta in hepatocellular carcinoma. Phytomedicine 2020, 68, 153174. [Google Scholar] [CrossRef]
- Wu, K.; Teng, M.; Zhou, W.; Lu, F.; Zhou, Y.; Zeng, J.; Yang, J.; Liu, X.; Zhang, Y.; Ding, Y.; et al. Wogonin Induces Cell Cycle Arrest and Apoptosis of Hepatocellular Carcinoma Cells by Activating Hippo Signaling. Anticancer Agents Med. Chem. 2022, 22, 1551–1560. [Google Scholar] [PubMed]
- Hong, M.; Cheng, H.; Song, L.; Wang, W.; Wang, Q.; Xu, D.; Xing, W. Wogonin Suppresses the Activity of Matrix Metalloproteinase-9 and Inhibits Migration and Invasion in Human Hepatocellular Carcinoma. Molecules 2018, 23, 384. [Google Scholar] [CrossRef]
- Rong, L.W.; Wang, R.X.; Zheng, X.L.; Feng, X.Q.; Zhang, L.; Zhang, L.; Lin, Y.; Li, Z.P.; Wang, X. Combination of wogonin and sorafenib effectively kills human hepatocellular carcinoma cells through apoptosis potentiation and autophagy inhibition. Oncol. Lett. 2017, 13, 5028–5034. [Google Scholar] [CrossRef]
- Liu, X.; Tian, S.; Liu, M.; Jian, L.; Zhao, L. Wogonin inhibits the proliferation and invasion, and induces the apoptosis of HepG2 and Bel7402 HCC cells through NFkappaB/Bcl-2, EGFR and EGFR downstream ERK/AKT signaling. Int. J. Mol. Med. 2016, 38, 1250–1256. [Google Scholar] [CrossRef]
- Lee, E.J.; Kim, S.Y.; Hyun, J.W.; Min, S.W.; Kim, D.H.; Kim, H.S. Glycitein inhibits glioma cell invasion through down-regulation of MMP-3 and MMP-9 gene expression. Chem. Biol. Interact. 2010, 185, 18–24. [Google Scholar] [CrossRef] [PubMed]
- Zang, Y.Q.; Feng, Y.Y.; Luo, Y.H.; Zhai, Y.Q.; Ju, X.Y.; Feng, Y.C.; Wang, J.R.; Yu, C.Q.; Jin, C.H. Glycitein induces reactive oxygen species-dependent apoptosis and G0/G1 cell cycle arrest through the MAPK/STAT3/NF-kappaB pathway in human gastric cancer cells. Drug Dev. Res. 2019, 80, 573–584. [Google Scholar] [CrossRef] [PubMed]
- Liu, C.; Huang, R.; Yu, H.; Gong, Y.; Wu, P.; Feng, Q.; Li, X. Fuzheng Xiaozheng prescription exerts anti-hepatocellular carcinoma effects by improving lipid and glucose metabolisms via regulating circRNA-miRNA-mRNA networks. Phytomedicine 2022, 103, 154226. [Google Scholar] [CrossRef]
- Liu, Y.F.; Zha, B.S.; Zhang, H.L.; Zhu, X.J.; Li, Y.H.; Zhu, J.; Guan, X.H.; Feng, Z.Q.; Zhang, J.P. Characteristic gene expression profiles in the progression from liver cirrhosis to carcinoma induced by diethylnitrosamine in a rat model. J. Exp. Clin. Cancer Res. 2009, 28, 107. [Google Scholar] [CrossRef]









| Categories | Chemical Compound | Formula | Structure Class | OB (%) | DL | Related Disease with HCC | Related Herbs in FZXZP |
|---|---|---|---|---|---|---|---|
| Prototype substances in herbs | Formononetin | C16H12O4 | flavonoids | 69.67 | 0.21 | HCC, Chronic inflammatory diseases, Malignancies | Radix Astragali, Rhizoma Sparganii, Radix Glycyrrhizae |
| Kaempferol | C15H10O6 | flavonoids | 41.88 | 0.24 | Chronic inflammatory diseases, Solid tumors, Malignancies | Radix Astragali, Flos Cartham, Radix Glycyrrhizae | |
| Quercetin | C15H10O7 | flavonoids | 46.63 | 0.28 | HCC, Chronic inflammatory diseases, Solid tumors, Malignancies, HCV infection | Radix Astragali, Flos Cartham, Radix Glycyrrhizae | |
| New substances in decoction | Glycitein | C16H12O5 | isoflavones | 50.48 | 0.24 | Chronic inflammatory diseases, Tumor | / |
| Piperine | C17H19NO3 | alkaloid | 42.52 | 0.23 | inflammation, Chronic hepatitis C, Solid tumors | / | |
| Taxifolin | C15H12O7 | flavonoids | 57.84 | 0.27 | Chronic inflammatory diseases, Solid tumors | / | |
| Wogonin | C16H12O5 | flavonoids | 30.68 | 0.23 | HCC, Chronic inflammatory diseases, Malignancies | / | |
| Nobiletin | C21H22O8 | flavonoids | 61.67 | 0.52 | Chronic inflammatory diseases, Lipid metabolic disorders, Solid tumors | / | |
| Arachidonic acid | C20H32O2 | Omega-6 polyunsaturated fatty acid | 45.57 | 0.2 | Chronic inflammatory diseases | / | |
| Hispidulin | C16H12O6 | phenol | 30.97 | 0.27 | Chronic inflammatory diseases, Malignancies | / |
| Gene Name | Target Sequence | Sense (5′–3′) | Antisense (5′–3′) |
|---|---|---|---|
| siEGFR-1 | cctatgtgcagaggaatta | ccuaugugcagaggaauuatt | uaauuccucugcacauaggtt |
| siEGFR-2 | cagtcttatctaactatga | cagucuuaucuaacuaugatt | ucauaguuagauaagacugtt |
| siEGFR-3 | ccataaatgctacgaatat | ccauaaaugcuacgaauautt | auauucguagcauuuauggtt |
| Gene Names | Forward Primer (5′–3′) | Reverse Primer (5′–3′) |
|---|---|---|
| EGFR | tattgatcgggagagccgga | tgcgtgagcttgttactcgt |
| STAT3 | agcagcaccttcaggatgtc | gcatcttctgcctggtcact |
| Bcl2 | tgaactgggggaggattgtg | cgtacagttccacaaaggca |
| Bax | caggacggcctcctctccta | gcctcagcccatcttcttcca |
| Caspase-3 | aaataccagtggaggccgac | ttctgttgccacctttcggt |
| Caspase-8 | gctgactttctgctggggat | gacatcgctctctcaggctc |
| Caspase-9 | gctcctggtacgttgagacc | caccgaaacagcattagcga |
| GAPDH | ggagtccactggcgtcttca | gtcatgagtccttccacgatacc |
| β-actin | catgtacgttgctatccaggc | ctccttaatgtcacgcacgat |
Disclaimer/Publisher’s Note: The statements, opinions and data contained in all publications are solely those of the individual author(s) and contributor(s) and not of MDPI and/or the editor(s). MDPI and/or the editor(s) disclaim responsibility for any injury to people or property resulting from any ideas, methods, instructions or products referred to in the content. |
© 2024 by the authors. Licensee MDPI, Basel, Switzerland. This article is an open access article distributed under the terms and conditions of the Creative Commons Attribution (CC BY) license (https://creativecommons.org/licenses/by/4.0/).
Share and Cite
Li, X.; Chen, X.; Yu, H.; Huang, R.; Wu, P.; Gong, Y.; Chen, X.; Liu, C. Knockdown and Overexpression Experiments to Investigate the Inhibitory Mechanism of Fuzheng Xiaozheng Prescription, an Effective Chinese Herbal Formula for the Clinical Treatment of Hepatocellular Carcinoma. Pharmaceuticals 2024, 17, 1159. https://doi.org/10.3390/ph17091159
Li X, Chen X, Yu H, Huang R, Wu P, Gong Y, Chen X, Liu C. Knockdown and Overexpression Experiments to Investigate the Inhibitory Mechanism of Fuzheng Xiaozheng Prescription, an Effective Chinese Herbal Formula for the Clinical Treatment of Hepatocellular Carcinoma. Pharmaceuticals. 2024; 17(9):1159. https://doi.org/10.3390/ph17091159
Chicago/Turabian StyleLi, Xia, Xiaofeng Chen, Han Yu, Renwei Huang, Peijie Wu, Yanju Gong, Xiping Chen, and Chao Liu. 2024. "Knockdown and Overexpression Experiments to Investigate the Inhibitory Mechanism of Fuzheng Xiaozheng Prescription, an Effective Chinese Herbal Formula for the Clinical Treatment of Hepatocellular Carcinoma" Pharmaceuticals 17, no. 9: 1159. https://doi.org/10.3390/ph17091159
APA StyleLi, X., Chen, X., Yu, H., Huang, R., Wu, P., Gong, Y., Chen, X., & Liu, C. (2024). Knockdown and Overexpression Experiments to Investigate the Inhibitory Mechanism of Fuzheng Xiaozheng Prescription, an Effective Chinese Herbal Formula for the Clinical Treatment of Hepatocellular Carcinoma. Pharmaceuticals, 17(9), 1159. https://doi.org/10.3390/ph17091159
