Centella asiatica Promotes Antioxidant Gene Expression and Mitochondrial Oxidative Respiration in Experimental Autoimmune Encephalomyelitis
Abstract
1. Introduction
2. Results
2.1. Safety and Tolerability
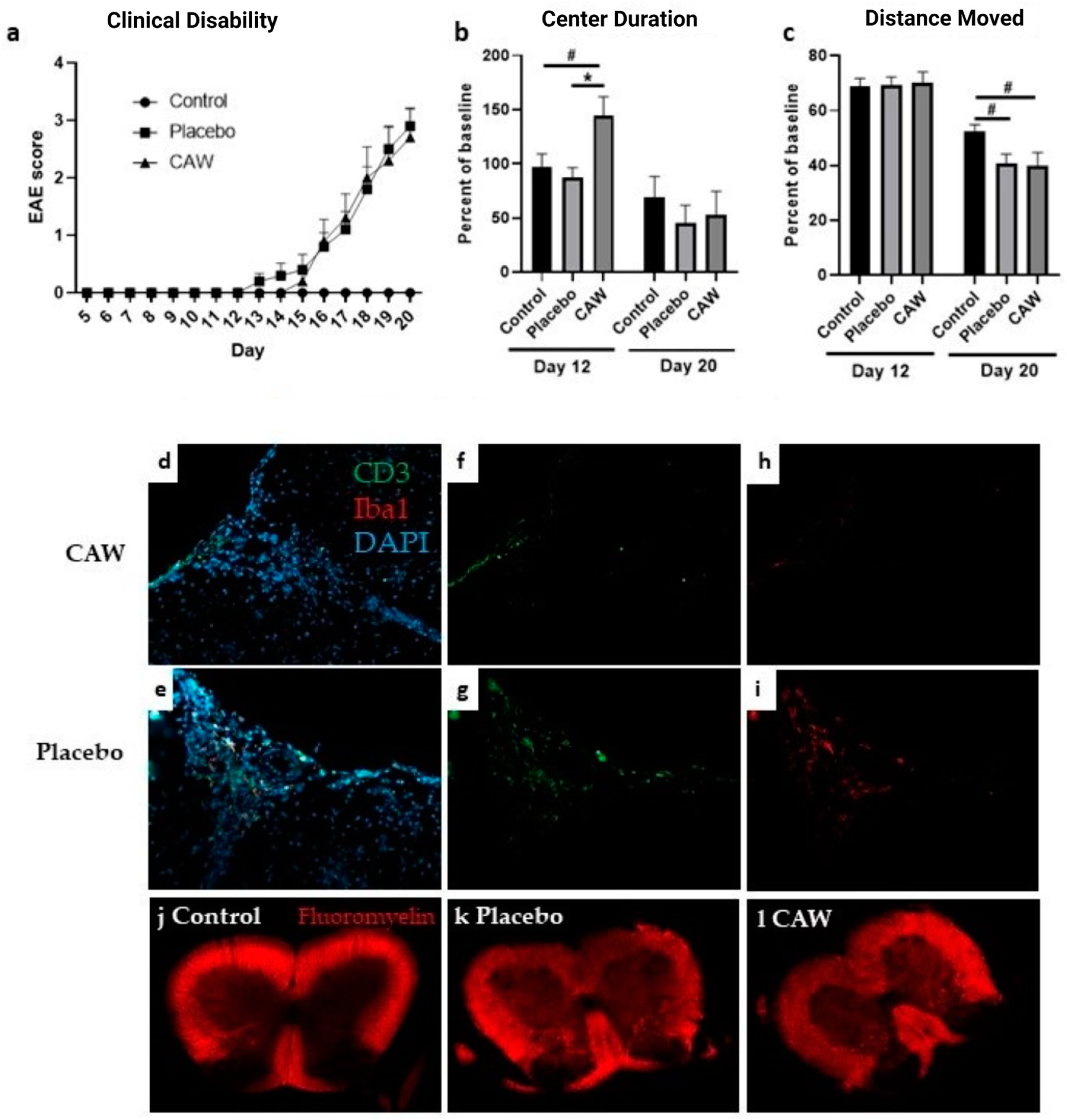
2.2. Clinical Disability, Inflammation, and Demyelination
2.3. Behavioral Performance
2.4. ARE Gene Expression and Mitochondrial Respiratory Activity
3. Discussion
4. Materials and Methods
4.1. CAW Production, Analysis, and Administration
4.2. CAW Phytochemical Analysis
4.3. CAW and Placebo Administration to Mice
4.4. Animals
4.5. Weight, EAE Clinical Disability, and Behavioral Testing
4.6. FACS and IHC
4.7. ARE Gene Expression and Mitochondrial Respiratory Activity
4.8. Statistical Analyses
Author Contributions
Funding
Institutional Review Board Statement
Informed Consent Statement
Data Availability Statement
Acknowledgments
Conflicts of Interest
References
- Margoni, M.; Preziosa, P.; Rocca, M.A.; Filippi, M. Depressive symptoms, anxiety and cognitive impairment: Emerging evidence in multiple sclerosis. Transl. Psychiatry 2023, 13, 264. [Google Scholar] [CrossRef] [PubMed]
- Rommer, P.S.; Eichstädt, K.; Ellenberger, D.; Flachenecker, P.; Friede, T.; Haas, J.; Kleinschnitz, C.; Pöhlau, D.; Rienhoff, O.; Stahmann, A.; et al. Symptomatology and symptomatic treatment in multiple sclerosis: Results from a nationwide MS registry. Mult. Scler. 2019, 25, 1641–1652. [Google Scholar] [CrossRef] [PubMed]
- Brochet, B.; Ruet, A. Cognitive Impairment in Multiple Sclerosis With Regards to Disease Duration and Clinical Phenotypes. Front. Neurol. 2019, 10, 261. [Google Scholar] [CrossRef]
- Landmeyer, N.C.; Bürkner, P.C.; Wiendl, H.; Landmeyer, N.C.; Bürkner, P.C.; Wiendl, H. Disease-modifying treatments and cognition in relapsing-remitting multiple sclerosis: A meta-analysis. Neurology 2020, 94, e2373–e2383. [Google Scholar] [CrossRef]
- Krupp, L.B.; Christodoulou, C.; Melville, P.; Scherl, W.F.; Pai, L.Y.; Muenz, L.R.; He, D.; Benedict, R.H.; Goodman, A.; Rizvi, S.; et al. Multicenter randomized clinical trial of donepezil for memory impairment in multiple sclerosis. Neurology 2011, 76, 1500–1507. [Google Scholar] [CrossRef]
- Falsafi, Z.; Tafakhori, A.; Agah, E.; Mojarrad, M.; Dehghani, R.; Ghaffarpour, M.; Aghamollaii, V.; Mousavi, S.V.; Fouladi, Z.; Pourghaz, B.; et al. Safety and efficacy of memantine for multiple sclerosis-related fatigue: A pilot randomized, double-blind placebo-controlled trial. J. Neurol. Sci. 2020, 414, 116844. [Google Scholar] [CrossRef]
- Lovera, J.F.; Kim, E.; Heriza, E.; Fitzpatrick, M.; Hunziker, J.; Turner, A.P.; Adams, J.; Stover, T.; Sangeorzan, A.; Sloan, A.; et al. Ginkgo biloba does not improve cognitive function in MS: A randomized placebo-controlled trial. Neurology 2012, 79, 1278–1284. [Google Scholar] [CrossRef] [PubMed]
- Chiaravalloti, N.D.; Costa, S.L.; Moore, N.B.; Costanza, K.; DeLuca, J. The efficacy of speed of processing training for improving processing speed in individuals with multiple sclerosis: A randomized clinical trial. J. Neurol. 2022, 269, 3614–3624. [Google Scholar] [CrossRef]
- Mayer, C.; Riera-Ponsati, L.; Kauppinen, S.; Klitgaard, H.; Erler, J.T.; Hansen, S.N. Targeting the NRF2 pathway for disease modification in neurodegenerative diseases: Mechanisms and therapeutic implications. Front. Pharmacol. 2024, 15, 1437939. [Google Scholar] [CrossRef]
- Sahraei, R.; Aminyavari, S.; Hosseini, M.; Hassanzadeh-Taheri, M.; Foadoddini, M.; Saebipour, M.R. The Ameliorative Impact of Centella asiatica on the Working Memory Deficit in Streptozotocin-induced Rat Model of Alzheimer Disease. Basic Clin. Neurosci. 2022, 13, 25–34. [Google Scholar] [CrossRef]
- Liu, S.; Chen, L.; Li, J.; Sun, Y.; Xu, Y.; Li, Z.; Zhu, Z.; Li, X. Asiaticoside Mitigates Alzheimer’s Disease Pathology by Attenuating Inflammation and Enhancing Synaptic Function. Int. J. Mol. Sci. 2023, 24, 11976. [Google Scholar] [CrossRef] [PubMed]
- Kumar, A.; Prakash, A.; Dogra, S. Centella asiatica Attenuates D-Galactose-Induced Cognitive Impairment, Oxidative and Mitochondrial Dysfunction in Mice. Int. J. Alzheimers Dis. 2011, 2011, 347569. [Google Scholar] [CrossRef] [PubMed]
- Gray, N.E.; Hack, W.; Brandes, M.S.; Zweig, J.A.; Yang, L.; Marney, L.; Choi, J.; Magana, A.A.; Cerruti, N.; McFerrin, J.; et al. Amelioration of age-related cognitive decline and anxiety in mice by Centella asiatica extract varies by sex, dose and mode of administration. Front. Aging 2024, 5, 1357922. [Google Scholar] [CrossRef] [PubMed]
- Hambali, A.; Jusril, N.A.; Md Hashim, N.F.; Abd Manan, N.; Adam, S.K.; Mehat, M.Z.; Adenan, M.I.; Stanslas, J.; Abdul Hamid, H. The Standardized Extract of Centella asiatica and Its Fractions Exert Antioxidative and Anti-Neuroinflammatory Effects on Microglial Cells and Regulate the Nrf2/HO-1 Signaling Pathway. J. Alzheimers Dis. 2024, 99, S119–S138. [Google Scholar] [CrossRef]
- Wong, J.H.; Barron, A.M.; Abdullah, J.M. Mitoprotective Effects of Centella asiatica (L.) Urb.: Anti-Inflammatory and Neuroprotective Opportunities in Neurodegenerative Disease. Front. Pharmacol. 2021, 12, 687935. [Google Scholar] [CrossRef]
- Hannan, M.A.; Haque, M.N.; Munni, Y.A.; Oktaviani, D.F.; Timalsina, B.; Dash, R.; Afrin, T.; Moon, I.S. Centella asiatica promotes early differentiation, axodendritic maturation and synaptic formation in primary hippocampal neurons. Neurochem. Int. 2021, 144, 104957. [Google Scholar] [CrossRef]
- Tiwari, S.; Singh, S.; Patwardhan, K.; Ghlot, S.; Gambhir, I. Effect of Centella asiatica on mild cognitive impairment (MCI) and other common age-related clinical problems. Dig. J. Nanomater. Biostruct. 2008, 3, 215–220. [Google Scholar]
- Wattanathorn, J.; Mator, L.; Muchimapura, S.; Tongun, T.; Pasuriwong, O.; Piyawatkul, N.; Yimtae, K.; Sripanidkulchai, B.; Singkhoraard, J. Positive modulation of cognition and mood in the healthy elderly volunteer following the administration of Centella asiatica. J. Ethnopharmacol. 2008, 116, 325–332. [Google Scholar] [CrossRef]
- Jana, U.; Sur, T.K.; Maity, L.N.; Debnath, P.K.; Bhattacharyya, D. A clinical study on the management of generalized anxiety disorder with Centella asiatica. Nepal. Med. Coll. J. 2010, 12, 8–11. [Google Scholar]
- Jiménez-Jiménez, F.J.; Alonso-Navarro, H.; Salgado-Cámara, P.; García-Martín, E.; Agúndez, J.A.G. Oxidative Stress Markers in Multiple Sclerosis. Int. J. Mol. Sci. 2024, 25, 6289. [Google Scholar] [CrossRef]
- Voskuhl, R.R.; MacKenzie-Graham, A. Chronic experimental autoimmune encephalomyelitis is an excellent model to study neuroaxonal degeneration in multiple sclerosis. Front. Mol. Neurosci. 2022, 5, 1024058. [Google Scholar] [CrossRef] [PubMed]
- Dedoni, S.; Scherma, M.; Camoglio, C.; Siddi, C.; Dazzi, L.; Puliga, R.; Frau, J.; Cocco, E.; Fadda, P. An overall view of the most common experimental models for multiple sclerosis. Neurobiol. Dis. 2023, 184, 106230. [Google Scholar] [CrossRef] [PubMed]
- Gray, N.E.; Zweig, J.A.; Caruso, M.; Zhu, J.Y.; Wright, K.M.; Quinn, J.F.; Soumyanath, A. Centella asiatica attenuates hippocampal mitochondrial dysfunction and improves memory and executive function in β-amyloid overexpressing mice. Mol. Cell. Neurosci. 2018, 93, 1–9. [Google Scholar] [CrossRef] [PubMed]
- Ng, X.; Sadeghian, M.; Heales, S.; Hargreaves, I.P. Assessment of Mitochondrial Dysfunction in Experimental Autoimmune Encephalomyelitis (EAE) Models of Multiple Sclerosis. Int. J. Mol. Sci. 2019, 20, 4975. [Google Scholar] [CrossRef] [PubMed]
- Aharoni, R.; Schottlender, N.; Bar-Lev, D.D.; Eilam, R.; Sela, M.; Tsoory, M.; Arnon, R. Cognitive impairment in an animal model of multiple sclerosis and its amelioration by glatiramer acetate. Sci. Rep. 2019, 9, 4140. [Google Scholar] [CrossRef]
- Qi, Z.; Ci, X.; Huang, J.; Liu, Q.; Yu, Q.; Zhou, J.; Deng, X. Asiatic acid enhances Nrf2 signaling to protect HepG2 cells from oxidative damage through Akt and ERK activation. Biomed. Pharmacother. 2017, 88, 252–259. [Google Scholar] [CrossRef]
- Paemanee, A.; Rattanabunyong, S.; Ketngamkum, Y.; Siriwaseree, J.; Pongpamorn, P.; Romyanon, K.; Tangphatsornruang, S.; Kuaprasert, B.; Choowongkomon, K. Mass spectrometry and synchrotron-FTIR microspectroscopy reveal the anti-inflammatory activity of Bua Bok extracts. Phytochem. Anal. 2022, 33, 1086–1098. [Google Scholar] [CrossRef]
- Ling, Z.; Zhou, S.; Zhou, Y.; Zhong, W.; Su, Z.; Qin, Z. Protective role of madecassoside from Centella asiatica against protein L-isoaspartyl methyltransferase deficiency-induced neurodegeneration. Neuropharmacology 2024, 246, 109834. [Google Scholar] [CrossRef]
- Khan, N.; Woodruff, T.M.; Smith, M.T. Establishment and characterization of an optimized mouse model of multiple sclerosis-induced neuropathic pain using behavioral, pharmacologic, histologic and immunohistochemical methods. Pharmacol. Biochem. Behav. 2014, 126, 13–27. [Google Scholar] [CrossRef]
- Chang, S.M.W.; Wai, S.X.; Chin, P.Y.; Lim, J.T.; Mitra, N.K. Evaluation of changes in the locomotion and histology of sciatic nerve following experimental autoimmune encephalomyelitis. J. Morphol. Sci. 2017, 34, 241–246. [Google Scholar] [CrossRef][Green Version]
- Wuerch, E.; Mishra, M.; Melo, H.; Ebacher, V.; Yong, V.W. Quantitative analysis of spinal cord neuropathology in experimental autoimmune encephalomyelitis. J. Neuroimmunol. 2022, 362, 577777. [Google Scholar] [CrossRef] [PubMed]
- Cordano, C.; Werneburg, S.; Abdelhak, A.; Bennett, D.J.; Beaudry-Richard, A.; Duncan, G.J.; Oertel, F.C.; Boscardin, W.J.; You, H.H.; Jabassini, N.; et al. Synaptic injury in the inner plexiform layer of the retina is associated with progression in multiple sclerosis. Cell Rep. Med. 2024, 5, 101490. [Google Scholar] [CrossRef] [PubMed]
- Itoh, N.; Itoh, Y.; Stiles, L.; Voskuhl, R. Sex differences in the neuronal transcriptome and synaptic mitochondrial function in the cerebral cortex of a multiple sclerosis model. Front. Neurol. 2023, 14, 1268411. [Google Scholar] [CrossRef] [PubMed]
- Yang, L.; Marney, L.; Magana, A.A.; Choi, J.; Wright, K.; Mcferrin, J.; Gray, N.E.; Soumyanath, A.; Stevens, J.F.; Maier, C.S. Quantification of caffeoylquinic acids and triterpenes as targeted bioactive compounds of Centella asiatica in extracts and formulations by liquid chromatography mass spectrometry. J. Chromatogr. A 2023, 4, 100091. [Google Scholar] [CrossRef] [PubMed]
- Rowe, K.; Gray, N.E.; Zweig, J.A.; Law, A.; Techen, N.; Maier, C.S.; Soumyanath, A.; Kretzschmar, D. Centella asiatica and its caffeoylquinic acid and triterpene constituents increase dendritic arborization of mouse primary hippocampal neurons and improve age-related locomotion deficits in Drosophila. Front. Aging 2024, 5, 1374905. [Google Scholar] [CrossRef]
- Vandenbark, A.A.; Meza-Romero, R.; Wiedrick, J.; Gerstner, G.; Headrick, A.; Kent, G.; Seifert, H.; Benedek, G.; Bucala, R.; Offner, H. Brief report: Enhanced DRα1-mMOG-35-55 treatment of severe EAE in MIF-1-deficient male mice. Cell. Immunol. 2021, 370, 104439. [Google Scholar] [CrossRef]
- Benedek, G.; Zhang, J.; Bodhankar, S.; Nguyen, H.; Kent, G.; Jordan, K.; Manning, D.; Vandenbark, A.A.; Offner, H. Estrogen induces multiple regulatory B cell subtypes and promotes M2 microglia and neuroprotection during experimental autoimmune encephalomyelitis. J. Neuroimmunol. 2016, 293, 45–53. [Google Scholar] [CrossRef]
- Winkler, C.W.; Foster, S.C.; Matsumoto, S.G.; Preston, M.A.; Xing, R.; Bebo, B.F.; Banine, F.; Berny-Lang, M.A.; Itakura, A.; McCarty, O.J.; et al. Hyaluronan anchored to activated CD44 on central nervous system vascular endothelial cells promotes lymphocyte extravasation in experimental autoimmune encephalomyelitis. J. Biol. Chem. 2012, 28, 33237–33251. [Google Scholar] [CrossRef]
- Winkler, C.W.; Foster, S.C.; Itakura, A.; Matsumoto, S.G.; Asari, A.; McCarty, O.J.; Sherman, L.S. Hyaluronan oligosaccharides perturb lymphocyte slow rolling on brain vascular endothelial cells: Implications for inflammatory demyelinating disease. Matrix Biol. 2013, 32, 160–168. [Google Scholar] [CrossRef][Green Version]
- Wu, M.; Neilson, A.; Swift, A.L.; Moran, R.; Tamagnine, J.; Parslow, D.; Armistead, S.; Lemire, K.; Orrell, J.; Teich, J.; et al. Multiparameter metabolic analysis reveals a close link between attenuated mitochondrial bioenergetic function and enhanced glycolysis dependency in human tumor cells. Am. J. Physiol. Cell Physiol. 2007, 292, C125–C136. [Google Scholar] [CrossRef]



| Brain (n = 3) | Spinal Cord (n = 3) | |||
|---|---|---|---|---|
| Placebo | Centella asiatica | Placebo | Centella asiatica | |
| CD74+ % | 4.0 | 4.2 | 19.7 | 15.0 |
| CD11b + CD45low % | 54.1 | 58.3 | 17.6 | 19.0 |
| CD11b + CD45int % | 17.0 | 24.8 | 26.1 | 26.7 |
| CD11b + CD45hi % | 24.9 | 16.7 | 46.6 | 51.5 |
| Total Cell Count | ~2.4 × 106 | ~2 × 106 | ~4.3 × 106 | ~4.8 × 106 |
| Viability % | 62.0 | 66.0 | 60.0 | 62.0 |
| Outcome | Study 1 | Study 2 | |||
|---|---|---|---|---|---|
| (Mean, SEM) | Placebo | CAW | Control | Placebo | CAW |
| ARE: Nrf2 fold induction | 1 ± 0.0.24 | 1.66, 0.31 p = 0.15 | 1 ± 0.23 vs. CAW, p = 0.002 | 2.12 ± 0.43 vs. control, p = 0.34 | 3.99 ± 0.90 vs. placebo, p = 0.07 |
| ARE: Hmox1 fold induction | 1 ± 0.30 | 1.42, 0.39 p = 0.43 | 1 ± 0.14 vs. CAW, p = 0.002 | 1.63 ± 0.24 vs. control, p = 0.42 | 2.90 ± 0.58 vs. placebo, p = 0.047 |
| ARE: Nqo1 fold induction | 1 ± 0.29 | 1.31, 0.26 p = 0.46 | 1 ± 0.29 vs. CAW, p = 0.0003 | 2.03 ± 0.35 vs. control, p = 0.27 | 4.09 ± 0.71 vs. placebo, p = 0.013 |
| ARE: Gclc fold induction | 1 ± 0.24 | 1.95, 0.48 p = 0.13 | 1 ± 0.17 vs. CAW, p = 0.0001 | 1.88 ± 0.26 vs. control, p = 0.12 | 3.20 ± 0.46 vs. placebo, p = 0.016 |
| OCR-basal (pmol O2/min) | 133.1 ± 4.4 n = 3 | 156.8, 6.4 n = 4, p = 0.04 | 105.20 ± 2.99 vs. CAW, p = 0.99 | 90.08 ± 3.55 vs. control, p = 0.03 | 105.56 ± 4.98 vs. placebo, p = 0.18 |
| OCR-maximal (pmol O2/min) | 156.4 ± 9.2 n = 3 | 190.28, 5.7 n = 4, p = 0.03 | 138.90 ± 5.16 vs. CAW, p = 0.96 | 112.60 ± 3.10 vs. control, p = 0.001 | 140.82 ± 6.33 vs. placebo, p = 0.0005 |
| OCR-spare capacity (pmol O2/min) | 47.8 ± 5.0 n = 3 | 64.8, 2.8 n = 4, p = 0.03 | 33.62 ± 6.97 vs. CAW, p = 0.98 | 22.52 ± 4.87 vs. control, p = 0.38 | 35.26 ± 5.29 vs. placebo, p = 0.28 |
Disclaimer/Publisher’s Note: The statements, opinions and data contained in all publications are solely those of the individual author(s) and contributor(s) and not of MDPI and/or the editor(s). MDPI and/or the editor(s) disclaim responsibility for any injury to people or property resulting from any ideas, methods, instructions or products referred to in the content. |
© 2024 by the authors. Licensee MDPI, Basel, Switzerland. This article is an open access article distributed under the terms and conditions of the Creative Commons Attribution (CC BY) license (https://creativecommons.org/licenses/by/4.0/).
Share and Cite
Kundu, P.; Yasuhara, K.; Brandes, M.S.; Zweig, J.A.; Neff, C.J.; Holden, S.; Kessler, K.; Matsumoto, S.; Offner, H.; Waslo, C.S.; et al. Centella asiatica Promotes Antioxidant Gene Expression and Mitochondrial Oxidative Respiration in Experimental Autoimmune Encephalomyelitis. Pharmaceuticals 2024, 17, 1681. https://doi.org/10.3390/ph17121681
Kundu P, Yasuhara K, Brandes MS, Zweig JA, Neff CJ, Holden S, Kessler K, Matsumoto S, Offner H, Waslo CS, et al. Centella asiatica Promotes Antioxidant Gene Expression and Mitochondrial Oxidative Respiration in Experimental Autoimmune Encephalomyelitis. Pharmaceuticals. 2024; 17(12):1681. https://doi.org/10.3390/ph17121681
Chicago/Turabian StyleKundu, Payel, Kanon Yasuhara, Mikah S. Brandes, Jonathan A. Zweig, Cody J. Neff, Sarah Holden, Kat Kessler, Steven Matsumoto, Halina Offner, Carin S. Waslo, and et al. 2024. "Centella asiatica Promotes Antioxidant Gene Expression and Mitochondrial Oxidative Respiration in Experimental Autoimmune Encephalomyelitis" Pharmaceuticals 17, no. 12: 1681. https://doi.org/10.3390/ph17121681
APA StyleKundu, P., Yasuhara, K., Brandes, M. S., Zweig, J. A., Neff, C. J., Holden, S., Kessler, K., Matsumoto, S., Offner, H., Waslo, C. S., Vandenbark, A., Soumyanath, A., Sherman, L. S., Raber, J., Gray, N. E., & Spain, R. I. (2024). Centella asiatica Promotes Antioxidant Gene Expression and Mitochondrial Oxidative Respiration in Experimental Autoimmune Encephalomyelitis. Pharmaceuticals, 17(12), 1681. https://doi.org/10.3390/ph17121681

