A Systematic Study of Yiqi Qubai Standard Decoction for Treating Vitiligo Based on UPLC-Q-TOF/MS Combined with Chemometrics, Molecular Docking, and Cellular and Zebrafish Assays
Abstract
:1. Introduction
2. Results and Discussion
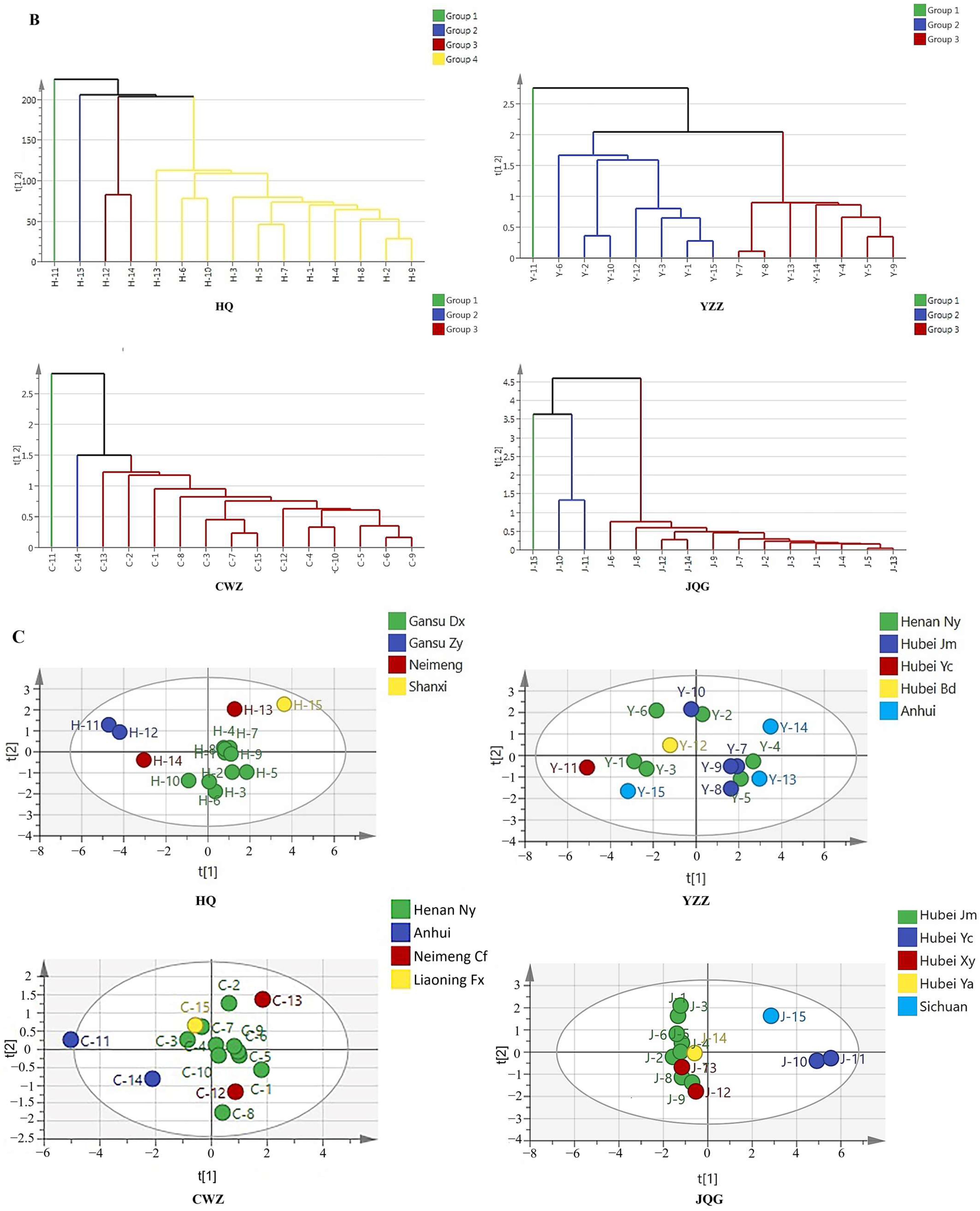
2.1. Multivariate Statistical Analysis of the HPLC Fingerprint in Raw Herbs
2.1.1. HPLC-DAD Analysis and Similarity Evaluation
2.1.2. Hierarchical Cluster Analysis (HCA)
2.1.3. Principal Component Analysis (PCA)
2.2. Optimization of YQD Preparation Process
2.2.1. Parameter Optimization through RSM
2.2.2. Experimental Validation of the Model
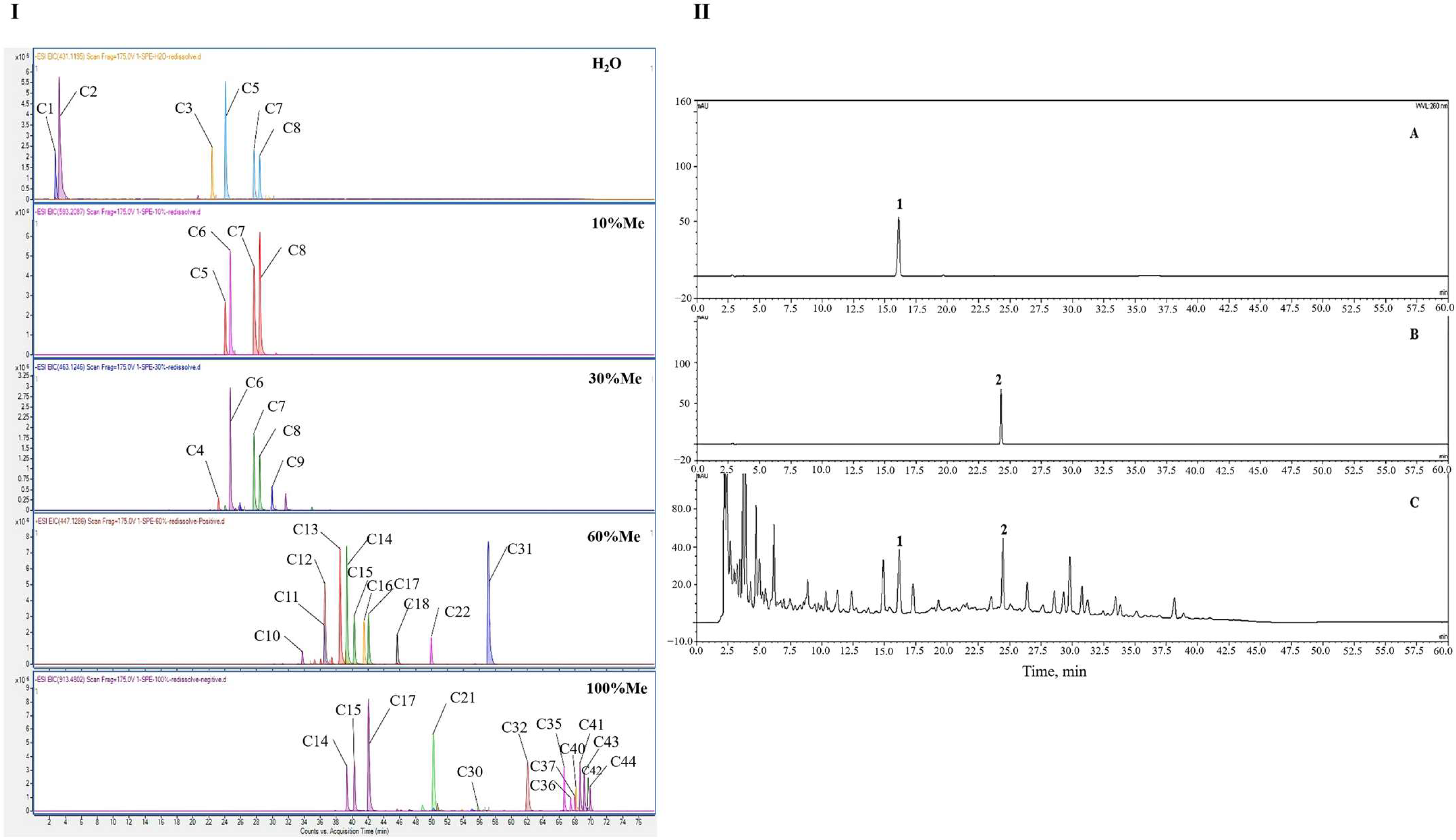
2.3. Identification of the Constituents of YQD and Optimization of the Quality Control Methods
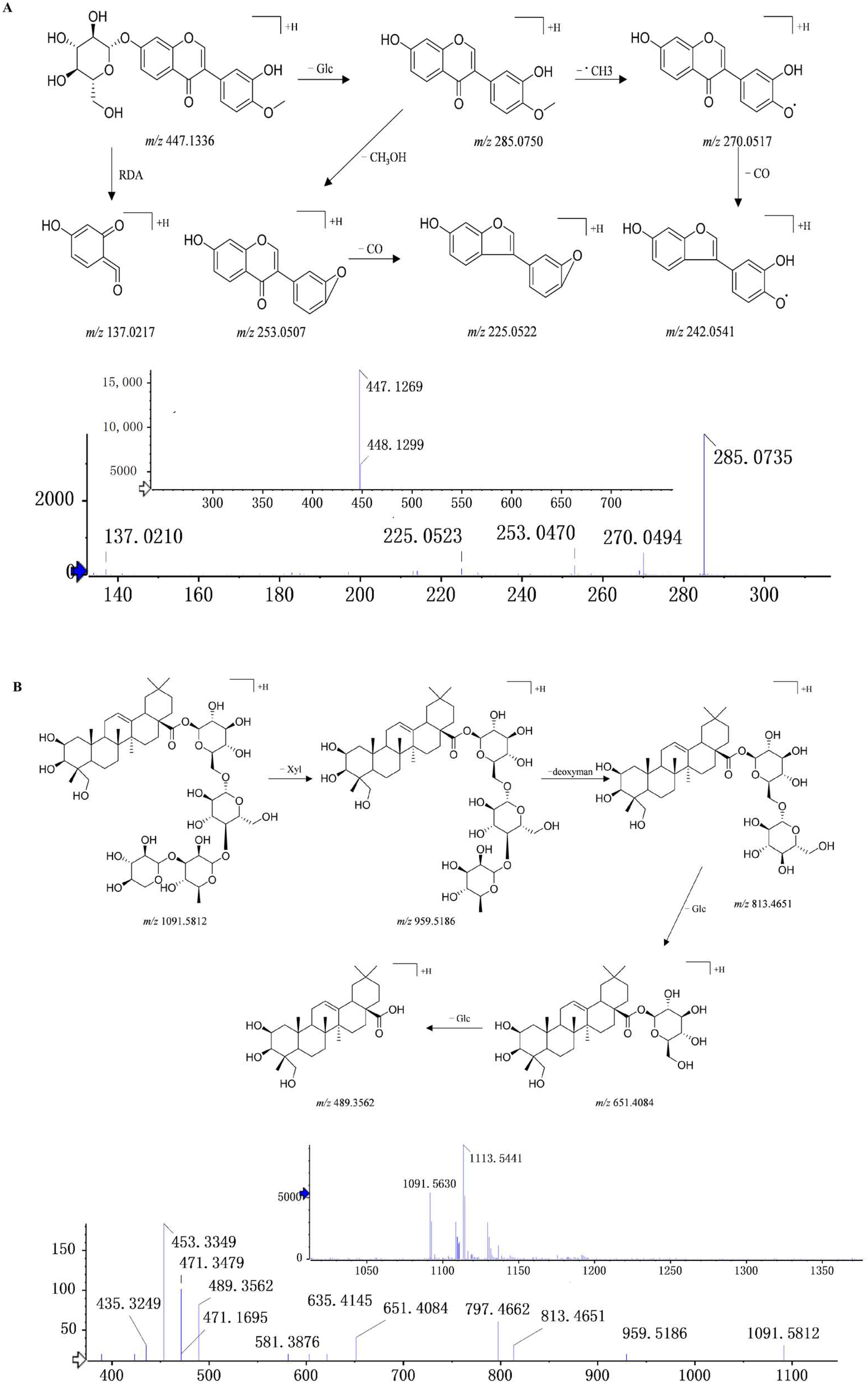
2.3.1. Identification of Chemical Constituents
2.3.2. Identification of Absorbed Components in Rat Plasma
2.3.3. Establishment of the SPE-UPLC-Q-TOF/MS Identification Method
2.3.4. Establishment of HPLC Quantitative Method
2.4. Network Pharmacology Analysis and Molecular Docking Studies
2.4.1. Bioactive Ingredients and Potential Targets of YQD
2.4.2. PPI and CTD Network Analysis
2.4.3. GO and KEGG Enrichment Analysis
2.4.4. Molecular Docking Study
2.5. Effects of YQD on Melanogenesis In Vitro and In Vivo
2.5.1. Effects of YQD on Melanogenesis in B16F10 Cells
2.5.2. Effects of YQD on Extracellular TYR Activity
2.5.3. Effects of YQD on Melanogenesis in Zebrafish
3. Materials and Methods
3.1. Materials and Regents
3.2. Statistical Analysis of the HPLC Fingerprints
3.3. Preparation of the HQ, YZZ, CWZ, and JQG Decoction
3.4. Optimization and Validation of the YQD Preparation Conditions
3.5. Preparation of the Sample and Standard Solution
3.6. Animals and Drug Administration
3.7. Plasma Collection and Preparation
3.8. UPLC-Q-TOF/MS and HPLC Analysis
3.9. Network Pharmacological Analysis
3.10. Molecular Docking
3.11. In Vitro Cells Assay
3.11.1. Cell Cultures and Viability Assay
3.11.2. Melanin Measurement and TYR Activity Assay
3.11.3. Quantitative Real-Time PCR
3.11.4. Western Blot Analysis
3.12. Extracellular TYR Activity
3.13. In Vivo Melanogenic Effect in Zebrafish
3.14. Statistical Analysis
4. Conclusions
Supplementary Materials
Author Contributions
Funding
Institutional Review Board Statement
Informed Consent Statement
Data Availability Statement
Conflicts of Interest
Abbreviations
| YQD | Yiqi Qubai standard decoction |
| TCM | Traditional Chinese medicine |
| HCA | Hierarchical cluster analysis |
| PCA | Principal component analysis |
| RSM | Response surface methodology |
| BBD | Box–Behnken design |
| UPLC-Q-TOF/MS | Ultrahigh performance liquid chromatography coupled with quadrupole-time of flight mass spectrometry |
| HPLC | High performance liquid chromatography |
| SPE | Solid-phase extraction |
| CTD | Compound–target–disease |
| PPI | Protein–protein interaction |
| CTP | Component–target–pathway |
| KEGG | Kyoto Encyclopedia of Genes and Genomes |
| GO | Gene Ontology |
| mTOR | Mammalian target of rapamycin |
| MAPK1 | Mitogen-activated protein kinase 1 |
| PI3K | Phosphoinositide 3-kinase |
| AKT | Serine-threonine kinase |
| FoxO | Forkhead box, class O |
| TNF | Tumor necrosis factor |
| MITF | Microphthalmia-associated transcription factor |
| TYR | Tyrosinase |
| TRP-1 | Tyrosinase-related proteins 1 |
| TRP-2 | Tyrosinase-related proteins 2 |
References
- Krüger, C.; Schallreuter, K.U. A review of the worldwide prevalence of vitiligo in children/adolescents and adults. Int. J. Dermatol. 2012, 51, 1206–1212. [Google Scholar] [CrossRef] [PubMed]
- Bergqvist, C.; Ezzedine, K. Vitiligo: A Review. Dermatology 2020, 236, 571–592. [Google Scholar] [CrossRef] [PubMed]
- Zubair, R.; Hamzavi, I.H. Phototherapy for Vitiligo. Dermatol. Clin. 2020, 38, 55–62. [Google Scholar] [CrossRef] [PubMed]
- Razmi, T.M.; Afra, T.P.; Parsad, D. Vitiligo surgery: A journey from tissues via cells to the stems. Exp. Dermatol. 2019, 28, 690–694. [Google Scholar] [CrossRef] [PubMed]
- Seneschal, J.; Duplaine, A.; Maillard, H.; Passeron, T.; Andreu, N.; Lassalle, R.; Favary, C.; Droitcourt, C.; Taïeb, A.; Ezzedine, K. Efficacy and Safety of Tacrolimus 0.1% for the Treatment of Facial Vitiligo: A Multicenter Randomized, Double-Blinded, Vehicle-Controlled Study. J. Investig. Dermatol. 2021, 141, 1728–1734. [Google Scholar] [CrossRef] [PubMed]
- Wada-Irimada, M.; Tsuchiyama, K.; Sasaki, R.; Hatchome, N.; Watabe, A.; Kimura, Y.; Yamasaki, K.; Aiba, S. Efficacy and safety of i.v. methylprednisolone pulse therapy for vitiligo: A retrospective study of 58 therapy experiences for 33 vitiligo patients. J. Dermatol. 2021, 48, 1090–1093. [Google Scholar] [CrossRef] [PubMed]
- Picardo, M.; Dell’Anna, M.L.; Ezzedine, K.; Hamzavi, I.; Harris, J.E.; Parsad, D.; Taieb, A. Vitiligo. Nat. Rev. Dis. Primers 2015, 1, 15011. [Google Scholar] [CrossRef]
- Chen, L.L.; Chen, S.G.; Sun, K.K.; Sun, P.; Zou, Y.X.; Zhan, Z.S.; Wang, J.F. Research Progress on Treatment of Vitiligo with Traditional Chinese Medicine. J. Basic Chin. Med. 2022, 28, 822–826. [Google Scholar] [CrossRef]
- Shi, N.; Chen, Y.J.; Wang, J.; Ni, H. Clinical observation on the effect of Zengse Pill in treating patients with vitiligo of qistagnancy and blood-stasis syndrome type. Chin. J. Integr. Med. 2008, 14, 303–306. [Google Scholar] [CrossRef]
- Chen, Z.; Liu, L.; Gao, C.; Chen, W.; Vong, C.T.; Yao, P.; Yang, Y.; Li, X.; Tang, X.; Wang, S.; et al. Astragali Radix (Huangqi): A promising edible immunomodulatory herbal medicine. J. Ethnopharmacol. 2020, 258, 112895. [Google Scholar] [CrossRef]
- Zhu, G.D. Treatment of vitiligo based on the principle of pacifying liver by resolving stasis and activating blood circulation, plus exorcising “wind”. An observation on therapeutic effects in 100 cases. J. Tradit Chin. Med. 1982, 2, 71–75. [Google Scholar] [PubMed]
- Zhang, C.; Zhou, L.; Huang, J.; Shi, W. A combination of Yiqiqubai granule and 308-nm excimer laser in treatment of segmental vitiligo: A prospective study of 233 patients. J. Dermatol. Treat. 2017, 28, 668–671. [Google Scholar] [CrossRef] [PubMed]
- Yang, K.Y. The Effect of 308 nm Excimer Light Combined with Yiqiqubai Granule on the Treatment of Vitiligo. Master’s Thesis, Shanghai Jiaotong University, Shanghai, China, 2016. [Google Scholar]
- Meng, Q.; Niu, Y.; Niu, X.; Roubin, R.H.; Hanrahan, J.R. Ethnobotany, phytochemistry and pharmacology of the genus Caragana used in traditional Chinese medicine. J. Ethnopharmacol. 2009, 124, 350–368. [Google Scholar] [CrossRef]
- Ma, B.; Yang, S.; Tan, T.; Li, J.; Zhang, X.; Ouyang, H.; He, M.; Feng, Y. An integrated study of metabolomics and transcriptomics to reveal the anti-primary dysmenorrhea mechanism of Akebiae Fructus. J. Ethnopharmacol. 2021, 270, 113763. [Google Scholar] [CrossRef] [PubMed]
- Huang, Y.X.; Wang, J.; Wang, Y.; Kuang, W.; Xie, M.J.; Zhang, M. Pharmacological mechanism and clinical study of Qiming granules in treating diabetic retinopathy based on network pharmacology and literature review. J. Ethnopharmacol. 2023, 302, 115861. [Google Scholar] [CrossRef] [PubMed]
- Wu, J.Q.; Sun, Y.; Han, X.D.; Zhou, F.J.; Zhu, G.D.; Liu, G.L. Effects of extract of Yiqiqubai Compound on mushroom tyrosinase activity and melanogenesis. Chin. J. Tradit. Chin. Med. Pharm. 2013, 28, 2792–2794. [Google Scholar]
- Commission, C.P. Technical Requirements for Quality Control and Standard Formulation of Chinese Herbal Formula Granules (Draft for Comment). 2016. Available online: http://www.chp.org.cn/view/ff808081559d1ea301565ac24962560d?a=XWJX (accessed on 5 August 2016).
- Chen, S.-L.; Liu, A.; Li, Q.; Toru, S.; Zhu, G.-W.; Sun, Y.; Dai, Y.-T.; Zhang, J.; Zhang, T.-J.; Takehisa, T.; et al. Research strategies in standard decoction of medicinal slices. Chin. J. Chin. Mater. Med. 2016, 41, 1367–1375. [Google Scholar] [CrossRef]
- Liang, W.; Chen, W.; Wu, L.; Li, S.; Qi, Q.; Cui, Y.; Liang, L.; Ye, T.; Zhang, L. Quality Evaluation and Chemical Markers Screening of Salvia miltiorrhiza Bge. (Danshen) Based on HPLC Fingerprints and HPLC-MS(n) Coupled with Chemometrics. Molecules 2017, 22, 478. [Google Scholar] [CrossRef]
- Li, B.; Lima, M.; Nie, Y.; Xu, L.; Liu, X.; Yuan, H.; Chen, C.; Dias, A.C.; Zhang, X. HPLC-DAD Fingerprints Combined with Multivariate Analysis of Epimedii Folium from Major Producing Areas in Eastern Asia: Effect of Geographical Origin and Species. Front. Pharmacol. 2021, 12, 761551. [Google Scholar] [CrossRef]
- Shi, W.; Wu, Z.; Wu, J.; Jia, M.; Yang, C.; Feng, J.; Lou, Y.; Fan, G. A comprehensive quality control evaluation for standard decoction of Smilax glabra Roxb based on HPLC-MS-UV/CAD methods combined with chemometrics analysis and network pharmacology. Food Chem. 2023, 410, 135371. [Google Scholar] [CrossRef]
- Fan, X.; Hong, T.; Yang, Q.; Wang, D.; Peng, J.; Xiao, W.; Yang, X.; Hu, X.; Yu, C.; Du, S.; et al. Quality assessment of fried licorice based on fingerprints and chemometrics. Food Chem. 2022, 378, 132121. [Google Scholar] [CrossRef]
- Molagoda, I.M.N.; Karunarathne, W.A.H.M.; Park, S.R.; Choi, Y.H.; Park, E.K.; Jin, C.-Y.; Yu, H.; Jo, W.S.; Lee, K.T.; Kim, G.-Y. GSK-3β-Targeting Fisetin Promotes Melanogenesis in B16F10 Melanoma Cells and Zebrafish Larvae through β-Catenin Activation. Int. J. Mol. Sci. 2020, 21, 312. [Google Scholar] [CrossRef]
- Singh, A.P.; Nüsslein-Volhard, C. Zebrafish stripes as a model for vertebrate colour pattern formation. Curr. Biol. 2015, 25, R81–R92. [Google Scholar] [CrossRef] [PubMed]
- Sun, L.J.; Guo, C.Y.; Yan, L.T.; Li, H.J.; Huo, X.P.; Xie, X.; Hu, J. Syntenin regulates melanogenesis via the p38 MAPK pathway. Mol. Med. Rep. 2020, 22, 733–738. [Google Scholar] [CrossRef] [PubMed]
- Alshammari, F.; Alam, M.B.; Naznin, M.; Javed, A.; Kim, S.; Lee, S.H. Profiling of Secondary Metabolites of Optimized Ripe Ajwa Date Pulp (Phoenix dactylifera L.) Using Response Surface Methodology and Artificial Neural Network. Pharmaceuticals 2023, 16, 319. [Google Scholar] [CrossRef] [PubMed]
- Ji, P.; Li, C.; Wei, Y.; Wu, F.; Liu, S.; Hua, Y.; Yao, W.; Zhang, X.; Yuan, Z.; Wen, Y. Screening study of blood-supplementing active components in water decoction of Angelica sinensis processed with yellow rice wine based on response surface methodology. Pharm. Biol. 2020, 58, 1167–1176. [Google Scholar] [CrossRef]
- Hassan, E.E.; Parish, R.C.; Gallo, J.M. Optimized formulation of magnetic chitosan microspheres containing the anticancer agent, oxantrazole. Pharm. Res. 1992, 9, 390–397. [Google Scholar] [CrossRef]
- Wei, W.U.; Cui, G.; Bin, L.U. Optimization of multiple evariables: Application of central composite design and overall desirability. Chin. Pharm. J. 2020, 35, 530–533. [Google Scholar]
- Oda, K.; Matsuda, H.; Murakami, T.; Katayama, S.; Ohgitani, T.; Yoshikawa, M. Adjuvant and haemolytic activities of 47 saponins derived from medicinal and food plants. Biol. Chem. 2000, 381, 67–74. [Google Scholar] [CrossRef]
- Jiang, D.; Gao, Q.P.; Shi, S.P.; Tu, P.F. Triterpenoid Saponins from the Fruits of Akebiae quinata. Chem. Pharm. Bull. 2006, 54, 595–597. [Google Scholar] [CrossRef]
- Commission, C.P. Pharmacopoeia of the People’s Republic of China; China Medical Science Press: Beijing, China, 2020; pp. 252–315. [Google Scholar]
- Jin, Q.; Han, X.H.; Hong, S.S.; Lee, C.; Choe, S.; Lee, D.; Kim, Y.; Hong, J.T.; Lee, M.K.; Hwang, B.Y. Antioxidative oligostilbenes from Caragana sinica. Bioorg. Med. Chem. Lett. 2012, 22, 973–976. [Google Scholar] [CrossRef] [PubMed]
- Ma, B.L.; Yang, S.L.; Li, J.M.; Ouyang, H.; He, M.Z.; Feng, Y.L.; Tan, T. A four-step filtering strategy based on ultra-high-performance liquid chromatography coupled to quadrupole-time-of-flight tandem mass spectrometry for comprehensive profiling the major chemical constituents of Akebiae Fructus. Rapid Commun. Mass Spectrom. 2019, 33, 1464–1474. [Google Scholar] [CrossRef]
- Xue, Z.; Yang, B. Phenylethanoid Glycosides: Research Advances in Their Phytochemistry, Pharmacological Activity and Pharmacokinetics. Molecules 2016, 21, 991. [Google Scholar] [CrossRef] [PubMed]
- Chen, W.; Zheng, Y.; Yan, L.; Yuan, M.; Ouyang, L.; Li, J.; Zhou, G.; Zhong, R. Validated UHPLC-MS/MS method for simultaneous determination of four triterpene saponins from Akebia trifoliata extract in rat plasma and its application to a pharmacokinetic study. Biomed. Chromatogr. 2019, 33, e4585. [Google Scholar] [CrossRef]
- Li, P.; Peng, J.; Li, Y.; Gong, L.; Lv, Y.; Liu, H.; Zhang, T.; Yang, S.; Liu, H.; Li, J.; et al. Pharmacokinetics, Bioavailability, Excretion and Metabolism Studies of Akebia Saponin D in Rats: Causes of the Ultra-Low Oral Bioavailability and Metabolic Pathway. Front. Pharmacol. 2021, 12, 621003. [Google Scholar] [CrossRef] [PubMed]
- Liu, A.X.; Wang, J.J.; Zhang, G.J.; Liu, Y.; Lu, L.N.; Wang, Y.; Zhang, J.X.; Li, X.Y.; Ma, X.Y. Selection of quality control components from Astragali Radix based on multi-component metabolism in rats. Drug Eval. Res. 2018, 41, 216–222. [Google Scholar] [CrossRef]
- Li, H.R.; Habasi, M.; Xie, L.Z.; Aisa, H.A. Effect of chlorogenic acid on melanogenesis of B16 melanoma cells. Molecules 2014, 19, 12940–12948. [Google Scholar] [CrossRef] [PubMed]
- Jin, N.; Liu, Y.; Xiong, P.Y.; Zhang, Y.Y.; Mo, J.W.; Huang, X.S.; Zhou, Y. Exploring the Underlying Mechanism of Ren-Shen-Bai-Du Powder for Treating Inflammatory Bowel Disease Based on Network Pharmacology and Molecular Docking. Pharmaceuticals 2022, 15, 1038. [Google Scholar] [CrossRef]
- Tiwari, P.; Ali, S.A.; Puri, B.; Kumar, A.; Datusalia, A.K. Tinospora cordifolia Miers enhances the immune response in mice immunized with JEV-vaccine: A network pharmacology and experimental approach. Phytomedicine 2023, 119, 154976. [Google Scholar] [CrossRef]
- Chen, J.X.; Chen, R.Y.; Lian, Y.; Yao, X.S.; Huang, Y.X.; Gao, Y.X.Y. Progress in Microbial Conversion and Functional Activity of Soy Isoflavones. Shipin Yanjiu Yu Kaifa 2021, 42, 176–182. [Google Scholar] [CrossRef]
- Zang, D.; Niu, C.; Aisa, H.A. Amine derivatives of furocoumarin induce melanogenesis by activating Akt/GSK-3β/β-catenin signal pathway. Drug Des. Dev. Ther. 2019, 13, 623–632. [Google Scholar] [CrossRef]
- Wan, J.; Lin, F.; Zhang, W.; Xu, A.; DeGiorgis, J.; Lu, H.; Wan, Y. Novel approaches to vitiligo treatment via modulation of mTOR and NF-κB pathways in human skin melanocytes. Int. J. Biol. Sci. 2017, 13, 391–400. [Google Scholar] [CrossRef]
- Shin, S.; Ko, J.; Kim, M.; Song, N.; Park, K. Morin Induces Melanogenesis via Activation of MAPK Signaling Pathways in B16F10 Mouse Melanoma Cells. Molecules 2021, 26, 2150. [Google Scholar] [CrossRef]
- Liu-Smith, F.; Meyskens, F.L. Molecular mechanisms of flavonoids in melanin synthesis and the potential for the prevention and treatment of melanoma. Mol. Nutr. Food Res. 2016, 60, 1264–1274. [Google Scholar] [CrossRef]
- Gu, M.; Jin, J.; Ren, C.; Chen, X.; Gao, W.; Wang, X.; Wu, Y.; Tian, N.; Pan, Z.; Wu, A.; et al. Akebia Saponin D suppresses inflammation in chondrocytes via the NRF2/HO-1/NF-κB axis and ameliorates osteoarthritis in mice. Food Funct. 2020, 11, 10852–10863. [Google Scholar] [CrossRef]
- Huang, J.; Chen, X.; Xie, A. Formononetin ameliorates IL-13-induced inflammation and mucus formation in human nasal epithelial cells by activating the SIRT1/Nrf2 signaling pathway. Mol. Med. Rep. 2021, 24, 832. [Google Scholar] [CrossRef]
- Sugimoto, M.; Ko, R.; Goshima, H.; Koike, A.; Shibano, M.; Fujimori, K. Formononetin attenuates H2O2-induced cell death through decreasing ROS level by PI3K/Akt-Nrf2-activated antioxidant gene expression and suppressing MAPK-regulated apoptosis in neuronal SH-SY5Y cells. Neurotoxicology 2021, 85, 186–200. [Google Scholar] [CrossRef]
- Wang, X.; Song, Z.J.; He, X.; Zhang, R.Q.; Zhang, C.F.; Li, F.; Wang, C.Z.; Yuan, C.S. Antitumor and immunomodulatory activity of genkwanin on colorectal cancer in the APC(Min/+) mice. Int. Immunopharmacol. 2015, 29, 701–707. [Google Scholar] [CrossRef]
- Niu, C.; Yin, L.; Aisa, H.A. Novel Furocoumarin Derivatives Stimulate Melanogenesis in B16 Melanoma Cells by Up-Regulation of MITF and TYR Family via Akt/GSK3β/β-Catenin Signaling Pathways. Int. J. Mol. Sci. 2018, 19, 746. [Google Scholar] [CrossRef]
- Lei, Z.; Yu, S.; Ding, Y.; Liang, J.; Halifu, Y.; Xiang, F.; Zhang, D.; Wang, H.; Hu, W.; Li, T.; et al. Identification of key genes and pathways involved in vitiligo development based on integrated analysis. Medicine 2020, 99, e21297. [Google Scholar] [CrossRef]
- Singh, M.; Mansuri, M.S.; Kadam, A.; Palit, S.P.; Dwivedi, M.; Laddha, N.C.; Begum, R. Tumor Necrosis Factor-alpha affects melanocyte survival and melanin synthesis via multiple pathways in vitiligo. Cytokine 2021, 140, 155432. [Google Scholar] [CrossRef] [PubMed]
- Gupta, M.; Sharma, R.; Kumar, A. Docking Techniques in Toxicology: An Overview. Curr. Bioinform. 2020, 15, 600–610. [Google Scholar] [CrossRef]
- Saikia, S.; Bordoloi, M. Molecular Docking: Challenges, Advances and its Use in Drug Discovery Perspective. Curr. Drug Targets 2019, 20, 501–521. [Google Scholar] [CrossRef] [PubMed]
- Meng, F.C.; Tang, L.D. Challenges and prospect in research of Chinese materia medica network pharmacology. Chin. Tradit. Herb. Drugs 2020, 51, 2232–2237. [Google Scholar] [CrossRef]













| Sample (HQ/CWZ) | PC1 Scores | PC2 Scores | PC3 Scores | Comprehensive Scores | Rank | Sample (YZZ/JQG) | PC1 Scores | PC2 Scores | PC3 Scores | Comprehensive Scores | Rank |
|---|---|---|---|---|---|---|---|---|---|---|---|
| H-1 | −0.96 | 0.34 | −1.04 | −0.58 | 12 | Y-1 | 2.87 | −0.28 | - | 1.92 | 2 |
| H-2 | −0.90 | 0.39 | 0.81 | −0.29 | 7 | Y-2 | −0.28 | 1.91 | - | 0.13 | 8 |
| H-3 | 0.04 | 1.48 | 0.92 | 0.39 | 6 | Y-3 | 2.34 | −0.59 | - | 1.50 | 5 |
| H-4 | −0.87 | −0.09 | −0.37 | −0.51 | 9 | Y-4 | −2.66 | −0.25 | - | −1.87 | 13 |
| H-5 | −1.55 | 0.35 | 1.45 | −0.54 | 10 | Y-5 | −2.11 | −1.06 | - | −1.63 | 12 |
| H-6 | 0.33 | 1.17 | 1.38 | 0.55 | 5 | Y-6 | 1.82 | 2.11 | - | 1.60 | 4 |
| H-7 | −1.06 | −0.71 | 0.17 | −0.64 | 13 | Y-7 | −1.94 | −0.52 | - | −1.42 | 11 |
| H-8 | −0.84 | −0.69 | −0.17 | −0.57 | 11 | Y-8 | −1.61 | −1.53 | - | −1.36 | 10 |
| H-9 | −1.10 | 0.31 | 0.31 | −0.47 | 8 | Y-9 | −1.66 | −0.51 | - | −1.22 | 9 |
| H-10 | 1.56 | −0.62 | 2.13 | 0.99 | 4 | Y-10 | 0.23 | 2.18 | - | 0.53 | 7 |
| H-11 | 4.63 | −3.23 | −0.23 | 1.83 | 2 | Y-11 | 5.09 | −0.56 | - | 3.40 | 1 |
| H-12 | 3.87 | 1.04 | −2.00 | 1.90 | 1 | Y-12 | 1.20 | 0.50 | - | 0.91 | 6 |
| H-13 | −2.16 | 1.14 | −2.09 | −1.21 | 14 | Y-13 | −2.95 | −1.10 | - | −2.21 | 15 |
| H-14 | 3.20 | 1.40 | −0.39 | 1.83 | 2 | Y-14 | −3.51 | 1.34 | - | −2.18 | 14 |
| H-15 | −4.22 | −2.29 | −0.88 | −2.67 | 15 | Y-15 | 3.16 | −1.64 | - | 1.89 | 3 |
| C-1 | 1.81 | - | - | 1.33 | 2 | J-1 | −1.36 | 1.62 | 0.81 | −0.53 | 6 |
| C-2 | 0.64 | - | - | 0.47 | 7 | J-2 | −1.57 | −0.23 | −0.87 | −1.12 | 15 |
| C-3 | −0.83 | - | - | −0.61 | 13 | J-3 | −1.24 | 2.07 | 1.09 | −0.36 | 5 |
| C-4 | 0.17 | - | - | 0.13 | 10 | J-4 | −1.17 | 0.41 | 0.20 | −0.66 | 8 |
| C-5 | 1.00 | - | - | 0.74 | 3 | J-5 | −1.20 | 0.00 | −0.50 | −0.81 | 11 |
| C-6 | 0.94 | - | - | 0.70 | 4 | J-6 | −1.42 | 0.84 | −1.01 | −0.88 | 13 |
| C-7 | −0.34 | - | - | −0.25 | 11 | J-7 | −1.15 | −0.66 | 0.12 | −0.81 | 9 |
| C-8 | 0.41 | - | - | 0.30 | 8 | J-8 | −1.18 | −1.16 | 0.79 | −0.82 | 12 |
| C-9 | 0.81 | - | - | 0.60 | 6 | J-9 | −0.71 | −1.36 | −0.60 | −0.71 | 10 |
| C-10 | 0.28 | - | - | 0.21 | 9 | J-10 | 4.94 | −0.39 | −0.21 | 3.03 | 2 |
| C-11 | −5.01 | - | - | −3.70 | 15 | J-11 | 5.54 | −0.29 | 1.24 | 3.58 | 1 |
| C-12 | 0.86 | - | - | 0.64 | 5 | J-12 | −0.55 | −1.78 | −0.21 | −0.63 | 7 |
| C-13 | 1.87 | - | - | 1.38 | 1 | J-13 | −1.17 | −0.69 | −0.62 | −0.90 | 14 |
| C-14 | −2.08 | - | - | −1.54 | 14 | J-14 | −0.62 | −0.04 | 1.76 | −0.20 | 4 |
| C-15 | −0.55 | - | - | −0.40 | 12 | J-15 | 2.85 | 1.66 | −1.98 | 1.81 | 3 |
| Run | Independent Variables | Responses | OD(Y) | ||||
|---|---|---|---|---|---|---|---|
| X1 | X2 | X3 | CAGC | CAC | TSR | ||
| 1 | 8(0) | 60(1) | 40(1) | 0.107 | 0.385 | 0.3850 | 0.968 |
| 2 | 8(0) | 45(0) | 30(0) | 0.087 | 0.341 | 0.3634 | 0.887 |
| 3 | 9(1) | 45(0) | 40(1) | 0.110 | 0.414 | 0.3902 | 0.988 |
| 4 | 9(1) | 30(−1) | 30(0) | 0.098 | 0.332 | 0.3930 | 0.937 |
| 5 | 8(0) | 45(0) | 30(0) | 0.091 | 0.322 | 0.3816 | 0.907 |
| 6 | 7(−1) | 30(−1) | 30(0) | 0.065 | 0.287 | 0.3342 | 0.000 |
| 7 | 7(−1) | 45(0) | 40(1) | 0.076 | 0.245 | 0.3330 | 0.633 |
| 8 | 8(0) | 60(1) | 20(−1) | 0.081 | 0.301 | 0.3712 | 0.856 |
| 9 | 9(1) | 45(0) | 20(−1) | 0.098 | 0.337 | 0.3814 | 0.929 |
| 10 | 8(0) | 45(0) | 30(0) | 0.086 | 0.264 | 0.3722 | 0.825 |
| 11 | 8(0) | 30(−1) | 20(−1) | 0.071 | 0.265 | 0.3334 | 0.670 |
| 12 | 9(1) | 60(1) | 30(0) | 0.099 | 0.371 | 0.4042 | 0.967 |
| 13 | 8(0) | 45(0) | 30(0) | 0.081 | 0.319 | 0.3418 | 0.809 |
| 14 | 8(0) | 30(−1) | 40(1) | 0.078 | 0.343 | 0.3654 | 0.864 |
| 15 | 7(−1) | 60(1) | 30(0) | 0.069 | 0.254 | 0.3312 | 0.606 |
| 16 | 8(0) | 45(0) | 30(0) | 0.086 | 0.317 | 0.3688 | 0.878 |
| 17 | 7(−1) | 45(0) | 20(−1) | 0.087 | 0.239 | 0.3292 | 0.000 |
| ID | RT (Min) | Adduction | Measured Mass | Calculated Mass | ppm | Formula | Name | MS/MS (m/z) | Source | Type |
|---|---|---|---|---|---|---|---|---|---|---|
| C1 | 0.99 | [M + H]+ | 118.0858 | 118.0863 | −4.23 | C5H11NO2 | betaine | 118.0862; 58.0644 | HQ | alkaloid |
| C2 | 1.16 | [M + H]+ | 144.1014 | 144.1019 | −3.47 | C7H13NO2 | stachydrine | 144.1014; 84.0801; 58.0645 | CWZ | alkaloid |
| C3 | 18.55 | [M − H]− | 431.1208 | 431.1195 | 3.02 | C18H24O12 | asperulosidic acid | 431.1207; 137.0244; 93.0354 | HQ | iridoid glycosides |
| C4 | 18.96 | [M − H]− | 313.0923 | 313.0929 | −1.92 | C14H18O8 | glucovanillin | 151.0409; 123.0446 | HQ | glycosides |
| C5 | 19.49 | [M − H]− | 353.0890 | 353.0878 | 3.40 | C16H18O9 | neochlorogenic acid | 353.0900; 191.0574; 179.0356; 135.0459 | CWZ | organic acids |
| C6 | 20.56 | [M − H]− | 593.2094 | 593.2087 | 1.18 | C25H38O16 | leonuriside B | 593.2054; 461.1655; 135.0437 | CWZ | phenylethanoid glycosides |
| C7 | 23.06 | [M − H]− | 353.0884 | 353.0878 | 1.70 | C16H18O9 | chlorogenic acid | 191.0562; 85.0292 | CWZ | organic acids |
| C8 | 23.74 | [M − H]− | 353.0881 | 353.0878 | 0.85 | C16H18O9 | cryptochlorogenic acid | 353.0915; 191.0567; 179.0364; 173.0469; 135.0455 | CWZ | organic acids |
| C9 | 25.53 | [M − H]− | 463.1254 | 463.1246 | 1.73 | C22H24O11 | hesperetin 7-O-glucoside | 463.1243; 301.0800; 257.0800 | CWZ | flavonoids-glycosides |
| C10 | 28.62 | [M + H]+ | 312.1540 | 312.1554 | −4.48 | C14H21N3O5 | leonurine | 312.1588; 181.0482; 114.0997 | CWZ | alkaloid |
| C11 | 30.41 | [M − H]− | 301.0715 | 301.0718 | −1.00 | C16H14O6 | carasinaurone | 301.0723; 257.0778; 139.00404; 124.0175 | JQG | flavonoids |
| C12 | 30.86 | [M + H]+ | 447.1269 | 447.1286 | −3.80 | C22H22O10 | calycosin-7-O-β-d-glucoside | 285.0750; 270.0517; 253.0507; 242.0541; 225.0522; 137.0217 | HQ | flavonoids-glycosides |
| C13 | 33.14 | [M − H]− | 477.1419 | 477.1402 | 3.56 | C23H26O11 | calceolarioside B | 477.1409; 315.1073; 161.0253; 133.0296 | YZZ | phenylethanoid glycosides |
| C14 | 34.08 | [M − H]− | 515.1211 | 515.1195 | 3.11 | C25H24O12 | isochlorogenic acid B | 515.1205; 353.0871; 191.0561; 173.0452; 135.0451 | CWZ | organic acids |
| C15 | 34.81 | [M − H]− | 515.1212 | 515.1195 | 3.30 | C25H24O12 | isochlorogenic acid A | 515.1207; 353.0871; 191.0565; 179.0363; 135.0456 | CWZ | organic acids |
| C16 | 35.70 | [M − H]− | 461.1461 | 461.1453 | 1.73 | C23H26O10 | methylnissolin-3-O-glucoside | 461.1452; 179.0371; 161.0245; 133.0303 | HQ | flavonoids-glycosides |
| C17 | 36.68 | [M − H]− | 515.1202 | 515.1195 | 1.36 | C25H24O12 | isochlorogenic acid C | 515.1195; 353.0877; 191.0558; 173.0460; 135.0456 | CWZ | organic acids |
| C18 | 38.03 | [M + FA − H]− | 475.1247 | 475.1246 | 0.21 | C22H22O9 | ononin | 267.0691; 252.0458 | CWZ/HQ | flavonoids-glycosides |
| C19 | 39.17 | [M + H]+ | 1075.5305 | 1075.532 | −1.21 | C52H82O23 | mutongsaponin B | 943.4894; 797.4332; 635.3815; | YZZ | triterpenoid saponins |
| C20 | 40.41 | [M + FA − H]− | 987.4837 | 987.4806 | 3.14 | C47H74O19 | saponin Ph | 987.4972; 941.4768; 469.1586 | YZZ | triterpenoid saponins |
| C21 | 42.03 | [M − H]− | 283.0617 | 283.0612 | 1.77 | C16H12O5 | genkwanin | 283.0595; 268.0382; 211.0388; 195.0456 | CWZ | flavonoids |
| C22 | 42.08 | [M − H]− | 463.1608 | 463.161 | −0.43 | C23H28O10 | astraisoflavan-7-O-β-d-glucoside | 463.1615; 301.1061; 179.0690 | HQ | flavonoids-glycosides |
| C23 | 42.61 | [M + FA − H]− | 1003.5116 | 1003.5119 | −0.30 | C48H78O19 | scheffoleoside A | 1003.5117; 957.4984; 487.3411; 469.1534 | YZZ | triterpenoid saponins |
| C24 | 42.79 | [M + H]+ | 1091.5630 | 1091.5633 | −0.27 | C53H86O23 | akebia saponin | 959.5186; 813.4651; 651.4084; 489.3562 | YZZ | triterpenoid saponins |
| C25 | 43.60 | [M − H]− | 431.1001 | 431.0984 | 3.94 | C21H20O10 | apigenin 7-O-glucoside | 431.0965; 269.0419 | HQ | flavonoids-glycosides |
| C26 | 43.96 | [M + FA − H]− | 1003.5109 | 1003.5119 | −1.00 | C48H78O19 | asiaticoside | 1003.5229; 957.5041; 487.3487; 469.1570 | YZZ | triterpenoid saponins |
| C27 | 44.10 | [M + H]+ | 1091.5579 | 1091.5633 | −4.95 | C53H86O23 | 23-hydroxyakemisaponin A | 959.5174; 813.4715; 651.3946; 489.3537 | YZZ | triterpenoid saponins |
| C28 | 44.73 | [M + FA − H]− | 1003.5154 | 1003.5119 | 3.49 | C48H78O19 | (2α,3β,6β)-2,3,6-trihydroxy-Olean-12-en-28-oic acid-O-6-deoxy-α-L-mannopyranosyl-(1→4)-O-β-d-glucopyranosyl-(1→6)-β-d-glucopyranosyl ester | 1003.5123; 957.5028; 487.3442; 469.1551 | YZZ | triterpenoid saponins |
| C29 | 45.53 | [M + FA − H]− | 969.2802 | 969.2764 | 3.92 | C56H44O13 | kobophenol A | 923.2608; 801.2261 | JQG | diphenylethenes |
| C30 | 49.65 | [M + FA − H]− | 1105.5449 | 1105.5436 | 1.18 | C52H84O22 | akebia saponin E | 1105.5482; 1059.5363; 735.4314 | YZZ | triterpenoid saponins |
| C31 | 50.55 | [M + FA − H]− | 973.5012 | 973.5014 | −0.21 | C47H76O18 | akebia saponin D | 973.4997; 927.4915; 603.3873; 323.0960; 179.0557 | YZZ | triterpenoid saponins |
| C32 | 51.88 | [M − H]− | 267.0656 | 267.0663 | −2.62 | C16H12O4 | formononetin | 267.0668; 252.0436; 195.0444; 135.0122 | CWZ/HQ | flavonoids |
| C33 | 55.19 | [M + Cl]− | 933.4640 | 933.4620 | 2.14 | C46H74O17 | (3β,4α)-3-[(O-α-L-arabinopyranosyl-(1→2)-O-[β-d-glucopyranosyl-(1→4)]-α-L-arabinopyranosyl)oxy]-23-hydroxy-Olean-12-en-28-oic acid | 933.4631; 735.4207 | YZZ | triterpenoid saponins |
| C34 | 56.36 | [M + FA − H]− | 1089.5523 | 1089.5487 | 3.30 | C52H84O21 | yuzhizioside IV | 1089.5504; 1043.5381; 719.4348; 323.0966 | YZZ | triterpenoid saponins |
| C35 | 59.25 | [M + FA − H]− | 871.4718 | 871.4697 | 2.41 | C43H70O15 | astragaloside II | 871.4730; 825.4697; 765.4370 | HQ | triterpenoid saponins |
| C36 | 61.63 | [M + FA − H]− | 871.4689 | 871.4697 | −0.92 | C43H70O15 | astrasieversianin VII | 871.4678; 825.4468 | HQ | triterpenoid saponins |
| C37 | 63.61 | [M + FA − H]− | 871.4731 | 871.4697 | 3.90 | C43H70O15 | cyclosiversioside D | 871.4665; 825.4716; 765.4327 | HQ | triterpenoid saponins |
| C38 | 63.95 | [M + FA − H]− | 957.5079 | 957.5123 | −4.60 | C47H76O17 | pulsatilla Saponin D | 911.4976; 749.4245 | YZZ | triterpenoid saponins |
| C39 | 64.27 | [M − H]− | 487.3428 | 487.3429 | −0.21 | C30H48O5 | arjunolic acid | 487.3422; 363.0096; 322.9947 | YZZ | triterpenoids |
| C40 | 64.84 | [M + FA − H]− | 781.4380 | 781.4380 | 0.00 | C40H64O12 | akebia saponin B | 781.4406; 735.4318; 603.3912 | YZZ | triterpenoid saponins |
| C41 | 65.12 | [M + FA − H]− | 913.4847 | 913.4802 | 4.93 | C45H72O16 | astragaloside I | 913.4814; 867.4702; 765.4267 | HQ | triterpenoid saponins |
| C42 | 65.53 | [M − H]− | 269.0457 | 269.0455 | 0.74 | C15H10O5 | apigenin | 269.0430; 225.0556 | HQ | flavonoids |
| C43 | 65.71 | [M + FA − H]− | 913.4814 | 913.4802 | 1.31 | C45H72O16 | isoastragaloside I | 913.4861; 867.4913 | HQ | triterpenoid saponins |
| C44 | 66.41 | [M + FA − H]− | 913.4811 | 913.4802 | 0.99 | C45H72O16 | neoastragaloside I | / | HQ | triterpenoid saponins |
| ID | RT (Min) | Adduction | Measured Mass | Calculated Mass | ppm | Formula | Name | MS/MS (m/z) |
|---|---|---|---|---|---|---|---|---|
| P1(C2) | 1.4 | [M + H]+ | 144.1015 | 144.1019 | −2.78 | C7H13NO2 | stachydrine | 144.1019; 84.0803; 58.0649 |
| P2(C11) | 30.8 | [M − H]− | 301.0727 | 301.0718 | 2.99 | C16H14O6 | carasinaurone | 273.0734; 241.0522; 193.09778; 139.0410; 124.0178 |
| P3(C12) | 31.58 | [M − H]− | 447.1281 | 447.1286 | −1.12 | C22H22O10 | calycosin-7-O-β-d-glucoside | 447.1179; 285.0760; 270.0554; 253.0519 |
| P4(C40) | 65.48 | [M + FA − H]− | 781.4405 | 781.4380 | 3.20 | C40H64O12 | akebia saponin B | 781.4385; 735.4349; 603.4002; 471.3462 |
| M1 | 25.78 | [M − H]− | 509.0412 | 509.0395 | 3.34 | C21H18O13S | daidzein + sulfation + glucuronidation | 509.0401; 333.0079; 253.0511 |
| M2 | 27.92 | [M − H]− | 621.1487 | 621.1461 | 4.19 | C28H30O16 | calycosin-7-O-β-d-glucoside + glucuronidation | 621.1492; 459.0964; 283.0620; 268.0344 |
| M3 | 28.14 | [M − H]− | 509.0415 | 509.0395 | 3.93 | C21H18O13S | daidzein + sulfation + glucuronidation | 509.0419; 429.0845; 333.0045; 253.0527 |
| M4 | 28.81 | [M − H]− | 429.0836 | 429.0827 | 2.10 | C21H18O10 | daidzein + glucuronidation | 253.0516; 175.0232 |
| M5 | 28.81 | [M − H]− | 525.0359 | 525.0345 | 2.67 | C21H18O14S | apigenin + sulfation + glucuronidation | 525.0370; 349.0028; 269.0465 |
| M6 | 29.71 | [M − H]− | 459.0946 | 459.0933 | 2.83 | C22H20O11 | genkwanin + glucuronidation | 459.0964; 283.0616; 268.0389; 240.0447 |
| M7 | 30.75 | [M − H]− | 497.0775 | 497.0759 | 3.22 | C21H22O12S | equol + sulfation + glucuronidation | 497.0759; 417.1175; 321.0430; 241.0857; 175.0232 |
| M8 | 31.56 | [M − H]− | 429.0843 | 429.0827 | 3.73 | C21H18O10 | daidzein + glucuronidation | 429.0854; 253.0514; 129.0216; 113.0250 |
| M9 | 31.75 | [M − H]− | 541.0301 | 541.0294 | 1.29 | C21H18O15S | apigenin + hydroxylation + glucuronidation + sulfation | 541.0318; 461.0719; 285.0413 |
| M10 | 32.96 | [M − H]− | 445.0794 | 445.0776 | 4.04 | C21H18O11 | apigenin + glucuronidation | 445.0820; 269.0482; 224.0483; 175.0253; 113.0251 |
| M11 | 33.69 | [M − H]− | 433.1158 | 433.114 | 4.16 | C21H22O10 | 2′,4′,7-trihydroxyisoflavan + glucuronidation | 433.12775; 296.9257; 257.0741; 175.0232; 135.0435 |
| M12 | 33.65 | [M − H]− | 491.1575 | 491.1559 | 3.26 | C24H28O11 | 7-hydroxy-2′,3′,4′-trimethoxyisoflavan + glucuronidation | 491.1598; 315.1253; 271.1348 |
| M13 | 34.78 | [M − H]− | 445.0798 | 445.0776 | 4.94 | C21H18O11 | apigenin + glucuronidation | 445.2026; 269.0479; 180.0724 |
| M14 | 34.84 | [M − H]− | 333.0089 | 333.0074 | 4.50 | C15H10O7S | daidzein + sulfation | 333.0095; 253.0519; 224.0475; 117.0347 |
| M15 | 34.88 | [M − H]− | 447.0940 | 447.0933 | 1.57 | C21H20O11 | 7,3′,4′-trihydroxyisoflavanone + glucuronidation | 447.0942; 271.0625; 198.9095; 165.0206 |
| M16 | 35.55 | [M − H]− | 459.0950 | 459.0933 | 3.70 | C22H20O11 | calycosin + glucuronidation | 459.0962; 283.0612; 268.0391; 175.0251 |
| M17 | 35.55 | [M − H]− | 417.1207 | 417.1191 | 3.84 | C21H22O9 | equol + glucuronidation | 417.1223; 399.1180; 241.0886; 175.0258 |
| M18 | 35.91 | [M − H]− | 447.0943 | 447.0933 | 2.24 | C21H20O11 | 7,3′,4′-trihydroxyisoflavanone + glucuronidation | 447.1322; 271.0639; 151.0070; 113.0255 |
| M19 | 36.18 | [M − H]− | 417.1210 | 417.1191 | 4.56 | C21H22O9 | equol + glucuronidation | 417.1217; 399.1116; 241.0871; 175.0269 |
| M20 | 36.11 | [M − H]− | 639.1957 | 639.1931 | 4.07 | C29H36O16 | astraisoflavan-7-O-β-d-glucoside + glucuronidation | 639.1943; 463.1845; 301.1089; 286.0901 |
| M21 | 38.58 | [M − H]− | 417.1207 | 417.1191 | 3.84 | C21H22O9 | equol + glucuronidation | 417.1214; 241.0878; 175.0247; 121.0303 |
| M22 | 38.63 | [M − H]− | 321.0449 | 321.0438 | 3.43 | C15H14O6S | equol + sulfation | 321.0489; 242.0913; 121.0305 |
| M23 | 38.92 | [M − H]− | 443.0999 | 443.0984 | 3.39 | C22H20O10 | formononetin + glucuronidation | 443.1701; 267.0670; 252.0441; 223.0398; 179.0250 |
| M24 | 40.04 | [M − H]− | 253.0511 | 253.0506 | 1.98 | C15H10O4 | formononetin + demethylation | 253.0518; 225.0558; 135.0094 |
| M25 | 40.86 | [M − H]− | 433.1153 | 433.114 | 3.00 | C21H22O10 | 2′,4′,7-trihydroxyisoflavan + glucuronidation | 433.2095; 257.0832; 175.0253; 113.0252 |
| M26 | 41.42 | [M − H]− | 433.1157 | 433.114 | 3.93 | C21H22O10 | 2′,4′,7-trihydroxyisoflavan + glucuronidation | 433.1166; 257.0826; 136.0182 |
| M27 | 41.99 | [M − H]− | 475.1267 | 475.1246 | 4.42 | C23H24O11 | methylnissolin + glucuronidation | 475.1302; 301.1060; 284.0711; 269.0862 |
| M28 | 42.76 | [M − H]− | 459.0951 | 459.0933 | 3.92 | C22H20O11 | calycosin + glucuronidation | 459.0979; 283.0662; 268.0368; 255.0686 |
| M29 | 43.13 | [M − H]− | 477.1421 | 477.1402 | 3.98 | C23H26O11 | astraisoflavan + glucuronidation | 477.1445; 301.1100; 286.0859; 271.0616 |
| M30 | 43.28 | [M + H]+ | 303.1212 | 303.1227 | −4.95 | C17H18O5 | astraisoflavan | 303.1024; 167.0699; 133.0677; 123.0434 |
| M31 | 44.51 | [M − H]− | 445.1154 | 445.114 | 3.15 | C22H22O10 | formononetin + hydrogenation + glucuronidation | 445.1165; 269.0850; 254.0608; 217.0108; 113.0268 |
| M32 | 45.68 | [M − H]− | 347.0230 | 347.0231 | −0.29 | C16H12O7S | formononetin + sulfation | 347.0279; 267.0650; 252.0431; 223.0376 |
| ID | Name | Formula | MW |
|---|---|---|---|
| C13 | Calceolarioside B | C23H26O11 | 478.15 |
| C24 | Akebia saponin PJ1 | C53H86O23 | 1090.56 |
| C30 | Akebia saponin E | C52H84O22 | 1060.54 |
| C31 | Akebia saponin D | C47H76O18 | 928.50 |
| C42 | Apigenin | C15H10O5 | 270.05 |
| P1 | Stachydrine | C7H13NO2 | 143.09 |
| P2 | Carasinaurone | C16H14O6 | 302.08 |
| P3 | Calycosin-7-O-β-d-glucoside | C22H22O10 | 446.12 |
| P4 | Akebia saponin B | C40H64O12 | 736.44 |
| M2 | Calycosin-7-O-β-d-glucoside+glucuronidation | C28H30O16 | 622.15 |
| M5 | Apigenin+sulfation+glucuronidation | C21H18O14S | 526.04 |
| M6 | Genkwanin+glucuronidation | C22H20O11 | 460.10 |
| M9 | Apigenin+hydroxylation+glucuronidation+sulfation | C21H18O15S | 542.04 |
| M10 | Apigenin+glucuronidation | C21H18O11 | 446.08 |
| M11 | 2′,4′,7-trihydroxyisoflavan+glucuronidation | C21H22O10 | 434.12 |
| M12 | 7-hydroxy-2′,3′,4′-trimethoxyisoflavan+glucuronidation | C24H28O11 | 492.16 |
| M13 | Apigenin+glucuronidation | C21H18O11 | 446.08 |
| M15 | 7,3′,4′-trihydroxyisoflavanone+glucuronidation | C21H20O11 | 448.10 |
| M16 | Calycosin+glucuronidation | C22H20O11 | 460.10 |
| M18 | 7,3′,4′-trihydroxyisoflavanone+glucuronidation | C21H20O11 | 448.10 |
| M20 | Astraisoflavan-7-O-β-d-glucoside+glucuronidation | C29H36O16 | 640.20 |
| M23 | Formononetin+glucuronidation | C22H20O10 | 444.11 |
| M24 | Formononetin+demethylation | C15H10O4 | 254.06 |
| M25 | 2′,4′,7-trihydroxyisoflavan+glucuronidation | C21H22O10 | 434.12 |
| M26 | 2′,4′,7-trihydroxyisoflavan+glucuronidation | C21H22O10 | 434.12 |
| M27 | Methylnissolin+glucuronidation | C23H24O11 | 476.13 |
| M28 | Calycosin+glucuronidation | C22H20O11 | 460.10 |
| M29 | Astraisoflavan+glucuronidation | C23H26O11 | 478.15 |
| M30 | Astraisoflavan | C17H18O5 | 302.12 |
| M31 | Formononetin+hydrogenation+glucuronidation | C22H22O10 | 446.12 |
| M32 | Formononetin+sulfation | C16H12O7S | 348.03 |
Disclaimer/Publisher’s Note: The statements, opinions and data contained in all publications are solely those of the individual author(s) and contributor(s) and not of MDPI and/or the editor(s). MDPI and/or the editor(s) disclaim responsibility for any injury to people or property resulting from any ideas, methods, instructions or products referred to in the content. |
© 2023 by the authors. Licensee MDPI, Basel, Switzerland. This article is an open access article distributed under the terms and conditions of the Creative Commons Attribution (CC BY) license (https://creativecommons.org/licenses/by/4.0/).
Share and Cite
Cui, L.; Ma, C.; Shi, W.; Yang, C.; Wu, J.; Wu, Z.; Lou, Y.; Fan, G. A Systematic Study of Yiqi Qubai Standard Decoction for Treating Vitiligo Based on UPLC-Q-TOF/MS Combined with Chemometrics, Molecular Docking, and Cellular and Zebrafish Assays. Pharmaceuticals 2023, 16, 1716. https://doi.org/10.3390/ph16121716
Cui L, Ma C, Shi W, Yang C, Wu J, Wu Z, Lou Y, Fan G. A Systematic Study of Yiqi Qubai Standard Decoction for Treating Vitiligo Based on UPLC-Q-TOF/MS Combined with Chemometrics, Molecular Docking, and Cellular and Zebrafish Assays. Pharmaceuticals. 2023; 16(12):1716. https://doi.org/10.3390/ph16121716
Chicago/Turabian StyleCui, Lijun, Cui Ma, Wenqing Shi, Chen Yang, Jiangping Wu, Zhenghua Wu, Yuefen Lou, and Guorong Fan. 2023. "A Systematic Study of Yiqi Qubai Standard Decoction for Treating Vitiligo Based on UPLC-Q-TOF/MS Combined with Chemometrics, Molecular Docking, and Cellular and Zebrafish Assays" Pharmaceuticals 16, no. 12: 1716. https://doi.org/10.3390/ph16121716
APA StyleCui, L., Ma, C., Shi, W., Yang, C., Wu, J., Wu, Z., Lou, Y., & Fan, G. (2023). A Systematic Study of Yiqi Qubai Standard Decoction for Treating Vitiligo Based on UPLC-Q-TOF/MS Combined with Chemometrics, Molecular Docking, and Cellular and Zebrafish Assays. Pharmaceuticals, 16(12), 1716. https://doi.org/10.3390/ph16121716

