A Novel Mast Cell Stabilizer JM25-1 Rehabilitates Impaired Gut Barrier by Targeting the Corticotropin-Releasing Hormone Receptors
Abstract
1. Introduction
2. Results
2.1. Effect of JM25-1 on HMC-1 and RBL-2H3 Cell Viability
2.2. JM25-1 Inhibits Degranulation in Mast Cell HMC-1 and RBL-2H3 Cells
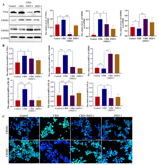
2.3. JM25-1 Diminishes the Expression of Cytokines by Regulating the Expression of CRH Receptors in HMC-1 Cells
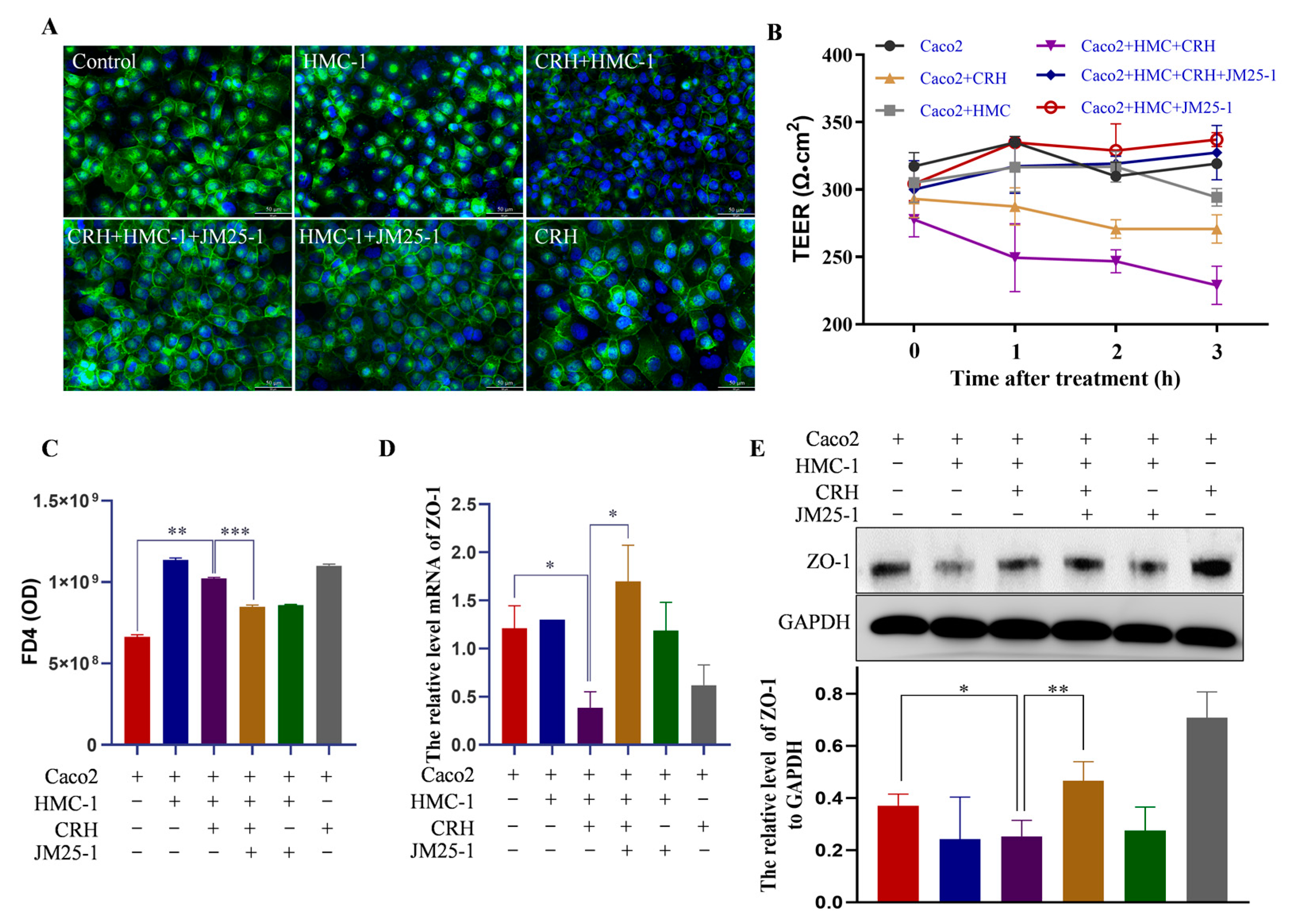
2.4. JM25-1 Restrains Epithelial Permeability in a MC-Dependent Way
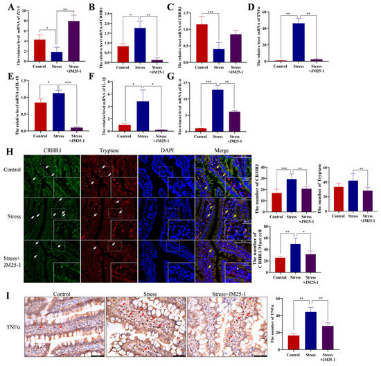
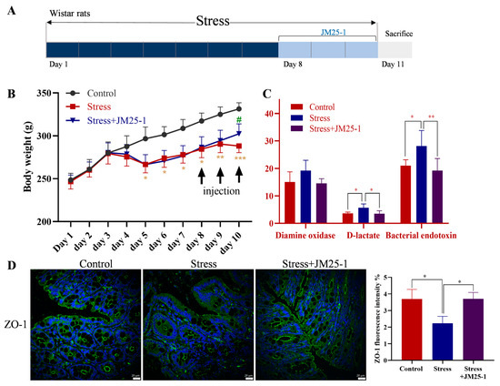
2.5. JM25-1 Protects the Intestinal Barrier from Psychological Stress
2.6. Effect of JM25-1 on the Expression of Intestinal CRH Receptors and Cytokines in Psychologically Stressed Rats
2.7. Network Pharmacology Analysis of JM25-1 against IBS
2.8. JM25-1 Regulates CRHR Expression and Activation of MC through the PI3K/AKT/mTOR Signaling Pathway
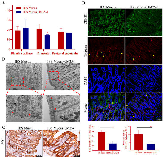
2.9. JM25-1 Regulated Intestinal Barrier Defect Induced by Colonic Mucus of IBS Patients
3. Discussion
4. Materials and Methods
4.1. Cell Culture
4.2. Cell Cytotoxicity Assay
4.3. Integrity and Paracellular Permeability Assay
4.4. N-Acetyl-β-D-Hexosaminidase Release Assay
4.5. Target Prediction
4.6. Protein–Protein Interaction (PPI) Network Construction and Hub Target Screening
4.7. Molecular Docking Simulation
4.8. Gene Ontology (GO) Term and Kyoto Encyclopedia of Genes and Genomes (KEGG) Pathway Enrichment Analyses
4.9. Animals and Chronic Stress Experimental Design
4.10. Transplantation of Colonic Mucus from IBS Patient
4.11. Western Blot Analysis
4.12. Total RNA Isolation and Quantitation
4.13. Determination of Cytokine Secretion
4.14. Immunofluorescence (IF)
4.15. Immunohistochemistry (IHC)
4.16. Transmission Electron Microscopy (TEM)
4.17. Statistical Analysis
Supplementary Materials
Author Contributions
Funding
Institutional Review Board Statement
Informed Consent Statement
Data Availability Statement
Acknowledgments
Conflicts of Interest
Abbreviations
References
- Peters, K.; Dahlgren, D.; Egerszegi, P.P.; Lennernas, H.; Sjoblom, M. Protective Effects of Melatonin and Misoprostol against Experimentally Induced Increases in Intestinal Permeability in Rats. Int. J. Mol. Sci. 2022, 23, 2912. [Google Scholar] [CrossRef] [PubMed]
- Kinashi, Y.; Hase, K. Partners in Leaky Gut Syndrome: Intestinal Dysbiosis and Autoimmunity. Front. Immunol. 2021, 12, 673708. [Google Scholar] [CrossRef] [PubMed]
- Odenwald, M.A.; Turner, J.R. Intestinal Permeability Defects: Is It Time to Treat? Clin. Gastroenterol. Hepatol. 2013, 11, 1075–1083. [Google Scholar] [CrossRef]
- Camilleri, M. Human Intestinal Barrier: Effects of Stressors, Diet, Prebiotics, and Probiotics. Clin. Transl. Gastroenterol. 2021, 12, e00308. [Google Scholar] [CrossRef] [PubMed]
- Fortea, M.; Albert-Bayo, M.; Abril-Gil, M.; Ganda Mall, J.P.; Serra-Ruiz, X.; Henao-Paez, A.; Exposito, E.; Gonzalez-Castro, A.M.; Guagnozzi, D.; Lobo, B.; et al. Present and Future Therapeutic Approaches to Barrier Dysfunction. Front. Nutr. 2021, 8, 718093. [Google Scholar] [CrossRef]
- Butto, L.F.; Pelletier, A.; More, S.K.; Zhao, N.; Osme, A.; Hager, C.L.; Ghannoum, M.A.; Sekaly, R.P.; Cominelli, F.; Dave, M. Intestinal Stem Cell Niche Defects Result in Impaired 3D Organoid Formation in Mouse Models of Crohn’s Disease-like Ileitis. Stem. Cell Rep. 2020, 15, 389–407. [Google Scholar] [CrossRef]
- Vanuytsel, T.; van Wanrooy, S.; Vanheel, H.; Vanormelingen, C.; Verschueren, S.; Houben, E.; Salim Rasoel, S.; Tomicronth, J.; Holvoet, L.; Farre, R.; et al. Psychological Stress and Corticotropin-Releasing Hormone Increase Intestinal Permeability in Humans by a Mast Cell-dependent Mechanism. Gut 2014, 63, 1293–1299. [Google Scholar] [CrossRef]
- Li, M.; Zhao, J.; Cao, M.; Liu, R.; Chen, G.; Li, S.; Xie, Y.; Xie, J.; Cheng, Y.; Huang, L.; et al. Mast cells-derived MiR-223 Destroys Intestinal Barrier Function by Inhibition of CLDN8 Expression in Intestinal Epithelial Cells. Biol. Res. 2020, 53, 12. [Google Scholar] [CrossRef]
- Cespedes, N.; Donnelly, E.L.; Lowder, C.; Hansten, G.; Wagers, D.; Briggs, A.M.; Schauer, J.; Haapanen, L.; Abrink, M.; Van de Water, J.; et al. Mast Cell Chymase/Mcpt4 Suppresses the Host Immune Response to Plasmodium yoelii, Limits Malaria-Associated Disruption of Intestinal Barrier Integrity and Reduces Parasite Transmission to Anopheles stephensi. Front. Immunol. 2022, 13, 801120. [Google Scholar] [CrossRef]
- Wang, J.; Zhang, X.; Yang, C.; Zhao, S. Effect of Monoacylglycerol Lipase Inhibition on Intestinal Permeability in Chronic Stress Model. Biochem. Biophys. Res. Commun. 2020, 525, 962–967. [Google Scholar] [CrossRef]
- Wiley, J.W.; Zong, Y.; Zheng, G.; Zhu, S.; Hong, S. Histone H3K9 Methylation Regulates Chronic Stress and IL-6-induced Colon Epithelial Permeability and Visceral Pain. Neurogastroenterol. Motil. 2020, 32, e13941. [Google Scholar] [CrossRef] [PubMed]
- D’Costa, S.; Ayyadurai, S.; Gibson, A.J.; Mackey, E.; Rajput, M.; Sommerville, L.J.; Wilson, N.; Li, Y.; Kubat, E.; Kumar, A.; et al. Mast Cell Corticotropin-releasing Factor Subtype 2 Suppresses Mast Cell Degranulation and Limits the Severity of Anaphylaxis and Stress-induced Intestinal Permeability. J. Allergy Clin. Immunol. 2019, 143, 1865–1877. [Google Scholar] [CrossRef] [PubMed]
- Guilarte, M.; Vicario, M.; Martinez, C.; de Torres, I.; Lobo, B.; Pigrau, M.; Gonzalez-Castro, A.; Rodino-Janeiro, B.K.; Salvo-Romero, E.; Fortea, M.; et al. Peripheral Corticotropin-Releasing Factor Triggers Jejunal Mast Cell Activation and Abdominal Pain in Patients with Diarrhea-Predominant Irritable Bowel Syndrome. Am. J. Gastroenterol. 2020, 115, 2047–2059. [Google Scholar] [CrossRef] [PubMed]
- Bednarska, O.; Walter, S.A.; Casado-Bedmar, M.; Strom, M.; Salvo-Romero, E.; Vicario, M.; Mayer, E.A.; Keita, A.V. Vasoactive Intestinal Polypeptide and Mast Cells Regulate Increased Passage of Colonic Bacteria in Patients with Irritable Bowel Syndrome. Gastroenterology 2017, 153, 948–960.e943. [Google Scholar] [CrossRef]
- Li, X.; Liu, Q.; Yu, J.; Zhang, R.; Sun, T.; Jiang, W.; Hu, N.; Yang, P.; Luo, L.; Ren, J.; et al. Costunolide Ameliorates Intestinal Dysfunction and Depressive Behaviour in Mice with Stress-induced Irritable Bowel Syndrome via Colonic Mast Cell Activation and Central 5-hydroxytryptamine Metabolism. Food Funct. 2021, 12, 4142–4151. [Google Scholar] [CrossRef]
- Kamphuis, J.B.J.; Reber, L.; Eutamene, H.; Theodorou, V. Increased Fermentable Carbohydrate Intake Alters Colonic Mucus Barrier Function through Glycation Processes and Increased Mast Cell Counts. FASEB J. 2022, 36, e22297. [Google Scholar] [CrossRef]
- Li, R.; Chen, S.; Gu, X.; An, S.; Wang, Z. Role of the Nuclear Receptor Subfamily 4a in Mast Cells in the Development of Irritable Bowel Syndrome. Comput. Struct. Biotechnol. J. 2022, 20, 1198–1207. [Google Scholar] [CrossRef]
- Serra, M.F.; Neves, J.S.; Couto, G.C.; Cotias, A.C.; Pao, C.R.; Olsen, P.C.; de Carvalho, K.I.; Anjos-Valotta, E.A.; Faria, R.X.; Costa, J.C.; et al. JM25-1, a Lidocaine Analog Combining Airway Relaxant and Antiinflammatory Properties: Implications for New Bronchospasm Therapy. Anesthesiology 2016, 124, 109–120. [Google Scholar] [CrossRef]
- Costa, J.C.; Neves, J.S.; de Souza, M.V.; Siqueira, R.A.; Romeiro, N.C.; Boechat, N.; e Silva, P.M.; Martins, M.A. Synthesis and Antispasmodic Activity of Lidocaine Derivatives Endowed with Reduced Local Anesthetic Action. Bioorg. Med. Chem. Lett. 2008, 18, 1162–1166. [Google Scholar] [CrossRef]
- Kolkhir, P.; Elieh-Ali-Komi, D.; Metz, M.; Siebenhaar, F.; Maurer, M. Understanding Human Mast Cells: Lesson from Therapies for Allergic and Non-Allergic Diseases. Nat. Rev. Immunol. 2022, 22, 294–308. [Google Scholar] [CrossRef]
- Vukman, K.V.; Forsonits, A.; Oszvald, A.; Toth, E.A.; Buzas, E.I. Mast Cell Secretome: Soluble and Vesicular Components. Semin. Cell Dev. Biol. 2017, 67, 65–73. [Google Scholar] [CrossRef] [PubMed]
- Guo, J.; Liang, T.; Chen, H.; Li, X.; Ren, X.; Wang, X.; Xiao, K.; Zhao, J.; Zhu, H.; Liu, Y. Glutamate Attenuates Lipopolysaccharide Induced Intestinal Barrier Injury by Regulating Corticotropin-Releasing Factor Pathway in Weaned Pigs. Anim. Biosci. 2022, 35, 1235–1249. [Google Scholar] [CrossRef] [PubMed]
- Li, Q.; Liang, X.; Xue, X.; Wang, K.; Wu, L. Lipidomics Provides Novel Insights into Understanding the Bee Pollen Lipids Transepithelial Transport and Metabolism in Human Intestinal Cells. J. Agric. Food Chem. 2020, 68, 907–917. [Google Scholar] [CrossRef] [PubMed]
- Zareie, M.; Johnson-Henry, K.; Jury, J.; Yang, P.C.; Ngan, B.Y.; McKay, D.M.; Soderholm, J.D.; Perdue, M.H.; Sherman, P.M. Probiotics Prevent Bacterial Translocation and Improve Intestinal Barrier Function in Rats Following Chronic Psychological Stress. Gut 2006, 55, 1553–1560. [Google Scholar] [CrossRef] [PubMed]
- Wiley, J.W.; Higgins, G.A.; Hong, S. Chronic Psychological Stress Alters Gene Expression in Rat Colon Epithelial Cells Promoting Chromatin Remodeling, Barrier Dysfunction and Inflammation. Peer J 2022, 10, e13287. [Google Scholar] [CrossRef]
- He, L.; Wang, C.; Simujide, H.; Aricha, H.; Zhang, J.; Liu, B.; Zhang, C.; Cui, Y.; Aorigele, C. Effect of Early Pathogenic Escherichia Coli Infection on the Intestinal Barrier and Immune Function in Newborn Calves. Front. Cell. Infect. Microbiol. 2022, 12, 818276. [Google Scholar] [CrossRef]
- Wei, B.; Wu, Q.; Yang, X.; Lai, C.; Su, Z.; Liang, Z. Effect of TRAF6 in Acute Pancreatitis-Induced Intestinal Barrier Injury via TLR4/NF-kappaB Signal Pathway. Tissue Cell 2022, 76, 101792. [Google Scholar] [CrossRef]
- Hsin, K.Y.; Matsuoka, Y.; Asai, Y.; Kamiyoshi, K.; Watanabe, T.; Kawaoka, Y.; Kitano, H. Systemsdock: A Web Server for Network Pharmacology-Based Prediction and Analysis. Nucleic Acids Res. 2016, 44, W507–W513. [Google Scholar] [CrossRef]
- Chelakkot, C.; Ghim, J.; Ryu, S.H. Mechanisms regulating intestinal barrier integrity and Its Pathological Implications. Exp. Mol. Med. 2018, 50, 1–9. [Google Scholar] [CrossRef]
- Ye, L.; Zhang, Y.; Chen, Y.J.; Liu, Q. Anti-tumor Effects of Lidocaine on Human Gastric Cancer Cells in Vitro. Bratisl. Lek. Listy 2019, 120, 212–217. [Google Scholar] [CrossRef]
- Adler, D.M.; Cornett, C.; Damborg, P.; Verwilghen, D.R. The Stability and Microbial Contamination of Bupivacaine, Lidocaine and Mepivacaine Used for Lameness Diagnostics in Horses. Vet. J. 2016, 218, 7–12. [Google Scholar] [CrossRef] [PubMed]
- Rogliani, P.; Calzetta, L.; Rendina, E.A.; Massullo, D.; Dauri, M.; Rinaldi, B.; Capuano, A.; Matera, M.G. The Influence of Propofol, Remifentanil and Lidocaine on the Tone of Human Bronchial Smooth Muscle. Pulm. Pharmacol. Ther. 2013, 26, 325–331. [Google Scholar] [CrossRef] [PubMed]
- Chiu, K.M.; Lu, C.W.; Lee, M.Y.; Wang, M.J.; Lin, T.Y.; Wang, S.J. Neuroprotective and Anti-Inflammatory Effects of Lidocaine in Kainic Acid-Injected Rats. Neuroreport 2016, 27, 501–507. [Google Scholar] [CrossRef]
- Seifert, J.; Mostecka, H.; Kolar, G.F. Trifluoromethylanilines-Their Effect on DNA Synthesis and Proliferative Activity in Parenchymal Organs of Rats. Toxicology 1993, 83, 49–59. [Google Scholar] [CrossRef] [PubMed]
- Parodi, S.; Pala, M.; Russo, P.; Zunino, A.; Balbi, C.; Albini, A.; Valerio, F.; Cimberle, M.R.; Santi, L. DNA Damage in Liver, Kidney, Bone Marrow, and Spleen of Rats and Mice Treated with Commercial and Purified Aniline as Determined by Alkaline Elution Assay and Sister Chromatid Exchange Induction. Cancer Res. 1982, 42, 2277–2283. [Google Scholar]
- Holtmann, G.J.; Ford, A.C.; Talley, N.J. Pathophysiology of Irritable Bowel Syndrome. Lancet Gastroenterol. Hepatol. 2016, 1, 133–146. [Google Scholar] [CrossRef]
- Ibeakanma, C.; Ochoa-Cortes, F.; Miranda-Morales, M.; McDonald, T.; Spreadbury, I.; Cenac, N.; Cattaruzza, F.; Hurlbut, D.; Vanner, S.; Bunnett, N.; et al. Brain-gut Interactions Increase Peripheral Nociceptive Signaling in Mice with Postinfectious Irritable Bowel Syndrome. Gastroenterology 2011, 141, 2098–2108. [Google Scholar] [CrossRef]
- Liang, W.J.; Zhang, G.; Luo, H.S.; Liang, L.X.; Huang, D.; Zhang, F.C. Tryptase and Protease-Activated Receptor 2 Expression Levels in Irritable Bowel Syndrome. Gut Liver 2016, 10, 382–390. [Google Scholar] [CrossRef]
- Smith, F.; Clark, J.E.; Overman, B.L.; Tozel, C.C.; Huang, J.H.; Rivier, J.E.; Blikslager, A.T.; Moeser, A.J. Early Weaning Stress Impairs Development of Mucosal Barrier Function in the Porcine Intestine. Am. J. Physiol. Gastrointest. Liver Physiol. 2010, 298, G352–G363. [Google Scholar] [CrossRef]
- Nozu, T.; Miyagishi, S.; Nozu, R.; Takakusaki, K.; Okumura, T. Altered Colonic Sensory and Barrier Functions by CRF: Roles of TLR4 and IL-1. J. Endocrinol. 2018, 239, 241–252. [Google Scholar] [CrossRef]
- Wallon, C.; Persborn, M.; Jonsson, M.; Wang, A.; Phan, V.; Lampinen, M.; Vicario, M.; Santos, J.; Sherman, P.M.; Carlson, M.; et al. Eosinophils Express Muscarinic Receptors and Corticotropin-Releasing Factor to Disrupt the Mucosal Barrier in Ulcerative Colitis. Gastroenterology 2011, 140, 1597–1607. [Google Scholar] [CrossRef] [PubMed]
- Estienne, M.; Claustre, J.; Clain-Gardechaux, G.; Paquet, A.; Tache, Y.; Fioramonti, J.; Plaisancie, P. Maternal Deprivation Alters Epithelial Secretory Cell Lineages in Rat Duodenum: Role of CRF-related Peptides. Gut 2010, 59, 744–751. [Google Scholar] [CrossRef] [PubMed]
- Sun, Y.; Jiang, X.; Pan, R.; Zhou, X.; Qin, D.; Xiong, R.; Wang, Y.; Qiu, W.; Wu, A.; Wu, J. Escins Isolated from Aesculus chinensis Bge. Promote the Autophagic Degradation of Mutant Huntingtin and Inhibit its Induced Apoptosis in HT22 cells. Front. Pharmacol. 2020, 11, 116–136. [Google Scholar] [CrossRef]
- Wang, M.J.; Lin, S.Z.; Kuo, J.S.; Huang, H.Y.; Tzeng, S.F.; Liao, C.H.; Chen, D.C.; Chen, W.F. Urocortin Modulates Inflammatory Response and Neurotoxicity Induced by Microglial Activation. J. Immunol. 2007, 179, 6204–6214. [Google Scholar] [CrossRef] [PubMed]
- Zhang, F.; Hong, F.; Wang, L.; Fu, R.; Qi, J.; Yu, B. MrgprX2 Regulates Mast Cell Degranulation through PI3K/AKT and PLCgamma Signaling in Pseudo-Allergic Reactions. Int. Immunopharmacol. 2022, 102, 108389. [Google Scholar] [CrossRef]
- Emeto, T.I.; Moxon, J.V.; Biros, E.; Rush, C.M.; Clancy, P.; Woodward, L.; Moran, C.S.; Jose, R.J.; Nguyen, T.; Walker, P.J.; et al. Urocortin 2 is Associated with Abdominal Aortic Aneurysm and Mediates Anti-Proliferative Effects on Vascular Smooth Muscle Cells via Corticotrophin Releasing Factor Receptor 2. Clin. Sci. 2014, 126, 517–527. [Google Scholar] [CrossRef]
- Blaabjerg, L.; Christensen, G.L.; Matsumoto, M.; van der Meulen, T.; Huising, M.O.; Billestrup, N.; Vale, W.W. CRFR1 Activation Protects against Cytokine-Induced Beta-Cell Death. J. Mol. Endocrinol. 2014, 53, 417–427. [Google Scholar] [CrossRef]
- Ekoff, M.; Strasser, A.; Nilsson, G. FcepsilonRI Aggregation Promotes Survival of Connective Tissue-Like Mast Cells but not Mucosal-Like Mast Cells. J. Immunol. 2007, 178, 4177–4183. [Google Scholar] [CrossRef]
- Ait-Belgnaoui, A.; Bradesi, S.; Fioramonti, J.; Theodorou, V.; Bueno, L. Acute Stress-Induced Hypersensitivity to Colonic Distension Depends upon Increase in Paracellular Permeability: Role of Myosin Light Chain Kinase. Pain 2005, 113, 141–147. [Google Scholar] [CrossRef]
- Nozu, T.; Miyagishi, S.; Nozu, R.; Takakusaki, K.; Okumura, T. Repeated Water Avoidance Stress Induces Visceral Hypersensitivity: Role of Interleukin-1, Interleukin-6, and Peripheral Corticotropin-Releasing Factor. J. Gastroenterol. Hepatol. 2017, 32, 1958–1965. [Google Scholar] [CrossRef]
- Saha, L. Irritable Bowel Syndrome: Pathogenesis, Diagnosis, Treatment, and Evidence-Based Medicine. World J. Gastroenterol. 2014, 20, 6759–6773. [Google Scholar] [CrossRef] [PubMed]








| Name | Betweenness Centrality | Closeness Centrality | Degree |
|---|---|---|---|
| AKT1 | 0.2215193 | 0.58888889 | 21 |
| SLC6A3 | 0.14536581 | 0.55789474 | 19 |
| SRC | 0.13163614 | 0.54639175 | 19 |
| SLC6A4 | 0.10762354 | 0.47321429 | 18 |
| SLC6A2 | 0.04392008 | 0.43442623 | 15 |
| CHRNA4 | 0.04196715 | 0.5047619 | 15 |
| DRD2 | 0.08383962 | 0.53535354 | 14 |
| GRIN2B | 0.05834103 | 0.54639175 | 14 |
| Name | Primer: 5′ to 3′ |
|---|---|
| TNFα-Forward (Human) | CCAGGGACCTCTCTCTAATCA |
| TNFα-Reverse (Human) | TCAGCTTGAGGGTTTGCTAC |
| CRHR1-Forward (Human) | TGGTGTCCGCTACAATACCA |
| CRHR1-Reverse (Human) | AGTGGCCAGGTAGTTGATG |
| CRHR2-Forward (Human) | CCGGAATGCCTATCGAGAATG |
| CRHR2-Reverse (Human) | GGTCATACTTCCTCTGCTTGTC |
| IL-1β-Forward (Human) | ATGACCTGAGCACCTTCTTTC |
| IL-1β-Reverse (Human) | TGCACATAAGCCTCGTTATCC |
| IL-18-Forward (Human) | CAGATCGCTTCCTCTCGCAA |
| IL-18-Reverse (Human) | CCAGGTTTTCATCATCTTCAGCTAT |
| IL-6-Forward (Human) | CCAGGAGAAGATTCCAAAGATGTA |
| IL-6- Reverse (Human) | CGTCGAGGATGTACCGAATTT |
| GAPDH-Forward (Human) | GTCAACGGATTTGGTCGTATTG |
| GAPDH-Reverse (Human) | TGTAGTTGAGGTC AATGAAGGG |
| ZO-1-Forward (Rat) | CTTGCCACACTGTGACCCTA |
| ZO-1-Reverse (Rat) | ACAGTTGGCTCCAACAAGGT |
| CRHR1-Forward (Rat) | GGTGGCCTTTGTCCTCTTCTT |
| CRHR1-Reverse (Rat) | AAAGCCGAGATGAGGTTCCA |
| CRHR2-Forward (Rat) | CATCATCCTCGTGCTCCTCAT |
| CRHR2-Reverse (Rat) | TGGAGGCTCGCAGTTTTGT |
| TNFα-Forward (Rat) | CGTAGCCCACGTCGTAGCA |
| TNFα-Reverse (Rat) | GTCTTTGAGATCCATGCCATTG |
| IL-1β-Forward (Rat) | TCAGGAAGGCAGTGTCACTCAT |
| IL-1β-Reverse (Rat) | AAGAAGGTGCTTGGGTCCTCAT |
| IL-6-Forward (Rat) | CCAGGAGAAGATTCCAAAGATGTA |
| IL-6-Reverse (Rat) | CGTCGAGGATGTACCGAATTT |
| IL-18-Forward (Rat) | GCCTCAAACCTTCCAAATCA |
| IL-18-Reverse (Rat) | TGGATCCATTTCCTCAAAGG |
| GAPDH-Forward (Rat) | GGGTGTGAACCACGAGAAATATG |
| GAPDH-Reverse (Rat) | CCACGATGCCAAAGTTGTCA |
Disclaimer/Publisher’s Note: The statements, opinions and data contained in all publications are solely those of the individual author(s) and contributor(s) and not of MDPI and/or the editor(s). MDPI and/or the editor(s) disclaim responsibility for any injury to people or property resulting from any ideas, methods, instructions or products referred to in the content. |
© 2022 by the authors. Licensee MDPI, Basel, Switzerland. This article is an open access article distributed under the terms and conditions of the Creative Commons Attribution (CC BY) license (https://creativecommons.org/licenses/by/4.0/).
Share and Cite
Sun, Y.; Li, H.; Liu, L.; Bai, X.; Wu, L.; Shan, J.; Sun, X.; Wang, Q.; Guo, Y. A Novel Mast Cell Stabilizer JM25-1 Rehabilitates Impaired Gut Barrier by Targeting the Corticotropin-Releasing Hormone Receptors. Pharmaceuticals 2023, 16, 47. https://doi.org/10.3390/ph16010047
Sun Y, Li H, Liu L, Bai X, Wu L, Shan J, Sun X, Wang Q, Guo Y. A Novel Mast Cell Stabilizer JM25-1 Rehabilitates Impaired Gut Barrier by Targeting the Corticotropin-Releasing Hormone Receptors. Pharmaceuticals. 2023; 16(1):47. https://doi.org/10.3390/ph16010047
Chicago/Turabian StyleSun, Yueshan, Hong Li, Lei Liu, Xiaoqin Bai, Liping Wu, Jing Shan, Xiaobin Sun, Qiong Wang, and Yuanbiao Guo. 2023. "A Novel Mast Cell Stabilizer JM25-1 Rehabilitates Impaired Gut Barrier by Targeting the Corticotropin-Releasing Hormone Receptors" Pharmaceuticals 16, no. 1: 47. https://doi.org/10.3390/ph16010047
APA StyleSun, Y., Li, H., Liu, L., Bai, X., Wu, L., Shan, J., Sun, X., Wang, Q., & Guo, Y. (2023). A Novel Mast Cell Stabilizer JM25-1 Rehabilitates Impaired Gut Barrier by Targeting the Corticotropin-Releasing Hormone Receptors. Pharmaceuticals, 16(1), 47. https://doi.org/10.3390/ph16010047
