Handover Scheme in LEO Satellite Networks Based on QoE for Streaming Media Services
Abstract
1. Introduction
- A simulation system for streaming media services under the LEO satellite communication environment is built to simulate the initial buffering, rebuffering, playback, and idle state of the user during the service and can reflect the initial buffering duration, rebuffering duration, number of rebuffering, etc., which affect the user’s QoE during the service.
- QoE-driven resource allocation algorithms for access and handover in LEO satellite systems, leveraging channel capacity prediction to estimate buffer occupancy changes and allocate resources, ensuring uninterrupted streaming while preserving bandwidth for critical handovers under network congestion.
- For cases where there are too many users leading to a shortage of LEO communication resources, we design the power occupation handover algorithm to allow other users to consume data in their own buffers instead of forcing the user whose playback is about to be stopped to continue to consume data in his or her own buffer.
2. System Model
2.1. Downlink Budget Model
2.2. Streaming Media Transport Model
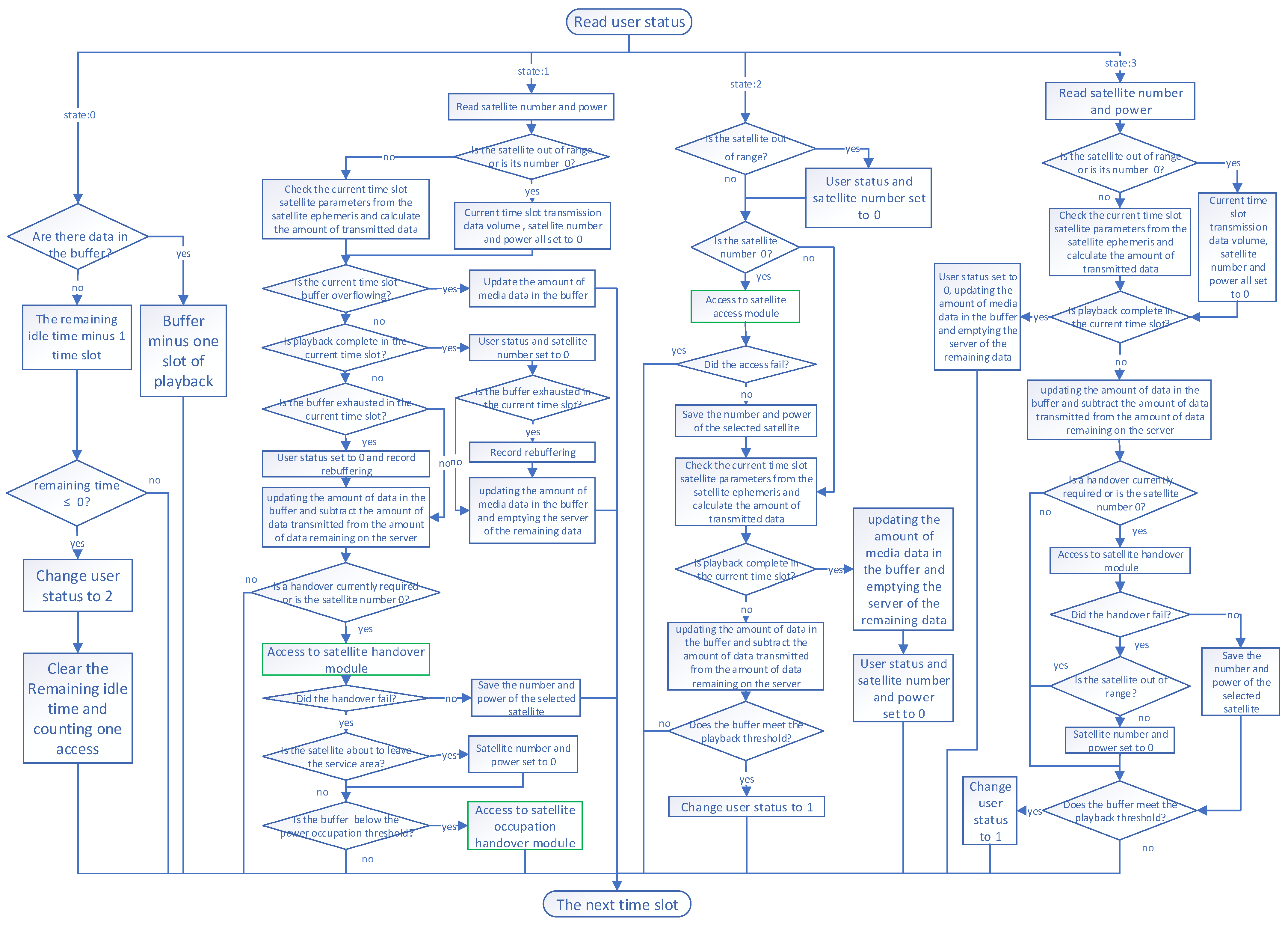
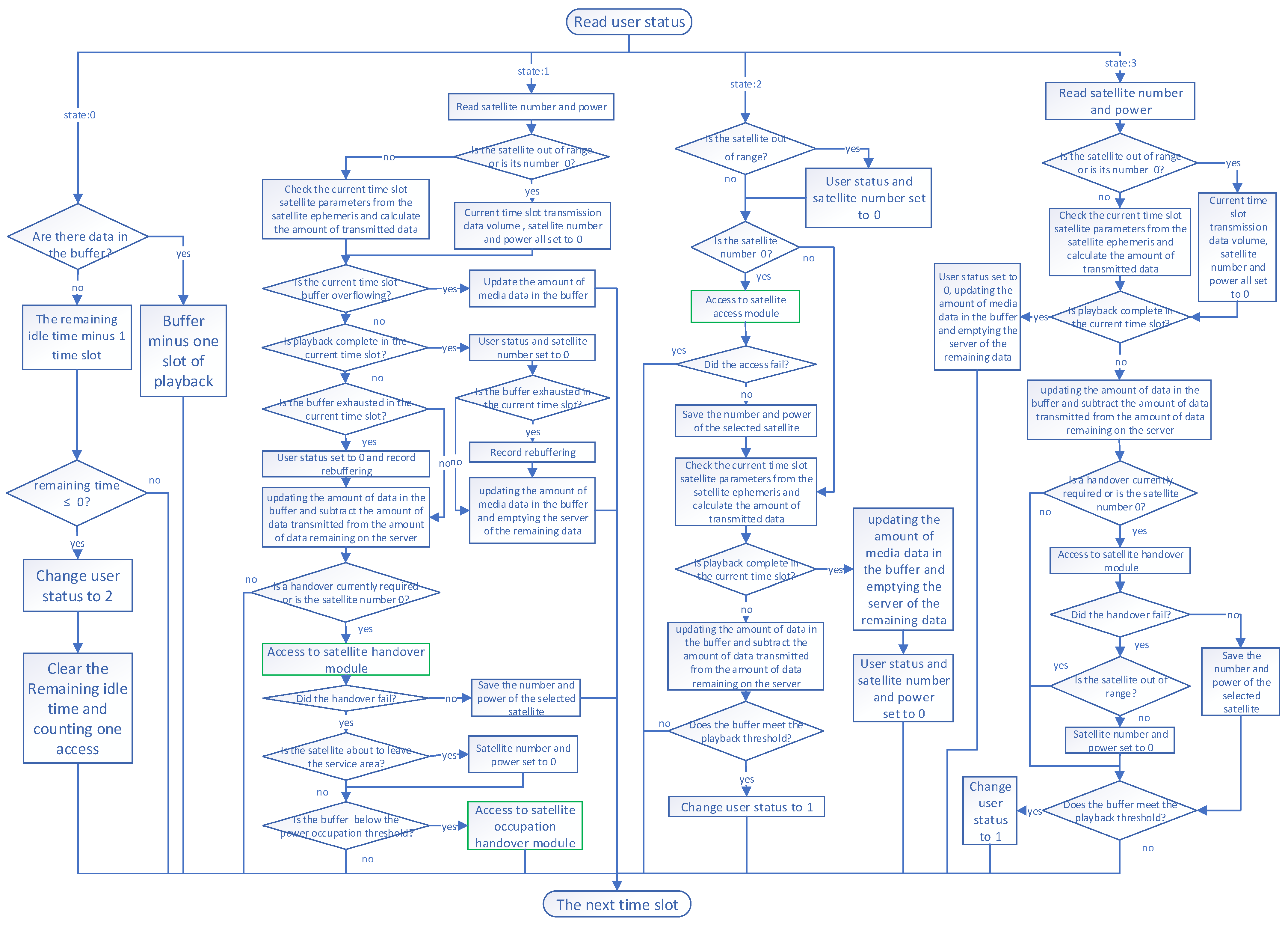
3. Simulation System Design for Handover and Access of Streaming
- The user in an idle state is in the gap between streaming media playback, and the user may pause the playback service for a period of time because he/she is looking for a new video of interest before ordering a new streaming media. When the idle time is over, the user is handed over to the initial buffering state.
- The user is in the playback state when the service is being used. The satellite downlink transmits streaming packets from the satellite to the buffer at the user’s terminal, while the user plays the streaming files in the buffer in chronological order. This state will determine whether the user’s service is stalled, whether the buffer is overflowing, and whether the playback is complete and other conditions so as to change the user’s state. When the streaming data in the buffer of the user terminal are below the handover threshold and at the same time, the satellite elevation angle is decreasing, the system starts trying to handover. If none of the candidate handover satellites satisfy the condition, then the current time slot is abandoned for handover, and the handover will wait for the next time slot. When the satellite handover fails several times, and the buffer is below the power occupation threshold , it begins to enter the occupancy handover. The occupancy handover takes up a portion of the other user’s power, allowing the current user to meet the minimum power requirement.
- The user in the initial buffering state is in the initial buffering phase after having just ordered a streaming service. The user will not play the video at this stage. First, the system will determine whether a suitable satellite has been selected. If not, it will enter the satellite access module. Then, the system sends the streaming media packet to the buffer. When the data in the buffer exceed the playback threshold, it transfers to the playback state.
- The user in the rebuffering buffer state is switched to this state after the buffer is exhausted in the playback state. In this state, the user stops playback and starts buffering until the buffer fills up to the playback threshold. Finally, it will detect if a handover is needed, usually after repeated failed handovers lead to buffer exhaustion, which then causes playback to stop. At this point, the system will attempt to handover at each time slot until playback resumes.
3.1. Handover Scheme Design Based on Streaming Services
- The average channel capacity from the time of access to the satellite until the satellite has flown to its highest elevation angle is not less than the bit rate required for the user’s streaming service.
- The buffer shall not be exhausted from the time of access to the satellite until the satellite reaches its highest elevation angle.
3.2. Access Scheme Design Based on Streaming Services
3.3. Power Occupation Handover Scheme Design Based on Streaming Services
4. Performance Evaluation
4.1. Simulation Parameters
4.2. Simulation Results
5. Conclusions
Author Contributions
Funding
Institutional Review Board Statement
Informed Consent Statement
Data Availability Statement
Conflicts of Interest
Appendix A
| Parameters | 5 | 4 | 3 | 2 | 1 |
|---|---|---|---|---|---|
| Relative humidity | 0.95 | 0.86 | 0.62 | 0.5 | 0.3 |
| Saturated vapor pressure (hPa) | 42.4 | 42.4 | 33.6 | 42.4 | 40 |
| Saturated vapor density (g/m3) | 30.3 | 30.3 | 24.3 | 31 | 28.5 |
| Point rainfall rate (mm/h) | 10 | 0 | 0 | 0 | 0 |
| Total columnar content of the cloud liquid water (kg/m3) | 5 | 4 | 2 | 0.5 | 0 |
| Atmospheric pressure (hPa) | 1000 | 1006 | 1010 | 1000 | 946 |
| Temperature (°C) | 30 | 30 | 26 | 30 | 29 |
References
- Giordani, M.; Polese, M.; Mezzavilla, M.; Rangan, S.; Zorzi, M. Toward 6G Networks: Use Cases and Technologies. IEEE Commun. Mag. 2020, 58, 55–61. [Google Scholar] [CrossRef]
- You, X.; Wang, C.; Huang, J.; Gao, X.; Zhang, Z.; Wang, M.; Huang, Y.; Zhang, C.; Jiang, Y.; Wang, J.; et al. Towards 6G wireless communication networks: Vision, enabling technologies, and new paradigm shifts. Sci. China Inf. Sci. 2020, 64, 110301–110376. [Google Scholar] [CrossRef]
- Miao, S.S. Tiantong-1 launches behind the scenes efforts, satellite calls enter ordinary people’s homes. China Space News. 12 September 2023. Available online: https://mp.weixin.qq.com/s/zxGvGf8FMxmF24S-hXV6Mw (accessed on 12 September 2023).
- Sheng, M.; Zhou, D.; Bai, W.; Liu, J.; Li, J. 6G Service Coverage with Mega Satellite Constellations. China Commun. 2022, 19, 64–76. [Google Scholar] [CrossRef]
- Barik, P.K.; Singhal, C.; Datta, R. Energy-efficient User-centric Dynamic Adaptive Multimedia Streaming in 5G Cellular Networks. In Proceedings of the National Conference on Communications (NCC), Kharagpur, India, 21–23 February 2020; pp. 1–6. [Google Scholar] [CrossRef]
- Juan, E.; Lauridsen, M.; Wigard, J.; Mogensen, P. Performance Evaluation of the 5G NR Conditional Handover in LEO-based Non-Terrestrial Networks. In Proceedings of the IEEE Wireless Communications and Networking Conference (WCNC), Austin, TX, USA, 10–13 April 2022; pp. 2488–2493. [Google Scholar] [CrossRef]
- Demir, Y.I.; Solaija, M.S.J.; Arslan, H. On the Performance of Handover Mechanisms for Non-Terrestrial Networks. In Proceedings of the IEEE Vehicular Technology Conference (VTC), Helsinki, Finland, 19–22 June 2022; pp. 1–5. [Google Scholar] [CrossRef]
- Liu, Y.; Tang, X.; Zhou, Y.; Shi, J.; Qian, M.; Li, S. Channel Reservation based Load Aware Handover for LEO Satellite Communications. In Proceedings of the IEEE Vehicular Technology Conference (VTC), Helsinki, Finland, 19–22 June 2022; pp. 1–5. [Google Scholar] [CrossRef]
- Wang, X.; Liy, H.; Yao, W.; Lany, T.; Wu, Q. Content Delivery for High-Speed Railway via Integrated Terrestrial-Satellite Networks. In Proceedings of the IEEE Wireless Communications and Networking Conference (WCNC), Seoul, Republic of Korea, 25–28 May 2020; pp. 1–6. [Google Scholar] [CrossRef]
- Lei, Y.H.; Cao, L.F.; Da Han, M. A Handover Strategy Based on User Dynamic Preference for LEO Satellite. In Proceedings of the International Conference on Computer and Communications (ICCC), Chengdu, China, 10–13 December 2021; pp. 1925–1929. [Google Scholar] [CrossRef]
- Kunadi, P.; Saxena, N.; Bhamre, Y.; Roy, A. An Efficient Predictive Handover in LEO Satellite Networks Using LSTM. In Proceedings of the 2024 IEEE International Conference on Communication, Networks and Satellite (COMNETSAT), Mataram, Indonesia, 28–29 November 2024; pp. 834–839. [Google Scholar] [CrossRef]
- Kim, D.; Choi, J.P. A Reliable Handover Strategy with Second Satellite Selection in LEO Satellite Networks. In Proceedings of the 2023 IEEE Globecom Workshops (GC Wkshps), Kuala Lumpur, Malaysia, 4–8 December 2023; pp. 293–298. [Google Scholar] [CrossRef]
- Colonnese, S.; Conti, F.; Scarano, G.; Rubin, I.; Cuomo, F. Premium quality or guaranteed fluidity? Client-transparent dash-aware bandwidth allocation at the radio access network. J. Commun. Netw. 2022, 24, 59–67. [Google Scholar] [CrossRef]
- Bentaleb, A.; Timmerer, C.; Begen, A.C.; Zimmermann, R. Bandwidth Prediction in Low-latency Chunked Streaming. In Proceedings of the ACM Network and Operating System Support for Digital Audio and Video (NOSSDAV), New York, NY, USA, 21 June 2019; pp. 7–13. [Google Scholar] [CrossRef]
- Raca, D.; Zahran, A.H.; Sreenan, C.J.; Sinha, R.K.; Halepovic, E.; Jana, R.; Gopalakrishnan, V. On Leveraging Machine and Deep Learning for Throughput Prediction in Cellular Networks: Design, Performance, and Challenges. IEEE Commun. Mag. 2020, 58, 11–17. [Google Scholar] [CrossRef]
- Raca, D.; Zahran, A.H.; Sreenan, C.J.; Sinha, R.K.; Halepovic, E.; Jana, R.; Gopalakrishnan, V.; Bathula, B.; Varvello, M. Empowering Video Players in Cellular: Throughput Prediction from Radio Network Measurements. In Proceedings of the ACM Multimedia Systems Conference, New York, NY, USA, 18–21 June 2019; pp. 201–212. [Google Scholar] [CrossRef]
- Spiteri, K.; Urgaonkar, R.; Sitaraman, R.K. BOLA: Near-Optimal Bitrate Adaptation for Online Videos. In Proceedings of the 35th Annual IEEE International Conference on Computer Communications (INFOCOM), San Francisco, CA, USA, 10–14 April 2016; pp. 1–9. [Google Scholar] [CrossRef]
- Huang, T.-Y.; Johari, R.; McKeown, N.; Trunnell, M.; Watson, M. A Buffer-based Approach to Rate Adaptation: Evidence from a Large Video Streaming Service. In Proceedings of the ACM Special Interest Group on Data Communication (SIGCOMM), New York, NY, USA, 17–22 August2014; pp. 187–198. [Google Scholar] [CrossRef]
- Yin, X.; Jindal, A.; Sekar, V.; Sinopoli, B. A Control-Theoretic Approach for Dynamic Adaptive Video Streaming over HTTP. In Proceedings of the ACM Special Interest Group on Data Communication (SIGCOMM), New York, NY, USA, 17–21 August 2015; pp. 325–338. [Google Scholar] [CrossRef]
- Mao, H.; Netravali, R.; Alizadeh, M. Neural adaptive video streaming with Pensieve. In Proceedings of the ACM Special Interest Group on Data Communication (SIGCOMM), New York, NY, USA, 21–25 August 2017; pp. 197–210. [Google Scholar] [CrossRef]
- Akhtar, Z.; Nam, Y.S.; Govindan, R.; Rao, S.; Chen, J.; Katz-Bassett, E.; Ribeiro, B.; Zhan, J.; Zhang, H. Oboe: Auto-tuning Video ABR Algorithms to Network Conditions. In Proceedings of the ACM Special Interest Group on Data Communication (SIGCOMM), New York, NY, USA, 20–25 August 2018; pp. 44–58. [Google Scholar] [CrossRef]
- International Telecommunication Union (ITU). Propagation Data and Prediction Methods Required for the Design of Earth-Space Telecommunication Systems; ITU-R P.618-13; ITU: Geneva, Switzerland, 2023; Available online: https://www.itu.int/rec/R-REC-P.618 (accessed on 23 February 2025).
- Seyedi, Y.; Rahimi, F. A Trace-Time Framework for Prediction of Elevation Angle Over Land Mobile LEO Satellites Networks. Wirel. Pers. Commun. 2012, 62, 793–804. [Google Scholar] [CrossRef]
- International Telecommunication Union (ITU). New Appendix III—Use of ITU-T P.1201 for Non-Adaptive, Progressive Download Type Media Streaming; ITU-T P.1201 Amendment 2; ITU: Geneva, Switzerland, 2013; Available online: https://www.itu.int/rec/T-REC-P.1201 (accessed on 23 February 2025).
- International Telecommunication Union (ITU). Subjective Video Quality Assessment Methods for Multimedia Applications; ITU-T P.910; ITU: Geneva, Switzerland, 2022; Available online: https://www.itu.int/rec/T-REC-P.910 (accessed on 23 February 2025).
- Horita, K.; Fukumoto, N.; Nakao, A. Improving QoS of 5G Video Streaming Through Network Exposure Function. In Proceedings of the IEEE Global Communications Conference, Kuala Lumpur, Malaysia, 4–8 December 2023; pp. 375–380. [Google Scholar] [CrossRef]
- Dobrian, F.; Awan, A.; Joseph, D.; Ganjam, A.; Zhan, J.; Sekar, V.; Stoica, I.; Zhang, H. Understanding the Impact of Video Quality on User Engagement. In Proceedings of the ACM Special Interest Group on Data Communication (SIGCOMM), Toronto, ON, Canada, 15–19 August 2011; pp. 362–373. [Google Scholar] [CrossRef]
- Te-Yuan, H.; Nikhil, H.; Brandon, H.; Nick, M.; Ramesh, J. Confused, Timid, and Unstable: Picking a Video Streaming Rate is Hard. In Proceedings of the Internet Measurement Conference, New York, NY, USA, 14–16 November 2012; pp. 225–238. [Google Scholar] [CrossRef]








| Symbol | Loss Factors | Symbol | Loss Factors |
|---|---|---|---|
| free space loss | cloud attenuation | ||
| oxygen attenuation | rainfall attenuation | ||
| water vapor attenuation | tropospheric scintillation |
| Parameter | Value |
|---|---|
| Number of users | 25 |
| Satellite downlink transmit power | 24 dBW |
| Satellite operating frequency band f | 30 GHz |
| Minimum elevation angle for satellite service | |
| Number of channels available for satellite downlink N | 10 |
| Transmit antenna gain | 29 dB |
| Receiving antenna gain | 5 dB |
| Bandwidth B | 500 MHz |
| Subscriber service bitrate | 6 Mbps·1 + 4 Mbps·8 + 2 Mbps·13 + 1 Mbps·3 |
| Buffer capacity limit | 60 s· |
| Buffer handover threshold | 30 s· |
| Playback threshold time of the initial buffering | 5 s |
| Power occupation threshold | 10 s· |
Disclaimer/Publisher’s Note: The statements, opinions and data contained in all publications are solely those of the individual author(s) and contributor(s) and not of MDPI and/or the editor(s). MDPI and/or the editor(s) disclaim responsibility for any injury to people or property resulting from any ideas, methods, instructions or products referred to in the content. |
© 2025 by the authors. Licensee MDPI, Basel, Switzerland. This article is an open access article distributed under the terms and conditions of the Creative Commons Attribution (CC BY) license (https://creativecommons.org/licenses/by/4.0/).
Share and Cite
Feng, H.; Zhu, L. Handover Scheme in LEO Satellite Networks Based on QoE for Streaming Media Services. Sensors 2025, 25, 2165. https://doi.org/10.3390/s25072165
Feng H, Zhu L. Handover Scheme in LEO Satellite Networks Based on QoE for Streaming Media Services. Sensors. 2025; 25(7):2165. https://doi.org/10.3390/s25072165
Chicago/Turabian StyleFeng, Huazhi, and Lidong Zhu. 2025. "Handover Scheme in LEO Satellite Networks Based on QoE for Streaming Media Services" Sensors 25, no. 7: 2165. https://doi.org/10.3390/s25072165
APA StyleFeng, H., & Zhu, L. (2025). Handover Scheme in LEO Satellite Networks Based on QoE for Streaming Media Services. Sensors, 25(7), 2165. https://doi.org/10.3390/s25072165

