Augmented Reality for Therapeutic Education in Patients with Diabetes: Short- and Mid-Term Learning Benefits
Abstract
1. Introduction
2. Related Work
2.1. Virtual Reality
2.2. Augmented Reality
3. Materials and Methods
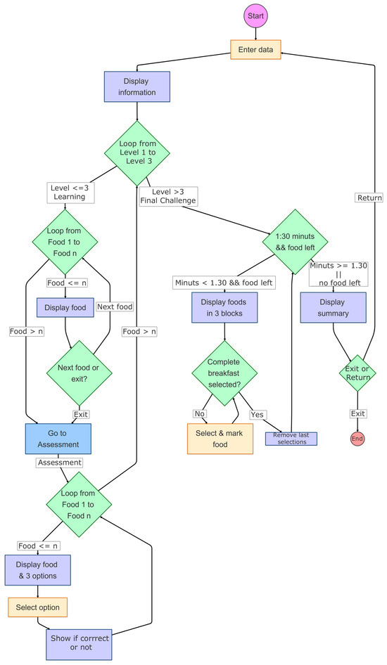
3.1. Augmented Reality Application
- (1)
- Filling out personal information: Initially, the patients must enter their age and gender. Following this, the application shows the recommended carbohydrate choices for their age for the whole day and the carbohydrate choices for breakfast (1 carbohydrate choice = 15 g of carbohydrates). This equivalency is currently used in Ecuador, the United States, Mexico, and most of Latin America. However, it varies in other countries. For example, in Spain, one carbohydrate choice equals 10 g of carbohydrates, and in Austria, one carbohydrate choice equals 12 g of carbohydrates.
- (2)
- The AR application: The application has three levels, each of which focuses on a distinct food category. Specifically, these categories are dairy products, grains, and fruits. The first level (dairy products) includes seven different foods, while the second level (grains) includes eight foods, and the third level (fruits) includes 10 foods. Each level begins with a learning phase where foods are shown in real size along with their weight, carbohydrate choices, glycemic level, and homemade portions of food, such as a tablespoon or cup (this is the additional information that the Foundation shows in its educational materials). After this initial learning phase, the patients undergo an assessment phase to test their knowledge. During this phase, the patients are shown each food in the center of the screen and must select the correct number of carbohydrate choices from the three options provided.
- (3)
- The final challenge: After completing the three levels, the patients face a final challenge, which is to identify as many unique breakfast combinations as possible within a set time (one and a half minutes). Each breakfast must adhere to the recommended carbohydrate choices for the users’ ages. To succeed, the patients must select foods from at least two groups. Each breakfast entry is completed by pressing the button in the upper right corner (represented by a fork and spoon).
3.2. Participants
3.3. Measures
- (1)
- Short-UEQ (User Experience Questionnaire) [27]: The UEQ consists of eight items on a 7-point Likert scale, grouped into three variables: Pragmatic Quality, Hedonic Quality, and Overall. We used the short questionnaire instead of the long one with 26 items so that the session would not be too tedious.
- (2)
- Questions: Thirteen questions were included to assess usability and satisfaction with the application. These questions were the same as those used in [26].
- (3)
- Data: This questionnaire gathered data from the participants, including their age and gender.
3.4. Protocol
- Fill out the knowledge questionnaire;
- Attend a traditional session;
- Fill out the knowledge questionnaire.
- Fill out the knowledge questionnaire;
- Learn by using the AR application;
- Fill out the knowledge questionnaire;
- Fill out the rest of the questionnaires (usability, satisfaction, and data questionnaires).
4. Results
4.1. Short-Term Learning Outcomes
4.2. Mid-Term Learning Outcomes
4.3. User Experience
4.4. Gender and Age
5. Discussion
6. Conclusions
Author Contributions
Funding
Institutional Review Board Statement
Informed Consent Statement
Data Availability Statement
Acknowledgments
Conflicts of Interest
References
- Akçayır, M.; Akçayır, G. Advantages and Challenges Associated with Augmented Reality for Education: A Systematic Review of the Literature. Educ. Res. Rev. 2017, 20, 1–11. [Google Scholar] [CrossRef]
- Garzón, J.; Pavón, J.; Baldiris, S. Systematic Review and Meta-Analysis of Augmented Reality in Educational Settings. Virtual Real. 2019, 23, 447–459. [Google Scholar] [CrossRef]
- Milgram, P.; Kishino, F. A Taxonomy of Mixed Reality Visual Displays. IEICE Trans. Inf. Syst. 1994, 77, 1321–1329. [Google Scholar]
- Özçelik, N.P.; Ekşi, G.; Baturay, M.H. Augmented Reality (AR) in Language Learning: A Principled Review of 2017-2021. Particip. Educ. Res. 2022, 9, 131–152. [Google Scholar] [CrossRef]
- Bulut, M.; Borromeo Ferri, R. A Systematic Literature Review on Augmented Reality in Mathematics Education. Eur. J. Sci. Math. Educ. 2023, 11, 556–572. [Google Scholar] [CrossRef]
- Mazzuco, A.; Krassmann, A.L.; Reategui, E.; Gomes, R.S. A Systematic Review of Augmented Reality in Chemistry Education. Rev. Educ. 2022, 10, e3325. [Google Scholar] [CrossRef]
- Lampropoulos, G. Teaching and Learning Natural Sciences Using Augmented Reality in Preschool and Primary Education: A Literature Review. Adv. Mob. Learn. Educ. Res. 2024, 4, 1021–1037. [Google Scholar] [CrossRef]
- Fernández-Batanero, J.M.; Montenegro-Rueda, M.; Fernández-Cerero, J. Use of Augmented Reality for Students with Educational Needs: A Systematic Review (2016–2021). Societies 2022, 12, 36. [Google Scholar] [CrossRef]
- Fernandes, N.; Leite Junior, A.J.M.; Marçal, E.; Viana, W. Augmented Reality in Education for People Who Are Deaf or Hard of Hearing: A Systematic Literature Review. Univers. Access Inf. Soc. 2024, 23, 1483–1502. [Google Scholar] [CrossRef]
- Virca, I.; Bârsan, G.; Oancea, R.; Vesa, C. Applications of Augmented Reality Technology in the Military Educational Field. Land Forces Acad. Rev. 2021, 26, 337–347. [Google Scholar] [CrossRef]
- Hao, J.; Chen, Z.; Yao, Z.; Remis, A.; Huang, B.; Li, Y. Effects of Virtual Reality on Balance in People with Diabetes: A Systematic Review and Meta-Analysis. J. Diabetes Metab. Disord. 2024, 23, 417–425. [Google Scholar] [CrossRef] [PubMed]
- Vaughan, N. Virtual Reality Meets Diabetes. J. Diabetes Sci. Technol. 2024. [Google Scholar] [CrossRef] [PubMed]
- Burkholz, J.; von Mammen, S. Empathy & Information: Ingredients for a Children’s Game on Diabetes. In Proceedings of the 2019 11th International Conference on Virtual Worlds and Games for Serious Applications (VS-Games), Vienna, Austria, 4–6 September 2019; pp. 1–2. [Google Scholar]
- Lanning, M.; Shen, J.; Wasser, D.; Riddle, S.; Agustin, B.; Hood, K.; Naranjo, D. Exposure to Closed Loop Barriers Using Virtual Reality. J. Diabetes Sci. Technol. 2020, 14, 837–843. [Google Scholar] [CrossRef] [PubMed]
- Ruggiero, L.; Moadsiri, A.; Quinn, L.T.; Riley, B.B.; Danielson, K.K.; Monahan, C.; Bangs, V.A.; Gerber, B.S. Diabetes Island: Preliminary Impact of a Virtual World Self-Care Educational Intervention for African Americans with Type 2 Diabetes. JMIR Serious Games 2014, 2, e10. [Google Scholar] [CrossRef]
- Kempf, K.; Martin, S. Autonomous Exercise Game Use Improves Metabolic Control and Quality of Life in Type 2 Diabetes Patients—A Randomized Controlled Trial. BMC Endocr. Disord. 2013, 13, 57. [Google Scholar] [CrossRef]
- Ghosal, S.; Stanmore, E.; Sturt, J.; Bogosian, A.; Woodcock, D.; Zhang, M.; Milne, N.; Mubita, W.; Robert, G.; O’Connor, S. Using Artificial Intelligence-Informed Experience-Based Co-Design (AI-EBCD) to Create a Virtual Reality-Based Mindfulness Application to Reduce Diabetes Distress: Protocol for a Mixed-Methods Feasibility Study. BMJ Open 2024, 14, e088576. [Google Scholar] [CrossRef]
- Lee, Y.; Hong, J.; Hur, M.; Seo, E. Effects of Virtual Reality Exercise Program on Blood Glucose, Body Composition, and Exercise Immersion in Patients with Type 2 Diabetes. Int. J. Environ. Res. Public Health 2023, 20, 4178. [Google Scholar] [CrossRef]
- Mahmud, M.R.; Cordova, A.; Quarles, J. Auditory, Vibrotactile, or Visual? Investigating the Effective Feedback Modalities to Improve Standing Balance in Immersive Virtual Reality for People with Balance Impairments Due to Type 2 Diabetes. In Proceedings of the 2023 IEEE International Symposium on Mixed and Augmented Reality (ISMAR), Sydney, Australia, 16–20 October 2023; pp. 573–582. [Google Scholar]
- Beverly, E.A.; Love, C.; Love, M.; Williams, E.; Bowditch, J. Using Virtual Reality to Improve Health Care Providers’ Cultural Self-Efficacy and Diabetes Attitudes: Pilot Questionnaire Study. JMIR Diabetes 2021, 6, e23708. [Google Scholar] [CrossRef]
- Ahmadvand, A.; Drennan, J.; Burgess, J.; Clark, M.; Kavanagh, D.; Burns, K.; Howard, S.; Kelly, F.; Campbell, C.; Nissen, L. Novel Augmented Reality Solution for Improving Health Literacy around Antihypertensives in People Living with Type 2 Diabetes Mellitus: Protocol of a Technology Evaluation Study. BMJ Open 2018, 8, e019422. [Google Scholar] [CrossRef]
- Ullman, D.; Phillips, E.; Aladia, S.; Haas, P.; Fowler, H.S.; Iqbal, I.S.; Mi, K.L.; Riches, I.W.; Omori, M.; Malle, B.F. Evaluating Psychosocial Support Provided by an Augmented Reality Device for Children With Type 1 Diabetes. Proc. Int. Symp. Hum. Factors Ergon. Health Care 2021, 10, 126–130. [Google Scholar] [CrossRef]
- Kurniawan, A.H.; Puspita, N.; Yusmaniar; Rajendra, F. The Effectiveness of Using Digital Applications for Diabetes Mellitus with Augmented Reality Models as Learning Media in Pharmacy Education. Pharm. Educ. 2023, 23, 53–59. [Google Scholar] [CrossRef]
- Fajriyah, N.; Susanti; Kristiani, R.B. Effectiveness of Augmented Reality-Based Therapeutic Patient Education on Health Locus of Control in Type 2 Diabetes Mellitus Patients. Nurse Health J. Keperawatan 2024, 13, 298–310. [Google Scholar] [CrossRef]
- Domhardt, M.; Tiefengrabner, M.; Dinic, R.; Fötschl, U.; Oostingh, G.J.; Stütz, T.; Stechemesser, L.; Weitgasser, R.; Ginzinger, S.W. Training of Carbohydrate Estimation for People with Diabetes Using Mobile Augmented Reality. J. Diabetes Sci. Technol. 2015, 9, 516–524. [Google Scholar] [CrossRef]
- Calle-Bustos, A.-M.; Juan, M.-C.; García-García, I.; Abad, F. An Augmented Reality Game to Support Therapeutic Education for Children with Diabetes. PLoS ONE 2017, 12, e0184645. [Google Scholar] [CrossRef]
- Laugwitz, B.; Held, T.; Schrepp, M. Construction and Evaluation of a User Experience Questionnaire. In Proceedings of the 4th Symposium of the Workgroup Human-Computer Interaction and Usability Engineering of the Austrian Computer Society, Graz, Austria, 20–21 November 2008; Holzinger, A., Ed.; pp. 63–76. [Google Scholar]
- Benjamin, D.J.; Berger, J.O.; Johannesson, M.; Nosek, B.A.; Wagenmakers, E.-J.; Berk, R.; Bollen, K.A.; Brembs, B.; Brown, L.; Camerer, C.; et al. Redefine Statistical Significance. Nat. Hum. Behav. 2018, 2, 6–10. [Google Scholar] [CrossRef]
- Martin, S.; Jörg, T.; Andreas, H. Construction of a Benchmark for the User Experience Questionnaire (UEQ). Int. J. Interact. Multimed. Artif. Intell. 2017, 4, 40–44. [Google Scholar] [CrossRef]
- Grupo de Trabajo Guías Clínicas y Consensos de la Sociedad Española de Diabetes. Perfil Profesional Del Educador de Pacientes Con Diabetes. Av. Diabetol. 2012, 28, 38–47. [Google Scholar] [CrossRef]
- Clerc, A. Nutrition Education to Type 1 Diabetes Patients: Few Changes over the Time. Front. Clin. Diabetes Health 2023, 4, 1243237. [Google Scholar] [CrossRef]
- Furió, D.; González-Gancedo, S.; Juan, M.-C.; Seguí, I.; Rando, N. Evaluation of Learning Outcomes Using an Educational IPhone Game vs. Traditional Game. Comput. Educ. 2013, 64, 1–23. [Google Scholar] [CrossRef]
- Morales, P.; Valero-Moreno, S.; Pérez-Marín, M. New Technologies in Psychological Intervention for Adolescents with Type I Diabetes: A Systematic Review. Curr. Psychol. 2024, 43, 17577–17592. [Google Scholar] [CrossRef]
- Alhamad, B.R.; Agha, S. Comparing Knowledge Acquisition and Retention Between Mobile Learning and Traditional Learning in Teaching Respiratory Therapy Students: A Randomized Control Trial. Adv. Med. Educ. Pract. 2023, 14, 333–342. [Google Scholar] [CrossRef] [PubMed]
- Gargrish, S.; Mantri, A.; Kaur, D.P. Evaluation of Memory Retention among Students Using Augmented Reality Based Geometry Learning Assistant. Educ. Inf. Technol. 2022, 27, 12891–12912. [Google Scholar] [CrossRef]
- Furió, D.; Juan, M.-C.; Seguí, I.; Vivó, R. Mobile Learning vs. Traditional Classroom Lessons: A Comparative Study. J. Comput. Assist. Learn. 2015, 31, 189–201. [Google Scholar] [CrossRef]
- Chiang, T.H.C.; Yang, S.J.H.; Hwang, G.-J. An Augmented Reality-Based Mobile Learning System to Improve Students’ Learning Achievements and Motivations in Natural Science Inquiry Activities. J. Educ. Technol. Soc. 2014, 17, 352–365. [Google Scholar]
- Squires, D.; Preece, J. Predicting Quality in Educational Software: Evaluating for Learning, Usability and the Synergy between Them. Interact. Comput. 1999, 11, 467–483. [Google Scholar] [CrossRef]
- Sun, P.-C.; Tsai, R.J.; Finger, G.; Chen, Y.-Y.; Yeh, D. What Drives a Successful E-Learning? An Empirical Investigation of the Critical Factors Influencing Learner Satisfaction. Comput. Educ. 2008, 50, 1183–1202. [Google Scholar] [CrossRef]





| Variables | Ecuado. | Spanish | U | Z | p | r |
|---|---|---|---|---|---|---|
| US#1. I found the AR application easy to use | 5; 0.5 | 4; 2 | 1078.5 | 2.909 | 0.004 * | 0.314 |
| US#2. I have gotten used to the application quickly | 5; 0 | 4; 2 | 1130.5 | 3.564 | 0.001 * | 0.384 |
| US#3. I have concentrated more on playing than on the Tablet | 5; 1 | 5; 2 | 901.0 | 1.088 | 0.279 | 0.117 |
| US#4. I could get close enough to the food | 5; 1 | 4; 2 | 1076.5 | 2.815 | <0.005 * | 0.304 |
| US#5. I could see the food from different positions | 5; 1 | 5; 2 | 967.5 | 1.786 | 0.075 | 0.193 |
| SA#1. I have had a good time | 5; 0 | 5; 1 | 863.5 | 0.804 | 0.425 | 0.087 |
| SA#2. I liked how the food looked on the dish | 5; 0 | 5; 1 | 897.0 | 1.184 | 0.239 | 0.128 |
| SA#3. I felt that the food on the dish could be real food | 5; 1 | 5; 1 | 801.5 | 0.054 | 0.961 | 0.006 |
| SA#4. I think I have learned with this application | 5; 0 | 5; 1 | 1035.0 | 2.598 | 0.010 | 0.280 |
| SA#5. I would like to use these applications to learn more about diabetes | 5; 0 | 5; 1 | 887.0 | 1.068 | 0.288 | 0.115 |
| SA#6. I would invite my friends to use the application | 5; 1 | 4; 2 | 1060.5 | 2.701 | 0.007 | 0.291 |
| SA#7. I would use this application again | 5; 0 | 5; 1 | 1030.5 | 2.498 | 0.013 | 0.269 |
| SA#8. Score the application from 1 to 5 | 5; 0 | 5; 1 | 972.5 | 2.077 | 0.038 | 0.224 |
| Women | Men | U | Z | p | r | |
|---|---|---|---|---|---|---|
| Traditional method | 4; 2 | 5; 2 | 60.0 | −1.530 | 0.132 | 0.294 |
| AR application | 8; 1 | 8; 1 | 115.5 | 1.276 | 0.211 | 0.246 |
| Women | Men | U | Z | p | r | |
|---|---|---|---|---|---|---|
| Pragmatic Quality | 2.75; 0.25 | 3; 0.6875 | 86.0 | −0.260 | 0.815 | 0.050 |
| Hedonic Quality | 3.00; 0.5 | 2.625; 0.6875 | 105.5 | 0.752 | 0.468 | 0.145 |
| Overall | 2.875; 0.375 | 2.75; 0.5 | 94.0 | 0.150 | 0.901 | 0.029 |
| d.f. | H | p | |
|---|---|---|---|
| Pres-test Traditional | 15 | 15.494 | 0.416 |
| Post-test Traditional | 15 | 13.357 | 0.575 |
| Pre-test AR application | 15 | 13.315 | 0.578 |
| Post-test AR application | 15 | 9.7032 | 0.838 |
| d.f. | H | p | |
|---|---|---|---|
| Pragmatic Quality | 15 | 12.203 | 0.664 |
| Hedonic Quality | 15 | 21.842 | 0.112 |
| Overall | 15 | 18.992 | 0.214 |
Disclaimer/Publisher’s Note: The statements, opinions and data contained in all publications are solely those of the individual author(s) and contributor(s) and not of MDPI and/or the editor(s). MDPI and/or the editor(s) disclaim responsibility for any injury to people or property resulting from any ideas, methods, instructions or products referred to in the content. |
© 2025 by the authors. Licensee MDPI, Basel, Switzerland. This article is an open access article distributed under the terms and conditions of the Creative Commons Attribution (CC BY) license (https://creativecommons.org/licenses/by/4.0/).
Share and Cite
Calle, M.; Abad, F.; Juan, M.-C. Augmented Reality for Therapeutic Education in Patients with Diabetes: Short- and Mid-Term Learning Benefits. Sensors 2025, 25, 1017. https://doi.org/10.3390/s25041017
Calle M, Abad F, Juan M-C. Augmented Reality for Therapeutic Education in Patients with Diabetes: Short- and Mid-Term Learning Benefits. Sensors. 2025; 25(4):1017. https://doi.org/10.3390/s25041017
Chicago/Turabian StyleCalle, Marcelo, Francisco Abad, and M.-Carmen Juan. 2025. "Augmented Reality for Therapeutic Education in Patients with Diabetes: Short- and Mid-Term Learning Benefits" Sensors 25, no. 4: 1017. https://doi.org/10.3390/s25041017
APA StyleCalle, M., Abad, F., & Juan, M.-C. (2025). Augmented Reality for Therapeutic Education in Patients with Diabetes: Short- and Mid-Term Learning Benefits. Sensors, 25(4), 1017. https://doi.org/10.3390/s25041017

