Transforming Industrial Maintenance with Thermoelectric Energy Harvesting and NB-IoT: A Case Study in Oil Refinery Applications
Abstract
1. Introduction
2. Environmental Impact
2.1. Space-Driven Technology to Power the Industrial Internet of Things
2.2. Waste Heat Recovery Potential
- Eliminates the need for frequent battery replacements.
- Removes restrictions on edge-computing energy consumption.
- Facilitates the transmission of high-frequency data using long-range communication protocols.
2.3. Environmental Effects of Lithium Batteries
- Raw Material Processing: Battery production involves the extraction of resources like lithium, primarily sourced from the lithium triangle (Chile, Bolivia, Argentina). This process causes environmental issues such as excessive water consumption, ecosystem disruption, and waste generation.
- Production and Charging: Over 85% of global battery production occurs in China, where coal-based energy (82%) [19] dominates, increasing the carbon footprint of battery manufacturing.
- Waste Management: The improper disposal of lithium batteries, with around 25 million discarded annually, poses fire hazards and releases toxic gases harmful to people 1and the environment.
2.4. Lithium Batteries in Explosive Environments
3. Technological Approach
3.1. InduEye Description
- A thermoelectric generator and energy harvester.
- An edge-computing device for data acquisition, processing, and transmission.
- A sensory system, capable of measuring vibration, temperature, and sound.
3.2. Thermoelectric Generator
- Top (in blue): an aluminum alloy A6060 hot side radiator, with a heatsink to create the corresponding delta T between the sides of the module. It is cooled by convection air.
- Middle top (in green): isolating material, to guarantee heat isolation between both sides.
- Middle lower: thermoelectric generators (TEGs) from Kryotherm TGM199.
- Bottom: housing and heat transfer. This provides the adequate device structure and transfers the heat of the hot surface to the TEGs.
3.2.1. Thermoelectric Model
3.2.2. Peltier Cell Model Using Effective Material Properties
- The Seebeck effect is primarily responsible for electricity generation within the cell. This phenomenon occurs when two different semiconductor materials, A and B, are joined at their ends by a conductive material and subjected to a temperature difference between the joints. This temperature gradient causes a flow of charge carriers, resulting in the conversion of heat energy into electrical energy. The electromotive force generated by the Seebeck effect is quantified by the Seebeck coefficient, as expressed in Equation (2).
- The Peltier effect refers to the heating or cooling that occurs when an electric current flows through the junction of two different materials, operating inversely to the Seebeck effect. This effect causes heat to be absorbed or released at the junction, depending on the direction of the current flow. The rate of heat transfer associated with the Peltier effect, denoted as , is defined by Equation (3).
- The Joule effect describes the heating of a material when an electric current flows through a conductor, resulting in the dissipation of electrical energy as heat. The heat flux produced by this effect, denoted as , is expressed in Equation (4), where R0 represents the internal electrical resistance for this phenomenon.
- The Thomson effect occurs when an electric current flows through a single material that experiences a temperature gradient along its length. Depending on the Thomson coefficient, this effect can result in either heat absorption or generation. The resulting heat flux is defined by Equation (5) and is influenced by the Thomson parameter σ.
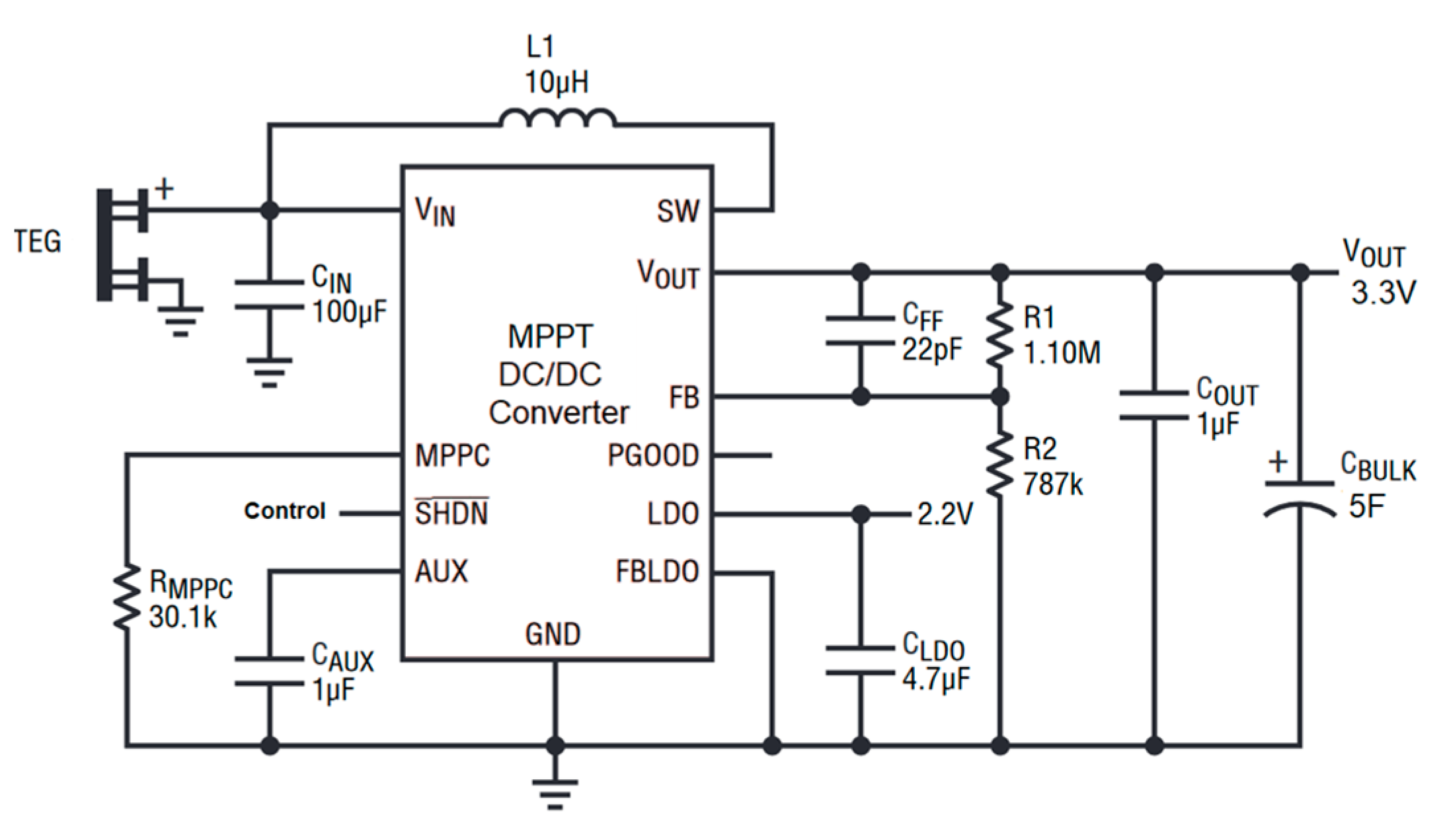
3.2.3. DC/DC Power Converter
4. Edge Node with NB-IOT
4.1. The Battery-Less IIoT Vibration Monitor
4.2. Technology Challenges for Wireless IIoT
- Battery energy storage (mAh).
- Environmental conditions (temperature and humidity).
- Power consumption of electronic components:
- ○
- DC/DC converter efficiency.
- ○
- CPU processor consumption:
- ▪
- Operational frequency (MHz).
- ▪
- Power-saving modes (sleep, ultra-sleep, slow-down, standby, etc.)
- ▪
- Edge-computing algorithms.
- ▪
- Firmware optimization.
- ○
- Sensor power consumption.
- ○
- Sensing conditioning electronic components (sample and hold, amplifiers, filters, etc.).
- ○
- Wireless communication protocols.
4.3. Long-Range Wireless Protocols Comparison
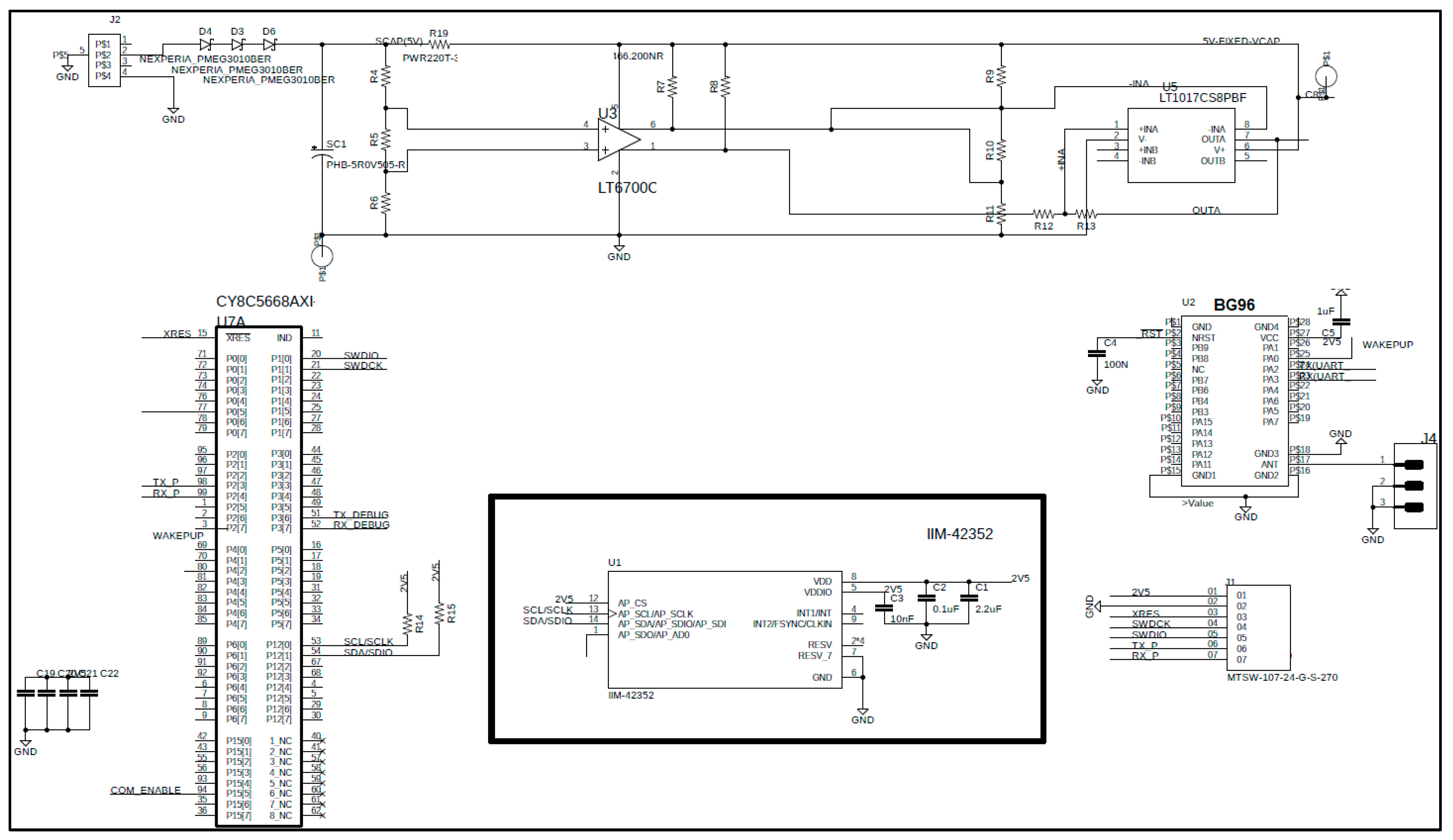
4.4. Edge-Computing Node Internal Architecture
- Communications hardware: includes a 5dBi antenna, the Quectel BG96 NB-IoT UART module, and a SIM.
- Power electronics: features a DC/DC converter to power the external sensor, an alternative energy buffer, energy management circuitry, and the SPI bus interface for the internal three-axis vibration IMU from STMicroelectronics.
- Programmable system on chip: equipped with an Infineon PSoC 4 32-bit processor, Flash and RAM memory, analog and digital FPGA, and communication modules such as SPI, I2C, and CAN bus.
4.5. Acquisition and Processing and Communication Flow
4.6. Cloud Computing Architecture
5. System Deployment
5.1. Thermoelectric Generator Characterization
5.2. Edge Node Power Characterization
5.3. Pilot Installation in an Air Compressor
5.4. Data Representation
- Healthy machine: from 0 mm/s to 1.4 mm/s.
- Short-term operation allowable: from 1.4 mm/s to 2.3 mm/s.
- Vibrations cause machine damage: from 2.3 mm/s to unlimited.
5.5. Related Work
6. Conclusions
Author Contributions
Funding
Data Availability Statement
Acknowledgments
Conflicts of Interest
References
- Lelieveld, J.; Klingmüller, K.; Pozzer, A.; Pöschl, U.; Fnais, M.; Daiber, A.; Münzel, T. Cardiovascular disease burden from ambient air pollution in Europe reassessed using novel hazard ratio functions. Eur. Heart J. 2019, 40, 1590–1596. [Google Scholar] [CrossRef]
- Abram, N.; Adler, C.; Bindoff, N.L.; Cheng, L.; Cheong, S.-M.; Cheung, W.W.L.; Collins, M.; Derksen, C.; Ekaykin, A.; Frölicher, T.; et al. Special Report on the Ocean and Cryosphere in a Changing Climate; Intergovernmental Panel on Climate Change: Geneva, Switzerland, 2023; Available online: https://www.ipcc.ch/srocc/ (accessed on 1 October 2024).
- Van de Wal, R.S.W.; Nicholls, R.J.; Behar, D.; McInnes, K.; Stammer, D.; Lowe, J.A.; Church, J.A.; De Conto, R.; Fettweis, X.; Goelzer, H.; et al. New high-end estimate of sea-level rise projections in 2100 and 2300. Available online: https://www.wcrp-climate.org/news/science-highlights/1955-new-sea-level-projections-2022 (accessed on 2 October 2024).
- Notz, D.; Stroeve, J. Observed Arctic sea-ice loss directly follows anthropogenic CO2 emission. Science 2016, 354, 747–750. [Google Scholar] [CrossRef]
- Max Planck Society. How Each One of Us Contribute to Arctic Sea Ice Melt. Available online: www.sciencedaily.com/releases/2016/11/161104145708.htm (accessed on 3 October 2024).
- Damian Carrington. The Guardian. Your Carbon Footpring Destroys 30 Square Meters of Arctic See Ice Per Year. Available online: https://www.theguardian.com/environment/2016/nov/03/your-carbon-footprint-destroys-30-square-metres-of-arctic-sea-ice-a-year (accessed on 21 October 2024).
- Vermesan, O.; Friess, P. Internet of Things–From Research and Innovation to Market Deployment; River publishers: Aalborg, Denmark, 2014. [Google Scholar]
- Sinha, S. State of IoT 2024: Number of Connected IoT Devices Growing 13% to 18.8 Billion Globally. Available online: https://iot-analytics.com/number-connected-iot-devices/ (accessed on 21 October 2024).
- Global IoT Connections to Hit 29.4 Billion in 2030. Available online: https://transformainsights.com/news/global-iot-connections-294 (accessed on 17 September 2024).
- Forman, M.; Brueckner, S.; Roth, H. Estimating the waste heat recovery in the European Union Industry. Energy Effic. 2016, 9, 213–228. [Google Scholar]
- Srilekha Ravvarapu. Catalyze Group. Low-Grade Heat Recovery: EU Energy Transition Priority. Available online: https://www.catalyze-group.com/powering-change-valorising-low-grade-waste-heat-is-a-key-priority-for-eus-energy-transition/ (accessed on 22 October 2024).
- Fernando Santos de Azterlan. European Commission. Waste Not, Gain Big: Reusing Industrial Heat Energy or Selling It for a Profit. CORDIS 2021. Available online: https://cordis.europa.eu/article/id/421989-waste-not-gain-big-reusing-industrial-heat-energy-or-selling-it-for-a-profit (accessed on 22 October 2024).
- Morris, J. Kamenetzky. NASA. The use of thermoelectric technology in space exploration missions. NASA Tech. Rep. 1977, 5, 45–51. [Google Scholar]
- Discover the Great EU-Funded Innovations. European Commission. Available online: https://innovation-radar.ec.europa.eu/innoradarprize. (accessed on 14 December 2024).
- Bell, L.E. Cooling, Heating, Generating Power, and Recovering Waste. Heat with Thermoelectric Systems. Science 2008, 321, 1457–1461. [Google Scholar] [CrossRef] [PubMed]
- Bianchi, G.; Panayiotou, G.P.; Aresti, L.; Kalogirou, S.A.; Florides, G.A.; Tsamos, K.; Tassou, S.A.; Christodoulides, P. Estimating the waste heat recovery in the European Union Industry. Energy Ecol. Environ. 2019, 4, 211–221. [Google Scholar] [CrossRef]
- Vermesan, O.; Friess, P. Internet of Things–Global Technological and Societal Trends; River Publishers: Aalborg, Denmark, 2011. [Google Scholar]
- Shahid., A.; Madeline, C.; Mariam, N.; Jeff, M. State of the Connected World 2023 Edition; World Economic Forum: Cologny/Geneva, Switzerland, 2023. [Google Scholar]
- Phil MacDonald. Ember. China: Energy Trends. Ember Energy. 2024. Available online: https://ember-energy.org/countries-and-regions/china/ (accessed on 23 October 2024).
- Pirson, T.; Bol, D. Assessing the embodied carbon footprint of IoT edge devices with a bottom-up life-cycle approach. J. Clean. Prod. 2021, 322, 128996. [Google Scholar] [CrossRef]
- Aragonés, R.; Oliver, J.; Malet, R.; Oliver-Parera, M.; Ferrer, C. Model and Implementation of a Novel Heat-Powered Battery-Less IIoT Architecture for Predictive Industrial Maintenance. Information 2024, 15, 330. [Google Scholar] [CrossRef]
- Martínez, A.; Astrain, D.; Rodríguez, A. Dynamic model for simulation of thermoelectric self cooling applications. Energy 2013, 55, 1114–1126. [Google Scholar] [CrossRef]
- Weera, S.L.L. Analytical Performance Evaluation of Thermoelectric Modules Using Effective Material Properties. Master’s Thesis, Western Michigan University, Kalamazoo, MI, USA, 2014. [Google Scholar]
- Mekki, K.; Bajic, E.; Chaxel, F.; Meyer, F. A comparative study of LPWAN technologies for large-scale IoT deployment. ICT Express 2019, 5, 1–7. [Google Scholar] [CrossRef]
- Karthikeyan, B.; Cédric, F.; Markulf, K.; Alfredo, P.; Pierre-Yves, S. Implementing TLS with verified cryptographic security. In Proceedings of the 2013 IEEE Symposium on Security and Privacy, California, CA, USA, 19–22 May 2013. [Google Scholar]
- Everactive Website. Available online: https://everactive.com/ (accessed on 2 July 2024).
- Rieger, N.; Kuhn, M. Predictive Maintenance in Rotating Machinery Based on ISO 10816 Vibration Standards. J. Mech. Syst. 2023, 45, 112–120. [Google Scholar]
- Emerson Website. Available online: https://www.emerson.com/en-gb/catalog/ams-wirelessvibrationmonitor-en-gb (accessed on 3 July 2024).
- SKF Website. Available online: https://www.skf.com/us/services/condition-based-maintenance/vibration-analysis-and-diagnostics (accessed on 4 July 2024).
- Yokogawa Website. Available online: https://www.yokogawa.com/us/solutions/solutions/asset-management-and-integrity/asset-performance-management/sushi-sensor/ (accessed on 4 July 2024).

















| Type of Industry | Process Used | Temperature Range (°C) |
|---|---|---|
| Iron and steel production; ferrous metals processing | Basic oxygen Steel making | 200 |
| Re-heating and heat treatment furnaces radiation | 240 | |
| Cement manufacturing | Steam and gas exhausts | 130–220 |
| Co-generation/combined heat and power | 100 | |
| Chemical and petrochemical large-volume inorganic chemicals–solids industry | Sulphur burning process | 145 |
| Chemical and petrochemical Large-volume inorganic chemicals—ammonia, acids, and fertilizers | Conventional steam reforming–desulphurization process | 350–400 |
| Conventional steam reforming—primary and secondary reforming | Primary: 400–600 Secondary: 400–600 Exhaust gas: 1000 | |
| Chemical and petrochemical surface treatment using organic solvents | Drying and curing | 300–700 |
| Manufacturing of abrasives | 35–110 in the drier 700 for the exhaust air | |
| Coil coating | 150–220 | |
| Food and tobacco; Food, drink, and milk industry | Heat recovery from cooling systems | 50–60 |
| Winery exhausts | 200–240 | |
| Alcohol distillation exhausts | 130–220 | |
| Wood; wood-based panels production | Drying of wood particles | 60–220 |
| Pressing | 100–300 | |
| Paper, pulp, print, and board production | Papermaking and related processes | 150–300 (combustion exhausts) >350 (coated wood-free printing tissue process with conv. Yankee dryer) |
| Textile and leather industry | Tanning and hides drying | 60–90 |
| Drying | 130 | |
| Non-specific industry | Drying and degassing | 100–300 |
| Drying | 100 | |
| Drying of wood particles | 200–370 for single/triple-pass dryers 500 for rotary dryers |
| LPWAN Techno | SCADA Integration | ATEX/IECEX Compliant | Spectrum | Freq. | Max Data Rate | Range (km) |
|---|---|---|---|---|---|---|
| SigFox | No | Yes | Unlic. | Regional sub-GHz bands 868/902 MHz | 100 bps | 3~17 |
| LoRaWAN | Yes | Yes | Unlic. | Regional sub-GHz bands 433/780/868/915 MHz | 50 kbps | 2~14 |
| LTE-M. | No | No | Lic. | LTE in-bands only 1.08/1.4 GHz | 1 Mbps | ~11 |
| NB-IoT | No | No | Lic. | LTE in-band 900 MHz | 256 kbps | ~22 |
| Zigbee | Limited | No | Unlic. | 2.4 GHz | 250 Kbps | 0.01–0.1 |
| Wifi | Yes | Yes | Unlic. | 2.4/5/6 GHz | 9.6 Gbps | 0.05–0.1 |
| Bluetooth | Limited | No | Unlic. | 2.4 Ghz | 3 Mbps | 0.01–0.1 depending on class |
| Time (h) | Tpipe (°C) | Thot (°C) | Tcold (°C) | ΔT (°C) | Pgen. (W) |
|---|---|---|---|---|---|
| 4548 | 200 | 172 | 123 | 49 | 0.91 |
| 4567 | 189 | 150 | 107 | 43 | 0.81 |
| 4589 | 190 | 163 | 114 | 49 | 0.92 |
| 4594 | 157 | 132 | 92 | 40 | 0.78 |
| 4597 | 167 | 140 | 96 | 44 | 0.83 |
| 4601 | 167 | 140 | 96 | 44 | 0.94 |
| 4623 | 197 | 163 | 106 | 57 | 1.05 |
| Protocols | NB-IoT | LTE-CATM1 | LoRaWAN |
| UDP | 1.17 mWh | 2.15 mWh | -- |
| TCP | 1.73 mWh | 2.71 mWh | -- |
| MQTT | 1.71 mWh | 2.45 mWh | 76, 6u Wh |
| MQTT-TLS | 2.82 mWh | 2.64 mWh | -- |
| Protocols | NB-IoT | LTE-CATM1 | LoRaWAN |
| UDP | 1.17 mWh | 2.15 mWh | -- |
| TCP | 1.73 mWh | 2.71 mWh | -- |
| MQTT | 1.71 mWh | 2.45 mWh | 76, 6u Wh |
| MQTT-TLS | 2.82 mWh | 2.64 mWh | -- |
| Product/Model | Wireless Technology | Energy Source | Bandwidth | No. Axis | Information Sent | Data Transmit |
|---|---|---|---|---|---|---|
| AEInnova Indueye (this paper) | NB-IOT | Waste heat | 1 Hz to 2 KHz | 3 |
| Every 60 s up to 1 h |
| Everactive/Fluke 3562 [26] | Proprietary Wireless protocol. Up to 1000 nodes and 250 m. | Waste heat or solar | 6 Hz to 1 KHz | 3 |
| From 15 s to 15 min |
| Emerson AMS [28] | WirelessHART. Up to 100 nodes and 50 m. | Battery; expected 3–5 years in lab conditions | X, Y 1 KHz, Z up to 20 KHz | 3 |
| 1 h velocity, 1 time per day spectrum |
| SKF Vibration Sensor [29] | WirelessHART. Up to 100 nodes and 50 m. | Battery; expected 2–3 years in lab conditions | 10 Hz to 1 KHz | 1 |
Vibration:
| Temperature every 5 min; vibration every 1 h |
| Yokogawa Sushi [30] | LoRaWAN (up to 2 km) | Battery; expected 2 years | 10 Hz to 1 KHz | 3 | Vibration:
| 1 datum per min up to every 3 days |
Disclaimer/Publisher’s Note: The statements, opinions and data contained in all publications are solely those of the individual author(s) and contributor(s) and not of MDPI and/or the editor(s). MDPI and/or the editor(s) disclaim responsibility for any injury to people or property resulting from any ideas, methods, instructions or products referred to in the content. |
© 2025 by the authors. Licensee MDPI, Basel, Switzerland. This article is an open access article distributed under the terms and conditions of the Creative Commons Attribution (CC BY) license (https://creativecommons.org/licenses/by/4.0/).
Share and Cite
Aragonés, R.; Oliver, J.; Ferrer, C. Transforming Industrial Maintenance with Thermoelectric Energy Harvesting and NB-IoT: A Case Study in Oil Refinery Applications. Sensors 2025, 25, 703. https://doi.org/10.3390/s25030703
Aragonés R, Oliver J, Ferrer C. Transforming Industrial Maintenance with Thermoelectric Energy Harvesting and NB-IoT: A Case Study in Oil Refinery Applications. Sensors. 2025; 25(3):703. https://doi.org/10.3390/s25030703
Chicago/Turabian StyleAragonés, Raúl, Joan Oliver, and Carles Ferrer. 2025. "Transforming Industrial Maintenance with Thermoelectric Energy Harvesting and NB-IoT: A Case Study in Oil Refinery Applications" Sensors 25, no. 3: 703. https://doi.org/10.3390/s25030703
APA StyleAragonés, R., Oliver, J., & Ferrer, C. (2025). Transforming Industrial Maintenance with Thermoelectric Energy Harvesting and NB-IoT: A Case Study in Oil Refinery Applications. Sensors, 25(3), 703. https://doi.org/10.3390/s25030703

