The Research on a Collaborative Management Model for Multi-Source Heterogeneous Data Based on OPC Communication
Abstract
1. Introduction
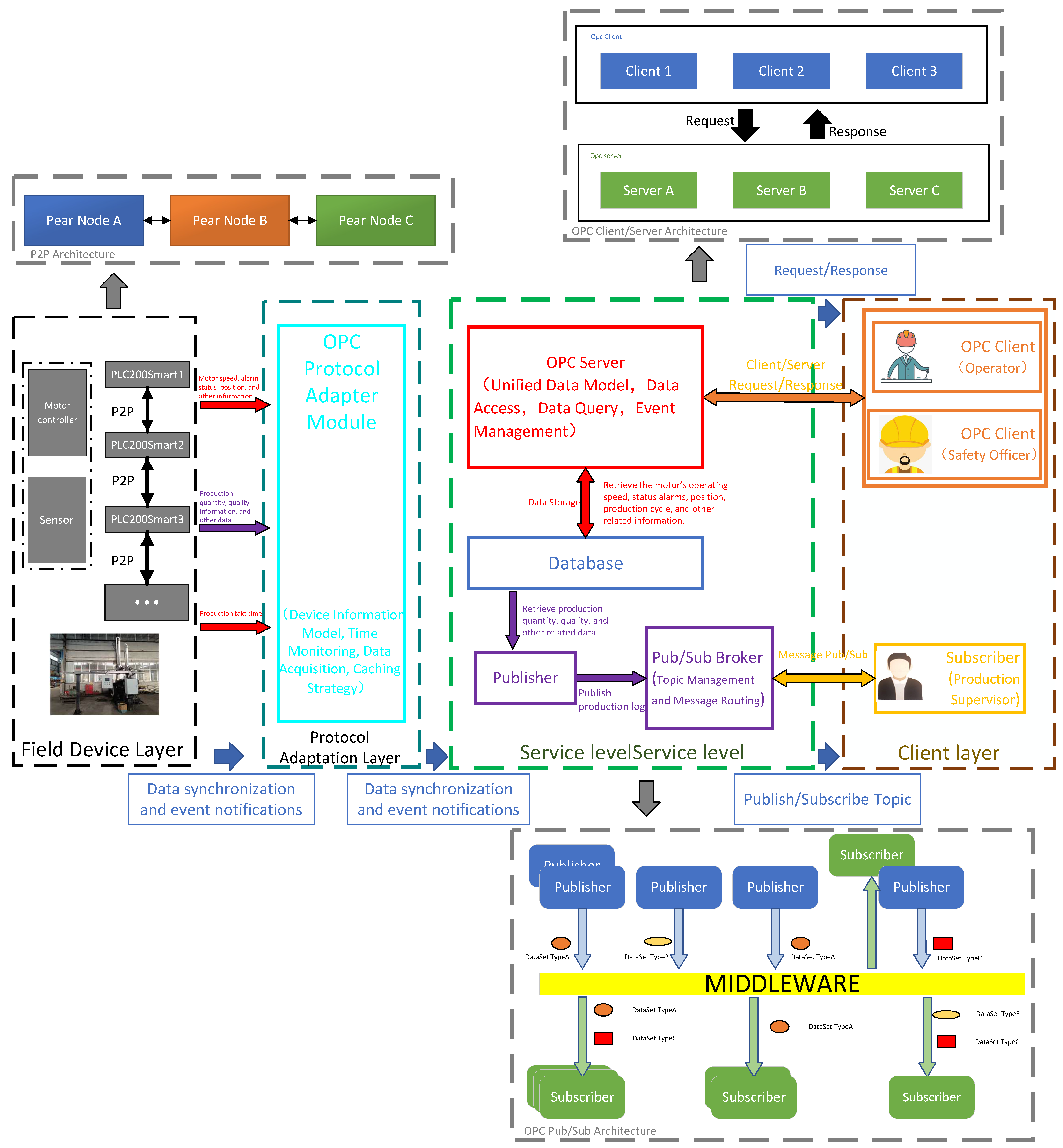
2. Hybrid Data System Architecture and Communication Protocol Stack Design
2.1. Design Principles of Hybrid Data System Architecture and Communication Protocol Stack
2.2. Hybrid Architecture of Data Systems and Communication Protocol Stack Design Scheme
3. Intelligent Data Management System
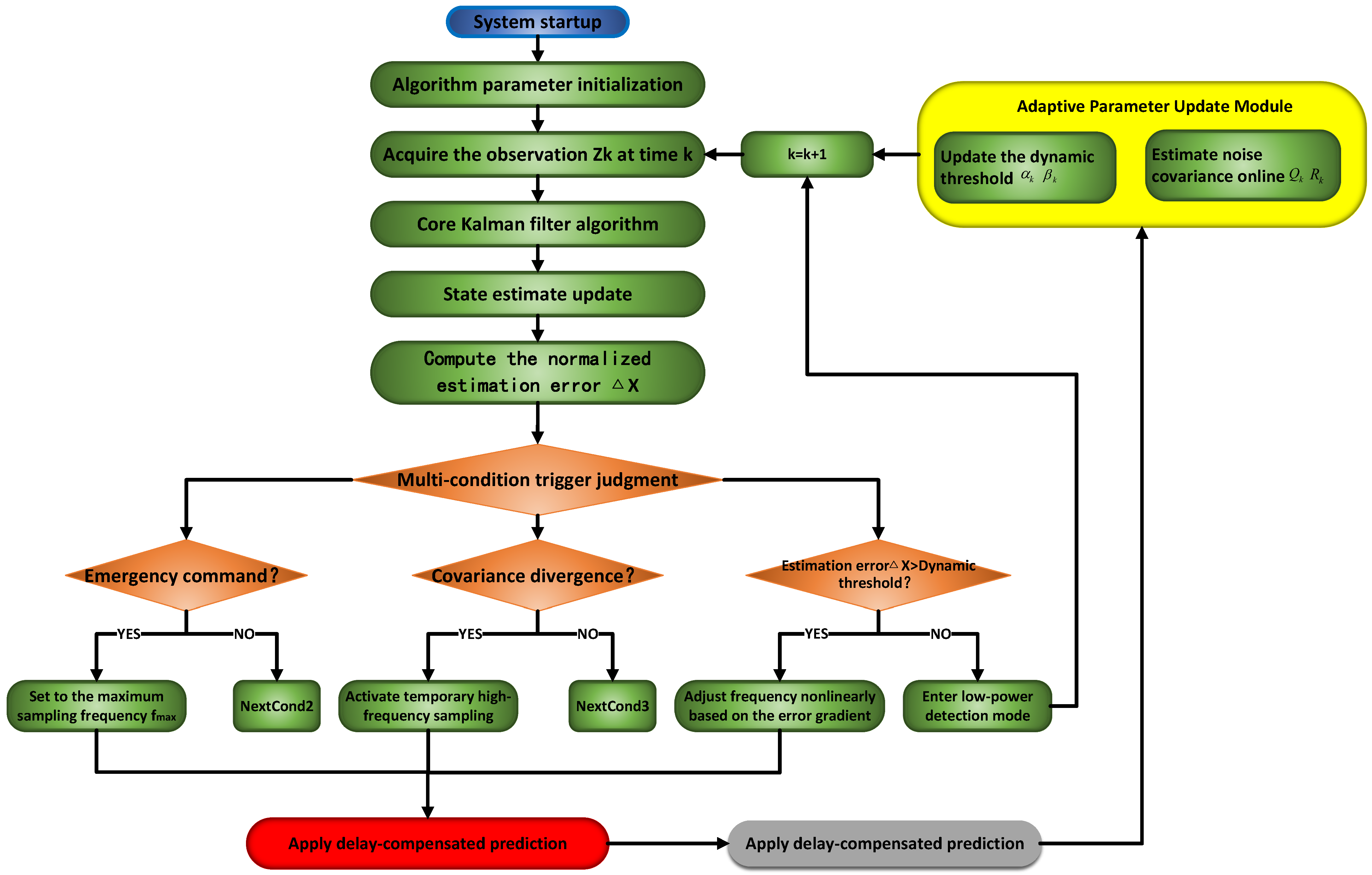
3.1. Event-Triggered Adaptive Sampling Mechanism Based on Improved Kalman Filter Dynamic Adjustment
3.1.1. Event-Triggered Adaptive Sampling Mechanism
3.1.2. Improved Kalman Filter Dynamic Adjustment Algorithm
- (1)
- Core Model of Kalman Filter Dynamic Adjustment Algorithm
- (2)
- Enhance robustness to outliers
- (3)
- Introduce a multi-condition triggering mechanism
- (4)
- Introduction of Dynamic Thresholds and Adaptive Adjustment Strategies
- (5)
- Introducing online estimation of noise covariance matrix
3.2. Heterogeneous Data Fusion Based on the Dynamic Time Warping (DTW) Algorithm
3.3. Content Routing-Aware Strategy-Based Message Queue Optimized Data Distribution Mechanism
4. Experimental Verification
4.1. Experiment on Engineering Execution Mechanism and Upper Computer Configuration
4.2. Performance Verification of Improved Kalman Filter Dynamic Adjustment Algorithm
4.3. Performance Validation of Heterogeneous Data Fusion Based on the Dynamic Time Warping (DTW) Algorithm
4.4. Performance Verification Experiment of the Content-Routing-Aware Strategy-Based Message Queue Optimization Data Distribution Mechanism
5. Conclusions
- (1)
- This study develops OPC protocol interfaces for integrating heterogeneous underlying device protocols and designs a unified communication protocol stack. By deploying KEPServer, we establish an OPC server to acquire multi-source heterogeneous data from device-layer communication protocols (including TCP/IP Ethernet and PROFINET). A hybrid communication architecture combining OPC Client/Server, OPC Pub/Sub, and P2P mechanisms is proposed to address diverse industrial requirements for real-time control, global state management, and efficient device interconnection.
- (2)
- Focusing on data management acquisition, processing, and distribution stages, we propose an event-triggered adaptive sampling mechanism with dynamically adjusted Kalman filtering. This approach enhances data acquisition efficiency by reducing position estimation errors by 46.7% and jitter amplitude by 60%, and it is particularly effective in noisy environments. Furthermore, heterogeneous data fusion via Dynamic Time Warping (DTW) eliminates sampling bias and improves multi-source data alignment accuracy. A content-routing-aware message queue prioritizes critical control commands while efficiently managing non-critical data (e.g., logs), ensuring system reliability with end-to-end latency below 10 ms.
- (3)
- In compliance with practical production monitoring demands, WinCC variable management is seamlessly integrated with the OPC server, and an SQL Server database is established for the centralised collection, storage, and retrieval of heterogeneous field data. The customised WinCC human-machine interface streamlines user interaction, enabling operators to monitor and manage industrial devices via the OPC client. Consequently, the viability of the proposed communication architecture and the collaborative data-management models is experimentally validated under realistic industrial conditions.
- (i)
- Deep integration of Kubernetes and its edge extensions (e.g., KubeEdge, OpenYurt) will enable orchestration of computing, storage, and network resources across the cloud-edge continuum [35]. This integration aims to facilitate second-level elastic scaling and self-healing capabilities.
- (ii)
- A federated-learning-based distributed optimization framework will be developed. This framework permits multiple nodes to jointly update Kalman gain matrices in real-time without requiring raw data exchange, thereby enhancing state-estimation accuracy while concurrently reducing communication overhead.
- (iii)
- Extension of the framework to highly mobile scenarios will leverage mobile robot networking integrated with 5G/6G network slicing. This extension targets millisecond-level seamless handovers and dynamic topology adaptation, thereby providing data fusion and decision support with high reliability and low latency for applications such as multi-robot operating platforms, UAV swarms, and intelligent rail transit systems [36].
- (iv)
- To ensure timely response capabilities for critical commands in large-scale, multi-source heterogeneous industrial scenarios, the system architecture will integrate an XGBoost machine learning predictive interface in future development phases, enabling intelligent data distribution optimization. Subsequent research will emphasize empirical validation of performance improvements, with quantitative assessment through metrics including confusion matrices for prediction accuracy, additional latency reduction percentages, and resource utilization efficiency under dynamic loading conditions.
Author Contributions
Funding
Institutional Review Board Statement
Informed Consent Statement
Data Availability Statement
Acknowledgments
Conflicts of Interest
References
- Ren, L.; Jia, Z.; Lai, L.; Zhou, L.; Zhang, L.; Li, B. Data-driven industrial intelligence: Current status and future directions. Comput. Integr. Manuf. Syst. 2022, 28, 1913–1939. [Google Scholar]
- Abudureheman, M.; Jiang, Q.; Gong, J.; Yiming, A. Technology-driven smart manufacturing and its spatial impacts on carbon emissions: Evidence from China. Comput. Ind. Eng. 2023, 181, 109283. [Google Scholar] [CrossRef]
- Shi, L.; Zhou, Y.; Wang, J.; Wang, Z.; Chen, D.; Zhao, H.; Yang, W.; Szczerbicki, E. Compact global association based adaptive routing framework for personnel behavior understanding. Future Gener. Comput. Syst. 2023, 141, 514–525. [Google Scholar] [CrossRef]
- Sun, R.; Ren, Y. A multi-source heterogeneous data fusion method for intelligent systems in the Internet of Things. Intell. Syst. Appl. 2024, 23, 200424. [Google Scholar] [CrossRef]
- Dobre, C.; Xhafa, F. Intelligent services for Big Data science. Future Gener. Comput. Syst. 2014, 37, 267–281. [Google Scholar] [CrossRef]
- Zhang, Q.; Shao, W.; Shao, Z.; Pi, D. Graph-based reinforced multi-objective optimization for distributed heterogeneous flexible job shop scheduling problem under nonidentical time-of-use electricity tariffs. Expert Syst. Appl. 2025, 290, 128428. [Google Scholar] [CrossRef]
- Ji, T.; Xu, X. Exploring the Integration of cloud manufacturing and cyber-physical systems in the era of industry 4.0—An OPC UA approach. Robot. Comput. Integr. Manuf. 2025, 93, 102927. [Google Scholar] [CrossRef]
- Siponen, M.; Seilonen, I.; Brodie, S.; Oksanen, T. Next Generation Task Controller for agricultural Machinery using OPC Unified architecture. Comput. Electron. Agric. 2022, 203, 107475. [Google Scholar] [CrossRef]
- Pacher, F.; Steindl, G. Enabling Semantically Enriched Data Streams from OPC UA in Industrial Cyber-Physical Systems. Procedia Comput. Sci. 2024, 253, 825–834. [Google Scholar] [CrossRef]
- Lv, Z.; Li, X.; Wang, W.; Zhang, B.; Hu, J.; Feng, S. Government affairs service platform for smart city. Future Gener. Comput. Syst. 2018, 81, 443–451. [Google Scholar] [CrossRef]
- Wang, W.; Zhang, X.; Li, Y.; Li, Y. Open CNC Machine Tool’s State Data Acquisition and Application Based on OPC Specification. Procedia CIRP 2016, 56, 384–388. [Google Scholar] [CrossRef]
- Manzoni, P.; Palazzi, C.E.; Delicato, F.C.; Rosas, E.; Mastorakis, S. Editorial: Pub/sub solutions for interoperable and dynamic IoT systems. Comput. Netw. 2023, 234, 109925. [Google Scholar] [CrossRef]
- Grossman, R.L.; Gu, Y.; Sabala, M.; Zhang, W. Compute and storage clouds using wide area high performance networks. Future Gener. Comput. Syst. 2009, 25, 179–183. [Google Scholar] [CrossRef]
- Singh, S.K.; Lee, C.; Park, J.H. CoVAC: A P2P smart contract-based intelligent smart city architecture for vaccine manufacturing. Comput. Ind. Eng. 2022, 166, 107967. [Google Scholar] [CrossRef]
- Xu, S. Research on Trust Data TP Construction Algorithm for Unstructured P2P Networks. Comput. Simul. 2024, 41, 414–418. [Google Scholar]
- Li, F.; Li, G.; Wei, Y.; Wang, Z. Research on a New Networked Industrial Control System Architecture. China Instrumentation, 25 July 2024; pp. 34–38. [Google Scholar]
- Khan, F.; Rodrigues, J.J.P.C.; Jan, M.A. Guest editorial: Network architectures and communication protocols for smart industrial IoT applications. Digit. Commun. Netw. 2023, 9, 293–295. [Google Scholar] [CrossRef]
- Zhao, C.; Wang, Y.; Kwok, K.; Liu, X. Event-triggered state estimation for networked control systems with silent packet loss and coloured noise. Digit. Signal Process. 2025, 166, 105395. [Google Scholar] [CrossRef]
- Wu, C.; Chang, R.; Chan, H. A green energy-efficient scheduling algorithm using the DVFS technique for cloud datacenters. Future Gener. Comput. Syst. 2014, 37, 141–147. [Google Scholar] [CrossRef]
- Rong, J.; Li, R.; Wang, J.; Xie, X. Design of automatic data acquisition system for motor speed based on Kalman filter algorithm. Electron. Des. Eng. 2024, 32, 63–67. [Google Scholar]
- Yin, Z.; Li, G.; Du, C.; Sun, X.; Liu, J.; Zhong, Y. An Adaptive Speed Estimation Method Based on a Strong Tracking Extended Kalman Filter with a Least-Square Algorithm for Induction Motors. J. Power Electron. 2017, 17, 149–160. [Google Scholar] [CrossRef]
- Iwana, B.K.; Frinken, V.; Uchida, S. DTW-NN: A novel neural network for time series recognition using dynamic alignment between inputs and weights. Knowl. Based Syst. 2020, 188, 104971. [Google Scholar] [CrossRef]
- Mange, V.; Tourneret, J.; Vincent, F.; Mirambell, L.; Vieira, F.M. Anomaly detection in ship trajectories using machine learning and dynamic time warping. Eng. Appl. Artif. Intell. 2025, 157, 111185. [Google Scholar] [CrossRef]
- Koliopanos, C.; Gemitzi, A.; Kofakis, P.; Malamos, N.; Tsirogiannis, I. Enhancing Temperature Data Quality for Agricultural Decision-Making with Emphasis to Evapotranspiration Calculation: A Robust Framework Integrating Dynamic Time Warping, Fuzzy Logic, and Machine Learning. AgriEngineering 2025, 7, 174. [Google Scholar] [CrossRef]
- Li, H.; Jiang, S.; Wang, M.; Lei, J. Research on the generation method of outdoor design parameters for summer air-conditioning based on machine learning and dynamic time warping. Build. Environ. 2025, 278, 112968. [Google Scholar] [CrossRef]
- Bernardi, S.; Gentile, U.; Nardone, R.; Marrone, S. Advancements in knowledge elicitation for computer-based critical systems. Future Gener. Comput. Syst. 2020, 110, 311–313. [Google Scholar] [CrossRef]
- Wang, Y.; Li, X. Asymptotic theory of the best-choice rerandomization using the Mahalanobis distance. J. Econom. 2025, 251, 106049. [Google Scholar] [CrossRef]
- Yang, H.; Guo, J. Robust Adaptive Beamforming via Generalized Linear Combination of Covariance Matrix with Eigenvalue Decomposition Refinement. Circuits Syst. Signal Process. 2025, 44, 7702–7718. [Google Scholar] [CrossRef]
- Kiamansouri, E.; Barati, H.; Barati, A. A two-level clustering based on fuzzy logic and content-based routing method in the internet of things. Peer-to-Peer Netw. Appl. 2022, 15, 2142–2159. [Google Scholar] [CrossRef]
- Ozsoyeller, D. TAP: Distributed team assignment in heterogeneous multi-agent systems. Future Gener. Comput. Syst. 2026, 174, 107925. [Google Scholar] [CrossRef]
- Lin, L.; Chen, J.; Kudjo, P.K.; Omari, M. A novel routing protocol for content-based publish/subscribe model in mobile sensor networks. Int. J. Distrib. Sens. Netw. 2019, 15, 1550147719879046. [Google Scholar] [CrossRef]
- Islas-Cota, E.; Gutiérrez-García, J.O.; Acosta, C.O.; Rodríguez, L. A systematic review of intelligent assistants. Future Gener. Comput. Syst. 2022, 128, 45–62. [Google Scholar] [CrossRef]
- Xie, Z.; Ji, C.; Xu, L.; Xia, M.; Cao, H. Towards an Optimized Distributed Message Queue System for AIoT Edge Computing: A Reinforcement Learning Approach. Sensors 2023, 23, 5447. [Google Scholar] [CrossRef] [PubMed]
- Ferrari, P.; Flammini, A.; Vitturi, S. Performance analysis of PROFINET networks. Comput. Stand. Interfaces 2006, 28, 369–385. [Google Scholar] [CrossRef]
- Zhang, Y.; Wang, K.; He, L. Editorial for FGCS special issue: Computation Intelligence for Energy Internet. Future Gener. Comput. Syst. 2021, 115, 295–297. [Google Scholar] [CrossRef]
- Yang, J.; Li, J.; Niu, Y. A hybrid solution for privacy preserving medical data sharing in the cloud environment. Future Gener. Comput. Syst. 2015, 43–44, 74–86. [Google Scholar] [CrossRef]




















| Communication Interaction Mode | Applicable Scenarios | Strength | Shortcoming |
|---|---|---|---|
| OPC Client/Server | Real-time monitoring data transmission, control commands [11] | Request-response mechanisms ensure deterministic and reliable communication [11] | The OPC Server’s performance poses a centralized bottleneck, limiting system scalability under multi-client, high-frequency data loads. |
| OPC Pub/Sub | Asynchronous distribution of continuous reference data such as production quantity, quality, etc. [12,13] | Decoupling publishers from subscribers enables efficient asynchronous message passing [12,13] | The complexity of the hybrid protocol configuration, coupled with the limited semantic expressiveness of the Pub/Sub model, significantly complicates system development and maintenance. |
| P2P | Direct communication between PLC nodes at the system’s underlying layer [14,15] | Avoiding command transmission delays enhances real-time robot coordination and response speed [14,15] | Device-to-device mesh communication creates data silos, and as a result, its integration into the OPC architecture requires extra gateways due to the lack of a unified interface. |
| Symbol | Comment | Unit/Remark |
|---|---|---|
| , | State vector: end-effector position and motor speed | |
| A | State vector: end-effector position and motor speed | Describe system dynamics |
| B | State transition matrix | Map the drive voltage into the state space |
| Control input vector (motor drive voltage) | V | |
| Error covariance matrix | Quantify the uncertainty of the state estimate | |
| Q, | Process noise covariance matrix | Initial value/online estimate |
| R, | Observation noise covariance matrix | Initial value/online estimate |
| Kalman gain matrix | Balance the weighting between prediction and observation | |
| Normalized state estimation error | One of the trigger criteria | |
| , | Dynamic trigger threshold | Computed from |
| Forgetting factor | 0.95–0.99, used for noise estimation | |
| , | Frequency-tuning attenuation factor | Used to smooth frequency transitions |
| Maximum sampling frequency | Hz | |
| Control command |
| Symbol | Comment |
|---|---|
| , | The two time series to be aligned |
| n,m | Lengths of sequences and |
| C | Local cost matrix |
| D | Cumulative cost matrix |
| Conversion factor from rotational speed to linear velocity | |
| Standard deviation of the X-axis velocity, used for normalization | |
| a | Weighting factor for the acceleration term |
| Covariance matrix of multidimensional features (for Mahalanobis distance) | |
| w | Adaptive window constraint size |
Disclaimer/Publisher’s Note: The statements, opinions and data contained in all publications are solely those of the individual author(s) and contributor(s) and not of MDPI and/or the editor(s). MDPI and/or the editor(s) disclaim responsibility for any injury to people or property resulting from any ideas, methods, instructions or products referred to in the content. |
© 2025 by the authors. Licensee MDPI, Basel, Switzerland. This article is an open access article distributed under the terms and conditions of the Creative Commons Attribution (CC BY) license (https://creativecommons.org/licenses/by/4.0/).
Share and Cite
Tian, J.; Shang, C.; Ren, T.; Li, Z.; Zhang, E.; Yang, J.; He, M. The Research on a Collaborative Management Model for Multi-Source Heterogeneous Data Based on OPC Communication. Sensors 2025, 25, 7517. https://doi.org/10.3390/s25247517
Tian J, Shang C, Ren T, Li Z, Zhang E, Yang J, He M. The Research on a Collaborative Management Model for Multi-Source Heterogeneous Data Based on OPC Communication. Sensors. 2025; 25(24):7517. https://doi.org/10.3390/s25247517
Chicago/Turabian StyleTian, Jiashen, Cheng Shang, Tianfei Ren, Zhan Li, Eming Zhang, Jing Yang, and Mingjun He. 2025. "The Research on a Collaborative Management Model for Multi-Source Heterogeneous Data Based on OPC Communication" Sensors 25, no. 24: 7517. https://doi.org/10.3390/s25247517
APA StyleTian, J., Shang, C., Ren, T., Li, Z., Zhang, E., Yang, J., & He, M. (2025). The Research on a Collaborative Management Model for Multi-Source Heterogeneous Data Based on OPC Communication. Sensors, 25(24), 7517. https://doi.org/10.3390/s25247517

