SILDSO: Dynamic Switching Optimization Scheme for Solar Insecticidal Lamp Based on Multi-Pest Phototactic Rhythm
Abstract
1. Introduction
1.1. Contributions
- A multi-pest rhythmic fusion model is proposed for the first time to characterize the nocturnal activity patterns of major rice pests (e.g., Cnaphalocrocis medinalis and Chilo suppressalis), overcoming the limitations of the conventional single-pest model. A multi-pest rhythm fusion modeling approach is developed to characterize the nocturnal activity patterns of multiple major rice pests.
- A novel multi-period dynamic switching scheme is developed based on a Particle Swarm Optimization (PSO) algorithm. This scheme dynamically adjusts the operation of the SIL-IoT in response to real-time pest activity and energy availability, enabling adaptive and precise control.
- An integrated control strategy is formulated to synergize pest management with energy optimization. Extensive simulation results demonstrate that the proposed strategy significantly improves the average pest mortality rate by 37.2% and energy utilization efficiency by 42.6% under high-energy conditions, compared to conventional fixed-time methods.
1.2. Organization
2. Related Work
2.1. Progress in SIL-IoT Research Directions
- (1)
- Node Deployment schemesResearch on node deployment has evolved from simple to complex scenarios. For intricate farmland structures, ref. [17] proposed an innovative zoning optimization method, transforming irregular deployment into a combinatorial optimization problem and employing boundary-independent and partition-independent algorithms to reduce costs. Crucially, optimized node deployment directly influences energy harvesting efficiency: rational spatial layouts maximize solar energy utilization while minimizing node count and communication overhead, forming the foundation for enhanced energy management.
- (2)
- Fault Diagnosis TechniquesFault diagnosis research can be categorized into active and passive fault types, establishing a theoretical foundation for subsequent studies. The distributed diagnosis systems leverage local data exchange to cut communication loads. These advances ensure timely fault detection—preventing abnormal energy drain—while distributed architectures optimize energy use through reduced data transmission [18].
- (3)
- Anti-Electromagnetic InterferenceAddressing high-voltage discharge’s impact on communication stability, [19] quantified interference via a microprocessor trigger metric, while [20] suppressed noise using audio signal compression, thereby boosting transmission accuracy. Stable communication prevents energy-intensive retransmissions, critical for field-deployed devices.
- (4)
- Pest Monitoring and Localization
- (5)
- Maintenance schemesEvolving from manual to crowd-sourced and drone-assisted anti-theft systems [23], these solutions sustain device reliability, indirectly supporting consistent energy management.
2.2. Switching Scheduling for the Outdoor IoT Devices
3. System Model
3.1. Assumptions and Definitions
3.2. Mathematical Model of Pest Phototactic Rhythm
3.3. Dynamic Switching Control Model
3.4. Residual Energy Model for Multi-Component Energy Consumption
3.5. Energy Cost–Control Benefit Co-Optimization Model
3.6. Parameter Transformation
3.7. Problem Statement
3.8. Dynamic Switching Control Constraints
3.8.1. Load Energy Balance
3.8.2. Battery Available Capacity Constraint
3.8.3. Insecticidal Efficacy Constraint
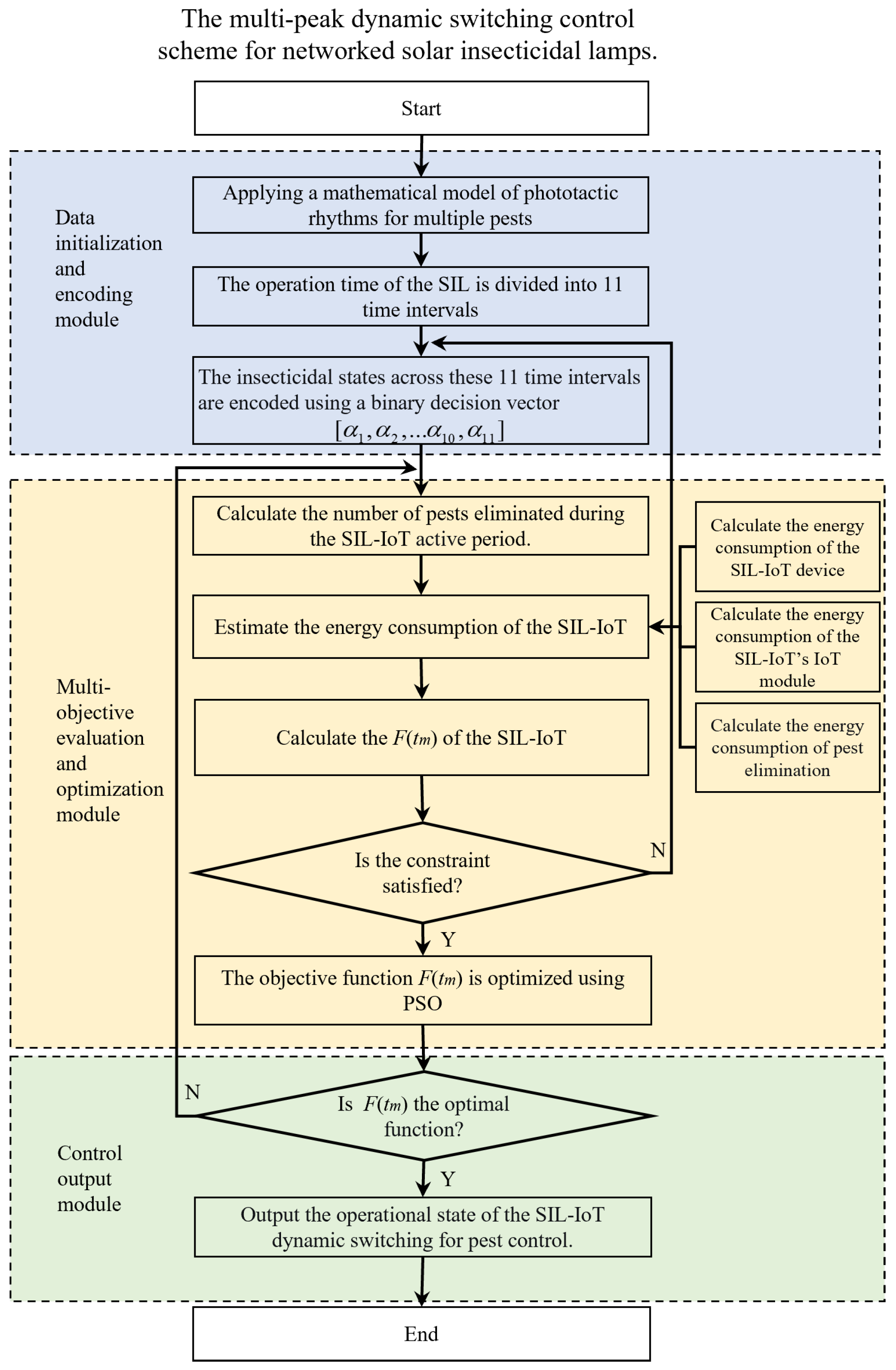
4. Proposed Scheme
- Generalization Capability: In response to the nonlinear relationship between SIL operational parameters and pest activity, the gradient-free optimization of PSO effectively overcomes the strict differentiability requirements of traditional PID control. Through swarm intelligence search mechanisms, the system handles optimization problems involving discontinuities and non-smooth regions.
- Global Search Ability: The parallel search mechanism enables simultaneous exploration of multiple regions in the solution space, significantly reducing the risk of premature convergence.
- Engineering Applicability: With concise parameter configuration (e.g., inertia weight and learning factors) and an adaptive inertia weight adjustment mechanism, the algorithm demonstrates excellent convergence stability.
| Algorithm 1 Pseudocode of the Multi-Peak Dynamic Switching Control Scheme for SIL-IoT |
| Require: , , Ensure: , T, , , Best
|
5. Simulation
5.1. Simulation Conditions
5.2. Simulation Results
6. Conclusions and Future Work
6.1. Conclusions
6.2. Future Work
- Enhanced Environmental Adaptability and Model Optimization. Further investigation will be conducted into the distribution patterns and behavioral characteristics of pest populations under diverse meteorological conditions, establishing a dynamic prediction model that integrates environmental factors. Concurrently, through field experiments employing multi-wavelength light sources, we will systematically analyze the attraction efficiency of specific spectral bands on target pests, thereby constructing an intelligent control mechanism based on spectral-environment-pest behavior correlation analysis. On this basis, we will further optimize model complexity and strategy feasibility to reduce system deployment and maintenance costs while maintaining control accuracy, significantly enhancing the environmental adaptability, eco-friendliness, and promotion value of the technical solution.
- Battery System Performance Optimization. This research will conduct an in-depth investigation into the energy conversion efficiency of solar cells under various environmental conditions, with a focus on the impacts of temperature, irradiance intensity, and battery aging on charge-discharge performance. By establishing a battery degradation model and lifetime prediction method, the energy management strategy will be optimized to enhance the long-term operational energy utilization efficiency and reliability of the system.
- System Extension and Multi-Objective Coordination. The current framework will be extended to other crop-pest systems to examine its applicability and scalability across different ecological regions and agricultural scenarios. Multiple objective constraints—such as energy consumption, residual energy rate, and energy cost—will be incorporated into the research and design to achieve holistic optimization of pest control effectiveness and energy utilization efficiency.
Author Contributions
Funding
Institutional Review Board Statement
Informed Consent Statement
Data Availability Statement
Conflicts of Interest
Nomenclature
| time slots; per 60 min is a pest recording duration | |
| the phototactic rhythm of Cnaphalocrocis medinalis | |
| the phototactic rhythm of Chilo suppressalis | |
| the time dependent one-dimensional phototactic rhythm static model | |
| the dynamic phototactic rhythm of these two major rice pests | |
| the fitness function | |
| the Gaussian white noise | |
| the standard deviation | |
| the switching behavior over discretized time intervals | |
| the total insecticidal operation time | |
| the trap pest light source termed the non-operational period | |
| the initial remaining remaining energy of the SIL storage battery in the daytime | |
| the energy consumed at night time | |
| the energy consumption of the lamp | |
| the energy consumption of the metal mesh | |
| the energy consumption of the insecticidal | |
| the energy consumption of the IoT communication transmission | |
| the total capacity of the 48V lead-acid battery | |
| the residual energy of the SIL | |
| the energy state in the SIL’s 48V lead-acid battery from the moment the lamp is turned on at night time | |
| the energy state of the SIL at the time slot | |
| the comprehensive benefit model | |
| the weighting coefficients | |
| the candidate solution | |
| i | the particle |
| d | dimension |
| the generation | |
| the inertia weight | |
| the direction and step size of the search | |
| the learning factors | |
| the random numbers uniformly distributed | |
| the historical best position of the swarm in dimension d (global best) | |
| the position of particle i in dimension d at iteration k | |
| the particle i in dimension d at iteration |
References
- Ahouandjinou, A.S.R.M.; Kiki, P.M.A.F.; Assogba, K. Smart environment monitoring system by using sensors ultrasonic detection of farm pests. In Proceedings of the 2017 2nd International Conference on Bio-engineering for Smart Technologies (BioSMART), Paris, France, 30 August–1 September 2017; pp. 1–5. [Google Scholar] [CrossRef]
- Wang, Z.; Qiao, X.; Wang, Y.; Yu, H.; Mu, C. IoT-based system of prevention and control for crop diseases and insect pests. Front. Plant Sci. 2024, 15, 1323074–1323093. [Google Scholar] [CrossRef] [PubMed]
- Liu, J.; Cheng, J.; He, C.; Gao, C. Advancements on the insecticides application and key technique in the control of disaster pests in paddy field. Mod. Agrochem. 2024, 4, 7–12. (In Chinese) [Google Scholar]
- Yao, H.; Shu, L.; Yang, F.; Jin, Y.; Yang, Y. The phototactic rhythm of pests for the Solar Insecticidal Lamp: A review. Front. Plant Sci. 2022, 13, 1018711. [Google Scholar] [CrossRef] [PubMed]
- Ilahi, N.A.; Musyafiq, A.A.; Pradana, M.F.; Alimudin, E.; Fadlilah, I.; Husna, K.S.; Nagara, E.S.; Santoso, A. IoT-Enabled Solar-Powered Pest Control for Rice Agriculture: Monitoring and Efficiency of Light-Based Traps. J. Power Energy Control. 2025, 2, 14–26. [Google Scholar] [CrossRef]
- Frank, E.G. The economic impacts of ecosystem disruptions: Costs from substituting biological pest control. Science 2024, 385, eadg0344. [Google Scholar] [CrossRef]
- Kim, K.; Huang, Q.; Lei, C. Advances in insect phototaxis and application to pest management: A review. Pest Manag. Sci. 2019, 75, 3135–3143. [Google Scholar] [CrossRef]
- Asna, F.; Nizam, Y. Designing a solar powered light trap to control pest moths in Hulumale’urban farming field. AIP Conf. Proc. 2024, 3245, 020007. [Google Scholar] [CrossRef]
- Khan, A.; Hasan, W.; Bisht, K.; Khan, R.M.; Chattopadhyay, D.; Majumder, J.; Khan, I.; Rabeek, S.M.; Ahmad, S. Insect Phototaxis Mechanisms Innovations in Pest Control Strategies and Applications. Uttar Pradesh J. Zool. 2024, 45, 169–249. [Google Scholar] [CrossRef]
- Park, J.; Lee, H. Phototactic behavioral response of agricultural insects and stored-product insects to light-emitting diodes (LEDs). Appl. Biol. Chem. 2017, 60, 137–144. [Google Scholar] [CrossRef]
- Wang, K.; Gao, Q.; Li, L.; Liu, W.; Lei, C.; Wang, X. Current development status of agricultural insect-pest light trap in China. Insect Res. Cent. China 2020, 16, 116–125. [Google Scholar]
- Sun, X.; Tang, L.; Qian, S.; Shen, X. Experimental Study on Solar-Powered Intelligent Insecticidal Lamps in Paddy Fields. J. Green Sci. Technol. 2012, 153–154. (In Chinese) [Google Scholar] [CrossRef]
- Tu, H.; Tang, N.; Kang, N.; Zhou, J.; Lin, A. LED multispectral circulation solar insecticidal lamp application in rice field. Trans. Chin. Soc. Agric. Eng. 2016, 1, 10–13. [Google Scholar] [CrossRef]
- Pan, H.; Liang, G.; Lu, Y. Response of different insect groups to various wavelengths of light under field conditions. Insects 2021, 12, 427. [Google Scholar] [CrossRef] [PubMed]
- Yang, X.; Lu, Y.; Liang, G. Insect phototaxis behavior and light trapping technology. Illum. Eng. J. 2020, 31, 22–31. [Google Scholar] [CrossRef]
- Yao, H.; Shu, L.; Lin, W.; Huang, K.; Martínez-García, M.; Zou, X. Pests phototactic rhythm driven solar insecticidal lamp device evolution: Mathematical model preliminary result and future directions. IEEE Open J. Ind. Electron. Soc. 2024, 5, 236–250. [Google Scholar] [CrossRef]
- Yang, F.; Shu, L.; Huang, K.; Li, K.; Han, G.; Liu, Y. A Partition-Based Node Deployment Strategy in Solar Insecticidal Lamps Internet of Things. IEEE Internet Things J. 2020, 7, 11223–11237. [Google Scholar] [CrossRef]
- Yang, X.; Shu, L.; Li, K.; Nurellari, E.; Huo, Z.; Zhang, Y. A Lightweight Fault-Detection Scheme for Resource-Constrained Solar Insecticidal Lamp IoTs. Sensors 2023, 23, 6672. [Google Scholar] [CrossRef]
- Huang, K.; Li, K.; Shu, L.; Yang, X.; Gordon, T.; Wang, X. High voltage discharge exhibits severe effect on ZigBee-based device in solar insecticidal lamps internet of things. IEEE Wirel. Commun. 2020, 27, 140–145. [Google Scholar] [CrossRef]
- Chen, M.; Liu, Y.; Shu, L.; Li, K.; Yang, X.; Yang, F. SILGAN: Generative Adversarial Networks for Multimedia Data Compression in Solar Insecticidal Lamps Internet of Things. In Proceedings of the IECON 2023-49th Annual Conference of the IEEE Industrial Electronics Society, Singapore, 16–19 October 2023; pp. 1–6. [Google Scholar] [CrossRef]
- Gao, L. Design of Orchard Pest Information Monitoring System Based on IoT Technology. Ph.D. Thesis, Anhui University, Hefei, China, 2018. (In Chinese). [Google Scholar]
- Jiang, Z.; Shu, L.; Yang, X.; Huang, K.; Yao, H.; Su, Q. An Insecticidal Counting Method Based on Discharge Sound and Discharge Voltage of Solar Insecticidal Lamp. IEEE Trans. Consum. Electron. 2024, 70, 6376–6391. [Google Scholar] [CrossRef]
- Ma, Q.; Tian, M.; Tang, W. Research and Design of a WSN-Based Distributed Remote Control System for Solar Insecticidal Lamps. Internet Things Technol. 2017, 7, 77–79. [Google Scholar]
- Rao, R.N.; Sridhar, B. IoT based smart crop-field monitoring and automation irrigation system. In Proceedings of the 2018 2nd International Conference on Inventive Systems and Control (ICISC), Coimbatore, India, 19–20 January 2018; pp. 478–483. [Google Scholar] [CrossRef]
- Nawandar, N.K.; Satpute, V.R. IoT based low cost and intelligent module for smart irrigation system. Comput. Electron. Agric. 2019, 162, 979–990. [Google Scholar] [CrossRef]
- AlAli, A.; Al Nabulsi, A.; Mukhopadhyay, S.; Awal, M.S.; Fernandes, S.; Ailabouni, K. IoT-solar energy powered smart farm irrigation system. J. Electron. Sci. Technol. 2019, 17, 100017. [Google Scholar] [CrossRef]
- Benyezza, H.; Bouhedda, M.; Rebouh, S. Zoning irrigation smart system based on fuzzy control technology and IoT for water and energy saving. J. Clean. Prod. 2021, 302, 127001. [Google Scholar] [CrossRef]
- Sharifnasab, H.; Mahrokh, A.; Dehghanisanij, H.; Łazuka, E.; Łagód, G.; Karami, H. Evaluating the use of intelligent irrigation systems based on the IoT in grain corn irrigation. Water 2023, 15, 1394. [Google Scholar] [CrossRef]
- Benzaouia, M.; Hajji, B.; Mellit, A.; Rabhi, A. Fuzzy-IoT smart irrigation system for precision scheduling and monitoring. Comput. Electron. Agric. 2023, 215, 108407. [Google Scholar] [CrossRef]
- Balle, M.; Xu, W.; Darras, K.F.; Wanger, T.C. A power management and control system for environmental monitoring devices. IEEE Trans. Agrifood Electron. 2024, 3, 134–143. [Google Scholar] [CrossRef]
- Chen, K.C.; Chiu, M.C.; Cheng, H.C.; Wang, Y.H.; Lan, T.S. Greenhouse for Effective Agriculture with Electricity Generation and Water Collection Systems. Sensors Mater. 2025, 37, 369–379. [Google Scholar] [CrossRef]
- Yao, H.; Shu, L.; Yang, Y.; Martínez-García, M.; Lin, W. Silic: Intelligent on/off control for networked solar insecticidal lamps. IEEE/CAA J. Autom. Sin. 2025, 12, 1221–1235. [Google Scholar] [CrossRef]
- Guo, X.; Shu, L.; Yang, X.; Nurellari, E.; Li, K.; Du, B.; Yao, H. Two-hop energy consumption balanced routing algorithm for solar insecticidal lamp Internet of Things. Sensors 2021, 22, 154. [Google Scholar] [CrossRef]
- Zhang, Z. Monitoring and Population Dynamics Analysis of Important Migratory Pest Insects in Northern China. Ph.D. Thesis, Chinese Academy of Agricultural Sciences, Beijing, China, 2013. (In Chinese). [Google Scholar]
- Yang, H. Study on Light-Trapped Behavior of Sogatellla furcifera (Horvath) and Nilaparvata lugens (Stal). Ph.D. Thesis, Chinese Academy of Agricultural Sciences, Beijing, China, 2014. (In Chinese). [Google Scholar]
- Zhang, X.; Jia, Y.; Wen, Y.; Zhang, Y.; Wan, G.; Chen, F. Behavioral rhythms of three lepidopteran pests; Mythimna separata, Agrotis ypsilon and Helicoverpa armigera. Chin. J. Appl. Entomol. 2017, 54, 190–197. (In Chinese) [Google Scholar] [CrossRef]
- Gu, G.; Ge, H.; Cheng, X.; Han, J.; Yin, J. Study on and application of the rhythm of several niht-active insects to light trap in the night. J. Hubei Agric. Coll. 2004, 24, 174–177. [Google Scholar]
- Zhu, S.; Liu, B.; Liu, M.; Qi, H. Stability analysis of a stochastic discrete pest-natural enemy model with integrated pest management strategy. Stochastics Dyn. 2025, 25, 2440001. [Google Scholar] [CrossRef]
- Lin, S. The Research and the Manufacture of Solar LED Insecticidal Light. Ph.D. Thesis, Guizhou University, Guiyang, China, 2016. (In Chinese). [Google Scholar]
- Chen, G. Design and Implementation of a Solar-Powered Optically Controlled High-Voltage Triple-Wave Pest Attraction Lamp. Ph.D. Thesis, Nanjing University of Science and Technology, Nanjing, China, 2011. (In Chinese). [Google Scholar]
- Zhang, T.; Huang, P. The trapping effect of Jiaduo Frequoscillation pest killing lamp on rice-stem borer. China Agric. Technol. Ext. 2005, 2, 46–47. [Google Scholar]
- Yang, J.; Liang, C.; Shen, B.; Zhang, Q.; Tian, C.; Huang, Y. Study on rhythm of insect flapping lamp. J. Anhui Agric. Sci. 2012, 40, 210–212. [Google Scholar] [CrossRef]
- Liu, L.; Wang, F.; Chen, C.; Guan, Y.; Liang, J.; Liu, Z. Research on the Application Effect of Intelligent Wind-Suction Solar Insecticidal Lamps on Vegetables. Mod. Agric. Sci. Technol. 2023, 8, 4–6. [Google Scholar]









| Papers | Research Direction | Characteristics | Impact on Dynamic Switching Control and Intelligent Energy Management |
|---|---|---|---|
| [17] | Node Deployment Strategy | Minimizes SIL deployment quantity while ensuring area coverage, reducing redundancy | Deployment location directly affects solar energy reception efficiency, influencing energy collection and storage |
| [18] | Fault Diagnosis Technology | Classifies faults using sensor historical data for rapid identification and resolution | Efficient fault diagnosis reduces energy waste and prevents losses due to equipment malfunctions |
| [19,20] | Electromagnetic Interference Resistance | IoT modules within 25 cm of the insecticidal lamp’s high-voltage metal mesh are prone to data collection interference | Anti-interference measures ensure stable operation, minimizing energy loss from faults or interference |
| [21,22] | Pest Monitoring and Localization Technology | Utilizes multiple sensors for accurate pest counting and hotspot area identification | Precise pest monitoring optimizes operational timing, reducing unnecessary energy consumption |
| [23] | Equipment Maintenance Solution | Remote maintenance system enables task viewing and allocation when equipment is damaged | Regular maintenance ensures long-term efficient operation, lowering costs and reducing energy usage |
| Papers | Method/Technique | Objective/Outcome | Adjustment Mechanism | Energy Source | Application Scenario |
|---|---|---|---|---|---|
| [24] | Machine learning algorithm | Optimize water and fertilizer use, maximize crop yield | Adjust motor start/stop time precisely | Solar energy | Farmland |
| [25] | Neural network | Achieve efficient irrigation | Adjust irrigation switching times | N/A | Greenhouses and farms |
| [26] | Fuzzy logic | Prevent motor burnout due to water level fluctuations | Adjust water pump switching times | Solar energy | Farmland |
| [27] | Fuzzy control algorithm | Optimize plant growth, reduce water and energy use | Control irrigation valve switching | N/A | Tomato cultivation |
| [28] | Intelligent decision algorithm | Reduce irrigation water use, improve water productivity | Schedule irrigation times for corn fields | N/A | Cornfields |
| [29] | Fuzzy algorithm | Intelligent and precise irrigation system | Adjust irrigation time for apple trees | Solar energy | Apple orchards |
| [30] | Power management and control | Save energy and enable autonomous environmental monitoring | Adjust power switching automatically | Solar energy | Botanical gardens |
| [31] | Power management system | Enable automated control with sensors and solar panels | Adjust critical environmental parameters | Solar and wind energy | Greenhouses |
| [32] | Genetic algorithm | Optimize pest control efficiency of solar lamps | Schedule pest control operation periods | Solar panels and batteries | Farmland |
| Our paper (2025) | Particle swarm optimization (PSO) | Improve both pest control effectiveness and energy usage | Adjust pest control operation periods | Solar panels and batteries | Farmland |
Disclaimer/Publisher’s Note: The statements, opinions and data contained in all publications are solely those of the individual author(s) and contributor(s) and not of MDPI and/or the editor(s). MDPI and/or the editor(s) disclaim responsibility for any injury to people or property resulting from any ideas, methods, instructions or products referred to in the content. |
© 2025 by the authors. Licensee MDPI, Basel, Switzerland. This article is an open access article distributed under the terms and conditions of the Creative Commons Attribution (CC BY) license (https://creativecommons.org/licenses/by/4.0/).
Share and Cite
Yao, H.; Shu, L.; Yang, X.; Li, K.; Martínez-García, M. SILDSO: Dynamic Switching Optimization Scheme for Solar Insecticidal Lamp Based on Multi-Pest Phototactic Rhythm. Sensors 2025, 25, 7332. https://doi.org/10.3390/s25237332
Yao H, Shu L, Yang X, Li K, Martínez-García M. SILDSO: Dynamic Switching Optimization Scheme for Solar Insecticidal Lamp Based on Multi-Pest Phototactic Rhythm. Sensors. 2025; 25(23):7332. https://doi.org/10.3390/s25237332
Chicago/Turabian StyleYao, Heyang, Lei Shu, Xing Yang, Kailiang Li, and Miguel Martínez-García. 2025. "SILDSO: Dynamic Switching Optimization Scheme for Solar Insecticidal Lamp Based on Multi-Pest Phototactic Rhythm" Sensors 25, no. 23: 7332. https://doi.org/10.3390/s25237332
APA StyleYao, H., Shu, L., Yang, X., Li, K., & Martínez-García, M. (2025). SILDSO: Dynamic Switching Optimization Scheme for Solar Insecticidal Lamp Based on Multi-Pest Phototactic Rhythm. Sensors, 25(23), 7332. https://doi.org/10.3390/s25237332

