Performance Optimization Analysis of Partial Discharge Detection Manipulator Based on STPSO-BP and CM-SA Algorithms
Abstract
1. Introduction
2. 6-DOF PD Detection Manipulator’s Detection Work Framework
3. Analysis and Determination of the Working Range of a 6-DOF PD Detection Manipulator
3.1. Specification Parameters of the 6-DOF PD Detection Manipulator
3.2. Establishment of the Forward Kinematic Model
3.3. Determination of the Working Range of a Robotic Arm Based on Latin Hypercube
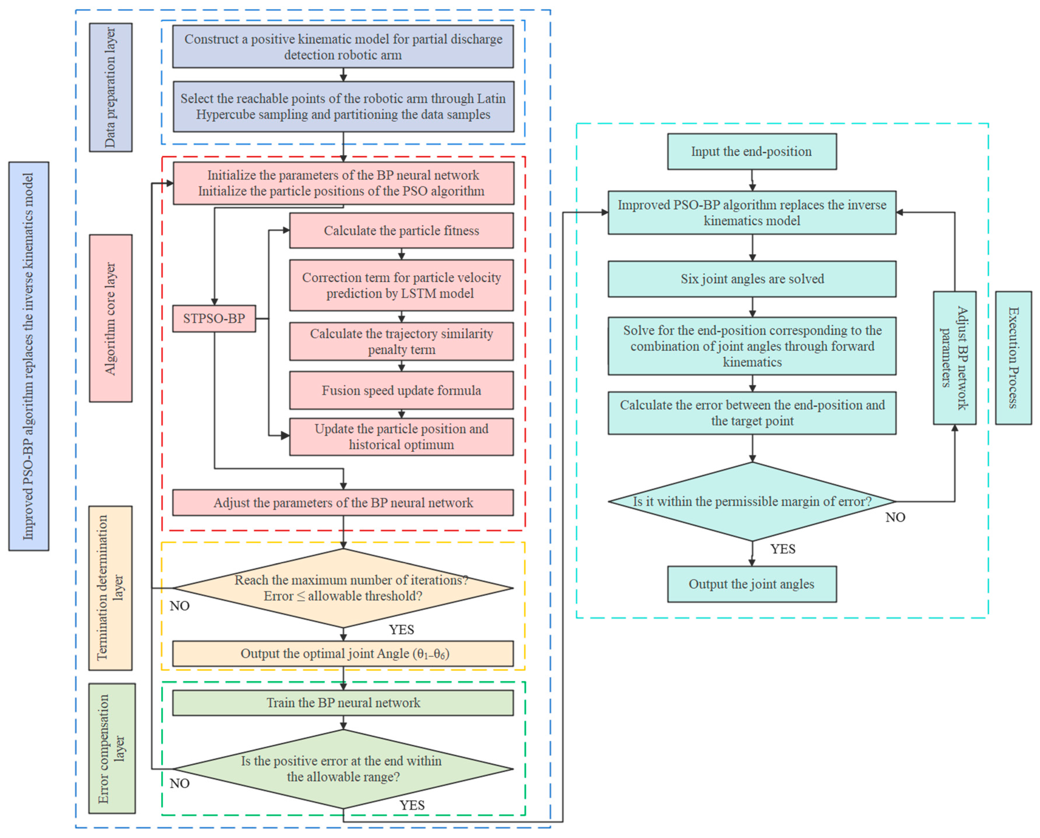
4. Compensation Analysis of End-Effector Positioning Error for PD Detection Manipulators Based on the STPSO-BP Algorithm
4.1. IK Solution Based on BP Algorithm
4.2. IK Solution Based on PSO-BP Algorithm
4.3. IK Solution Based on STPSO-BP Algorithm
4.3.1. Historical Optimal Trajectory Matrix of Particles
4.3.2. Individual Velocity Prediction Model Based on LSTM
4.3.3. Trajectory Similarity Penalty Term
4.4. Generation of Model Training Set Data and Parameter Settings
4.5. 6-DOF PD Detection Mechanical Arm End-Positioning Error Parameter
4.6. Comparative Analysis of End-Effector Positioning Error Compensation Based on the STPSO-BP Algorithm
5. Establishment of an Energy Consumption Optimization Model for PD Detection Manipulators
6. Dual-Layer Adaptive Optimization Model Based on End-Effector Positioning Error Compensation and Energy Consumption Optimization
6.1. Construction of Initial Solution Set
6.2. CM-SA Algorithm
6.3. Comparative Validation Analysis of End-Effector Positioning Error Compensation and Energy Consumption Optimization Based on Dual-Layer Adaptive Optimization Model
6.4. The Universality and Overall Control Flow of PD Detection Manipulators
7. Simulation Experimental Verification
7.1. Initial Attitude and Position of Manipulators
7.2. Global Detection Scheme for Manipulators with Different PD Detection Methods
7.2.1. Coordinates of Target Detection Points Under Different PD Detection Methods
7.2.2. Planning Scheme of Manipulator End Detection Path and Base Displacement Path Under Different PD Detection Methods
7.3. Analysis of Optimization Results Under Different PD Detection Methods
7.3.1. Compensation for End-Positioning Errors and Energy Consumption Optimization Results
7.3.2. Hybrid Trajectory Planning for Manipulators with Different Detection Methods
8. Discussion
8.1. Experimental Summary
8.2. Research Applicability
8.3. Research Limitations and Future Work
9. Conclusions
Author Contributions
Funding
Institutional Review Board Statement
Informed Consent Statement
Data Availability Statement
Conflicts of Interest
References
- Suo, C.; Zhao, J.; Wu, X.; Xu, Z.; Zhang, W.; He, M. Partial Discharge Detection Technology for Switchgear Based on Near-Field Detection. Electronics 2023, 12, 336. [Google Scholar] [CrossRef]
- Hidayat, S.; Abdul-Malek, Z. Acoustic Emission Analysis for Corona Discharge Detection in Medium-Voltage Cubicles: A Review. Electr. Eng. 2025, 107, 5615–5638. [Google Scholar] [CrossRef]
- Yang, R.; Li, J.; Zhu, T.; Hu, D.; Dong, E. An Automatic Robot for Ultrasonic Partial Discharge Detection of Gas-Insulated Switchgear. Ind. Robot Int. J. Robot. Res. Appl. 2024, 51, 908–921. [Google Scholar] [CrossRef]
- Chen, F.; Ju, H.; Liu, X. Inverse Kinematic Formula for a New Class of 6R Robotic Arms with Simple Constraints. Mech. Mach. Theory 2023, 179, 105118. [Google Scholar] [CrossRef]
- Gao, R. Inverse Kinematics Solution of Robotics Based on Neural Network Algorithms. J. Ambient Intell. Humaniz. Comput. 2020, 11, 6199–6209. [Google Scholar] [CrossRef]
- Bai, Y.; Luo, M.; Pang, F. An Algorithm for Solving Robot Inverse Kinematics Based on FOA Optimized BP Neural Network. Appl. Sci. 2021, 11, 7129. [Google Scholar] [CrossRef]
- Lin, Y.; Xu, Q.; Ju, W.; Zhang, T. Inverse Kinematics of Large Hydraulic Manipulator Arm Based on ASWO Optimized BP Neural Network. Appl. Sci. 2024, 14, 5551. [Google Scholar] [CrossRef]
- Wang, X.; Cao, J.; Cao, Y.; Zou, F. Energy-Efficient Trajectory Planning for a Class of Industrial Robots Using Parallel Deep Reinforcement Learning. Nonlinear Dyn. 2025, 113, 8491–8511. [Google Scholar] [CrossRef]
- Li, Y.; Wang, Z.; Yang, H.; Zhang, H.; Wei, Y. Energy-Optimal Planning of Robot Trajectory Based on Dynamics. Arab. J. Sci. Eng. 2023, 48, 3523–3536. [Google Scholar] [CrossRef]
- Xu, J.; Chang, X.; Liu, Y.; Wang, X.; Ren, C. Time and Energy Optimal Trajectory Planning for Freight Train Cleaning Robot Based on Seventh-Degree Polynomial Interpolation and an Improved HHO. Alex. Eng. J. 2025, 122, 165–179. [Google Scholar] [CrossRef]
- Saadah, A.; Fadgyas, L.; Medlin, D.; Saud, J.; Henderson, J.; Koroknai, T.; Koroknai, M.; Takacs, D.; Panko, P.; Zheng, X.; et al. Emergency Position Recovery Using Forward Kinematics in Robotic Patient Positioning Systems for Radiosurgery. Sensors 2025, 25, 1202. [Google Scholar] [CrossRef]
- Xiang, W.; Chen, J.; Li, H.; Chai, Z.; Lou, Y. Research on End-Effector Position Error Compensation of Industrial Robotic Arm Based on ECOA-BP. Sensors 2025, 25, 378. [Google Scholar] [CrossRef]
- Borisut, P.; Nuchitprasittichai, A. Adaptive Latin Hypercube Sampling for a Surrogate-Based Optimization with Artificial Neural Network. Processes 2023, 11, 3232. [Google Scholar] [CrossRef]
- Chan, J.Q.; Raymond, W.J.K.; Illias, H.A.; Othman, M. Partial Discharge Localization Techniques: A Review of Recent Progress. Energies 2023, 16, 2863. [Google Scholar] [CrossRef]
- Chen, Y.; Zhang, X.; Huang, Y.; Wu, Y.; Ota, J. Kinematics Optimization of a Novel 7-DOF Redundant Manipulator. Robot. Auton. Syst. 2023, 163, 104377. [Google Scholar] [CrossRef]
- Saeedi, B.; Mohammadi Moghaddam, M.; Sadedel, M. Inverse Kinematics Analysis of a Wrist Rehabilitation Robot Using Artificial Neural Network and Adaptive Neuro-Fuzzy Inference System. Mech. Based Des. Struct. Mach. 2024, 52, 10439–10487. [Google Scholar] [CrossRef]
- Ma, H.; Zhou, J.; Zhang, J.; Zhang, L. Research on the Inverse Kinematics Prediction of a Soft Biomimetic Actuator via BP Neural Network. IEEE Access 2022, 10, 78691–78701. [Google Scholar] [CrossRef]
- Jiang, G.; Luo, M.; Bai, K.; Chen, S. A Precise Positioning Method for a Puncture Robot Based on a PSO-Optimized BP Neural Network Algorithm. Appl. Sci. 2017, 7, 969. [Google Scholar] [CrossRef]
- Shen, Y.; Wang, S.; Shen, Y.; Xing, H.; Gong, L.; Hu, J. KOA Massage Robot: A Study on the Reduction of TCM Manipulation Based on PSO-BP Algorithm. IEEE Access 2024, 12, 149367–149380. [Google Scholar] [CrossRef]
- Wang, Z.; Wang, D.; Chen, B.; Yu, L.; Qian, J.; Zi, B. A Clamping Force Estimation Method Based on a Joint Torque Disturbance Observer Using PSO-BPNN for Cable-Driven Surgical Robot End-Effectors. Sensors 2019, 19, 5291. [Google Scholar] [CrossRef]
- Ehteram, M.; Afshari Nia, M.; Panahi, F.; Farrokhi, A. Read-First LSTM Model: A New Variant of Long Short Term Memory Neural Network for Predicting Solar Radiation Data. Energy Convers. Manag. 2024, 305, 118267. [Google Scholar] [CrossRef]
- Rokbani, N.; Neji, B.; Slim, M.; Mirjalili, S.; Ghandour, R. A Multi-Objective Modified PSO for Inverse Kinematics of a 5-DOF Robotic Arm. Appl. Sci. 2022, 12, 7091. [Google Scholar] [CrossRef]
- Gao, C.; Li, W.; He, L.; Zhong, L. A Distance and Cosine Similarity-Based Fitness Evaluation Mechanism for Large-Scale Many-Objective Optimization. Eng. Appl. Artif. Intell. 2024, 133, 108127. [Google Scholar] [CrossRef]
- Singh, N.; Tewari, V.K.; Biswas, P.K.; Dhruw, L.K.; Ranjan, R.; Ranjan, A. Optimizing Cotton-picking Robotic Manipulator and Inverse Kinematics Modeling Using Evolutionary Algorithm-assisted Artificial Neural Network. J. Field Robot. 2024, 41, 2322–2342. [Google Scholar] [CrossRef]
- Suzuki, S.; Endo, D.; Yamazaki, K. Posture Evaluation for Mobile Manipulators Using Manipulation Ability, Tolerance on Grasping, and Pose Error of End-Effector. Adv. Robot. 2021, 35, 603–618. [Google Scholar] [CrossRef]
- Xu, Q.; Ju, W.; Lin, Y.; Zhang, T. Research on Positioning Error Compensation of Rock Drilling Manipulator Based on ISBOA-BP Neural Network. Appl. Sci. 2024, 14, 8480. [Google Scholar] [CrossRef]
- Rauscher, A.; Kaiser, J.; Devaraju, M.; Endisch, C. Deep Learning and Data Augmentation for Partial Discharge Detection in Electrical Machines. Eng. Appl. Artif. Intell. 2024, 133, 108074. [Google Scholar] [CrossRef]
- Jung, S.Y.; Jeon, H.W.; Park, K. Power Estimation Models of a 7-Axis Robotic Arm with Simulated Manufacturing Applications. Int. J. Adv. Manuf. Technol. 2024, 134, 4161–4185. [Google Scholar] [CrossRef]
- Simoni, L.; Beschi, M.; Legnani, G.; Visioli, A. Modelling the Temperature in Joint Friction of Industrial Manipulators. Robotica 2019, 37, 906–927. [Google Scholar] [CrossRef]
- Iqbal, H.; Aized, T. Workspace Analysis and Optimization of 4-Links of an 8-DOF Haptic Master Device. Robot. Auton. Syst. 2014, 62, 1220–1227. [Google Scholar] [CrossRef]
- de Jesus Rubio, J. Algorithm Based Control to Decrease the Control Energy Consumption and Modified Bat Algorithm Based Control to Increase the Trajectory Tracking Accuracy in Robots. Neural Netw. 2023, 161, 437–448. [Google Scholar] [CrossRef]
- Bi, J.; Yuan, H.; Duanmu, S.; Zhou, M.; Abusorrah, A. Energy-Optimized Partial Computation Offloading in Mobile-Edge Computing With Genetic Simulated-Annealing-Based Particle Swarm Optimization. IEEE Internet Things J. 2021, 8, 3774–3785. [Google Scholar] [CrossRef]
- Angeles-García, Y.; Calvo, H.; Sossa, H.; Anzueto-Ríos, Á. Dynamic Balance of a Bipedal Robot Using Neural Network Training with Simulated Annealing. Front. Neurorobotics 2022, 16, 934109. [Google Scholar] [CrossRef] [PubMed]
- Zhang, Y.; Gao, P.; Wang, Z.; He, Q. Research on Status Monitoring and Positioning Compensation System for Digital Twin of Parallel Robots. Sci. Rep. 2025, 15, 7432. [Google Scholar] [CrossRef]
- Ding, Z.; Guerra, M.; Li, Q.; Tadmor, E. Swarm-Based Gradient Descent Meets Simulated Annealing. SIAM J. Numer. Anal. 2024, 62, 2745–2781. [Google Scholar] [CrossRef]
- Wang, Y.; Jiao, R.; Wei, T.; Guo, Z.; Ben, Y. A Method for Predicting Inertial Navigation System Positioning Errors Using a Back Propagation Neural Network Based on a Particle Swarm Optimization Algorithm. Sensors 2024, 24, 3722. [Google Scholar] [CrossRef] [PubMed]
- Diprasetya, M.R.; Pöppelbaum, J.; Schwung, A. KineNN: Kinematic Neural Network for Inverse Model Policy Based on Homogeneous Transformation Matrix and Dual Quaternion. Robot. Comput.-Integr. Manuf. 2025, 94, 102945. [Google Scholar] [CrossRef]
- Limoyo, O.; Marić, F.; Giamou, M.; Alexson, P.; Petrović, I.; Kelly, J. Generative Graphical Inverse Kinematics. IEEE Trans. Robot. 2025, 41, 1002–1018. [Google Scholar] [CrossRef]
- IEC60270; High-Voltage Test Techniques—Partial Discharge Measurements. International Electrotechnical Commission: Geneva, Switzerland, 2000.
- Dai, Y.; Xiang, C.; Zhang, Y.; Jiang, Y.; Qu, W.; Zhang, Q. A Review of Spatial Robotic Arm Trajectory Planning. Aerospace 2022, 9, 361. [Google Scholar] [CrossRef]
- Min, K.; Ni, F.; Zhang, G.; Shu, X.; Liu, H. A C2 Continuous Trajectory Planning Method for 6-DOF Rotational Robot Manipulators. Assem. Autom. 2022, 42, 616–627. [Google Scholar] [CrossRef]




















| Joint i | ai/(cm) | ai/(°) | di/(cm) |
|---|---|---|---|
| 1 | 0 | −90 | 89.5 |
| 2 | 65.8 | 0 | 0 |
| 3 | 3.5 | −90 | 0 |
| 4 | 0 | 90 | 47.7 |
| 5 | 0 | −90 | 0 |
| 6 | 0 | 0 | 6.8 |
| Joint Angle | Angle Range | Joint Angle | Angle Range |
|---|---|---|---|
| [−160°, 160°] | [−180°, 180°] | ||
| [−150°, 15°] | [−120°, 120°] | ||
| [−200°, 80°] | [−180°, 180°] |
| Joint | Motor | Encoder | Reducer | Driver | Motion Control Card |
|---|---|---|---|---|---|
| 1 | RE50 | HEDS5540 | GP Planetary Reducer + Worm and Worm Gear | Epos2 50/5 | Turbo PMAC2- Eth-Lite Controller (Clipper) |
| 2 | RE50 | HEDS5540 | Epos2 50/5 | ||
| 3 | RE40 | MR-L | ACJ-55-18 | ||
| 4 | EC-i52 | HEDS5540 | GP Planetary Reducer | ACJ-55-18 | |
| 5 | EC-i40 | HEDS5540 | ACJ-55-18 | ||
| 6 | FHA-8C | Incremental Photoelectric Encoder | Harmonic Reducer | ACJ-55-18 |
| Maximum training epochs | 10,000 | Target performance | 10−13 |
| Learning rate | 0.01 | Maximum training time | 6566 |
| Algorithm | Total Error | X-Axis | Y-Axis | Z-Axis |
|---|---|---|---|---|
| BP | 17.48 | 0.90 | 1.31 | 0.21 |
| PSO-BP | 10.78 | 1.01 | 0.28 | 0.28 |
| STPSO-BP | 5.43 | 0.24 | 0.37 | 0.20 |
| STPSO-BP Algorithm | |
|---|---|
| Average calculation time (ms) | 6.723046 |
| Standard deviation (ms) | 3.345526 |
| Maximum calculation time (ms) | 24.1601 |
| Minimum calculation time (ms) | 3.9523 |
| Joint i | Moment of Inert (kg·m2) | Average Angular Velocity (rad/s) | Joint i | Moment of Inertia (kg·m2) | Average Angular Velocity (rad/s) |
|---|---|---|---|---|---|
| 1 | 0.5 | 2.0 | 4 | 0.6 | 2.5 |
| 2 | 0.3 | 1.5 | 5 | 0.2 | 3.0 |
| 3 | 0.4 | 1.0 | 6 | 0.4 | 2.0 |
| BP Neural Network | PSO-BP | STPSO-BP | |
|---|---|---|---|
| Average value (mm) | 2192.04 | 1887.14 | 1699.64 |
| Standard deviation (mm) | 4.89 | 5.1380 | 5.10 |
| Maximum value (mm) | 2208.08 | 1910.00 | 1711.00 |
| Minimum value (mm) | 2188.23 | 1889.98 | 1690.40 |
| Dual-Layer Adaptive Optimization Model | |
|---|---|
| Average calculation time (ms) | 51.60603 |
| Standard deviation (ms) | 68.41635 |
| Maximum calculation time (ms) | 489.516 |
| Minimum calculation time (ms) | 25.4219 |
| Detection Method | Instrument Name | Model | Main Technical Parameters | |
|---|---|---|---|---|
| AE Detection | Wideband Differential Sensor | WD | Operating frequency Range | 125–1000 kHz |
| Peak sensitivity (RefV/(m/s)) | 56 dB | |||
| Dimensions | 17.8 mm OD × 16.5 mm H | |||
| Weight | 20 g | |||
| TEV Detection | TEV Transient Earth Voltage Signal Sensor | iTEV | Detection bandwidth | 3–100 MHz |
| Measurement range | −40–60 dBmV | |||
| Dimensions | 60 mm × 60 mm × 35 mm | |||
| Weight | 100 g | |||
| UHF Detection | UHF Sensor | KPD2-UHF | Signal frequency band | 300 MHz–1.5 GHz |
| Product dimensions | Diameter 95 mm, thickness 40 mm | |||
| Weight | 0.46 kg | |||
| Front | Lateral | Back | ||
|---|---|---|---|---|
| AE | Upper-middle cabinet gap | (0, −325, 1562.08) | (0, 325, 1562.08) | (−1500, −325, 1562.08) |
| (0, 325, 1562.08) | (−1500, 325, 1562.08) | (−1500, 325, 1562.08) | ||
| Middle-lower cabinet gap | (0, −325, 737.92) | (0, 325, 737.92) | (−1500, −325, 737.92) | |
| (0, 325, 737.92) | (−1500, 325, 737.92) | (−1500, 325, 737.92) | ||
| UHF | Upper observation window | (0, 0, 1878.33) | (−750, 325, 1878.33) | (−1500, 0, 1878.33) |
| Middle observation window | (0, 0, 1159.58) | (−750, 325, 1159.58) | (−1500, 0, 1159.58) | |
| Lower observation window | (0, 0, 354.58) | (−750, 325, 354.58) | (−1500, 0, 354.58) | |
| TEV | Upper observation window | (0, 0, 1878.33) | (−750, 325, 1878.33) | (−1500, 0, 1878.33) |
| Upper-middle cabinet gap | (0, −325, 1562.08) | (0, 325, 1562.08) | (−1500, 325, 1562.08) | |
| (0, 325, 1562.08) | (−1500, 325, 1562.08) | (−1500, −325, 1562.08) | ||
| Middle observation window | (0, 0, 1159.58) | (−750, 325, 1159.58) | (−1500, 0, 1159.58) | |
| Middle-lower cabinet gap | (0, −325, 737.92) | (0, 325, 737.92) | (−1500, 325, 737.92) | |
| (0, 325, 737.92) | (−1500, 325, 737.92) | (−1500, −325, 737.92) | ||
| Lower observation window | (0, 0, 354.58) | (−750, 325, 354.58) | (−1500, 0, 354.58) |
| AE | TEV | UHF | |||||||
|---|---|---|---|---|---|---|---|---|---|
| Front | Lateral | Back | Front | Lateral | Back | Front | Lateral | Back | |
| Upper observation window error /mm | 8.78 | 6.94 | 5.60 | 10.55 | 6.87 | 5.46 | |||
| Upper-middle cabinet gap error /mm | 3.84 | 6.73 | 4.90 | 6.53 | 9.10 | 9.48 | |||
| Middle observation window error /mm | 4.75 | 4.09 | 10.01 | 3.58 | 3.97 | 11.31 | |||
| Middle-lower cabinet gap error /mm | 9.96 | 10.09 | 10.20 | 7.52 | 10.28 | 7.14 | |||
| Lower observation window error /mm | 8.45 | 7.58 | 8.66 | 10.09 | 8.46 | 9.37 | |||
| Average error per direction /mm | 6.90 | 8.41 | 7.55 | 7.33 | 6.21 | 8.09 | 7.65 | 7.73 | 8.55 |
| Total average error /mm | 7.62 | 7.21 | 7.98 | ||||||
| Upper observation window energy consumption /J | 114.06 | 150.23 | 140.69 | 138.21 | 152.89 | 139.42 | |||
| Upper-middle cabinet gap energy consumption /J | 80.59 | 121.47 | 69.97 | 165.58 | 228.21 | 183.03 | |||
| Middle observation window energy consumption /J | 237.84 | 276.98 | 260.43 | 163.85 | 170.12 | 165.80 | |||
| Middle-lower cabinet gap energy consumption /J | 343.54 | 390.19 | 355.51 | 253.92 | 269.33 | 227.35 | |||
| Lower observation window energy consumption /J | 327.32 | 322.87 | 306.05 | 154.17 | 166.62 | 159.83 | |||
| Total energy consumption per direction /J | 424.13 | 511.66 | 425.48 | 679.22 | 750.08 | 707.17 | 875.73 | 987.17 | 875.45 |
| Total energy consumption /J | 1361.28 | 2136.47 | 2738.34 | ||||||
| Variable Name | Variable Value | Sample Size | Median | Standard Deviation | Mean | p | Median Difference | Cohen’s d |
|---|---|---|---|---|---|---|---|---|
| Positioning error | Random Points | 50 | 7.069 | 3.078 | 7.70 | 0.564 | 0.946 | 0.002 |
| Detection Points | 30 | 8.015 | 3.253 | 7.64 |
Disclaimer/Publisher’s Note: The statements, opinions and data contained in all publications are solely those of the individual author(s) and contributor(s) and not of MDPI and/or the editor(s). MDPI and/or the editor(s) disclaim responsibility for any injury to people or property resulting from any ideas, methods, instructions or products referred to in the content. |
© 2025 by the authors. Licensee MDPI, Basel, Switzerland. This article is an open access article distributed under the terms and conditions of the Creative Commons Attribution (CC BY) license (https://creativecommons.org/licenses/by/4.0/).
Share and Cite
Luo, L.; Huang, J.; Chen, Y.; Zhao, Y.; Hu, J.; Xiong, C. Performance Optimization Analysis of Partial Discharge Detection Manipulator Based on STPSO-BP and CM-SA Algorithms. Sensors 2025, 25, 5214. https://doi.org/10.3390/s25165214
Luo L, Huang J, Chen Y, Zhao Y, Hu J, Xiong C. Performance Optimization Analysis of Partial Discharge Detection Manipulator Based on STPSO-BP and CM-SA Algorithms. Sensors. 2025; 25(16):5214. https://doi.org/10.3390/s25165214
Chicago/Turabian StyleLuo, Lisha, Junjie Huang, Yuyuan Chen, Yujing Zhao, Jufang Hu, and Chunru Xiong. 2025. "Performance Optimization Analysis of Partial Discharge Detection Manipulator Based on STPSO-BP and CM-SA Algorithms" Sensors 25, no. 16: 5214. https://doi.org/10.3390/s25165214
APA StyleLuo, L., Huang, J., Chen, Y., Zhao, Y., Hu, J., & Xiong, C. (2025). Performance Optimization Analysis of Partial Discharge Detection Manipulator Based on STPSO-BP and CM-SA Algorithms. Sensors, 25(16), 5214. https://doi.org/10.3390/s25165214

