Applicability of Multi-Sensor and Multi-Geometry SAR Data for Landslide Detection in Southwestern China: A Case Study of Qijiang, Chongqing
Abstract
1. Introduction
2. Study Area and Data
2.1. Study Area
2.2. SAR and Auxiliary Datasets
3. InSAR Data Processing and Result Analysis
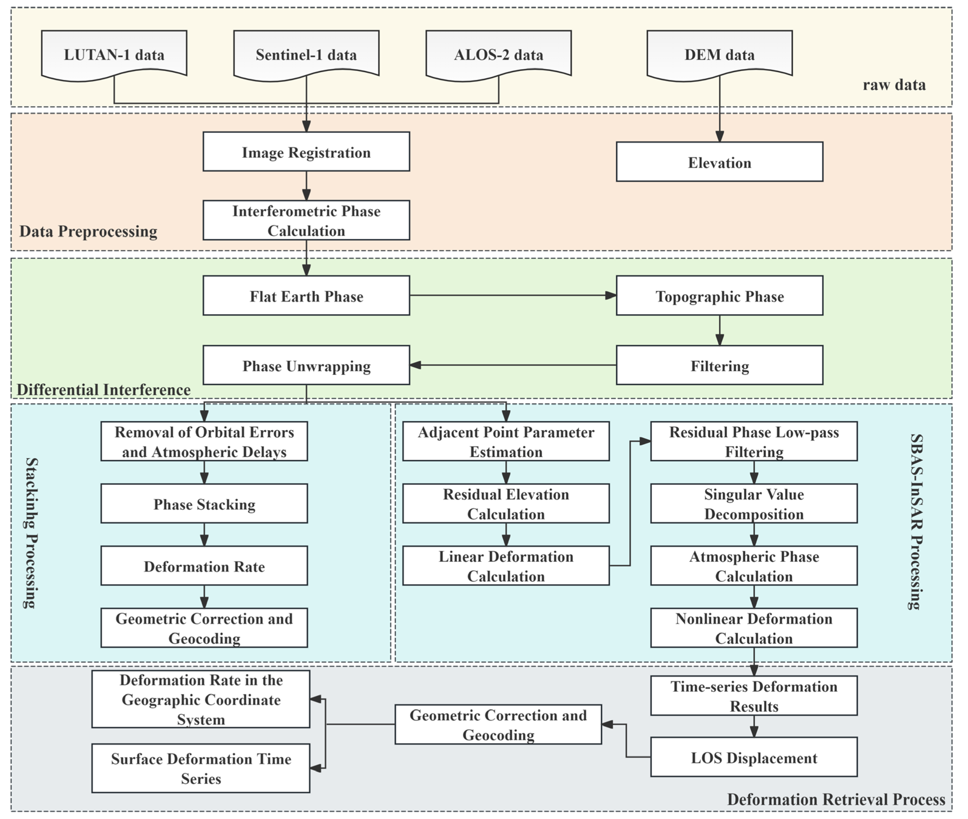
3.1. InSAR Data Processing
3.2. Deformation Results from Different Data and Analysis
3.2.1. Sentinel-1 Results vs. ALOS-2 PALSAR Results
3.2.2. Sentinel-1 Results vs. LT-1 Results
4. Impact of Sensors and Observation Geometry on Landslide Monitoring Capability
4.1. Performance Evaluation of Sentinel-1 and ALOS-2 for Landslide Monitoring
4.2. Performance Evaluation of LT-1 and Sentinel-1 for Landslide Monitoring
4.3. Comparison of Landslide Recognition Capabilities of InSAR in Different Bands
5. Discussion
5.1. Improved Landslide Detection and Monitoring in SMRC Using LT-1 Data
5.2. Advantages of Multi-Source SAR Data Fusion for Landslide Identification in SMRC
6. Conclusions
Author Contributions
Funding
Institutional Review Board Statement
Informed Consent Statement
Data Availability Statement
Acknowledgments
Conflicts of Interest
References
- Tie, Y.; Ge, H.; Gao, Y.; Bai, Y.; Xu, W.; Gong, L.; Wang, J.; Tian, K.; Xiong, X.; Fan, W.; et al. The research progress and prospect of geological hazards in Southwest China since the 20th Century. Sediment. Geol. Tethyan Geol. 2022, 42, 653–665. [Google Scholar] [CrossRef]
- Huang, R. Large-scale landslides and their mechanisms in China since the 20th century. Chin. J. Rock Mech. Eng. 2007, 26, 433–453. [Google Scholar] [CrossRef]
- Xu, Q.; Dong, X.; Li, W. Integrated Space-Air-Ground Early Detection, Monitoring and Warning System for Potential Catastrophic Geohazards. Geomat. Inf. Sci. Wuhan Univ. 2019, 44, 957–966. [Google Scholar] [CrossRef]
- Jaboyedoff, M.; Oppikofer, T.; Abellán, A.; Derron, M.-H.; Loye, A.; Metzger, R.; Pedrazzini, A. Use of LIDAR in landslide investigations: A review. Nat. Hazards 2012, 61, 5–28. [Google Scholar] [CrossRef]
- Delacourt, C.; Allemand, P.; Squarzoni, C.; Picard, F.; Raucoules, D.; Carnec, C. Potential and limitation of ERS-Differential SAR Interferometry for landslide studies in the French Alps and Pyrenees. In Proceedings of the FRINGE 2003, Frascati, Italy, 1–5 December 2003. [Google Scholar]
- Zhu, J.; Li, Z.; Hu, J. Research Progress and Methods of InSAR for Deformation Monitoring. Acta Geod. Cartogr. Sin. 2017, 46, 1717–1733. [Google Scholar] [CrossRef]
- Ye, X.; Kaufmann, H.; Xiaofang, G. Differential SAR interferometry using corner reflectors. In Proceedings of the IEEE International Geoscience and Remote Sensing Symposium, Toronto, ON, Canada, 24–28 June 2002; Volume 1242, pp. 1243–1246. [Google Scholar] [CrossRef]
- Zhang, R.; Zhao, X.; Dong, X.; Dai, K.; Deng, J.; Zhuo, G.; Yu, B.; Wu, T.; Xiang, J. Potential Landslide Identification in Baihetan Reservoir Area Based on C-/L-Band Synthetic Aperture Radar Data and Applicability Analysis. Remote Sens. 2024, 16, 1591. [Google Scholar] [CrossRef]
- Wang, Y.; Dong, J.; Zhang, L.; Deng, S.; Zhang, G.; Liao, M.; Gong, J. Automatic detection and update of landslide inventory before and after impoundments at the Lianghekou reservoir using Sentinel-1 InSAR. Int. J. Appl. Earth Obs. Geoinf. 2023, 118, 103224. [Google Scholar] [CrossRef]
- Liu, X.; Zhao, C.; Zhang, Q.; Lu, Z.; Li, Z. Deformation of the Baige Landslide, Tibet, China, Revealed Through the Integration of Cross-Platform ALOS/PALSAR-1 and ALOS/PALSAR-2 SAR Observations. Geophys. Res. Lett. 2020, 47, e2019GL086142. [Google Scholar] [CrossRef]
- Xiong, J.; Tao, C.; Guangbin, Y.; Renru, W.; Man, L.; Linglin, Z.; Chen, C. Discussion on the effectiveness of landslide hazard identification and factors affecting the effectiveness of LT-1 satellite based on InSAR technology. Geocarto Int. 2025, 40, 2461539. [Google Scholar] [CrossRef]
- Intrieri, E.; Raspini, F.; Fumagalli, A.; Lu, P.; Del Conte, S.; Farina, P.; Allievi, J.; Ferretti, A.; Casagli, N. The Maoxian landslide as seen from space: Detecting precursors of failure with Sentinel-1 data. Landslides 2018, 15, 123–133. [Google Scholar] [CrossRef]
- Chen, L.; Zhao, C.; Chen, H.; Kang, Y.; Li, B.; Liu, X. The Detection and Control Factor Analysis of Active Landslides in Guizhou Province, China, Using Sentinel-1 SAR Imagery. Remote Sens. 2023, 15, 5468. [Google Scholar] [CrossRef]
- Dai, K.; Li, Z.; Tomás, R.; Liu, G.; Yu, B.; Wang, X.; Cheng, H.; Chen, J.; Stockamp, J. Monitoring activity at the Daguangbao mega-landslide (China) using Sentinel-1 TOPS time series interferometry. Remote Sens. Environ. 2016, 186, 501–513. [Google Scholar] [CrossRef]
- Ran, P.; Li, S.; Zhuo, G.; Wang, X.; Meng, M.; Liu, L.; Chen, Y.; Huang, H.; Ye, Y.; Lei, X. Early Identification and Influencing Factors Analysis of Active Landslides in Mountainous Areas of Southwest China Using SBAS−InSAR. Sustainability 2023, 15, 4366. [Google Scholar] [CrossRef]
- Li, Y.; Feng, X.; Li, Y.; Jiang, W.; Yu, W. Detection and analysis of potential landslides based on SBAS-InSAR technology in alpine canyon region. Environ. Sci. Pollut. Res. 2024, 31, 6492–6510. [Google Scholar] [CrossRef]
- Tzouvaras, M.; Danezis, C.; Hadjimitsis, D.G. Differential SAR Interferometry Using Sentinel-1 Imagery-Limitations in Monitoring Fast Moving Landslides: The Case Study of Cyprus. Geosciences 2020, 10, 236. [Google Scholar] [CrossRef]
- Ge, P.; Gokon, H.; Meguro, K.; Koshimura, S. Study on the Intensity and Coherence Information of High-Resolution ALOS-2 SAR Images for Rapid Massive Landslide Mapping at a Pixel Level. Remote Sens. 2019, 11, 2808. [Google Scholar] [CrossRef]
- Shi, X.; Liao, M.; Li, M.; Zhang, L.; Cunningham, C. Wide-Area Landslide Deformation Mapping with Multi-Path ALOS PALSAR Data Stacks: A Case Study of Three Gorges Area, China. Remote Sens. 2016, 8, 136. [Google Scholar] [CrossRef]
- Cao, C.; Zhu, K.; Song, T.; Bai, J.; Zhang, W.; Chen, J.; Song, S. Comparative Study on Potential Landslide Identification with ALOS-2 and Sentinel-1A Data in Heavy Forest Reach, Upstream of the Jinsha River. Remote Sens. 2022, 14, 1962. [Google Scholar] [CrossRef]
- Zhidong, W.; Tao, L.; Wei, T.; Benyong, Y.; Ye, Y.; Xuehu, W.; Jing, L.; Yuchen, L. Identification Capability Analysis of Landslide Hazards for LT-1 and Sentinel-1 Using Time Series SAR Interferometry: A Case Study of Maoxian, Sichuan. In Proceedings of the 2023 SAR in Big Data Era (BIGSARDATA), Beijing, China, 20–22 September 2023; pp. 1–4. [Google Scholar] [CrossRef]
- Wang, Z.; Xu, J.; Shi, X.; Wang, J.; Zhang, W.; Zhang, B. Landslide Inventory in the Downstream of the Niulanjiang River with ALOS PALSAR and Sentinel-1 Datasets. Remote Sens. 2022, 14, 2873. [Google Scholar] [CrossRef]
- Yongjun, J.; Mingsheng, K.; Linli, L.; Yuanzhu, Z.; Jiajun, F.; Lingyun, H.; Xiaolin, C. Study on geological hazards of Chongqing Municipality. Chin. J. Geol. Hazard Control 2004, 15, 19–24, 33. [Google Scholar] [CrossRef]
- Linjun, Z. Prevention Measure and Planning on Geological Calamity of Mountainous Cities—Taking the Overall Planning of QiJiang County of Chongqing as an Example. Chongqing Archit. 2006, 12–15. [Google Scholar]
- Zhang, F.; Xu, S.; Wang, P.; Cai, C.; Chen, Y. Susceptibility assessment of geological hazards based on susceptibility quantitative factors: A case study in Qijiang District, Chongqing City. Chin. J. Geol. Hazard Control 2023, 34, 136–144. [Google Scholar] [CrossRef]
- Li, S.; Xu, W.; Li, Z. Review of the SBAS InSAR Time-series algorithms, applications, and challenges. Geod. Geodyn. 2022, 13, 114–126. [Google Scholar] [CrossRef]
- Li, N.; Feng, G.; Zhao, Y.; Xiong, Z.; He, L.; Wang, X.; Wang, W.; An, Q. A Deep-Learning-Based Algorithm for Landslide Detection over Wide Areas Using InSAR Images Considering Topographic Features. Sensors 2024, 24, 4583. [Google Scholar] [CrossRef]
- Seppi, S.A.; López-Martinez, C.; Joseau, M.J. Assessment of L-Band SAOCOM InSAR Coherence and Its Comparison with C-Band: A Case Study over Managed Forests in Argentina. Remote Sens. 2022, 14, 5652. [Google Scholar] [CrossRef]
- Zhang, T.; Xie, S.; Huang, B.; Fan, J.; Chen, J.; Liqiang, T. Detection of active landslides in central Maoxian County using Sentinel-1 and ALOS-2 data. Remote Sens. Nat. Resour. 2021, 33, 213–219. [Google Scholar] [CrossRef]
- Yang, S.; Zhang, J.; Fu, L.; Chen, C.; Liu, Z.; Zhang, W. Adaptability Analysis of Sentinel−1A and ALOS/PALSAR−2 in Landslide Detection in the Qinling-Daba Mountains. Appl. Sci. 2023, 13, 12080. [Google Scholar] [CrossRef]
- Chen, H.; Qin, Z.; Liu, B.; Peng, R.; Yu, Z.; Yao, T.; Yang, Z.; Feng, G.; Wang, W. Assessing the Landslide Identification Capability of LuTan-1 in Hilly Regions: A Case Study in Longshan County, Hunan Province. Remote Sens. 2025, 17, 960. [Google Scholar] [CrossRef]
- Lingjing, L.; Xin, Y.; Zhenkai, Z.; Defu, W. The applicability assessment of Sentinel-1 data in InSAR monitoring of the deformed slopes of reservoir in the mountains of southwest China: A case study in the Xiluodu Reservoir. J. Geomech. 2022, 28, 281–293. [Google Scholar] [CrossRef]













| Parameters | Sentinel-1 | ALOS-2 PALSAR | LUTAN-1 | LUTAN-1 |
|---|---|---|---|---|
| flight direction | ascending orbit | ascending orbit | ascending orbit | descending orbit |
| wavelength | 5.6 cm (C-band) | 23.6 cm (L-band) | 23.6 cm (L-band) | 23.6 cm (L-band) |
| theoretical revisit cycle | 6/12 | 14 | 8/4 | 8/4 |
| incidence (°) | 44.2~44.3 | 39.6~39.7 | 10~60 | 10~60 |
| number of images | 58/44 | 9 | 54 | 60 |
| acquisition time | 201801~201912; 202301~202411 | 201804~201912 | 202304~202501 | 202306~202501 |
| Ordinal Number | Hidden Danger Point Number | Results of Verification | ALOS2 | Sentinel-1 | |
|---|---|---|---|---|---|
| 1 | 2208QIJ012 | additional landslide | √ | √ | 4.9 |
| 2 | 2208QIJ007 | additional landslide | √ | × | 7.5 |
| 3 | 2208QIJ008 | additional landslide | √ | × | 8.52 |
| 4 | 2208QIJ031 | additional landslide | √ | × | 9.1 |
| 5 | 2208QIJ032 | additional landslide | √ | × | 9.1 |
| 6 | 2208QIJ029 | additional landslide | √ | × | 10.73 |
| 7 | 2208QIJ022 | additional landslide | √ | × | 13.8 |
| 8 | 2208QIJ049 | additional landslide | √ | √ | 17.7 |
| 9 | 2208QIJ019 | additional landslide | √ | × | 18.5 |
| 10 | 2208QIJ030 | additional landslide | √ | × | 25 |
| 11 | 2208QIJ042 | additional landslide | × | √ | 32.7 |
| 12 | 2208QIJ041 | additional landslide | × | √ | 36.1 |
| 13 | 2208QIJ001 | additional landslide | √ | × | 40.5 |
| 14 | 2208QIJ016 | additional landslide | √ | × | 50.83 |
| 15 | 2208QIJ026 | additional landslide | √ | × | 53.55 |
| 16 | 2208QIJ035 | additional landslide | √ | × | 56.3 |
| 17 | 2208QIJ034 | additional landslide | × | × | 71.7 |
| 18 | 2208QIJ050 | additional landslide | × | √ | 84 |
Disclaimer/Publisher’s Note: The statements, opinions and data contained in all publications are solely those of the individual author(s) and contributor(s) and not of MDPI and/or the editor(s). MDPI and/or the editor(s) disclaim responsibility for any injury to people or property resulting from any ideas, methods, instructions or products referred to in the content. |
© 2025 by the authors. Licensee MDPI, Basel, Switzerland. This article is an open access article distributed under the terms and conditions of the Creative Commons Attribution (CC BY) license (https://creativecommons.org/licenses/by/4.0/).
Share and Cite
Wang, H.; Liu, X.; Feng, G.; Liu, P.; Li, W.; Liu, S.; Liao, W. Applicability of Multi-Sensor and Multi-Geometry SAR Data for Landslide Detection in Southwestern China: A Case Study of Qijiang, Chongqing. Sensors 2025, 25, 4324. https://doi.org/10.3390/s25144324
Wang H, Liu X, Feng G, Liu P, Li W, Liu S, Liao W. Applicability of Multi-Sensor and Multi-Geometry SAR Data for Landslide Detection in Southwestern China: A Case Study of Qijiang, Chongqing. Sensors. 2025; 25(14):4324. https://doi.org/10.3390/s25144324
Chicago/Turabian StyleWang, Haiyan, Xiaoting Liu, Guangcai Feng, Pengfei Liu, Wei Li, Shangwei Liu, and Weiming Liao. 2025. "Applicability of Multi-Sensor and Multi-Geometry SAR Data for Landslide Detection in Southwestern China: A Case Study of Qijiang, Chongqing" Sensors 25, no. 14: 4324. https://doi.org/10.3390/s25144324
APA StyleWang, H., Liu, X., Feng, G., Liu, P., Li, W., Liu, S., & Liao, W. (2025). Applicability of Multi-Sensor and Multi-Geometry SAR Data for Landslide Detection in Southwestern China: A Case Study of Qijiang, Chongqing. Sensors, 25(14), 4324. https://doi.org/10.3390/s25144324
