Fatigue Experiment and Failure Mechanism Analysis of Aircraft Titanium Alloy Wing–Body Connection Joint
Abstract
1. Introduction
2. Experiments and Methodology
2.1. Experimental Subjects
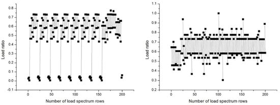
2.2. Experimental Load Spectrum
2.3. Experimental Fixture Design
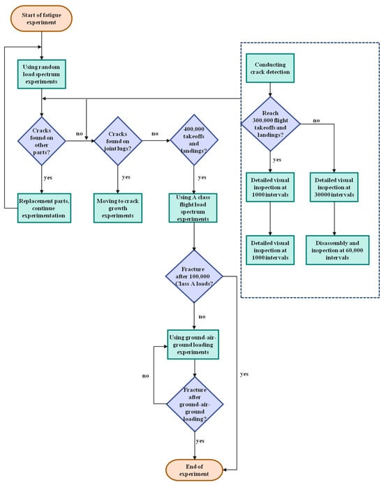
2.4. Experimental Procedures
2.5. Experimental Accuracy
2.6. Crack Growth Methodology
3. Results and Analysis
3.1. Analysis of Fracture Macro-Mechanisms
3.2. Analysis of Fracture Micro-Mechanisms
3.3. Result of Fatigue Crack Growth Life of Wing–Body Connection Joints
4. Conclusions
- The full-scale fatigue test of the wing–body connection joint designed in this paper has proved to be feasible, and capable of accurately simulating the actual flight conditions and effectively obtaining key test data. The implementation of the pre-test further verified the reliability of the loading system and the measurement system, providing a guarantee for the accuracy of the experiment.
- This study identifies that the weak link of the wing–body connection joint is located at the lug hole and finds that the fracture originates in the transition region between the circular arc segment and the straight line. The crack growth path is nearly perpendicular to the experimental loading force line, indicating that the direction of the maximum principal stress is the main driving force for crack growth. During crack growth, side cracks away from the source region fluctuate due to size constraints, leading to path deviation. At the same time, the crack encounters internal microscopic barriers in the material during growth, such as grain boundaries, inclusions, or phase boundaries, all of which alter the crack growth path. The transition period of cracks from the region of initiation to growth is a continuous process of gradual evolution, in which the morphology of the fatigue specimens gradually changes from rough to smooth, revealing the microscopic mechanism of fatigue crack growth.
- The geometric discontinuity between the lug hole and the pin leads to local micromotion fatigue, causing small amplitude relative sliding between the contact surfaces, which is the dominant factor in crack formation. In the growth stage, the crack is affected by external cyclic stress and continues to grow based on the existing crack source, forming fatigue steps and crack branches, which are the main features of fatigue damage. In the final fracture region, the wing–body joint mainly exhibits ductile fracture, with significant plastic deformation before fracture and the formation of dimples in the local plastic deformation region. The plastic deformation process is accompanied by the formation of tear ridges, and these phenomena indicate that the material undergoes complex microscopic changes before fracture.
- According to the definition of the crack growth period of titanium alloy, the life of the crack growth period of the wing–body connection joint of the aircraft is calculated to be 207,374 loadings, accounting for 4.81% of the full life cycle of 43,132,776. The crack initiation life accounts for 95.19% of the full life cycle, far exceeding the design requirement of 400,000 landings and takeoffs, confirming that the structural design is on the conservative side and meets the requirements of aircraft operational safety.
Author Contributions
Funding
Data Availability Statement
Conflicts of Interest
References
- Qin, J.B.; Ning, Y.; Wang, X.B.; Tan, S. Failure Analysis and Improvement Measures for Wing-fuselage Joint Fatigue Specimens. Fail. Anal. Prev. 2017, 12, 304–309. [Google Scholar]
- Fan, J.L.; Zhang, W.; Jiao, T.; Zhao, Y. Failure mechanism of fatigue fracture and life analysis for bolted joint of aircraft structure. J. Mech. Strength 2023, 45, 1459–1464. [Google Scholar]
- Jiang, T.; Zhang, B.; Zhang, S.C.; Wang, X.N. Room-Temperature High-Cycle Fatigue Features of TC4-DT Titanium Alloy. Mater. Mech. Eng. 2024, 48, 22–29. [Google Scholar]
- Li, B.Q.; Wu, C.; Li, C.Y.; Zhou, H.G.; Liu, J.F. Multiaxial High Cycle Fatigue Damage and Strength Degradation of TC4 Titanium Alloy. Rare Met. Mater. Eng. 2023, 52, 1896–1904. [Google Scholar]
- Wang, B.H.; Cheng, L.; Li, D.C. A study on very high cycle fatigue properties of TC4 titanium alloy under combined loading. J. Vib. Shock 2022, 41, 244–251. [Google Scholar]
- Gao, N.; LI, W. Effect of stress ratio on the very high-cycle fatigue failure mechanism of TC4 titanium. Chin. J. Eng. 2019, 41, 254–260. [Google Scholar]
- Xu, X.S.; Zhao, Z.H.; Chen, W. The Influences of Foreign Object Damage on the High Cycle Fatigue Behavior of Titanium Alloy TC4. Aeroengine 2017, 43, 88–92. [Google Scholar]
- Zhao, R.G.; Cai, P.; Liu, Y.F.; Chen, Y.; Luo, R. Analysis on High cycle Fatigue Accumulation Damage and Fatigue life of TC25 Titanium Alloy at Room temperature. Nat. Sci. J. Xiangtan Univ. 2017, 39, 29–35. [Google Scholar]
- Liu, Y.; Liu, C.H.; Zhan, M.; Tang, D.; He, C.; Wang, Q. Study on High Cycle and Very High Cycle Fatigue Crack Initiation and Propagation Behavior of IMI834 Titanium Alloy. J. Chengdu Univ. (Nat. Sci. Ed.) 2021, 40, 390–399. [Google Scholar]
- Shang, G.Q.; Zhang, X.Y.; Wang, X.N.; Li, C.; Gan, X.P.; Zhu, Z.X.; Zhou, K.C. Influence of Microstructures on High Cycle Fatigue Properties of TB17 Titanium Alloy. Rare Met. Mater. Eng. 2024, 53, 529–536. [Google Scholar]
- Zheng, X.; Xu, C.; Zhang, B.; Cai, Y.; Zhou, X. Effect of corrosive environment and stress ratio on the fatigue crack growth behavior of titanium alloy. Mater. Today Commun. 2024, 39, 108732. [Google Scholar] [CrossRef]
- Lei, Z.; Gao, P.; Li, H.; Cai, Y.; Zhan, M. On the fracture behavior and toughness of TA15 titanium alloy with tri-modal microstructure. Mater. Sci. Eng. A 2019, 753, 238–246. [Google Scholar] [CrossRef]
- Li, J.; Cai, J.M.; Duan, R.; Huang, X. Fatigue Crack Growth Behavior of TA29 Titanium Alloy at Different Temperatures. Mater. Sci. Forum 2020, 993, 259–266. [Google Scholar] [CrossRef]
- Benedetti, M.; Heidemann, J.; Peters, J.O. Influence of sharp microstructural gradients on the fatigue crack growth resistance of alpha + beta and near-a titanium alloys. Fatigue Fract. Eng. Mater. Struct. 2005, 28, 909–922. [Google Scholar] [CrossRef]
- Ueki, S.; Mine, Y.; Chiu, Y.; Bowen, P.; Takashima, K. Effects of crystallographic orientation and lamellar configuration on fatigue crack propagation in single-colony structures of Ti–6Al–4V alloy: Alternating shear crack growth vs. damage accumulation crack propagation. Mater. Sci. Eng. A 2024, 890, 145885. [Google Scholar] [CrossRef]
- Zhang, L.Y.; Zhou, S.; Zhao, T.J.; Li, D.H.; Fan, Z.P. Rotational bending fatigue test of titanium alloy flareless tube connector and fracture analysis. Chin. J. Constr. Mach. 2018, 16, 258–262. [Google Scholar]
- An, Z.Q.; Shu, M.S.; Cheng, Y.J.; Cheng, X.; Cheng, X.Q. Tensile fatigue properties of composite/metal bolted joints with 3-pin and sleeves. Mater. Rep. 2021, 35, 20081–20086. [Google Scholar]
- Qin, Z.Q. Research on Fatigue Strength of Aerospace Composite Bolt Structures. Ph.D. Thesis, Dalian Jiaotong University, Dalian, China, 2023. [Google Scholar]
- Narita, K.; Niinomi, M.; Nakai, M. Effects of micro- and nano-scale wave-like structures on fatigue strength of a beta-type titanium alloy developed as a biomaterial. J Mech Behav Biomed Mater 2014, 29, 393–402. [Google Scholar] [CrossRef]
- Soyama, H.; Okura, Y. The use of various peening methods to improve the fatigue strength of titanium alloy Ti6Al4V manufactured by electron beam melting. AIMS Mater. Sci. 2018, 5, 1000–1015. [Google Scholar] [CrossRef]
- Liang, J.M.; Yu, Y.; Hu, Y.L. Prediction of fatigue crack growth in metal materials via spatiotemporal neural network. J. Shanghai Jiaotong Univ. 2024. [Google Scholar] [CrossRef]
- Liao, Z.; Yang, B.; Qin, Y.H.; Xiao, S.N. Research on Evolution Behavior of Short Fatigue Crack Based on Genetic Wavelet Neural Network. J. China Railw. Soc. 2018, 40, 66–72. [Google Scholar]
- Pan, S.Z.; Liu, X.D.; Dong, J.; Dui, H.N. A New Method for Predicting Crack Propagation Curve under Random Load Spectrum. Mech. Sci. Technol. Aerosp. Eng. 2017, 36, 1143–1148. [Google Scholar]
- Chen, X.; He, Y.H.; Xu, W.; Sun, C.Q. Very-high cycle fatigue strength estimation method for aero-engine reliability design. J. Aerosp. Power 2022, 37, 1761–1770. [Google Scholar]
- Li, W.; Xing, X.; Gao, N.; Li, M.; Sun, R.; Zhou, S.; Sakai, T. Subsurface facets-induced crack nucleation behavior and microstructure-based strength evaluation of titanium alloys in ultra-long life regime. Mater. Sci. Eng. A 2019, 761, 138055. [Google Scholar] [CrossRef]
- Chi, W.; Wang, W.; Xu, W.; Li, G.; Chen, X.; Sun, C. Effects of defects on fatigue behavior of TC17 titanium alloy for compressor blades: Crack initiation and modeling of fatigue strength. Eng. Fract. Mech. 2022, 259, 108136. [Google Scholar] [CrossRef]
- Zheng, X. Design Manual of Damage Tolerance for Durability of Civil Aircraft Structures; Aviation Industry Press: Beijing, China, 2003. (In Chinese) [Google Scholar]
- Lv, H.; Zhang, Z.; Chen, Y.; Liu, Y.; Chen, H.; Chen, Y.; Cheng, J.; She, J.; He, H.; Chen, J. The anisotropy of high cycle fatigue property and fatigue crack growth behavior of Ti–6Al–4V alloy fabricated by high-power laser metal deposition. Mater. Sci. Engineering. A 2022, 853, 143745. [Google Scholar] [CrossRef]
- Liu, L.; Han, H.; Liu, J.; Bao, R.; Lin, Y.G. Research on the fatigue crack propagation of aircraft fuselage skin under uniform pressurized load. J. Mech. Strength 2023, 45, 985–992. (In Chinese) [Google Scholar]
- Chen, L.; Huang, T.L.; Zhou, H. Stochastic modelling of metal fatigue crack growth using proportional paris law and inverse gaussian process. Eng. Mech. 2021, 38, 238–247. [Google Scholar]
- Paris, P.; Erdogan, F. A critical analysis of crack propagation laws. J. Basic Eng. 1963, 85, 528–533. [Google Scholar] [CrossRef]
- Liu, W.; Zheng, Y.; Fei, B. Probabilistic Fracture Mechanics and Probabilistic Damage Tolerance Durability; Beijing University of Aeronautics and Astronautics Press: Beijing, China, 1999. (In Chinese) [Google Scholar]
- Mohamed, S.; Alkhader, M.; Abu-Nabah, B.A. Stress concentration induced by synnergisticaly interacting geometric discontinuites. In Proceedings of the 2022 Advances in Science and Engineering Technology International Conferences (ASET), Dubai, United Arab Emirates, 21–24 February 2022; pp. 1–4. [Google Scholar]
- Nussbaumer, A.; Haldimann-Sturm, S.C.; Schumacher, A. Fatigue of bridge joints using welded tubes or cast steel node solution, Weld. World 2006, 50, 56–63. [Google Scholar]
- Gaurav, B.; Gupta, A.; Katiyar, V. Vibration of porous functionally graded plates with geometric discontinuities and partial supports. Proc. Inst. Mech. Eng. Part C J. Mech. Eng. Sci. 2020, 234, 4149–4170. [Google Scholar]
- Liu, Z. The Research of the Vibration Properties and Isolation Effects of Rubber Pad Floating Slab Track. Master’s Thesis, Beijing Jiaotong University, Beijing, China, 2012. (In Chinese). [Google Scholar]
- Sun, W.; Cai, L.; Zhang, J.; Yuan, L.; Liu, J. Effect of structural sizeon fatigue properties of 7050 aluminum alloy lug. Mater. Mech. Eng. 2020, 44, 32–35. (In Chinese) [Google Scholar] [CrossRef]
- Li, X.; Yang, J. Numerical and experimental study on the fretting fatigue damage mechanism. Sci. Technol. Eng. 2017, 17, 51–55. (In Chinese) [Google Scholar]
- Daiki, N.; Kawabata, T.; Aihara, S. Brittle Crack Propagation Resistance inside Grain and at High Angle Grain Boundary in 3% Si-Fe Alloy. Acta Mater. 2018, 144, 768–776. [Google Scholar]
- Chen, Y.; Pan, S.; Zhou, M.; Yi, D.; Xu, D.; Xu, Y. Effects of inclusions, grain boundaries and grain orientations on the fatigue crack initiation and propagation behavior of 2524-T3 Al alloy. Mater. Sci. Eng. A 2013, 580, 150–158. [Google Scholar] [CrossRef]
- Qiu, L.; Zhao, J.; Pan, X.; Tian, F. Interfacial fatigue spalling behavior of TiN films on high speed steel. Acta Metall. Sin. 2021, 57, 1039–1047. (In Chinese) [Google Scholar]
- Jin, P.; Liu, Z.; Chen, H.; Liu, M.; Wang, X.; Chen, X. Mixed-mode I&II fatigue crack growth behaviors of 16MND5 steel: The role of crack driving forces and crack closure. Int. J. Fatigue 2024, 183, 108228. [Google Scholar]
- Zhang, J.; Chai, M.; Xiang, J.; Duan, Q.; Li, L. Characteristics of Acoustic Emission Signal from Fracture Process of 316LN Stainless Steel. Chin. J. Mater. Res. 2018, 32, 415–422. (In Chinese) [Google Scholar]
- Zhou, J.; Gao, W.; Yi, T.; Jiang, W.; Wang, J.; Zhang, Y.; Zhang, Z. In-situ SEM study on fatigue crack behavior of a nickel-based single crystal alloy at 950 °C and 1050 °C. Mater. Charact. 2023, 199, 112763. [Google Scholar] [CrossRef]


















| Type of Load Spectrum | Load Ratio | Number of Rows | Proportion % |
|---|---|---|---|
| random load spectrum | >0.65 | 59,570 | 30.4 |
| class A load spectrum | >0.65 | 174 | 31.9 |
| Number | Crack Length (mm) | Fatigue Strip Width (μm) | Number of Fatigue Bands | Crack Growth Rate (MPa.mm0.5) |
|---|---|---|---|---|
| 1 | 21.9 | 12.11 | 7 | 1.73−6 |
| 2 | 21.3 | 14.46 | 10 | 1.45−6 |
| 3 | 19.7 | 15.08 | 11 | 1.37−6 |
| 4 | 18 | 5.17 | 7 | 7.39−7 |
| 5 | 15.5 | 6.21 | 10 | 6.21−7 |
| 6 | 13.2 | 3.64 | 6 | 6.07−7 |
| 7 | 10.3 | 3.85 | 10 | 3.85−7 |
| 8 | 8.71 | 5.25 | 12 | 4.38−7 |
| 9 | 6.59 | 3.4 | 11 | 3.01−7 |
Disclaimer/Publisher’s Note: The statements, opinions and data contained in all publications are solely those of the individual author(s) and contributor(s) and not of MDPI and/or the editor(s). MDPI and/or the editor(s) disclaim responsibility for any injury to people or property resulting from any ideas, methods, instructions or products referred to in the content. |
© 2024 by the authors. Licensee MDPI, Basel, Switzerland. This article is an open access article distributed under the terms and conditions of the Creative Commons Attribution (CC BY) license (https://creativecommons.org/licenses/by/4.0/).
Share and Cite
Chen, X.; Li, S.; Liang, Y.; Wang, S.; Yan, L.; Du, S. Fatigue Experiment and Failure Mechanism Analysis of Aircraft Titanium Alloy Wing–Body Connection Joint. Sensors 2025, 25, 150. https://doi.org/10.3390/s25010150
Chen X, Li S, Liang Y, Wang S, Yan L, Du S. Fatigue Experiment and Failure Mechanism Analysis of Aircraft Titanium Alloy Wing–Body Connection Joint. Sensors. 2025; 25(1):150. https://doi.org/10.3390/s25010150
Chicago/Turabian StyleChen, Xianmin, Shanshan Li, Yuanbo Liang, Shuo Wang, Liang Yan, and Shichang Du. 2025. "Fatigue Experiment and Failure Mechanism Analysis of Aircraft Titanium Alloy Wing–Body Connection Joint" Sensors 25, no. 1: 150. https://doi.org/10.3390/s25010150
APA StyleChen, X., Li, S., Liang, Y., Wang, S., Yan, L., & Du, S. (2025). Fatigue Experiment and Failure Mechanism Analysis of Aircraft Titanium Alloy Wing–Body Connection Joint. Sensors, 25(1), 150. https://doi.org/10.3390/s25010150

