Predicting Receiver Characteristics without Sensors in an LC–LC Tuned Wireless Power Transfer System Using Machine Learning
Abstract
1. Introduction
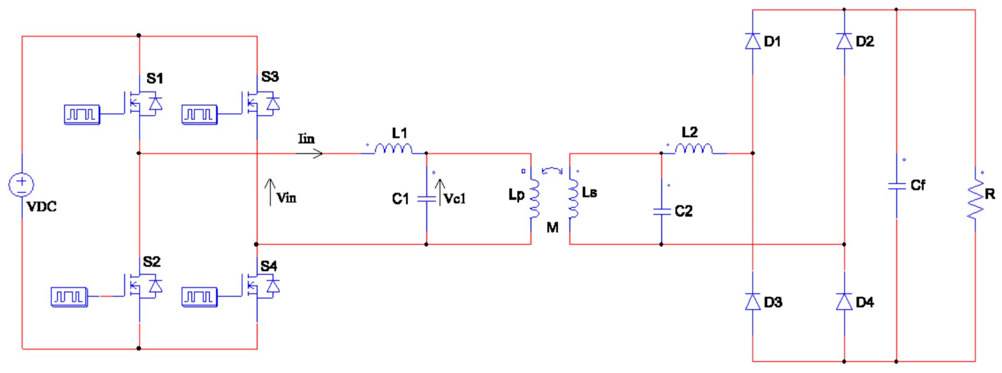
2. LC–LC WPT Circuit Analysis
Equivalent Circuit Theoretical Analysis
3. Machine Learning Approach
3.1. Data Collection
- RMS of Iin and voltage VC1 (RMS(Iin) and RMS(VC1));
- MAX of Iin and voltage VC1 (MAX(Iin) and MAX(VC1)).
- Amplitude of Iin and voltage VC1 (Iin-amp and VC1-amp);
- Phase of Iin and voltage VC1 (Iin-ph and VC1-ph);
- Phase difference between Iin and voltage VC1 (phdiff(Iin − VC1)).
3.2. Model Evaluators
- The coefficient of determination (R2) in a regression model is a statistical measure that calculates the portion of the variation in the dependent variable that can be attributed to the independent variable. As such, it indicates the degree to which the data align with the regression model. When the coefficient of determination is 0, the model accounts for none of the variation in the response data around the mean. Conversely, when the measure is 1, the model accounts for all the variation in the response data around the mean. Therefore, a coefficient of determination value of approximately 1 signifies that the model provides a strong estimate. The formula to calculate the R2 is as follows:
- MAPE (mean absolute percentage error) is a metric in regression machine learning representing the percentage error between the predicted and actual value. A low MAPE value corresponds to a well-trained model. The formula to calculate the MAPE value is as follows:
3.3. Feature Importances
4. Discussion
5. Conclusions
Author Contributions
Funding
Institutional Review Board Statement
Informed Consent Statement
Data Availability Statement
Conflicts of Interest
References
- Fanpeng, K.; Yi, H.; Najafizadeh, L. A coil misalignment compensation concept for wireless power transfer links in biomedical implants. In Proceedings of the 2015 IEEE Wireless Power Transfer Conference (WPTC), Boulder, CO, USA, 13–15 May 2015. [Google Scholar]
- Selman, A.K.; Xin, Y.; John, S.H. Wirelessly Powered Sensor Network for High Data Rate, Continuous Health Monitoring. In Proceedings of the 2022 Wireless Power Week (WPW), Bordeaux, France, 5–8 July 2022. [Google Scholar]
- Ali, Z.; Sadegh, V.; Amir, B. A dynamic WPT System with High Efficiency and High-Power Factor for Electrics Vehicles. IEEE Trans. Power Electron. 2020, 35, 6732–6740. [Google Scholar]
- Keisuke, K.; Hideki, O.; Noriyuki, K.; Toshimitsu, M. A New Ultra-Capacitor Driven Dynamic WPT Scooter System. In Proceedings of the 8th International Conference on Renewable Energy Research and Applications, Brasov, Romania, 3–6 November 2019. [Google Scholar]
- Shen, H.; Tan, P.; Song, B.; Gao, X.; Zhan, B. Receiver Position Estimation Method for Multitransmitter WPT System Based on Machine Learning. IEEE Trans. Ind. Appl. 2022, 58, 1231–1241. [Google Scholar] [CrossRef]
- Jeong, S.; Bito, J.; Tentzeris, M.M. Design of a novel wireless power system using machine learning techniques for drone applications. In Proceedings of the 2017 IEEE Wireless Power Transfer Conference (WPTC), Taipei, Taiwan, 10–12 May 2017. [Google Scholar]
- Mukherjee, S.; Galigekere, V.P.; Onar, O.; Ozpineci, B.; Pries, J.; Zeng, R.; Su, G.-J. Control of Output Power in Primary Side LCC and Secondary Series Tuned Wireless Power Transfer System without Secondary Side Sensors. In Proceedings of the 2020 IEEE Energy Conversion Congress and Exposition (ECCE), Detroit, MI, USA, 11–15 October 2020. [Google Scholar]
- Shirasaki, D.; Fujimoto, H.; Hori, Y. Sensorless Vehicle Detection Using Vehicle Side Voltage Pulses for In-motion WPT. In Proceedings of the 2020 IEEE PELS Workshop on Emerging Technologies: Wireless Power Transfer (WoW), Seoul, Repuclic of Korea, 15–19 November 2020. [Google Scholar]
- Deguchi, Y.; Nagai, S.; Fujita, T.; Fujimoto, H.; Hori, Y. Sensorless Metal Object Detection Using Transmission-Side Voltage Pulses in Standby Phase for Dynamic Wireless Power Transfer. In Proceedings of the 2021 IEEE PELS Workshop on Emerging Technologies: Wireless Power Transfer (WoW), San Diego, CA, USA, 1–4 June 2021. [Google Scholar]
- Frechter, Y.B.; Kuperman, A. On the Minimal Loading of Sensorless Series-Series Compensated Inductive WPT Link Operating at Load Independent Voltage Output Frequency Without Feedback. IEEE Access 2020, 8, 192517–192526. [Google Scholar] [CrossRef]
- Huang, Z.; Guan, T.; Wang, Z.; Wei, J.; Wang, S.; Liu, M.; Sun, D.; Zeng, X. Maximum efficiency tracking design of wireless power transmission system based on machine learning. Energy Rep. 2022, 8, 447–455. [Google Scholar] [CrossRef]
- Ote, M.; Jeong, S.; Tentzeris, M.M. Foreign Object Detection for Wireless Power Transfer Based on Machine Learning. In Proceedings of the 2020 IEEE Wireless Power Transfer Conference (WPTC), Seoul, Repuclic of Korea, 15–19 November 2020. [Google Scholar]
- Bai, T.; Mei, B.; Zhao, L.; Wang, X.; Zhan, B. Machine Learning-Assisted Wireless Power Transfer Based on Magnetic Resonance. IEEE Access 2019, 7, 109454–109459. [Google Scholar] [CrossRef]
- Stoecklin, S.; Yousaf, A.; Gidion, G.; Reindl, L.; Rupitsch, S.J. Simultaneous Power Feedback and Maximum Efficiency Point Tracking for Miniaturized RF Wireless Power Transfer Systems. Sensors 2021, 21, 2023. [Google Scholar] [CrossRef] [PubMed]
- Mahmud, S.A.A.; Jayathurathnage, P.; Tretyakov, S.A. Machine Learning Assisted Characteristics Prediction for Wireless Power Transfer Systems. IEEE Access 2022, 10, 40496–40505. [Google Scholar] [CrossRef]
- Yue, K.; Liu, Y.; Zhao, P.; Fu, M.; Wang, H.; Liang, J. Coupling Coefficient and Load Estimation for Wireless Power Transfer Systems with Transmitter Side Input Current. In Proceedings of the 2021 IEEE Applied Power Electronics Conference and Exposition (APEC), Phoenix, AZ, USA, 14–17 June 2021. [Google Scholar]
- Yue, K.; Liu, Y.; Zhao, P.; Xue, B.; He, R. Time Domain Coupling Coefficient Estimation Using Transmitter-side Information in Wireless Power Transfer System. In Proceedings of the IECON 2019 45th Annual Conference of the IEEE Industrial Electronics Society, Lisbon, Portugal, 14–17 October 2019. [Google Scholar]
- Bajelvand, S.; Varjani, A.Y.; Babaki, A.; Vaez-Zadeh, S.; Jafari-Natanzi, A. Design of High-Efficiency WPT Battery Charging System with Constant Power and Voltage. In Proceedings of the 2022 13th Power Electronics, Drive Systems, and Technologies Conference (PEDSTC), Tehran, Iran, 1–3 February 2022. [Google Scholar]
- Li, X.; Dai, X.; Li, Y.; Sun, Y.; Ye, Z.; Wang, Z. Coupling coefficient identification for maximum power transfer in WPT system via impedance matching. In Proceedings of the 2016 IEEE PELS Workshop on Emerging Technologies: Wireless Power Transfer (WoW), Knoxville, TN, USA, 4–6 October 2016. [Google Scholar]
- Zhang, J.; Qu, D.; Wang, Z.; Yuan, X.; Sun, W.; Liu, H. A Study of Effective Coupling Coefficient and Its Application to Evaluate the WPT Pads. In Proceedings of the 2019 IEEE 3rd International Electrical and Energy Conference (CIEEC), Beijing, China, 7–9 September 2019. [Google Scholar]
- Gupta, R.; Kumar, J.; Samanta, S. Design of Different Symmetrical Bidirectional WPT Topologies Based on CC and CV Operating Modes for V2G Applications. In Proceedings of the 2023 IEEE Applied Power Electronics Conference and Exposition (APEC), Orlando, FL, USA, 19–23 March 2023. [Google Scholar]
- Ponnuswamy, V.M.; Veeranna, S.B. Indirect Load Estimation of Double-Sided LCL Compensated Wireless Power Transfer System for Electric Vehicles Battery Charging. In Proceedings of the 2023 IEEE IAS Global Conference on Emerging Technologies (GlobConET), London, UK, 19–21 May 2023. [Google Scholar]
- Huang, W.; Zhang, Y.; Gao, F.; Tang, Y. Double-Sandwich Magnetic Coupling Structure Design for Dual-LCL Wireless Charging System in EV Applications. IEEE Trans. Veh. Technol. 2023, 72, 3239–3249. [Google Scholar] [CrossRef]
- Zhang, W.; Xia, L.; Hong, X.; Gong, C.; Shen, L.; Ruan, Z.; Cheng, S.; Negue, D.M. Comparison of Compensation Topologies for Wireless Charging Systems in EV Applications. In Proceedings of the 2022 International Conference on Artificial Intelligence in Everything (AIE), Lefkosa, Cyprus, 2–4 August 2022. [Google Scholar]
- Mohamed, A.A.S.; Marim, A.A.; Mohammed, O.A. Magnetic Design Considerations of Bidirectional Inductive Wireless Power Transfer System for EV Applications. IEEE Trans. Magn. 2017, 53, 1–5. [Google Scholar] [CrossRef]
- Lee, S.W.; Choi, Y.G.; Kim, J.H.; Kang, B. Wireless Battery Charging Circuit Using Load Estimation without Wireless Communication. Energies 2019, 12, 4489. [Google Scholar] [CrossRef]
- Zhang, W.; Mi, C.C. Compensation Topologies of High-Power Wireless Power Transfer Systems. IEEE Trans. Veh. Technol. 2016, 65, 4768–4778. [Google Scholar] [CrossRef]






| Frequency | Input Voltage | L1, L2 | C1, C2 | Lp, Ls | RL | K |
|---|---|---|---|---|---|---|
| 6.78 MHz | 50 V | 3 μH | 206.6 pF | 24 μH | 1:1:150 1 | 0.01:0.01:1 2 |
| Parameters | Min. | Max. | Step |
|---|---|---|---|
| Load | 1 | 150 | 1 |
| Coupling coefficient | 0.01 | 1 | 0.01 |
| Number of data sets | 15,000 | ||
| Algorithms | Evaluators | Load | Coupling |
|---|---|---|---|
| Random Forest | R2 | 0.954 | 0.996 |
| MAPE | 0.135% | 0.02% | |
| Decision Tree | R2 | 0.921 | 0.993 |
| MAPE | 0.141% | 0.021% | |
| Extra Trees Regressor | R2 | 0.969 | 0.996 |
| MAPE | 0.104% | 0.017% | |
| XGBoost | R2 | 0.951 | 0.995 |
| MAPE | 0.179% | 0.0258% | |
| Light Gradient Boost | R2 | 0.94 | 0.996 |
| MAPE | 0.2% | 0.0296% |
Disclaimer/Publisher’s Note: The statements, opinions and data contained in all publications are solely those of the individual author(s) and contributor(s) and not of MDPI and/or the editor(s). MDPI and/or the editor(s) disclaim responsibility for any injury to people or property resulting from any ideas, methods, instructions or products referred to in the content. |
© 2024 by the authors. Licensee MDPI, Basel, Switzerland. This article is an open access article distributed under the terms and conditions of the Creative Commons Attribution (CC BY) license (https://creativecommons.org/licenses/by/4.0/).
Share and Cite
Kim, M.; Niada, W.Y.E.F.; Park, S. Predicting Receiver Characteristics without Sensors in an LC–LC Tuned Wireless Power Transfer System Using Machine Learning. Sensors 2024, 24, 501. https://doi.org/10.3390/s24020501
Kim M, Niada WYEF, Park S. Predicting Receiver Characteristics without Sensors in an LC–LC Tuned Wireless Power Transfer System Using Machine Learning. Sensors. 2024; 24(2):501. https://doi.org/10.3390/s24020501
Chicago/Turabian StyleKim, Minhyuk, Wend Yam Ella Flore Niada, and Sangwook Park. 2024. "Predicting Receiver Characteristics without Sensors in an LC–LC Tuned Wireless Power Transfer System Using Machine Learning" Sensors 24, no. 2: 501. https://doi.org/10.3390/s24020501
APA StyleKim, M., Niada, W. Y. E. F., & Park, S. (2024). Predicting Receiver Characteristics without Sensors in an LC–LC Tuned Wireless Power Transfer System Using Machine Learning. Sensors, 24(2), 501. https://doi.org/10.3390/s24020501
