Control Circuits for Potentiostatic/Galvanostatic Polarization and Simultaneous Chemical Sensing by a Light-Addressable Potentiometric Sensor
Abstract
1. Introduction
2. Circuit Design
2.1. Requirements
2.2. Grounding Modes
2.3. Control Schemes
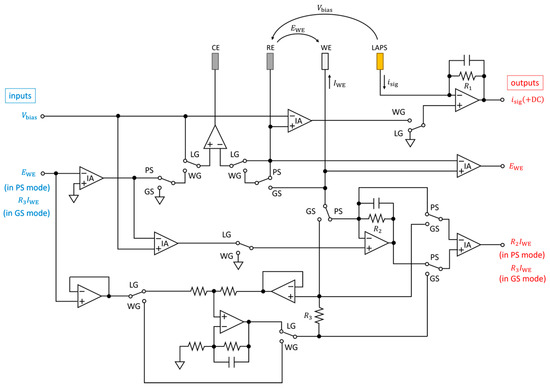
3. Implementation
3.1. Potentiostat/Galvanostat with a Virtually Grounded LAPS
3.2. Potentiostat/Galvanostat with a Virtually Grounded WE
4. Measurement Setup
5. Results and Discussion
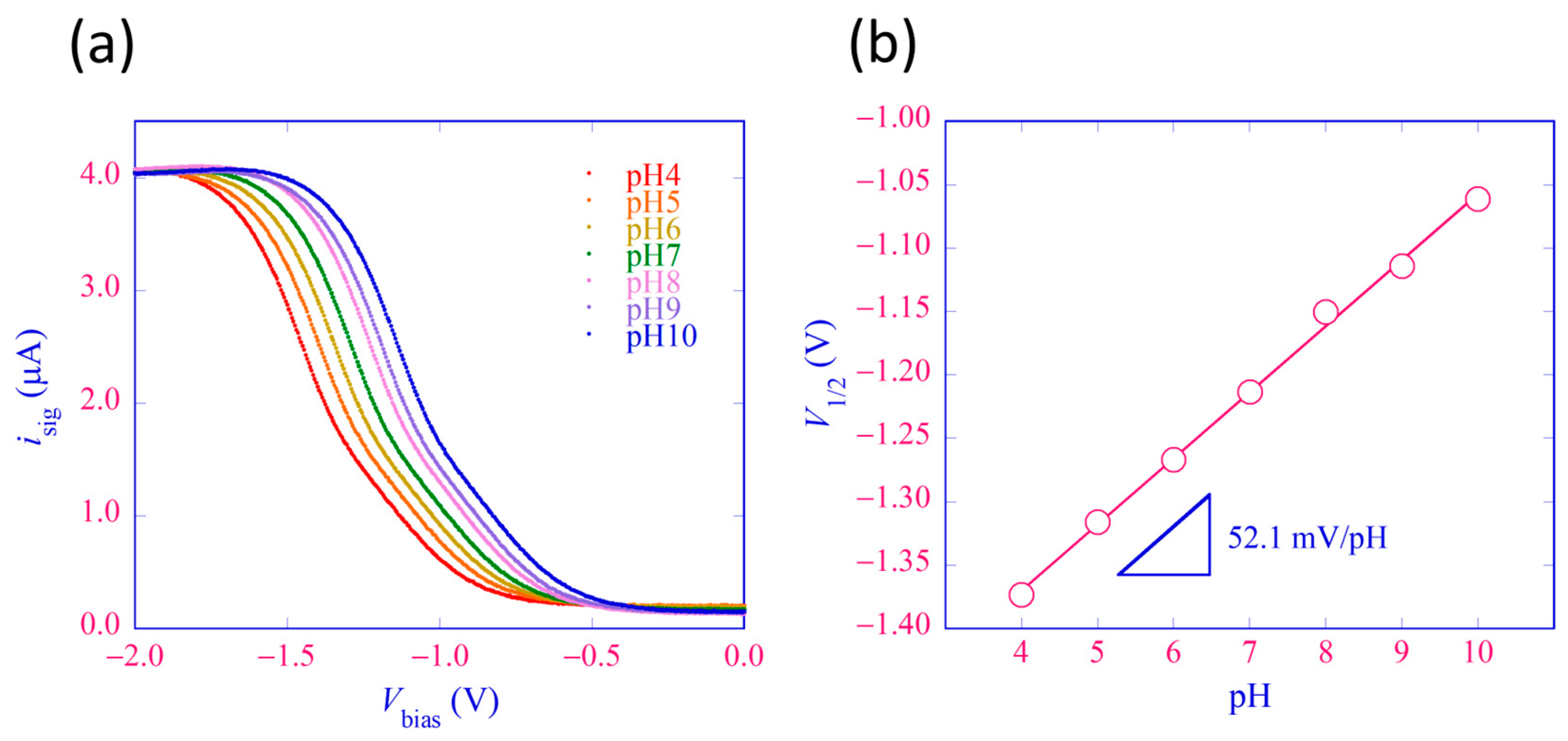
5.1. Current-Voltage Curves of LAPS
5.2. Polarization and LAPS Measurement with LAPS-Grounded Control Circuit
5.3. Polarization and LAPS Measurement with WE-Grounded Control Circuit
5.4. Interference between Polarization and LAPS Measurement
6. Conclusions
Author Contributions
Funding
Institutional Review Board Statement
Data Availability Statement
Conflicts of Interest
Appendix A

Appendix B
References
- Hafeman, D.G.; Parce, J.W.; McConnell, H.M. Light-addressable potentiometric sensor for biochemical systems. Science 1988, 240, 1182–1185. [Google Scholar] [CrossRef] [PubMed]
- Owicki, J.C.; Bousse, L.J.; Hafeman, D.G.; Kirk, G.L.; Olson, J.D.; Garrett Wada, H.; Wallace Parce, J. The light-addressable potentiometric sensor: Principles and biological applications. Annu. Rev. Biophys. Biomol. Struct. 1994, 23, 87–113. [Google Scholar] [CrossRef] [PubMed]
- Yoshinobu, T.; Miyamoto, K.; Werner, C.F.; Poghossian, A.; Wagner, T.; Schöning, M.J. Light-addressable potentiometric sensors for quantitative spatial imaging of chemical species. Annu. Rev. Anal. Chem. 2017, 10, 225–246. [Google Scholar] [CrossRef] [PubMed]
- Yoshinobu, T.; Schöning, M.J. Light-addressable potentiometric sensors for cell monitoring and biosensing. Curr. Opin. Electrochem. 2021, 28, 100727. [Google Scholar] [CrossRef]
- Liu, Y.; Zhu, P.; Liu, S.; Chen, Y.; Liang, D.; Wang, M.; Du, L.; Wu, C. The Light-addressable potentiometric sensor and its application in biomedicine towards chemical and biological sensing. Chemosensors 2022, 10, 156. [Google Scholar] [CrossRef]
- Meng, Y.; Chen, F.; Wu, C.; Krause, S.; Wang, J.; Zhang, D.-W. Light-addressable electrochemical sensors toward spatially resolved biosensing and imaging applications. ACS Sens. 2022, 7, 1791–1807. [Google Scholar] [CrossRef]
- Luo, J.; Liu, S.; Chen, Y.; Tan, J.; Zhao, W.; Zhang, Y.; Li, G.; Du, Y.; Zheng, Y.; Li, X.; et al. Light addressable potentiometric sensors for biochemical imaging on microscale: A review on optimization of imaging speed and spatial resolution. ACS Omega 2023, 8, 42028–42044. [Google Scholar] [CrossRef]
- Nakao, M.; Yoshinobu, T.; Iwasaki, H. Scanning-laser-beam semiconductor pH-imaging sensor. Sens. Actuators B 1994, 20, 119–123. [Google Scholar] [CrossRef]
- Uchida, H.; Zhang, W.Y.; Katsube, T. High-speed chemical image sensor with digital LAPS system. Sens. Actuators B 1996, 34, 446–449. [Google Scholar] [CrossRef]
- Miyamoto, K.; Kuwabara, Y.; Kanoh, S.; Yoshinobu, T.; Wagner, T.; Schöning, M.J. Chemical image scanner based on FDM-LAPS. Sens. Actuators B 2009, 137, 533–538. [Google Scholar] [CrossRef]
- Chen, L.; Zhou, Y.; Jiang, S.; Kunze, J.; Schmuki, P.; Krause, S. High resolution LAPS and SPIM. Electrochem. Commun. 2010, 12, 758–760. [Google Scholar] [CrossRef]
- Wagner, T.; Werner, C.F.; Miyamoto, K.; Schöning, M.J.; Yoshinobu, T. Development and characterisation of a compact light-addressable potentiometric sensor (LAPS) based on the digital light processing (DLP) technology for flexible chemical imaging. Sens. Actuators B 2012, 170, 34–39. [Google Scholar] [CrossRef]
- Das, A.; Lin, Y.H.; Lai, C.S. Miniaturized amorphous-silicon based chemical imaging sensor system using a mini-projector as a simplified light-addressable scanning source. Sens. Actuators B 2014, 190, 664–672. [Google Scholar] [CrossRef]
- Das, A.; Chen, T.C.; Yang, C.M.; Lai, C.S. A high-speed, flexible-scanning chemical imaging system using a light-addressable potentiometric sensor integrated with an analog micromirror. Sens. Actuators B 2014, 198, 225–232. [Google Scholar] [CrossRef]
- Miyamoto, K.; Sakakita, S.; Wagner, T.; Schöning, M.J.; Yoshinobu, T. Application of chemical imaging sensor to in-situ pH imaging in the vicinity of a corroding metal surface. Electrochim. Acta 2015, 183, 137–142. [Google Scholar] [CrossRef]
- Miyamoto, K.; Sakakita, S.; Werner, C.F.; Yoshinobu, T. A modified chemical imaging sensor system for real-time pH imaging of accelerated crevice corrosion of stainless steel. Phys. Satus Solidi A 2018, 215, 1700963. [Google Scholar] [CrossRef]
- Miyamoto, K.; Hiramitsu, R.; Werner, C.F.; Yoshinobu, T. Simultaneous in situ imaging of pH and surface roughening during the progress of crevice corrosion of stainless steel. Sensors 2022, 22, 2246. [Google Scholar] [CrossRef]
- Bucher, V.; Brunner, B.; Leibrock, C.; Schubert, M.; Nisch, W. Electrical properties of a light-addressable microelectrode chip with high electrode density for extracellular stimulation and recording of excitable cells. Biosens. Bioelectron. 2001, 16, 205–210. [Google Scholar] [CrossRef]
- Colicos, M.A.; Collins, B.E.; Sailor, M.J.; Goda, Y. Remodeling of synaptic actin induced by photoconductive stimulation. Cell 2001, 107, 605–616. [Google Scholar] [CrossRef][Green Version]
- Starovoytov, A.; Choi, J.; Seung, H.S. Light-directed electrical stimulation of neurons cultured on silicon wafers. J. Neurophysiol. 2005, 93, 1090–1098. [Google Scholar] [CrossRef]
- Suzurikawa, J.; Takahashi, H.; Kanzaki, R.; Nakao, M.; Takayama, Y.; Jimbo, Y. Light-addressable electrode with hydrogenated amorphous silicon and low-conductive passivation layer for stimulation of cultured neurons. Appl. Phys. Lett. 2007, 90, 093901. [Google Scholar] [CrossRef]
- Hagiwara, T.; Takazawa, M.; Uchida, H.; Hasegawa, Y.; Yaji, T. An amperometric sensor for chemical imaging using photoconductive organic film. IEICE Trans. Electron. 2008, 91, 1863–1868. [Google Scholar] [CrossRef]
- Arai, H.; Goto, D.; Hasegawa, Y.; Uchida, H. Study on the two-dimensional chemical sensor using a photoconductive polymer film. IEEJ Trans. Sens. Micromach. 2013, 133, 290–296. [Google Scholar] [CrossRef]
- Shichijo, M.; Hasegawa, Y.; Uchida, H. Study of detection method for collagenase enzyme reaction using two dimensional electrochemical sensor. Electron. Commun. Jpn. 2020, 103, 90–96. [Google Scholar] [CrossRef]
- Kosugi, K.; Uchida, H. Study of LAAS sensitivity using back surface electric field. IEEJ Trans. Sens. Micromach. 2021, 141, 14–20. [Google Scholar] [CrossRef]
- Kosugi, K.; Hasegawa, Y.; Uchida, H. Light-addressable amperometric sensor with counter and working electrodes of the same material. IEEJ Trans. Electr. Electron. Eng. 2021, 16, 478–485. [Google Scholar] [CrossRef]
- Miyairi, A.; Hasegawa, Y.; Uchida, H. Measurement of acetylcholinesterase using a two-dimensional electrochemical sensor LAAS. Electron. Commun. Jpn. 2023, 106, e12425. [Google Scholar] [CrossRef]
- Choudhury, M.H.; Ciampi, S.; Yang, Y.; Tavallaie, R.; Zhu, Y.; Zarei, L.; Gonçalesa, V.R.; Gooding, J.J. Connecting electrodes with light: One wire, many electrodes. Chem. Sci. 2015, 6, 6769–6776. [Google Scholar] [CrossRef]
- Yang, Y.; Ciampi, S.; Zhu, Y.; Gooding, J.J. Light-activated electrochemistry for the two-dimensional interrogation of electroactive regions on a monolithic surface with dramatically improved spatial resolution. J. Phys. Chem. C 2016, 120, 13032–13038. [Google Scholar] [CrossRef]
- Kashi, M.B.; Silva, S.M.; Yang, Y.; Gonçales, V.R.; Parker, S.G.; Barfidokht, A.; Ciampi, S.; Gooding, J.J. Light-activated electrochemistry without surface-bound redox species. Electrochim. Acta 2017, 251, 250–255. [Google Scholar] [CrossRef]
- Vogel, Y.B.; Gonçales, V.R.; Gooding, J.J.; Ciampi, S. Electrochemical microscopy based on spatial light modulators: A projection system to spatially address electrochemical reactions at semiconductors. J. Electrochem. Soc. 2018, 165, H3085–H3092. [Google Scholar] [CrossRef]
- Wu, F.; Zhou, B.; Wang, J.; Zhong, M.; Das, A.; Watkinson, M.; Hing, K.; Zhang, D.W.; Krause, S. Photoelectrochemical imaging system for the mapping of cell surface charges. Anal. Chem. 2019, 91, 5896–5903. [Google Scholar] [CrossRef] [PubMed]
- Zhou, B.; Das, A.; Zhong, M.; Guo, Q.; Zhang, D.W.; Hing, K.A.; Sobrido, A.J.; Titirici, M.M.; Krause, S. Photoelectrochemical imaging system with high spatiotemporal resolution for visualizing dynamic cellular responses. Biosens. Bioelectron. 2021, 180, 113121. [Google Scholar] [CrossRef] [PubMed]
- Zhou, B.; Jiang, Y.; Guo, Q.; Das, A.; Sobrido, A.B.J.; Hing, K.A.; Zayats, A.V.; Krause, S. Photoelectrochemical detection of calcium ions based on hematite nanorod sensors. ACS Appl. Nano Mater. 2022, 5, 17087–17094. [Google Scholar] [CrossRef] [PubMed]
- Kimura, J.; Murakami, T.; Kuriyama, T.; Karube, I. An integrated multibiosensor for simultaneous amperometric and potentiometric measurement. Sens. Actuators 1988, 15, 435–443. [Google Scholar] [CrossRef]
- Schelter, W.; Gumbrecht, W.; Montag, B.; Sykora, U.; Erhardt, W. Combination of amperometric and potentiometric sensor principles for on-line blood monitoring. Sens. Actuators B 1992, 6, 91–95. [Google Scholar] [CrossRef]
- Chen, Z.-L.; Hibbert, D.B. Simultaneous amperometric and potentiometric detection of sugars, polyols and carboxylic acids in flow systems using copper wire electrodes. J. Chromatogr. A 1997, 766, 27–33. [Google Scholar] [CrossRef]
- Schöning, M.J.; Krause, R.; Block, K.; Musahmeh, M.; Mulchandani, A.; Wang, J. A dual amperometric/potentiometric FIA-based biosensor for the distinctive detection of organophosphorus pesticides. Sens. Actuators B 2003, 95, 291–296. [Google Scholar] [CrossRef]
- Izquierdo, J.; Nagy, L.; Santana, J.J.; Nagy, G.; Souto, R.M. A novel microelectrochemical strategy for the study of corrosion inhibitors employing the scanning vibrating electrode technique and dual potentiometric/amperometric operation in scanning electrochemical microscopy: Application to the study of the cathodic inhibition by benzotriazole of the galvanic corrosion of copper coupled to iron. Electrochim. Acta 2011, 58, 707–716. [Google Scholar] [CrossRef]
- Filotás, D.; Fernández-Pérez, B.M.; Izquierdo, J.; Nagy, L.; Nagy, G.; Souto, R.M. Combined amperometric/potentiometric probes for improved chemical imaging of corroding surfaces using Scanning Electrochemical Microscopy. Electrochim. Acta 2016, 221, 48–55. [Google Scholar] [CrossRef]








Disclaimer/Publisher’s Note: The statements, opinions and data contained in all publications are solely those of the individual author(s) and contributor(s) and not of MDPI and/or the editor(s). MDPI and/or the editor(s) disclaim responsibility for any injury to people or property resulting from any ideas, methods, instructions or products referred to in the content. |
© 2024 by the authors. Licensee MDPI, Basel, Switzerland. This article is an open access article distributed under the terms and conditions of the Creative Commons Attribution (CC BY) license (https://creativecommons.org/licenses/by/4.0/).
Share and Cite
Yoshinobu, T.; Ikeda, R.; Miyamoto, K.-i. Control Circuits for Potentiostatic/Galvanostatic Polarization and Simultaneous Chemical Sensing by a Light-Addressable Potentiometric Sensor. Sensors 2024, 24, 5666. https://doi.org/10.3390/s24175666
Yoshinobu T, Ikeda R, Miyamoto K-i. Control Circuits for Potentiostatic/Galvanostatic Polarization and Simultaneous Chemical Sensing by a Light-Addressable Potentiometric Sensor. Sensors. 2024; 24(17):5666. https://doi.org/10.3390/s24175666
Chicago/Turabian StyleYoshinobu, Tatsuo, Rintaro Ikeda, and Ko-ichiro Miyamoto. 2024. "Control Circuits for Potentiostatic/Galvanostatic Polarization and Simultaneous Chemical Sensing by a Light-Addressable Potentiometric Sensor" Sensors 24, no. 17: 5666. https://doi.org/10.3390/s24175666
APA StyleYoshinobu, T., Ikeda, R., & Miyamoto, K.-i. (2024). Control Circuits for Potentiostatic/Galvanostatic Polarization and Simultaneous Chemical Sensing by a Light-Addressable Potentiometric Sensor. Sensors, 24(17), 5666. https://doi.org/10.3390/s24175666

