A Smart Ski Pole for Skiing Pattern Recognition and Quantification Application
Abstract
1. Introduction
2. Methods
2.1. Measurement
2.2. Difference Comparison
2.3. Action Recognition
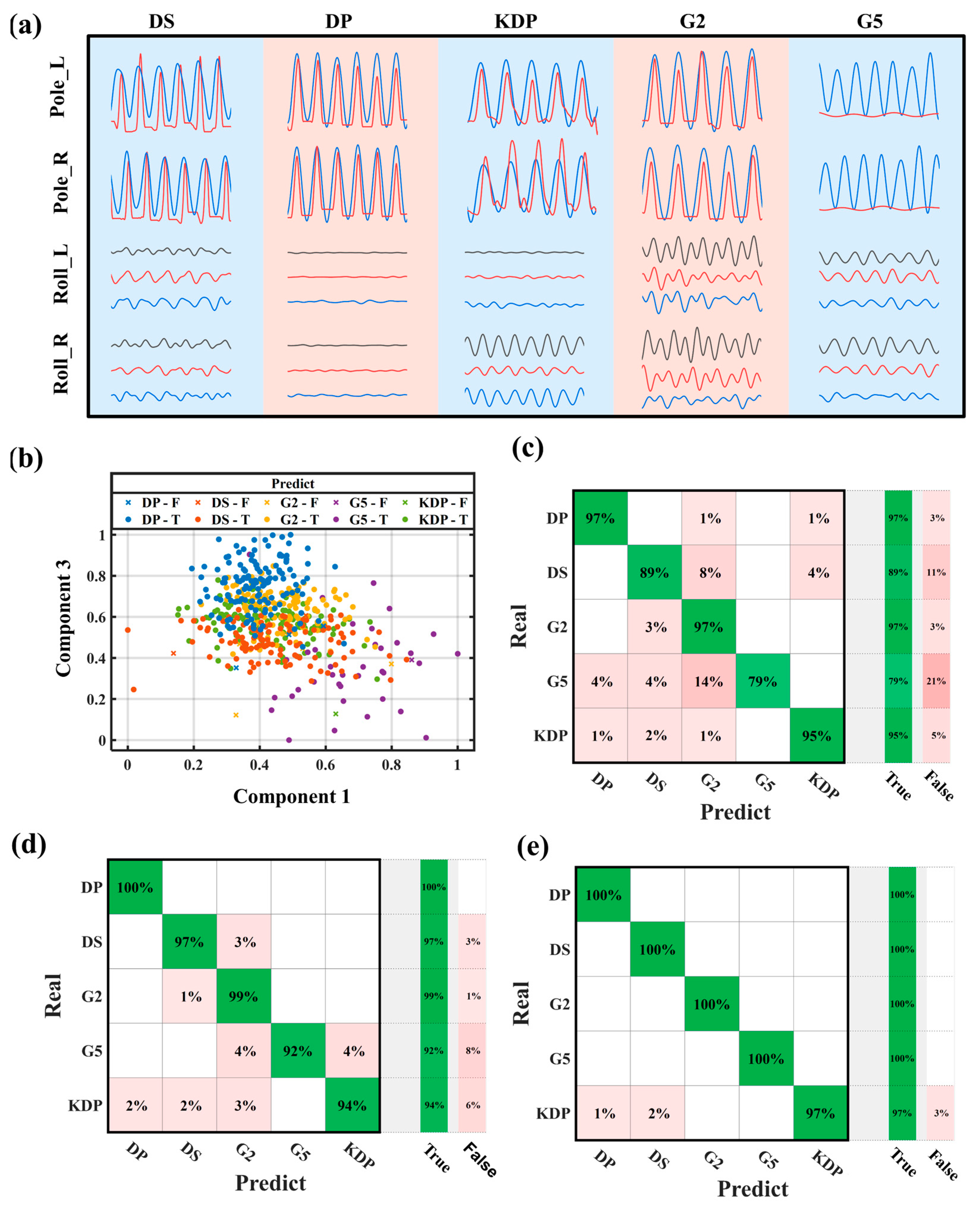
3. Result
3.1. Difference Comparison
- (1)
- Larger pole angles: allowing for more effective utilization of the ski poles to achieve higher speeds.
- (2)
- Shorter pole time: indicating faster pole insertion speed and shorter pole duration.
- (3)
- Stronger pole force: suggesting he might exert greater force to propel himself forward.
- (4)
- Shorter cycle length: indicating he might engage in pole planting more frequently to maintain speed.
- (1)
- The correlation coefficient between pressure and speed is 0.71, demonstrating a significant moderate correlation. This suggests that there is a certain correlation between pressure and speed during skiing, possibly indicating that ski pole pressure varies correspondingly when skiers accelerate or decelerate.
- (2)
- The correlation coefficient between ski pole angle and pressure is 0.76, also exhibiting a significant moderate correlation. This indicates a close association between ski pole angle and applied pressure, potentially influenced by the position of the ski poles. Different ski pole angles may affect the magnitude of pressure applied by skiers.
- (3)
- The correlation coefficient between acceleration and axial load force is 0.55, showing a moderate correlation. This phenomenon arises from the drastic positive and negative changes in acceleration during ski pole–ground contact, as well as the large acceleration during recovery actions, resulting in a moderate correlation without clear positive or negative characteristics.
- (4)
- The correlation coefficient between acceleration and angle is 0.324, demonstrating a moderate correlation. Due to the abrupt nature of acceleration, its relationship with angle is not as pronounced.
3.2. Action Recognition
4. Discussion
Supplementary Materials
Author Contributions
Funding
Institutional Review Board Statement
Informed Consent Statement
Data Availability Statement
Conflicts of Interest
References
- Zhang, Q.; Jin, T.; Cai, J.; Xu, L.; He, T.; Wang, T.; Tian, Y.; Li, L.; Peng, Y.; Lee, C.J.A.S. Wearable triboelectric sensors enabled gait analysis and waist motion capture for IoT-based smart healthcare applications. Adv. Sci. 2022, 9, 2103694. [Google Scholar] [CrossRef] [PubMed]
- Tang, Y.; Zan, S.; Zhang, X.; Zhu, W.; Sahin, B. Construction and Development Strategy of an Application System of Intelligent Sports in China’s Sports Industry. Math. Probl. Eng. 2022, 2022, 3688261. [Google Scholar] [CrossRef]
- Luo, J.; Gao, W.; Wang, Z.L. The Triboelectric Nanogenerator as an Innovative Technology toward Intelligent Sports. Adv. Mater. 2021, 33, 2004178. [Google Scholar] [CrossRef] [PubMed]
- Dong, J.; Du, Y.; Cai, Z. Gender recognition using motion data from multiple smart devices. Expert Syst. Appl. 2020, 147, 113195. [Google Scholar] [CrossRef]
- Sasadai, J.; Maeda, N.; Morikawa, M.; Komiya, M.; Shimizu, R.; Fukui, K.; Yoshimi, M.; Kono, Y.; Urabe, Y. Biomechanics of Double Poling in Paralympic Cross-Country Skiing—A Cross-Sectional Study Comparing the Standing and Sitting Positions in Healthy Male Subjects. Medicina 2022, 58, 201. [Google Scholar] [CrossRef] [PubMed]
- Sandbakk, O.; Holmberg, H.C. Physiological Capacity and Training Routines of Elite Cross-Country Skiers: Approaching the Upper Limits of Human Endurance. Int. J. Sports Physiol. Perform. 2017, 12, 1003–1011. [Google Scholar] [CrossRef] [PubMed]
- Charvatova, H.; Prochazka, A.; Vysata, O.; Suarez-Araujo, C.P.; Smith, J.H. Evaluation of Accelerometric and Cycling Cadence Data for Motion Monitoring. IEEE Access 2021, 9, 129256–129263. [Google Scholar] [CrossRef]
- Chen, X.; Jan, M.A. A Human Motion Function Rehabilitation Monitoring System Based on Data Mining. Sci. Program. 2022, 2022, 2901812. [Google Scholar] [CrossRef]
- Zhang, C.; Wei, W.; Li, Y.; Li, X.; Liu, Y.; Wang, X.; Chen, S. Sweat and Deformation-Resistance Graphite/PVDF/PANI-Based Temperature Sensor for Real-Time Body Temperature Monitoring. Adv. Mater. Technol. 2024, 9, 2400149. [Google Scholar] [CrossRef]
- Losnegard, T. Energy system contribution during competitive cross-country skiing. Eur. J. Appl. Physiol. 2019, 119, 1675–1690. [Google Scholar] [CrossRef] [PubMed]
- Cust, E.E.; Sweeting, A.J.; Ball, K.; Robertson, S. Machine and deep learning for sport-specific movement recognition: A systematic review of model development and performance. J. Sports Sci. 2019, 37, 568–600. [Google Scholar] [CrossRef] [PubMed]
- Li, Y.; Liu, C.; Zou, H.; Che, L.; Sun, P.; Yan, J.; Liu, W.; Xu, Z.; Yang, W.; Dong, L.; et al. Integrated wearable smart sensor system for real-time multi-parameter respiration health monitoring. Cell Rep. Phys. Sci. 2023, 4, 101191. [Google Scholar] [CrossRef]
- van der Kruk, E.; Veeger, H.E.J.; van der Helm, F.C.T.; Schwab, A.L. Design and verification of a simple 3D dynamic model of speed skating which mimics observed forces and motions. J. Biomech. 2017, 64, 93–102. [Google Scholar] [CrossRef] [PubMed]
- Zereen, A.N.; Gurung, A.; Rajak, A.; Moonrinta, J.; Dailey, M.N.; Ekpanyapong, M.; Vachalathiti, R.; Bovonsunthonchai, S. Video analytic system for activity profiling, fall detection, and unstable motion detection. Multimed. Tools Appl. 2023, 82, 42395–42415. [Google Scholar] [CrossRef]
- Stoeggl, T.L.; Holmberg, H.-C. Double-poling biomechanics of elite cross-country skiers: Flat versus uphill terrain. Med. Sci. Sports Exerc. 2016, 48, 1580–1589. [Google Scholar] [CrossRef] [PubMed]
- Sletten, H.S.; Eikevag, S.W.; Silseth, H.; Grondahl, H.; Steinert, M. Force Orientation Measurement: Evaluating Ski Sport Dynamics. IEEE Sens. J. 2021, 21, 28050–28056. [Google Scholar] [CrossRef]
- Göpfert, C.; Lindinger, S.J.; Ohtonen, O.; Rapp, W.; Müller, E.; Linnamo, V. The effect of swinging the arms on muscle activation and production of leg force during ski skating at different skiing speeds. Hum. Mov. Sci. 2016, 47, 209–219. [Google Scholar] [CrossRef] [PubMed]
- Thorwartl, C.; Tschepp, A.; Lasshofer, M.; Holzer, H.; Zirkl, M.; Hammer, M.; Stadlober, B.; Stöggl, T. Technique-Dependent Relationship between Local Ski Bending Curvature, Roll Angle and Radial Force in Alpine Skiing. Sensors 2023, 23, 3997. [Google Scholar] [CrossRef] [PubMed]
- Marsland, F.; Mackintosh, C.; Anson, J.; Lyons, K.; Waddington, G.; Chapman, D.W. Using micro-sensor data to quantify macro kinematics of classical cross-country skiing during on-snow training. Sports Biomech. 2015, 14, 435–447. [Google Scholar] [CrossRef] [PubMed]
- Fasel, B.; Favre, J.; Chardonnens, J.; Gremion, G.; Aminian, K. An inertial sensor-based system for spatio-temporal analysis in classic cross-country skiing diagonal technique. J. Biomech. 2015, 48, 3199–3205. [Google Scholar] [CrossRef] [PubMed]
- Seeberg, T.M.; Kocbach, J.; Kjøsen Talsnes, R.; Meyer, F.; Losnegard, T.; Tjønnås, J.; Sandbakk, Ø.; Solli, G.S. Performance Effects of Video- and Sensor-Based Feedback for Implementing a Terrain-Specific Micropacing Strategy in Cross-Country Skiing. Int. J. Sports Physiol. Perform. 2022, 17, 1672–1682. [Google Scholar] [CrossRef] [PubMed]
- Bruzzo, J.; Perkins, N.C.; Mikkola, A. Embedded inertial measurement unit reveals pole lean angle for cross-country skiing. Sports Eng. 2020, 23, 6. [Google Scholar] [CrossRef]
- Nikkola, A.; Särkkä, O.; Suuriniemi, S.; Kettunen, L. Pole force and inertial measurements to analyze cross-country skiing performance in field conditions. Proc. Inst. Mech. Eng. Part P J. Sports Eng. Technol. 2018, 232, 323–333. [Google Scholar] [CrossRef]
- Mocera, F.; Aquilino, G.; Somà, A. NordicWalking Performance Analysis with an Integrated Monitoring System. Sensors 2018, 18, 1505. [Google Scholar] [CrossRef] [PubMed]
- Rodrigues, A.C.N.; Pereira, A.S.; Mendes, R.M.S.; Araújo, A.G.; Couceiro, M.S.; Figueiredo, A.J. Using Artificial Intelligence for Pattern Recognition in a Sports Context. Sensors 2020, 20, 3040. [Google Scholar] [CrossRef] [PubMed]
- Russo, C.; Puppo, E.; Roati, S.; Somà, A. Proposal of an alpine skiing kinematic analysis with the aid of miniaturized monitoring sensors, a pilot study. Sensors 2022, 22, 4286. [Google Scholar] [CrossRef] [PubMed]
- Yang, Y.; Hou, X.; Geng, W.; Mu, J.; Zhang, L.; Wang, X.; He, J.; Xiong, J.; Chou, X. Human movement monitoring and behavior recognition for intelligent sports using customizable and flexible triboelectric nanogenerator. Sci. China Technol. Sci. 2022, 65, 826–836. [Google Scholar] [CrossRef]
- Fasel, B.; Spörri, J.; Schütz, P.; Lorenzetti, S.; Aminian, K. Validation of functional calibration and strap-down joint drift correction for computing 3D joint angles of knee, hip, and trunk in alpine skiing. PLoS ONE 2017, 12, e0181446. [Google Scholar] [CrossRef] [PubMed]
- Fasel, B.; Spörri, J.; Schütz, P.; Lorenzetti, S.; Aminian, K. An inertial sensor-based method for estimating the athlete’s relative joint center positions and center of mass kinematics in alpine ski racing. Front. Physiol. 2017, 8, 850. [Google Scholar] [CrossRef] [PubMed]
- Bae, M.; Lee, S.; Kim, N. Development of a robust and cost-effective 3D respiratory motion monitoring system using the kinect device: Accuracy comparison with the conventional stereovision navigation system. Comput. Methods Programs Biomed. 2018, 160, 25–32. [Google Scholar] [CrossRef] [PubMed]
- Yamamoto, Y.; Harada, S.; Yamamoto, D.; Honda, W.; Arie, T.; Akita, S.; Takei, K. Printed multifunctional flexible device with an integrated motion sensor for health care monitoring. Sci. Adv. 2016, 2, e1601473. [Google Scholar] [CrossRef] [PubMed]
- Cervantes, J.; Garcia-Lamont, F.; Rodríguez-Mazahua, L.; Lopez, A. A comprehensive survey on support vector machine classification: Applications, challenges and trends. Neurocomputing 2020, 408, 189–215. [Google Scholar] [CrossRef]
- Reddy, G.T.; Reddy, M.P.K.; Lakshmanna, K.; Kaluri, R.; Rajput, D.S.; Srivastava, G.; Baker, T. Analysis of Dimensionality Reduction Techniques on Big Data. IEEE Access 2020, 8, 54776–54788. [Google Scholar] [CrossRef]





| Subjects | Height (cm) | Weight (kg) | Age | Maximum Speed (km/h) |
|---|---|---|---|---|
| Participant (1) | 185 | 80 | 25 | 9.7 |
| Participant (2) | 182 | 82 | 25 | 10.5 |
| Participant (3) | 180 | 79 | 25 | 12.4 |
| Eigenvalue | |||
|---|---|---|---|
| Maximum | Standard deviation | Root mean square factor | Barycentric frequency |
| Minimum | Kurtosis | Peak factor | Mean square frequency |
| Mean | Skewness | Pulse factor | Frequency variance |
| Peak | Root mean square | Margin factor |
Disclaimer/Publisher’s Note: The statements, opinions and data contained in all publications are solely those of the individual author(s) and contributor(s) and not of MDPI and/or the editor(s). MDPI and/or the editor(s) disclaim responsibility for any injury to people or property resulting from any ideas, methods, instructions or products referred to in the content. |
© 2024 by the authors. Licensee MDPI, Basel, Switzerland. This article is an open access article distributed under the terms and conditions of the Creative Commons Attribution (CC BY) license (https://creativecommons.org/licenses/by/4.0/).
Share and Cite
Guo, Y.; Ju, R.; Li, K.; Lan, Z.; Niu, L.; Hou, X.; Qian, S.; Chen, W.; Liu, X.; Li, G.; et al. A Smart Ski Pole for Skiing Pattern Recognition and Quantification Application. Sensors 2024, 24, 5291. https://doi.org/10.3390/s24165291
Guo Y, Ju R, Li K, Lan Z, Niu L, Hou X, Qian S, Chen W, Liu X, Li G, et al. A Smart Ski Pole for Skiing Pattern Recognition and Quantification Application. Sensors. 2024; 24(16):5291. https://doi.org/10.3390/s24165291
Chicago/Turabian StyleGuo, Yangyanhao, Renjie Ju, Kunru Li, Zhiqiang Lan, Lixin Niu, Xiaojuan Hou, Shuo Qian, Wei Chen, Xinyu Liu, Gang Li, and et al. 2024. "A Smart Ski Pole for Skiing Pattern Recognition and Quantification Application" Sensors 24, no. 16: 5291. https://doi.org/10.3390/s24165291
APA StyleGuo, Y., Ju, R., Li, K., Lan, Z., Niu, L., Hou, X., Qian, S., Chen, W., Liu, X., Li, G., He, J., & Chou, X. (2024). A Smart Ski Pole for Skiing Pattern Recognition and Quantification Application. Sensors, 24(16), 5291. https://doi.org/10.3390/s24165291

