An Object-Centric Hierarchical Pose Estimation Method Using Semantic High-Definition Maps for General Autonomous Driving
Abstract
1. Introduction
2. Related Works
3. Semantic HD Map
3.1. Nodes and Links
3.2. Registered Objects
3.3. Additional Objects
4. Object-Centric Hierarchical Pose Estimation
4.1. Object-Centric Feature
4.1.1. Link Point Interpolation
4.1.2. Vehicle Heading Based On Link Points
4.1.3. Vehicle Perception Coverage
4.1.4. Compose Features Based On Link Points
- Constructing unique features for each link point.
- Creating features that reflect object information as much as possible.
- Ensuring simplicity in the feature structure.
4.2. Object-Centric Place Recognition
4.2.1. Extract Candidate Features
4.2.2. Feature Comparison
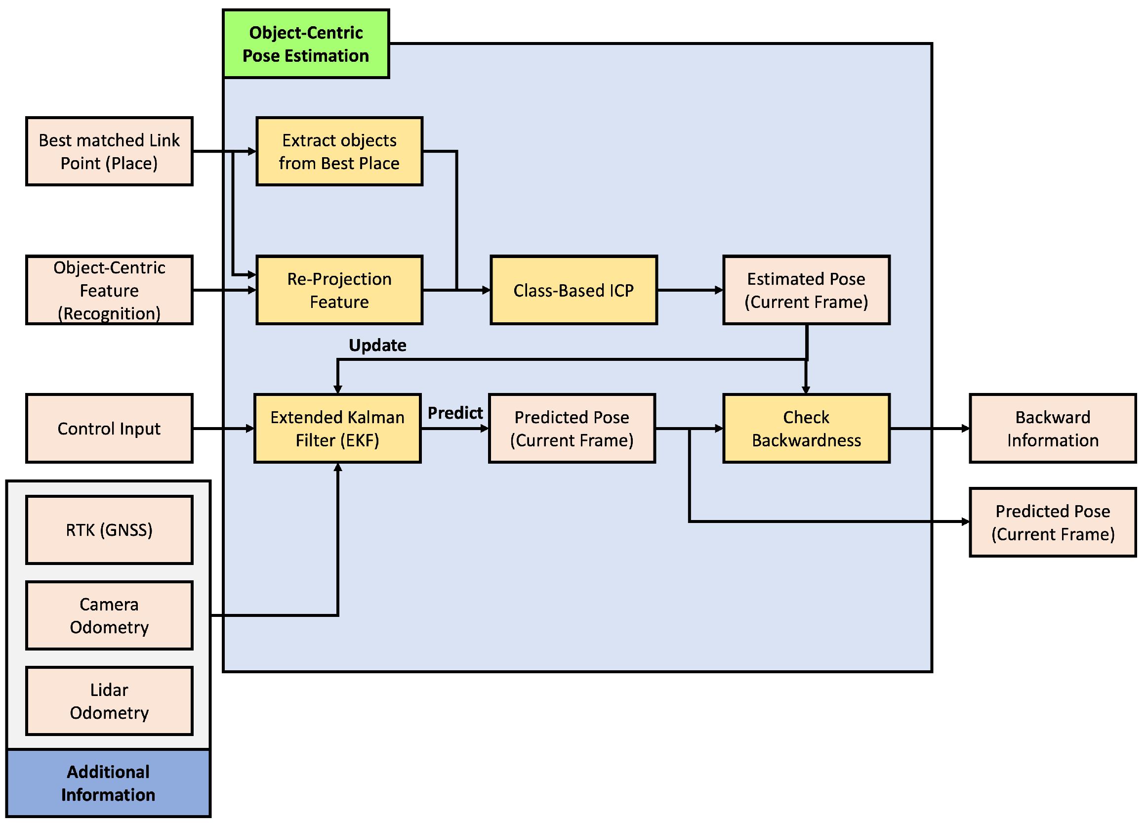
4.3. Object-Centric Pose Estimation
4.3.1. Object-Centric Pose Estimation
4.3.2. Modified Extended Kalman Filter (EKF)
4.3.3. Check Backwardness
5. Experiments
5.1. Simulation
- Placing structures such as roads and buildings;
- Generating virtual vehicles;
- Creating synthetic sensor data;
- Applying object recognition algorithms to the virtual data;
- Confirming the validity of this paper’s method through the obtained results.
5.1.1. Target Environment
5.1.2. Imaginary Object Recognition
5.1.3. Simulation
- Ideal case:.
- In the case of slight errors:.
- In the case of relatively pronounced errors:.
5.2. Actual Experiments
6. Conclusions and Future Works
- The accuracy of object recognition heavily influences the performance of the proposed method. While this is expected, given that the technique itself is object-centric, the lack of specific measures to compensate for low object recognition accuracy can be considered a drawback.
- Achieving high performance is challenging when the number of objects registered in the HD map is limited. The proposed method assumes a substantial number of objects recorded in the HD map for prosperous place and pose recognition, which may require additional effort, time, and cost.
- If the current position is completely lost, there is no method to rediscover the position without RTK sensor inputs. This problem is usually called global re-localization, and the proposed method relies on RTK sensor inputs for correction.
Author Contributions
Funding
Institutional Review Board Statement
Informed Consent Statement
Data Availability Statement
Acknowledgments
Conflicts of Interest
References
- Neven, D.; De Brabandere, B.; Georgoulis, S.; Proesmans, M.; Van Gool, L. Towards end-to-end lane detection: An instance segmentation approach. In Proceedings of the 2018 IEEE Intelligent Vehicles Symposium (IV), Changshu, China, 26–30 June 2018; IEEE: Piscataway, NJ, USA, 2018; pp. 286–291. [Google Scholar]
- Yu, Z.; Ren, X.; Huang, Y.; Tian, W.; Zhao, J. Detecting lane and road markings at a distance with perspective transformer layers. In Proceedings of the 2020 IEEE 23rd International Conference on Intelligent Transportation Systems (ITSC), Rhodes, Greece, 20–23 September 2020; IEEE: Piscataway, NJ, USA, 2020; pp. 1–6. [Google Scholar]
- Zheng, T.; Fang, H.; Zhang, Y.; Tang, W.; Yang, Z.; Liu, H.; Cai, D. Resa: Recurrent feature-shift aggregator for lane detection. In Proceedings of the AAAI Conference on Artificial Intelligence, Virtual, 2–9 February 2021; Volume 35, pp. 3547–3554. [Google Scholar]
- Hou, Y.; Ma, Z.; Liu, C.; Loy, C.C. Learning lightweight lane detection cnns by self attention distillation. In Proceedings of the IEEE/CVF International Conference on Computer Vision, Seoul, Repuiblic of Korea, 27 October–2 November 2019; pp. 1013–1021. [Google Scholar]
- Paszke, A.; Chaurasia, A.; Kim, S.; Culurciello, E. Enet: A deep neural network architecture for real-time semantic segmentation. arXiv 2016, arXiv:1606.02147. [Google Scholar]
- Philion, J. Fastdraw: Addressing the long tail of lane detection by adapting a sequential prediction network. In Proceedings of the IEEE/CVF Conference on Computer Vision and Pattern Recognition, Beach, CA, USA, 16–20 June 2019; pp. 11582–11591. [Google Scholar]
- Liu, T.; Chen, Z.; Yang, Y.; Wu, Z.; Li, H. Lane detection in low-light conditions using an efficient data enhancement: Light conditions style transfer. In Proceedings of the 2020 IEEE Intelligent Vehicles Symposium (IV), Las Vegas, NV, USA, 19 October–13 November 2020; IEEE: Piscataway, NJ, USA, 2020; pp. 1394–1399. [Google Scholar]
- Yin, R.; Cheng, Y.; Wu, H.; Song, Y.; Yu, B.; Niu, R. Fusionlane: Multi-sensor fusion for lane marking semantic segmentation using deep neural networks. IEEE Trans. Intell. Transp. Syst. 2020, 23, 1543–1553. [Google Scholar] [CrossRef]
- Khanum, A.; Lee, C.Y.; Yang, C.S. Deep-learning-based network for lane following in autonomous vehicles. Electronics 2022, 11, 3084. [Google Scholar] [CrossRef]
- Waykole, S.; Shiwakoti, N.; Stasinopoulos, P. Performance Evaluation of Lane Detection and Tracking Algorithm Based on Learning-Based Approach for Autonomous Vehicle. Sustainability 2022, 14, 12100. [Google Scholar] [CrossRef]
- Liu, X.; Ji, W.; You, J.; Fakhri, G.E.; Woo, J. Severity-aware semantic segmentation with reinforced wasserstein training. In Proceedings of the IEEE/CVF Conference on Computer Vision and Pattern Recognition, Seattle, WA, USA, 14–19 June 2020; pp. 12566–12575. [Google Scholar]
- Chen, Y.; Li, W.; Van Gool, L. Road: Reality oriented adaptation for semantic segmentation of urban scenes. In Proceedings of the IEEE Conference on Computer Vision and Pattern Recognition, Salt Lake City, UT, USA, 18–22 June 2018; pp. 7892–7901. [Google Scholar]
- Li, Y.; Shi, J.; Li, Y. Real-Time Semantic Understanding and Segmentation of Urban Scenes for Vehicle Visual Sensors by Optimized DCNN Algorithm. Appl. Sci. 2022, 12, 7811. [Google Scholar] [CrossRef]
- Aksoy, E.E.; Baci, S.; Cavdar, S. Salsanet: Fast road and vehicle segmentation in lidar point clouds for autonomous driving. In Proceedings of the 2020 IEEE Intelligent Vehicles Symposium (IV), Las Vegas, NV, USA, 19 October–13 November 2020; IEEE: Piscataway, NJ, USA, 2020; pp. 926–932. [Google Scholar]
- Cortinhal, T.; Tzelepis, G.; Erdal Aksoy, E. Salsanext: Fast, uncertainty-aware semantic segmentation of lidar point clouds. In Proceedings of the Advances in Visual Computing: 15th International Symposium, ISVC 2020, San Diego, CA, USA, 5–7 October 2020; Proceedings, Part II 15. Springer: Cham, Switzerland, 2020; pp. 207–222. [Google Scholar]
- Florea, H.; Petrovai, A.; Giosan, I.; Oniga, F.; Varga, R.; Nedevschi, S. Enhanced perception for autonomous driving using semantic and geometric data fusion. Sensors 2022, 22, 5061. [Google Scholar] [CrossRef] [PubMed]
- On-Road Automated Vehicle Standards Committee. Taxonomy and Definitions for Terms Related to On-Road Motor Vehicle Automated Driving Systems; SAE International: Warrendale, PA, USA, 2014. [Google Scholar]
- Chen, X.; Hu, W.; Zhang, L.; Shi, Z.; Li, M. Integration of low-cost GNSS and monocular cameras for simultaneous localization and mapping. Sensors 2018, 18, 2193. [Google Scholar] [CrossRef] [PubMed]
- Mur-Artal, R.; Montiel, J.M.M.; Tardos, J.D. ORB-SLAM: A versatile and accurate monocular SLAM system. IEEE Trans. Robot. 2015, 31, 1147–1163. [Google Scholar] [CrossRef]
- Cai, H.; Hu, Z.; Huang, G.; Zhu, D.; Su, X. Integration of GPS, monocular vision, and high definition (HD) map for accurate vehicle localization. Sensors 2018, 18, 3270. [Google Scholar] [CrossRef]
- Lee, B.H.; Song, J.H.; Im, J.H.; Im, S.H.; Heo, M.B.; Jee, G.I. GPS/DR error estimation for autonomous vehicle localization. Sensors 2015, 15, 20779–20798. [Google Scholar] [CrossRef]
- Chu, T.; Guo, N.; Backe˙n, S.; Akos, D. Monocular camera/IMU/GNSS integration for ground vehicle navigation in challenging GNSS environments. Sensors 2012, 12, 3162–3185. [Google Scholar] [CrossRef] [PubMed]
- Dosovitskiy, A.; Ros, G.; Codevilla, F.; Lopez, A.; Koltun, V. CARLA: An open urban driving simulator. In Proceedings of the Conference on Robot Learning, PMLR, Mountain View, CA, USA, 13–15 November 2017; pp. 1–16. [Google Scholar]
- Hemmati, M.; Biglari-Abhari, M.; Niar, S. Adaptive real-time object detection for autonomous driving systems. J. Imaging 2022, 8, 106. [Google Scholar] [CrossRef] [PubMed]
- Caesar, H.; Bankiti, V.; Lang, A.H.; Vora, S.; Liong, V.E.; Xu, Q.; Krishnan, A.; Pan, Y.; Baldan, G.; Beijbom, O. nuscenes: A multimodal dataset for autonomous driving. In Proceedings of the IEEE/CVF Conference on Computer Vision and Pattern Recognition, Seattle, WA, USA, 13–19 June 2020; pp. 11621–11631. [Google Scholar]
- Pan, X.; Shi, J.; Luo, P.; Wang, X.; Tang, X. Spatial as deep: Spatial cnn for traffic scene understanding. In Proceedings of the AAAI Conference on Artificial Intelligence, New Orleans, LA, USA, 2–7 February 2018; Volume 32. [Google Scholar]
- Yu, F.; Xian, W.; Chen, Y.; Liu, F.; Liao, M.; Madhavan, V.; Darrell, T. Bdd100k: A diverse driving video database with scalable annotation tooling. arXiv 2018, arXiv:1805.04687. [Google Scholar]
- Neubert, P.; Schubert, S.; Protzel, P. A neurologically inspired sequence processing model for mobile robot place recognition. IEEE Robot. Autom. Lett. 2019, 4, 3200–3207. [Google Scholar] [CrossRef]
- Uy, M.A.; Lee, G.H. Pointnetvlad: Deep point cloud based retrieval for large-scale place recognition. In Proceedings of the IEEE Conference on Computer Vision and Pattern Recognition, Salt Lake City, UT, USA, 18–22 June 2018; pp. 4470–4479. [Google Scholar]
- Peng, G.; Yue, Y.; Zhang, J.; Wu, Z.; Tang, X.; Wang, D. Semantic reinforced attention learning for visual place recognition. In Proceedings of the 2021 IEEE International Conference on Robotics and Automation (ICRA), Xi’an, China, 30 May–5 June 2021; IEEE: Piscataway, NJ, USA, 2021; pp. 13415–13422. [Google Scholar]
- Garg, S.; Suenderhauf, N.; Milford, M. Lost? appearance-invariant place recognition for opposite viewpoints using visual semantics. arXiv 2018, arXiv:1804.05526. [Google Scholar]
- Chanca˙n, M.; Milford, M. DeepSeqSLAM: A trainable CNN+ RNN for joint global description and sequence-based place recognition. arXiv 2020, arXiv:2011.08518. [Google Scholar]
- O¨zdemir, A.; Scerri, M.; Barron, A.B.; Philippides, A.; Mangan, M.; Vasilaki, E.; Manneschi, L. EchoVPR: Echo state networks for visual place recognition. IEEE Robot. Autom. Lett. 2022, 7, 4520–4527. [Google Scholar] [CrossRef]
- Woo, S.; Kim, D.; Cho, D.; Kweon, I.S. Linknet: Relational embedding for scene graph. Adv. Neural Inf. Process. Syst. 2018, 31, 560–570. [Google Scholar]
- Yang, J.; Lu, J.; Lee, S.; Batra, D.; Parikh, D. Graph r-cnn for scene graph generation. In Proceedings of the European Conference on Computer Vision (ECCV), Munich, Germany, 8–14 September 2018; pp. 670–685. [Google Scholar]
- Zellers, R.; Yatskar, M.; Thomson, S.; Choi, Y. Neural motifs: Scene graph parsing with global context. In Proceedings of the IEEE Conference on Computer Vision and Pattern Recognition, Salt Lake City, UT, USA, 18–23 June 2018; pp. 5831–5840. [Google Scholar]
- Zhang, J.; Shih, K.J.; Elgammal, A.; Tao, A.; Catanzaro, B. Graphical contrastive losses for scene graph parsing. In Proceedings of the IEEE/CVF Conference on Computer Vision and Pattern Recognition, Salt Lake City, UT, USA, 18–23 June 2019; pp. 11535–11543. [Google Scholar]
- Li, Y.; Ouyang, W.; Zhou, B.; Wang, K.; Wang, X. Scene graph generation from objects, phrases and region captions. In Proceedings of the IEEE International Conference on Computer Vision, Venice, Italy, 22–29 October 2017; pp. 1261–1270. [Google Scholar]
- Arandjelovic, R.; Gronat, P.; Torii, A.; Pajdla, T.; Sivic, J. NetVLAD: CNN architecture for weakly supervised place recognition. In Proceedings of the IEEE Conference on Computer Vision and Pattern Recognition, Las Vegas, NV, USA, 27–30 June 2016; pp. 5297–5307. [Google Scholar]
- Hausler, S.; Garg, S.; Xu, M.; Milford, M.; Fischer, T. Patch-netvlad: Multi-scale fusion of locally-global descriptors for place recognition. In Proceedings of the IEEE/CVF Conference on Computer Vision and Pattern Recognition, Nashville, TN, USA, 20–25 June 2021; pp. 14141–14152. [Google Scholar]
- Gu, J.; Zhao, H.; Lin, Z.; Li, S.; Cai, J.; Ling, M. Scene graph generation with external knowledge and image reconstruction. In Proceedings of the IEEE/CVF Conference on Computer Vision and Pattern Recognition, Long Beach, CA, USA, 15–20 June 2019; pp. 1969–1978. [Google Scholar]
- Cong, Y.; Liao, W.; Ackermann, H.; Rosenhahn, B.; Yang, M.Y. Spatial-temporal transformer for dynamic scene graph generation. In Proceedings of the IEEE/CVF International Conference on Computer Vision, Long Beach, CA, USA, 15–20 June 2019; pp. 16372–16382. [Google Scholar]
- Cui, Z.; Xu, C.; Zheng, W.; Yang, J. Context-dependent diffusion network for visual relationship detection. In Proceedings of the 26th ACM International Conference on Multimedia, Seoul, Republic of Korea, 22–26 October 2018; pp. 1475–1482. [Google Scholar]
- Zareian, A.; Karaman, S.; Chang, S.F. Bridging knowledge graphs to generate scene graphs. In Proceedings of the Computer Vision–ECCV 2020: 16th European Conference, Glasgow, UK, 23–28 August 2020; Proceedings; Part XXIII 16. Springer: Cham, Switzerland, 2020; pp. 606–623. [Google Scholar]
- Suhail, M.; Mittal, A.; Siddiquie, B.; Broaddus, C.; Eledath, J.; Medioni, G.; Sigal, L. Energy-based learning for scene graph generation. In Proceedings of the IEEE/CVF Conference on Computer Vision and Pattern Recognition, Virtual, 19–25 June 2021; pp. 13936–13945. [Google Scholar]
- Vidanapathirana, K.; Ramezani, M.; Moghadam, P.; Sridharan, S.; Fookes, C. LoGG3D-Net: Locally guided global descriptor learning for 3D place recognition. In Proceedings of the 2022 International Conference on Robotics and Automation (ICRA), Philadelphia, PA, USA, 23–27 May 2022; IEEE: Piscataway, NJ, USA, 2022; pp. 2215–2221. [Google Scholar]
- Fan, Z.; Song, Z.; Zhang, W.; Liu, H.; He, J.; Du, X. Attentive rotation invariant convolution for point cloud-based large scale place recognition. arXiv 2021, arXiv:2108.12790. [Google Scholar]
- Qi, C.R.; Su, H.; Mo, K.; Guibas, L.J. Pointnet: Deep learning on point sets for 3d classification and segmentation. In Proceedings of the IEEE Conference on Computer Vision and Pattern Recognition, Honolulu, HI, USA, 21–26 July 2017; pp. 652–660. [Google Scholar]
- Wang, Y.; Solomon, J.M. Object dgcnn: 3d object detection using dynamic graphs. Adv. Neural Inf. Process. Syst. 2021, 34, 20745–20758. [Google Scholar]
- Chen, H.; Liu, S.; Chen, W.; Li, H.; Hill, R. Equivariant point network for 3d point cloud analysis. In Proceedings of the IEEE/CVF Conference on Computer Vision and Pattern Recognition, Nashville, TN, USA, 20–25 June 2021; pp. 14514–14523. [Google Scholar]
- Komorowski, J.; Wysoczan˙ska, M.; Trzcinski, T. MinkLoc++: Lidar and monocular image fusion for place recognition. In Proceedings of the 2021 International Joint Conference on Neural Networks (IJCNN), Shenzhen, China, 18–22 July 2021; IEEE: Piscataway, NJ, USA, 2021; pp. 1–8. [Google Scholar]
- Kuk, J.G.; An, J.H.; Ki, H.; Cho, N.I. Fast lane detection & tracking based on Hough transform with reduced memory requirement. In Proceedings of the 13th International IEEE Conference on Intelligent Transportation Systems, Funchal, Portugal, 19–22 September 2010; IEEE: Piscataway, NJ, USA, 2010; pp. 1344–1349. [Google Scholar]
- Chen, L.; Wu, P.; Chitta, K.; Jaeger, B.; Geiger, A.; Li, H. End-to-end autonomous driving: Challenges and frontiers. arXiv 2023, arXiv:2306.16927. [Google Scholar] [CrossRef] [PubMed]
- Nawaz, M.; Tang, J.K.T.; Bibi, K.; Xiao, S.; Ho, H.P.; Yuan, W. Robust Cognitive Capability in Autonomous Driving Using Sensor Fusion Techniques: A Survey. IEEE Trans. Intell. Transp. Syst. 2023, 25, 3228–3243. [Google Scholar] [CrossRef]
- Wang, T.H.; Maalouf, A.; Xiao, W.; Ban, Y.; Amini, A.; Rosman, G.; Karaman, S.; Rus, D. Drive anywhere: Generalizable end-to-end autonomous driving with multi-modal foundation models. arXiv 2023, arXiv:2310.17642. [Google Scholar]
- Gao, Z.; Mu, Y.; Chen, C.; Duan, J.; Luo, P.; Lu, Y.; Li, S.E. Enhance sample efficiency and robustness of end-to-end urban autonomous driving via semantic masked world model. IEEE Trans. Intell. Transp. Syst. 2024, 1–13. [Google Scholar] [CrossRef]
- Mishra, A.; Kim, S. Irregular situations in real-world intelligent systems. In Advances in Computers; Elsevier: Cham, Switzerland, 2024; Volume 134, pp. 253–283. [Google Scholar]
- Mishra, A.; Kim, J.; Cha, J.; Kim, D.; Kim, S. Authorized traffic controller hand gesture recognition for situation-aware autonomous driving. Sensors 2021, 21, 7914. [Google Scholar] [CrossRef] [PubMed]
- Qiong, W.; Shuai, S.; Ziyang, W.; Qiang, F.; Pingyi, F.; Cui, Z. Towards V2I age-aware fairness access: A DQN based intelligent vehicular node training and test method. Chin. J. Electron. 2023, 32, 1230–1244. [Google Scholar] [CrossRef]
- Joo, S.H.; Manzoor, S.; Rocha, Y.G.; Bae, S.H.; Lee, K.H.; Kuc, T.Y.; Kim, M. Autonomous navigation framework for intelligent robots based on a semantic environment modeling. Appl. Sci. 2020, 10, 3219. [Google Scholar] [CrossRef]
- Pyo, J.W.; Bae, S.H.; Joo, S.H.; Lee, M.K.; Ghosh, A.; Kuc, T.Y. Development of an Autonomous Driving Vehicle for Garbage Collection in Residential Areas. Sensors 2022, 22, 9094. [Google Scholar] [CrossRef]
- Jocher, G.; Chaurasia, A.; Qiu, J. Ultralytics YOLO (Version 8.0.0) [Computer Software]. Available online: https://github.com/ultralytics/ultralytics (accessed on 31 July 2024).
- Campos, C.; Elvira, R.; Rodri˙guez, J.J.G.; Montiel, J.M.; Tardo˙s, J.D. Orb-slam3: An accurate open-source library for visual, visual–inertial, and multimap slam. IEEE Trans. Robot. 2021, 37, 1874–1890. [Google Scholar] [CrossRef]
- Xu, W.; Cai, Y.; He, D.; Lin, J.; Zhang, F. Fast-lio2: Fast direct lidar-inertial odometry. IEEE Trans. Robot. 2022, 38, 2053–2073. [Google Scholar] [CrossRef]


































| Node | ID | |
| Point | ||
| Link | ID | |
| RoadType | 1: General road | |
| 2: Tunnel | ||
| 3: Bridge | ||
| 4: Underground road | ||
| 5: Elevated highway | ||
| R_LinkID | ||
| L_LinkID | ||
| FronNodeID | ||
| ToNodeID | ||
| Points | ||
| Safety Sign | ID | |
| Point | ||
| Traffic Light | ID | |
| Point | ||
| Kilopost | ID | |
| Point | ||
| Speed Bump | ID | |
| Point | ||
| Surface Mark | ID | |
| 1: Arrow | ||
| Type | 2: Crosswalk | |
| Points | ||
| Absolute Accuracy (95% Confidence Interval) | Maximum Error | ||
|---|---|---|---|
| Horizontal Position | Vertical Position | Horizontal Position | Vertical Position |
| ≤0.1 (m) | ≤0.1 (m) | ≤0.2 (m) | ≤0.2 (m) |
| Datatype | Property | Domain | Range |
|---|---|---|---|
| Symbolic | ID | Object | String |
| Type | Object | Int | |
| Group | Object | Int | |
| Count | Object | Int | |
| Explicit | Coordinate | Object | (x, y) |
| CoordinateFrame | Object | String | |
| Implicit | isKeyObject | Object | Boolean |
| isMovable | Object | Boolean | |
| isRepeated | Object | Boolean |
| Object Relation | Type | Domain | Range |
|---|---|---|---|
| Spatial Relation | fromObjectID | Object | Object |
| toObjectID | Object | Object |
| Additional Objects | Type |
|---|---|
| 11: Directional Sign | |
| 12: Road Sign | |
| 21: Lane Control Sign | |
| 22: Emergency Light | |
| 23: Jet Fan | |
| 24: Fire Extinguisher Light | |
| 31: Support Column | |
| 32: Reflection Light | |
| 33: Street Tree | |
| 34: Ground Transformer |
| Safety Sign | 900 | |
| Surface Mark | Arrow | 129 |
| Crosswalk | 537 | |
| Traffic Light | 262 | |
| Speed Bump | 36 | |
| Additional Objects | Directional Sign | 31 |
| Road Sign | 433 | |
| Lane Control Sign | 502 | |
| Emergency Light | 121 | |
| Jet Fan | 273 | |
| Fire Extinguisher Light | 42 | |
| Support Column | 241 | |
| Reflection Light | 253 | |
| Street Tree | 965 | |
| Ground Transformer | 254 | |
| Trial | Cases | |||||
|---|---|---|---|---|---|---|
| Ideal | Slight | Pronounced | ||||
| Long. (m) | Lat. (m) | Long. (m) | Lat. (m) | Long. (m) | Lat. (m) | |
| 1 | 0.0970 | 0.1692 | 0.2100 | 0.3586 | 0.5711 | 0.7133 |
| 2 | 0.1157 | 0.1995 | 0.3781 | 0.2137 | 0.5323 | 0.5263 |
| 3 | 0.1441 | 0.1477 | 0.3389 | 0.4151 | 0.5544 | 0.3488 |
| 4 | 0.1657 | 0.1025 | 0.3269 | 0.2513 | 0.4450 | 0.8318 |
| 5 | 0.1347 | 0.1407 | 0.3114 | 0.3404 | 0.7170 | 0.3340 |
| 6 | 0.1095 | 0.2051 | 0.1711 | 0.2845 | 0.6837 | 0.3125 |
| 7 | 0.1660 | 0.1190 | 0.1968 | 0.2920 | 0.5176 | 0.6936 |
| 8 | 0.1565 | 0.1321 | 0.3733 | 0.2399 | 0.6686 | 0.4062 |
| 9 | 0.1577 | 0.1205 | 0.2380 | 0.3988 | 0.6623 | 0.3523 |
| 10 | 0.1471 | 0.1313 | 0.3799 | 0.2701 | 0.7180 | 0.3374 |
| Mean | 0.1394 | 0.1468 | 0.2924 | 0.3064 | 0.6070 | 0.4856 |
| Total | 0.1431 | 0.2994 | 0.5463 | |||
| Trial | Cases | |||||
|---|---|---|---|---|---|---|
| Ideal | Slight | Pronounced | ||||
| Long. (m) | Lat. (m) | Long. (m) | Lat. (m) | Long. (m) | Lat. (m) | |
| 1 | 0.4538 | 0.2450 | 0.4700 | 0.6480 | 2.6065 | 1.9879 |
| 2 | 0.2540 | 0.4264 | 0.8383 | 0.3771 | 9.7814 | 10.0362 |
| 3 | 0.4345 | 0.3217 | 0.6929 | 0.3363 | 5.7851 | 6.0601 |
| 4 | 0.3164 | 0.4584 | 0.3988 | 0.6350 | 4.1790 | 0.8166 |
| 5 | 0.2786 | 0.4496 | 0.3389 | 0.7549 | 7.6729 | 5.0775 |
| 6 | 0.4850 | 0.2724 | 0.8350 | 0.3524 | 4.5744 | 6.4828 |
| 7 | 0.4437 | 0.3017 | 0.6913 | 0.3919 | 9.1897 | 10.1281 |
| 8 | 0.4423 | 0.3323 | 0.7755 | 0.2921 | 2.6119 | 6.9593 |
| 9 | 0.2904 | 0.4604 | 0.4171 | 0.7713 | 7.6462 | 8.0244 |
| 10 | 0.3137 | 0.3771 | 0.5049 | 0.5185 | 5.1110 | 5.5926 |
| Mean | 0.3712 | 0.3645 | 0.5963 | 0.5078 | 5.9158 | 6.1166 |
| Total | 0.3679 | 0.5520 | 6.0162 | |||
| Area | Methods | |||||||||
|---|---|---|---|---|---|---|---|---|---|---|
| RTK | Camera | LiDAR | Camera+LiDAR | Proposed | ||||||
| Long. (m) | Lat. (m) | Long. (m) | Lat. (m) | Long. (m) | Lat. (m) | Long. (m) | Lat. (m) | Long. (m) | Lat. (m) | |
| Bridge | 1.7640 | 1.9497 | 3.9769 | 7.9231 | 5.4016 | 10.3363 | 0.7714 | 0.9373 | 0.6507 | 0.7422 |
| Tunnel | 1.9940 | 6.5235 | 1.9135 | 7.0682 | 1.9940 | 6.4776 | 1.0480 | 3.2426 | 0.9299 | 2.6461 |
| Mean | 1.8790 | 4.2366 | 2.9452 | 7.4957 | 3.6978 | 8.4070 | 0.9097 | 2.0901 | 0.7903 | 1.6942 |
| Total | 3.0578 | 5.2204 | 6.0524 | 1.4998 | 1.2422 | |||||
Disclaimer/Publisher’s Note: The statements, opinions and data contained in all publications are solely those of the individual author(s) and contributor(s) and not of MDPI and/or the editor(s). MDPI and/or the editor(s) disclaim responsibility for any injury to people or property resulting from any ideas, methods, instructions or products referred to in the content. |
© 2024 by the authors. Licensee MDPI, Basel, Switzerland. This article is an open access article distributed under the terms and conditions of the Creative Commons Attribution (CC BY) license (https://creativecommons.org/licenses/by/4.0/).
Share and Cite
Pyo, J.-W.; Choi, J.-H.; Kuc, T.-Y. An Object-Centric Hierarchical Pose Estimation Method Using Semantic High-Definition Maps for General Autonomous Driving. Sensors 2024, 24, 5191. https://doi.org/10.3390/s24165191
Pyo J-W, Choi J-H, Kuc T-Y. An Object-Centric Hierarchical Pose Estimation Method Using Semantic High-Definition Maps for General Autonomous Driving. Sensors. 2024; 24(16):5191. https://doi.org/10.3390/s24165191
Chicago/Turabian StylePyo, Jeong-Won, Jun-Hyeon Choi, and Tae-Yong Kuc. 2024. "An Object-Centric Hierarchical Pose Estimation Method Using Semantic High-Definition Maps for General Autonomous Driving" Sensors 24, no. 16: 5191. https://doi.org/10.3390/s24165191
APA StylePyo, J.-W., Choi, J.-H., & Kuc, T.-Y. (2024). An Object-Centric Hierarchical Pose Estimation Method Using Semantic High-Definition Maps for General Autonomous Driving. Sensors, 24(16), 5191. https://doi.org/10.3390/s24165191

