A Robust End-to-End IoT System for Supporting Workers in Mining Industries
Abstract
1. Introduction
- Demonstrates the benefits and viability of localization techniques in monitoring workers in mining environments.
- Demonstrates the ability to efficiently interact with the system for receiving alerts or warnings crucial for the safety of the workers and protect users under difficult conditions.
- Demonstrates that such a system can be built in a reliable and cost-effective way, allowing for adoption at scale.
2. Related Work
3. System Architecture
3.1. Device Layer
3.1.1. Smart Garment System
- Minimal overall weight;
- Long lifetime using rechargeable batteries;
- Ruggedized design to endure operation in harsh environments.
- Sensing: The smart garment should gather biometric data from individuals (heart rate, heart rate variability, skin temperature, skin conductivity, and motion), environmental data (temperature, humidity, and noise levels), air quality data (CO, CO2, and VOC), audio communications, and voice processing/recognition.
- Processing: The smart garment should have enough processing power and memory to be able to run edge computing algorithms that reduce the total amount of data exchanged over the wireless medium. Furthermore, enough processing power is needed for the implementation of the AI algorithms of the smart earplug.
- Communication: Information from the smart garment should be available over standard communication protocols such as BLE or Wi-Fi.
- Autonomy: All smart garment components should be able to last over at least a working shift (12 h) within the mine before any recharging.
- Scalability: Although the total number of persons and equipment simultaneously located within a mine is limited to a few dozen, in future deployments it would be expected that such systems could scale up significantly, creating a complete digital footprint of all smart garment users, and thus offering a complete view of person-operations within the mine.
- User Acceptance: The smart garment devices should meet strict weight and size requirements in order to be usable and acceptable in harsh working environments, such as the ones met in both open-pit and underground mines.
- Sensing scalability and network complexity: Each sensing device is restrained from sending raw data samples directly to a network gateway. This reduces the complexity of the network and ensures that all communications are controlled and scheduled by the smart garment hub, reducing power consumption even in the case when there is no connectivity with the backbone network. This modular design is more versatile since sensors on the smart garment can be changed (e.g., based on performance), added (to improve accuracy and/or efficiency), or removed/replaced in a more straightforward fashion.
- Autonomy and user acceptance: We retain the small batteries on the headset and wristband where the weight and size requirements are stricter, and we can have larger batteries on the vest, where data gathering and processing is conducted. Moreover, since the BLE links between the edge devices (headset, wristband) have a very short range, we can set the BLE class to 0, minimizing the transmission power, thus minimizing their power consumption.
- Processing and communication trade-off optimization: We are given the flexibility to optimize the amount of processing effort performed on the edge devices (headset, wristband) and on the smart garment hub, thus controlling the total amount of information that has to be transmitted over the wireless network.
- Communication flexibility: The chosen architecture provides great flexibility as the smart garment can adapt to new use cases or to different communication infrastructures. For instance, if the backbone infrastructure inside the underground mines is replaced by a wireless system other than Wi-Fi, or if the smart garment needs to be used in outdoor environments (e.g., in open pits), where cellular connectivity is more suitable, then the proposed architecture can adapt by simply changing the smart garment hub communication module, without having to change the communication links of the other subsystems.
- Vest: The smart garment hub, which collects the data from the edge devices through BLE interfaces, encompassing sufficient processing power, memory, and battery capacity to facilitate edge computing algorithms and analytics tasks, and is responsible for all communications with the backbone network.
- Wristband: This smart garment component is responsible for all biometric data gathering to monitor several health-related parameters.
- Headset: The headset is responsible for all audio-related functionalities, including noise level measurements, audio communications, and voice processing/recognition.
Smart Garment Vest/Hub
Smart Wristband
- Main Processing Unit: The selection of a microcontroller capable of hosting the wristband’s firmware, providing Bluetooth Low Energy communication, multiple digital communication interfaces, and relatively low power consumption was a priority. Furthermore, the main processing unit should provide enough computational and memory resources to enable the signal processing functionality and the storage of time series of data. With all the above in mind, the nRF52840 SoC of Nordic Semiconductors [12] has been chosen as the main processing unit of the device. The nRF52840 accommodates a powerful ARM ® Cortex ® -M4 32-bit processor with FPU at 64 MHz along with 1 MB of Flash and 256 KB RAM and supports BLE 5 protocol that makes it sufficient for the proposed development of the wristband.
- PPG biometric sensor: The most common non-obtrusive way to monitor the heart’s function on the wrist is an optical sensor that uses PPG technology. PPG is a low-cost and non-invasive optical technique used to detect volumetric changes in the blood. These volumetric changes can be used to detect the systolic peaks and calculate vital signs, such as heart rate and oxygen saturation level (SpO2). Keeping all the above in mind, the MAX30101 [13] heart rate and pulse oximeter sensor from Maxim Integrated, which provides a single packaged module including all required optical elements, has been selected. These elements are three integrated LEDs and two photodetectors, plus noise filters, ambient light rejection, and analog-to-digital converters for I2C communication with the MCU.
- Skin Temperature sensor: Besides the basic vital signs provided by the PPG sensor, skin temperature is another important value that can assist in the assessment of a miner’s health state by identifying sudden increases and decreases in skin temperature. The reliability of such measurements and the low power consumption of the module were the main criteria for choosing this sensor. We concluded that the best solution was the MAX30205 [14] from Maxim Integrated, which provides an accuracy of 0.1 °C, low power consumption, and I2C interface communication.
- Accelerometer and Gyroscope (IMU 6): The movement of the wrist has been proven to be a usual source of noise for data acquired from an optical PPG-based sensor [15], which subsequently affects the extracted vital signs. Using the accelerometer and gyroscope, the acceleration and angular velocity of the wrist on each of the three axes can be measured and define the reliability of the biometric data. In addition to that, the values acquired by the IMU can be used to extract useful conclusions regarding the intensity of the miner’s work. The LSM6DL from ST Microelectronics [16], which is a very low-power IMU 6 SoC, has been integrated into the wristband to provide the aforementioned measurements with high accuracy. The IMU interacts with the MCU via I2C protocol.
- EDA sensor: The electrodermal activity, also known as galvanic skin response (GSR), describes the conductance of the human skin and its variations that can be caused by sweating and other stimuli closely related to human fatigue. For this reason, EDA is a valuable vital sign for the assessment of the human health state, especially in hard working conditions like the ones sometimes existing in the mines. To monitor the EDA on the workers’ wrists, an electronic circuit that applies a harmless and stable electric current via electrodes attached to the wristband has been implemented. The same circuit measures the voltage difference on the two electrodes and then amplifies it using two operational amplifiers (OpAmps). Finally, an ADC SoC converts the analog signal to digital and transmits it to the MCU via I2C.
- Power Management Unit: The wristband should be able to operate continuously for the whole period of a miner’s shift (8–10 h) and be re-used every day for many months. To achieve that, a power management unit that consists of a stable charging and overvoltage protection circuit along with a lithium polymer recharging battery is integrated. Using this capability, the end users (miners) can recharge the wristband after the completion of every shift by simply plugging in a charger via a USB cable. Furthermore, a buck–boost DC/DC voltage converter that outputs 3.3 V and a step-up DC/DC converter that outputs 5 V have been used to supply appropriately the MCU and sensors. Another important part of the power is the magnetic reed switch. The magnetic reed switch works as a power switch for the smart wristband and connects or disconnects the battery with the rest of the circuit.
Smart Earplugs
3.1.2. Edge Processing Functions
3.1.3. Communication and OTA Programming
Communication
Over the Air (OTA) Reprogramming
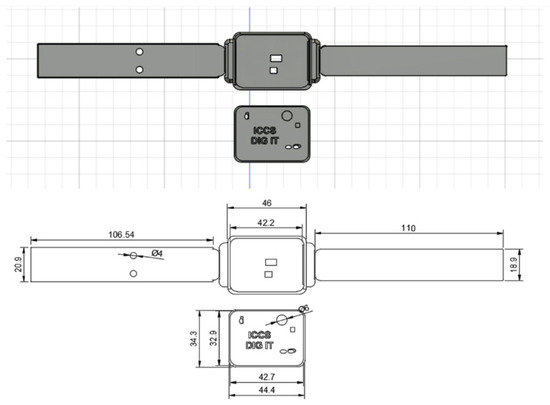
3.1.4. PCB and Enclosure Design
PCB Design
Enclosures Design
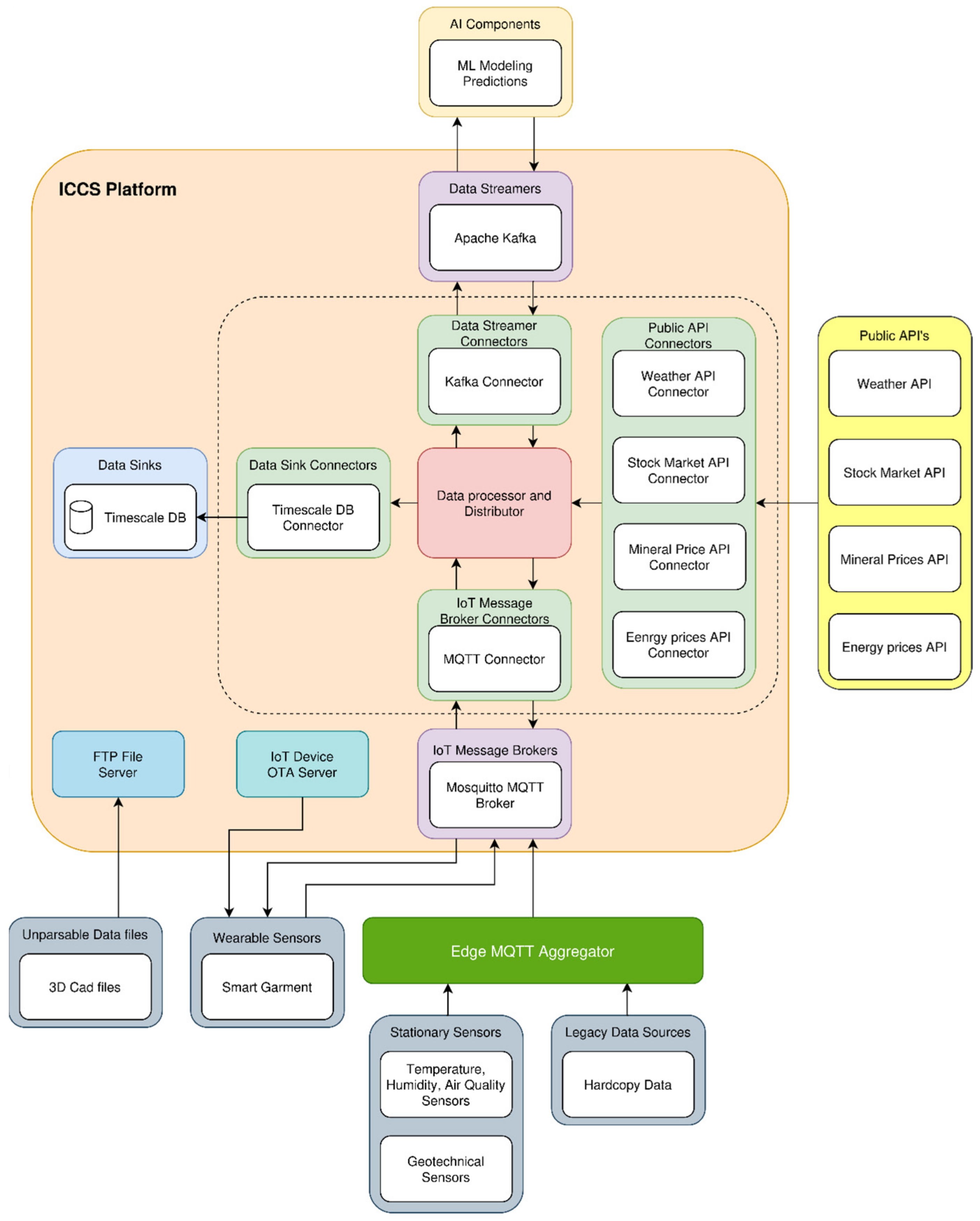
3.2. Platform Layer
3.2.1. IIoT Platform Architecture
3.2.2. Functional Architecture
4. Results
4.1. Validation Tests
4.1.1. Air Quality Measurements (Smart Garment Hub)
4.1.2. Localization Capabilities Testing
- 110 kbps data rate at 3.5 GHz (channel 1);
- 6.8 Mbps data rate at 6.5 GHz (channel 5).
4.1.3. Noise Level Testing
4.1.4. Health Status Monitoring Experiments
4.1.5. Communication Capabilities Testing
4.1.6. Speech Recognition Experiments
4.1.7. Alert System Validation
5. Discussion
6. Conclusions
Author Contributions
Funding
Institutional Review Board Statement
Informed Consent Statement
Data Availability Statement
Conflicts of Interest
Appendix A










References
- Porselvi, T.; Sai Ganesh, C.S.; Janaki, B.; Priyadarshini, K.; Shajitha Begam, S. IoT Based Coal Mine Safety and Health Monitoring System using LoRaWAN. In Proceedings of the 2021 3rd International Conference on Signal Processing and Communication (ICPSC), Coimbatore, India, 13–14 May 2021; pp. 49–53. [Google Scholar] [CrossRef]
- McNinch, M.; Parks, D.; Jacksha, R.; Miller, A. Leveraging IIoT to Improve Machine Safety in the Mining Industry. Min. Metall. Explor. 2019, 36, 675–681. [Google Scholar] [CrossRef] [PubMed]
- Singh, N.; Gunjan, V.K.; Chaudhary, G.; Kaluri, R.; Victor, N.; Lakshmanna, K. IoT enabled HELMET to safeguard the health of mine workers. Comput. Commun. 2022, 193, 1–9. [Google Scholar] [CrossRef]
- Ali, M.H.; Al-Azzawi, W.K.; Jaber, M.; Abd, S.K.; Alkhayyat, A.; Rasool, Z.I. Improving coal mine safety with internet of things (IoT) based Dynamic Sensor Information Control System. Phys. Chem. Earth Parts A/B/C 2022, 128, 103225. [Google Scholar] [CrossRef]
- Singh, A.; Kumar, D.; Hötzel, J. IoT Based information and communication system for enhancing underground mines safety and productivity: Genesis, taxonomy and open issues. Ad. Hoc. Netw. 2018, 78, 115–129. [Google Scholar] [CrossRef]
- Yang, L.; Birhane, G.E.; Zhu, J.; Geng, J. Mining Employees Safety and the Application of Information Technology in Coal Mining: Review. Front. Public Health 2021, 9, 709987. [Google Scholar] [CrossRef] [PubMed]
- Molaei, F.; Rahimi, E.; Siavoshi, H.; Afrouz, S.G.; Tenorio, V. A Comprehensive Review on Internet of Things (IoT) and its Implications in the Mining Industry. Am. J. Eng. Appl. Sci. 2020, 13, 499–515. [Google Scholar] [CrossRef]
- Esp32-Pico-D4 Datasheet. Available online: https://www.espressif.com/sites/default/files/documentation/esp32-pico-d4_datasheet_en.pdf (accessed on 20 January 2023).
- DWM1001C Datasheet. Available online: https://www.qorvo.com/products/d/da007950 (accessed on 20 January 2023).
- Bray, T. The JavaScript Object Notation (JSON) Data Interchange Format. RFC 8259. 2017. Available online: https://datatracker.ietf.org/doc/html/rfc8259 (accessed on 20 January 2023).
- MQTT Version 3.1.1 Plus Errata 01. 2015. Available online: https://docs.oasis-open.org/mqtt/mqtt/v3.1.1/mqtt-v3.1.1.html (accessed on 20 January 2023).
- Nordic-Semiconductors. nRF52840 SoC. Available online: https://www.nordicsemi.com/products/nrf52840 (accessed on 20 January 2023).
- Maxim-Integrated. MAX30101: High-Sensitivity Pulse Oximeter and Heart-Rate Sensor for Wearable Health. Available online: https://www.maximintegrated.com/en/products/interface/signal-integrity/MAX30101.html (accessed on 20 January 2023).
- Maxim-Integrated. MAX30205: Human Body Temperature Sensor. Available online: https://www.analog.com/en/products/max30205.html (accessed on 20 January 2023).
- Robles-Rubio, C.; Brown, K.; Kearney, R. A new movement artifact detector for photoplethysmographic signals. In Proceedings of the 2013 35th Annual International Conference of the IEEE Engineering in Medicine and Biology Society (EMBC), Osaka, Japan, 3–7 July 2013; Volume 2013, pp. 2295–2299. [Google Scholar]
- LSM6DSL, iNEMO 6DoF Inertial Measurement Unit (IMU), for Smart Phones and Battery Operated IoT, Gaming, Wearable and Consumer Electronics. Ultra-Low Power and High Accuracy. Available online: https://www.st.com/en/mems-and-sensors/lsm6dsl.html (accessed on 20 January 2023).
- Shelley, K.; Shelley, S. Pulse oximeter waveform: Photoelectric plethysmography. Clin. Monit. 2001, 2, 420–428. [Google Scholar]
- Castaneda, D.; Esparza, A.; Ghamari, M.; Soltanpur, C.; Nazeran, H. A review on wearable photoplethysmography sensors and their potential future applications in health care. J. Biosens. Bioelectron. 2018, 4, 195–202. [Google Scholar]
- Béres, S.; Hejjel, L. The minimal sampling frequency of the photoplethysmogram for accurate pulse rate variability parameters in healthy volunteers. Biomed. Signal Process. Control 2021, 68, 102589. [Google Scholar] [CrossRef]
- Programs for Digital Signal Processing; IEEE Press: New York, NY, USA, 1979; p. algorithm 5.1.
- Tan, L.; Jiang, J. Chapter 7—Finite Impulse Response Filter Design. In Digital Signal Processing, 2nd ed.; Academic Press: Boston, MA, USA, 2013; pp. 217–299. [Google Scholar]
- Matlab Simulink Software. Available online: https://www.mathworks.com/products/simulink.html (accessed on 20 January 2023).
- Qian, M.; Zhao, K.; Li, B.; Seneviratne, A. An Overview of Ultra-Wideband Technology and Performance Analysis of UWB-TWR in Simulation and Real Environment. In Proceedings of the IPIN 2022 WiP Proceedings, Beijing, China, 5–7 September 2022. [Google Scholar]
- Coppens, D.; Shahid, A.; Lemey, S.; Van Herbruggen, B.; Marshall, C.; De Poorter, E. An Overview of UWB Standards and Organizations (IEEE 802.15.4, FiRa, Apple): Interoperability Aspects and Future Research Directions. IEEE Access 2022, 10, 70219–70241. [Google Scholar] [CrossRef]
- Mohanty, S.; Tripathy, A.; Das, B. An overview of a low energy UWB localization in IoT based system. In Proceedings of the 2021 International Symposium of Asian Control Association on Intelligent Robotics and Industrial Automation (IRIA), Goa, India, 20–22 September 2021; pp. 293–296. [Google Scholar]
- Barbieri, L.; Brambilla, M.; Trabattoni, A.; Mervic, S.; Nicoli, M. UWB Localization in a Smart Factory: Augmentation Methods and Experimental Assessment. IEEE Trans. Instrum. Meas. 2021, 70, 1–18. [Google Scholar] [CrossRef]
- Tuchler, M.; Schwarz, V.; Huber, A. Location accuracy of an UWB localization system in a multi-path environment. In Proceedings of the 2005 IEEE International Conference on Ultra-Wideband, Zurich, Switzerland, 5–8 September 2005; pp. 414–419. [Google Scholar]
- Ma, J. Modified Shannon’s Capacity for Wireless Communication [Speaker’s Corner]. IEEE Microw. Mag. 2021, 22, 97–100. [Google Scholar] [CrossRef]
- Google Speech Commands Dataset. Available online: https://download.tensorflow.org/data/speech_commands_v0.02.tar.gz (accessed on 20 January 2023).
- Hymel, S.; Banbury, C.; Situnayake, D.; Elium, A.; Ward, C.; Kelcey, M.; Baaijens, M.; Majchrzycki, M.; Plunkett, J.; Tischler, D.; et al. Edge Impulse: An MLOps Platform for Tiny Machine Learning. arXiv 2023, arXiv:2212.03332. [Google Scholar]
- Keras. Available online: https://keras.io/ (accessed on 20 January 2023).
- Mohan, P.M.; Nisha, A.A.; Nagarajan, V.; Jothi, E.S.J. Measurement of arterial oxygen saturation (SpO2) using PPG optical sensor. In Proceedings of the 2016 International Conference on Communication and Signal Processing (ICCSP), Melmaruvathur, India, 6–8 April 2016; pp. 1136–1140. [Google Scholar]
- Tamura, T. Current progress of photoplethysmography and SpO2 for health monitoring. Biomed. Eng. Lett. 2019, 9, 21–36. [Google Scholar] [CrossRef] [PubMed]
- Bluetooth-SIG. Bluetooth Specifications and Test Documents List. Available online: https://www.bluetooth.com/specifications/specs/ (accessed on 20 January 2023).
- EAGLE (EDA) Software. Available online: https://www.autodesk.com/products/eagle/overview (accessed on 20 January 2023).
- Eclipse Mosquitto. Available online: https://mosquitto.org/ (accessed on 20 January 2023).
- Timescale, D.B. Available online: https://www.timescale.com/ (accessed on 20 January 2023).
- Apache Kafka. Available online: https://kafka.apache.org/ (accessed on 20 January 2023).
- OGC SensorThings API. Available online: https://www.ogc.org/standard/sensorthings/ (accessed on 20 January 2023).
- MiCS-6814. MiCS-6814 Data Sheet. Available online: https://www.sgxsensortech.com/content/uploads/2015/02/1143_Datasheet-MiCS-6814-rev-8.pdf (accessed on 20 January 2023).
- The World Air Quality Index Project. Available online: https://aqicn.org (accessed on 20 January 2023).
- Empatica E4. Available online: https://www.empatica.com/en-eu/research/e4/ (accessed on 20 January 2023).
- Linux-Foundation-Project. About the Zephyr Project. Available online: https://www.zephyrproject.org/learn-about/ (accessed on 20 January 2023).



































| Wristband | Vest | Ear-Plugs |
|---|---|---|
| Heart rate estimation [17,18,19,20,21,22] | Localization [23,24,25,26,27,28] | Voice recognition—ML Model [29,30,31] |
| Oxygen saturation computation [32,33] | Air quality measurements | Alert commands |
| Skin temperature | ||
| Movement detection | ||
| Galvanic skin response |
| CO (ppm) | a | b |
|---|---|---|
| 1–10 ppm | −0.8451 | 0.544 |
| 10–100 ppm | −0.8539 | 0.5229 |
| 100–1000 ppm | −0.8451 | 0.5353 |
| NO2 (ppm) | a | b |
| 0.001–0.1 ppm | 0.9652 | 0.7434 |
| 0.1–1 ppm | 1.0348 | 0.8129 |
| 1–10 ppm | 0.3785 | 0.8129 |
| NH3 (ppm) | a | b |
| 1–10 ppm | −0.5414 | −0.097 |
| 10–100 ppm | −0.5292 | −0.1091 |
| 100–1000 ppm | −0.5708 | −0.0259 |
| CO | 1–1000 ppm |
| NH3 | 1–165 ppm |
| NO2 | 1–6.5 ppm |
| X | Y | Z |
|---|---|---|
| 3471 | 2094 | −1027 |
| 4996 | 2761 | −504 |
| 3999 | 6859 | 244 |
| 4024 | 7025 | 1010 |
| 3887 | 8453 | 2490 |
| 4534 | 6599 | −398 |
| 4521 | 7043 | 1709 |
| 6205 | 4212 | −112 |
| 6078 | 8820 | −1034 |
| 5757 | 9032 | 5296 |
| 6459 | 8502 | 1232 |
| 6573 | 8658 | 379 |
| 7092 | 13708 | 1085 |
| 6875 | 13879 | 1349 |
Disclaimer/Publisher’s Note: The statements, opinions and data contained in all publications are solely those of the individual author(s) and contributor(s) and not of MDPI and/or the editor(s). MDPI and/or the editor(s) disclaim responsibility for any injury to people or property resulting from any ideas, methods, instructions or products referred to in the content. |
© 2024 by the authors. Licensee MDPI, Basel, Switzerland. This article is an open access article distributed under the terms and conditions of the Creative Commons Attribution (CC BY) license (https://creativecommons.org/licenses/by/4.0/).
Share and Cite
Vlachos, M.; Pavlopoulos, L.; Georgakopoulos, A.; Tsimiklis, G.; Amditis, A. A Robust End-to-End IoT System for Supporting Workers in Mining Industries. Sensors 2024, 24, 3317. https://doi.org/10.3390/s24113317
Vlachos M, Pavlopoulos L, Georgakopoulos A, Tsimiklis G, Amditis A. A Robust End-to-End IoT System for Supporting Workers in Mining Industries. Sensors. 2024; 24(11):3317. https://doi.org/10.3390/s24113317
Chicago/Turabian StyleVlachos, Marios, Lampros Pavlopoulos, Anastasios Georgakopoulos, Georgios Tsimiklis, and Angelos Amditis. 2024. "A Robust End-to-End IoT System for Supporting Workers in Mining Industries" Sensors 24, no. 11: 3317. https://doi.org/10.3390/s24113317
APA StyleVlachos, M., Pavlopoulos, L., Georgakopoulos, A., Tsimiklis, G., & Amditis, A. (2024). A Robust End-to-End IoT System for Supporting Workers in Mining Industries. Sensors, 24(11), 3317. https://doi.org/10.3390/s24113317

