Waste Detection System Based on Data Augmentation and YOLO_EC
Abstract
1. Introduction
- Introducing the W distance as the DCGAN loss function and using the improved DCGAN network to generate multi-target waste images to solve the problem of tight training samples and lack of richness during detection work;
- Using the EfficientNet-b2 as the YOLOv4 backbone network to reduce model parameters and realize the light weight of the algorithm;
- Reconstructing the MBConv module using the CA attention mechanism to better capture the location information and spatial information of waste targets in the feature extraction process.
2. Related Work
2.1. Data Augmentation
2.1.1. Non-Generative Data Augmentation
2.1.2. Generative Data Augmentation
2.2. Deep-Learning-Based Target Detection Algorithm
3. Research Methodology
3.1. Sample Enhancement Strategy
3.1.1. Framework Structure of DCGAN
3.1.2. Improve DCGAN Network Training Divergence
3.2. Building YOLO_EC Waste Detection Framework
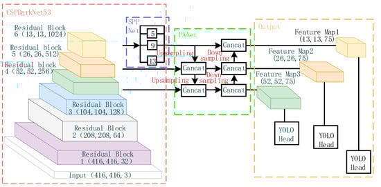
3.2.1. Network Structure of YOLOv4
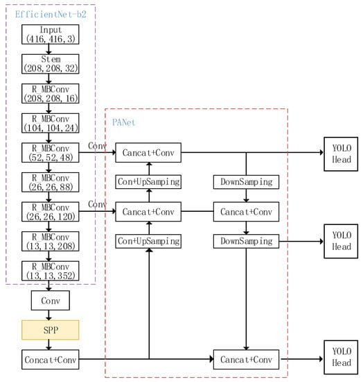
3.2.2. EfficientNet Features Extraction Network
3.2.3. Refactoring the MBConv Module
3.2.4. YOLO_EC Network Model
4. Experiments and Analysis of Results
4.1. Experimental Dataset and Experimental Environment
4.2. Data Augmentation Experimental Results Analysis
4.3. Ablation Experiments
4.4. Comparison with Other Detection Frameworks
5. Conclusions
Author Contributions
Funding
Institutional Review Board Statement
Informed Consent Statement
Data Availability Statement
Conflicts of Interest
References
- Kaza, S.; Yao, L.; Bhada-Tata, P.; Van Woerden, F. What a Waste 2.0: A Global Snapshot of Solid Waste Management to 2050; The World Bank Group: Washington, DC, USA, 2018. [Google Scholar]
- Yang, M.; Thung, G. Classification of Trash for Recyclability Status; CS229 Project Report; Stanford University: Palo Alto, CA, USA, 2016. [Google Scholar]
- Tachwali, Y.; Al-Assaf, Y.; Al-Ali, A.-R. Automatic multistage classification system for plastic bottles recycling. Resour. Conserv. Recycl. 2007, 52, 266–285. [Google Scholar] [CrossRef]
- Ma, W.; Wang, X.; Yu, J. A lightweight feature fusion single shot multibox detector for garbage detection. IEEE Access 2020, 6, 188577–188586. [Google Scholar] [CrossRef]
- Mao, W.L.; Chen, W.C.; Fathurrahman, H.I.K.; Lin, Y.H. Deep learning networks for real-time regional domestic waste detection. J. Clean. Prod. 2022, 344, 131096. [Google Scholar] [CrossRef]
- Zhang, Q.; Yang, Q.; Zhang, X.; Wei, W.; Bao, Q.; Su, J.; Liu, X. A multi-label waste detection model based on transfer learning. Resour. Conserv. Recycl. 2022, 181, 106235. [Google Scholar] [CrossRef]
- Shorten, C.; Khoshgoftaar, T.M. A survey on image data augmentation for deep learning. J. Big Data 2019, 6, 60. [Google Scholar] [CrossRef]
- Zhong, Z.; Zheng, L.; Kang, G.; Li, S.; Yang, Y. Random Erasing Data Augmentation. In Proceedings of the Thirty-Fourth AAAI Conference on Artificial Intelligence (AAAI-20), New York, NY, USA, 7–12 February 2020; pp. 13001–13008. [Google Scholar]
- Goodfellow, I.; Pouget-Abadie, J.; Mirza, M.; Xu, B.; Warde-Farley, D.; Ozair, S.; Courville, A.; Bengio, Y. Generative adversarial networks. Commun. ACM 2020, 63, 139–144. [Google Scholar] [CrossRef]
- Chen, K.; Li, H.; Li, C.; Zhao, X.; Wu, S.; Duan, Y.; Wang, J. An Automatic Defect Detection System for Petrochemical Pipeline Based on Cycle-GAN and YOLO V5. Sensors 2022, 22, 7907. [Google Scholar] [CrossRef]
- Salehinejad, H.; Colak, E.; Dowdell, T.; Barfett, J.; Valaee, S. Synthesizing Chest X-ray Pathology for Training Deep Convolutional Neural Networks. IEEE Trans. Med. Imaging 2019, 38, 1197–1206. [Google Scholar] [CrossRef]
- Jiang, K.; Wang, Z.; Yi, P.; Wang, G.; Lu, T.; Jiang, J. Edge-Enhanced GAN for Remote Sensing Image Superresolution. IEEE Trans. Geosci. Remote Sens. 2019, 57, 5799–5812. [Google Scholar] [CrossRef]
- Girshick, R.; Donahue, J.; Darrell, T.; Malik, J. Rich feature hierarchies for accurate object detection and semantic segmentation. In Proceedings of the IEEE Conference on Computer Vision and Pattern Recognition, Columbus, OH, USA, 23–28 June 2014; pp. 580–587. [Google Scholar]
- Girshick, R. Fast r-cnn. In Proceedings of the IEEE International Conference on Computer Vision, Santiago, Chile, 7–13 December 2015; pp. 1440–1448. [Google Scholar]
- Ren, S.; He, K.; Girshick, R.; Sun, J. Faster r-cnn: Towards real-time object detection with region proposal networks. IEEE Trans. Pattern Anal. Mach. Intell. 2017, 39, 1137–1149. [Google Scholar] [CrossRef] [PubMed]
- Liu, W.; Anguelov, D.; Erhan, D.; Szegedy, C.; Reed, S.; Fu, C.-Y.; Berg, A.C. Ssd: Single shot multibox detector. In Proceedings of the European Conference on Computer Vision, Amsterdam, The Netherlands, 11–14 October 2016; pp. 21–37. [Google Scholar]
- Redmon, J.; Divvala, S.; Girshick, R.; Farhadi, A. You only look once: Unified, real-time object detection. In Proceedings of the IEEE Conference on Computer Vision and Pattern Recognition, Las Vegas, NV, USA, 27–30 June 2016; pp. 779–788. [Google Scholar]
- Redmon, J.; Farhadi, A. YOLO9000: Better, faster, stronger. In Proceedings of the IEEE Conference on Computer Vision and Pattern Recognition, Honolulu, HI, USA, 21–26 July 2017; pp. 7263–7271. [Google Scholar]
- Redmon, J.; Farhadi, A. Yolov3: An incremental improvement. arXiv 2018, arXiv:1804.02767. [Google Scholar]
- Bochkovskiy, A.; Wang, C.-Y.; Liao, H.-Y.M. YOLOv4: Optimal Speed and Accuracy of Object Detection. arXiv 2020, arXiv:2004.10934. [Google Scholar]
- Radford, A.; Metz, L.; Chintala, S. Unsupervised representation learning with deep convolutional generative adversarial networks. arXiv 2015, arXiv:1511.06434. [Google Scholar]
- Arjovsky, M.; Chintala, S.; Bottou, L. Wasserstein generative adversarial networks. In Proceedings of the International Conference on Machine Learning, PMLR, Sydney, Australia, 6–11 August 2017; pp. 214–223. [Google Scholar]
- Gai, R.; Chen, N.; Yuan, H. A detection algorithm for cherry fruits based on the improved YOLO-v4 model. Neural Comput. Appl. 2021, 5, 1–12. [Google Scholar] [CrossRef]
- Hu, X.; Liu, Y.; Zhao, Z.; Liu, J.; Yang, X.; Sun, C.; Chen, S.; Li, B.; Zhou, C. Real-time detection of uneaten feed pellets in underwater images for aquaculture using an improved YOLO-V4 network. Comput. Electron. Agric. 2021, 185, 106135. [Google Scholar] [CrossRef]
- Dewi, C.; Chen, R.C.; Jiang, X.; Yu, H. Deep convolutional neural network for enhancing traffic sign recognition developed on Yolo V4. Multimed. Tools Appl. 2022, 81, 37821–37845. [Google Scholar] [CrossRef]
- Ma, X.; Ji, K.; Xiong, B.; Zhang, L.; Feng, S.; Kuang, G. Light-YOLOv4: An Edge-Device Oriented Target Detection Method for Remote Sensing Images. IEEE J. Sel. Top. Appl. Earth Obs. Remote Sens. 2021, 14, 10808–10820. [Google Scholar] [CrossRef]
- Zhang, Y.; Yu, J.; Chen, Y.; Yang, W.; Zhang, W.; He, Y. Real-Time Strawberry Detection Using Deep Neural Networks on Em-bedded System (Rtsd-Net): An Edge AI Application. Comput. Electron. Agric. 2022, 192, 106586. [Google Scholar] [CrossRef]
- Kumar, A.; Kashiyama, T.; Maeda, H.; Omata, H.; Sekimoto, Y. Real-time citywide reconstruction of traffic flow from moving cameras on lightweight edge devices. ISPRS J. Photogramm. Remote Sens. 2022, 192, 115–129. [Google Scholar] [CrossRef]
- Tan, M.; Le, Q. Efficientnet: Rethinking model scaling for convolutional neural networks. In Proceedings of the International Conference on Machine Learning, PMLR, Long Beach, CA, USA, 9–15 June 2019. [Google Scholar]
- Hu, J.; Shen, L.; Sun, G. Squeeze-and-excitation networks. In Proceedings of the IEEE Conference on Computer Vision and Pattern Recognition, Salt Lake City, UT, USA, 18–23 June 2018; pp. 7132–7141. [Google Scholar]
- Hou, Q.; Zhou, D.; Feng, J. Coordinate attention for efficient mobile network design. In Proceedings of the IEEE/CVF Conference on Computer Vision and Pattern Recognition, Nashville, TN, USA, 19–25 June 2021; pp. 13713–13722. [Google Scholar]
- Ohno, M.; Takeda, Y. Design of target trajectories for the detection of joint clearances in parallel robot based on the actuation torque measurement. Mech. Mach. Theory 2021, 155, 104081. [Google Scholar] [CrossRef]














| Stage | Operator | k × k | Stride | Outputs | Layers |
|---|---|---|---|---|---|
| Stem | Conv | 3 × 3 | 2 | 208 × 208 × 32 | 1 |
| Black1 | MBConv1 | 3 × 3 | 1 | 104 × 104 × 16 | 2 |
| Black2 | MBConv6 | 3 × 3 | 2 | 104 × 104 × 24 | 3 |
| Black3 | MBConv6 | 5 × 5 | 2 | 52 × 52 × 48 | 3 |
| Black4 | MBConv6 | 3 × 3 | 2 | 26 × 26 × 88 | 3 |
| Black5 | MBConv6 | 5 × 5 | 1 | 26 × 26 × 120 | 4 |
| Black6 | MBConv6 | 5 × 5 | 2 | 13 × 13 × 208 | 5 |
| Black7 | MBConv6 | 3 × 3 | 1 | 13 × 13 × 352 | 2 |
| Label | Classes | Category |
|---|---|---|
| 0 | Recyclable waste | Plastic bottles, cans, and cardboard boxes |
| 1 | Other waste | Cigarette butts, disposable gloves, and discarded masks |
| 2 | Harmful waste | Batteries, light bulbs, and waste drugs |
| 3 | Kitchen waste | Banana peel, leaves, and orange peel |
| Model | AP/% | mAP/% | Params/M | FPS | |||
|---|---|---|---|---|---|---|---|
| Recyclable Waste (0) | Other Waste (1) | Harmful Waste (2) | Kitchen Waste (3) | ||||
| YOLOv4 | 95 | 89 | 87 | 96 | 91.81 | 256.3 | 14.7 |
| YOLO+EfficientNet | 95 | 88 | 87 | 95 | 91.08 | 64 | 24.3 |
| YOLO+EfficientNet+CA | 97 | 94 | 91 | 97 | 94.79 | 66.5 | 24 |
| Data augmentation +YOLOv4 | 97 | 92 | 88 | 97 | 93.88 | 256.3 | 14.7 |
| Data augmentation +YOLO_EC (YOLO+EfficientNet+CA) | 98 | 96 | 95 | 98 | 96.35 | 66.5 | 24 |
| Model | mAP/% | Params/M | FPS |
|---|---|---|---|
| Faster R_CNN | 94.07 | 547 | 5.8 |
| YOLOv3 | 90.03 | 246.9 | 13.5 |
| SSD | 87.26 | 105.2 | 19.6 |
| YOLOv5_L | 90.13 | 187.3 | 15.6 |
| YOLOX_L | 91.27 | 217.1 | 15.3 |
| Data augmentation + YOLO_EC | 96.35 | 66.5 | 24 |
Disclaimer/Publisher’s Note: The statements, opinions and data contained in all publications are solely those of the individual author(s) and contributor(s) and not of MDPI and/or the editor(s). MDPI and/or the editor(s) disclaim responsibility for any injury to people or property resulting from any ideas, methods, instructions or products referred to in the content. |
© 2023 by the authors. Licensee MDPI, Basel, Switzerland. This article is an open access article distributed under the terms and conditions of the Creative Commons Attribution (CC BY) license (https://creativecommons.org/licenses/by/4.0/).
Share and Cite
Fan, J.; Cui, L.; Fei, S. Waste Detection System Based on Data Augmentation and YOLO_EC. Sensors 2023, 23, 3646. https://doi.org/10.3390/s23073646
Fan J, Cui L, Fei S. Waste Detection System Based on Data Augmentation and YOLO_EC. Sensors. 2023; 23(7):3646. https://doi.org/10.3390/s23073646
Chicago/Turabian StyleFan, Jinhao, Lizhi Cui, and Shumin Fei. 2023. "Waste Detection System Based on Data Augmentation and YOLO_EC" Sensors 23, no. 7: 3646. https://doi.org/10.3390/s23073646
APA StyleFan, J., Cui, L., & Fei, S. (2023). Waste Detection System Based on Data Augmentation and YOLO_EC. Sensors, 23(7), 3646. https://doi.org/10.3390/s23073646
