Next Article in Journal
Design of a Remote, Multi-Range Conductivity Sensor
Next Article in Special Issue
An Improved Theory for Designing and Numerically Calibrating Circular Touch Mode Capacitive Pressure Sensors
Previous Article in Journal
A Low-Cost Lightweight Deflectometer with an Arduino-Based Signal Interpretation Kit to Evaluate Soil Modulus
Previous Article in Special Issue
A Pressure-Based Multiphase Flowmeter: Proof of Concept
 
 
Font Type:
Arial Georgia Verdana
Font Size:
Aa Aa Aa
Line Spacing:
Column Width:
Background:
Article

A New Successive Time Balancing Time-to-Digital Conversion Method

Department of Electronics, AGH University of Science and Technology, 30-059 Krakow, Poland
*
Authors to whom correspondence should be addressed.
Sensors 2023, 23(24), 9712; https://doi.org/10.3390/s23249712
Submission received: 20 September 2023 / Revised: 2 December 2023 / Accepted: 4 December 2023 / Published: 8 December 2023
(This article belongs to the Collection Instrument and Measurement)

Abstract

:
This paper presents a new self-clocked time-to-digital conversion method based on a binary successive approximation (SA) algorithm. Its novelty consists in combining fully clockless operation with direct conversion of the measured time interval. The lack of any reference clock makes the presented method potentially predisposed to low-power solutions. Furthermore, its circuit representation is extremely simple, thereby the ability to direct conversion of time intervals is not burdened by a significant amount of components. The method is intended to measure relatively long time intervals, i.e., hundreds of microseconds. Therefore, it is suitable for e.g., biomedical applications using time-mode signal processing.

1. Introduction

One of the key requirements for modern systems is minimizing energy consumption (low-power electronics). This factor is especially important in systems such as biomedical applications, environmental sensor networks, or commercial mobile devices [1,2,3,4,5]. Regardless of this tendency, since the beginning of the CMOS technology development, the aim has always been to increase the efficiency of the systems by reducing the size of the transistors. For decades, the combination of these two above-mentioned trends has caused the necessity of the gradual supply voltage reduction [6,7].
Digital electronics benefit from the CMOS technological improvements in terms of die area and switching speed [6,7,8,9,10,11]. On the other hand, unfortunately, analog circuit design becomes more and more challenging, because aggressively decreasing voltage headroom and declining transistor threshold voltage deteriorate the signal-to-noise ratio [9,10,11]. This is relevant issue, for instance, for what concerns the dynamic range of analog-to-digital converters (ADCs) [9]. Assuming the same number of bits, a lower power supply means a smaller voltage range per bit.
In reference to this issue, in the last several years, alternative methods of signal processing were proposed, such as time-mode signal processing (TMSP) [6,10,11]. In this technique, instead of processing the information in the conventional, vertical form (voltage domain), the operations are handled horizontally (time domain) using variable time intervals.
Analog-to-digital conversion using TMSP can be achieved by relatively simple two-stage action (Figure 1). Firstly, by encoding the voltage values x(t) into time intervals y(t), and secondly, by converting them to the appropriate digital words z(t). The migration from the voltage domain to the time domain can be performed, for example, by the time encoding machine (TEM) or the level-crossing sampling technique [12,13,14,15,16]. Such an approach transforms the analog signal to a quasi-digital waveform (voltage quantization, time-length variability) which not only eliminates the shrinking headroom voltage problem, but also provides resistance to undesirable noise and distortion [6,7]. The time intervals generated in this way are then converted to digital words using a time-to-digital converter (TDC).
Depending on the target application, the parameters of both TEMs and TDCs must be carefully chosen to meet specific requirements imposed by the signals that occur in the system. The TEM can be implemented in a few different ways, i.e., as an Asynchronous Sigma-Delta Modulator (ASDM) or as a Spiking Neuron (SN) circuit [17,18,19,20,21,22,23]. A characteristic feature of all TEMs is that they are fully-asynchronous analog circuits designed with an extremely low number of components. It directly translates into advantages such as the low power consumption and the low occupied area, making the TEMs suitable for sensor systems, i.e., pixels of event-based vision cameras [9,24]. However, contrary to the asynchronous operation of TEMs, the conventional TDC solutions require a reference clock which is used for the measurement itself, for the control operations, or both [25,26]. Unfortunately, this is one of the main factors contributing to power consumption [6,12]. For some applications where low-power operation is a crucial design factor, eliminating the clock signal may significantly reduce the energy demand. Therefore, the fully asynchronous time conversion method, which is described in this paper, is suitable for such low-power applications [27,28]. Additionally, it solves the direct conversion problem in the time domain which is described below.
Because of its irreversibility, time does not fit the typical conversion methods commonly used in the voltage domain. A specific moment of an ongoing time interval cannot be directly restored in the same manner as the voltage (current, charge, etc.), which can be decreased, because it is impossible to turn back time. In reference to this issue, preconversion-based time-processing methods are commonly used [10,28,29,30]. They include the prior conversion of the measured time interval to different, decremental physical quantities (i.e., charge), which is then converted to the right digital word. Unfortunately, the preconversion itself is associated, i.a., with the use of additional elements, increased energy consumption, and obviously with additional measurement errors which leads to increased uncertainty of the final result.
The time-to-digital conversion method presented in this paper is based on the binary successive approximation variant which allows converting the time intervals directly, so it is preconversion-free by default [27,28]. In general, there are three binary successive approximation (SA) variants that are adopted in the analog-to-digital conversion: Oscillating Successive Approximation (OSA), Monotonic Successive Approximation (MSA), and Full–Scale Monotonic Successive Approximation (FSMSA) [31]. Each of them has specific properties that are particularly manifested in the issue of direct conversion of time.
The first one—OSA—does not allow for direct time conversion [31]. In this approach, a reference equivalent R of the measured input value S is created (e.g., time interval), based on which the output bits are evaluated (Figure 2a). The equivalent R is created with the use of predetermined binary-scaled reference elements. At each step, the equivalent R is compared to the measured input value S and, based on the result, an appropriate bit is evaluated. If the equivalent is smaller than the measured input value (R < S), the currently tested bit is set to one and the equivalent R is increased by adding the next reference element to it. Otherwise (R > S), the bit is set to zero and the equivalent is decreased by replacing the most recently added reference element with a smaller one. The above operations cause the measured input value to be approximated alternatively, upwards and downwards, causing an oscillatory character (OSA) [31,32]. The necessary reduction of the equivalent R in case of overestimation (R > S) makes the OSA inapplicable as a direct time conversion approach. This is due to the fact that in time conversion the reference elements are time intervals. If the time corresponding to the reference time interval (reference element) has elapsed, it is impossible to return to the moment when the reference time interval started measuring time [31]. This time interval has passed and cannot be turned back in the same way as the voltage or charge can be decreased. Despite this disadvantage, the OSA is by far the most commonly used successive approximation variant and by this, often mistakenly considered to be the only one.
The alternative variant—MSA—has the ability to perform direct conversion of time [31,32]. In this algorithm, the output bits are evaluated based on the successive balancing of the input value S by the binary-scaled reference elements (Figure 2b). In the first step, the measured input value S is compared to the reference R which is equal to the biggest reference element. At each next step, the subsequent reference element is added to this value (S or R) which currently is smaller. In this algorithm, no matter the relationship between the signal S and the reference R values, the compensation is always handled by the addition operation [31]. Thus, the direct time conversion can be successfully implemented using MSA, since the reference elements removal operations (time returning operation) do not occur.
The FSMSA variant also has the ability to produce a direct time conversion, but in comparison to the MSA, it requires twice the number of reference elements—one set for the value R and one for the value S [31,33]. In this case, the digital equivalent of the value S is evaluated on the basis of successive comparisons with monotonically increasing reference value R. The reference value R growth pattern is always the same, regardless of the measured value S. It is created by adding subsequent reference elements at each step of the conversion process. If the value S is smaller than the value R, the overestimation is compensated by adding an identical reference element to the value S that caused the overestimation. After that, the relationship between the values S and R changes and the value S is again greater than the value R [31]. The bit evaluation in this case is similar to the OSA and the MSA. If the value S is smaller than the value R, the bit is set to 0. Otherwise, the bit is set to 1. The FSMSA is rarely applied. One of its few examples of use is [33].
The necessity of using additional reference elements for value S leads to increased energy consumption, making the FSMSA relatively inefficient. This is the second reason (aside from the direct time conversion capability) why the time conversion method presented in this paper is based on the MSA variant rather than the others. It has been named Successive Time Balancing Time-to-Digital Conversion (STB-TDC).
In this paper, the STB-TDC technique is described, with a particular emphasis on time irreversibility. Firstly, a simplified, intuitive model is introduced. It shows how the proposed time conversion method handles the problem of inevitable timelapse. The inherent property of time is its natural, continuous lapse. Neither reversal, stoppage, nor prediction of the measured time interval length is possible. Thus, in direct time conversion, the adopted method has to provide information about the current length of the measured time interval at every moment during the conversion. Only then is the method capable of making correct decisions without any intervening delays which are a source of the additional error. Considering this fact, the continuous timelapse phenomenon must be accurately reflected during the direct time conversion process. The STB-TDC method is based on the well-known SA variant (Monotonic Successive Approximation). Nevertheless, the way it handles the continuous lapse of time is unique and by this it is necessary to describe [27,28]. After this introduction, the circuit representation of the STB-TDC is described along with the processing method relating to the specific elements. Next, the simulation results of the ideal STB-TDC circuit are presented. Finally, the physical implementation of the Successive Time Balancing time-to-digital converter using UMC 0.18 µm technology is presented. The ideal model and the layout implementation are designed using Cadence Virtuoso EDA with the preliminary assumptions imposed in advance by the target technology.

2. Idea of the Successive Time Balancing Method

The STB-TDC conversion scheme, as well as the bits evaluation, can be accurately illustrated as a building process of two columns: the signal column S and the reference column R.
The building components are limited to a single set of n binary-scaled, empty reference tanks Cn−1, …, C0 (in real circuits these are capacitors). The capacities of the reference tanks are defined as Ck = 2kC0, for k = 0, …, n − 1. In any other consideration, the reference tanks are identical.
The columns S and R are constructed by appropriately stacking the reference tanks Cn−1, …, C0, one on top of another. For every column-building process, the reference tanks are used in the same descending order, starting from the biggest one, Cn−1.
Each column has assigned a pump (current source) of constant and equal throughput: IS and IR, for the signal column S and the reference column R, respectively (Figure 3). The pumps IS and IR are used to uniformly (constant throughput) fill the subsequent reference tanks with liquid (charge), one after another. Thus, the time required to fill the k-th tank Ck is always proportional to its capacity Ck.
The conversion process begins with the occurrence of the front edge of the measured pulse TIN. At the same moment, the building process of the reference column R begins (Figure 3a). Firstly, the biggest tank Cn−1 is placed on the column R. Simultaneously, the pump IR is turned on to start filling the biggest tank Cn−1 with a constant flow rate. The rising liquid level reflects the timelapse of the constantly increasing time interval TIN.
The building process of the signal column S starts when the rear edge of the time interval TIN appears (Figure 3b,c). Similarly to the building process of the column R, at that moment the biggest reference tank Ck from the empty ones is used (in this example Cn−2). However, it is placed at the height equal to the length of the time interval TIN. Instantly after that, the signal pump IS starts filling the newly connected reference tank Ck with a constant flow rate.
All next steps of the conversion process are designated by the moments in time when the filling process of any reference tank is finished. In these moments, two crucial conversion operations are made. Firstly, the appropriate bit is evaluated (corresponding to the specific tank), and secondly, the decision about adding the subsequent, still unused reference tank is made. Following the above, evaluation of the bits bn−1, …, b0 can be described as follows:
  • If the tank Ck has been attached to the column S and during its filling process, the filling of a new tank on the (opposite) column R was started, the bit bk is set to logic one: bk = 1 (Figure 3d).
  • If the tank Ck has been attached to the column R and during its filling process, the filling of a new tank on the (opposite) column S was not started, the bit bk is set to logic one: bk = 1 (Figure 3e).
  • In any other case, the bit bk is set to logic zero: bk = 0 (Figure 3b,c,f).
The above operations are repeated until the moment when, after filling the tank Ck, there are no empty ones left that could be used to extend the column (S or R) height (Figure 3f). In the case of the reference tank C0, the bit b0 is evaluated as if there were another reference tank, C−1, which would start filling at the moment when the filling of the reference tank C0 is finished (Figure 3f).
By looking at the conversion process results statically (omitting the filling), it can be noted that the TIN can be treated as a tank of an initially unknown height. From that perspective, it is successively approximated with the use of preliminary defined reference tanks Cn−1, …, C0 in a similar way as an unknown voltage is determined with a set of voltage references in conventional successive approximation ADCs. In addition, the heights of the columns S and R are equal with the accuracy of C0. Because of that, the measured time interval TIN can be evaluated as the difference of the reference elements accumulated on each column.
What is also clearly visible here is the applied variant of the binary successive approximation method (Monotonic Successive Approximation) and its properties [31]. During the conversion process, there is no situation in which it would be necessary to remove any reference tank Ck (i.e., subtract reference time interval). This property fits the direct time conversion very well because turning back on time is obviously impossible.

3. The STB Time-to-Digital Converter Circuit

Described in the previous section, the column-building model illustrates how the STB-TDC method handles the phenomenon of an inherent and continuous timelapse. However, the model does not present the second greatest advantage of the STB-TDC which is fully asynchronous, self-clocked conversion. In order to show how the particular subcircuits cooperate with each other without any reference clock, it is necessary to migrate from the simplified model to the circuit implementation.

3.1. General Architecture of the STB-TDC

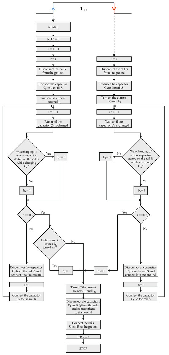
The conversion flow diagram and the complete schematic diagram of the STB time-to-digital converter are presented in Figure 4 and Figure 5, respectively. The fundamental building blocks are: one set of binary-scaled capacitors Cn−1, …, C0, two current sources IR, IS, two comparators KR, KS, a reference voltage source VREF, a set of analog switches units SWn−1, …, SW0 and an asynchronous state machine ASM, which controls the operation of the entire converter (Figure 5).
In comparison to the column-building model, there are two rails: S and R, which directly correspond to the signal column S and the reference column R (Figure 3). The reference tanks have been replaced by the binary-scaled capacitors Cn−1, …, C0 defined as Ck = 2kC0, for k = 0, 1, …, n − 1.
Each capacitor Ck is related to a corresponding bit bk, which is evaluated during the conversion process. The capacitors are sequentially connected, one by one, to the rails (S or R) in such a way that one is replaced by another. Thus, at any step of the conversion process, no more than one capacitor is connected to a given rail. Also, with the connection of the capacitor Ck to the specific rail, a simultaneous disconnection of the previously connected one is made.
Each capacitor Ck has a set of switches SWk associated with it. This set comprises three single switches which allow setting the capacitor Ck in one of the three configurations: connected to the rail S, connected to the rail R, or connected to the ground. Initially, all capacitors are connected to the ground and at an appropriate step of the conversion the ASM makes the decision when and where the specific capacitor Ck should be connected.
The pumps IR and IS have been replaced by the current sources: IR and IS which are digitally switched on and off. They provide constant current flow to the specific capacitors which are currently used. The charging capacitor with a constant current flow was presented in the column model as filling an appropriate reference tank (Figure 3).
The comparators KR and KS are assigned to the rails in the same way as the current sources IR and IS. The purpose of the comparators is to sense the moment when the voltage across a currently charging capacitor reaches the level set by the reference voltage VREF. When such an event occurs, the comparator indicates it to the asynchronous state machine ASM which then firstly determines the appropriate bit value, and secondly makes the decision which capacitor should be connected to the specific rail (S or R). Of course, the target rail is always the one on which the charging has just finished.
The asynchronous state machine ASM is a fully clockless control circuit. Neither external (global) nor internal (local) clock signal is required for its proper operation. The only signals it is driven by are the edges of the measured time interval TIN and the event signals generated by the comparators KR, KS, so basically, the ASM is an event-driven circuit [34]. This is actually where the self-clocked property of the STB comes from. The devices that are directly under the control of the ASM are the switches SWn−1, …, SW0, and the current sources IR and IS. During the conversion process, the ASM connects subsequent capacitors, one by one, to the rail (S or R) via the appropriate switch SWk which is assigned to the chosen capacitor. In addition, it turns on the current source: IR with the TIN front edge and IS with the rear edge occurrence. The conversion process flow diagram of the ASM is presented in Figure 4.

3.2. Conversion Process

During the relaxation state, while waiting for the time interval TIN, both R and S rails are grounded, which prevents the accumulation of random charges that could disturb the conversion accuracy. For this purpose, the switches SWn−1 and SW0 are used, respectively, for the reference rail R and the signal rail S.
The conversion starts with the front edge of the measured time interval TIN (Figure 5a). At this moment two actions are performed. Firstly, the triggered ASM simultaneously disconnects the reference rail R from the ground and connects the biggest capacitor Cn−1 to the reference rail R via the switch SWn−1. Secondly, the constant current source IR is turned on causing the linear increase of the capacitor Cn−1 voltage as well as the reference rail R voltage (Figure 6).
With the rear edge of the measured input value TIN, two operations are performed. Firstly, the biggest capacitor Ck (k < n − 1) from the group of the empty ones Ck, …, C0 is connected to the signal rail S via the appropriate switch SWk. Immediately after that, the constant current source IS is turned on, which causes the voltage across the capacitor Ck and the signal rail S to increase linearly (Figure 5b).
When the voltage across the charging capacitor reaches reference level VREF, the relevant comparator (KS or KR) triggers the ASM, which performs two operations. The first of them is evaluating the appropriate bit associated with the capacitor that was the most lately connected to any rail. Of course, it does not necessarily have to be the capacitor that has just finished charging and caused the specific comparator to trigger.
The output digital word evaluation can be described as follows:
  • If the capacitor Ck is connected to the signal rail S, and during the time it is being charged, the charging of a new capacitor on the (opposite) rail R was started, the bit bk is set to logic one: bk = 1 (Figure 5c,d).
  • If the capacitor Ck is connected to the reference rail R, and during the time it is being charged, the charging of a new capacitor on the (opposite) rail S was not started, the bit bk is set to logic one: bk = 1 (Figure 5d,e).
  • In any other cases, bit bk is set to logic zero: bk = 0 (Figure 5a,b,f).
As mentioned before, the exception to the above rules is bit b0, because it is associated with the capacitor C0 which is connected to one of the rails as the last in the sequence. Thus, in this case, the bit value is determined as if there were another, capacitor C−1 that would be used in the processing (Figure 5f).
The second operation after the capacitor Ck reaches the VREF is simultaneously disconnecting the fully charged capacitor Ck from the rail, connecting it to the ground, and connecting the subsequent capacitor from the empty ones (supposing that there is at least one left). Obviously, it does not necessarily have to be the subsequent capacitor Ck−1 as it could have been used on the opposite rail already. If there are no capacitors left, the conversion process is finished. The procedure of connecting, charging, and disconnecting the capacitors is repeated until all of them are used (Figure 5f). The duration of the capacitors switching operation is negligibly short, so the current sources IR,IS are not turned off when the fully charged capacitor Ck is replaced by a smaller one.
Here the self-clocked mechanism is clearly visible. Once triggered, ASM decides about replacing the charged capacitor with an empty one. This newly connected capacitor will become a source that triggers the ASM in one of the later conversion steps.
When the conversion process is completed, the signal RDY is set to the logic one, indicating that the bits determination process is complete (Figure 5f). Simultaneously, the current sources are turned off and the rails are connected to the ground via the switches. The bits bn−1, …, b0 in the digital output word are latched until the front edge of the next time interval TIN occurs and triggers the conversion process.

4. The STB-TDC Circuit Simulations

The proposed conversion method has been verified in the Cadence® Virtuoso environment (version IC6.1.8) by simulating the circuit application (TDC) on the schematic level. The analog parts were designed using ideal elements (comparators, current sources, analog switches, and capacitors) from the default analogLib library. The functionality of the asynchronous state machine ASM was implemented in Verilog-A which is a subset of Verilog-AMS Hardware Description Language. The use of Verilog-A was necessary to fully control the capacitors’ switching sequence and thus prevent the occurrence of false phenomena associated with the use of ideal elements. Since the whole circuit is relatively simple (Figure 5), it was assumed that, overall, it can be supplied using a 1.8 V power source.
The STB method does not strictly dictate the number of used capacitors. As each capacitor Ck refers to one bit bk, for the purpose of the simulation eight capacitors C7, …, C0 were used to achieve 8-bit resolution. At such a simplified level of the STB converter the technological aspects can be totally omitted because all the elements are ideal. Still, already at this stage certain parameters should be selected in such a way that they are achievable in the physical semiconductor implementation. The target technology is UMC 0.18 µm which in combination with the purpose of measuring relatively long time intervals (microseconds) leads to the conclusion that for the good circuit matching and high resistance to technological variations, the analog elements should be relatively large in size [35,36]. Following the above, the smallest capacitor C0 was set to 500 fF. The reference voltage VREF, to which the capacitors C7, …, C0 are linearly charged, has been set to 1.2 V, which is around the typical value for the real bandgap voltage reference circuits [37,38,39,40,41,42].
The current sources IR, IS were set to provide a constant current flow of 1 μA. Thus, the minimum time interval that can be resolved equals to t 0 = V R E F · C 0 I R ( S ) = 600   n s , which directly leads to the full-scale range of 153.6 μs.
The verification of the STB converter was carried out using Virtuoso Analog Design Environment XL tool. As the state machine, ASM behavior was handled with Verilog-A, it imposed mixed-signal simulation. Figure 7 presents the result of a single simulation for the measured time interval TIN of 31.9 μs which is converted to the digital word 00110101.
As shown, the STB converter starts the direct time approximation process as soon as the front edge of the measured time interval TIN appears and there is no preconversion process used. The charges generated by the current sources IR, IS cause the linear increase of the voltage across subsequent capacitors C7, …, C0 (one by one). The characteristic, sudden voltage drops indicate the moment of replacing a fully-charged capacitor with another one—not yet used.
The transfer characteristic shown in Figure 8 has been plotted based on 3080 different lengths of TIN in the range from 1 ns to 154 μs with a step of 50 ns. As expected, the results show that at this level of complexity the STB converter is fully error-free and completely coincides with the ideal characteristics of analog-to-digital conversion. This proves that STB-TDC can be successfully used as a direct time-to-digital conversion method and no additional reference clock is needed. The self-clocking mechanism is indeed sufficient to achieve the appropriate quality of conversion.

5. The STB-TDC Physical Implementation

The topologies of analog subcircuits used in the implementation of the STB-TDC prototype are presented in Figure 9. The current sources IS, IR, shown in Figure 9a, were implemented as the cascode current sources which, by default, provide resistance to the temperature variation, process variation, and channel length modulation effect [43,44,45,46]. In addition, the high-swing modification was applied. It allows the increase of the VREF value to which capacitor Ck can be charged without causing the current sources to deviate from the assumed value. For the comparators KS, KR, shown in Figure 9b, a simple topology has been used which does not require any additional biasing voltage sources [44,47]. Due to the completely clockless design of the STB-TDC, there is no auxiliary reference clock signal. The asynchrony of the comparators KS, KR means that their propagation time depends on the rate of voltage change on the monitored rail. Its parameters have been selected in such a way as not to disturb the binary ratio of charging times of subsequent capacitors. Each of the three switches comprised in a single switch SWk has been implemented as a transmission gate (Figure 9c). For 8-bit STB-TDC there are 8 transmission gates (16 transistors) connected to each rail which significantly increases its parasitic capacitance. Therefore, the minimum transistor sizes offered by the UMC 0.18 µm CMOS technology were used for the transistors in transmission gates. The bandgap reference voltage VREF presented in Figure 9d is based on mutual compensation of PTAT-CTAT (proportional to absolute temperature—complementary to absolute temperature) structure [43,44,45,46].
In addition to the above described components, a few circuits have been applied. For instance, a non-inverting Schmitt trigger, shown in Figure 9e, has been connected to the output of each comparator to increase the slope of the edges of the signals entering the ASM [48,49]. In addition, a mutex (mutual exclusion) has been used to avoid the situation of simultaneous appearance of output signals from the comparators KR, KS at the input of the ASM. Proper resolution between the signals is absolutely necessary because the circuits related to the individual rails S, R operate independently of each other.
The presented analog circuits can be controlled by a fully asynchronous state machine. As shown, they can be implemented as relatively simple structures. Therefore, they are suitable for direct cooperation with TEM circuits creating time-based ADC conversion system (Figure 1).
The layout of the first 8-bit STB-TDC prototype is presented in Figure 10. It was designed using UMC 0.18 µm 1P6M CMOS technology. Including the wire bonding pads, the total occupied area equals 1.45 mm2 with the aspect ratio of approx. 1.14. The power supply domains for the analog circuits and the digital asynchronous state machine have been physically separated, but both of the domains are dedicated for 1.8 V as it was assumed. The circuit requires two input digital ports: TIN, RESET; nine output digital ports: b7, …, b0, RDY; two power supply ports: VDD, VDDA; and one port for the ground connection: GND which is common for all the components across the chip. Each signal path has been equipped with additional buffers and basic antistatic protection.
The unit capacitor C0 has been set to 499.5 fF and the entire reference capacitors matrix was designed using it. The reference capacitors have been arranged based on common centroid algorithm in order to minimize the systematic mismatch. In addition, dummy capacitors have been added around the reference capacitors so that all capacitances have the same neighborhood. Overall, the matrix occupies 0.305 mm2 and it is the largest component.
The ASM, presented in Figure 11a, has been implemented in Verilog-HDL and synthesized using Genus Synthesis Solution. In the final netlist 359 logic elements from the dedicated library were included to form a fully clockless, event-driven state machine. The physical implementation PnR (place and route) was carried out using the Innovus Implementation System. In order to ensure proper filtration, capacitive filler cells were used. The area of the ASM is 0.03 mm2, however, it should be noted that most of it are the above-mentioned filler cells.
The analog circuits are presented in Figure 11b–d. In total, 188 CMOS transistors were used (excluding dummy transistors) to design the whole analog part of the STB-TDC. During the design of each individual components, efforts were made to maintain layout symmetry. The summary area of all the analog circuits is 0.037 mm2, most of which is occupied by the bandgap voltage reference as it contains a set of emitter diodes made of PNP transistors.
The post-layout verification of the STB-TDC has been performed in the same way as the verification of the ideal model. Based on the acquired data, selected time-to-digital parameters have been analyzed.
Figure 12 presents the final transfer characteristic of the proposed 8-bit STB-TDC design. Comparing the physical implementation to the ideal model, current sources IR, IS and bandgap reference voltage VREF values were slightly changed, which resulted in a change of the LSB and therefore in the transfer characteristic. The proposed solution is able to convert the measured time intervals TIN up to 135.66 µs with the LSB of 532 ns. The transfer characteristic is monotone and none of the output codes are missing.
The differential and integral nonlinearity (DNL, INL) plots are shown in Figure 13 and Figure 14. Maximum positive and negative differential nonlinearity errors equal, respectively, 0.25 LSB and −0.6 LSB. The latter occurs for the output digital code transition from 127 to 128. Maximum positive and negative integral nonlinearity equal, respectively, 0.71 LSB and −0.5 LSB.
The average consumed current equals 445 µA, which, after taking into account the power supply of 1.8 V, determines the average power consumption of 801 µW. The above-described parameters are summarized in the Table 1.

6. Conclusions

In this paper, a new time-to-digital conversion method based on the binary successive approximation has been presented. Its main advantage consists in a fully clockless operating method with the simultaneous ability to direct conversion of the measured time intervals without the necessity of any preconversion. The introduction of the method was carried out gradually. Firstly, the simplified column-building model has been presented, in which the ability to direct conversion was emphasized. Secondly, the operation of the TDC circuit model has been described, wherein additionally, a fully clockless conversion is clearly visible. Next, the STB-TDC ideal model, followed by the physical implementation using UMC 0.18 µm technology have been presented. Finally, the simulations results as well as the time-to-digital conversion parameters have been shown, which proves that the STB-TDC method can be successfully used for time interval measurement.

Author Contributions

Conceptualization, K.J. and D.K.; investigation, K.J., D.K. and J.S.; methodology, K.J., D.K. and W.M.; validation K.J.; Writing–original draft, K.J. and D.K. All authors have read and agreed to the published version of the manuscript.

Funding

This research was funded by Polish National Science Centre, grant number UMO-2017/27/N/ST7/02484.

Institutional Review Board Statement

Not applicable.

Informed Consent Statement

Not applicable.

Data Availability Statement

The data can be provided upon request from the corresponding authors.

Conflicts of Interest

The authors declare no conflict of interest.

References

  1. Yassin, M.E.; Hussein, K.F.A.; Abbasi, Q.H.; Imran, M.A.; Mohassieb, S.A. Flexible Antenna with Circular/Linear Polarization for Wideband Biomedical Wireless Communication. Sensors 2023, 23, 5608. [Google Scholar] [CrossRef] [PubMed]
  2. Saibene, A.; Caglioni, M.; Corchs, S.; Gasparini, F. EEG-Based BCIs on Motor Imagery Paradigm Using Wearable Technologies: A Systematic Review. Sensors 2023, 23, 2798. [Google Scholar] [CrossRef]
  3. Okita, S.; Yakunin, R.; Korrapati, J.; Ibrahim, M.; Schwerz de Lucena, D.; Chan, V.; Reinkensmeyer, D.J. Counting Finger and Wrist Movements Using Only a Wrist-Worn, Inertial Measurement Unit: Toward Practical Wearable Sensing for Hand-Related Healthcare Applications. Sensors 2023, 23, 5690. [Google Scholar] [CrossRef]
  4. Lv, C.; Yang, L.; Zhang, X.; Li, X.; Wang, P.; Du, Z. Unmanned Aerial Vehicle-Based Compressed Data Acquisition for Environmental Monitoring in WSNs. Sensors 2023, 23, 8546. [Google Scholar] [CrossRef]
  5. Ijemaru, G.K.; Ang, L.-M.; Seng, K.P. Swarm Intelligence Internet of Vehicles Approaches for Opportunistic Data Collection and Traffic Engineering in Smart City Waste Management. Sensors 2023, 23, 2860. [Google Scholar] [CrossRef] [PubMed]
  6. Yuan, F. CMOS Time-Mode Circuits and Systems: Fundamentals and Applications, 1st ed.; CRC Press: Boca Raton, FL, USA, 2015. [Google Scholar]
  7. Hanzler, S. Time-to-Digital Converters; Springer: New York, NY, USA, 2010. [Google Scholar]
  8. Shahidi, G.G. Challenges of CMOS scaling at below 0.1 /spl mu/m, ICM 2000. In Proceedings of the 12th International Conference on Microelectronics. (IEEE Cat. No.00EX453), Tehran, Iran, 31 October–2 November 2000. [Google Scholar] [CrossRef]
  9. Jonsson, B.E. On CMOS scaling and A/D-converter performance. In Proceedings of the NORCHIP 2010, Tampere, Finland, 15–16 November 2010. [Google Scholar] [CrossRef]
  10. Kościelnik, D.; Miśkowicz, M. Time-to-digital converters based on event-driven successive charge redistribution: A theoretical approach. Measurement 2012, 45, 2511–2528. [Google Scholar] [CrossRef]
  11. Zhu, G.; Yuan, F.; Khan, G. Time-Mode Approach for Mixed Analog-Digital Signal Processing. Electr. Electron. Syst. 2013, 2, 1000e109. [Google Scholar] [CrossRef]
  12. Lazar, A.; Toth, L.T. Time encoding and perfect recovery of bandlimited signals. In Proceedings of the 2003 IEEE International Conference on Acoustics, Speech, and Signal Processing, Hong Kong, China, 6–10 April 2003. [Google Scholar]
  13. Lazar, A.; Pnevmatikakis, E.A. Video Time Encoding Machines. IEEE Trans. Neural Netw. 2011, 22, 461–473. [Google Scholar] [CrossRef]
  14. Tlili, M.; Ben-Romdhane, M.; Maalej, A.; Rivet, F.; Dallet, D.; Rebai, C. Level-crossing ADC design and evaluation methodology for normal and pathological electrocardiogram signals measurement. Measurement 2018, 124, 413–425. [Google Scholar] [CrossRef]
  15. Ravanshad, N.; Rezaee-Dehsorkh, H. An event-based ECG-monitoring and QRS-detection system based on level-crossing sampling. In Proceedings of the 2017 Iranian Conference on Electrical Engineering (ICEE), Tehran, Iran, 2–4 May 2017; pp. 302–307. [Google Scholar] [CrossRef]
  16. Guan, K.; Singer, A.C. A Level-Crossing Sampling Scheme for Bursty Signals. In Proceedings of the 2006 40th Annual Conference on Information Sciences and Systems, Princeton, NJ, USA, 22–24 March 2006; pp. 1357–1359. [Google Scholar] [CrossRef]
  17. Kikkert, C.J.; Miller, D.J. Asynchronous delta sigma modulation. Proc. IREE 1975, 36, 83–88. [Google Scholar]
  18. Roza, E. Analog-to-digital conversion via duty-cycle modulation. IEEE Trans. Circuits Syst.-II Analog. Digit. Signal Process. 1977, 44, 907–917. [Google Scholar] [CrossRef]
  19. Taillefer, C.S.; Roberts, G.W. Delta–Sigma A/D Conversion Via Time-Mode Signal Processing. IEEE Trans. Circuits Syst. I Regul. Pap. 2009, 56, 1908–1920. [Google Scholar] [CrossRef]
  20. Park, Y.-S.; Woo, S.; Lim, D.; Cho, K.; Kim, S. Integrate-and-Fire Neuron Circuit Without External Bias Voltages. Front. Neurosci. 2021, 15, 644604. [Google Scholar] [CrossRef] [PubMed]
  21. Dutta, S.; Kumar, V.; Shukla, A.; Mohapatra, N.R.; Ganguly, U. Leaky Integrate and Fire Neuron by Charge-Discharge Dynamics in Floating-Body MOSFET. Sci. Rep. 2017, 7, 8257. [Google Scholar] [CrossRef]
  22. Burman, I.; Hore, A.; Chakraborty, A.; Bandyopadhyay, S.; Chakrabarti, S. Implementation of a Spiking Neuron in CMOS. In Proceedings of the 2021 National Conference on Communications (NCC), Kanpur, India, 27–30 July 2021; pp. 1–6. [Google Scholar] [CrossRef]
  23. Basham, E.J.; Parent, D.W. A Neuromorphic Quadratic, Integrate, and Fire Silicon Neuron with Adaptive Gain. In Proceedings of the 2018 40th Annual International Conference of the IEEE Engineering in Medicine and Biology Society (EMBC), Honolulu, HI, USA, 18–21 July 2018; pp. 1771–1776. [Google Scholar] [CrossRef]
  24. Adam, K.; Scholefield, A.; Vetterli, M. How Asynchronous Events Encode Video. In Proceedings of the 55th Asilomar Conference on Signals, Systems, and Computers, Pacific Grove, CA, USA, 31 October–3 November 2021. [Google Scholar]
  25. Szyduczyński, J.; Kościelnik, D.; Miśkowicz, M. Time-to-digital conversion techniques: A survey of recent developments. Measurement 2023, 214, 112762. [Google Scholar] [CrossRef]
  26. Mattada, M.P.; Guhilot, H. Time-to-digital converters—A comprehensive review. Int. J. Circuit Theory Appl. 2021, 49, 778–800. [Google Scholar] [CrossRef]
  27. Kościelnik, D.; Miśkowicz, M. Method and Apparatus for Conversion Time Interval into Digital Word Using Successive Approximation Scheme. U.S. Patent 9,612,581, 4 April 2017. [Google Scholar]
  28. Kościelnik, D.; Miśkowicz, M. Method and Apparatus for Conversion Time Interval into Digital Word Using Successive Approximation Scheme. E.P. Patent 3,141,968 B1, 31 March 2021. [Google Scholar]
  29. Kościelnik, D.; Miśkowicz, M. Event-Driven Successive Charge Redistribution Schemes for Clockless Analog-to-Digital Conversion. In Design Modeling and Testing of Data Converters, 1st ed.; Carbone, P., Kiaei, S., Xu, F., Eds.; Springer: Heidelberg/Berlin, Germany, 2014; pp. 161–209. [Google Scholar] [CrossRef]
  30. Kościelnik, D.; Miśkowicz, M. A clockless time-to-digital converter. In Proceedings of the 2010 IEEE 26-th Convention of Electrical and Electronics Engineers in Israel, Eilat, Israel, 17–20 November 2010. [Google Scholar]
  31. Jurasz, K.; Kościelnik, D.; Szyduczyński, J.; Miśkowicz, M. Systematization and Comparison of the Binary Successive Approximation Variants. Sensors 2021, 21, 8267. [Google Scholar] [CrossRef]
  32. Kościelnik, D.; Miśkowicz, M.; Szyduczyński, J.; Rzepka, D. Optimizing time-to-digital converter architecture for successive approximation time measurements. In Proceedings of the IEEE Nordic-Mediterranean Workshop on Time-to-Digital Converters NoMe TDC, Perugia, Italy, 3 October 2013. [Google Scholar] [CrossRef]
  33. Chung, H.; Ishikuro, H.; Kuroda, T. A 10-Bit 80-MS/s Decision-Select Successive Approximation TDC in 65-nm CMOS. IEEE J. Solid-State Circuits 2012, 47, 1232–1241. [Google Scholar] [CrossRef]
  34. Tsividis, Y. Event-Driven Data Acquisition and Digital Signal Processing—A Tutorial. IEEE Trans. Circuits Syst. II Express Briefs 2010, 57, 577–581. [Google Scholar] [CrossRef]
  35. Gregoire, B.R.; Moon, U.-K. Reducing the effects of component mismatch by using relative size information. In Proceedings of the 2008 IEEE International Symposium on Circuits and Systems, Seattle, WA, USA, 18–21 May 2008. [Google Scholar] [CrossRef]
  36. Pelgrom, M.J.M.; Duinmaijer, A.C.J.; Welbers, A.P.G. Matching properties of MOS transistors. IEEE J. Solid-State Circuits 1989, 24, 1433–1439. [Google Scholar] [CrossRef]
  37. Akshaya, R.; Siva, S.Y. Design of an improved bandgap reference in 180nm CMOS process technology. In Proceedings of the 2017 2nd IEEE International Conference on Recent Trends in Electronics, Information & Communication Technology (RTEICT), Bangalore, India, 19–20 May 2017. [Google Scholar] [CrossRef]
  38. Wu, C.; Goh, W.L.; Yang, Y.; Chang, A.; Zh, X.; Wang, L. A start-up free 200nW bandgap voltage reference. In Proceedings of the 2016 14th IEEE International New Circuits and Systems Conference (NEWCAS), Vancouver, BC, Canada, 26–29 June 2016. [Google Scholar] [CrossRef]
  39. Martínez-Nieto, A.; Sanz-Pascual, M.T.; Rosales-Quintero, P.; Celma, S. A bandgap voltage reference in 0.18µm CMOS technology. In Proceedings of the 2013 IEEE 56th International Midwest Symposium on Circuits and Systems (MWSCAS), Columbus, OH, USA, 4–7 August 2013. [Google Scholar] [CrossRef]
  40. Anushree; Kaur, J. Comparative study of Curvature Correction in CMOS Bandgap Reference Circuit. In Proceedings of the 2020 IEEE 17th India Council International Conference (INDICON), New Delhi, India, 10–13 December 2020; pp. 1–4. [Google Scholar] [CrossRef]
  41. Timm, S.; Wickmann, A. A trimmable precision bandgap voltage reference on 180 nm CMOS. In Proceedings of the 2013 International Semiconductor Conference Dresden-Grenoble (ISCDG), Dresden, Germany, 26–27 September 2013; pp. 1–4. [Google Scholar] [CrossRef]
  42. Wang, X.; Wang, X.; Fan, S. A Simple structure with low temperature drift bandgap voltage reference design. Int. J. Electron. Lett. 2022, 11, 104–112. [Google Scholar] [CrossRef]
  43. Jackob, B.R. CMOS Circuit Design, Layout, and Simulation, 3rd ed.; Wiley-IEEE Press: New York, NY, USA, 2010. [Google Scholar]
  44. Allen, P.E.; Holberg, D.R. CMOS Analog Circuit Design, 2nd ed.; Oxford University Press: New York, NY, USA, 2004. [Google Scholar]
  45. Gray, P.R. Analysis and Design of Analog Integrated Circuits, 5th ed.; Wiley Publishing: New York, NY, USA, 2009. [Google Scholar]
  46. Razavi, B. Design of Analog CMOS Integrated Circuits, 1st ed.; McGraw-Hill, Inc.: New York, NY, USA, 2000. [Google Scholar]
  47. Kale, S.; Gamad, R.S. Design of a CMOS Comparator for Low Power and High Speed. Int. J. Electron. Eng. Res. 2010, 2, 29–34. [Google Scholar]
  48. Filanovsky, I.M.; Baltes, H. CMOS Schmitt trigger design. IEEE Trans. Circuits Syst. I Fundam. Theory Appl. 1994, 41, 46–49. [Google Scholar] [CrossRef]
  49. Hosseinnejad, M.; Erfanian, A.; Karami, M.A. On the Design of Low Power CMOS Schmitt Trigger for Biomedical Application. In Proceedings of the 2019 27th Iranian Conference on Electrical Engineering (ICEE), Yazd, Iran, 30 April–2 May 2019; pp. 1756–1760. [Google Scholar] [CrossRef]
Figure 1. Analog-to-digital conversion implemented using TMSP.
Figure 1. Analog-to-digital conversion implemented using TMSP.
Sensors 23 09712 g001
Figure 2. Exemplary waveforms of the successive approximation algorithms: (a) Oscillating Successive Approximation (OSA); (b) Monotonic Successive Approximation; (c) Full-Scale Monotonic Successive Approximation.
Figure 2. Exemplary waveforms of the successive approximation algorithms: (a) Oscillating Successive Approximation (OSA); (b) Monotonic Successive Approximation; (c) Full-Scale Monotonic Successive Approximation.
Sensors 23 09712 g002
Figure 3. STB-TDC method conversion steps: (a) the initial step of the column R building; (b,c) the initial step of the column S building; (c,d) adding subsequent tank to the column S; (d,e) adding subsequent tank to the column R; (f) finished conversion process.
Figure 3. STB-TDC method conversion steps: (a) the initial step of the column R building; (b,c) the initial step of the column S building; (c,d) adding subsequent tank to the column S; (d,e) adding subsequent tank to the column R; (f) finished conversion process.
Sensors 23 09712 g003
Figure 4. The flow diagram of the Asynchronous State Machine.
Figure 4. The flow diagram of the Asynchronous State Machine.
Sensors 23 09712 g004
Figure 5. Exemplary states during the STB conversion: (a) detection of the rising edge of the measured time interval; (b) detection of the falling edge of the measured time interval; (c) simultaneous disconnecting the capacitor Cn−2 from the rail S and connecting the capacitor Cn−3 to this rail; (d) simultaneous disconnecting the capacitor Cn−1 from the rail R and connecting the capacitor Cn-4 to this rail; (e) simultaneous disconnecting the capacitor Cn-4 from the rail R and connecting the capacitor Cn-5 to this rail; (f) conversion process finished.
Figure 5. Exemplary states during the STB conversion: (a) detection of the rising edge of the measured time interval; (b) detection of the falling edge of the measured time interval; (c) simultaneous disconnecting the capacitor Cn−2 from the rail S and connecting the capacitor Cn−3 to this rail; (d) simultaneous disconnecting the capacitor Cn−1 from the rail R and connecting the capacitor Cn-4 to this rail; (e) simultaneous disconnecting the capacitor Cn-4 from the rail R and connecting the capacitor Cn-5 to this rail; (f) conversion process finished.
Sensors 23 09712 g005
Figure 6. Voltage waveforms of the rails R (blue color) and S (red color).
Figure 6. Voltage waveforms of the rails R (blue color) and S (red color).
Sensors 23 09712 g006
Figure 7. The conversion of input time interval TIN = 31.9 µs.
Figure 7. The conversion of input time interval TIN = 31.9 µs.
Sensors 23 09712 g007
Figure 8. Transfer characteristic of the STB time-to-digital converter based on 3080 measurement points.
Figure 8. Transfer characteristic of the STB time-to-digital converter based on 3080 measurement points.
Sensors 23 09712 g008
Figure 9. The analog components of the STB-TDC: (a) current source IS, IR; (b) comparator KS, KR; (c) one of the three switches comprised in SWk; (d) bandgap reference voltage VREF; (e) Schmitt trigger.
Figure 9. The analog components of the STB-TDC: (a) current source IS, IR; (b) comparator KS, KR; (c) one of the three switches comprised in SWk; (d) bandgap reference voltage VREF; (e) Schmitt trigger.
Sensors 23 09712 g009
Figure 10. The STB Time-to-Digital Converter layout.
Figure 10. The STB Time-to-Digital Converter layout.
Sensors 23 09712 g010
Figure 11. STB-TDC layout subparts: (a) asynchronous state machine; (b) comparators and current sources; (c) bandgap reference voltage; (d) analog switches.
Figure 11. STB-TDC layout subparts: (a) asynchronous state machine; (b) comparators and current sources; (c) bandgap reference voltage; (d) analog switches.
Sensors 23 09712 g011
Figure 12. Transfer characteristic of the STB-TDC post-extraction circuit.
Figure 12. Transfer characteristic of the STB-TDC post-extraction circuit.
Sensors 23 09712 g012
Figure 13. Differential nonlinearity of the STB-TDC post-extraction circuit.
Figure 13. Differential nonlinearity of the STB-TDC post-extraction circuit.
Sensors 23 09712 g013
Figure 14. Integral nonlinearity of the STB-TDC post-extraction circuit.
Figure 14. Integral nonlinearity of the STB-TDC post-extraction circuit.
Sensors 23 09712 g014
Table 1. The STB-TDC physical implementation parameters.
Table 1. The STB-TDC physical implementation parameters.
ParameterValue
CMOS processUMC 0.18 µm
Power supply1.8 V
Occupied area1.45 mm2
Unit capacitance C0499.5 fF
LSB532 ns
Full-scale range135.66 µs
Maximum DNL+0.25 LSB, −0.6 LSB
Maximum INL+0.71 LSB, −0.5 LSB
Average power consumption801 µW
Disclaimer/Publisher’s Note: The statements, opinions and data contained in all publications are solely those of the individual author(s) and contributor(s) and not of MDPI and/or the editor(s). MDPI and/or the editor(s) disclaim responsibility for any injury to people or property resulting from any ideas, methods, instructions or products referred to in the content.

Share and Cite

MDPI and ACS Style

Jurasz, K.; Kościelnik, D.; Szyduczyński, J.; Machowski, W. A New Successive Time Balancing Time-to-Digital Conversion Method. Sensors 2023, 23, 9712. https://doi.org/10.3390/s23249712

AMA Style

Jurasz K, Kościelnik D, Szyduczyński J, Machowski W. A New Successive Time Balancing Time-to-Digital Conversion Method. Sensors. 2023; 23(24):9712. https://doi.org/10.3390/s23249712

Chicago/Turabian Style

Jurasz, Konrad, Dariusz Kościelnik, Jakub Szyduczyński, and Witold Machowski. 2023. "A New Successive Time Balancing Time-to-Digital Conversion Method" Sensors 23, no. 24: 9712. https://doi.org/10.3390/s23249712

APA Style

Jurasz, K., Kościelnik, D., Szyduczyński, J., & Machowski, W. (2023). A New Successive Time Balancing Time-to-Digital Conversion Method. Sensors, 23(24), 9712. https://doi.org/10.3390/s23249712

Note that from the first issue of 2016, this journal uses article numbers instead of page numbers. See further details here.

Article Metrics

Back to TopTop