Multiple-Degree-of-Freedom Modeling and Simulation for Seismic-Grade Sigma–Delta MEMS Capacitive Accelerometers
Abstract
1. Introduction
2. MDOF-EM Model of the Sensing Element
2.1. Description of Finger Displacement
2.2. Electromechanical Dynamic Equations
2.2.1. Energy Function
2.2.2. Dissipative Function
2.2.3. Virtual Work Contributed by the Inertial Force
2.2.4. Dynamic Equations
2.3. Differential Capacitance
2.4. Selection of Finger Mode Order
2.5. Parameters for Fingers with Uniform Rectangle Cross-Section
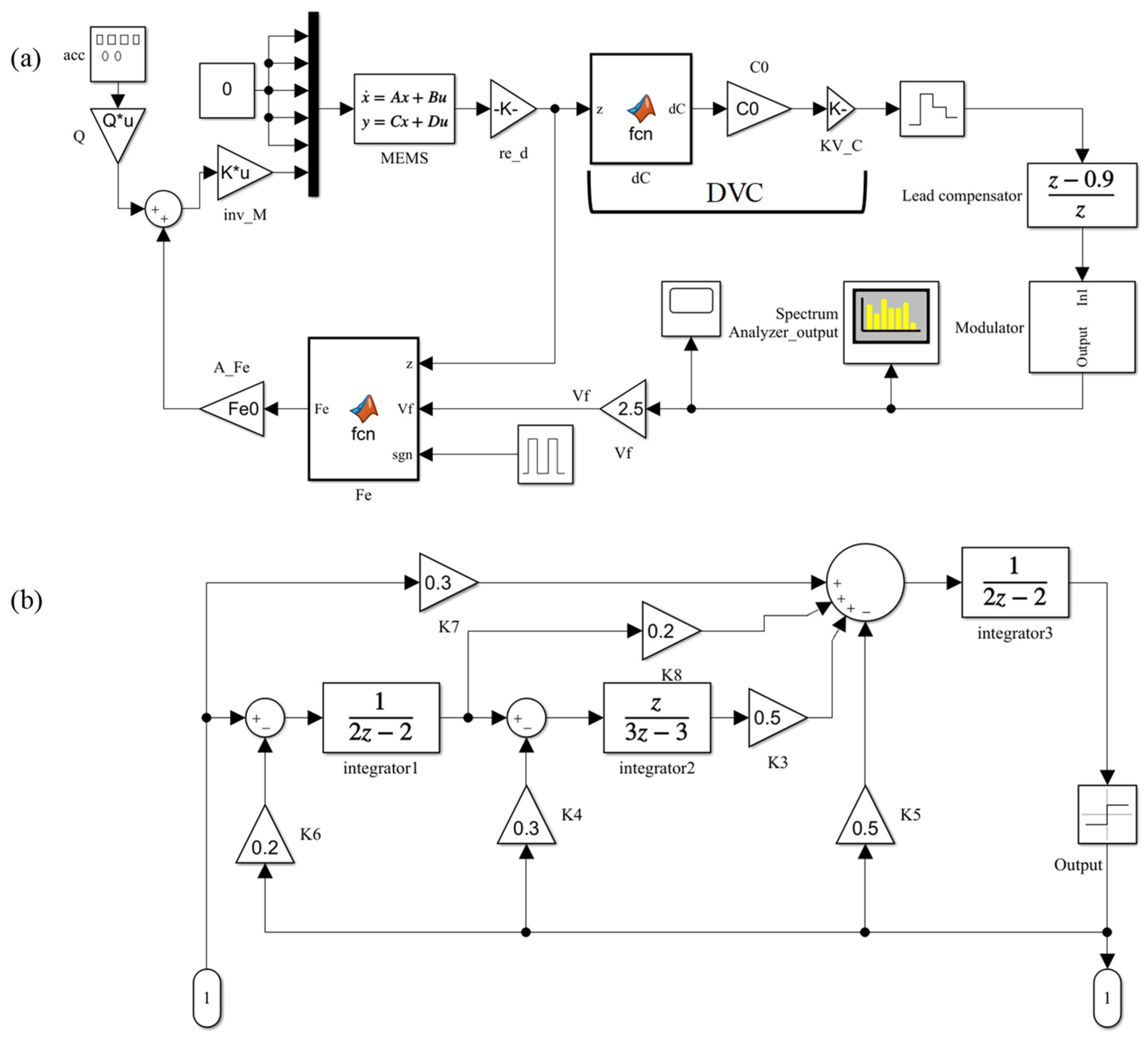
3. EM-ΣΔM System Based on MDOF-EM Model of the Sensing Element
4. Simulation and Discussion of Noise and Distortion
5. Suppression of Noise and Distortion
6. Conclusions
Author Contributions
Funding
Institutional Review Board Statement
Informed Consent Statement
Data Availability Statement
Conflicts of Interest
References
- Hou, Y.; Jiao, R.; Yu, H. MEMS based geophones and seismometers. Sens. Actuators A Phys. 2021, 318, 112498. [Google Scholar] [CrossRef]
- Liu, H.-F.; Luo, Z.-C.; Hu, Z.-K.; Yang, S.-Q.; Tu, L.-C.; Zhou, Z.-B.; Kraft, M. A review of high-performance MEMS sensors for resource exploration and geophysical applications. Pet. Sci. 2022, 19, 2631–2648. [Google Scholar] [CrossRef]
- Schwenck, A.; Guenther, T.; Zimmermann, A. Characterization and Benchmark of a Novel Capacitive and Fluidic Inclination Sensor. Sensors 2021, 21, 8030. [Google Scholar] [CrossRef] [PubMed]
- Wang, Q.; Li, Z.; Liu, H.; Xu, Q.; Yan, S.; Zhang, L.; Zhang, S.; Song, X.; Qu, Z.; Liu, L.; et al. MEMS Microgravity Measurement Module with Nano-g/Hz Noise Floor for Spaceborne Higher-Level Microgravity Scientific Experiment Applications. ACS Appl. Electron. Mater. 2021, 3, 3379–3390. [Google Scholar] [CrossRef]
- He, J.; Zhou, W.; He, X.; Yu, H.; Ran, L. Drift of MEMS Closed-Loop Accelerometers Induced by Dielectric Charging. IEEE Trans. Instrum. Meas. 2021, 70, 1–7. [Google Scholar] [CrossRef]
- Wang, C.; Chen, F.; Wang, Y.; Sadeghpour, S.; Wang, C.; Baijot, M.; Esteves, R.; Zhao, C.; Bai, J.; Liu, H.; et al. Micromachined Accelerometers with Sub-µg/√Hz Noise Floor: A Review. Sensors 2020, 20, 4054. [Google Scholar] [CrossRef] [PubMed]
- Utz, A.; Walk, C.; Stanitzki, A.; Mokhtari, M.; Kraft, M.; Kokozinski, R. A high precision MEMS based capacitive accelerometer for seismic measurements. In Proceedings of the 2017 IEEE SENSORS, Glasgow, UK, 29 October–1 November 2017; pp. 1–3. [Google Scholar]
- Laine, J.; Mougenot, D. A high-sensitivity MEMS-based accelerometer. Lead. Edge 2014, 33, 1234–1242. [Google Scholar] [CrossRef]
- Chen, F.; Li, X.; Kraft, M. Electromechanical Sigma–Delta Modulators (ΣΔM) Force Feedback Interfaces for Capacitive MEMS Inertial Sensors: A Review. IEEE Sens. J. 2016, 16, 6476–6495. [Google Scholar] [CrossRef]
- Henrion, W.; DiSanza, L.; Ip, M.; Terry, S.; Jerman, H. Wide dynamic range direct accelerometer. In Proceedings of the IEEE 4th Technical Digest on Solid-State Sensor and Actuator Workshop, Hilton Head, SC, USA, 4–7 June 1990; pp. 153–157. [Google Scholar]
- Chae, J.; Kulah, H.; Najafi, K. An in-plane high-sensitivity, low-noise micro-g silicon accelerometer with CMOS readout circuitry. J. Microelectromech. Syst. 2004, 13, 628–635. [Google Scholar] [CrossRef]
- Dong, Y.; Kraft, M.; Redman-White, W. Higher Order Noise-Shaping Filters for High-Performance Micromachined Accelerometers. IEEE Trans. Instrum. Meas. 2007, 56, 1666–1674. [Google Scholar] [CrossRef]
- Amini, B.V.; Abdolvand, R.; Ayazi, F. A 4.5-mW Closed-Loop ΔΣ Micro-Gravity CMOS SOI Accelerometer. IEEE J. Solid-State Circuits 2006, 41, 2983–2991. [Google Scholar] [CrossRef]
- Xu, H.; Liu, X.; Yin, L. A Closed-Loop ΣΔ Interface for a High-Q Micromechanical Capacitive Accelerometer With 200 ng/Hz Input Noise Density. IEEE J. Solid-State Circuits 2015, 50, 2101–2112. [Google Scholar] [CrossRef]
- Chen, F.; Yuan, W.; Chang, H.; Zeimpekis, I.; Kraft, M. In Low noise vacuum MEMS closed-loop accelerometer using sixth-order multi-feedback loops and local resonator sigma delta modulator. In Proceedings of the 2014 IEEE 27th International Conference on Micro Electro Mechanical Systems (MEMS), San Francisco, CA, USA, 26–30 January 2014; pp. 761–764. [Google Scholar]
- Abdolvand, R.; Amini, B.V.; Ayazi, F. Sub-Micro-Gravity In-Plane Accelerometers With Reduced Capacitive Gaps and Extra Seismic Mass. J. Microelectromech. Syst. 2007, 16, 1036–1043. [Google Scholar] [CrossRef]
- Zhang, H.; Wei, X.; Ding, Y.; Jiang, Z.; Ren, J. A low noise capacitive MEMS accelerometer with anti-spring structure. Sens. Actuators A Phys. 2019, 296, 79–86. [Google Scholar] [CrossRef]
- Zhong, L.; Liu, S.; Xu, D. Correlated Double Amplifying Readout Technique for Low-Noise Power-Efficient MEMS Capacitive Accelerometer. IEEE Trans. Instrum. Meas. 2022, 71, 1–11. [Google Scholar] [CrossRef]
- Akita, I.; Okazawa, T.; Kurui, Y.; Fujimoto, A.; Asano, T. A Feedforward Noise Reduction Technique in Capacitive MEMS Accelerometer Analog Front-End for Ultra-Low-Power IoT Applications. IEEE J. Solid-State Circuits 2020, 55, 1599–1609. [Google Scholar] [CrossRef]
- Furubayashi, Y.; Oshima, T.; Yamawaki, T.; Watanabe, K.; Mori, K.; Mori, N.; Matsumoto, A.; Kamada, Y.; Isobe, A.; Sekiguchi, T. A 22-ng/ Hz 17-mW Capacitive MEMS Accelerometer With Electrically Separated Mass Structure and Digital Noise- Reduction Techniques. IEEE J. Solid-State Circuits 2020, 55, 2539–2552. [Google Scholar] [CrossRef]
- Furubayashi, Y.; Oshima, T.; Yamawaki, T.; Watanabe, K.; Mori, K.; Mori, N.; Matsumoto, A.; Kazama, H.; Kamada, Y.; Isobe, A.; et al. A 22ng/√Hz 17mW MEMS Accelerometer with Digital Noise-Reduction Techniques. In Proceedings of the 2019 IEEE International Solid-State Circuits Conference—(ISSCC), San Francisco, CA, USA, 17–21 February 2019; pp. 182–184. [Google Scholar]
- Zhao, C.; Wang, W.; Kazmierski, T.J. An efficient and accurate MEMS accelerometer model with sense finger dynamics for applications in mixed-technology control loops. In Proceedings of the IEEE International Behavioral Modeling and Simulation Workshop, San Jose, CA, USA, 20–21 September 2007; pp. 143–147. [Google Scholar]
- Zhao, C. Automated Synthesis of Mixed-Technology MEMS Systems with Electronic Control. Doctoral Thesis, School of Electronics and Computer Science, University of Southampton, Southampton, UK, 2010. [Google Scholar]
- Mohammed, Z.; Dushaq, G.; Chatterjee, A.; Rasras, M. An optimization technique for performance improvement of gap-changeable MEMS accelerometers. Mechatronics 2018, 54, 203–216. [Google Scholar] [CrossRef]
- Dong, Y.; Kraft, M.; Gollasch, C.; Redman-White, W. A high-performance accelerometer with a fifth-order sigma–delta modulator. J. Micromech. Microeng. 2005, 15, S22. [Google Scholar] [CrossRef]
- Almutairi, B.; Kraft, M. Multi stage noise shaping sigma–delta modulator (MASH) for capacitive MEMS accelerometers. Sens. Actuators A Phys. 2012, 186, 169–177. [Google Scholar] [CrossRef]
- Xu, H.; Wu, J.; Zhang, H.; Liu, H.; Deng, Q. A 10 mW, 0.4 µg/√Hz, 700 Hz ΔΣ High-Order Electromechanical Modulator for a High-Q Micromechanical Capacitive Accelerometer. IEEE Sens. J. 2018, 18, 1187–1194. [Google Scholar] [CrossRef]
- Zhang, X.; Wei, X.; Wang, T.; Li, X.; Xiao, W.; Wu, Z. A digital low-frequency geophone based on 4th-order sigma-delta modulator and single-coil velocity feedback. Sens. Actuators A Phys. 2020, 312, 112074. [Google Scholar] [CrossRef]
- Rao, S.S. Transverse Vibration of Beams. In Vibration of Continuous Systems; John Wiley & Sons, Inc.: Hoboken, NJ, USA, 2006; pp. 317–392. [Google Scholar]
- Preumont, A. Mechatronics: Dynamics of Electromechanical and Piezoelectric Systems; Springer: Dordrecht, The Netherlands, 2006. [Google Scholar]
- Wang, C.M.; Reddy, J.N.; Lee, K.H. Shear Deformable Beams and Plates; Elsevier Science Ltd.: Oxford, UK, 2000; pp. 11–38. [Google Scholar]
- Xu, H.; Liu, X.; Yin, L.; Fu, Q.; Gao, Z.; Jiang, W. Harmonic Distortion Analysis for Switched-Capacitor Electromechanical Sigma–Delta Modulators. IEEE Sens. J. 2015, 15, 4826–4835. [Google Scholar] [CrossRef]
- Chen, D.; Yin, L.; Fu, Q.; Zhang, Y.; Liu, X. Measuring and calibrating of the parasitic mismatch in MEMS accelerometer based on harmonic distortion self-test. Sens. Actuators A Phys. 2020, 313, 112159. [Google Scholar] [CrossRef]
- Acar, C.; Shkel, A. MEMS Vibratory Gyroscopes: Structural Approaches to Improve Robustness; Springer US: Boston, MA, USA, 2009; pp. 1–26. [Google Scholar]
- Bao, M.; Yang, H. Squeeze film air damping in MEMS. Sens. Actuators A Phys. 2007, 136, 3–27. [Google Scholar] [CrossRef]








| Parameters | Value | Unit |
|---|---|---|
| Density (ρ) | 2330 | kg/m3 |
| Young’s modulus (E) | 169 | GPa |
| Length of spring (Ls) | 840 | μm |
| Width of spring (ws) | 9 | μm |
| Proof-mass (mp) | 9.11 × 10−7 | kg |
| Width of movable and static fingers (w) | 10 | μm |
| Length of movable and static fingers (l) | 325 | μm |
| Height of fingers (h) | 60 | μm |
| Number of movable or static fingers in C1 or C2 (N) | 144 | — |
| Narrow gap (d) | 3 | μm |
| Wide gap (D) | 10 | μm |
| Feedback voltage (Vf) | 2.5 | V |
| Dielectric constant of air (ε) | 8.854 × 10−12 | F/m |
| Sampling frequency (fs) | 250 | kHz |
| Capacitance–voltage conversion (KV_C) | 6.67 | V/pf |
| Quality factor (Q) | 2000 | — |
| Brownian noise | 23.6 | ng/√Hz |
| Authors | Principle | Model Type | Quantization Noise (dB) | Brownian Noise (ng/√Hz) | Mass for Sensing Acceleration (mg) |
|---|---|---|---|---|---|
| Chae et al. [11] | Sigma–delta | SDOF | — | 700 | 2.8 |
| Dong et al. [25] | Sigma–delta | SDOF | −170 | 850 | 1.2 |
| Amini et al. [13] | Sigma–delta | SDOF | −120 | 1000 | 5 |
| Abdolvand et al. [16] | Sigma–delta | SDOF | — | 50 | 38 |
| Almutairi et al. [26] | Sigma–delta | SDOF | −130 | 278 | 1.62 |
| Chen et al. [15] | Sigma–delta | SDOF | −125 | 278 | 1.62 |
| Xu et al. [27] | Sigma–delta | SDOF | −140 | 30 | 62 |
| Utz et al. [7] | Analog open loop | SDOF | — | 100 | 1.86 |
| Zhang et al. [28] | Sigma–delta | SDOF | −120 | 0.693 | 1.11 × 104 |
| This work | Sigma–delta | MDOF | −175.3 | 32 | 1.04 |
Disclaimer/Publisher’s Note: The statements, opinions and data contained in all publications are solely those of the individual author(s) and contributor(s) and not of MDPI and/or the editor(s). MDPI and/or the editor(s) disclaim responsibility for any injury to people or property resulting from any ideas, methods, instructions or products referred to in the content. |
© 2023 by the authors. Licensee MDPI, Basel, Switzerland. This article is an open access article distributed under the terms and conditions of the Creative Commons Attribution (CC BY) license (https://creativecommons.org/licenses/by/4.0/).
Share and Cite
Wang, X.; Zhang, P.; Ding, S. Multiple-Degree-of-Freedom Modeling and Simulation for Seismic-Grade Sigma–Delta MEMS Capacitive Accelerometers. Sensors 2023, 23, 5394. https://doi.org/10.3390/s23125394
Wang X, Zhang P, Ding S. Multiple-Degree-of-Freedom Modeling and Simulation for Seismic-Grade Sigma–Delta MEMS Capacitive Accelerometers. Sensors. 2023; 23(12):5394. https://doi.org/10.3390/s23125394
Chicago/Turabian StyleWang, Xuefeng, Penghao Zhang, and Shijin Ding. 2023. "Multiple-Degree-of-Freedom Modeling and Simulation for Seismic-Grade Sigma–Delta MEMS Capacitive Accelerometers" Sensors 23, no. 12: 5394. https://doi.org/10.3390/s23125394
APA StyleWang, X., Zhang, P., & Ding, S. (2023). Multiple-Degree-of-Freedom Modeling and Simulation for Seismic-Grade Sigma–Delta MEMS Capacitive Accelerometers. Sensors, 23(12), 5394. https://doi.org/10.3390/s23125394
